Abstract
Chimeric fusion transcription factors are oncogenic hallmarks of several devastating cancer entities including pediatric sarcomas, such as Ewing sarcoma (EwS) and alveolar rhabdomyosarcoma (ARMS). Despite their exquisite specificity, these driver oncogenes have been considered largely undruggable due to their lack of enzymatic activity.
Here, we show in the EwS model that – capitalizing on neomorphic DNA-binding preferences – the addiction to the respective fusion transcription factor EWSR1-FLI1 can be leveraged to express therapeutic genes.
We genetically engineered a de novo enhancer-based, synthetic and highly potent expression cassette that can elicit EWSR1-FLI1-dependent expression of a therapeutic payload as evidenced by episomal and CRISPR-edited genomic reporter assays. Combining in silico screens and immunohistochemistry, we identified GPR64 as a highly specific cell surface antigen for targeted transduction strategies in EwS. Functional experiments demonstrated that anti-GPR64-pseudotyped lentivirus harboring our expression cassette can specifically transduce EwS cells to promote the expression of viral thymidine kinase sensitizing EwS for treatment to otherwise relatively non-toxic (Val)ganciclovir and leading to strong anti-tumorigenic, but no adverse effects in vivo. Further, we prove that similar vector designs can be applied in PAX3-FOXO1-driven ARMS, and to express immunomodulatory cytokines, such as IL-15 and XCL1, in tumor entities typically considered to be immunologically ‘cold’.
Collectively, these results generated in pediatric sarcomas indicate that exploiting, rather than suppressing, the neomorphic functions of chimeric transcription factors may open inroads to innovative and personalized therapies, and that our highly versatile approach may be translatable to other cancers addicted to oncogenic transcription factors with unique DNA-binding properties.
Supplementary Information
The online version contains supplementary material available at 10.1186/s12943-022-01641-6.
Keywords: Ewing sarcoma, Rhabdomyosarcoma, Fusion oncogene, Targeted therapy, Cancer gene therapy, GPR64
Background
Unlike most malignancies in adults, childhood sarcomas are commonly characterized by a striking paucity of somatic mutations [1]. However, these entities often harbor tumor-defining fusion oncogenes, such as EWSR1-FLI1 (EF1) in Ewing sarcoma (EwS) and PAX3-FOXO1 (P3F1) in alveolar rhabdomyosarcoma (ARMS) acting as potent drivers of malignancy [2, 3]. Both chimeric oncogenes exert their function as aberrant transcription factors equipped with neomorphic features allowing them to bind unique DNA motifs that differ from the binding sites of their parental constituents [4, 5]. For example, EF1 binds to otherwise non-functional GGAA-microsatellites (msats), which are thereby converted into potent de novo enhancers [6]. Even though the interaction between EF1 and GGAA-msats is incompletely understood, accumulating evidence suggests that EF1 preferentially binds to GGAA-msats with a specific structure (min. 4 GGAA-repeats; optimal binding at 15–25 GGAA-repeats) [4, 7]. Similarly, P3F1 binds to a highly specific motif (ATTWGTCACGGT), which induces disease-defining, myogenic super enhancers [5, 8]. In both cancer entities, these aberrant DNA binding preferences of the respective chimeric oncoproteins massively deregulate the cellular transcriptome, which promotes their malignant phenotype and oncogene-addiction [5, 9].
Based on the specificity of their interaction with fusion transcription factors and the oncogene-dependency exhibited by the tumors expressing these oncoproteins, we hypothesized that these aberrantly bound neo-enhancers would represent ideal candidates to drive tumor-specific expression of therapeutic genes.
Results
Synthetic msat-promoter designs are functional and allow EF1-dependent gene expression
Since the neomorphic DNA-binding preferences of EF1 are very well characterized, we first turned to EwS as a model disease [10–14]. Although reanalysis of publicly available ChIP-seq data generated from two EwS cell lines (A-673, SK-N-MC) demonstrated that most (97.7%) EF1-bound GGAA-msats (defined as at least 4 consecutive GGAA-repeats) were located in intergenic and intronic regions, we identified 4 EF1-bound GGAA-msats located in direct proximity (defined as -1,000 bp to + 100 bp distance) of the transcriptional start site (TSS) of genes annotated in RefSeq (0.4%) (Additional Fig. 1a, Additional Table 1) [4, 6]. Among those, the shortest interval between the identified EF1-bound GGAA-msat and the respective TSS (interval = 49 bp) corresponded to the lncRNA FEZF1-AS1 (Additional Fig. 1b), which reanalysis of published RNAseq data showed to be significantly downregulated after shRNA-mediated knockdown of EF1 (Additional Fig. 1c). Hence, we assumed that even minimal distance between these EF1-bound neo-enhancers and TSS does not abrogate the transactivating function of EF1.
To test this hypothesis, we generated a EwS reporter cell line, in which we inserted a GGAA-msat directly upstream of a synthetic minimal promoter (YB-TATA) by CRISPR-mediated homology-directed repair (HDR) [15]. Indeed, these clones showed a strong and persistent overexpression of the reporter gene GFP, which was not observed in clones lacking the GGAA-msat (Fig. 1a). Thus, the transactivating functionality of EF1 appears to be retained when the GGAA-msat-enhancer is located closely to the respective promoter.
Fig. 1.
GGAA-msats allow EwS-specific and EF1-dependent gene expression. a Fluorescence microscopy images (left) and flow cytometry histograms (right) of A-673 stably transduced with GFP under the control of a minimal promoter and with or without CRISPR/Cas9-mediated knock-in of 25 GGAA-repeats (A673_GFP_25 / A673_GFP_0) in two independent single cell clones. b Luciferase reporter assays of indicated EwS and non-EwS cell lines after co-transfection with a reporter plasmid containing the indicated number of GGAA-repeats upstream of the minimal promoter YB-TATA and a constitutively expressed Renilla-encoding plasmid. Dots indicate Firefly to Renilla luminescence ratios normalized to a reporter plasmid without GGAA-repeats for 4 biologically independent experiments. Horizontal bars indicate mean and whiskers standard deviation per group. c Luciferase reporter assays of A-673/TR/shEF1 co-transfected with the same plasmids as in Fig. 1b treated with / without Dox. Dots indicate Firefly to Renilla luminescence ratios normalized to a reporter plasmid without GGAA-repeats for 4 biologically independent experiments. Horizontal bars indicate mean and whiskers standard deviation per group. d Detection of Firefly luciferase and GAPDH in protein lysates from EwS and non-EwS cell lines transduced with pLenti_25_LT_Puro by Western blot. e Bioluminescence measurements (exposure time: 2 min) of NSG mice 14 d after intraperitoneal injection of 1 × 107 TU of VSV-G-pseudotyped pLenti_25_LT or pLenti_CMV_LG lentiviral particles. f Resazurin-based cell viability assay of pLenti_25_LT_Puro-transduced and selected EwS and non-EwS cell lines 72 h after GCV addition. Dots indicate relative fluorescence units normalized to vehicle control for 4 biologically independent experiments. Lines show dose-response curves with 95% confidence interval based on a three-parameter log-logistic regression model calculated for EwS or non-EwS cells respectively. g Annexin V/PI-staining of pLenti_25_LT_Puro-transduced and selected EwS and non-EwS cell lines 72 h after GCV addition. Apoptotic cells were identified as Annexin V (APC) positive cells. Dots indicate the percentage of apoptotic cells for 4 biologically independent experiments. Horizontal bars indicate mean and whiskers the standard deviation. h Tumor volumes of pLenti_25_LT_Puro pre-transduced subcutaneous xenografts. Valganciclovir (0.5 mg/ml in drinking water enriched with 5% sucrose) or sucrose (5% in drinking water) was administered orally ad libidum once the tumor had reached an average diameter of 5 mm. i Protein concentrations in conditioned medium of pLenti_25_IX_Puro-transduced cell lines measured by ELISA. Dots indicate calculated protein concentration for 4 biologically independent experiments. Horizontal bars indicate mean and whiskers the standard deviation for EwS or non-EwS cell lines. Concentrations below the range of detectability are not depicted in the graph. j Transwell Migration Assay using conditioned medium of pLenti_25_IX_Puro-transduced and wildtype (wt) cell lines. Migrated CD3+ T cells were identified and counted by flow cytometry after 4 h of incubation. Dots indicate the number of migrated CD3+ T cells normalized to that in the wt control for each cell line for 4 biologically independent experiments. Horizontal bars indicate mean and whiskers the standard deviation. P-values were determined with two-tailed Mann-Whitney test, *: p ≤ 0.05, ****: p ≤ 0.0001
Prior reports have demonstrated that the affinity of EF1 to GGAA-msats, and thereby their enhancer activity, correlates positively with the number of consecutive GGAA-repeats [4, 7]. We therefore tested three different expression cassettes consisting of 17, 21, or 25 GGAA-repeats cloned directly upstream of YB-TATA in a dual luciferase reporter assay in 6 EwS cell lines (including TC-106, a cell line harboring the less common EWSR1-ERG fusion oncogene, which is structurally and functionally similar to EF1) and 7 control cell lines, comprising 7 different non-EwS cancer entities or tissue types [1, 16]. Excitingly, we observed a very strong and length-dependent induction by the evaluated GGAA-msats in all tested EwS cell lines whereas there was only minimal induction of reporter activity in the transfected control cell lines (Fig. 1b). To further assess the EF1-dependency of Firefly luciferase expression, we repeated these reporter assays in a EwS cell line harboring a doxycycline-inducible shRNA targeting EF1 (A-673/TR/shEF1) or a control shRNA (A-673/TR/shCtrl). Strikingly, conditional knockdown of EF1 dramatically reduced the reporter signal, which was not observed in cells expressing a non-targeting control shRNA (Fig. 1c, Additional Fig. 1d-e). Conversely, ectopic expression of EF1 in non-EwS osteosarcoma and rhabdomyosarcoma cells (U2-OS, RH30) transfected with the GGAA-msat containing luciferase reporter vector induced the reporter signal while expression of a mutant EF1 lacking its DNA-binding capacity (EF1_mut R2L2 (ΔEF1) [17]) showed no relevant induction (Additional Fig. 1f). To control for EF1-independent variance in transcriptional activity, we also tested the constitutive promoter of the human elongation factor 1-alpha gene (EEF1A1) in transfection-based luciferase assays. In sharp contrast to our newly designed expression cassette, control cell lines showed similar luciferase activity as EwS cell lines when a constitutive promoter was used (Additional Fig. 1g). These results reveal that functional EF1 (or EWSR1-ERG) is necessary for induction of this expression cassette in an episomal setting and demonstrate its superiority over traditional expression systems.
Based on these data, we reasoned that combining a 25 GGAA-repeat element and a minimal promoter could serve as a backbone to mediate the EF1-dependent expression of any therapeutic gene for targeted therapy of EwS.
To test this hypothesis in vitro, we generated a lentiviral transfer plasmid (pLenti_25_LT_Puro), containing these regulatory elements followed by the gene encoding a modified Herpes simplex virus thymidine kinase (HSV-TK SR39) coupled with a Firefly luciferase by a P2A linker peptide [18]. We chose HSV-TK as a first candidate gene due to its well characterized phenotype and clinical use as suicide-gene in CAR T cell-based therapies [19]. Next, EwS and non-EwS control cell lines were transduced using this vector or an identical control vector lacking the 25 GGAA-repeats (pLenti_0_LT_Puro). Successfully transduced cell lines were selected by puromycin and subjected to reverse transcription qPCR analysis for induction of HSV-TK transcription. EwS cell lines showed a significant induction of HSV-TK using the pLenti_25_LT_Puro vector compared to the control vector without the GGAA-repeats (pLenti_0_LT_Puro), whereas in the non-EwS control cell lines the expression levels were similar for both vectors (Additional Fig. 1h). In agreement with these findings at the mRNA level, immunoblotting confirmed that transgenes encoded by pLenti_25_LT_Puro were only detectable in EwS cells but not in non-EwS cells at the protein level (Fig. 1d). As single cell lines do not reflect the complexity of tissues or organisms, we sought to evaluate the specificity of our expression cassette in vivo. To this end, we generated a transfer plasmid (pLenti_25_LT) similar to pLenti_25_LT_Puro but lacking the puromycin resistance cassette and intraperitoneally injected 1 × 107 TU of VSV-G pseudotyped lentiviral particles carrying either pLenti_25_LT or a CMV-driven luciferase (pLenti_CMV_LG). Excitingly, no luciferase signal was detected in the pLenti_25_LT group, whereas strong luciferase signal was obtained in the thoracoabdominal region of pLenti_CMV_LG-transduced animals (Fig. 1e). To exclude differences in transduction efficiency, we harvested the organs and found comparable copy numbers of both vectors by genomic qPCR (Additional Fig. 1i).
These results predicted that EwS cells transduced with this vector should react with increased sensitivity to treatment with ganciclovir (GCV) compared to non-EwS cells. Indeed, when assessing cell viability after GCV treatment in resazurin-based viability assays, EwS cell lines transduced with pLenti_25_LT_Puro showed ~ 100-fold lower effective dose 50 (ED50) concentrations than control cell lines (Fig. 1f). To correct for transgene independent differences in GCV-sensitivity, we also included pLenti_0_LT_Puro-transduced cell lines. Notably, GCV-toxicity was only induced in EwS cell lines, whereas control cell lines showed similar ED50 values for both vectors (Additional Fig. 1j). In line with these observations, GCV-treatment using the average ED50 values of EwS cell lines (0.4 µM) induced extensive cell death in EwS cells but not in non-EwS controls as evidenced by Annexin V/Propidium iodide staining and flow cytometric analysis (Fig. 1g). Strikingly, upon systemic treatment with Valganciclovir (VGCV) per os, complete tumor regression was observed in a pre-transduced EwS xenograft model (RD-ES) (Fig. 1h), without any detectable adverse effects, such as differences in body weight (Additional Fig. 1k) or histomorphological changes in inner organs (not shown). Taken together, these in vitro and in vivo data generated in EwS models suggested that the DNA-binding preferences mediated by neomorphic functions of fusion transcription factors could be exploited to deliver a therapeutic payload with high specificity and fidelity.
To demonstrate the versatility of our expression cassette for different therapeutic approaches, we explored its suitability for tumor-specific overexpression of cytokines that may sensitize EwS for immunotherapeutic strategies, such as chimeric antigen receptor (CAR) T cell therapy. Thus, we replaced the HSV-TK coupled to Firefly luciferase in pLenti_25_LT_Puro by the cytokines IL-15 and XCL1 coupled by a P2A-linker peptide (pLenti_25_IX_Puro). Both cytokines are known to confer a strong activating (IL-15) and chemoattractive (XCL1) effect on T cells [20–22]. Similar to our findings with HSV-TK, ELISA demonstrated that EwS cells, but not non-EwS control cells transduced with this new vector secreted these cytokines at relevant levels (Fig. 1i). Consistently, conditioned medium of EwS cells transduced with pLenti_25_IX_Puro was able to stimulate the migratory activity of T cells (Fig. 1j). Taken together, these in vitro data suggested that our expression cassette can be used as a flexible tool for EwS-specific expression of therapeutically exploitable genes.
GPR64 is a promising target for targeted gene delivery in EwS
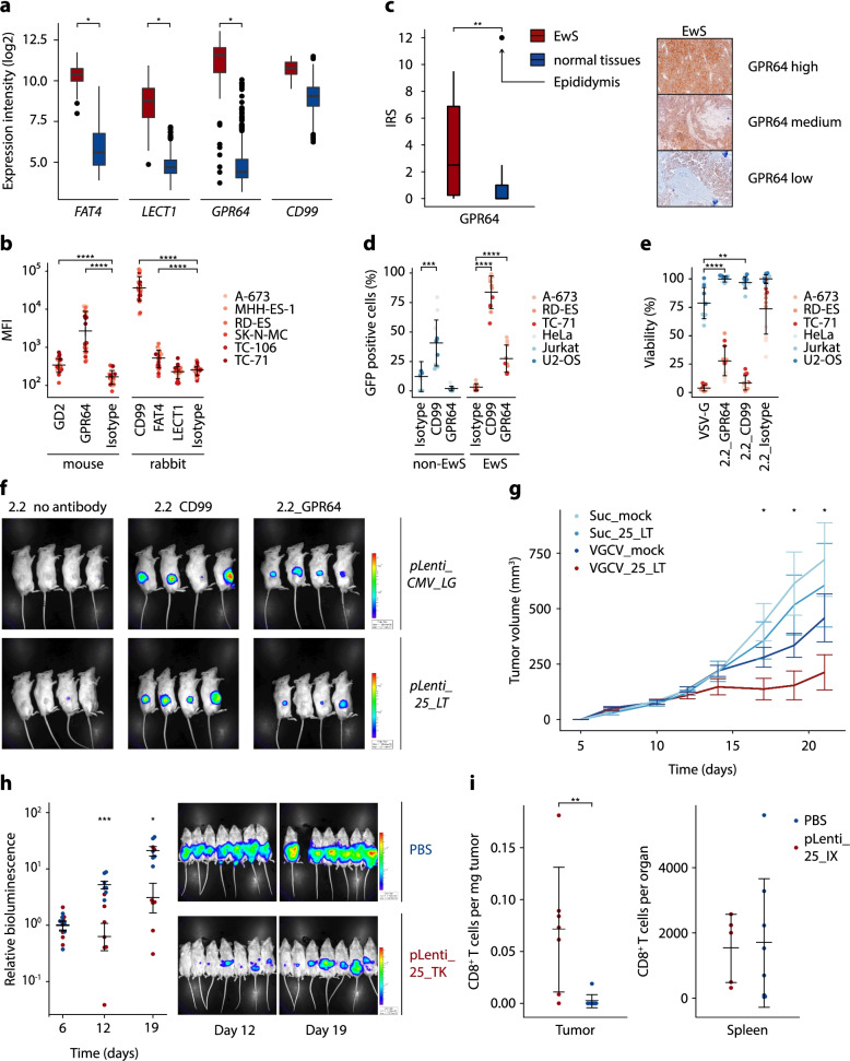
Having successfully designed and characterized a highly specific expression cassette, we sought to develop a suitable delivery strategy for therapeutic purposes in vivo. To increase the specificity and to enhance the viral load reaching the tumor in a therapeutic setting, we sought to combine the EwS-specific expression system with a EwS-specific transduction method, which should greatly diminish the amount of vector being lost by transducing non-target cells. Pseudotyping lentiviral particles with a modified and optimized Sindbis glycoprotein (2.2) containing Fc region-binding sites of protein A has been shown to allow antibody-mediated transduction in vivo [23, 24]. As previously described, 2.2-pseudotyped viral particles are devoid of any natural tropism and enable highly specific viral transduction by E1-mediated fusion of envelope and cell membrane only in presence of target cell-specific antibodies [23, 24]. While in principle CD99 would constitute a highly expressed surface protein in EwS, its ubiquitous expression in normal tissues renders this protein unsuitable for such an approach [25]. To identify EwS-specific candidate surface proteins that are highly expressed in EwS but only minimally in normal tissues, we analyzed a previously described set of gene expression microarray data from 50 EwS and 928 normal tissues (comprising 70 tissue types) and identified 36 genes that were significantly overexpressed in EwS compared to any other normal tissue (Additional Table 2) [25]. Of these, 3 genes (GPR64, FAT4 and LECT1) encoding cell surface proteins were selected for in vitro analysis based on the availability of commercial monoclonal antibodies targeting their extracellular domains (Fig. 2a, Additional Fig. 2). Indirect antibody staining and flow cytometry analysis confirmed the surface-expression of GPR64 and, to a lesser extent, of FAT4 in 6 EwS cell lines at the protein level (Fig. 2b). Interestingly, the membrane-bound disialoganglioside GD2, which was recently identified as potential target for antibody- or CAR T cell-based therapies, showed only a weak staining signal in the 6 EwS cell lines tested [26]. Thus, due to its higher expression levels, GPR64 was selected for further experiments and its specific expression was confirmed in situ in patient-derived EwS tumor tissue (n = 18) and normal tissues (n = 29) by immunohistochemistry (Fig. 2c). Notably, apart from the epididymis, only minimal GPR64 expression was found in any other organ whereas the majority of EwS samples showed positive staining in immunohistochemistry (Additional Table 3).
Fig. 2.
Combination of EwS-specific expression cassette and targeted gene delivery confers strong therapeutic effects in vivo. a mRNA log2 expression intensities of GPR64, FAT4, LECT1, and CD99 from publicly available microarray data of EwS (n = 50) and normal tissues (n = 928, comprising 70 different tissue types). Data are presented as boxplots with the horizontal line representing the median, the box the interquartile range (IQR) and the whiskers 1.5×IQR of the expression intensity. b Validation of surface expression of GD2, GPR64, CD99, FAT4 and LECT1 by antibody staining and flow cytometry. Isotype controls for both antibody host species were included separately. Dots indicate mean fluorescent intensity (MFI) for 4 independent experiments. Mean and standard deviation per group are depicted as horizontal bars and whiskers. c IRS (immunoreactive score) of GPR64 in immunohistochemistry of primary EwS tumors and relevant normal tissues. Representative EwS samples with high, medium and low GPR64 expression are shown aside. d Flow cytometry analysis of EwS and non-EwS cell lines after transduction with GPR64-targeting, GFP-encoding lentiviruses. CD99 and isotype- targeting lentivirus was used as positive and negative control. Dots indicate percentage of GFP positive cells determined by flow cytometry of 4 biologically independent experiments. Horizontal bars and whiskers represent mean and standard deviation per group. e Resazurin-based cell viability assay of EwS and non-EwS cell lines treated with GCV (20 µM) or DMSO vehicle control 24 h after GPR64-targeted transduction with pLenti_25_LT. Readout was performed 72 h after GCV addition. CD99-targeting lentiviruses, non-targeting lentiviruses (isotype) and VSV-G pseudotyped lentiviruses were included as controls. Dots indicate cell viability relative to that of vehicle control for 4 biologically independent experiments. Mean standard deviation per group are represented by horizontal bars and whiskers. f Bioluminescence measurements (exposure time: 20 s) of NSG mice bearing subcutaneous RD-ES xenografts 14 d after a single intratumoral injection of 0.5 × 106 TU of pLenti_25_LT or pLenti_CMV_LG lentiviral particles pseudotyped with 2.2. GPR64- or CD99-targeting antibodies were used to coat 2.2 pseudotyped viruses. 2.2 pseudotyped viruses without antibodies were included as negative control. g Tumor volumes of A-673 subcutaneous xenografts treated with GPR64-targeting pLenti_25_LT or pLenti_CMV_LG (mock) lentiviruses. Valganciclovir (VGCV, 0.5 mg/ml in drinking water enriched with 5% sucrose) or sucrose (5% in drinking water) was administered orally ad libidum once the tumor had reached an average diameter of 5 mm. Lentiviruses were intratumorally injected twice per week starting from day 7. Data are shown as mean tumor volume and SEM of 6–7 mice per treatment condition. P-values were determined by one-tailed Mann-Whitney test. h Relative bioluminescence (right) and bioluminescent images (left) of NSG mice after intraperitoneal tumor inoculation with Firefly luciferase-expressing A-673. 3 days after tumor injection mice were randomized and repeatedly received either GPR64-directed 2.2. pseudotyped lentivirus (pLenti_25_TK) or PBS by intraperitoneal injection. VGCV was orally administered in both groups 3 days after the first virus injection. The representative bioluminescent pictures show both groups 12 and 19 days after tumor inoculation. Dots indicate bioluminescence signal relative the mean measured on of VGCV initiation (day 6) for 6–7 mice per group. Horizontal bars indicate mean and whiskers SEM per group. P values were determined by one-tailed Mann-Whitney test. i CD8+ T cell count per mg of tumor tissue and absolute CD8+ T cell count per spleen 5 days after human T cell transfer into mice bearing subcutaneous A-673 xenografts treated with GPR64-coated lentiviral particles (pLenti_25_IX) or PBS. Where not indicated otherwise, P-values were determined with two-tailed Mann-Whitney test, *: p ≤ 0.05, **: p ≤ 0.01, ***: p ≤ 0.001, ****: p ≤ 0.0001
To evaluate the suitability of GPR64 as a candidate for targeted transduction of EwS cells, lentiviral particles were produced using a transfer plasmid containing a GFP reporter expressed by a CMV promoter and the 2.2 packaging plasmid. Next, EwS (A-673, RD-ES, TC-71) cell lines and non-EwS (HeLa, Jurkat, U2-OS) control cell lines were transduced with these vectors combined with either a GPR64 antibody, a CD99 antibody, or an isotype control. Remarkably, flow cytometry analysis showed specific GFP expression of EwS cells when targeting GPR64 while no significant GFP-positivity was seen in control cells or when isotype-coated virus was added (Fig. 2d). In accordance with its ubiquitous expression, CD99-coated viral particles showed non-specific transduction of both EwS and control cell lines.
To assess whether the addition of this transduction-based targeting strategy could further increase the therapeutic specificity of our transcription-based approach, 3 EwS and 3 control cell lines were treated with equal amounts of lentivirus either pseudotyped by VSV-G, or antibody-coated 2.2 (GPR64, CD99 or isotype control) using the aforementioned transfer plasmid pLenti_25_LT. Subsequent addition of GCV (20 µM) revealed a significant reduction in GCV sensitivity in non-EwS control cells treated with GPR64-coated viral particles compared to those treated with VSV-G pseudotyped virus, indicating less specific incorporation of VSV-G pseudotyped virus, which underlines the benefit of the additional EwS-specific delivery strategy (Fig. 2e).
Next, we aimed to investigate whether antibody-mediated transduction of EwS cells was also feasible in vivo. To this end, we intratumorally injected 2.2-pseudotyped and antibody-coated lentiviral particles carrying the Firefly luciferase transgene under control of our EwS-specific expression cassette (pLenti_25_LT) or driven by the ubiquitous CMV promoter (pLenti_CMV_LG) into subcutaneous RD-ES xenografts (Fig. 2f). Notably, comparable tumor-derived luminescence was detected when injecting GPR64- or CD99-directed, 2.2-pseudotyped compared to VSV-G-pseudotyped lentiviruses that served as positive control. Moreover, plain, uncoated 2.2-pseudotyped viruses achieved no detectable transduction both in the pLenti_25_LT and pLenti_CMV_LG group. These results were confirmed in a second cell line (A-673) (Additional Fig. 3a). In sum, these experiments demonstrate the feasibility of antibody-mediated GPR64-targeted transduction of EwS cells in vivo.
The combination of EwS‑specific delivery and gene expression improves specific tumor therapy in vivo
Having established both, a EwS-specific expression cassette and delivery strategy, we moved on to combine these two for therapeutic purposes in vivo. Therefore, we subcutaneously inoculated A-673 EwS cells and, once the average tumor diameter had reached 5 mm, intratumorally injected GPR64-directed, 2.2-pseudotyped treatment (pLenti_25_LT) or mock (pLenti_CMV_LG) virus. Excitingly, upon oral VGCV administration, most tumors in the pLenti_25_LT-transduced group showed significant reduction in tumor growth compared to the control groups (Fig. 2g). In a second step, we evaluated the efficacy of our treatment strategy in a more systematic setting by inoculating luciferase-expressing A-673 cells intraperitoneally and repeatedly injecting GPR64-directed, 2.2-pseudotyped lentivirus expressing HSV-TK (pLenti_25_TK) or PBS (negative control) into the peritoneal cavity 3 days after tumor inoculation. Excitingly, while the control group showed a strong increase of luminescence over time corresponding to strong increase in peritoneal tumor mass, a significantly lower increase in bioluminescent signal was detected in the treatment group (Fig. 2h and Additional Fig. 3b). Next, we set out to assess the efficacy of immunomodulatory strategies using our expression cassette. To this end, we injected GPR64-directed, 2.2-pseudotyped viral particles carrying the transgenes IL-15 and XCL1 coupled by a P2A linker peptide (pLenti_25_IX) or PBS (negative control) into subcutaneous A-673 xenografts. Additionally, we transferred 1 × 107 GFP-transduced human T cells by intravenous injection. Notably, 5 days after T cell transfer, we found a significant intratumoral enrichment of human CD8+ T cells in transduced mice compared to the untreated (PBS) control (Fig. 2i).
In conclusion, our results indicate that the neomorphic aberrant DNA-binding properties of EF1 enable EwS specific and EF1-dependent expression of therapeutic transgenes in vivo.
Highly specific, enhancer-based gene expression systems can be designed for other fusion-driven pediatric sarcomas
To investigate whether this principle can be translated to other cancers driven by an oncogenic fusion transcription factor, we extended our analyses to fusion-positive ARMS, which harbors the dominant chimeric P3F1 oncoprotein in more than 50% of cases [27]. P3F1 mediates cell transformation by binding to specific DNA motifs thereby establishing de novo super-enhancers (SEs) encompassing known oncogenes, such as ALK, causing dysregulating of the transcriptome [5, 8, 28]. Thus, we first cloned a ~ 300 bp DNA segment (chr2:29,657,671–29,657,976; hg38) from the third intron of ALK, that has been identified as a strong P3F1-binding site, into a luciferase reporter plasmid upstream of YB-TATA [5]. Similar to our observations made in EwS (Fig. 1b), we found a significant induction of reporter gene expression in fusion-positive ARMS (RH4 and RH30) but not in fusion-negative embryonal rhabdomyosarcoma (RD) or in non-rhabdomyosarcoma control cell lines (U2-OS, HeLa, Jurkat and A-673) (Fig. 3a). Interestingly, Gryder et al. showed that two point mutations of a single P3F1-binding motif, consisting of GTCACGGT, abrogated the transactivating activity of the ALK-SE [5]. To further improve the induction capacity of this construct, we optimized the sequence at this putative P3F1 binding site to completely match the ATTWGTCACGGT motif (syn_alk) as annotated by HOMER motifs, which resulted in improved luciferase signals in fusion positive ARMS cell lines but not in control cell lines (Fig. 3b). Strikingly, the fusion positive ARMS-specific expression induction could be further increased by adding three (syn_alk_3) or five (syn_alk_5) additional ATTWGTCACGGT motifs to the SE sequence (Fig. 3b). In accordance with our previous experiments in EwS, the best performing ARMS-specific expression cassette (containing syn_alk_5) cloned upstream of HSV-TK induced GCV sensitivity only in P3F1-positive cells, while control cell lines showed no increase in GCV sensitivity compared to a control promoter containing YB-TATA alone (Fig. 3c-d).
Fig. 3.
Highly specific, enhancer-based gene expression systems can be designed for other fusion-driven pediatric sarcomas. a Luciferase reporter assays of indicated fusion-positive ARMS (RH4 and RH30) and control cell lines after co-transfection with a reporter plasmid containing the alk-SE upstream of the minimal promoter YB-TATA and a constitutively expressed Renilla luciferase-encoding plasmid. Dots indicate Firefly to Renilla luminescence ratios normalized to a reporter plasmid without the alk-SE. Horizontal bars indicate mean and whiskers standard deviation per group. b Luciferase reporter assays of the same cell lines as in Fig. 3a after co-transfection with a reporter plasmid containing either syn_alk, syn_alk_3 or syn_alk_5 upstream of the minimal promoter YB-TATA and a constitutively expressed Renilla luciferase-encoding plasmid. Dots indicate Firefly to Renilla luminescence ratios normalized to a reporter plasmid without the alk-SE. Horizontal bars indicate mean and whiskers standard deviation per group. c Resazurin-based cell viability assay of pLenti_syn_alk_5_LT_Puro- or pLenti_0_LT_Puro-transduced and selected P3F1-positive ARMS cell lines 72 h after GCV addition. Dots indicate relative fluorescence units normalized to vehicle control for 4 biologically independent experiments. Lines show dose-response curves with 95% confidence interval based on a three-parameter log-logistic regression model calculated for each cell line. d Resazurin-based cell viability assay of P3F1-negative control cell lines transduced as in Fig. 3c. Dots indicate relative fluorescence units normalized to vehicle control for 4 biologically independent experiments. Lines show dose-response curves with 95% confidence interval based on a three-parameter log-logistic regression model calculated for each cell line. P-values were determined by two-tailed Mann-Whitney test, ****: p ≤ 0.0001
Collectively, these results indicate that, in principle, our approach is translatable to other cancers driven by oncogenic transcription factors with unique DNA-binding properties.
Conclusion
In summary, our results provide evidence that the unique interaction of oncogenic fusion transcription factors with aberrant binding sites can be used for specific therapeutic gene expression. In sharp contrast to existing strategies for tumor specific gene expression, which usually take advantage of aberrant promoter activation (hTERT [29], AFP [30]), hypoxic conditions in the tumor-microenvironment (HRE [31]) or tissue-of-origin-specific gene expression patterns (PSA [32]), our design relies on the unique and aberrant activity of tumor-defining fusion oncogenes, rather than the physiological action of non-mutated, but aberrantly expressed transcription factors. Moreover, our design exploits the aberrant binding of single de-novo motifs (GGAA-mSat in EwS, ATTWGTCACGGT in ARMS), while traditionally used promoter sequences usually allow the binding of a plethora of different transcription factors. Indeed, we could not detect any significant off-target activity of our GGAA-mSat-based expression cassette in mice after systemic delivery of VSV-G pseudotyped lentiviral particles, underlining the high specificity of our design.
In this study, we chose HSV-TK and immunostimulatory cytokines as tumor-specifically expressed transgenes. While suicide-genes such as HSV-TK can eradicate even incompletely transduced tumors by the so-called bystander effect, any off-target expression can confer serious side effects. Similarly, immunotherapies need to be administered carefully due to their high potential to trigger autoimmune reactions against normal tissues [33]. Thus, the expression of transgenes that inactivate tumor-specific (onco)genes or replace mutated tumor suppressor genes might represent an appealing strategy. However, pediatric sarcomas are frequently oligomutated and alterations in oncogenes and tumor suppressor genes usually found in adult cancer entities (e.g., TP53, KRAS, PTEN, and BRAF), are exceedingly rare [34]. Moreover, tumorigenic networks are often redundant and the inhibition or reactivation of certain components is therefore unlikely to achieve long-lasting therapeutic effects. Hence, tumor-specific expression of suicide genes and immunostimulatory cytokines represents an efficient and possibly translational strategy for cancer gene therapies especially in oligomutated pediatric tumors.
Apart from a lack of specificity, which our promoter design alleviates, the delivery of the therapeutic transgene to sufficient numbers of cancer cells is another limitation of current cancer gene therapies and may limit their clinical translation. Despite their strength as preclinical model vectors, the integrating and non-replicating nature of lentiviruses, such as the ones employed in this proof-of-concept study, render them less suitable for safe and sufficient gene delivery. However, as the fusion oncogene-based expression systems proposed by us are of a simple architecture and show tumor specificity both in integrating as well as episomal vectors, they could be used in future studies for any therapeutic approach relying on transgene expression in cancer cells, including replicating oncolytic viruses.
Supplementary Information
Additional file 1: Additional Figures 1–4 and Additional Figure Legends.
Additional file 2: Additional Tables 1-5.
Acknowledgements
We wish to thank Prof. Thomas Kirchner for providing lab space and scientific support.
Moreover, we thank Laura Hippe, Stefanie Stein, Mario Gipp, Anja Heier and Andrea Sendelhofert for expert technical assistance and Benjamin Knust for his assistance with animal experiments. We thank the CellSort Team of TU Munich for assistance with flow cytometry analysis and cell sorting.
Abbreviations
- AFP
Alpha fetoprotein
- APC
Allophycocyanin
- ARMS
Alveolar rhabdomyosarcoma
- CAR
Chimeric antigen
- CMV
Cytomegalovirus
- DMSO
Dimethyl sulfoxide
- Dox
Doxycycline
- ED
Effective dose
- EF1
EWSR1-FLI1
- EwS
Ewing sarcoma
- Fc
Fragment crystallizable
- FITC
Fluorescein isothiocyanate
- GAPDH
Glyceraldehyde-3-Phosphate Dehydrogenase
- GCV
Ganciclovir
- GFP
Green fluorescent protein
- HRE
Hypoxia response element
- HSV
Herpes simplex virus
- hTERT
human telomerase reverse transcriptase
- IRS
Immunoreactive score
- KD
Knockdown
- LG
Luciferase-P2A-GFP
- LT
Luciferase-P2A-thymidine kinase
- MFI
Mean fluorescence intensity
- P3F1
PAX3-FOXO1
- PE
Phycoerythrin
- PI
Propidium iodide
- PSA
Prostate-specific antigen
- Puro
Puromycin
- RT
Room temperature
- SE
Super-enhancer
- TK
Thymidine kinase
- TU
Transducing units
- VGCV
Valganciclovir
- VSV-G
Vesicular stomatitis virus glycoprotein
- WT
Wildtype
Authors’ contributions
T.L.B.H., T.G.P.G. and M.M.L.K. conceived the study. T.L.B.H., T.G.P.G. and M.M.L.K. wrote the paper, and drafted the figures and tables. T.L.B.H., M.M.L.K., I.P., C.M.F., F.H.G., and J.L. carried out in vitro experiments. T.L.B.H. performed bioinformatic and statistical analyses. T.L.B.H., M.M.L.K., D.M., B.P., S.J., S.O. and F.C.A. performed and/or coordinated in vivo experiments. S.L. performed immunoreactive scoring. B.L.C., S.O., S.J.J. and J.Z. contributed to experimental procedures. A.K. provided excellence guidance with T cell engineering and T cell transfer. D.A., and F.K. provided laboratory infrastructure. The author(s) read and approved the final manuscript.
Funding
This work was mainly supported by the Rolf M. Schwiete Foundation and the Society for Science and Research at the medical faculty of the LMU Munich (WiFoMed).
In addition, the laboratory of T.G.P.G. was supported by the Wilhelm-Sander Foundation, the Matthias-Lackas Foundation, the Dr. Leopold and Carmen Ellinger Foundation, the German Cancer Aid (DKH-70112257, DKH-70114111, DKH-70114278), the Gert und Susanna Mayer Foundation, the SMARCB1 association, the Federal Ministry of Education and Research (BMBF-projects SMART-CARE and HEROES-AYA), the Boehringer-Ingelheim Foundation, the Deutsche Forschungsgemeinschaft (DFG-458891500), and the Barbara und Wilfried Mohr Foundation. T.L.B.H., F.H.G., and C.M.F. received a scholarship from the German Cancer Aid. J.L. was supported by a scholarship of the Chinese Scholarship Council (CSC).
Availability of data and materials
All ChIP-seq, RNA-seq and Microarray data reanalyzed as part of this study are publicly available under the accession codes listed in Additional Table 5 and the methods section.
Declarations
Ethics approval and consent to participate
Human tissue samples were retrieved from the tissue archives of the Institute of Pathology of the LMU Munich (Germany) upon approval of the institutional review board. All patients provided informed consent. Tissue-microarrays (TMAs) were stained and analyzed with approval of the ethics committee of the LMU Munich (approval no. 307–16 UE). Animal experiments were approved by the government of Upper Bavaria and conducted in accordance with ARRIVE guidelines, recommendations of the European Community (86/609/EEC), and UKCCCR (guidelines for the welfare and use of animals in cancer research).
Consent for publication
Not applicable.
Competing interests
T.G.P.G. serves as honorary consultant for Boehringer-Ingelheim International GmbH. All other authors declare no competing interests.
Footnotes
Publisher’s Note
Springer Nature remains neutral with regard to jurisdictional claims in published maps and institutional affiliations.
Thomas G. P. Grünewald and Maximilian M. L. Knott contributed equally to this work.
References
- 1.Grünewald TGP, Cidre-Aranaz F, Surdez D, et al. Ewing sarcoma. Nat Rev Dis Primer. 2018;4(1):5. doi: 10.1038/s41572-018-0003-x. [DOI] [PubMed] [Google Scholar]
- 2.Delattre O, Zucman J, Plougastel B, et al. Gene fusion with an ETS DNA-binding domain caused by chromosome translocation in human tumours. Nature. 1992;359(6391):162–165. doi: 10.1038/359162a0. [DOI] [PubMed] [Google Scholar]
- 3.Galili N, Davis RJ, Fredericks WJ, et al. Fusion of a fork head domain gene to PAX3 in the solid tumour alveolar rhabdomyosarcoma. Nat Genet. 1993;5(3):230–235. doi: 10.1038/ng1193-230. [DOI] [PubMed] [Google Scholar]
- 4.Gangwal K, Sankar S, Hollenhorst PC, et al. Microsatellites as EWS/FLI response elements in Ewing’s sarcoma. Proc Natl Acad Sci. 2008;105(29):10149–10154. doi: 10.1073/pnas.0801073105. [DOI] [PMC free article] [PubMed] [Google Scholar]
- 5.Gryder BE, Yohe ME, Chou HC, et al. PAX3–FOXO1 Establishes Myogenic Super Enhancers and Confers BET Bromodomain Vulnerability. Cancer Discov. 2017;7(8):884–899. doi: 10.1158/2159-8290.CD-16-1297. [DOI] [PMC free article] [PubMed] [Google Scholar]
- 6.Riggi N, Knoechel B, Gillespie SM, et al. EWS-FLI1 Utilizes Divergent Chromatin Remodeling Mechanisms to Directly Activate or Repress Enhancer Elements in Ewing Sarcoma. Cancer Cell. 2014;26(5):668–681. doi: 10.1016/j.ccell.2014.10.004. [DOI] [PMC free article] [PubMed] [Google Scholar]
- 7.Johnson KM, Taslim C, Saund RS, Lessnick SL. Identification of two types of GGAA-microsatellites and their roles in EWS/FLI binding and gene regulation in Ewing sarcoma. Lee SB, ed. PLOS ONE. 2017;12(11):e0186275. 10.1371/journal.pone.0186275 [DOI] [PMC free article] [PubMed]
- 8.Sunkel BD, Wang M, LaHaye S, et al. Evidence of pioneer factor activity of an oncogenic fusion transcription factor. iScience. 2021;24(8):102867. doi: 10.1016/j.isci.2021.102867. [DOI] [PMC free article] [PubMed] [Google Scholar]
- 9.Boulay G, Volorio A, Iyer S, et al. Epigenome editing of microsatellite repeats defines tumor-specific enhancer functions and dependencies. Genes Dev. 2018;32(15–16):1008–1019. doi: 10.1101/gad.315192.118. [DOI] [PMC free article] [PubMed] [Google Scholar]
- 10.Boulay G, Sandoval GJ, Riggi N, et al. Cancer-Specific Retargeting of BAF Complexes by a Prion-like Domain. Cell. 2017;171(1):163–178.e19. doi: 10.1016/j.cell.2017.07.036. [DOI] [PMC free article] [PubMed] [Google Scholar]
- 11.Guillon N, Tirode F, Boeva V, Zynovyev A, Barillot E, Delattre O. The Oncogenic EWS-FLI1 Protein Binds In Vivo GGAA Microsatellite Sequences with Potential Transcriptional Activation Function. PLOS ONE. 2009;4(3):e4932. doi: 10.1371/journal.pone.0004932. [DOI] [PMC free article] [PubMed] [Google Scholar]
- 12.Bilke S, Schwentner R, Yang F, et al. Oncogenic ETS fusions deregulate E2F3 target genes in Ewing sarcoma and prostate cancer. Genome Res. 2013;23(11):1797–1809. doi: 10.1101/gr.151340.112. [DOI] [PMC free article] [PubMed] [Google Scholar]
- 13.Patel M, Simon JM, Iglesia MD, et al. Tumor-specific retargeting of an oncogenic transcription factor chimera results in dysregulation of chromatin and transcription. Genome Res. 2012;22(2):259–270. doi: 10.1101/gr.125666.111. [DOI] [PMC free article] [PubMed] [Google Scholar]
- 14.Tomazou EM, Sheffield NC, Schmidl C, et al. Epigenome Mapping Reveals Distinct Modes of Gene Regulation and Widespread Enhancer Reprogramming by the Oncogenic Fusion Protein EWS-FLI1. Cell Rep. 2015;10(7):1082–1095. doi: 10.1016/j.celrep.2015.01.042. [DOI] [PMC free article] [PubMed] [Google Scholar]
- 15.Ede C, Chen X, Lin MY, Chen YY. Quantitative Analyses of Core Promoters Enable Precise Engineering of Regulated Gene Expression in Mammalian Cells. ACS Synth Biol. 2016;5(5):395–404. doi: 10.1021/acssynbio.5b00266. [DOI] [PMC free article] [PubMed] [Google Scholar]
- 16.Sorensen PHB, Lessnick SL, Lopez-Terrada D, Liu XF, Triche TJ, Denny CT. A second Ewing’s sarcoma translocation, t(21;22), fuses the EWS gene to another ETS–family transcription factor, ERG. Nat Genet. 1994;6(2):146–151. doi: 10.1038/ng0294-146. [DOI] [PubMed] [Google Scholar]
- 17.Bailly RA, Bosselut R, Zucman J, et al. DNA-binding and transcriptional activation properties of the EWS-FLI-1 fusion protein resulting from the t(11;22) translocation in Ewing sarcoma. Mol Cell Biol. Published online May 1994. 10.1128/mcb.14.5.3230-3241.1994 [DOI] [PMC free article] [PubMed]
- 18.Black ME, Kokoris MS, Sabo P. Herpes Simplex Virus-1 Thymidine Kinase Mutants Created by Semi-Random Sequence Mutagenesis Improve Prodrug-mediated Tumor Cell Killing. Cancer Res. 2001;61(7):3022–3026. [PubMed] [Google Scholar]
- 19.Maury S, Rosenzwajg M, Redjoul R, et al. Lymphodepletion followed by infusion of suicide gene-transduced donor lymphocytes to safely enhance their antitumor effect: a phase I/II study. Leukemia. 2014;28(12):2406–2410. doi: 10.1038/leu.2014.237. [DOI] [PubMed] [Google Scholar]
- 20.Klebanoff CA, Finkelstein SE, Surman DR, et al. IL-15 enhances the in vivo antitumor activity of tumor-reactive CD8 + T Cells. Proc Natl Acad Sci. 2004;101(7):1969–1974. doi: 10.1073/pnas.0307298101. [DOI] [PMC free article] [PubMed] [Google Scholar]
- 21.Hurton LV, Singh H, Najjar AM, et al. Tethered IL-15 augments antitumor activity and promotes a stem-cell memory subset in tumor-specific T cells. Proc Natl Acad Sci. 2016;113(48):E7788-E7797. doi: 10.1073/pnas.1610544113. [DOI] [PMC free article] [PubMed] [Google Scholar]
- 22.Dorner BG, Dorner MB, Zhou X, et al. Selective Expression of the Chemokine Receptor XCR1 on Cross-presenting Dendritic Cells Determines Cooperation with CD8 + T Cells. Immunity. 2009;31(5):823–833. doi: 10.1016/j.immuni.2009.08.027. [DOI] [PubMed] [Google Scholar]
- 23.Morizono K, Xie Y, Ringpis GE, et al. Lentiviral vector retargeting to P-glycoprotein on metastatic melanoma through intravenous injection. Nat Med. 2005;11(3):346–352. doi: 10.1038/nm1192. [DOI] [PubMed] [Google Scholar]
- 24.Pariente N, Morizono K, Virk MS, et al. A Novel Dual-targeted Lentiviral Vector Leads to Specific Transduction of Prostate Cancer Bone Metastases In Vivo After Systemic Administration. Mol Ther. 2007;15(11):1973–1981. doi: 10.1038/sj.mt.6300271. [DOI] [PubMed] [Google Scholar]
- 25.Baldauf MC, Orth MF, Dallmayer M, et al. Robust diagnosis of Ewing sarcoma by immunohistochemical detection of super-enhancer-driven EWSR1-ETS targets. Oncotarget. 2017;9(2):1587–1601. doi: 10.18632/oncotarget.20098. [DOI] [PMC free article] [PubMed] [Google Scholar]
- 26.Kailayangiri S, Altvater B, Meltzer J, et al. The ganglioside antigen GD2 is surface-expressed in Ewing sarcoma and allows for MHC-independent immune targeting. Br J Cancer. 2012;106(6):1123–1133. doi: 10.1038/bjc.2012.57. [DOI] [PMC free article] [PubMed] [Google Scholar]
- 27.Sorensen PHB, Lynch JC, Qualman SJ, et al. PAX3-FKHR and PAX7-FKHR Gene Fusions Are Prognostic Indicators in Alveolar Rhabdomyosarcoma: A Report From the Children’s Oncology Group. J Clin Oncol. 2002;20(11):2672–2679. doi: 10.1200/JCO.2002.03.137. [DOI] [PubMed] [Google Scholar]
- 28.Cao L, Yu Y, Bilke S, et al. Genome-Wide Identification of PAX3-FKHR Binding Sites in Rhabdomyosarcoma Reveals Candidate Target Genes Important for Development and Cancer. Cancer Res. 2010;70(16):6497–6508. doi: 10.1158/0008-5472.CAN-10-0582. [DOI] [PMC free article] [PubMed] [Google Scholar]
- 29.Majumdar AS, Hughes DE, Lichtsteiner SP, Wang Z, Lebkowski JS, Vasserot AP. The telomerase reverse transcriptase promoter drives efficacious tumor suicide gene therapy while preventing hepatotoxicity encountered with constitutive promoters. Gene Ther. 2001;8(7):568–578. doi: 10.1038/sj.gt.3301421. [DOI] [PubMed] [Google Scholar]
- 30.Cao G, Kuriyama S, Gao J, et al. Gene therapy for hepatocellular carcinoma based on tumour-selective suicide gene expression using the alpha-fetoprotein (AFP) enhancer and a housekeeping gene promoter. Eur J Cancer. 2001;37(1):140–147. doi: 10.1016/S0959-8049(00)00344-0. [DOI] [PubMed] [Google Scholar]
- 31.Sun X, Xing L, Deng X, et al. Hypoxia targeted bifunctional suicide gene expression enhances radiotherapy in vitro and in vivo. Radiother Oncol. 2012;105(1):57–63. doi: 10.1016/j.radonc.2012.07.011. [DOI] [PMC free article] [PubMed] [Google Scholar]
- 32.Peng W, Chen J, Huang YH, Sawicki JA. Tightly-regulated suicide gene expression kills PSA-expressing prostate tumor cells. Gene Ther. 2005;12(21):1573–1580. doi: 10.1038/sj.gt.3302580. [DOI] [PubMed] [Google Scholar]
- 33.Martins F, Sofiya L, Sykiotis GP, et al. Adverse effects of immune-checkpoint inhibitors: epidemiology, management and surveillance. Nat Rev Clin Oncol. 2019;16(9):563–580. doi: 10.1038/s41571-019-0218-0. [DOI] [PubMed] [Google Scholar]
- 34.Gröbner SN, Worst BC, Weischenfeldt J, et al. The landscape of genomic alterations across childhood cancers. Nature. 2018;555(7696):321–327. doi: 10.1038/nature25480. [DOI] [PubMed] [Google Scholar]
Associated Data
This section collects any data citations, data availability statements, or supplementary materials included in this article.
Supplementary Materials
Additional file 1: Additional Figures 1–4 and Additional Figure Legends.
Additional file 2: Additional Tables 1-5.
Data Availability Statement
All ChIP-seq, RNA-seq and Microarray data reanalyzed as part of this study are publicly available under the accession codes listed in Additional Table 5 and the methods section.



