Abstract
Background
The ε4 allele of apolipoprotein E (APOE ε4) is the strongest known genetic risk factor for late-onset Alzheimer’s disease (AD), associated with amyloid pathogenesis. However, it is not clear how APOE ε4 accelerates amyloid-beta (Aβ) deposition during the seeding stage of amyloid development in AD patient neurons.
Methods
AD patient induced neurons (iNs) with an APOE ε4 inducible system were prepared from skin fibroblasts of AD patients. Transcriptome analysis was performed using RNA isolated from the AD patient iNs expressing APOE ε4 at amyloid-seeding and amyloid-aggregation stages. Knockdown of IGFBP3 was applied in the iNs to investigate the role of IGFBP3 in the APOE ε4-mediated amyloidosis.
Results
We optimized amyloid seeding stage in the iNs of AD patients that transiently expressed APOE ε4. Remarkably, we demonstrated that Aβ pathology was aggravated by the induction of APOE ε4 gene expression at the amyloid early-seeding stage in the iNs of AD patients. Moreover, transcriptome analysis in the early-seeding stage revealed that IGFBP3 was functionally important in the molecular pathology of APOE ε4-associated AD.
Conclusions
Our findings suggest that the presence of APOE ε4 at the early Aβ-seeding stage in patient iNs is critical for aggravation of sporadic AD pathology. These results provide insights into the importance of APOE ε4 expression for the progression and pathogenesis of sporadic AD.
Supplementary Information
The online version contains supplementary material available at 10.1186/s40035-022-00319-9.
Keywords: Alzheimer’s disease, Direct conversion, Apolipoprotein E, Induced neuron, Amyloid, Presenilin
Background
Alzheimer’s disease (AD) is an age-dependent neurodegenerative disorder, characterized by cognitive decline and memory loss [1, 2]. The major pathological hallmarks of AD are the accumulation of amyloid-β (Aβ), a product from amyloid precursor protein (APP) cleavage, and neurofibrillary tangles composed of phosphorylated tau protein [3, 4]. Previous studies have indicated that Aβ begins to deposit in the brains of AD patients much earlier than the onset of clinical symptoms [5, 6]. Therefore, the initiating step, in which small aggregates begin to form, offers a time window to prevent aggravation of AD pathology [7].
The ε4 allele of apolipoprotein E gene (APOE ε4) is a major risk factor for sporadic AD; it is associated with fibrillary Aβ burden and promotes Aβ aggregation in late-onset AD [8–11]. Recent studies have reported that the expression of apoE ε4 during the initial seeding stage of plaque formation is sufficient to drive amyloid pathology and dystrophic neurites in amyloid model mice [12]. Moreover, Huynh et al. [13] showed that reducing apoE levels prior to plaque deposition critically affects plaque formation in APP/PS1-21 mice harboring a homozygous apoE ε4 allele. However, these phenotypes have mostly been shown in the context of murine models with apoE ε4 overexpression. Thus, it is necessary to determine the effects of APOE ε4 on plaque formation in appropriate human neurons. Moreover, not much is known about the molecular targets that mediate the effects of APOE ε4 on plaque formation, which is required for disease progression in the brains of AD patients.
Recent pioneering works on neuronal reprogramming have established the feasibility of direct conversion of human somatic cells into functional neurons [14–17], which can ultimately be applied to model neurological disorders and understand novel pathogenic mechanisms. Moreover, iNs derived from human somatic cells with AD-associated mutations or risk alleles are promising in vitro models for disease phenotypes and pathological changes [18, 19]. Hence, iNs of AD patients (hereafter denoted as “AD patient-derived iNs”) with a human APOE ε4 background would provide a useful approach to understanding the pathogenesis of APOE ε4-mediated sporadic AD and facilitating further therapeutic discovery.
In this study, we set out to examine whether APOE ε4 aggravates amyloid pathogenesis as per the stage of amyloid seeding in human iNs, and then analyze the transcriptional regulatory network to identify factors that mediate the effect of APOE ε4 at the amyloid early-seeding stage. The aim of this study was to demonstrate the cellular and molecular mechanisms of the effects of APOE ε4 expression at the amyloid-seeding stage on AD pathogenesis in AD patient iNs and provide a functional candidate for therapeutic modalities.
Methods
Culture of human fibroblasts
Human fibroblasts were cultured in a human fibroblast medium (DMEM medium containing 10% fetal bovine serum, 1% nonessential amino acid (Gibco, Waltham, MA), 0.1% β-mercaptoethanol (Gibco), and 1% penicillin/streptomycin (Gibco)). Human control (GM23967, male, condition: healthy control, APOE ε3/3 genotype) and AD fibroblasts (AG06848, female, condition: AD PSEN1 (ALA246GLU) mutation, APOE ε3/3 genotype; AG09908, female, condition: AD PSEN2 (ASN141ILE) mutation, APOE ε3/3 genotype; AG05810, female, condition: APOE ε3/4 genotype; AG04402, male, condition: APOE ε3/4 genotype; AG05770, male, condition: unknown, APOE ε3/3 genotype) were purchased from the Coriell Cell Repository (Camden, NJ).
Direct conversion of human fibroblasts into iNs
HEK293T cells were transfected with the lentivirus construct, Ascl1, Brn2, Myt1l, M2rtTA, APOE ε3, APOE ε4, psPAX2 and pMD2.G vectors through calcium phosphate co-precipitation. A previously published protocol [20] was used to generate the lentivirus from the transfected HEK293T cells. To generate human iNs, human fibroblasts were infected with the lentivirus (FUW-Ascl1, Brn2, Myt1l) 3 times in 2 days. After approximately 48–72 h of infection, the medium was replaced with the N3 medium containing DMEM/F12, insulin (25 µg/ml), progesterone (20 nM), transferrin (50 µg/ml), putrescine (100 µM), laminin (1 µg/ml), FGF basic (25 µg/ml), BDNF (10 g/ml), Forskolin (5 µM), and 1% penicillin/streptomycin. Additionally, for APOE ε3 or APOE ε4 induction in human iNs, doxycycline (2 µg/ml) was added at 7 or 14 days after lentivirus (FUW-Ascl1, Brn2, Myt1l) infection.
Immunofluorescence analysis
The cultured AD patient iNs were washed with 1× phosphate-buffered saline (PBS), fixed in 4% paraformaldehyde and washed twice with 1× PBS containing 0.1% triton-X. Primary antibodies (anti-βIII-tubulin, 1:1000, Sigma-Aldrich, St. Louis, MO; NeuN, 1:500, Millipore, Darmstadt, Germany; MAP2, 1:200, Cell Signaling, Beverly, MA; VGLUT1, 1:200, Invitrogen, Grand Island, NY; Synapsin 1, 1:500, Invitrogen; Aβ (6E10), 1:500, Biolegend, San Diego, CA; Aβ42, 1:500, Biolegend; Phosphorylated tau, 1:400, Pierce, Rockford, IL; apoE4, 1:500, Millipore; LC3B, 1:500, Cell Signaling; EEA1, 1:500, Millipore) were applied overnight at 4 °C. Appropriate secondary antibodies were obtained from Invitrogen and incubated for 2 h at room temperature. After washing, the samples were treated with 6-diamidino-2-phenylindole (DAPI, Invitrogen) and mounted in Fluoromount-G mounting medium. Representative images were taken on a Zeiss confocal microscope (Zeiss, Oberkochen, Germany, LSM800). An investigator blinded to the experimental conditions analyzed all tests. Image J software was used to analyze particles and to quantify immunofluorescent signals within regions of interest. These data were processed in parallel on the same confocal microscope with the same setting.
Western blot analysis
Samples of AD-patient iNs were washed with 1 × PBS and then lysed in RIPA buffer containing 1% NP-40, 0.5% DOC, 0.1% SDS, and 150 mmol/l NaCl in 50 mmol/l Tris (pH 8.0) supplemented with 1 × proteinase inhibitor mixture (GenDepot, Barker, TX). Following the previously published protocol [21], the supernatant for Aβ analysis was electrophoresed on 12% sodium dodecyl sulfate–polyacrylamide gel and transferred to nitrocellulose membranes (GE Healthcare Bio-Sciences, Piscataway, NJ). Primary antibodies (anti-Aβ (6E10), 1:300, Biolegend; apoE4, 1:1000, Millipore; IGFBP3, 1:1000, Santa Cruz, Dallas, TX; β-actin, 1:1000, AbFrontier, Seoul, Korea) were applied overnight at 4 °C. Representative images were obtained using Chemidoc TRS + with Image Lab software (Bio-Rad Laboratories, Hercules, CA).
Flow cytometry
Cells were detached using 0.125% trypsin–EDTA for 4 min. Single cells were incubated in 4% paraformaldehyde for 10 min at 4 °C. The cells were washed twice with 1% bovine serum albumin. After washing, the cells were resuspended in fluorescence-activated cell sorting buffer and filtered using a 40-µm cell strainer for analysis. Flow cytometry was performed using an Accuri instrument (Becton, Dickinson and Company, San Jose, CA). FAC gates were set for Synapsin-red fluorescent protein (RFP) + cells compared to the control level. Quantification of individual data was performed with FlowJo vX software (TreeStar, Ashland, OR).
Aβ ELISA
ApoE3- or apoE4-expressing iNs were cultured for 3 weeks and the culture medium was replaced with fresh neuronal culture media. After 72–96 h, the neuronal culture media were collected. To extract intracellular Aβ40 and Aβ42, the cells were lysed with ELISA sampling buffer ( 1× TBS buffer, 1% Triton X-100, 0.1% SDS), followed by centrifugation at 20,000 g for 30 min. The collected samples were assayed for Aβ42 and Aβ40 using ELISA kits (human amyloid-beta assay ELISA kits, IBL, Hamburg, Germany), according to the manufacturer’s protocols.
Quantitative RT-PCR analysis
The detailed procedures were as previously described [22]. qRT-PCR analysis was conducted by 1/50 of the reverse transcription reaction in a Rotor-Gene Q (QIAGEN, Hilden, Germany). The gene expression of each marker was normalized against GAPDH in each sample. The following gene primers were employed: APOE forward: 5′-AGG CCA AGG TGG AGC AAG-3′, reverse: 5′-CCT GCA CCT GCT CAG ACA G-3′; IGFBP3 forward: 5′-AAA TGC TAG TGA GTC GGA GG-3′, reverse: 5′-CTG GGT ATC TGT GCT CTG AG-3′.
Gene expression profiling using microarray
cDNA was synthesized using the GeneChip WT (Whole Transcript) Amplification kit according to the manufacturer’s protocol. One sample from each condition was prepared. Affymetrix GeneChip Human Gene 2.0 ST Array was performed according to the manufacturer’s protocol. Robust multiarray averaging (RMA) method with the affy R package was used for normalization and summarization. When multiple probes were available, average values per gene were applied.
Gene set enrichment (GSEA) and network analysis
GSEA was performed using the GSEA preranked mode to determine whether gene sets [23] were statistically enriched in both APOE ε4-expressing AD patient iNs (Dox, 7–20 on) versus AD-patient iNs and APOE ε4-expressing AD-patient iNs (Dox, 14–20 on) versus AD patient iNs in the human brain tissue (GSE48350). Curated gene sets (1672 genes of BLALOCK_ALZHEIMERS_DISEASE) in Molecular Signatures Database (MSigDB) v5.1 and differentially expressed genes (DEGs) (FC ≥ 1.5) in APOE ε4-expressing AD patient iNs/patient iNs were used. The results of GSEA were considered significant when FDR and nominal P-value were less than 0.05. The interactome of proteins in Homo sapiens were obtained from STRING (https://string-db.org/, v11.5). To identify the network between AD and the IGFBP3 gene, protein–protein interactions among the DEGs of APOE ε4-expressing AD-patient iNs (+ APOE4, day 7) and gene set of the AD brain tissue were processed in Cytoscape (http://www.Cytoscape.org, v3.9.1).
Statistical analysis
Data are presented as mean ± SEM of each independent experiment. n indicates the number of individual experiments. Dots represent the number of independent experiments. The experiments were performed with at least three independent technical replicates. Analysis of variance (ANOVA) test was used for multicomponent comparisons and Student's t-test for two-component comparisons after normal distribution was confirmed. ANOVA followed by Tukey–Kramer multiple comparison tests was performed with GraphPad Prism. All statistical details of the experiments are presented in figure legends.
Results
APOE ε4-expressing iNs from patients with AD
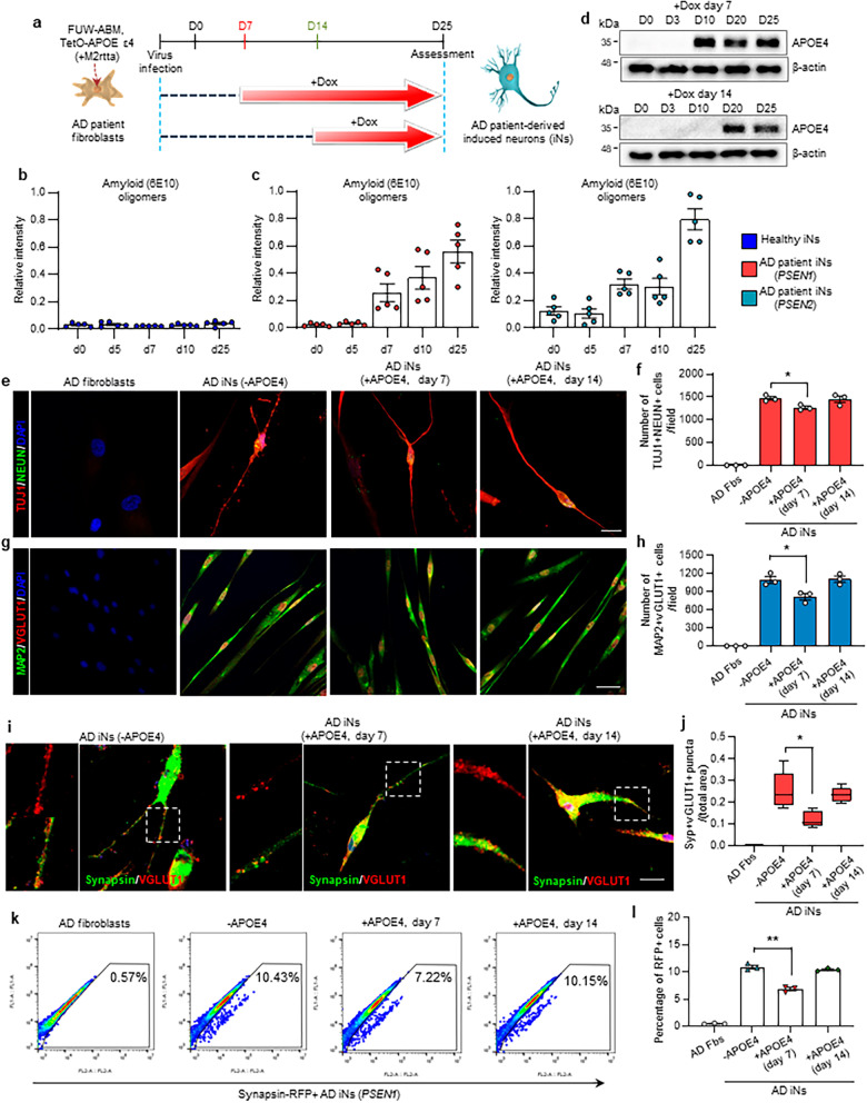
To prepare AD patient iNs that express APOE ε4 at the amyloid-seeding and amyloid-aggregation stages, fibroblasts of AD patients harboring presenilin mutations were transduced with lentivirus constitutively expressing Ascl1, Brn2, and Myt1l (ABM) along with doxycycline-inducible APOE ε4 lentivirus (Fig. 1a). Since we were able to identify amyloid (6E10) oligomers at day 7 in AD patient iNs (Fig. 1b, c; Additional file 1: Fig. S1a-d), we conditionally overexpressed APOE ε4 with doxycycline from day 7 as the amyloid oligomer-seeding stage and day 14 as the amyloid-oligomer progressive stage after ABM induction (Fig. 1a). We confirmed the expression of apoE4 protein in PSEN1 and PSEN2 AD patient iNs after 10 and 20 days of ABM induction, which continued up to 25 days of direct conversion (Fig. 1d; Additional file 1: Fig. S1e, f).
Fig. 1.
APOE ε4-expressing induced neurons (iNs) from patients with Alzheimer’s disease (AD). a Schematic depiction of the generation of directly converted iNs from the fibroblasts of patients with AD. To induce APOE ε4 isoforms at the time point of the amyloid-seeding stage, doxycycline was added at day 7 (amyloid-seeding stage) and 14 (amyloid-progressive stage). b Relative intensity of Aβ (6E10) oligomers in the iNs of healthy controls at different time points. Data represent mean ± SEM. ANOVA-test; n = 5 per sample. c Relative intensity of amyloid oligomers (6E10) in AD patient iNs harboring PSEN1 (left) and PSEN2 (right) mutation at different time points. Data represent mean ± SEM. ANOVA-test, *P < 0.05, **P < 0.01; n = 5 per sample. d Western blot analysis of APOE ε4 in AD patient-derived iNs treated with doxycycline at different time points. e Immunofluorescence for TUJ1 and NEUN to confirm AD patient iNs on day 25. Scale bar, 20 µm. f Quantification of TUJ1+/NeuN+ cells at amyloid-seeding and amyloid-aggregation stages. Data represent mean ± SEM. ANOVA-test, *P < 0.05; n = 3 per sample. g Immunostaining of MAP2- and VGLUT1-positive cells in APOE ε4-expressing AD patient-derived iNs on day 25. Scale bars, 50 µm. h Quantification of MAP2+/VGLUT1+ cells at amyloid-seeding and amyloid-aggregation stages. Data represent mean ± SEM. ANOVA-test, *P < 0.05; n = 3 per sample. i Immunostaining of Synapsin1- and VGLUT1-positive cells in AD patient iNs. Scale bar, 20 µm. j Number of Synapsin+/VGLUT1+ puncta in each condition. Data represent mean ± SEM. ANOVA-test, *P < 0.05; n = 5 per sample. k Fluorescence-activated cell-sorting analysis of Synapsin–RFP-positive cells from AD fibroblasts harboring PSEN1 mutation, AD patient iNs, and APOE ε4-expressing patient iNs. l Quantification of Synapsin–RFP-positive cells in each condition. Data represent mean ± SEM. ANOVA-test, *P < 0.05; n = 3 per sample. + APOE4 (day 7): AD patient iNs expressing APOE ε4 from day 7; + APOE4 (day 14): AD patient iNs expressing APOE ε4 from day 14; -APOE4: AD patient iNs with no APOE ε4 expression
We confirmed the expression of mature neuronal markers such as TUJ1, NeuN, MAP2, and VGLUT1 (Fig. 1e, g) in AD fibroblasts and iNs. The AD patient iNs exhibited well-developed and mature neuronal characteristics, but the number of TUJ1+/NeuN+ cells was slightly decreased in the AD patient iNs that expressed APOE ε4 at the amyloid-seeding stage, compared to the AD patient iNs without APOE ε4 expression, while no such difference was found when APOE ε4 was expressed at the amyloid progressive stage (Fig. 1f). Consistently, the number of MAP2+/VGLUT1+ cells was significantly decreased in the AD patient iNs that expressed APOE ε4 at the amyloid-seeding stage (Fig. 1g, h), indicating that the conditional expression of APOE ε4 at the amyloid-seeding stage may affect the degeneration of AD patient iNs.
To assess the effects of APOE ε4 on synaptic changes at different amyloid-seeding stages in AD iNs, we examined the expression of a presynaptic marker, VGLUT1, and a postsynaptic marker, Synapsin1, in the APOE ε4-expressing AD patient iNs. Importantly, reprogramming for 25 days resulted in a significant decrease in the number of Synapsin1+/VGLUT1+ puncta in the AD patient iNs with APOE ε4 expression from day 7, the amyloid-seeding state; in contrast, APOE ε4 expression after the amyloid-seeding state did not affect the number of Synapsin1+/VGLUT1+ puncta (Fig. 1i, j). Additionally, we counted RFP-positive iNs derived from AD patient iNs harboring a Synapsin-RFP reporter. Flow cytometric analysis showed that the number of Synapsin-RFP+ cells significantly decreased in the iNs of AD patients with APOE ε4 expression at the amyloid-seeding state (Fig. 1k, l; Additional file 1: Fig. S1g). These data indicate that alteration of synaptic function is possibly affected by APOE ε4 induction at the amyloid-seeding stage.
Increase in AD-related phenotypes by APOE ε4 expression from the amyloid-seeding stage
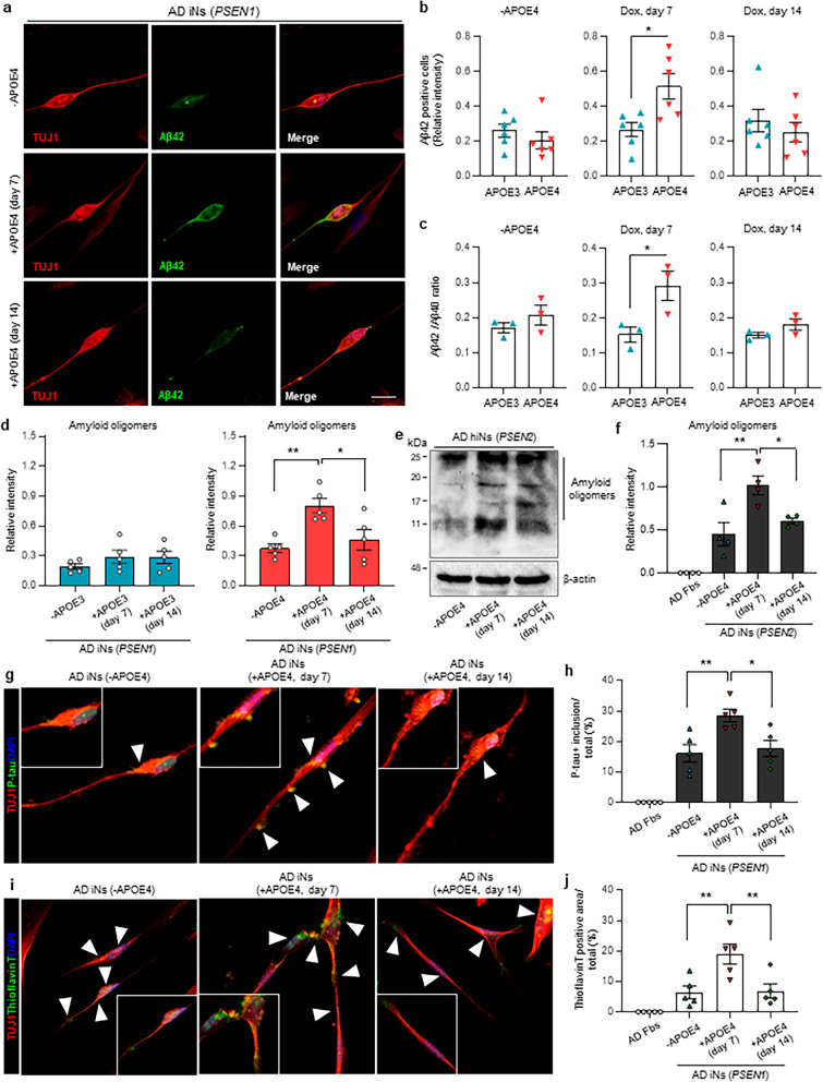
To demonstrate the effect of APOE ε4 expression at Aβ-seeding stages on AD-associated pathogenesis, we first examined the aggregation of Aβ42 in AD patient iNs that expressed APOE ε4 from the amyloid-seeding stage. We observed that the number of Aβ42+/TUJ1+ iNs significantly increased in APOE ε4 AD iNs that expressed APOE ε4 from the amyloid-seeding stage (Fig. 2a, b). However, no significant difference was observed in the relative intensity of Aβ42-expressing cells when APOE ε4 was expressed after the amyloid-seeding stage (Fig. 2a, b). Additionally, the Aβ42-expressing TUJ1 + iNs were not detected in healthy-control iNs that expressed APOE ε4 from different seeding stages (Additional file 1: Fig. S2a). A previous study showed that apoE is co-localized with amyloid plaques in the brains of patients with AD [24]. Consistently, we found that localization of Aβ C-terminal area with apoE4 was significantly increased in AD patient iNs that expressed APOE ε4 from the amyloid-seeding stage (Additional file 1: Fig. S3a–c). Furthermore, abnormal localization of APOE ε4-positive vesicles with LC3B, a marker of autophagy, increased in the AD iNs with APOE ε4 expression in the amyloid-seeding stage, but not in the amyloid progressive stage (Additional file 1: Fig. S3d, e). We assessed the effect of exogenous APOE ε4 lipid particles in APOE ε3-expressing AD patient iNs. Interestingly, the number of Aβ42-expressing cells significantly increased in the amyloid-seeding stage (Additional file 1: Fig. S4a-c). Moreover, we found that APOE ε4 lipid particle induction at the amyloid-seeding stage dramatically increased the formation of lipid droplet in AD iNs harboring PSEN1 mutation (Additional file 1: Fig. S4d). Additionally, APOE ε4 induction from the amyloid-seeding stage led to a significant increase in the Aβ42:Aβ40 ratio in the AD patient iNs (Fig. 2c). However, we did not observe a significant difference in the Aβ42:Aβ40 ratio in iNs that expressed APOE ε4 from the amyloid-aggregation stage (Fig. 2c).
Fig. 2.
Increase in AD-related phenotypes by APOE ε4 expression from the amyloid-seeding stage. a Representative immunofluorescence images of Aβ42-positive iNs of the PSEN1 mutation line at day 25. To express APOE ε4 in AD patient iNs, doxycycline was added on day 7 or 14. Scale bar, 20 µm. b Relative intensity of Aβ42-positive cells in APOE ε3- or APOE ε4-expressing AD patient iNs at different amyloid stages. Data represent mean ± SEM. ANOVA-test, *P < 0.05, **P < 0.01; n = 6 per sample. c Ratio of Aβ42 to Aβ40 concentration in APOE ε3- or APOE ε4-expressing AD patient iNs. Data represent mean ± SEM. ANOVA-test, *P < 0.05, **P < 0.01; n = 3 per sample. d Relative intensity of amyloid oligomers in APOE ε3- or APOE ε4-expressing AD patient iNs at different amyloid stages. Data represent mean ± SEM. ANOVA-test, *P < 0.05, **P < 0.01; n = 5 per sample. e Representative image of western blot analysis showing the level of Aβ (6E10) oligomers in APOE ε4-expressing AD patient iNs harboring PSEN2 mutation at different amyloid stages. f Relative intensity of amyloid oligomers in APOE ε4-expressing AD patient iNs harboring PSEN2 mutation. Data represent mean ± SEM. ANOVA-test, *P < 0.05, **P < 0.01; n = 4 per sample. g Representative immunofluorescence images of hyperphosphorylated tau in APOE ε4-expressing AD patient iNs harboring PSEN1 mutation on day 25. Scale bar, 20 µm. h Measurement of phospho-tau-positive inclusions compared to the total area at different amyloid stages. Data represent mean ± SEM. ANOVA-test, *P < 0.05, **P < 0.01; n = 5 per sample. i Representative images of thioflavin T staining in APOE ε4-expressing AD patient iNs harboring PSEN1 mutation at different amyloid stages. White arrows indicate thioflavin T-positive area. Scale bar, 20 µm. j Quantification of thioflavin T-positive area in APOE ε4-expressing AD patient iNs. Data represent mean ± SEM. ANOVA-test, *P < 0.05, **P < 0.01; n = 5 per sample. + APOE4 (day 7): AD patient iNs expressing APOE ε4 from day 7; + APOE4 (day 14): AD patient iNs expressing APOE ε4 from day 14; -APOE4: AD patient iNs with no APOE ε4 expression
We next sought to examine the accumulation of Aβ by APOE ε4 induction at the amyloid-seeding stage. First, we validated the expression of APOE 3 and 4 mRNA after doxycycline induction in AD patient iNs harboring PSEN mutations (Additional file 1: Fig. S5a, b). We found that APOE ε4 induction at the amyloid-seeding stage dramatically increased the accumulation of Aβ oligomers in AD iNs harboring PSEN1 mutation, relative to AD iNs with APOE ε4 induction after the amyloid-seeding stage (Fig. 2d, Additional file 1: Fig. S5c). However, the APOE ε3 induction at the amyloid-seeding stage did not affect Aβ oligomers in these AD iNs (Fig. 2d). Similarly, Aβ oligomers were found to be significantly increased in AD patient iNs harboring PSEN2 mutation with APOE ε4 induction at the amyloid-seeding stage (Fig. 2e, f). We also confirmed that the number of EEA1- and Aβ42-positive puncta are also increased in APOE ε4-expressing AD patient iNs, suggesting that APOE ε4 induction influences Aβ oligomeration via APP endocytosis and processing in AD patient iNs (Additional file 1: Fig. S5d). We also observed increased p-tau accumulation in cell bodies and dendrites owing to APOE ε4 induction at the amyloid-seeding stage (Fig. 2g, h). However, the APOE ε4 induction in different seeding stages in healthy iNs did not affect p-tau accumulation (Additional file 1: Fig. S6a). Remarkably, thioflavin T-positive deposits in AD iNs were significantly increased by APOE ε4 induction at the amyloid-seeding stage (Fig. 2i, j). These results indicate that the induction of APOE ε4 at the amyloid early-seeding stage, but not at the aggregation stage, accelerates both tau phosphorylation and amyloid aggregation.
We next investigated the effect of transient induction of APOE ε4 during the amyloid-seeding stage. Doxycycline-mediated APOE ε4 induction could be maintained for 8 days only (days 7–14) after ABM induction, which resulted in the transient induction of APOE ε4 (Fig. 3a). Interestingly, we found that the increase in the number of amyloid puncta caused by APOE ε4 induction at the amyloid-seeding stage did not reduce even when APOE ε4 induction was withdrawn from AD iNs (Fig. 3b-d). Similarly, the number of EEA1- and Aβ-positive puncta was not affected by the withdrawal of APOE ε4 in AD patient iNs (Fig. 3e, f). Additionally, despite withdrawing doxycycline at day 14 of ABM induction, the accumulation of Aβ oligomers markedly increased in APOE ε4-expressing AD patient iNs (Fig. 3g–i, Additional file 1: Fig. S7a). However, the EEA1- and Aβ-positive puncta were not detected in healthy iNs overexpressing APOE ε4 (Additional file 1: Fig. S8a). These data suggest that the presence of APOE ε4 at the Aβ early-seeding stage is critical for aggravating sporadic AD pathogenesis.
Fig. 3.
The effect of transient induction of APOE ε4 during the amyloid-seeding stage. a Schematic of the doxycycline-inducible system to partially express APOE ε4 in AD-patient-derived iNs. Doxycycline was added at the time-point of amyloid-seeding stage (day 7) and was removed on day 14. b Immunostaining of EEA1 and Aβ (6E10) in AD patient fibroblasts harboring PSEN1 (left) or PSEN2 (right) mutation. Scale bar, 10 µm. c, d Immunostaining of EEA1- and Aβ (6E10) in APOE ε4-expressing AD patient iNs harboring PSEN1 (c) or PSEN2 (d) mutation. Doxycycline was withdrawn from the culture 7 days after the initial APOE ε4 induction. Scale bar, 10 µm. e Quantification of EEA1- and Aβ-positive puncta in AD patient iNs harboring PSEN1 mutation. Data represent mean ± SEM. ANOVA-test, **P < 0.01; n = 5 per sample. f Quantification of EEA1 and Aβ-positive puncta in AD patient iNs harboring PSEN2 mutation. Data represent mean ± SEM. ANOVA-test, **P < 0.01; n = 5 per sample. g, h, i Western blot analysis of Aβ (6E10) oligomers in APOE ε4-expressing AD patient iNs on day 25. Data represent mean ± SEM. ANOVA-test, *P < 0.05; n = 4 per sample. + APOE4 (day 7): AD patient iNs expressing APOE ε4 from day 7; + APOE4 (day 7–14): AD patient iNs expressing APOE ε4 during days 7–14; + APOE4 (day 14): AD patient iNs expressing APOE ε4 from day 14; -APOE4: AD patient iNs with no APOE ε4 expression
Molecular mechanism of APOE ε4-dependent AD phenotypes in AD iNs with APOE ε4 induction during the amyloid-seeding stage
To understand the molecular mechanism of APOE ε4-dependent AD pathologies in AD iNs with APOE ε4 induction at the Aβ early-seeding stage, we compared the global transcriptome profiles of AD patient iNs expressing APOE ε4 from the amyloid-seeding stage and from the amyloid-aggregation stage. APOE ε4-expressing AD patient iNs showed dramatic changes in the global gene expression compared to the control AD patient iNs (Fig. 4a). AD patient iNs expressing APOE ε4 from the amyloid-seeding stage displayed a significant amount of DEGs (FC ≥ 1.5), including 115 upregulated and 88 downregulated genes (Fig. 4a). To indicate a broader pathological pathway representing APOE ε4 effects, we performed gene ontology (GO) analysis. The APOE ε4-enriched GO terms and gene sets with APOE ε4-specific ontologies reflected apoptotic processes, neuronal death, and oxidative stress (Fig. 4b). Moreover, the upregulated genes, including IGFBP3, IGFBP5, and BMP2, are particularly related to the insulin-like growth receptor signaling pathway (Fig. 4c).
Fig. 4.
Global gene expression analysis of APOE ε4-expressing AD patient iNs during amyloid-seeding stage. a Venn diagram showing the overlap of differentially expressed genes between patient iNs expressing APOE ε4 from the amyloid-seeding stage and after the amyloid-seeding stage. The number of 1.5-fold upregulated (top) and 1.5-fold downregulated (bottom) genes are displayed on the Venn diagram. Top: P-value < 5.124e-136. Bottom: P-value < 2.960e-112. b Gene ontology analysis of the differentially expressed genes between APOE ε4-expressing AD patient iNs compared with that of AD patient iNs. c Heatmap showing microarray expression of differentially expressed genes in APOE ε4-expressing AD patient iNs at the amyloid-seeding stage or the amyloid progressive stage. d Scatter plot of the microarray data between APOE ε4-expressing patient iNs at the amyloid-seeding stage and APOE ε4-expressing AD patient iNs after the amyloid-seeding stage. e Scatterplot illustrating the concordance for 9 gene-expression values measured by microarray (x axis) and real-time qPCR (y axis) under each condition. f Gene set enrichment analysis of the microarray data from APOE ε4-expressing AD patient iNs at the amyloid-seeding stage and APOE ε4-expressing AD patient iNs after amyloid-seeding stage. g Graph of the IGFBP3 protein interaction network related to AD risk factors, which is subnetworked by containing direct interaction with proteins encoded by up-regulated overlapping genes (IGFBP5, CLU, IL6, CD44, IRS2) and down-regulated overlapping genes (COL1A2, NFKBIA) in APOE ε4-expressing AD patient iNs at the amyloid-seeding stage
We next performed differential gene expression analyses by comparing iNs expressing APOE ε4 from the amyloid-seeding stage versus the amyloid-aggregation stage. We identified IGFBP3, a major binding protein of IGF-1, among the highly expressed genes in the amyloid-seeding stage (Fig. 4c, d). We also noted a close correlation between RT-PCR and microarray analyses for IGFBP3 expression in AD iNs (Fig. 4e). In addition, we observed that the differential gene patterns of APOE ε4 expression at the amyloid-seeding stage were enriched in the brain gene expression of AD patients (Fig. 4f). Moreover, the protein–protein interaction network showed that IGFBP3 directly interacts with the enriched genes of AD patients and APOE ε4-expressing AD patient iNs at the Aβ early-seeding stage (Fig. 4g), indicating that IGFBP3 might functionally mediate the molecular pathology of sporadic AD with APOE ε4 expression at the Aβ early-seeding stage.
Next, we examined the functional role of IGFBP3 in AD iNs that expressed APOE ε4 from the amyloid-seeding stage. We initially confirmed the expression levels of IGFBP3 using RT-PCR assay in the additional AD iNs. IGFBP3 was highly expressed in the APOE ε4-expressing patient iNs (Fig. 5a, S9a). Remarkably, we found that IGFBP3 was significantly elevated in additional sporadic AD patient-derived iNs with the APOE ε3/4 allele (Fig. 5b). However, we did not observe any differential expression of IGFBP3 in AD patient-derived iNs with APOE ε3/3 allele (Fig. 5b), suggesting that the upregulated IGFBP3 may be responsible for AD pathogenesis in APOE ε4-dependent sporadic AD patient iNs.
Fig. 5.
Knockdown of IGFBP3 decreases Aβ peptides in APOE ε4-expressing AD patient and APOE ε3/4 patient iNs at amyloid-seeding stage. a Validation of IGFBP3 expression between PSEN1-harboring AD iNs expressing APOE ε4 from the amyloid-seeding stage and from the amyloid oligomer-progressive stage. Data represent mean ± SEM. ANOVA-test, **P < 0.01; n = 4 per sample. b Quantitative RT-PCR analysis of IGFBP3 expression in AD patient iNs derived from APOE ε3/4 patient fibroblasts (AG05810 and AG04402), PSEN1 patient fibroblasts (AG06848), PSEN2 patient fibroblasts (AG09908), and sporadic AD patient fibroblasts (AG06869). Data represent mean ± SEM. ANOVA-test, **P < 0.01; n = 4 per sample. c, d Western blot analysis of IGFBP3 in AD-patient-derived iNs treated with IGFBP3-shRNA. Data represent mean ± SEM. ANOVA-test, **P < 0.01; n = 3 per sample. e Immunofluorescence of EEA1 and Aβ (6E10) in AD patient (PSEN1 mutation) iNs treated with IGFBP3 knockdown. APOE ε4 expression was induced by doxycycline at amyloid-seeding or amyloid-progressive stage. Scale bars, 10 µm. f, g Immunofluorescence of EEA1 and Aβ (6E10) in familial AD patient (f, APOE ε3/3 genotype) or sporadic AD patient (g, APOE ε3/3 genotype) cell line treated with IGFBP3 knockdown. Scale bars, 10 µm. h Quantification of EEA1- and Aβ-positive puncta in AD patient iNs harboring PSEN1 mutation treated with IGFBP3-shRNA. Data represent mean ± SEM. ANOVA-test, **P < 0.01; n = 5 per sample. i Quantification of EEA1- and Aβ-positive puncta in familial AD patient harboring PSEN2 mutation (left, APOE ε3/3 genotype) or sporadic AD patient (right, APOE ε3/3 genotype) cell line treated with IGFBP3 knockdown. Expression of APOE ε4 was induced by doxycycline at amyloid-seeding or amyloid-progressive stage. Data represent mean ± SEM. ANOVA-test, *P < 0.05; n = 5 per sample. j Western blot analysis shows the decrease of Aβ oligomers in APOE ε4-expressing AD patient iNs harboring PSEN1 mutation treated with IGFBP3-shRNA. Data represent mean ± SEM. ANOVA-test, *P < 0.05; n = 4 per sample. k Immunostaining of EEA1 and Aβ in AD patient iNs harboring APOE ε3/4. Knockdown or overexpression of IGFBP3 was treated in the culture before the amyloid initial phase. Scale bar, 20 µm. l, m Quantification of EEA1- and Aβ-positive puncta in AD patient iNs harboring APOE ε3/4 mutation. Data represent mean ± SEM. ANOVA-test, *P < 0.05, **P < 0.01; n = 5 per sample. + APOE4 (day 7): AD patient iNs expressing APOE ε4 from day 7; + APOE4 (day 14): AD patient iNs expressing APOE ε4 from day 14; -APOE4: AD patient iNs with no APOE ε4 expression
To determine whether IGFBP3 functionally contributes to APOE ε4-associated AD phenotypes during Aβ-seeding stage, we generated shRNA lentivirus against IGFBP3 and initially confirmed the differential expression of IGFBP3 through RT-PCR and Western blot analysis (Fig. 5c, d; Fig. S9b). Upon IGFBP3 knockdown by shRNA, the increase in Aβ puncta caused by APOE ε4 expression at the amyloid-seeding stage was significantly reduced in AD patient iNs (Fig. 5e, h). However, the number of Aβ puncta did not change in AD iNs with APOE ε4 expression after amyloid-seeding stages upon IGFBP3 knockdown (Fig. 5e, h). Similarly, IGFBP3 knockdown significantly reduced the number of Aβ puncta in AD patient iNs harboring PSEN2 mutation and APOE ε3/3 allele sporadic AD patient iNs (Fig. 5f, g, i). Additionally, Western blotting showed that IGFBP3 inhibition reduced the accumulation of Aβ polymers in patient iNs expressing APOE ε4 from the amyloid-seeding stage (Fig. 5j, Additional file 1: Fig. S9c). We also observed that the increased p-tau accumulation was significantly reduced in AD patient iNs harboring PSEN1 mutation upon IGFBP3 knockdown (Additional file 1: Fig. S10a, b). These data support IGFBP3 mediation of progressive amyloidogenesis and tau pathology induced by APOE ε4 at Aβ-seeding stages in sporadic AD.
Finally, we examined the functional effects of IGFBP3 in APOE ε3/4 patient iNs. We previously detected an increase in IGFBP3 expression in sporadic AD patient iNs with the APOE ε3/4 genotype (Fig. 5b). Furthermore, the elevated Aβ puncta in APOE ε3/4 patient iNs were significantly decreased upon IGFBP3 knockdown (Fig. 5k, l). We also observed a significant increase in Aβ puncta in sporadic AD patient iNs harboring APOE ε3/4 upon IGFBP3 overexpression (Fig. 5k, m). These results suggest that IGFBP3 functionally mediates the APOE ε3/4-dependent AD pathologies during the amyloid-seeding state.
Discussion
Carrying the ε4 allele of APOE is a major genetic risk factor for late-onset AD. APOE ε4 modulates the accumulation and subsequent deposition of Aβ peptides in the brain. Aβ aggregation has been identified as the earliest detectable pathology in the brains of humans and transgenic mice, before the formation of plaques in AD. A number of previous studies have indicated that once the Aβ seeding and nucleation occur, apoE begins to play a critical role in the initial formation of Aβ aggregation; however, it is not much relevant during the growth period of plaques [12, 13]. In addition, it is still unclear how APOE ε4 drives such effects during different stages of amyloid development in human neurons.
A previous study has reported that endogenously expressed APOE ε4 enhances Aβ production and GABAergic neuron degeneration in cultured human neurons [25]. Additionally, we demonstrated that iNs derived from the fibroblasts of APOE ε4 AD-patients could be used as a tool to identify the pathogenic mechanisms of sporadic AD [18]. Another study has shown that astrocytic apoE4 during the initial seeding stage affects dystrophic neurites around plaques and impairs Aβ clearance in apoE-inducible mouse models [12]. Conversely, reducing apoE4 prior to amyloid deposition greatly affects changes in the plaque load and plaque properties as opposed to the effects of reducing apoE4 once Aβ aggregation has already begun in mouse models [13, 26]. Our study provides the first evidence that expression of APOE ε4 in AD patient-derived iNs at the amyloid-seeding stage is sufficient to facilitate amyloid pathogenesis. Specifically, transient expression of APOE ε4 during the amyloid-seeding stage (days 7–14 of reprogramming) still increased Aβ oligomers and amyloidosis, suggesting that APOE ε4 has the greatest impact during the early phase of Aβ development in AD-patient-derived neurons.
Under normal physiological conditions, APOE is mainly expressed by astrocytes [27, 28]. Under diseased conditions, the disease-associated microglia (DAM) also express high levels of APOE [29]. Neurons typically only express APOE under stress conditions [30, 31]. Thus, although APOE was not detectable in different stages of control and AD iNs without doxycycline treatment in our experiments (data not shown), we can reason that iNs that have undergone dramatic cell fate changes are in more stressful conditions, and it is most likely that these conditions increase the sensitivity to APOE in iNs compared to normal neurons in the brain. From this point of view, it is difficult to accurately describe the AD situation that occurs in the aged brains through APOE ε4-expressing iNs. Thus, in order to show the effects of APOE ε4 iNs more accurately, additional studies are needed to examine the effects of APOE ε4 in iNs under the stress conditions caused by co-culture with AD astrocytes and microglia. Taken together, the present study clearly showed the development of sporadic AD in the presence of APOE ε4 at the amyloid early-seeding stage in the iNs, highlighting the role of neuronal APOE ε4 under stress conditions in AD development in the brain.
It has recently been reported that neuronal LRP1, a major apoE receptor, mediates increased Aβ deposition and disruption of Aβ clearance depending on the APOE genotype in the brains of patients with AD [32–34]. Herein, to identify the functional mechanisms of APOE ε4-mediated AD pathologies during the initial amyloid-seeding stage, we examined the DEGs in AD patient-derived iNs at different amyloid stages. Interestingly, we detected an increase in IGFBP3 expression in AD patient iNs expressing APOE ε4 from the initial phase of Aβ development. We also observed that the IGFBP3 complex is closely linked to APOE ε4-induced AD phenotypes during the initial formation of Aβ aggregation in AD patient iNs. A previous study reported that IGFBP3 is released from astrocytes after Aβ42 stimulation, leading to Aβ aggregation and tau phosphorylation in neurons [35]. However, the functional connection between IGFBP3 and APOE ε4 in AD patient neurons was not previously known. Moreover, sporadic AD patient iNs harboring APOE ε3/4 exhibited a significantly higher IGFBP3 expression than that observed in AD patient-derived iN lines with the APOE ε3/3 genotype. More importantly, we demonstrated that the knockdown of IGFBP3 efficiently suppressed APOE ε4-dependent AD pathologies during amyloid early-seeding stage in sporadic AD patient iNs, suggesting the role of IGFBP3 in APOE ε4-induced AD phenotypes.
Conclusions
The present study implies a functional connection between the genetic loci and sporadic AD and provides a critical insight into the pathogenesis of APOE ε4-associated AD development. The iNs could serve as a human cellular platform to develop personalized medicine for more effective treatments of sporadic AD.
Supplementary Information
Additional file 1. Supplementary figures.
Acknowledgements
We thank S Baek, H Park, and Y Kim for comments; S Kim for technical assistance and graphics support.
Abbreviations
- AD
Alzheimer’s disease
- iN
Induced neuron
- APOE
Apolipoprotein E
- PSEN1
Presenilin 1
- PSEN2
Presenilin 2
- IGFBP3
Insulin like growth factor binding protein 3
- APP
Amyloid precursor protein
- IGF-1
Insulin like growth factor-1
- GO
Gene ontology
- LRP1
LDL receptor related protein 1
Author contributions
HK, SK, and BC performed the experiments. HK and JK designed the study. All authors contributed to the writing of this manuscript. All authors have approved the final version of the manuscripts.
Funding
This work was supported by Korean Fund for Regenerative Medicine funded by Ministry of Science and ICT, and Ministry of Health and Welfare (2021M3E5E5096464, Republic of Korea) and Basic Science Research Program of the National Research Foundation of Korea (NRF) funded by the Ministry of Education (NRF-2022R1A6A1A03053343).
Availability of data and materials
The authors declare that data supporting the findings of this study are available within the article and its Supplementary Information files or from the corresponding author on request.
Declarations
Ethical approval and consent to participate
Not applicable.
Consent for publication
Not applicable.
Competing interests
The authors declare that they have no competing interests.
Footnotes
Hongwon Kim and Siyoung Kim have contributed equally to this work.
Contributor Information
Hongwon Kim, Email: hongkim0418@gmail.com.
Siyoung Kim, Email: si01992@naver.com.
Byounggook Cho, Email: whqudrnr9286@gmail.com.
Jaein Shin, Email: sji1124@naver.com.
Jongpil Kim, Email: jpkim153@dongguk.edu.
References
- 1.Selkoe DJ. Deciphering the genesis and fate of amyloid beta-protein yields novel therapies for Alzheimer disease. J Clinical Invest. 2002;110(10):1375–1381. doi: 10.1172/JCI0216783. [DOI] [PMC free article] [PubMed] [Google Scholar]
- 2.Jucker M, Walker LC. Pathogenic protein seeding in Alzheimer disease and other neurodegenerative disorders. Ann Neurol. 2011;70(4):532–540. doi: 10.1002/ana.22615. [DOI] [PMC free article] [PubMed] [Google Scholar]
- 3.Selkoe DJ. Defining molecular targets to prevent Alzheimer disease. Arch Neurol. 2005;62(2):192–195. doi: 10.1001/archneur.62.2.192. [DOI] [PubMed] [Google Scholar]
- 4.Shi Y, Yamada K, Liddelow SA, Smith ST, Zhao L, Luo W, et al. ApoE4 markedly exacerbates tau-mediated neurodegeneration in a mouse model of tauopathy. Nature. 2017;549(7673):523–527. doi: 10.1038/nature24016. [DOI] [PMC free article] [PubMed] [Google Scholar]
- 5.Bateman RJ, Xiong C, Benzinger TL, Fagan AM, Goate A, Fox NC, et al. Clinical and biomarker changes in dominantly inherited Alzheimer's disease. N Engl J Med. 2012;367(9):795–804. doi: 10.1056/NEJMoa1202753. [DOI] [PMC free article] [PubMed] [Google Scholar]
- 6.Perrin RJ, Fagan AM, Holtzman DM. Multimodal techniques for diagnosis and prognosis of Alzheimer's disease. Nature. 2009;461(7266):916–922. doi: 10.1038/nature08538. [DOI] [PMC free article] [PubMed] [Google Scholar]
- 7.Baranello RJ, Bharani KL, Padmaraju V, Chopra N, Lahiri DK, Greig NH, et al. Amyloid-beta protein clearance and degradation (ABCD) pathways and their role in Alzheimer's disease. Curr Alzheimer Res. 2015;12(1):32–46. doi: 10.2174/1567205012666141218140953. [DOI] [PMC free article] [PubMed] [Google Scholar]
- 8.Reiman EM, Caselli RJ, Yun LS, Chen K, Bandy D, Minoshima S, et al. Preclinical evidence of Alzheimer's disease in persons homozygous for the epsilon 4 allele for apolipoprotein E. N Engl J Med. 1996;334(12):752–758. doi: 10.1056/NEJM199603213341202. [DOI] [PubMed] [Google Scholar]
- 9.Teasdale GM, Murray GD, Nicoll JA. The association between APOE epsilon4, age and outcome after head injury: a prospective cohort study. Brain. 2005;128(Pt 11):2556–2561. doi: 10.1093/brain/awh595. [DOI] [PubMed] [Google Scholar]
- 10.Castellano JM, Kim J, Stewart FR, Jiang H, DeMattos RB, Patterson BW, et al. Human apoE isoforms differentially regulate brain amyloid-β peptide clearance. Sci Transl Med. 2011;3(89):57. doi: 10.1126/scitranslmed.3002156. [DOI] [PMC free article] [PubMed] [Google Scholar]
- 11.Pankiewicz JE, Baquero-Buitrago J, Sanchez S, Lopez-Contreras J, Kim J, Sullivan PM, et al. APOE genotype differentially modulates effects of anti-Aβ, passive immunization in APP transgenic mice. Mol Neurodegeneration. 2017;12(1):12. doi: 10.1186/s13024-017-0156-1. [DOI] [PMC free article] [PubMed] [Google Scholar]
- 12.Liu CC, Zhao N, Fu Y, Wang N, Linares C, Tsai CW, et al. ApoE4 accelerates early seeding of amyloid pathology. Neuron. 2017;96(5):1024–1032.e1023. doi: 10.1016/j.neuron.2017.11.013. [DOI] [PMC free article] [PubMed] [Google Scholar]
- 13.Huynh TV, Liao F, Francis CM, Robinson GO, Serrano JR, Jiang H, et al. Age-dependent effects of apoe reduction using antisense oligonucleotides in a model of β-amyloidosis. Neuron. 2017;96(5):1013–1023.e1014. doi: 10.1016/j.neuron.2017.11.014. [DOI] [PMC free article] [PubMed] [Google Scholar]
- 14.Choi SY, Song MS, Ryu PD, Lam ATN, Joo S-W, Lee SY. Gold nanoparticles promote osteogenic differentiation in human adipose-derived mesenchymal stem cells through the Wnt/β-catenin signaling pathway. Int J Nanomedicine. 2015;10:4383. doi: 10.2147/IJN.S78775. [DOI] [PMC free article] [PubMed] [Google Scholar]
- 15.Cates K, McCoy MJ, Kwon JS, Liu Y, Abernathy DG, Zhang B, et al. Deconstructing stepwise fate conversion of human fibroblasts to neurons by microRNAs. Cell Stem Cell. 2021;28(1):127–140.e129. doi: 10.1016/j.stem.2020.08.015. [DOI] [PMC free article] [PubMed] [Google Scholar]
- 16.Pang ZP, Yang N, Vierbuchen T, Ostermeier A, Fuentes DR, Yang TQ, et al. Induction of human neuronal cells by defined transcription factors. Nature. 2011;476(7359):220–223. doi: 10.1038/nature10202. [DOI] [PMC free article] [PubMed] [Google Scholar]
- 17.D'Souza GX, Rose SE, Knupp A, Nicholson DA, Keene CD, Young JE. The application of in vitro-derived human neurons in neurodegenerative disease modeling. J Neurosci Res. 2021;99(1):124–140. doi: 10.1002/jnr.24615. [DOI] [PMC free article] [PubMed] [Google Scholar]
- 18.Kim H, Yoo J, Shin J, Chang Y, Jung J, Jo DG, et al. Modelling APOE ɛ3/4 allele-associated sporadic Alzheimer's disease in an induced neuron. Brain. 2017;140(8):2193–2209. doi: 10.1093/brain/awx144. [DOI] [PubMed] [Google Scholar]
- 19.Mertens J, Herdy JR, Traxler L, Schafer ST, Schlachetzki JCM, Böhnke L, et al. Age-dependent instability of mature neuronal fate in induced neurons from Alzheimer's patients. Cell Stem Cell. 2021;28(9):1533–1548.e1536. doi: 10.1016/j.stem.2021.04.004. [DOI] [PMC free article] [PubMed] [Google Scholar]
- 20.Kim H, Park HJ, Choi H, Chang Y, Park H, Shin J, et al. Modeling G2019S-LRRK2 sporadic Parkinson's disease in 3D midbrain organoids. Stem Cell Reports. 2019;12(3):518–531. doi: 10.1016/j.stemcr.2019.01.020. [DOI] [PMC free article] [PubMed] [Google Scholar]
- 21.Park H, Oh J, Shim G, Cho B, Chang Y, Kim S, et al. In vivo neuronal gene editing via CRISPR-Cas9 amphiphilic nanocomplexes alleviates deficits in mouse models of Alzheimer's disease. Nature Neuroscie. 2019;22(4):524–528. doi: 10.1038/s41593-019-0352-0. [DOI] [PubMed] [Google Scholar]
- 22.Kim H, Kim S, Park SJ, Park G, Shin H, Park MS, et al. Administration of bifidobacterium bifidum BGN4 and bifidobacterium longum BORI improves cognitive and memory function in the mouse model of Alzheimer's disease. Front Aging Neurosci. 2021;13:709091. doi: 10.3389/fnagi.2021.709091. [DOI] [PMC free article] [PubMed] [Google Scholar]
- 23.Subramanian A, Tamayo P, Mootha VK, Mukherjee S, Ebert BL, Gillette MA, et al. Gene set enrichment analysis: a knowledge-based approach for interpreting genome-wide expression profiles. Proc Natl Acad Sci U S A. 2005;102(43):15545–15550. doi: 10.1073/pnas.0506580102. [DOI] [PMC free article] [PubMed] [Google Scholar]
- 24.Namba Y, Tomonaga M, Kawasaki H, Otomo E, Ikeda K. Apolipoprotein E immunoreactivity in cerebral amyloid deposits and neurofibrillary tangles in Alzheimer's disease and kuru plaque amyloid in Creutzfeldt-Jakob disease. Brain Res. 1991;541(1):163–166. doi: 10.1016/0006-8993(91)91092-F. [DOI] [PubMed] [Google Scholar]
- 25.Wang C, Najm R, Xu Q, Jeong DE, Walker D, Balestra ME, et al. Gain of toxic apolipoprotein E4 effects in human iPSC-derived neurons is ameliorated by a small-molecule structure corrector. Nat Med. 2018;24(5):647–657. doi: 10.1038/s41591-018-0004-z. [DOI] [PMC free article] [PubMed] [Google Scholar]
- 26.Mahan TE, Wang C, Bao X, Choudhury A, Ulrich JD, Holtzman DM. Selective reduction of astrocyte apoE3 and apoE4 strongly reduces Aβ accumulation and plaque-related pathology in a mouse model of amyloidosis. Mol Neurodegen. 2022;17(1):13. doi: 10.1186/s13024-022-00516-0. [DOI] [PMC free article] [PubMed] [Google Scholar]
- 27.Lee SI, Jeong W, Lim H, Cho S, Lee H, Jang Y, et al. APOE4-carrying human astrocytes oversupply cholesterol to promote neuronal lipid raft expansion and Aβ generation. Stem Cell Reports. 2021;16(9):2128–2137. doi: 10.1016/j.stemcr.2021.07.017. [DOI] [PMC free article] [PubMed] [Google Scholar]
- 28.Jackson RJ, Meltzer JC, Nguyen H, Commins C, Bennett RE, Hudry E, et al. APOE4 derived from astrocytes leads to blood-brain barrier impairment. Brain. 2021 doi: 10.1093/brain/awab478. [DOI] [PMC free article] [PubMed] [Google Scholar]
- 29.Keren-Shaul H, Spinrad A, Weiner A, Matcovitch-Natan O, Dvir-Szternfeld R, Ulland TK, et al. A unique microglia type associated with restricting development of Alzheimer's disease. Cell. 2017;169(7):1276–1290.e1217. doi: 10.1016/j.cell.2017.05.018. [DOI] [PubMed] [Google Scholar]
- 30.Griswold AJ, Celis K, Bussies PL, Rajabli F, Whitehead PL, Hamilton-Nelson KL, et al. Increased APOE ε4 expression is associated with the difference in Alzheimer's disease risk from diverse ancestral backgrounds. Alzheimers Dement. 2021;17(7):1179–1188. doi: 10.1002/alz.12287. [DOI] [PMC free article] [PubMed] [Google Scholar]
- 31.Xu Q, Bernardo A, Walker D, Kanegawa T, Mahley RW, Huang Y. Profile and regulation of apolipoprotein E (ApoE) expression in the CNS in mice with targeting of green fluorescent protein gene to the ApoE locus. J Neurosci. 2006;26(19):4985–4994. doi: 10.1523/JNEUROSCI.5476-05.2006. [DOI] [PMC free article] [PubMed] [Google Scholar]
- 32.Tachibana M, Holm ML, Liu CC, Shinohara M, Aikawa T, Oue H, et al. APOE4-mediated amyloid-β pathology depends on its neuronal receptor LRP1. J Clinical Invest. 2019;129(3):1272–1277. doi: 10.1172/JCI124853. [DOI] [PMC free article] [PubMed] [Google Scholar]
- 33.Liu Y, Tan L, Wang HF, Liu Y, Hao XK, Tan CC, et al. Multiple effect of APOE genotype on clinical and neuroimaging biomarkers across Alzheimer's disease spectrum. Mol Neurobiol. 2016;53(7):4539–4547. doi: 10.1007/s12035-015-9388-7. [DOI] [PubMed] [Google Scholar]
- 34.Bu G. Apolipoprotein E and its receptors in Alzheimer's disease: pathways, pathogenesis and therapy. Nat Rev Neurosci. 2009;10(5):333–344. doi: 10.1038/nrn2620. [DOI] [PMC free article] [PubMed] [Google Scholar]
- 35.Watanabe K, Uemura K, Asada M, Maesako M, Akiyama H, Shimohama S, et al. The participation of insulin-like growth factor-binding protein 3 released by astrocytes in the pathology of Alzheimer's disease. Mol Brain. 2015;8(1):82. doi: 10.1186/s13041-015-0174-2. [DOI] [PMC free article] [PubMed] [Google Scholar]
Associated Data
This section collects any data citations, data availability statements, or supplementary materials included in this article.
Supplementary Materials
Additional file 1. Supplementary figures.
Data Availability Statement
The authors declare that data supporting the findings of this study are available within the article and its Supplementary Information files or from the corresponding author on request.





