Abstract
Purpose:
OX40, a receptor transiently expressed by T cells upon antigen recognition, is associated with costimulation of effector T cells and impairment of regulatory T-cell function. This first-in-human study evaluated MOXR0916, a humanized effector-competent agonist IgG1 monoclonal anti-OX40 antibody.
Patients and Methods:
Eligible patients with locally advanced or metastatic refractory solid tumors were treated with MOXR0916 intravenously once every 3 weeks (Q3W). A 3+3 dose-escalation stage (0.2–1,200 mg; n = 34) was followed by expansion cohorts at 300 mg (n = 138) for patients with melanoma, renal cell carcinoma, non–small cell lung carcinoma, urothelial carcinoma, and triple-negative breast cancer.
Results:
MOXR0916 was well tolerated with no dose-limiting toxicities observed. An MTD was not reached. Most patients (95%) experienced at least one adverse event (AE); 56% of AEs, mostly grade 1–2, were related to MOXR0916. Most common treatment-related AEs included fatigue (17%), diarrhea (8%), myalgia (7%), nausea (6%), decreased appetite (6%), and infusion-related reaction (5%). Pharmacokinetic (PK) parameters were dose proportional between 80 and 1,200 mg and supported Q3W administration. The recommended expansion dose based on PK and OX40 receptor saturation was 300 mg Q3W. Immune activation and upregulation of PD-L1 was observed in a subset of paired tumor biopsies. One renal cell carcinoma patient experienced a confirmed partial response. Overall, 33% of patients achieved stable disease.
Conclusions:
Although objective responses were rarely observed with MOXR0916 monotherapy, the favorable safety profile and evidence of tumor immune activation in a subset of patients support further investigation in combination with complementary agents such as PD-1/PD-L1 antagonists.
Translational Relevance.
MOXR0916 is an agonist antibody that targets the OX40 receptor. Ligation of OX40 provides costimulatory signals to effector T cells and functional inhibition of regulatory T cells. In murine syngeneic tumor models, anti-OX40 results in a spectrum of single-agent antitumor activity. This first-in-human study demonstrated the safety of MOXR0916 in patients with solid tumors with no dose-limiting toxicities observed. Serial tumor biopsies demonstrated limited evidence of immune activation in a heterogeneous population. Minimal antitumor activity was observed in indication-specific expansion cohorts enrolled at the recommended dose of 300 mg every 3 weeks selected on the basis of the projected tumor OX40 receptor saturation. Therefore, clinical proof-of-concept for OX40 agonism was not demonstrated by this phase 1 study. Whether combination with established agents with complementary mechanisms of action, such as anti–PD-(L)1, or whether an alternative approach to targeting the OX40 receptor can achieve more compelling efficacy remains to be determined.
Introduction
The integrated action of multiple cell surface receptors, both costimulatory and co-inhibitory, determines the strength of the T-cell immune response following T-cell receptor (TCR) engagement with MHC peptide complexes (1). Inhibitory receptors are known as immune checkpoints, and the strategy of blocking these to reinvigorate antitumor immune responses has been validated by the durable clinical benefit achieved via targeting cytotoxic T-lymphocyte–associated protein 4 (CTLA-4), programmed death-1 (PD-1), and programmed death-ligand 1 (PD-L1) across diverse malignancies (2–10). The therapeutic success of checkpoint blockade warrants exploration of the complementary strategy of targeting costimulatory TCRs such as OX40 (11, 12). OX40, a member of the TNFR superfamily, is transiently expressed by T cells upon engagement of the TCR. Ligation of OX40 during TCR engagement provides costimulatory signals to CD4+ and CD8+ effector T cells, resulting in enhanced proliferation, survival, and effector function. OX40 signaling also impacts regulatory T cells, albeit conversely, leading to functional inhibition. Hence, agonist antibodies that crosslink OX40 are predicted to promote antitumor immunity through two distinct mechanisms: (i) costimulation of effector T-cell populations, and (ii) reversal of immunosuppression mediated by regulatory T cells (13–16).
In multiple murine syngeneic tumor models, targeting OX40 with an agonist antibody results in the expected pharmacodynamic (PD) increase in T effector cell (Teff) proliferation and decrease in T regulatory cells (Treg) and a spectrum of single-agent antitumor activity that includes durable complete responses (refs. 17, 18 and Genentech data on file). A phase I clinical trial of a murine agonist antibody-targeting human OX40 (MEDI-6469) with concurrent vaccination with tetanus toxoid or keyhole limpet hemocyanin demonstrated increased proliferation of peripheral blood CD4+ and CD8+ T cells, increased responses to recall and naive reporter antigens, and increased endogenous tumor-specific immune responses (19). OX40 expression has been detected on T cells in human tumor specimens and sentinel lymph node biopsies from multiple cancer indications (20–23). Hence, targeting OX40 may prove applicable to a broad population with diverse cancers.
MOXR0916 is a novel, humanized, effector-competent IgG1 mAb that acts as an agonist of OX40. It binds to human and cynomolgus monkey OX40 with high affinity but does not cross-react with murine OX40. In vitro, MOXR0916 demonstrates costimulatory activity comparable with surrogate anti-murine OX40 agonist antibodies that show potent antitumor activity. This first-in human study was conducted to assess the safety, pharmacokinetics (PK), PD, and activity of MOXR0916 when administered as monotherapy to patients with advanced solid tumors.
Patients and Methods
Patients
Eligible patients were aged ≥18 years and had histologic documentation of locally advanced, recurrent or metastatic incurable solid malignancy that had progressed after all available standard therapy (or for which standard therapy had proven to be ineffective or intolerable, or was considered inappropriate), measurable disease per Response Evaluation Criteria in Solid Tumors (RECIST) version 1.1, Eastern Cooperative Oncology group (ECOG) performance status of 0 to 1, adequate hematologic and end organ function, and confirmed availability of archival tumor tissue. Key exclusion criteria included untreated or active central nervous system metastases, leptomeningeal disease, uncontrolled malignant effusions, or history of autoimmune disease, pneumonitis, human immunodeficiency virus (HIV) infection, or chronic viral hepatitis. No anticancer therapy was permitted within 3 weeks before the initiation of MOXR0916 with the exception of palliative radiotherapy. Prior treatment with costimulatory agonists or immune checkpoint blockade therapies was not allowed during the dose-escalation stage but was permitted during the dose-expansion stage (except for the immunotherapy-naïve cohort) with a ≥6-week washout.
Study design and treatment
The study was conducted in accordance with the Declaration of Helsinki, Good Clinical Practice Guidelines and applicable local regulations. The protocol was approved by each institutional review board or independent ethics committee before patient recruitment. Written informed consent was obtained for all patients before performing study-related procedures. This study was registered at clinicaltrials.gov (NCT02219724). Study sites and investigators are listed in Supplementary Table S1. The primary objective of this study was to evaluate the safety and tolerability of MOXR0916 in patients with locally advanced or metastatic solid tumors. Secondary objectives included estimation of the maximum tolerated dose (MTD), identification of a recommended phase II dose (RP2D), characterization of dose-limiting toxicities (DLT), PK parameters, immunogenic potential, and preliminary assessment of the antitumor activity of MOXR0916. Exploratory objectives included preliminary assessment of PD and predictive biomarkers of MOXR0916.
This was a first-in human, phase I, open-label, multi-center, dose-escalation and -expansion study to evaluate MOXR0916 monotherapy administered by intravenous infusion every 3 weeks (Q3W; Supplementary Fig. S1). Dose escalation was according to a standard 3+3 design. The starting dose of 0.2 mg was selected on the basis of the minimal pharmacologically active dose of a surrogate murine OX40 antibody in a syngeneic tumor model. This dose was approximately 4,000-fold below the human equivalent dose of the no-observed-adverse-effect-level (NOAEL) of 30 mg/kg established in the cynomolgus monkey toxicology study, and was predicted to result in maximum serum levels (Cmax) associated with <50% peripheral OX40 receptor occupancy. The expansion stage consisted of two parts, including a mandatory biopsy cohort that evaluated multiple dose levels (part I), and indication-specific cohorts for patients with melanoma, renal cell carcinoma (RCC), non–small cell lung cancer (NSCLC), urothelial bladder cancer (UBC), and triple-negative breast cancer (TNBC), that were enrolled at a uniform dose selected on the basis of predicted saturation of OX40 receptors in tumors (part II).
Intrapatient dose escalation to a dose level that had already met criteria for further escalation was allowed with medical monitor approval if the patient had completed at least four cycles at their originally assigned dose level or had demonstrated loss of MOXR0916 exposure associated with emergent anti-drug antibodies (ADA), had not experienced a DLT, and was clinically stable. Treatment beyond radiographic progression per RECIST v1.1 was permitted in the absence of evidence of unequivocal progression of disease, decline in ECOG performance status, or tumor progression at critical anatomical sites provided that patients provided written informed consent.
Assessments
Safety assessments included physical exams, vital signs, hematology, blood chemistry, urinalysis, and ECG. Adverse events (AE), graded for severity according to the National Cancer Institute Common Terminology Criteria for AEs version 4.0 (CTCAE v4.0), were documented until 90 days after the last dose of study treatment or until initiation of another anticancer therapy, whichever occurred first. Deaths that occurred within 90 days after the last dose of study drug were reported as serious AEs regardless of attribution. Any one of the following AEs was defined as a DLT if assessed by the investigator as related to MOXR0916 and occurring during the DLT assessment window (days, 1–21 of cycle 1): any grade ≥3 non-hematologic or non-hepatic AE (with the exception of nausea, vomiting, diarrhea, fatigue, fever, rash, or tumor flare, that were readily manageable within protocol-defined parameters, and any asymptomatic clinically insignificant laboratory abnormalities), grade ≥4 neutropenia lasting >7 days, grade ≥3 febrile neutropenia, grade ≥4 anemia, grade ≥4 thrombocytopenia or grade 3 thrombocytopenia associated with clinically significant bleeding, grade ≥3 elevation of serum hepatic transaminase [alanine aminotransferase (ALT) or aspartate aminotransferase (AST)] lasting >7 days, grade ≥3 elevation of total bilirubin, or the concurrent elevation of ALT or AST >3 × upper limit of normal (ULN) and total bilirubin >2 × ULN.
Tumors were assessed by CT or MRI during screening; at the end of cycles 2, 4, 6, and 8; and then every four cycles thereafter or as clinically indicated. Disease status was assessed by the investigator using RECIST v1.1.
PK, PD, and immunogenicity assessments
Blood samples for serum MOXR0916 concentration were collected from all patients treated with MOXR0916 at the following time points: predose; end of infusion; days 2, 4 or 5, 8, and 15 of cycle 1; and predose and end of infusion cycle 2–7. A validated ELISA with a lower limit of quantification of 80 ng/mL was used to determine the serum concentrations of MOXR0916 in patients on study (Supplementary Material). PK parameters, including area under the concentration-time curve from time 0 to infinity (AUCinf), maximum concentration (Cmax), time to maximum serum concentration (Tmax), clearance (CL), terminal half-life (t1/2), and volume of distribution (Vss) were analyzed via non-compartmental analysis using Phoenix WinNonlin 6.2 (Certara, L.P.). Immunogenicity assessments were made for the presence/absence of ADAs to MOXR0916 using pre- and post-treatment patient samples (Supplementary Material). Cytokine and chemokine levels were assayed in plasma using commercially available ELISA. OX40 receptor occupancy was evaluated on CD4 T cells in whole blood by flow cytometry using fluorescence labeled MOXR0916. Tregs were identified as CD3+CD4+FOXP3+ cells, and Teff cells were identified as CD3+CD4+FOXP3− cells (CD4 Teff) or CD3+CD8+ T cells (CD8 Teff). Paired fresh tumor biopsy specimens were collected in a subset of patients and assayed using IHC techniques. For flow cytometry–based biomarker analyses, whole blood was collected in sodium heparin collection tubes and shipped at room temperature to a central laboratory for analyses. Similarly, PK, immunogenicity, laboratory, and tissue biomarker analyses were conducted using analytically validated methodologies and sponsor-defined protocols for sample handling and processing in central laboratories.
PK assay
For PK analyses, blood samples for serum MOXR0916 concentration were collected from all patients treated with MOXR0916 at the following time points: predose; end of infusion; days 2, 4 or 5, 8, and 15 of cycle 1; and predose and end of infusion cycles 2–7. A validated antigen bridging ELISA was used to quantify MOXR0916 in human serum. Diluted serum samples were incubated at room temperature overnight with two reagents, OX40 conjugated with biotin (OX40-BIO) and OX40 conjugated with digoxigenin (OX40-DIG), to capture the MOXR0916 drug present in patient samples. The sample/conjugate mixtures containing complexes with MOXR0916 bridging OX40-BIO and OX40-DIG were transferred to a prewashed 96-well streptavidin-coated microtiter plates (Roche) and incubated for 2 hours at room temperature to capture the bridge complexes by their biotin label. Plates were washed six times with PBS buffer with 0.05% Tween 20. Subsequently, mouse monoclonal horseradish peroxidase (HRP)-conjugated anti-DIG antibody (Jackson ImmunoResearch) was added and incubated for 1 hour at room temperature for detection. Plates were washed four times with PBS buffer with 0.05% Tween 20. A peroxidase substrate (tetramethyl benzidine; Kirkegaard and Perry) for the HRP enzyme was added for color development, and the reaction was subsequently stopped by adding 1 mol/L phosphoric acid. Absorbance was read using a plate reader using 450-nm read and 630-nm reference wavelengths. The lower limit of quantitation of this assay was 0.080 g/mL MOXR0916. PK parameters for MOXR0916 were determined using non-compartmental approach based on concentration-time profile in cycle 1.
Immunogenicity assay
A validated antibody bridging ELISA was used to detect antibodies to MOXR0916 (ADA) in human serum. The assay used two conjugated reagents: biotin conjugated to drug (MOXR0916-BIO) and digoxigenin conjugated to drug (MOXR0916-DIG) to capture ADA in patient serum samples directed against MOXR0916. The two conjugated reagents were co-incubated overnight with diluted serum samples and controls in 96-well polypropylene plates to generate complexes with ADA bridging MOXR0916-BIO and MOXR0916-DIG molecules. The samples were then transferred to a prewashed streptavidin-coated 96-well plate and incubated at room temperature for 2 hours to capture complexes by their biotin label. Next, plates were washed 3 times with PBS with 0.05% Tween 20. Subsequently, mouse anti–digoxin-HRP antibody (Jackson ImmunoResearch) was added and incubated for detection of complexes by their digoxin label. A peroxidase substrate (tetramethyl benzidine; Kirkegaard and Perry) for the HRP enzyme was added for color development, and the reaction was subsequently stopped by adding 1 mol/L phosphoric acid. The plates were read at 450 nm for detection absorbance and 620 or 630 nm for reference absorbance. Antibody titer values were determined by a log titer reduction program.
Statistical analyses
Design considerations were not made with regard to explicit power and type I error, but to obtain preliminary safety, PK, and PD information. Hence, no formal hypotheses were tested in this study. All patients who received at least one dose of MOXR0916 were included in the safety and activity analyses.
Data availability
For eligible studies, qualified researchers may request access to individual patient level clinical data through a data request platform. At the time of writing this request platform is Vivli: https://vivli.org/ourmember/roche/
For up-to-date details on Roche's Global Policy on the Sharing of Clinical Information and how to request access to related clinical study documents, see here: https://go.roche.com/data_sharing. Anonymized records for individual patients across more than one data source external to Roche cannot, and should not, be linked due to a potential increase in risk of patient re-identification.
Results
Patients
Patients (N = 174) were enrolled at 31 study sites in 6 countries starting in July 2014; the last patient visit was in August 2019. Two patients withdrew from the study before dosing due to clinical deterioration and 172 received ≥1 cycle of MOXR0916, thereby comprising the safety-evaluable population. Among those treated, 34 were enrolled in the dose-escalation cohorts (0.2, 0.8, 3.2, 12, 40, 80, 160, 300, 600, and 1,200 mg Q3W), 41 in part I of the expansion cohorts (3.2, 12, 40, 80, 160, 300, and 600 mg Q3W), and 97 in part II of the expansion cohorts (RCC, melanoma, NSCLC, UBC, TNBC; 300 mg Q3W; Supplementary Fig. S1). Of 34 patients enrolled in the dose-escalation cohorts, 15 patients underwent intrapatient dose escalation (range, 1–8 escalations per patient). There were 75% White patients, 59% male patients, and 87% of patients with metastasis at ≥2 sites. Demographics and baseline characteristics are shown in Table 1. In the dose-escalation and -expansion (part I) cohorts, the most common tumor types included renal (27%), NSCLC (15%), and soft tissue sarcoma (15%). The extent and nature of prior cancer therapy varied depending on cohort-specific eligibility criteria; dose-escalation patients were naïve to cancer immunotherapy whereas patients in expansion cohorts (parts I and II) had received prior checkpoint inhibitors.
Table 1.
Patient demographics and characteristics.
| Dose-expansion part II (n = 97) | ||||||||
|---|---|---|---|---|---|---|---|---|
| Characteristic | Dose escalation (n = 34) | Dose-expansion part I (n = 41) | Melanoma (n = 19) | RCC (n = 39) | NSCLC (n = 14) | TNBC (n = 10) | Bladder (n = 15) | All patients with ≥1 treatment (N = 172) |
| Age, y | ||||||||
| Median (range) | 60 (23–88) | 59 (22–81) | 55 (33–72) | 60 (38–88) | 57 (42–81) | 43 (36–66) | 66 (43–82) | 59 (22–88) |
| Sex | ||||||||
| Male, n (%) | 18 (53) | 21 (51) | 11 (58) | 30 (77) | 9 (64) | 0 | 12 (80) | 101 (59) |
| Female, n (%) | 16 (47) | 20 (49) | 8 (42) | 9 (23) | 5 (36) | 10 (100) | 3 (20) | 71 (41) |
| ECOG PS | ||||||||
| 0 | 25 (74) | 20 (49) | 12 (63) | 13 (33) | 6 (43) | 4 (40) | 5 (33) | 85 (49) |
| 1 | 9 (26) | 21 (51) | 7 (37) | 26 (67) | 8 (57) | 6 (60) | 10 (67) | 87 (51) |
| Tumor types (%) | Other (38) | Renal (27) | Cutaneous (58) | Clear cell (100) | Adeno-carcinoma (79) | Ductal (100) | Bladder (60) | |
| Soft tissue sarcoma (15) | Other (24) | Mucosal (11) | Squamous (14) | Renal pelvis (27) | ||||
| CRC (9) | NSCLC (15) | Uveal (16) | Ureter (13) | |||||
| Pancreas (9) | Breast (12) | Unknown (16) | ||||||
| Renal (9) | Pancreas (10) | |||||||
| Breast (6) | CRC (5) | |||||||
| H&N (6) | Sarcoma (5) | |||||||
| NSCLC (6) | H&N (2) | |||||||
| Prior systemic regimen for advanced disease, median (range) | 0 | 1 (1–3) | 3 (1–6) | 1 (1–4) | 1 (1–2) | 1 (1–1) | 1 (1–3) | |
| n (%) for | ||||||||
| aPD1/aPDL1 | 0 | 7 (17) | 18 (95) | 9 (23) | 6 (43) | 1 (10) | 3 (20) | |
| aCTLA4 | 0 | 3 (7) | 14 (74) | 2 (5) | 0 | 0 | 0 | |
| IL2 or IFN | 0 | 3 (7) | 6 (32) | 14 (36) | 0 | 0 | 1 (7) | |
Safety
MOXR0916 was well tolerated across all dose levels evaluated (0.2–1200 mg). Patients (n = 172) received a median of 4 (range 1–48) doses of study treatment (Supplementary Table S2). No DLTs, MTD, treatment-related deaths, or dose-related trends in the incidence of AEs were observed. One hundred and sixty-three patients (95%) experienced at least one AE, the most common of which were fatigue (33%), decreased appetite (25%), malignant neoplasm (24%), nausea (24%), and constipation (22%; Table 2). Grade ≥3 AEs regardless of attribution, including grade 5 malignant neoplasm progression events, occurred in 97 (56%) patients (Table 2). AEs assessed as related to MOXR0916 by the investigator occurred in 98 (57%) patients. Treatment-related AEs occurring in ≥5% of patients included fatigue (17%), diarrhea (8%), myalgia (7%), nausea (6%), decreased appetite (6%), and infusion-related reaction (5%; Supplementary Table S3). The majority of treatment-related events were grade 1 or 2 in severity. No grade 4 or grade 5 AEs were attributed to study treatment. Grade 3 AEs assessed as related to MOXR0916 by the investigator were reported in 7 (4%) patients: 1 patient with dyspnea and peripheral edema and 1 patient each with autoimmune hepatitis (with onset approximately 13 weeks after the last dose of MOXR0916 in a patient who was subsequently diagnosed with biliary obstruction), colitis (with onset approximately 5 weeks after the last dose of MOXR0916, diagnosed via sigmoidoscopy with biopsies, and responsive to corticosteroids), exertional dyspnea, fatigue, hypertension, and lymphopenia. In part II cohorts at 300 mg Q3W, 91 of 97 (94%) patients experienced an AE regardless of relationship to MOXR0916; 52 of 97 (54%) AEs were grade ≥3. In these cohorts, 55 of 97 (57%) patients experienced AEs considered related to MOXR0916; 3 (3%) were of grade ≥3.
Table 2.
Adverse events regardless of attribution to MOXR0916 occurring in ≥10% patients overall.
| 0.2 to 160 mg | 300 mg | 600 mg | 1,200 mg | All patients | ||||||
|---|---|---|---|---|---|---|---|---|---|---|
| n = 53 | n = 109 | n = 6 | n = 4 | (N = 172) | ||||||
| Grade | Grade | Grade | Grade | Grade | ||||||
| MedDRA preferred term, n (%) | All | ≥3 | All | ≥3 | All | ≥3 | All | ≥3 | All | ≥3 |
| Patients with ≥1 AE | 51 (96) | 38 (72) | 103 (95) | 55 (50) | 5 (83) | 2 (33) | 4 (100) | 2 (50) | 163 (95) | 97 (56) |
| Fatigue | 22 (42) | 0 | 30 (28) | 3 (3) | 3 (50) | 1 (17) | 1 (25) | 0 | 56 (33) | 4 (2) |
| Decreased appetite | 18 (34) | 0 | 25 (23) | 1 (1) | 0 | 0 | 0 | 0 | 43 (25) | 1 (1) |
| Malignant neoplasm progression | 17 (32) | 17 (32) | 24 (22) | 24 (22) | 1 (17) | 1 (17) | 0 | 0 | 42 (24) | 42 (24) |
| Nausea | 13 (25) | 0 | 27 25) | 2 (2) | 1 (17) | 0 | 1 (25) | 0 | 42 (24) | 2 (1) |
| Constipation | 11 (21) | 0 | 26 (24) | 2 (2) | 1 (17) | 0 | 0 | 0 | 38 (22) | 2 (1) |
| Abdominal pain | 10 (19) | 2 (4) | 19 (17) | 6 (6) | 0 | 0 | 0 | 0 | 29 (17) | 8 (5) |
| Anemia | 10 (19) | 7 (13) | 17 (16) | 6 (6) | 0 | 0 | 1 (25) | 0 | 28 (16) | 13 (8) |
| Diarrhea | 16 (30) | 1 (2) | 10 (9) | 0 | 1 (17) | 0 | 1 (25) | 0 | 28 (16) | 1 (1) |
| Arthralgia | 8 (15) | 0 | 17 (16) | 1 (1) | 0 | 0 | 1 (25) | 0 | 26 (15) | 1 (1) |
| Vomiting | 6 (11) | 0 | 19 (17) | 0 | 0 | 0 | 1 (25) | 0 | 26 (15) | 0 |
| Back pain | 6 (11) | 0 | 18 (17) | 3 (3) | 0 | 0 | 1 (25) | 0 | 25 (15) | 3 (2) |
| Dyspnea | 8 (15) | 2 (4) | 16 (15) | 1 (1) | 0 | 0 | 1 (25) | 0 | 25 (15) | 3 (2) |
| Peripheral edema | 8 (15) | 1 (2) | 14 (13) | 0 | 1 (17) | 0 | 2 (50) | 0 | 25 (15) | 1 (1) |
| Cough | 9 (17) | 0 | 12 (11) | 1 (1) | 0 | 0 | 0 | 0 | 21 (12) | 1 (1) |
| Myalgia | 5 (9) | 0 | 13 (12) | 0 | 1 (17) | 0 | 0 | 0 | 19 (11) | 0 |
| Pyrexia | 12 (23) | 0 | 7 (6) | 0 | 0 | 0 | 0 | 0 | 19 (11) | 0 |
Three patients (2%) discontinued study treatment due to an AE (Supplementary Table S4). None of these events (grade 5 pneumocystis jirovecii pneumonia associated with a history of prolonged corticosteroid use for bone pain, grade 5 respiratory failure associated with congestive heart failure and myocardial ischemia, and grade 5 intra-abdominal hemorrhage associated with therapeutic anticoagulation) were attributed to MOXR0916. Infusion-related reactions occurred in 9 patients (5%). These were exclusively grade 1 (n = 4, 2%) or grade 2 (n = 5, 3%) in severity. Lymphopenia or lymphocyte count decreased was reported in 14 (8%) patients. No dose-related trend in incidence or severity was noted, and flow cytometry–based analyses did not reveal any evidence of depletion of OX40-expressing lymphocytes (Supplementary Table S5).
PK, receptor occupancy, and selection of expansion dose
The majority of the samples following administration of 0.2 or 0.8 mg were below the lower limit of quantitation (80 ng/mL) for MOXR0916. MOXR0916 exhibited nonlinear PK at doses <80 mg, likely due to target-mediated clearance of MOXR0916 (Fig. 1). Following the first intravenous infusion of MOXR0916, the serum Cmax and AUC0–21days appeared to increase approximately dose proportionally between the 80 and 1,200 mg, with mean clearance ranging from 0.214 to 0.332 L/d, mean volume of distribution ranging from 4.87 to 5.78 L, and mean half-life ranging from 11.3 to 22.1 days (Supplementary Table S6).
Figure 1.
Pharmacokinetics and pharmacodynamics of MOXR0916. A, Mean observed MOXR0916 concentration (log scale) versus time during cycle 1 in patients by the dose group. B, OX40 receptor occupancy on peripheral blood CD4+ T cells following MOXR0916 treatment once every 3 weeks.
The baseline prevalence of ADAs to MOXR0916 was 3% for MOXR0916-treated patients at all dose levels with a baseline ADA sample. The post-baseline treatment-emergent ADA incidence was 19%. At the recommended phase II dose, the baseline prevalence and post-baseline incidence rates were 3% and 13%, respectively. The impact of ADAs to MOXR0916 on safety and efficacy was not formally evaluated given the absence of specific characteristic toxicities attributed to MOXR0916 or robust clinical activity.
Concentration-dependent increase in OX40 receptor occupancy on circulating lymphocytes was observed (Fig. 1) with model-predicted EC50 of 0.02 μg/mL. On the basis of a conservative assumption of 5% for tumor partition coefficient, a target MOXR0916 serum concentration of 8 μg/mL was predicted to result in MOXR0916 tumor concentration of 0.4 μg/mL and 95% occupancy of OX40 receptor in tumor. At the RP2D of 300 mg Q3W, patients were shown to maintain trough MOXR0916 serum concentration above the target level. In addition, the impact of ADA on PK at RP2D appeared to be limited with serum concentrations maintained throughout the treatment (Supplementary Fig. S2).
PD
In peripheral blood, a transient, modest increase in the cytokines IP-10 and IFNγ peaking between C1D2 and C1D15 was observed in a subset of patients (Supplementary Figs. S3 and S4). These increases in cytokines did not appear to be dose-dependent.
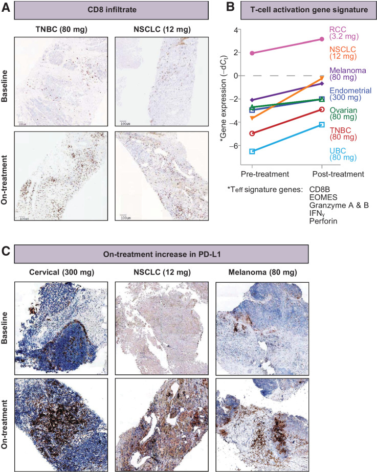
Forty-one patients were enrolled in part I mandatory biopsy cohorts and additional patients enrolled in one of the dose escalation or part II cohorts underwent optional serial biopsies; a total of 51 biopsy pairs were evaluable for at least one analyte. An increase in CD8 infiltrate following MOXR0916 treatment was observed in 16 of 34 evaluable pairs. In 7 of 25 pairs, an increase in expression of effector T-cell activation signature—comprised of CD8, EOMES, granzyme A & B, IFNγ, and perforin—was observed. PD-L1 expression, as measured by IHC, increased in 11 of 36 pairs, presumably reflective of adaptive upregulation downstream of interferon-gamma signaling. Representative graph and images are depicted for patients demonstrating CD8 infiltrate, T-cell activation gene signature, and PD-L1 increase (Fig. 2). Together, these findings suggest immune activation in a subset of tumors. Treg prevalence was evaluated by IHC and FOXP3 gene expression in a smaller subset of samples; a consistent pattern of Treg modulation was not observed. Measurement of the functional activity of Treg was limited by technical constraints, as this cannot be ascertained in fixed tissues.
Figure 2.
Immune activation in a subset of tumors consistent with effector T-cell costimulation. A, An increase in CD8 infiltrate following MOXR0916 treatment was observed. B, An increase in effector T-cell activation signature, comprised of CD8, EOMES, granzyme A&B, IFN gamma, and perforin, was observed. C, Increase in PD-L1 expression, as measured by IHC, is presumably reflective of adaptive upregulation downstream of IFNγ signaling.
A patient with RCC (previously treated with sunitinib, everolimus, and an investigational Notch-pathway inhibitor) with serial biopsies of a liver metastasis illustrated PD observations consistent with the hypothesized mechanism of action of MOXR0916 (Fig. 3). Gene expression profiling demonstrated upregulation of effector genes, such as IFNG, GZMB, and CXCL9, and concurrent downregulation of genes associated with regulatory T cells, including FOXP3, CTLA4, and CCL22. Consistent with this finding, when regulatory T cells were interrogated by dual immunofluorescence (shown here by FOXP3+ CD3+ cells), an on-treatment decrease was observed. As expected in the setting of an effector T-cell activation and IFNγ production, an upregulation of PD-L1 was observed. Although the patient's baseline biopsy was PD-L1 negative, the on-treatment biopsy was robustly positive. This patient had a best response of stable disease and discontinued MOXR0916 for progressive disease after 8 cycles of therapy but subsequently received the combination of MOXR0916 and atezolizumab (anti-PD-L1) on a clinical trial (NCT02410512) and achieved a sustained deep partial response (up to 60% decrease in target lesions per RECIST) before discontinuing due to disease progression after 32 cycles of combination therapy.
Figure 3.
Patient with renal cell carcinoma (RCC) with serial biopsies (pre- and post-treatment) of a liver metastasis that illustrated pharmacodynamic observations consistent with the hypothesized mechanism of action of MOXR0916. Biopsies were stained for the expression of (A) PD-L1 and (B) CD3+/FoxP3+ Treg cells, and assayed for (C) post-treatment tumor gene expression.
Antitumor activity
Only 2 patients, both with clear cell RCC and no prior checkpoint inhibitor therapy, experienced partial responses on study (Supplementary Table S7), one of which was confirmed. The first patient, who had previously progressed on sunitinib and everolimus, demonstrated a 42% reduction in target lesions in the lung and adrenal gland after 2 cycles of MOXR0916. Although the target lesion shrinkage was sustained after 4 cycles, there was concomitant progression in non-target lesions in the bone and scalp, and the patient discontinued therapy after 6 cycles. The second patient, who had previously received therapy (sunitinib, everolimus, and sorafenib) and experienced prolonged disease control on interferon alfa-2a, had low volume metastatic disease limited to the lungs. Target lesions demonstrated a partial response after 2 cycles of MOXR0916 and complete response after 8 cycles, but with persistence of non-target lesions. After 16 cycles, the patient received radiotherapy to non-target lesions in the setting of sustained complete response of target lesions. After 24 cycles the patient discontinued study treatment to receive nivolumab as standard-of-care therapy. Overall, 113 (66%) patients achieved a best RECIST response of stable disease, 57 (33%) patients achieved a best response of stable disease confirmed by investigator (Supplementary Table S7), and 31 patients remained on MOXR0916 for ≥24 weeks (Fig. 4). On-treatment biopsies for PD profiling could not be obtained from either responding patient due to lesion size.
Figure 4.
Time on study for patients according to tumor type in (A) dose-escalation and dose-expansion part I cohorts, and (B) dose-expansion part II cohorts.
Discussion
We describe here the first-in-human experience with MOXR0916, a humanized, effector competent agonist IgG1 mAb that targets human OX40. As expected on the basis of restricted expression of OX40 on antigen-experienced lymphocytes and the results of nonclinical toxicology studies (24), this phase 1 study demonstrated favorable safety and tolerability of MOXR0916 across a broad dose range, including at exposures expected to saturate OX40 in both blood and tumor. No DLT was observed and only 2% of patients discontinued treatment as a result of an AE.
Rigorous characterization of PD changes in the periphery and in tumor was conducted, including evaluation of 51 matched biopsy pairs. A modest trend toward transient increase in CD8 cell proliferation and in inflammatory cytokines in blood following MOXR0916 administration was observed. Evidence of immune activation in the tumor, as demonstrated by induction of CD8, PD-L1, or an effector T-cell gene signature, was observed in a subset of patients, whereas a consistent pattern of Treg modulation was not observed on the basis of IHC or FOXP3 gene expression.
Nevertheless, there was minimal evidence of single-agent anti-tumor activity in this sizable phase 1 study, which included expansion cohorts enrolled uniformly at the RP2D of 300 mg Q3W. The large study size reflects a shift in the therapeutic hypothesis as clinical data became available. The dose-finding stage, consisting of dose-escalation and -expansion part I, was not restricted to specific tumor types or tumor phenotypes because of the hypothesis that an OX40 costimulatory agonist might have activity against both “inflamed tumors” with evidence of pre-existing anti-tumor immunity and against “cold” tumors due to potential impact on the priming of new T-cell responses. On the basis of the initial learnings, the investigators agreed that signal seeking at the recommended dose in Expansion Part II should focus on tumor types with documented sensitivity to immunotherapy (targeting approximately 15 patients each with RCC, melanoma, NSCLC, UBC, or TNBC) in an effort to enrich for patients with inflamed tumors. Ultimately, the RCC cohort was selectively expanded to 39 patients based on the early observation of 2 partial responses in patients with RCC. Notably, on-treatment biopsies were not available from these two patients who demonstrated partial response and correlation of tumor shrinkage with tumor biomarkers could not be evaluated. These data showing little to no immune-mediated toxicity as well as efficacy are consistent with the reported clinical experience to date with other OX40 agonists, including BMS-986178 (25), MEDI0562 (26), and PF-04518600 (27). Several factors may contribute to the incomplete translation of the potent efficacy observed with anti-OX40 in murine syngeneic tumor models to the clinical setting, including considerations related to the target, the patient population, the drug format, and dosing regimen.
The pattern of OX40 expression across T-cell subsets differs between human and mouse, with lower expression on CD8+ tumor-infiltrating T cells in human tumors compared with murine models based on flow cytometry (Supplementary Fig. S5). Recent single-cell RNA sequencing experiments also demonstrate that OX40 expression in human tumors is largely limited to resident Treg cells (ref. 28 and Genentech internal data). Whether modulating Treg function or number as a primary mechanism can drive efficacious anti-tumor immunity against human cancers remains unclear and an evolving area of investigation.
In addition, OX40 expression on T cells occurs transiently following antigen recognition. Thus, the activity of OX40 agonists would be predicted to rely on pre-existing anti-tumor immune responses and conversely to lack activity in settings of immunological ignorance of tumor antigens. This study enrolled a heterogeneous population characteristic of first-in-human dose-finding trials in oncology without prospective selection based on tumor expression of OX40. The choice of tumor types where the benefit of checkpoint inhibition is established (melanoma, RCC, NSCLC, UBC, TNBC) for the dose-expansion stage of the study was intended to enrich for patients with pre-existing anti-tumor immune responses. Retrospective IHC analyses of CD8, which can each be regarded as surrogates of tumor recognition by infiltrating T cells, was conducted on archival tumor and demonstrates the heterogeneity of the population; 70% had tumors that displayed ≤1% CD8 expression.
Another consideration is whether the molecular format of MOXR0916, a humanized IgG1 mAb, is optimal for agonistic engagement of the OX40 receptor (29). Of note, the PD biomarkers evaluated in this study (e.g., PD-L1 and CD8 expression; effector T-cell gene expression signature) did not directly evaluate proximal signaling events downstream of OX40 receptor ligation but rather downstream immune activation events. Hence, the potency of MOXR0916 as a costimulatory agonist in human tumors remains unclear. Bivalent IgG antibodies are dependent on crosslinking via interaction with Fcγ receptors to achieve efficient OX40 receptor trimerization and signaling. Potential liabilities of this approach include the possibility that Fcγ receptor availability in some tumor microenvironments is inadequate to drive efficient OX40 agonism and the counterbalancing immunosuppressive potential of some Fcγ receptor-bearing cell types. Whether crosslinking-independent mechanisms of OX40 agonism will result in superior clinical activity remains to be determined.
In murine models, depletion of OX40-expressing tumor-infiltrating Tregs by antibody-dependent cellular cytotoxicity or phagocytosis (ADCC/ADCP) appears to be an additional mechanism mediating antitumor activity by effector-competent anti-OX40 antibodies (17). In our preclinical studies, a murine IgG2a surrogate of MOXR0916 was also shown to reduce the number of intratumoral Tregs; however, such Treg depletion was not required for antitumor efficacy in the tested models (18). The translatability of these findings is unclear, as the expression of OX40 appears to be higher on tumor infiltrating Tregs in murine compared with human tumors (Supplementary Fig. S5) and target expression level may be an important determinant of ADCC/ADCP activity. On-treatment tumor biopsies from this study did not show a consistent pattern of Treg modulation. Importantly, both the costimulatory receptor agonist and Treg depletion mechanisms postulated for MOXR0916 are inherently dependent on the availability of Fcγ receptor. Detailed characterization of Fcγ receptor-bearing cell types in tumor tissue was not undertaken in this study, and it is possible in a heterogeneous population that the tumor microenvironment in some patients does not adequately support Fcγ receptor-mediated crosslinking or ADCC/ADCP.
Another challenge in interpreting the study results and developing this class of agonist antibodies is the inadequacy of traditional approaches to determination of dose and schedule. The MOXR0916 RP2D of 300 mg Q3W was selected to achieve exposures consistent with OX40 receptor saturation in tumors. This strategy was anchored to preclinical data obtained with a murine surrogate of MOXR0916 that supported dose-dependent increase in response rate and survival, with no loss of efficacy at saturating doses (Genentech data on file). However, lower or intermittent receptor occupancy that better mimics physiologic T-cell costimulation, may be optimal for agonist antibodies (29, 30), and hence for MOXR0916 (particularly if the costimulatory receptor agonist mechanism proves to be more relevant in human tumors than the depletion of Tregs). Additional expansion cohorts to explore the impact of sub-saturating doses or longer dosing intervals were not undertaken. In the absence of benchmarks such as dose-related toxicity, robustly dose-related PD modulation, or clinical activity, meaningful comparisons between alternate dose levels or schedules could not be drawn.
Finally, any costimulation and resultant antitumor T-cell activation achieved would likely be enhanced by combination with immune checkpoint blockade, based on the complementary mechanisms of action and supportive preclinical studies (12, 17, 31). The strong combination rationale supported the conduct of a Phase 1b dose-escalation study of MOXR0916 and atezolizumab in patients with locally advanced or metastatic solid tumors (NCT02410512; ref. 32), and these results are forthcoming in a companion article.
Supplementary Material
Acknowledgments
This study was funded by Genentech. We thank the patients, study investigators, and staff who participated in this study. We also thank Elizabeth Grant for statistical programming analysis support, and Christopher Harper, Quyen Nguyen, and Deanna Wilson for their contributions to biomarker operations, assay development, and data analyses. Editing and writing support was provided by A. Daisy Goodrich (Genentech, Inc., South San Francisco, CA).
The publication costs of this article were defrayed in part by the payment of publication fees. Therefore, and solely to indicate this fact, this article is hereby marked “advertisement” in accordance with 18 USC section 1734.
This article is featured in Highlights of This Issue, p. 3403
Footnotes
Note: Supplementary data for this article are available at Clinical Cancer Research Online (http://clincancerres.aacrjournals.org/).
Authors' Disclosures
T.W. Kim reports grants from Roche/Genentech and Sanofi-Aventis outside the submitted work. H.A. Burris III reports grants from Roche/Genentech during the conduct of the study. H.A. Burris III also reports grants from BioAtla, Verastem, Vertex Pharmaceuticals, XBiotech, Zymeworks, Arch Oncology, Arvinas, Coordination Pharmaceuticals, NGM Biopharmaceuticals, Gossamer Bio, Ryvu Therapeutics, BioTheryX, CALGB, CicloMed, eFFECTOR Therapeutics, Lilly, EMD Serono, GlaxoSmithKline, Harpoon Therapeutics, Hengrui Therapeutics, AbbVie, Agios, ARMO Biosciences, Array BioPharma, BeiGene, and BioMed Valley Discoveries; grants and other support from Bayer, AstraZeneca, Incyte, Janssen, Jounce Therapeutics, Kymab, MacroGenics, MedImmune, Merck, Millennium, Moderna, Pfizer, Revolution Medicines, Foundation Medicine, Seagen, Tesaro, Boehringer Ingelheim, TG Therapeutics, and Bristol Myers Squibb; and other support from GRAIL and Vincerx Pharma outside the submitted work. M.J. Pishvaian reports grants from Genentech during the conduct of the study. M.J. Pishvaian also reports personal fees from AstraZeneca; grants and personal fees from Merck, Pfizer, and Novartis; other support from Perthera, Tumor Board Tuesday, and TRICC; and grants from Seattle Genetics, Tesaro, Arcus Bio, Ideaya, Repare Tx, Tizonia, and Takeda outside the submitted work. In addition, M.J. Pishvaian reports a patent for Perthera issued to Subha Madhavan. Y.-J. Bang reports grants from Genentech during the conduct of the study; Y.-J. Bang also reports personal fees from MSD, Merck Serono, Daiichi Sankyo, Astellas, BeiGene, Samyang Biopharm, Alexo Oncol, Hanmi, Daewoong, and Amgen, as well as grants from Genentech/Roche, MSD, Merck Serono, Daiichi Sankyo, Astellas, BeiGene, and Amgen outside the submitted work. M. Gordon reports grants from Codiak, Dracen, Famewave, Fore, Forma, Fujifilm, Genentech/Roche, Helix, Ideaya, ImmuneSensor, InhibRx, Minnemarita, Nektar, Nimbus, Biosplice, OncoResponse, Pionyr, Pfizer, Riboscience, Simcha, SQZ Biotech, Theseus, Zai Biopharmaceutical, Revolution Medicine, Seattle Genetics, Serono, Arcus, Astex, CellDex, Blueprint, Calithera, Corcept, Endocyte, Plexxikon, Medimmune, Merck, BMS, Amgen, Tesaro/GSK, BeiGene, AbbVie, and Aeglea; grants and personal fees from Agenus, Tracon, Deciphera, Salarius, and Daiichi; and personal fees from Imaging Endpoints, MorphicTX, Qualigen, and Viracta outside the submitted work. In addition, M. Gordon reports a patent for Caremission pending. A. Awada reports grants and other support from Roche during the conduct of the study. A. Awada also reports personal fees and other support from Ipsen, Leo Pharma, Lilly, Merck, MSD, Novartis, Pfizer, Seattle Genetics, Amgen, AstraZeneca, Daiichi, Eisai, and Genomic Health; other support from Hengrui and Innate; personal fees from Bayer; and grants from BMS outside the submitted work. D.R. Camidge reports personal fees from Roche and Genentech outside the submitted work. F.S. Hodi reports other support from Genentech during the conduct of the study. F.S. Hodi also reports personal fees from Bioentre, Gossamer, Iovance, Trillium, Catalym, Immunocore, Amgen, Kairos, Eisai, Rheos, Zumutor, Corner Therapeutics, Pieris Pharmaceutical, 7 Hills Pharma, Genentech, Merck, EMD Serono, Sanofi, Surface, and Compass Therapeutics; grants and personal fees from Bristol Myers Squibb and Novartis; personal fees and other support from Checkpoint Therapeutics, Apricity, and Bicara; and other support from Pionyr outside the submitted work. In addition, F.S. Hodi reports patents for Methods for Treating MICA-Related Disorders (#20100111973) pending and licensed to Bristol Myers Squibb; Tumor antigens and uses thereof (#7250291) issued; Angiopoiten-2 Biomarkers Predictive of Anti-immune checkpoint response (#20170248603) pending; Compositions and Methods for Identification, Assessment, Prevention, and Treatment of Melanoma using PD-L1 Isoforms (#20160340407) pending; Therapeutic peptides (#20160046716) pending; Methods of Using Pembrolizumab and Trebananib pending; Vaccine compositions and methods for restoring NKG2D pathway function against cancers (patent number: 10279021) issued and licensed to Novartis; Antibodies that bind to MHC class I polypeptide-related sequence A (patent number: 10106611) issued and licensed to Bristol Myers Squibb; and Anti-galectin antibody biomarkers predictive of anti-immune checkpoint and anti-angiogenesis responses (publication number: 20170343552) pending. G.A. McArthur reports other support from Genentech-Roche and Pfizer outside the submitted work. W.H. Miller Jr reports personal fees from Merck, BMS, Roche, GSK, Novartis, Amgen, Mylan, EMD Serono, and Sanofi, as well as grants from CIHR, CRS, Terry Fox Research Institute, Samuel Waxman Cancer Research Foundation, CCSRI, BMS, Novartis, GSK, Roche, AstraZeneca, Methylgene, MedImmune, Bayer, Amgen, Merck, Incyte, Pfizer, Sanofi, Array, MiMic, Ocellaris Pharma, Astellas, and Alkermes outside the submitted work. A. Cervantes reports grants from Genentech during the conduct of the study, as well as grants from Merck Serono, BMS, MSD, Roche, Bayer, Servier, Lilly, Novartis, Takeda, Astellas, Natera, and Fibrogen outside the submitted work. L.Q. Chow reports non-financial support from Genentech during the conduct of the study; L.Q. Chow also reports grants from Oncorus and Alkermes, as well as personal fees from EMD Serono, Jazz Pharmaceuticals, Sanofi Genzyme, AstraZeneca, Daiichi Sankyo, Ipsen, Merck, BeiGene, Nanobiotix, Regeneron, Blueprint Therapeutics, Novartis, Cullinan, and Elicio Therapeutics outside the submitted work. A.M. Lesokhin reports grants from Bristol Myers Squibb; grants, personal fees, and non-financial support from Pfizer; grants and personal fees from Janssen; and personal fees from Iteos and Sanofi outside the submitted work. In addition, A.M. Lesokhin reports a patent for US20150037346A1 issued, licensed, and with royalties paid from Serametrix, Inc. M. Sznol reports other support from Genentech during the conduct of the study. M. Sznol also reports personal fees from PIO Therapeutics, Iovance, BioNtech, Regeneron, Merck (MSD), Kadmon, Incyte, Dragonfly, Rootpath, Anaptys, Numab, Biond, Adaptimmune, Bristol Myers Squibb, Simcha, Verastem, Pfizer, Innate Pharma, Pierre-Fabre, Alligator, Ocellaris, Immunocore, Adagene, Kanaph, iTEOS, Sapience, Targovax, Molecular Partners, Jazz Pharmaceuticals, Gilead, Tessa, STCube, Oncosec, AstraZeneca, Agenus, Idera, Apexigen, Rubius, Genentech-Roche, and Servier; personal fees and other support from Evolveimmune, Oncohost, Nextcure, and Asher; and other support from Repertoire, Amphivena, Adaptive Technologies, Actym, GlaxoSmithKline, and Johnson and Johnson outside the submitted work. S.-C. Chen reports other support from Genentech outside the submitted work. E. Stefanich reports other support from Genentech outside the submitted work, as well as employment with Genentech/Roche. M. Anderson reports personal fees and employment from Genentech, Inc. outside the submitted work. J. Kim reports other support from Genentech during the conduct of the study, as well as other support from Genentech outside the submitted work; in addition, J. Kim reports a patent for US-10730951-B2 issued. M. Huseni reports other support from Genentech/Roche outside the submitted work. I. Rhee reports personal fees and employment from Genentech outside the submitted work. L.L. Siu reports grants from Genentech/Roche during the conduct of the study. L.L. Siu also reports grants from Novartis, Bristol Myers Squibb, Pfizer, Boehringer-Ingelheim, GlaxoSmithKline, Karyopharm, AstraZeneca, Merck, Celgene, Astellas, Bayer, AbbVie, Amgen, Symphogen, Intensity Therapeutics, Mirati Therapeutics, Shattucks, and Avid; personal fees from Genentech/Roche, Merck, Pfizer, Celgene, AstraZeneca, Morphosys, Oncorus, Symphogen, Seattle Genetics, GlaxoSmithKline, Voronoi, Arvinas, Tessa, Navire, Relay, Rubius, Janpix, and Daiichi Sankyo; and other support from Agios and Treadwell Therapeutics outside the submitted work. No disclosures were reported by the other authors.
Authors' Contributions
T.W. Kim: Resources, investigation, writing–review and editing, final approval. H.A. Burris III: Conceptualization, resources, investigation, writing–review and editing, final approval. M.J. de Miguel Luken: Resources, investigation, writing–review and editing, final approval. M.J. Pishvaian: Resources, investigation, writing–review and editing, final approval. Y.-J. Bang: Conceptualization, resources, investigation, writing–review and editing, final approval. M. Gordon: Resources, investigation, writing–review and editing, final approval. A. Awada: Resources, investigation, writing–review and editing, final approval. D.R. Camidge: Resources, investigation, writing–review and editing, final approval. F.S. Hodi: Resources, investigation, writing–review and editing, final approval. G.A. McArthur: Resources, investigation, writing–review and editing, final approval. W.H. Miller Jr: Resources, investigation, writing–review and editing, final approval. A. Cervantes: Resources, investigation, writing–review and editing, final approval. L.Q. Chow: Resources, investigation, writing–review and editing, final approval. A.M. Lesokhin: Resources, investigation, writing–review and editing, final approval. A. Rutten: Resources, investigation, writing–review and editing, final approval. M. Sznol: Resources, investigation, writing–review and editing, final approval. D. Rishipathak: Investigation, writing–review and editing, final approval. S.-C. Chen: Investigation, writing–review and editing, final approval. E. Stefanich: Investigation, writing–review and editing, final approval. T. Pourmohamad: Formal analysis, writing–review and editing, final approval. M. Anderson: Project administration, writing–review and editing, final approval. J. Kim: Investigation, writing–review and editing, final approval. M. Huseni: Investigation, writing–review and editing, final approval. I. Rhee: Conceptualization, writing–original draft, project administration, writing–review and editing, final approval. L.L. Siu: Resources, investigation, writing–review and editing, final approval.
References
- 1. Chen L, Flies DB. Molecular mechanisms of T-cell co-stimulation and co-inhibition. Nat Rev Immunol 2013;13:227–42. [DOI] [PMC free article] [PubMed] [Google Scholar]
- 2. Hodi FS, O'Day SJ, McDermott DF, Weber RW, Sosman JA, Haanen JB, et al. Improved survival with ipilimumab in patients with metastatic melanoma. N Engl J Med 2010;363:711–23. [DOI] [PMC free article] [PubMed] [Google Scholar]
- 3. Robert L, Harview C, Emerson R, Wang X, Mok S, Homet B, et al. Distinct immunological mechanisms of CTLA-4 and PD-1 blockade revealed by analyzing TCR usage in blood lymphocytes. Oncoimmunology 2014;3:e29244. [DOI] [PMC free article] [PubMed] [Google Scholar]
- 4. Borghaei H, Paz-Ares L, Horn L, Spigel DR, Steins M, Ready NE, et al. Nivolumab versus docetaxel in advanced nonsquamous non–small cell lung cancer. N Engl J Med 2015;373:1627–39. [DOI] [PMC free article] [PubMed] [Google Scholar]
- 5. Brahmer J, Reckamp KL, Baas P, Crino L, Eberhardt WE, Poddubskaya E, et al. Nivolumab versus docetaxel in advanced squamous-cell non–small cell lung cancer. N Engl J Med 2015;373:123–35. [DOI] [PMC free article] [PubMed] [Google Scholar]
- 6. Larkin J, Chiarion-Sileni V, Gonzalez R, Grob JJ, Cowey CL, Lao CD, et al. Combined nivolumab and ipilimumab or monotherapy in untreated melanoma. N Engl J Med 2015;373:23–34. [DOI] [PMC free article] [PubMed] [Google Scholar]
- 7. Motzer RJ, Rini BI, McDermott DF, Redman BG, Kuzel TM, Harrison MR, et al. Nivolumab for metastatic renal cell carcinoma: results of a randomized phase II trial. J Clin Oncol 2015;33:1430–7. [DOI] [PMC free article] [PubMed] [Google Scholar]
- 8. Robert C, Schachter J, Long GV, Arance A, Grob JJ, Mortier L, et al. Pembrolizumab versus ipilimumab in advanced melanoma. N Engl J Med 2015;372:2521–32. [DOI] [PubMed] [Google Scholar]
- 9. Rosenberg JE, Hoffman-Censits J, Powles T, van der Heijden MS, Balar AV, Necchi A, et al. Atezolizumab in patients with locally advanced and metastatic urothelial carcinoma who have progressed following treatment with platinum-based chemotherapy: a single-arm, multicentre, phase 2 trial. Lancet 2016;387:1909–20. [DOI] [PMC free article] [PubMed] [Google Scholar]
- 10. Fehrenbacher L, Spira A, Ballinger M, Kowanetz M, Vansteenkiste J, Mazieres J, et al. Atezolizumab versus docetaxel for patients with previously treated non–small cell lung cancer (POPLAR): a multicentre, open-label, phase 2 randomised controlled trial. Lancet 2016;387:1837–46. [DOI] [PubMed] [Google Scholar]
- 11. Messenheimer DJ, Jensen SM, Afentoulis ME, Wegmann KW, Feng Z, Friedman DJ, et al. Timing of PD-1 blockade is critical to effective combination immunotherapy with anti-OX40. Clin Cancer Res 2017;23:6165–77. [DOI] [PMC free article] [PubMed] [Google Scholar]
- 12. Guo Z, Wang X, Cheng D, Xia Z, Luan M, Zhang S. PD-1 blockade and OX40 triggering synergistically protects against tumor growth in a murine model of ovarian cancer. PLoS ONE 2014;9:e89350. [DOI] [PMC free article] [PubMed] [Google Scholar]
- 13. Piconese S, Valzasina B, Colombo MP. OX40 triggering blocks suppression by regulatory T cells and facilitates tumor rejection. J Exp Med 2008;205:825–39. [DOI] [PMC free article] [PubMed] [Google Scholar]
- 14. Hirschhorn-Cymerman D, Rizzuto GA, Merghoub T, Cohen AD, Avogadri F, Lesokhin AM, et al. OX40 engagement and chemotherapy combination provides potent antitumor immunity with concomitant regulatory T-cell apoptosis. J Exp Med 2009;206:1103–16. [DOI] [PMC free article] [PubMed] [Google Scholar]
- 15. Vu MD, Xiao X, Gao W, Degauque N, Chen M, Kroemer A, et al. OX40 costimulation turns off Foxp3+ Tregs. Blood 2007;110:2501–10. [DOI] [PMC free article] [PubMed] [Google Scholar]
- 16. Kitamura N, Murata S, Ueki T, Mekata E, Reilly RT, Jaffee EM, et al. OX40 costimulation can abrogate Foxp3+ regulatory T-cell–mediated suppression of antitumor immunity. Int J Cancer 2009;125:630–8. [DOI] [PMC free article] [PubMed] [Google Scholar]
- 17. Aspeslagh S, Postel-Vinay S, Rusakiewicz S, Soria JC, Zitvogel L, Marabelle A. Rationale for anti-OX40 cancer immunotherapy. Eur J Cancer 2016;52:50–66. [DOI] [PubMed] [Google Scholar]
- 18. Kim JM. Abstract DDT01–02: unleashing antitumor immunity through anti-OX40 monotherapy and in combination with anti–PD-L1. Cancer Res 2015;75:DDT01–2–DDT–2. [Google Scholar]
- 19. Curti BD, Kovacsovics-Bankowski M, Morris N, Walker E, Chisholm L, Floyd K, et al. OX40 is a potent immune-stimulating target in late-stage cancer patients. Cancer Res 2013;73:7189–98. [DOI] [PMC free article] [PubMed] [Google Scholar]
- 20. Vetto JT, Lum S, Morris A, Sicotte M, Davis J, Lemon M, et al. Presence of the T-cell activation marker OX-40 on tumor infiltrating lymphocytes and draining lymph node cells from patients with melanoma and head and neck cancers. Am J Surg 1997;174:258–65. [DOI] [PubMed] [Google Scholar]
- 21. Ramstad T, Lawnicki L, Vetto J, Weinberg A. Immunohistochemical analysis of primary breast tumors and tumor-draining lymph nodes by means of the T-cell costimulatory molecule OX-40. Am J Surg 2000;179:400–6. [DOI] [PubMed] [Google Scholar]
- 22. Petty JK, He K, Corless CL, Vetto JT, Weinberg AD. Survival in human colorectal cancer correlates with expression of the T-cell costimulatory molecule OX-40 (CD134). Am J Surg 2002;183:512–8. [DOI] [PubMed] [Google Scholar]
- 23. Ziai J, Gilbert H, Foreman O, Eastham-Anderson J, Chu F, Huseni M, et al. Heterogeneity of cytotoxic T-cell infiltration in breast and colorectal cancer. J Immunother Cancer 2015;3:P112. [Google Scholar]
- 24. Prell R, Halpern W, Beyer J, Tarrant J, Sukumaran S, Huseni M, et al. 424 Nonclinical safety assessment of a humanized anti-OX40 agonist antibody, MOXR0916. Eur J Cancer 2014;50:136. [Google Scholar]
- 25. Gutierrez M, Moreno V, Heinhuis KM, Olszanski AJ, Spreafico A, Ong M, et al. OX40 agonist BMS-986178 alone or in combination with nivolumab and/or ipilimumab in patients with advanced solid tumors. Clin Cancer Res 2021;27:460–72. [DOI] [PubMed] [Google Scholar]
- 26. Glisson BS, Leidner RS, Ferris RL, Powderly J, Rizvi NA, Keam B, et al. Safety and clinical activity of MEDI0562, a humanized OX40 agonist monoclonal antibody, in adult patients with advanced solid tumors. Clin Cancer Res 2020;26:5358–67. [DOI] [PubMed] [Google Scholar]
- 27. Diab A, El-Khoueiry A, Eskens F, Ros W, Thompson J, Konto C, et al. A first-in-human (FIH) study of PF-04518600 (PF-8600) OX40 agonist in adult patients (pts) with select advanced malignancies. Ann Oncol 2016;27:vi361. [Google Scholar]
- 28. Wu TD, Madireddi S, de Almeida PE, Banchereau R, Chen YJ, Chitre AS, et al. Peripheral T-cell expansion predicts tumour infiltration and clinical response. Nature 2020;579:274–8. [DOI] [PubMed] [Google Scholar]
- 29. Mayes PA, Hance KW, Hoos A. The promise and challenges of immune agonist antibody development in cancer. Nat Rev Drug Discovery 2018;17:509–27. [DOI] [PubMed] [Google Scholar]
- 30. Wang R, Gao C, Raymond M, Dito G, Kabbabe D, Shao X, et al. An integrative approach to inform optimal administration of OX40 agonist antibodies in patients with advanced solid tumors. Clin Cancer Res 2019;25:6709–20. [DOI] [PubMed] [Google Scholar]
- 31. Redmond WL, Linch SN, Kasiewicz MJ. Combined targeting of costimulatory (OX40) and coinhibitory (CTLA-4) pathways elicits potent effector T cells capable of driving robust antitumor immunity. Cancer Immunol Res 2014;2:142–53. [DOI] [PMC free article] [PubMed] [Google Scholar]
- 32. Infante JR, Hansen AR, Pishvaian MJ, Chow LQM, McArthur GA, Bauer TM, et al. A phase Ib dose escalation study of the OX40 agonist MOXR0916 and the PD-L1 inhibitor atezolizumab in patients with advanced solid tumors. J Clin Oncol 2016;34(15_suppl):101. [Google Scholar]
Associated Data
This section collects any data citations, data availability statements, or supplementary materials included in this article.
Supplementary Materials
Data Availability Statement
For eligible studies, qualified researchers may request access to individual patient level clinical data through a data request platform. At the time of writing this request platform is Vivli: https://vivli.org/ourmember/roche/
For up-to-date details on Roche's Global Policy on the Sharing of Clinical Information and how to request access to related clinical study documents, see here: https://go.roche.com/data_sharing. Anonymized records for individual patients across more than one data source external to Roche cannot, and should not, be linked due to a potential increase in risk of patient re-identification.




