Abstract
Background
Emerging experimental and epidemiological evidence highlights a crucial cross-talk between the intestinal flora and the lungs, termed the “gut-lung axis”. However, the function of the gut microbiota in bronchiectasis remains undefined. In this study, we aimed to perform a multi-omics-based approach to identify the gut microbiome and metabolic profiles in patients with bronchiectasis.
Methods
Fecal samples collected from non-CF bronchiectasis patients (BE group, n = 61) and healthy volunteers (HC group, n = 37) were analyzed by 16 S ribosomal RNA (rRNA) sequencing. The BE group was divided into two groups based on their clinical status: acute exacerbation (AE group, n = 31) and stable phase (SP group, n = 30). Further, metabolome (lipid chromatography-mass spectrometry, LC-MS) analyses were conducted in randomly selected patients (n = 29) and healthy volunteers (n = 31).
Results
Decreased fecal microbial diversity and differential microbial and metabolic compositions were observed in bronchiectasis patients. Correlation analyses indicated associations between the differential genera and clinical parameters such as bronchiectasis severity index (BSI). Disease-associated gut microbiota was screened out, with eight genera exhibited high accuracy in distinguishing SP patients from HCs in the discovery cohort and validation cohort using a random forest model. Further correlation networks were applied to illustrate the relations connecting disease-associated genera and metabolites.
Conclusion
The study uncovered the relationships among the decreased fecal microbial diversity, differential microbial and metabolic compositions in bronchiectasis patients by performing a multi-omics-based approach. It is the first study to characterize the gut microbiome and metabolome in bronchiectasis, and to uncover the gut microbiota’s potentiality as biomarkers for bronchiectasis.
Trial registration: This study is registered with ClinicalTrials.gov, number NCT04490447.
Supplementary Information
The online version contains supplementary material available at 10.1186/s12931-022-02229-w.
Keywords: Biomarkers, Bronchiectasis, Gut microbiome, Metabolomics
Backgrounds
Non-CF bronchiectasis is the third most common chronic airway disease [1], after asthma and chronic obstructive pulmonary disease (COPD), and with the highest prevalence in Asian populations [1, 2]. It is characterized by abnormal and irreversible bronchus dilation, causing recurrent respiratory infections, cough, and sputum production [3], imposing a substantial economic burden on healthcare [4]. The estimated prevalence in Chinese over 40 years of age is 1.2%, and the etiologies of over 70% of patients in China remain unclarified due to its great heterogeneity [5]. There are currently no approved therapies for bronchiectasis, and even the evidence supporting widely applied therapies is limited [6].
Gut microbiota plays an essential role in the development of the immune system and may contribute to the metabolic homeostasis of the human host [7–10], Emerging evidence has revealed the strong impact of the gut microbiota and the related “gut-lung axis” on the modulation of immune responses and disease development in the lungs [11–14], indicating the potential for modulation of gut microbiota for treating pulmonary diseases. Studies have characterized the gut microbiome of other chronic respiratory diseases, including asthma and cystic fibrosis (CF) [15–17], and several factors associated with COPD cause dysbiosis of the gut microbiome [18, 19]. Nevertheless, the gut microbiome and metabolome of bronchiectasis remain unclear. We hypothesized that patients with bronchiectasis exhibited different gut microbiome and metabolic profiles from healthy people.
In this study, we recruited 61 bronchiectasis patients and 37 healthy volunteers in the discovery cohort. Fecal samples were collected for subsequent 16 S ribosomal RNA (rRNA) Miseq gene sequencing and metabolomics analysis. The shifted gut microbial spectrum and metabolome of bronchiectasis patients were disclosed, so did the correlation between clinical parameters and relative abundance of microbial genera. A RF model was trained to assess the gut microbiota’s potential as noninvasive biomarkers for bronchiectasis. The composition of eight variant genera exhibited a high accuracy in the discrimination of bronchiectasis patients from HCs both in the discovery cohort and validation cohort.
Methods
Subject recruitment and sample collection
Ninety-two bronchiectasis patients and 59 healthy volunteers were recruited from the Shanghai Pulmonary Hospital. Part of patients were recommended from the hospital members of Bronchiectasis Treatment and Research Alliance of China (BEChina, http://www.chinabronchiectasis.com/). Eventually 58 healthy volunteers and 87 patients were included due to that 1 healthy volunteer and 5 patients did not meet the inclusion and exclusion criteria. All subjects were Han Chinese from the Yangtze River Delta region in China with similar eating habits. All included bronchiectasis patients meet the diagnostic criteria of the “British Thoracic Society guideline for non-cystic fibrosis (CF) bronchiectasis" [20]. All included healthy volunteers did not receive antibiotics or probiotics in the previous one month [21]. Further detailed inclusion and exclusion criteria for subjects’ enrollment were listed in Additional file 1: Table S1. Clinically stable patients with bronchiectasis who had no signs of exacerbation and did not receive antibiotics neither systemic nor nebulized in the previous one month were assigned to the SP group. Patients who had an acute exacerbation and requiring antibiotic treatment were assigned to the AE group, referring to the consensus definition of pulmonary exacerbation in adults with bronchiectasis. in brief, patients with a deterioration in three or more of the key symptoms including cough, sputum volume and/or consistency, sputum purulence, breathlessness and/or exercise tolerance, fatigue and/or malaise, hemoptysis, and needing a changed bronchiectasis treatment were considered suffering from a pulmonary exacerbation [22]. A total of 145 fecal samples were collected from the above participants. Each fecal sample was divided into three aliquots and immediately stored at − 80℃ as described [23]. After data quality control, samples were randomly assigned to the discovery cohort and the validation cohort. For the discovery cohort, 30, 31, and 37 fecal samples were collected from SP, AE, and HC groups, respectively, and assigned to 16 S rRNA gene sequencing. Seventeen and 19 fecal samples separately from HC and SP groups in the validation cohort were subjected to 16 S rRNA gene sequencing to validate the discovery cohort’s findings. Further metabolomic analyses (lipid chromatography-mass spectrometry, LC-MS) were conducted in the randomly selected SP group (n = 29) and HC group (n = 31).
DNA extraction and 16 S rRNA gene sequencing of gut microbiota from bronchiectasis patients
DNA extraction was performed using the QIAamp Fast DNA Stool Mini Kit (Qiagen, Germany), referring to the manufacturer’s guidelines. DNA size was verified by 1% agarose gel electrophoresis, and its concentration was measured by NanoDrop 2000 (Thermo Scientific, Waltham, MA, USA). The V3-V4 hypervariable region of the bacterial 16S ribosomal RNA (rRNA) gene was amplified with the primers 341F (5’-CCTACGGGRSGCAGCAG-3’) and 806R (5’- GGACTACVVGGGTATCTAATC-3’). After purification, the amplicons were quantified, pooled to equalize concentrations, and sequenced using an Illumina Miseq PE250 platform (Illumina, California, USA).
Sequencing data analysis of bronchiectasis patients’ gut microbiota
Sequences with more than 97% similarity thresholds were allocated to one of the described Operational Taxonomic Units (OTUs) using UPARSE (http://drive5.com/uparse/), and chimeric sequences were filtered using Usearch V.7.0.1090. The taxonomy was analyzed by the Ribosomal Database Project (RDP) Classifier algorithm (http://rdp.cme.msu.edu/) against the RDP database (http://rdp.cme.msu.edu/) with the confidence threshold of 0.8. The OTU profiling table, and α and β diversity were obtained using python scripts in QIIME V1.9.1. α diversity was estimated by the chao1 index and observed species index. β diversity was calculated using the unweighted UniFrac measure.
Gut microbial biomarker identification based on random forest model
Linear discriminant analysis (LDA) values were obtained using LDA Effect Size (LEfSe) analysis [24], and the genera with LDA score (log10) larger than two were selected for subsequent random forest (RF) analyses. According to the descending order of mean decrease accuracy (MDA), the top 10 genera with the highest MDA values were chosen as candidates. They were iteratively eliminated to identify a set of combinations to train the forest with the highest accuracy for patients’ discrimination. Receiver operating characteristic (ROC) curves were established, and the values of the AUC were calculated to determine the discriminatory capacity of the remaining candidates. Combinations with the highest AUC value used to train the forest were included in the final model.
LC-MS-based metabolomics data analysis for SP and HC
Fecal samples were extracted for the metabolite profile evaluation as previously described [25]. LC-MS/MS analyses were performed using a Ultra-High Performance Liquid Chromatography (UHPLC) system (Vanquish, Thermo Fisher Scientific) with a UPLC BEH amide column (2.1 mm × 100 mm, 1.7 μm) coupled to a Q Exactive HFX mass spectrometer (Orbitrap MS, Thermo Fisher Scientific). The mobile phase consisted of 25 mmol/L ammonium acetate and 25 mmol/L ammonia hydroxide in water (pH = 9.75) (A) and acetonitrile (B). The analyses were carried with elution gradient with column temperature at 30℃. The auto-sampler temperature was 4℃, and the injection volume was 3 µL. A Thermo Q Exactive HFX mass spectrometer was used to acquire MS/MS spectra on information-dependent acquisition (IDA) mode under the control of acquisition software (Xcalibur, Thermo Fisher Scientific). In this mode, the acquisition software continuously evaluated the full scan MS spectrum. The LC-MS raw data obtained from the platform were performed peak identification, extraction, alignment and integration as previously described [25].
Statistical analysis
For clinical characteristics, differences of age, BMI, FEV1% predicted, BSI score, SGRQ score between groups were compared using the two-tailed Student’s t-test or Mann–Whitney U test based on the normality test or Levene’s test. Differences of gender, smoking status, medication, pathogen infection between groups were calculated using Pearson’s chi-square test or Fisher’s exact test. The correlation between the clinical parameters was evaluated using Pearson’s correlation analysis. Fecal microbial characterization was determined by LEfSe with Wilcoxon rank-sum test (P < 0.05) and LDA score (log10) > 2. Differences of fecal metabolites between SP and HC group were determined by the two-tailed Student’s t-test (P < 0.05) and orthogonal partial least squares-discriminatory analysis (OPLS-DA) with Variable Importance in the Projection (VIP) > 1. Correlations between differential genera and clinical parameters, and correlations between differential genera and metabolites were evaluated by Spearman’s correlation analyses. Statistical analyses were performed with SPSS V.19.0 for Windows (SPSS, Chicago, Illinois, USA) and R V.3.5.1 (the R Project for Statistical Computing).
Results
Study population and clinical characteristics
One hundred fifty-one subjects were recruited for this study. Eighty-seven patients and 58 healthy volunteers were included and randomly allocated to the discovery cohort and validation cohort (Fig. 1). In the discovery cohort, 30, 31, and 37 fecal samples were collected from SP, AE, and HC groups, respectively, and assigned to 16 S rRNA gene sequencing. Clinical characteristics, including age, gender, body mass index (BMI), and smoking status, were matched in three groups with the exception that the BMI of bronchiectasis patients (both SP and AE) was significantly lower than in the HC group (Table 1). All 31 patients in the AE group had received systemic antibiotics prescribed by a clinician in the previous month. There were no significant differences in P. aeruginosa infection, total bronchiectasis severity index (BSI) score, and St. George’s Respiratory Questionnaire (SGRQ) score (assigned at the time of sample collection) between the SP group and AE group. Pearson’s correlation analyses conducted among clinical characteristics showed significant correlations among forced expiratory volume in the first second (FEV1) % predicted values, BMI, BSI score, and SGRQ score (Additional file 1: Fig. S1). The participants’ baseline characteristics in the validation cohort were listed in Additional file 1: Table S2).
Fig. 1.
Flowchart. One hundred forty-five fecal samples were collected from Shanghai Pulmonary Hospital. Samples were randomly allocated to the discovery cohort and validation cohort. In the discovery cohort, 30, 31, and 37 fecal samples collected from the SP, AE, and HC groups, respectively, were assigned to 16 S rRNA gene sequencing. Thirty-one and 29 samples from HC and SP groups were assigned to LC-MS analysis
Table 1.
Characteristics of the discovery cohort
| HC (n = 37) | SP (n = 30) | AE (n = 31) | P values | P values | |
|---|---|---|---|---|---|
| (HC vs. SP) | (SP vs. AE) | ||||
| Age, years† | 45.89 ± 10.37 | 50.57 ± 11.78 | 47.55 ± 13.84 | 0.092 | 0.363 |
| Gender‡ | |||||
| Female | 25 (68%) | 16 (53%) | 15 (48%) | 0.234 | 0.699 |
| Male | 12 (32%) | 14 (47%) | 16 (52%) | ||
| BMI † | 24.24 ± 3.26 | 21.37 ± 2.38 | 21.25 ± 2.95 | 0 | 0.856 |
| Smoking status‡ | |||||
| Never smoker | 34 (92%) | 26 (87%) | 27 (87%) | 0.487 | 0.960 |
| Ever smoker | 3 (8%) | 4 (13%) | 4 (13%) | ||
| Medication | |||||
| Oral / IV antibiotics‡ | N/A | 0 | 31 | ||
| FEV1% predicted† | N/A | 73.26 ± 25.72 | 64.97 ± 21.08 | 0.173 | |
| P. aeruginosa infection‡ | N/A | ||||
| Yes | 17 (57%) | 11 (35%) | 0.097 | ||
| No | 13 (43%) | 20 (65%) | |||
| BSI score† | N/A | 6.10 ± 2.85 | 7.19 ± 4.14 | 0.235 | |
| SGRQ score† | N/A | 21.07 ± 8.02 | 25.21 ± 10.34 | 0.100 |
N/A not applicable; †mean ± SD, ‡n (%)
Decreased gut microbial diversity in bronchiectasis
A total number of 5,872,652 high-quality reads were obtained, with a median read count of 59,971 (50,372 to 64,962) per sample. The Venn diagram showed that 698 OTUs were obtained. Of these, 634, 576, and 509 OTUs were identified in the HC, SP, and AE groups, respectively, among which 79, 21, 15 OTUs were unique in the aforementioned three groups, respectively. When comparing HC with SP and HC with AE, 156 and 211 discriminatory OTUs, respectively, were separately identified (Fig. 2a). The sequences were aligned for analyses of α diversity and β diversity to evaluate the differences between microbial relative richness and diversity among the three groups. The gut microbiota α diversity, as estimated by the chao1 index and observed species index, was lower in bronchiectasis patients (both SP and AE group) than in the HC group (Fig. 2b and c). Principal coordinate analysis (PCoA) revealed a distinct distribution of fecal microbial communities among three groups (Fig. 2d). Results of multiple comparisons between the two groups were consistent with the above outcomes (Additional file 1: Fig. S2a, b, and c).
Fig. 2.
Decreased fecal microbial diversity in patients with bronchiectasis. a Venn diagram displaying the identified OTUs in three groups. α diversity estimated by Chao1 index (b) and observed species index (c). d β diversity calculated among the three groups using the unweighted UniFrac by PCoA. *P < 0.05, **P < 0.01, ***P < 0.001
Alterations of fecal microbial composition associated with bronchiectasis
The relative proportions of dominant taxa at phylum and genus level were evaluated by microbial taxon assignment in three groups. Significant variability of gut microbiota in each group was observed (Fig. 3a and b). At the phylum level, Firmicutes was the most dominant phylum in HC and SP group, accounting for around 60.2% and 57.0% of the OTUs in the above two groups and its relative abundance was lower in both SP and AE group when comparing to HC group. Bacteroidetes accounted for around 44.8% of the OTUs and became the most predominant phylum in AE group. Data showed an elevated relative proportion of Bacteroidetes in SP and AE group compared with HC group, suggesting a decreased Firmicutes /Bacteroidetes (F/B) ratio in bronchiectasis patients. Compared to HC group, the relative abundance of Proteobacteria was enriched in AE group, although decreased in SP group samples. At the genus level, 23 and 50 altered genera were respectively identified in SP and AE group, among which, 15 and 32 genera were enriched in SP and AE group compared to those in HC group (Additional file 1: Tables S3 and S4). Here, we displayed the top 20 variant genera in box plots (Fig. 3c and d). Genera including Bacteroides, Clostridium XI, Clostridium XIVa and Gemmiger were found to be significantly more abundant, whereas genus such as Prevotella, Coprococcus, Butyricimonas and Megamonas showed a lower relative abundance in both SP and AE group that in HC group. Correlation between relative abundance of variant genera and clinical parameters including age, BSI score and times of acute exacerbations in the past year were further analyzed in bronchiectasis patients by Spearman’s correlation analyses represented by a heat map (Fig. 3e).
Fig. 3.
Distinct phylogenetic profiling of gut microbiota among the three groups. The relative proportions of dominant taxa at the phylum level (a) and genus level (b). The top 20 variant genera between HC and SP (c), HC and AE (d). e Correlations between variant genera and clinical parameters were evaluated by Spearman’s correlation analyses. +P < 0.05, *P < 0.01
Functional variations in the gut microbiota of bronchiectasis patients
We developed a phylogenetic investigation of communities by reconstructing unobserved states (PICRUSt) to predict the functional variations in the gut microbiota of bronchiectasis patients using 16 S rRNA gene sequencing data. LEfSe analysis was used to estimate the impact of each metabolic pathway (MetaCyc_pathway) on each component’s differential effect and determine the metabolic pathways significantly altered in each group. Of the 401 Meta_Cyc pathways tested, 97, 35, and 63 pathways were differentially enriched in AE, SP, and HC groups, respectively, with a screening condition at LDA score (log10) > 2 and P < 0.05 (Additional file 1: Fig. S3 and Table S5).
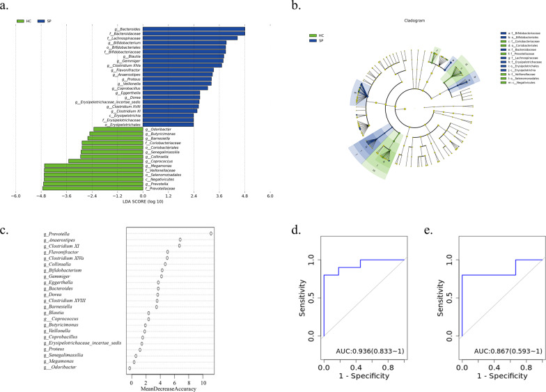
Identification and validation of SP patients based on gut microbial genera
Given that the patients in the AE group had a history of recent antibiotic use, which may have an enormous effect on the gut microbial composition and related metabolites, we only chose samples from the HC and SP groups for subsequent RF model establishment and metabolome analyses. LEfSe analyses identified all the taxa with the greatest differences in relative abundance between the SP and HC groups (Fig. 4a), and a Cladogram displayed the phylogenetic distribution of fecal microbiota associated with the above two groups (Fig. 4b). Twenty-three genera with LDA values (log10) larger than two were selected for the RF training referring to the aforementioned method (Additional file 1: Table S6). The top 10 genera with the highest MDA values were selected as candidates (Fig. 4c). Eventually, the combination of eight genera containing Prevotella, Anaerostipes, Clostridium XI, Flavonifractor, Clostridium XlVa, Collinsella, Bifidobacterium, and Gemmiger showed the best separating capacity with the AUC value of 0.936 (Fig. 4d). 16 S rRNA gene sequencing data collected from 17 HCs and 19 SPs in the validation cohort were used for an independent test to validate the discovery cohort’s findings. They achieved an ideal discriminative power with an AUC of 0.867 (Fig. 4e), despite the value being lower than that in the discovery cohort.
Fig. 4.
Identification and validation of bronchiectasis patients based on gut microbial genera. a LDA analyses identify differential taxa between HC and SP with LDA scores (log10) > 2. b Taxonomic cladogram indicating the phylogenetic distribution of gut microbiota in HC and SP. c MDA values of candidate genera are listed in descending order. The ROC curve was generated by the RF model using eight genera in the discovery cohort (d) and validation cohort (e)
Shifted fecal metabolome of bronchiectasis patients
Considering that the bronchiectasis patients possessed a perturbed gut microbiota potentially associated with the disease, we hypothesized that gut metabolism might be partially affected by gut microbiota in the bronchiectasis patients. Therefore, we conducted metabolome analyses of fecal samples by a nontargeted LC-MS-based metabolomics approach. A total of 835 metabolites were identified in both HC and SP groups (Additional file 1: Table S7). The OPLS-DA score plot showed clear discrimination between SP patients and HCs (Fig. 5a), and the negative intercept of the Q2 regression line in the permutation test indicated the validity of the OPLS-DA model (Fig. 5b). Forty-four differential metabolites (VIP > 1 and P < 0.05) were identified in the SPs. Metabolites such as adenosine, inosine, xanthosine, and phosphorylcholine were largely reduced, whereas metabolites like lactosylceramide, tryptamine, serotonin showed a significantly higher level in SPs (Additional file 1: Fig. S4). The significantly enriched metabolic pathways were displayed in the bubble plot to summarize the 44 variant metabolites (Fig. 5c). Glycerophospholipid metabolism, sphingolipid metabolism, purine metabolism, and tryptophan metabolism were the main pathways that responded to the SP group. Then, Spearman’s correlation analyses were conducted to clarify the correlations between the 23 differential genera and 44 metabolites, and the results revealed both positive and negative correlations for several genera-metabolites pairs in the SP group. For instance, some SP-reduced genera (Prevotella, Gemmiger, and Butyricimonas) were positively correlated with nucleosides, including adenosine, xanthosine, and inosine, which may be involved in purine metabolism (Additional file 1: Fig. S5). Furthermore, correlation networks were applied using the software Cytoscape to illuminate the associations between the 8 genera screened out by RF training model and the differential metabolites (Fig. 5d). In fact, to investigate whether fecal components of bronchiectasis patients can directly affect lung immunity, sterile fecal water (SFW) was extracted from fecal samples of clinical subjects, and MH-S cells (a continuous cell line of murine alveolar macrophages) were cultured with SFW (see Supplementary Methods). By using an enzyme-linked immunosorbent assay (ELISA) kit, we observed an elevated level of interleukin-6 (IL-6) in the SP group’s supernatant compared with the HC group (Additional file 1: Fig. S6).
Fig. 5.
Differential fecal metabolomic features in HC and SP groups. a OPLS-DA score plot. b OPLS-DA validation plot intercepts: R2Y = (0.0, 0.7233), Q2 = (0.0, – 0.1979). c Bubble plot displaying the significantly enriched pathways. d Correlation network of the 8 genera and metabolites with P < 0.01. The size of each node is proportional to the quantity of related metabolites and the thickness of the line is proportional to the correlation coefficient. Lines between nodes and triangles indicate positive correlations (red) or negative correlations (blue)
Discussion
According to previous literature reading and data collection, it is generally accepted that there were many factors affecting the composition and structure of intestinal microbes, including eating habits, age, gender, smoking status, taking antibiotics, probiotics, prebiotics and other supplements [26]. In this study, clinical characteristics, including age, gender, and smoking status, were matched in healthy control group and bronchiectasis group. Our baseline information indicated that compared with subjects without bronchiectasis, subjects with bronchiectasis (both SP and AE) have lower BMI. Though the cause of being underweight remains unclear, it is thought to be associated with decreased quality of life and more pulmonary comorbidities. Likewise, correlations between clinical parameters demonstrated that higher bronchiectasis severe index was positively correlated with poorer quality of life, and lower BMI is possibly related to decreased lung function and poorer life quality and prognosis in patients with bronchiectasis, which are consistent with the conclusions of earlier published articles [27, 28].
Multiple studies have uncovered the gut microbiota’s role in regulating the pulmonary immune microenvironment and maintaining healthy lungs, which is probably mediated by soluble bacterial components, metabolites, or innate lymphoid cells in the gut [29, 30]. The protective role of dietary fiber and probiotics in cohort studies of COPD and animal models of respiratory infection has been revealed [31–33], indicating that gut microbe interventions show great potential in treating respiratory disease.
Although no direct evidence has shown the correlation between the gut microbiota and bronchiectasis development, Butland has reported the development of progressive bronchiectasis within one year of proctocolectomy back to the early 1980s [34]. Subsequently, a literature review also indicated that the most common clinical manifestation of pulmonary involvement in patients with inflammatory bowel disease (IBD) was bronchiectasis [35]. In our preliminary experiments, sterile fecal water was extracted from fecal samples of bronchiectasis patients, and HCs referring to the protocol of Shenoy [36] and were co-cultured with MH-S cells. Higher level of interleukin-6 (IL-6) in the SP group’s supernatant (Additional file 1: Fig. S6) were detected. With the findings above, we hypothesized that there might be an altered gut microbiome and fecal metabolome in bronchiectasis patients.
Results of 16 S rRNA gene sequencing have uncovered a shifted gut microbial richness and diversity in bronchiectasis patients, characterized by a significant decline of α diversity as well as varied β diversity. We also observed a significant difference in the gut microbial diversity in patients with two clinical statuses (SP and AE). Although the antibiotics have a potent effect on gut microbial composition for patients in acute exacerbation (AE), there is a possibility that both antibiotic use and clinical exacerbation contribute to dysbiosis of the gut microbiome. Thus, in this study, screening out the microbial indicators to predict acute disease exacerbation is not applicable. Alterations of microbial composition at a different taxonomic level were also confirmed. Although an upregulated Firmicutes to Bacteroidetes ratio has been suggested as an indicator of several pathological conditions [14, 37, 38], our results suggested otherwise. Apart from acting as nutritional resources of the intestinal epithelium, short-chain fatty acids (SCFA) are widely believed to play various important roles in colonic epithelium maintenance, glucose homeostasis, lipid metabolism, and immune function [39–42]. In this study, the relative abundance of SCFA-producing bacteria, such as Butyricimonas, Prevotella, and Coprococcus, was significantly reduced in bronchiectasis patients. Thus, the decrease in SCFA-producing bacteria may promote intestinal mucosal destruction and alter the gut immune microenvironment, thereby contributing to the alterations in the distal immune in the lung. Using metabolomics, we identified several fecal metabolites and metabolic pathways altered in the bronchiectasis patients, including phospholipids, adenyl purines, amino acids, and peptides. Adenosine and adenosine-receptor signaling appear to have anti-inflammatory and barrier-protective effects in IBD, decreased extracellular adenosine, and elevated adenosine metabolic activity are thought to increase the inflammatory response in both the airway and intestine [43, 44]. Furthermore, bioactive sphingolipids are critical modulators of cell biological processes, including apoptosis, senescence, and inflammatory responses [45], and the distribution of variant sphingolipids is correlated with clinical status in IBD [46]. Sphingolipid metabolism is also associated with chronic inflammation in obesity, type 2 diabetes mellitus (T2DM), atherosclerosis [47, 48]. Sphingolipids, such as lactosylceramide, ceramides and sphingomyelins were thought to be involved in the regulation of pulmonary inflammatory response and play an important role in the process of P. aeruginosa infection in the lungs [49, 50]. The decreased fecal level of adenosine and variation in SPs’ sphingolipid metabolism may also suggest an increased inflammatory response in bronchiectasis. Tryptamine is a tryptophan-derived bacterial metabolite that is a common precursor molecule to many hormones and neurotransmitters [51, 52]. Serotonin is one of the most well-known tryptamines that has been recognized as important signaling molecule in the gut [53]. Previous studies have suggested that tryptamine down-regulated intestinal inflammatory reaction via modulating colonic mucus secretion in the mouse model of IBD [54, 55], and that serotonin signaling was altered in response to gastrointestinal disorders and inflammation [53]. Our data showed a higher fecal level of tryptamine and serotonin, as well as higher level of IL-6 in the SFW buffer in the SPs (Additional file 1: Figs. S4 and S6). Based on these findings, we assumed a proinflammatory state in the intestinal of bronchiectasis patients. It could be the cause or effect of the cross-talk between the intestinal microbiota and the lungs, termed the ‘gut-lung axis’ [13]. Although we have characterized an altered gut microbiome and fecal metabolome in bronchiectasis patients using a multi-omics-based approach, our study has limitations. It is only phenomenological research, and our approach to use the same cohort of subjects for both discovery and validation is not an external validation of results. Further well-designed experiments should be conducted to investigate the role of ‘gut-lung axis’ in bronchiectasis pathogenesis.
Conclusion
To our knowledge, this is the first study to demonstrate that bronchiectasis patients exhibit distinct gut microbial and metabolic characteristics at both the clinical status of stable and AE. The gut microbiota has shown great potential as a noninvasive biomarker in bronchiectasis.
Supplementary Information
Additional file 1: Table S1. Inclusionand exclusion criteria for subjects enrollment. Table S2. Characteristics of the validationcohort. Table S3. Relative abundance of 23 altered genera identified in SPgroup. Table S4. Relative abundance of 50 altered genera identified in AEgroup. Table S5. Significantly variant metabolicpathways identified in each group using LEfSe analyses. TableS6. LDA score values of 23 differential genera. Table S7. Eighthundred and thirty-five metabolites identified both from HC and SP group. Fig. S1. Correlationsbetween clinical parameters conducted by Pearson’s correlation analyses. Fig.S2. Differentiated fecal microbialdiversity in three groups. β diversity calculated between HC and SP (a), SP, and AE (b), HC and AE (c) calculated usingunweighted UniFrac by PCoA. Fig. S3. Statistical LEfSe analysis of differentialMetaCyc_pathway diagram at P < 0.05 and LDA scores (log10) > 2. Fig. S4. Forty-fourdifferential fecal metabolites in the HC and SP groups. Fig. S5. Correlations between the 23 differentialgenera and 44 metabolites by Spearman’s rank correlation coefficient analyses. +P<0.05,*P <0.01. Fig. S6. IL-6 levels in the supernatant of SFW-cultured MH-S cellsdetected by ELISA. +P<0.05.
Acknowledgements
The authors would take this opportunity to express their sincere gratitude to all the participating patients and healthy volunteers for supporting this study by donating precious specimens for research.
Abbreviations
- 16S rRNA
16 S ribosomal RNA
- AUC
Area under the curve
- BMI
Body mass index
- BSI
Bronchiectasis severity index
- CF
Cystic fibrosis
- COPD
Chronic obstructive pulmonary disease
- F/B
Firmicutes/Bacteroidetes
- FEV1
Forced expiratory volume in the 1st second
- IBD
-
I
nflammatory bowel disease
- LC-MS
Lipid chromatography-mass spectrometry
- LDA
Linear discriminant analysis
- LEfSe
LDA effect size
- OPLS-DA
Orthogonal partial least squares-discriminatory analysis
- OTUs
-
O
perational taxonomic units
- PCoA
Principal coordinate analysis
- PICRUSt
Phylogenetic investigation of communities by reconstruction of unobserved states
- RDP
Ribosomal database project
- RF
Random forest
- ROC
Receiver operating characteristic
- SCFA
Short-chain fatty acids
- SFW
Sterile fecal water
- SGRQ
St. George’s respiratory questionnaire
- T2DM
Type 2 diabetes mellitus
- UHPLC-MS
Ultra-high performance liquid chromatography-mass spectrometry
- VIP
Variable importance in the projection
Author contributions
JFX designed and supervised the study. WWW, JWB, SL, JWY, and JXL collected the samples and clinical information. SYG and HWL assisted in the evaluation of BSI score. WWW, BM, YL, and HYH performed the bioinformatic analyses. CW, XS provided helpful suggestions. WWW and JFX wrote the manuscript. All authors read and approved the final manuscript.
Funding
This work was supported by the National Natural Science Fund for Distinguished Young Scholar (Grant Number 81925001), Shanghai Leading Talent Program (Grant Number 2016036). The funders had no role in the design and conduct of the study; collection, management, analysis, interpretation of the data, review, or approval of the manuscript; and decision to submit the manuscript for publication.
Availability of data and materials
The datasets used and/or analyzed during the current study are available from the corresponding author on reasonable request.
Declarations
Ethics approval and consent to participate
The study protocol was approved by the Ethic Committee of Shanghai Pulmonary Hospital, School of Medicine, Tongji University (K19-144). Written informed consents were obtained from all participants prior to sample collection and clinical information collection.
Competing interests
The authors declare that they have no competing interests.
Footnotes
Publisher’s Note
Springer Nature remains neutral with regard to jurisdictional claims in published maps and institutional affiliations.
Wen-Wen Wang, Bei Mao and Yang Liu contributed equally
References
- 1.Martinez-Garcia MA, Polverino E, Aksamit T. Bronchiectasis and Chronic Airway Disease: It Is Not Just About Asthma and COPD. Chest. 2018;154(4):737–9. doi: 10.1016/j.chest.2018.02.024. [DOI] [PubMed] [Google Scholar]
- 2.McShane PJ, Naureckas ET, Tino G, Strek ME. Non-cystic fibrosis bronchiectasis. Am J Respir Crit Care Med. 2013;188(6):647–56. doi: 10.1164/rccm.201303-0411CI. [DOI] [PubMed] [Google Scholar]
- 3.Swenson C, Schraufnagel D, Sadikot R. What is Bronchiectasis? Am J Respir Crit Care Med. 2017;195(8):P15-P6. doi: 10.1164/rccm.1958P15. [DOI] [PubMed] [Google Scholar]
- 4.Diel R, Chalmers JD, Rabe KF, Nienhaus A, Loddenkemper R, Ringshausen FC. Economic burden of bronchiectasis in Germany. Eur Respir J. 2019;53(2). [DOI] [PubMed]
- 5.Lin JL, Xu JF, Qu JM. Bronchiectasis in China. Ann Am Thorac Soc. 2016;13(5):609–16. doi: 10.1513/AnnalsATS.201511-740PS. [DOI] [PubMed] [Google Scholar]
- 6.Flume PA, Chalmers JD, Olivier KN. Advances in bronchiectasis: endotyping, genetics, microbiome, and disease heterogeneity. Lancet. 2018;392(10150):880–90. doi: 10.1016/S0140-6736(18)31767-7. [DOI] [PMC free article] [PubMed] [Google Scholar]
- 7.Furusawa Y, Obata Y, Fukuda S, Endo TA, Nakato G, Takahashi D, et al. Commensal microbe-derived butyrate induces the differentiation of colonic regulatory T cells. Nature. 2013;504(7480):446–50. doi: 10.1038/nature12721. [DOI] [PubMed] [Google Scholar]
- 8.Rooks MG, Garrett WS. Gut microbiota, metabolites and host immunity. Nat Rev Immunol. 2016;16(6):341–52. doi: 10.1038/nri.2016.42. [DOI] [PMC free article] [PubMed] [Google Scholar]
- 9.Fan Y, Pedersen O. Gut microbiota in human metabolic health and disease. Nat Rev Microbiol. 2021;19(1):55–71. doi: 10.1038/s41579-020-0433-9. [DOI] [PubMed] [Google Scholar]
- 10.McCarville JL, Chen GY, Cuevas VD, Troha K, Ayres JS. Microbiota Metabolites in Health and Disease. Annu Rev Immunol. 2020;38:147–70. doi: 10.1146/annurev-immunol-071219-125715. [DOI] [PubMed] [Google Scholar]
- 11.Schuijt TJ, Lankelma JM, Scicluna BP, de Sousa e Melo F, Roelofs JJ, de Boer JD, et al. The gut microbiota plays a protective role in the host defence against pneumococcal pneumonia. Gut. 2016;65(4):575–83. doi: 10.1136/gutjnl-2015-309728. [DOI] [PMC free article] [PubMed] [Google Scholar]
- 12.Barcik W, Boutin RCT, Sokolowska M, Finlay BB. The Role of Lung and Gut Microbiota in the Pathology of Asthma. Immunity. 2020;52(2):241–55. doi: 10.1016/j.immuni.2020.01.007. [DOI] [PMC free article] [PubMed] [Google Scholar]
- 13.Budden KF, Gellatly SL, Wood DL, Cooper MA, Morrison M, Hugenholtz P, et al. Emerging pathogenic links between microbiota and the gut-lung axis. Nat Rev Microbiol. 2017;15(1):55–63. doi: 10.1038/nrmicro.2016.142. [DOI] [PubMed] [Google Scholar]
- 14.Trompette A, Gollwitzer ES, Yadava K, Sichelstiel AK, Sprenger N, Ngom-Bru C, et al. Gut microbiota metabolism of dietary fiber influences allergic airway disease and hematopoiesis. Nat Med. 2014;20(2):159–66. doi: 10.1038/nm.3444. [DOI] [PubMed] [Google Scholar]
- 15.Stokholm J, Blaser MJ, Thorsen J, Rasmussen MA, Waage J, Vinding RK, et al. Maturation of the gut microbiome and risk of asthma in childhood. Nat Commun. 2018;9(1):141. doi: 10.1038/s41467-017-02573-2. [DOI] [PMC free article] [PubMed] [Google Scholar]
- 16.Fujimura KE, Lynch SV. Microbiota in allergy and asthma and the emerging relationship with the gut microbiome. Cell Host Microbe. 2015;17(5):592–602. doi: 10.1016/j.chom.2015.04.007. [DOI] [PMC free article] [PubMed] [Google Scholar]
- 17.Hoen AG, Li J, Moulton LA, O’Toole GA, Housman ML, Koestler DC, et al. Associations between Gut Microbial Colonization in Early Life and Respiratory Outcomes in Cystic Fibrosis. J Pediatr. 2015;167(1):138–47. doi: 10.1016/j.jpeds.2015.02.049. [DOI] [PMC free article] [PubMed] [Google Scholar]
- 18.Varraso R, Chiuve SE, Fung TT, Barr RG, Hu FB, Willett WC, et al. Alternate Healthy Eating Index 2010 and risk of chronic obstructive pulmonary disease among US women and men: prospective study. BMJ. 2015;350:h286. doi: 10.1136/bmj.h286. [DOI] [PMC free article] [PubMed] [Google Scholar]
- 19.Bowerman KL, Rehman SF, Vaughan A, Lachner N, Budden KF, Kim RY, et al. Disease-associated gut microbiome and metabolome changes in patients with chronic obstructive pulmonary disease. Nat Commun. 2020;11(1):5886. doi: 10.1038/s41467-020-19701-0. [DOI] [PMC free article] [PubMed] [Google Scholar]
- 20.Pasteur MC, Bilton D, Hill AT. British Thoracic Society Bronchiectasis non CFGG. British Thoracic Society guideline for non-CF bronchiectasis. Thorax. 2010;65(Suppl 1):i1–58. doi: 10.1136/thx.2010.136119. [DOI] [PubMed] [Google Scholar]
- 21.Scheperjans F, Aho V, Pereira PA, Koskinen K, Paulin L, Pekkonen E, et al. Gut microbiota are related to Parkinson’s disease and clinical phenotype. Mov Disord. 2015;30(3):350–8. doi: 10.1002/mds.26069. [DOI] [PubMed] [Google Scholar]
- 22.Hill AT, Haworth CS, Aliberti S, Barker A, Blasi F, Boersma W, et al. Pulmonary exacerbation in adults with bronchiectasis: a consensus definition for clinical research. Eur Respir J. 2017;49(6). [DOI] [PubMed]
- 23.Ren Z, Li A, Jiang J, Zhou L, Yu Z, Lu H, et al. Gut microbiome analysis as a tool towards targeted non-invasive biomarkers for early hepatocellular carcinoma. Gut. 2019;68(6):1014–23. doi: 10.1136/gutjnl-2017-315084. [DOI] [PMC free article] [PubMed] [Google Scholar]
- 24.Segata N, Izard J, Waldron L, Gevers D, Miropolsky L, Garrett WS, et al. Metagenomic biomarker discovery and explanation. Genome Biol. 2011;12(6):R60. doi: 10.1186/gb-2011-12-6-r60. [DOI] [PMC free article] [PubMed] [Google Scholar]
- 25.Brown DG, Rao S, Weir TL, O’Malia J, Bazan M, Brown RJ, et al. Metabolomics and metabolic pathway networks from human colorectal cancers, adjacent mucosa, and stool. Cancer Metab. 2016;4:11. doi: 10.1186/s40170-016-0151-y. [DOI] [PMC free article] [PubMed] [Google Scholar]
- 26.Bolnick DI, Snowberg LK, Hirsch PE, Lauber CL, Org E, Parks B, et al. Individual diet has sex-dependent effects on vertebrate gut microbiota. Nat Commun. 2014;5:4500. doi: 10.1038/ncomms5500. [DOI] [PMC free article] [PubMed] [Google Scholar]
- 27.Yang B, Jang HJ, Chung SJ, Yoo SJ, Kim T, Kim SH, et al. Factors associated with bronchiectasis in Korea: a national database study. Ann Transl Med. 2020;8(21):1350. doi: 10.21037/atm-20-4873. [DOI] [PMC free article] [PubMed] [Google Scholar]
- 28.Yang B, Han K, Kim SH, Lee DH, Park SH, Yoo JE, et al. Being underweight increases the risk of non-cystic fibrosis bronchiectasis in the young population: a nationwide population-based study. Nutrients. 2021;13(9). [DOI] [PMC free article] [PubMed]
- 29.Russell SL, Gold MJ, Reynolds LA, Willing BP, Dimitriu P, Thorson L, et al. Perinatal antibiotic-induced shifts in gut microbiota have differential effects on inflammatory lung diseases. J Allergy Clin Immunol. 2015;135(1):100–9. doi: 10.1016/j.jaci.2014.06.027. [DOI] [PubMed] [Google Scholar]
- 30.Wypych TP, Wickramasinghe LC, Marsland BJ. The influence of the microbiome on respiratory health. Nat Immunol. 2019;20(10):1279–90. doi: 10.1038/s41590-019-0451-9. [DOI] [PubMed] [Google Scholar]
- 31.Kaluza J, Harris H, Wallin A, Linden A, Wolk A. Dietary Fiber Intake and Risk of Chronic Obstructive Pulmonary Disease: A Prospective Cohort Study of Men. Epidemiology. 2018;29(2):254–60. doi: 10.1097/EDE.0000000000000750. [DOI] [PubMed] [Google Scholar]
- 32.Gauguet S, D’Ortona S, Ahnger-Pier K, Duan B, Surana NK, Lu R, et al. Intestinal Microbiota of Mice Influences Resistance to Staphylococcus aureus Pneumonia. Infect Immun. 2015;83(10):4003–14. doi: 10.1128/IAI.00037-15. [DOI] [PMC free article] [PubMed] [Google Scholar]
- 33.Dumas A, Bernard L, Poquet Y, Lugo-Villarino G, Neyrolles O. The role of the lung microbiota and the gut-lung axis in respiratory infectious diseases. Cell Microbiol. 2018;20(12):e12966. doi: 10.1111/cmi.12966. [DOI] [PubMed] [Google Scholar]
- 34.Butland RJ, Cole P, Citron KM, Turner-Warwick M. Chronic bronchial suppuration and inflammatory bowel disease. Q J Med. 1981;50(197):63–75. [PubMed] [Google Scholar]
- 35.Black H, Mendoza M, Murin S. Thoracic manifestations of inflammatory bowel disease. Chest. 2007;131(2):524–32. doi: 10.1378/chest.06-1074. [DOI] [PubMed] [Google Scholar]
- 36.Shenoy MK, Fadrosh DW, Lin DL, Worodria W, Byanyima P, Musisi E, et al. Gut microbiota in HIV-pneumonia patients is related to peripheral CD4 counts, lung microbiota, and in vitro macrophage dysfunction. Microbiome. 2019;7(1):37. doi: 10.1186/s40168-019-0651-4. [DOI] [PMC free article] [PubMed] [Google Scholar]
- 37.Chang CJ, Lin CS, Lu CC, Martel J, Ko YF, Ojcius DM, et al. Ganoderma lucidum reduces obesity in mice by modulating the composition of the gut microbiota. Nat Commun. 2015;6:7489. doi: 10.1038/ncomms8489. [DOI] [PMC free article] [PubMed] [Google Scholar]
- 38.Yang T, Santisteban MM, Rodriguez V, Li E, Ahmari N, Carvajal JM, et al. Gut dysbiosis is linked to hypertension. Hypertension. 2015;65(6):1331–40. doi: 10.1161/HYPERTENSIONAHA.115.05315. [DOI] [PMC free article] [PubMed] [Google Scholar]
- 39.Morrison DJ, Preston T. Formation of short chain fatty acids by the gut microbiota and their impact on human metabolism. Gut Microbes. 2016;7(3):189–200. doi: 10.1080/19490976.2015.1134082. [DOI] [PMC free article] [PubMed] [Google Scholar]
- 40.Akimova T, Beier UH, Liu Y, Wang L, Hancock WW. Histone/protein deacetylases and T-cell immune responses. Blood. 2012;119(11):2443–51. doi: 10.1182/blood-2011-10-292003. [DOI] [PMC free article] [PubMed] [Google Scholar]
- 41.Chang PV, Hao L, Offermanns S, Medzhitov R. The microbial metabolite butyrate regulates intestinal macrophage function via histone deacetylase inhibition. Proc Natl Acad Sci U S A. 2014;111(6):2247–52. doi: 10.1073/pnas.1322269111. [DOI] [PMC free article] [PubMed] [Google Scholar]
- 42.Kimura I, Ozawa K, Inoue D, Imamura T, Kimura K, Maeda T, et al. The gut microbiota suppresses insulin-mediated fat accumulation via the short-chain fatty acid receptor GPR43. Nat Commun. 2013;4:1829. doi: 10.1038/ncomms2852. [DOI] [PMC free article] [PubMed] [Google Scholar]
- 43.Eltzschig HK, Sitkovsky MV, Robson SC. Purinergic signaling during inflammation. N Engl J Med. 2012;367(24):2322–33. doi: 10.1056/NEJMra1205750. [DOI] [PMC free article] [PubMed] [Google Scholar]
- 44.Esther CR, Jr, Turkovic L, Rosenow T, Muhlebach MS, Boucher RC, Ranganathan S, et al. Metabolomic biomarkers predictive of early structural lung disease in cystic fibrosis. Eur Respir J. 2016;48(6):1612–21. doi: 10.1183/13993003.00524-2016. [DOI] [PMC free article] [PubMed] [Google Scholar]
- 45.Hannun YA, Obeid LM. Sphingolipids and their metabolism in physiology and disease. Nat Rev Mol Cell Biol. 2018;19(3):175–91. doi: 10.1038/nrm.2017.107. [DOI] [PMC free article] [PubMed] [Google Scholar]
- 46.Schirmer M, Garner A, Vlamakis H, Xavier RJ. Microbial genes and pathways in inflammatory bowel disease. Nat Rev Microbiol. 2019;17(8):497–511. doi: 10.1038/s41579-019-0213-6. [DOI] [PMC free article] [PubMed] [Google Scholar]
- 47.Haus JM, Kashyap SR, Kasumov T, Zhang R, Kelly KR, Defronzo RA, et al. Plasma ceramides are elevated in obese subjects with type 2 diabetes and correlate with the severity of insulin resistance. Diabetes. 2009;58(2):337–43. doi: 10.2337/db08-1228. [DOI] [PMC free article] [PubMed] [Google Scholar]
- 48.Edsfeldt A, Duner P, Stahlman M, Mollet IG, Asciutto G, Grufman H, et al. Sphingolipids Contribute to Human Atherosclerotic Plaque Inflammation. Arterioscler Thromb Vasc Biol. 2016;36(6):1132–40. doi: 10.1161/ATVBAHA.116.305675. [DOI] [PubMed] [Google Scholar]
- 49.Pewzner-Jung Y, Tavakoli Tabazavareh S, Grassme H, Becker KA, Japtok L, Steinmann J, et al. Sphingoid long chain bases prevent lung infection by Pseudomonas aeruginosa. EMBO Mol Med. 2014;6(9):1205–14. doi: 10.15252/emmm.201404075. [DOI] [PMC free article] [PubMed] [Google Scholar]
- 50.Quinn RA, Phelan VV, Whiteson KL, Garg N, Bailey BA, Lim YW, et al. Microbial, host and xenobiotic diversity in the cystic fibrosis sputum metabolome. ISME J. 2016;10(6):1483–98. doi: 10.1038/ismej.2015.207. [DOI] [PMC free article] [PubMed] [Google Scholar]
- 51.Sharman DF. Metabolism of Tryptamine and Related Compounds in the Central Nervous System. Br Med Bull. 1965;21:62–5. doi: 10.1093/oxfordjournals.bmb.a070358. [DOI] [PubMed] [Google Scholar]
- 52.Williams BB, Van Benschoten AH, Cimermancic P, Donia MS, Zimmermann M, Taketani M, et al. Discovery and characterization of gut microbiota decarboxylases that can produce the neurotransmitter tryptamine. Cell Host Microbe. 2014;16(4):495–503. doi: 10.1016/j.chom.2014.09.001. [DOI] [PMC free article] [PubMed] [Google Scholar]
- 53.Mawe GM, Hoffman JM. Serotonin signalling in the gut–functions, dysfunctions and therapeutic targets. Nat Rev Gastroenterol Hepatol. 2013;10(8):473–86. doi: 10.1038/nrgastro.2013.105. [DOI] [PMC free article] [PubMed] [Google Scholar]
- 54.Bhattarai Y, Jie S, Linden DR, Ghatak S, Mars RAT, Williams BB, et al. Bacterially Derived Tryptamine Increases Mucus Release by Activating a Host Receptor in a Mouse Model of Inflammatory Bowel Disease. iScience. 2020;23(12):101798. doi: 10.1016/j.isci.2020.101798. [DOI] [PMC free article] [PubMed] [Google Scholar]
- 55.Bhattarai Y, Williams BB, Battaglioli EJ, Whitaker WR, Till L, Grover M, et al. Gut Microbiota-Produced Tryptamine Activates an Epithelial G-Protein-Coupled Receptor to Increase Colonic Secretion. Cell Host Microbe. 2018;23(6):775–85. doi: 10.1016/j.chom.2018.05.004. [DOI] [PMC free article] [PubMed] [Google Scholar]
Associated Data
This section collects any data citations, data availability statements, or supplementary materials included in this article.
Supplementary Materials
Additional file 1: Table S1. Inclusionand exclusion criteria for subjects enrollment. Table S2. Characteristics of the validationcohort. Table S3. Relative abundance of 23 altered genera identified in SPgroup. Table S4. Relative abundance of 50 altered genera identified in AEgroup. Table S5. Significantly variant metabolicpathways identified in each group using LEfSe analyses. TableS6. LDA score values of 23 differential genera. Table S7. Eighthundred and thirty-five metabolites identified both from HC and SP group. Fig. S1. Correlationsbetween clinical parameters conducted by Pearson’s correlation analyses. Fig.S2. Differentiated fecal microbialdiversity in three groups. β diversity calculated between HC and SP (a), SP, and AE (b), HC and AE (c) calculated usingunweighted UniFrac by PCoA. Fig. S3. Statistical LEfSe analysis of differentialMetaCyc_pathway diagram at P < 0.05 and LDA scores (log10) > 2. Fig. S4. Forty-fourdifferential fecal metabolites in the HC and SP groups. Fig. S5. Correlations between the 23 differentialgenera and 44 metabolites by Spearman’s rank correlation coefficient analyses. +P<0.05,*P <0.01. Fig. S6. IL-6 levels in the supernatant of SFW-cultured MH-S cellsdetected by ELISA. +P<0.05.
Data Availability Statement
The datasets used and/or analyzed during the current study are available from the corresponding author on reasonable request.





