Abstract
Winogradskyella is a genus within the phylum Bacteroidetes with a clear marine origin. Most members of this genus have been found associated with marine animals and algae, but also with inorganic surfaces such as sand. In this study, we analyzed genomes of eleven species recently isolated from surface seawater samples from the North Sea during a single spring algae bloom. Corresponding metagenomes yielded a single Candidatus species for this genus. All species in culture, with the exception of W. ursingii, affiliated with a Winogradskyella lineage characterized by large genomes (~4.3 ± 0.4 Mb), with high complexity in their carbohydrate and protein degradation genes. Specifically, the polysaccharide utilization loci (PULs) were diverse within each individual strain, indicating large substrate versatility. Although present in the North Sea, the abundances of these strains were at, or below, the detection limit of the metagenomes. In contrast, the single species, classified as Candidatus W. atlantica, to which all North Sea MAGs belonged, affiliated with a lineage in which the cultivated representatives showed small genomes of ~3.0–3.5 Mb, with the MAGs having ~2.3 Mb. In Ca. W. atlantica, genome streamlining has apparently resulted in the loss of biosynthesis pathways for several amino acids including arginine, methionine, leucine and valine, and the PUL loci were reduced to a single one for utilizing laminarin. This as-yet uncultivated species seems to capitalize on sporadically abundant substrates that are released by algae blooms, mainly laminarin. We also suggest that this streamlined genome might be responsible for the lack of growth on plates for this Candidatus species, in contrast to growth of the less abundant but coexisting members of the genus.
Subject terms: Microbial ecology, Metagenomics
Introduction
Marine microbiologists commonly find that environmentally abundant taxa are challenging to cultivate (e.g. [1–6]), while many rare taxa can be cultivated quite readily on plates and in liquid media. Culture-independent technologies greatly broaden our understanding of the ecological dynamics of microbial populations. However, the discrepancy in cultivation success has resulted in disjunct sets of genomic and physiological data for cultivated versus environmental taxa (see, for example, the elucidation of nitrogen fixation in cultivated and uncultivated cyanobacteria [7] and the identification of diazotrophy genes in other phyla [3]). There is thus an incentive to better understand how to cultivate ecologically relevant taxa in order to be able to test hypotheses generated from the analysis of genomic and metagenomic data.
Recently, we described eight novel species of the Bacteroidetes genus Winogradskyella, a widespread marine genus typically isolated from macroalgae [8–10] and marine invertebrates [11–13]. Our strains, however, were isolated from North Sea surface water during the 2016 spring phytoplankton bloom [14]. In the study, we also described the novel candidate species Candidatus W. atlantica, based on 14 metagenome-assembled genomes (MAGs) recovered from sampling campaigns across multiple spring blooms [14]. The high-throughput cultivation effort on plates that yielded those novel species, part of a total of 41 strains from ten Winogradskyella species, did not provide a single representative of the candidate taxon among the ~5000 isolates [15], and none of the cultivated species was represented by a MAG.
Regardless of their natural habitat, a prominent feature of Bacteroidetes is the presence of polysaccharide utilization loci (PULs) [16, 17]. These are specialized genetic loci encoding poly- and oligosaccharide transport with degradation function via co-located carbohydrate active enzymes (CAZymes) [18]. PUL content is one feature where divergence appears between genomes of cultivated and uncultivated taxa. Genomes of isolated Bacteroidetes species from the North Sea, for example, have been found to possess on average seven PULs, with a range beyond 20 in some cases [19]. Meanwhile in MAGs of spring bloom-associated North Sea Bacteroidetes, the number of PULs has been found to be on average closer to three or four, and with a smaller overall range [20] in spite of the high concentrations of algal derived polysaccharide [21–24]. The so-called ‘selfish’ [25] consumption of polysaccharide encoded by PULs is expected to be important in constraining the ecological niches of the different Winogradskyella species studied here.
Members of the Bacteroidetes also encode a large number of peptidases which avail them of a high proteolytic potential [16, 19, 26–28]. Non-marine Bacteroidetes have been shown to have similar numbers of CAZymes and peptidases [29], while planktonic Bacteroidetes often show higher ratios of peptidases to degradative CAZymes [28]. Contrastingly, CAZyme-rich species with lower peptidase numbers include known algae-associated species such as Zobellia galactanivorans DsijT Formosa agariphila KMM 3901T [28], reflecting their polysaccharide rich natural habitats.
Following algae blooms, soluble cytosolic polysaccharides with a limited structural diversity, i.e., laminarin, become a dominant substrate. This is reflected in the observed differences in inferred bacterial genomic polysaccharide degradation capacities [19, 20]. This alone should not be enough to directly affect cultivability on plates, but the species most readily identified in metagenomes must have other features that prevent them from growing under the laboratory conditions. The most obvious point of difference between strains that can be isolated and those that cannot is genome size, with MAGs of environmentally abundant Bacteroidetes being smaller on average than those of isolated strains [19, 20]. Narrowing of carbohydrate substrate preferences has been suggested as one route to smaller genome size in the gammaproteobacterial genus Idiomarina [30]. While not as small as ubiquitous marine oligotrophs such as the SAR11 [31] or OM43 [32] clades, genome streamlining in bloom-associated Bacteroidetes could support the efficient growth needed to reach the large populations observed during phytoplankton blooms. Streamlining to maintain only essential genes for a specific environment implies various consequences relevant for cultivation success, with the most significant being reliance on other organisms for essential vitamins or amino acids due to the loss of these biosynthetic capabilities [33, 34]. Mostly this theory has been applied to explain the ubiquity of purely oligotrophic organisms, however, rather than to organisms that combine this with seasonal copiotrophy [35].
In the present study, we leverage the outcome of a large-scale isolation effort during the North Sea spring bloom of 2016 [15] to investigate genomic differences between readily isolated Winogradskyella species and the uncultivated candidate species abundant in the water column at that time.
Materials and methods
Selection, sequencing, and assembly of Winogradskyella strains genomes
Winogradskyella strains were isolated from surface water in a high-throughput culturing approach performed during the spring bloom of 2016 [15] at the ‘Kabeltonne’ station of the Helgoland Roads (54° 11′ 17.88″ N, 7° 54′ 0″ E). For biomass production, all strains were grown on Marine Agar according to ZoBell (Condalab, Madrid, Spain) at 12 °C. DNA extraction was performed as previously described [36]. Species were initially identified as Operational Phylogenetic Units (OPUs) [15, 37], and 41 strains were characterized with RAPD fingerprints with the primer RAPD1 as previously reported [38]. Strains with different RAPD patterns were chosen to avoid strain clonality within species. Fifteen strains were sequenced with Illumina HiSeq3000 (Illumina, San Diego, CA, USA), and, in addition, strains Z354, Z963, SW133, HL6110, HL857 and Z215 were also sequenced with Pacific Biosciences PacBio RS. Illumina reads were trimmed with PHRED score quality threshold of 20 using SolexaQA v3.1.4 [39] and trimmed reads were assembled using SPADES 3.10 [40]. Hybrid assembly for genomes sequenced using Illumina and PacBio platforms (Supplementary Table S1) was performed using the --pacbio option of SPADES 3.10.
Genome completeness was determined using the MiGA tool [41]. Translated sequences of single-copy house-keeping genes [42] were used for phylogenetic purposes. After aligning the genes using MUSCLE v3.8.31 [43], the genes were concatenated and used to build phylogenetic trees using the RAxML and Neighbor-joining algorithms implemented in ARB v6.0.6 [44].
The average nucleotide identity (ANI) and the average amino-acid identity (AAI) between all genomes was determined according to Konstantinidis and Tiedje [45] using the enve-omics webserver (http://enve-omics.gatech.edu/) [46]. AAI values were calculated using core-genome genes after comparing all the genomes from the genus Winogradskyella and adding two Psychroserpens genomes as an outgroup. ANI and AAI values were represented in heatmaps using the Gplots package from R Studio v1.1.447 [47].
Eighteen Winogradskyella genomes were available from NCBI and GTDB databases and were included in the genome comparisons of this study (genome accession code has been included in Supplementary Table S1).
Metagenomic sequencing, assembly and MAG recovery
MAGs from Helgoland belonging to Ca. W. atlantica are part of BioProject PRJEB28156, and have been published and named previously [14, 20]. Abundance estimation of all Winogradskyella genomes and MAGs was performed as previously described by Orellana [48].
Four additional Winogradskyella MAGs available in the GTDB database [49], three from the Tara Oceans Consortium [50] and one from the University of Queensland [51] and a further Tara Oceans MAG [52] from the MiGA database [41] were also included in this study (Supplementary Table S1).
Phylogenetic tree reconstruction based on 16S rRNA genes
16S rRNA sequences from the genomes were extracted using barrnap v0.9 (see https://github.com/tseemann/barrnap) [53]. All available Winogradskyella 16S rRNA sequences from described species and sequences from the genomes were imported to the reference database LTP_SSU_132 and aligned using SINA v.1.3.1 tool (SILVA Incremental Alignment [54]) implemented in the ARB software package v6.0.6 [44]. Final alignments were manually improved following the reference alignment in ARB-editor. Complete sequences were used to reconstruct de novo trees using Neighbor-Joining [55] and RAxML [56], with a conservational filter for bacteria (i.e., allowing all homologous positions of the members of the domain Bacteria in the universal alignment implemented in the ARB program package [44]), using Jukes-Cantor and GTRGAMMA corrections, respectively. The partial sequence from MAGs 20110512_Bin_69_1 and MAG_SP247 were added to the reference tree using the built in ARB parsimony tool.
Core and pan-genome analysis
To identify core- and pan-genomes, predicted protein sequences of genomes and MAGs from the North Sea and available genomes from other locations, were compared pairwise, in an ‘all-versus-all’ manner, using BLAST v2.2.31+ [57]. Proteins were identified as homologous using rbm.rb script implemented in the Enve-omics collection [46] if they shared 50% sequence similarity over 50% or more of the query sequence length. Orthologous groups (OGs) in reciprocal best matches were identified using ogs.mcl.rb script [46]. Those genes present in two or more genomes but not in all genomes were defined as variable genes. The presence/absence of variable genes was used to cluster the genomes with the Euclidean distance using the Ggplot2 package from R Studio v1.1.447 [58]. All proteins shared between all sequenced genomes (core-genes) were aligned using MUSCLE v3.8.31 [43]. Aligned genes were concatenated using Aln.cat.rb script [46]. Orthologous genes, concatenated and aligned, were used to build phylogenetic trees in ARB using Neighbor-Joining [55] and RAxML [56].
Gene and PUL annotation
Gene prediction and annotation was performed as previously described [19]. Shortly, initial annotations of the genomes were performed using GenDB v2.4 [59] and KEGG [60]. The DOE-JGI MGAP was used to annotate SusC-like proteins with the TIGRFAM model TIGR04056, and SusD-like proteins with the Pfam models PF12741, PF12771, and PF14322. Annotations of CAZymes were done using the dbCAN v6 database [61] and BLASTp searches [57] against the CAZy database v07312018 [18]. Only genes positive against both dbCAN and the CAZY database were considered reliably annotated as CAZymes. SulfAtlas v1.0 [62] was used to annotate sulfatases. The MEROPS 9.13 database [63] was used to annotate peptidases with a default threshold E ≤ 10−4. PULs were detected based on the presence of CAZyme clusters using a 7 gene sliding window where any CAZyme apart from glycosyl transferases, and any TonB-dependent transporter (including susC-like genes), sulfatase, or susD-like gene would be considered part of a PUL if located within seven genes up or downstream of any other such gene. The window size of seven was chosen as a balance between the strictness of PULDB’s five gene window [64], and the inclusiveness of the ten gene window used in ref. [20].
V4 16S rRNA gene amplicon sequencing
Over the years 2010–2012 the 16S rRNA genes of Winogradskyella from seawater fraction 0.2–3 μm (small fraction) and 3–10 μm (larger fraction) were sampled and analyzed as described in Chafee [65]. The V4 region of the 16S rRNA gene was amplified using primers 515F (5′-GTGCCAGCMGCCGCGGTAA-3′) and 806R (5′-GGACTACHVGGGTWTCTAAT-3′) and sequenced by Illumina MiSeq 2 × 250 bp chemistry as described previously [66]. Amplicon sequences were then clustered using minimum entropy decomposition (MED) [67], as described in ref. [65].
Results
High-quality genome sequences of the Winogradskyella strains isolated from the North Sea
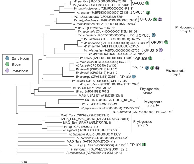
Our high-throughput cultivation in 2016 [15] yielded the isolation of 41 strains of the genus Winogradskyella. The 16 S rRNA gene sequence affiliated them with ten different species, eight of which we have recently classified as new taxa [14]. The phylogeny of the core genome supported this classification (Fig. 1). After dereplication using RAPD profiles (Supplementary Fig. S1), complete genomes of 15n strains were sequenced (Table 1 and Supplementary Table S1), with at least one non-clonal representative from each clade. For the three species with most isolates, namely W. undariae (OPU01), Winogradskyella helgolandensis (OPU05) and Winogradskyella forsetii (OPU07), three, two and four strains respectively were sequenced, choosing those isolated from different sampling times (Supplementary Fig. S1). In all cases, the sequencing coverage was over 140×. For six of the fifteen strains, we obtained closed genomes (Table 1 and Supplementary Table S1). Each of these genomes contained a single chromosome without plasmids.
Fig. 1. Consensus phylogenetic reconstruction based on Neighbor-Joining algorithm (Supplementary Fig. S6) using the core genome.
Candidatus “W. atlantica” Bin_69_1T is representative for all fifteen North Sea MAGs. Branches that were not supported by all tree reconstruction algorithms are shown as multifurcations (Supplementary Figs. S4–S6). Colored circles represent the number of strains found in each phase of the sampling.
Table 1.
Main features of genomes included in the study.
Candidatus ‘W. atlancia’ 20110512_Bin_69_1 is representative for 14 North Sea MAGs. Strains shaded in green are genomes sequenced by Illumina HiSeq3000, strains shaded in yellow are hybrid assembly for genomes sequenced using Illumina and PacBio platforms, strains shaded in blue are available Winogradskyella genomes in public databases, the genome shaded in gray is the representative North Sea MAG and genomes shaded in orange are Winogradskyella MAGs available in public databases.
In total, 33 complete genomes were analyzed. Fifteen of these were from Helgoland and 18 genomes obtained from other locations and available in public repositories (Table 1 and Supplementary Table S1). Among them, Winogradskyella sp. PC-19 and W. forsetii SW133 represented the smallest and largest genomes, of 2.98 Mb and 4.81 Mb, respectively, as well as the lowest and highest number of predicted proteins with 2760 and 4209 (Supplementary Table S1). In addition, W. undariae Ha325 showed the lowest G + C mol% content with 31.70%, and Winogradskyella aurantiaca IMCC20180T the highest with 37.75%. The collection of genomes represented a total of 25 distinct species. Within species, reciprocal ANI values were greater than 95% [68], while between species these were lower than 91.54% (Supplementary Table S2A, Supplementary Fig. S2). The four isolates of W. forsetii (OPU07) were considered as two different genotypes because they always formed two independent phylogenetic clades, and the ANI values ranged between 96.69% and 96.70% among the different genotypes and between 99.98% and 100% within a genotype (Supplementary Table S2A). These organisms also showed differences in their putative degradative targets (see further results). Thus, strains SW133 and Ha767 were considered genotype I and strains HL857T and HL6110 genotype II.
MAGs retrieved from the North Sea samples and identified as members of the genus Winogradskyella
From the extensive metagenomic data available from Helgoland from the years 2010–2016, 14 Winogradskyella MAGs were recovered, all of them belonging to the same species Candidatus W. atlantica with ANI and AAI values >96.5% (Supplementary Table S2B, Supplementary Figs. S 2 and 3). All but the three MAGs recovered from 2011 (Bin 40_1, Bin_70_1 and Bin_46_1) showed within-group ANI and AAI values >99%, indicating a strong temporal homogeneity. Five additional MAGs, representing as yet unclassified taxa, and available in public databases (GTDB [49] and MIGA [41]), came from four additional species based on their ANI values (Supplementary Table S2A). All but six MAGs had completeness values >90% (Supplementary Table S1). Of those more than 90% complete, lengths ranged from 2.20 Mb (Ca. W. atlantica Bin_72_1, 97.1% completeness) to 3.51 Mb (TARA_PSE_MAG_00013, 99% completeness), and both also showed the lowest and highest number of predicted proteins of 2,126 and 3,170 respectively. The lowest G + C mol% was for MAG_UBA3174 with 32.36% and the highest was in MAG_Tara_SP247 with 33.77%.
Genome and 16S rRNA gene phylogenies
Phylogenetic reconstructions showed consistent topologies regardless of the sequences used to reconstruct them. Specifically, (i) the 16S rRNA genes (Supplementary Fig. S4), (ii) the concatenated sequences of twenty-one conserved single-copy orthologous genes (essential genes; Supplementary Fig. S5), (iii) the concatenation of the core genome (Fig. 1; Supplementary Fig. S6), and (iv) AAI/ANI distance dendrograms (Supplementary Figs. S2–S3) showed that the Winogradskyella genus could be divided in two main phylogenetic lineages: a major clade in which the type species of the genus (W. thalassocola) lies, and which we thus refer as the “thalassocola” branch, and a smaller clade in which the majority of environmental MAGs affiliated, henceforth the “atlantica” branch (taking Ca. W. atlantica as the reference for the clade). All North Sea isolates except Winogradskyella ursingii HL4150T (OPU09) affiliated with the “thalassocola” branch. This major branch was formed by three individual lineages designated as phylogenetic groups I (PGI), II (PGII) and III (PGIII). On the other hand, all MAGs with the exception of MAG UBA_3174, affiliated with the “atlantica” branch formed by two individual clades. The clade containing all North Sea MAGs together with strains Winogradskyella sp. PC-19 and Winogradskyella jejuensis DSM25330T was designated as phylogenetic group IV (PGIV), while the branch formed by MAGs from the Tara Oceans Expedition and the strains Winogradskyella sp. J14-2 and Winogradskyella algicola IMCC33238T were designated as phylogenetic group V (PGV). Winogradskyella epiphytica, Winogradskyella aurantiaca IMCC20180T, Winogradskyella tangerina M1309T, W. ursingii HL4150 and MAG_Tara_SAT96 remained unaffiliated, as they formed independent single lineages. The phylogenetic groups of the “thalassocola” branch showed consistently larger genomic sizes in comparison with the atlantica lineage. PGII showed a genome size average of 4.57 ± 0.19 Mb, followed by PGI with 4.14 ± 0.28 Mb and PGIII with 3.69 ± 0.19 Mb. The genome size in the “atlantica” branch was smaller, with 3.38 ± 0.11 Mb on average for PGV and 2.16 ± 0.51 Mb for PGIV. All genomes with completeness higher than 95% were pairwise compared by reciprocal best matches and yielded a total of 13,154 orthology groups (OGs; Supplementary Table S3). All genomes shared 1,065 OGs (considered as the core-genome of the genus; Supplementary Table S4A) and a set of auxiliary genes of 12,089 OGs, of which 4,115 were genome-specific (Supplementary Table S4B). On the other hand, phylogenetic groups I–V shared 2051, 2433, 2075, 1719 and 1813 OGs, respectively.
Putative polysaccharide and protein degradative capacity
The CAZyme occurrence showed an exponential increase in numbers with the increase of genome size (Supplementary Fig. S7A). On the other hand, the peptidase number of genes increased linearly with the genome size (Supplementary Fig. S7B). The degradative CAZymes (Supplementary Fig S7C) and predicted PULs (Fig. 2) in each genome suggested the potential capacity to degrade polysaccharides. The North Sea isolates belonging to the same species encoded for a similar number of CAZymes and peptidases independently of sampling time or the media of isolation (Supplementary Table S1). In general, the isolates encoded 44 to 90 CAZymes, with the exception of W. forsetii which encoded 113 to 202 CAZymes. In all cases, peptidases ranged from 129 to 175. In contrast, among Ca. W. atlantica North Sea MAGs more than 90% complete, the average numbers were 22 (±2) CAZymes and 127 (±3) peptidases. The ratio of CAZymes to peptidases across the Winogradskyella genomes as compared to the genus Polaribacter is shown in Fig. 3. Among species identifiable only from MAGs, it is clear that in general, and not restricted to the genus Winogradskyella, the trend is toward smaller genomes with fewer CAZymes per peptidase than among the larger isolate genomes.
Fig. 2. Consensus tree of all Winogradskyella genomes based on the Neighbor-Joining algorithm and predicted polysaccharide degradation capacities based on of PUL-associated CAZymes.
Green means two PULs, blue means one PUL. Letters in each square mean exact gene arrangement of PULs. Strain deposit number is in brackets.
Fig. 3. Plot comparing sizes (x-axis) and CAZyme/peptidase ratios (y-axis) of genomes and metagenome-assembled genomes of the genera Winogradskyella and Polaribacter.

Circles indicate genomes, squares indicate MAGs. The two different colors distinguish the two genera.
The prediction of PULs (Fig. 2, Supplementary Fig. S8A–H) also allowed us to hypothesize on potential sugar target preferences of the phylogenetic groups. There was a larger and more diverse number of PULs in PGI and PGII, and PGIV encoded the lowest number of PULs. PULs for laminarin and alpha-glucans were present in almost all genomes, but conspicuously, all Candidatus W. atlantica MAGs, MAG_UBA3174 and MAG_Tara_SAT96 lacked the latter that were always present in all other members of Winogradskyella studied. The PUL “GH92-GH20-GH2-CE4” was unevenly found in all phylogenetic groups but in none of PGII. The alpha-mannosidase function typical of the GH92 family, and the hexosaminidase function of many GH20 family CAZymes would suggest some kind of algal cell wall polysaccharide may be the likeliest target of this gene cluster. Fucoidan and more obvious mannan PULs were only present in PGI; while alginate PULs were also present in PGII and PGIII. Isolates belonging to the same species encoded the same repertoire of PULs, and also with the same exact gene arrangement; (Supplementary Fig. S8A–H). The only exceptions were the two isolates W. undariae Ha325 and Z3185, which encoded a fucoidan and a mannan PUL, respectively, that were missing in the type strain CCUG 63832T. Both detected genotypes of W. forsetii shared all targets but genotype I (Ha767 and SW133) encoded for two extra PULs of sulfatedrhamnoglucan and an otherwise enigmatic PUL containing GH136 family CAZymes and sulfatases, for which an obvious polysaccharide substrate cannot be identified.
Comparison of the gene repertoire of the isolates and MAGs
The most relevant genomic features to highlight were genes encoding proteorhodopsins and gliding motility. Proteorhodopsin was absent in all members of the PGI-III, excepting Winogradskyella ludwigii Z215T (PGII), MAG_UBA3174 and Winogradskyella sp. PG-2 (PGIII). On the other hand, most members of the “atlantica” branch encoded for this feature, with the exception of Bin_40_1, the four MAGs from the Tara Oceans, W. algicola and W. ursingii HL4150 (Supplementary Annotation Data S1). The gliding motility observed for the North Sea isolates [14] was confirmed by the presence of all required genes for this feature (Supplementary Annotation Data S2) with the exception of W. costae Z3138T, which lacks the sprE gene. On the other hand, the Ca. W. atlantica MAGs Bin_69_1, Bin_42_1 and Bin_70_1 encoded the full essential set of genes required for gliding, and one or more of these genes were missing in the remaining MAGs.
One additional outstanding observation was that all genomes encoded the aerobic enzyme cytochrome c oxidase, but the genes for the microaerophilic enzymes cytochrome bd ubiquinol oxidase were missing in PGIII and IV in the former and the cytochrome ccb3-type in PGIV for the latter (Supplementary Annotation Data S3). The bapA, a biofilm related protein, was encoded in only one copy in PGIV, while several copies (ranging from 2 to 8) were present in the rest of phylogenetic groups. All PG encoded a catalase-peroxidase (katG), but PGIV lacked the catalase (katE) which was present in all other PG. Many genes involved in amino-acid synthesis (arginine, methionine, leucine and valine) were found missing for PGIV, while a greater number of protein and amino-acid degradation genes were found in PGIV than the rest of the groups. In addition, the genes involved in nitrogen assimilation such as nitrilases were only present in PGIV. All PG had one copy of each the glutamate synthase chain (gltB, gltD), which was missing in all the “atlantica” branch (PGIV-V) with the exception of W. aurantiaca, W. tangerina and MAG_Tara_SP247. The glutamine synthetase (glnA) was present in two copies in all genomes, but only in one copy in PGIV. The glutaminase (glsA) was present only in PGI and PGII, while these two groups both had two copies of a glutamate dehydrogenase (GDH), as did the TARA_PSE_MAG_00013 and W. ursingii. Interestingly, variable genes involved in sulfur assimilation were found across the genomes, but only Candidatus W. atlantica Bin_112, Bin_69 and Bin_72_1 contained sulfur-related genes such as the cysC, cysN, cysD and a sulfate permease.
Finally, we checked genetic domains related to anaplerotic carbon fixation. Proteorhodopsin containing Winogradskyella had a higher number of these genes per Mb (Supplementary Annotation Data S4) which has been related to a free-living lifestyle [27].
Genomic comparison within PGIV
The closest relatives of Ca. W. atlantica were W. jejuensis and Winogradskyella sp. PC-19. The two strains exhibit the smallest genomes among the currently available isolates of Winogradskyella, with 3.03 and 2.98 Mb, respectively. W. jejuensis was isolated from seaweed tissues while Winogradskyella sp. PC-19 has a seawater origin.
All PGIV genomes (>90% completeness) shared 2,045 OGs. Some 700 OGs and 733 OGs were present in W. sp. PC-19 and W. jejuensis, respectively, encoding additional functions absent in the Ca. W. atlantica genome (Supplementary Annotation Data S5). Some traits present in both isolates were the redox involved protein thioredoxin 1 (trxA), the starvation-inducible DNA-binding protein (dps), several amino-acid synthesis related genes such as metF and metH, the porin OOP family, the lactoylglutathione lyase (GLO1) which has been described as an enzyme contributing in the survival of Salmonella in nutrient rich environments [69], and the aforementioned cytochrome c oxidase cbb3-type microaerophilic enzyme. Furthermore, Ca. W. atlantica also showed fewer duplicates of genes present in the other genomes such as the TonB-related periplasmic proteins, two-component system transcriptional regulators, ABC-transport systems, lacI family transcriptional regulators or iron complex outer membrane receptor proteins among others.
Winogradskyella genomes and MAGs in the metagenomic data
The metagenomic time-series allowed us to evaluate the presence and abundance of the genomes along 2010–2012 and 2016 (Supplementary Table S5). North Sea MAGs were recurrently detected during the spring bloom in all four studied years. The Ca. W. atlantica Bin_69_1T was chosen to represent the genomospecies (Fig. 4), but all MAGs followed the same trends in terms of abundances (Supplementary Table S5). Bin_69_1T was most abundant from late April to mid-May (Julian days ~ 115 to 140 during years 2010, 2011 and 2016; Fig. 4), and showed the highest abundances in 2016 with 1.46% of the total read abundances. On the other hand, the overall lowest abundances were found in 2012 with a maximum 0.19%, and also appeared later in the season (~ Julian days 144–158).
Fig. 4. Estimation of reference Candidatus “W. atlantica” Bin_69_1T and W. forsetii (OPU07) abundances during spring phytoplankton bloom of Helgoland in years 2010–2012 and 2016 (Supplementary Table 5) based on reads proportion of the 47 metagenomic datasets recruited to the different Winogradskyella genomes.
Years 2012 and 2016 have two different scales for genomic abundance.
From the cultured species, we could only detect the presence of W. forsetii (Fig. 4) in low numbers ranging up to a maximum of 0.04% of the total reads (Supplementary Table S5). From it, the genotype I (Ha767 and SW133) was detected only once in 2012, and in three samples of the 2016 time series. The abundances found in 2016 were between 2 and 18 times higher than in 2012. Genotype II (HL6110 and HL857T) was found in the same three samples as genotype I, as well as in two additional samples in 2016. No other isolate genomes were confirmed to be present in the dataset, although some reads could be recruited but abundance not quantified due to low coverage of the genome (<0.001%; Supplementary Fig. S9), and although this is most likely non-specific 16S rRNA gene mapping of a small number of reads (Supplementary Table S5).
16S rRNA gene MED nodes
16S rRNA gene amplicon sequencing was performed for the same environmental DNA samples obtained in the years 2010–2012 [65]. Amplicons were clustered using MED to better identify stable patterns of diversity. The two distinct filtered fractions 0.2–3 μm and 3–10 μm yielded 19 different Winogradskyella MED nodes [65]. Winogradskyella was detected in recurrent blooms during the spring and summer seasons and remained at low abundance during the winter, with a seemingly distinct set of populations present in the period October - December 2011 (Fig. 5). The predominant node during all years sampled in both fractions was the same (ID: 13431) and reached its maximum of 1.03% in the 0.2–3 µm fraction and 1.25% in the 3–10 µm fraction in July of 2010 (Supplementary Table 6). Node 13431 and Bin_69_1T are expected to represent the same Ca. W. atlantica population, given the near identical patterns of read abundance between MED nodes and MAGs. However, the absence of 16 S rRNA gene sequences in the MAGs prevented a correlation with the MED node sequences. A second more abundant node, node 5586, was also found in the smaller size fraction. Overall diversity was lower in the smaller fraction, which was dominated by node 13431, followed by node 5586 (Fig. 5). In contrast, the larger fraction showed a higher diversity of sequences, although the relative abundance of these was low in comparison to that of the putative Ca. W. atlantica.
Fig. 5. Relative 16S rRNA gene read abundances of Winogradskyella nodes in surface seawater fractions 0.2–3 μm and 3-10 μm during years 2010 to 2012.
Node 13431 is expected to represent the same species as Candidatus “W. atlantica” Bin_69_1T.
Discussion
The isolation of members of Winogradskyella in a high-throughput survey from one well-studied ecological situation, the spring bloom in the North Sea [15], provided the opportunity to explore the ecological relevance and genomic traits of species in this genus. Phylogenetic analyses revealed two major lines of descent. A larger clade comprised the type species of the genus (W. thalassocola), most of the 42 species of the genus, and most of the novel species from the North Sea. The second, smaller, clade included most of the MAGs detected in environmental surveys, including Ca. W. atlantica, the abundant species from the North Sea spring bloom [14]. The sequenced genomes of the Winogradskyella clade sensu stricto (the “thalassocola” branch) had larger genomes, with a more complex genetic repertoire including a diverse range of PULs and proteases. This feature has been identified in algae-associated (particle-attached) Bacteroidetes [28, 70]. In addition, the biofilm-associated protein gene (bapA) and the presence of the microaerophilic enzymes genes (cydA-cydB and ccoNO-ccoP) indicate the potential to live in microaerobic biofilms on particles. A complete set of defense enzymes against reactive oxygen species provides the capacity to live in the light on algae and outside of the aqueous phase on plates, where the oxygen flux to cells is greater than in water. The genomes of the “thalassocola” branch clearly provide the means to live as a generalist, adapting to a variety of challenging environmental conditions.
In contrast, smaller genomes characterize the sequenced members of the “atlantica” branch, with that of Ca. W. atlantica the smallest. Environmental nutrient resources during the decay of the spring diatom bloom are the cytosolic content of the algae, with laminarin as the major soluble carbon storage molecule [71–73]. Ca. W. atlantica has only one PUL in its streamlined genome, predicted to target laminarin. This species lacks the capacity to use many different polysaccharides, and with its smaller genome it has a lower biosynthetic constraint on replication and proliferation. The bloom of the species during spring algal decay demonstrates that this presumed speciation resulted in a bacterium capable of competing with other laminarin specialists such as Polaribacter species. As laminarin does not provide reduced nitrogen and sulfur compounds for biosynthesis and proliferation, the genome contains a range of proteases that would supply the source of nitrogen and sulfur. Living freely in the water column reduces selective pressure to maintain enzymes for attachment, microaerobic respiration, and a high defense capacity against reactive oxygen species. In line with this ecological niche is the lack of an identifiable catalase in all the metagenome-derived genomes of the “atlantica” branch. Furthermore, algal biomass provides access to many metabolites (building blocks for polymers and vitamins) so that the genome of Ca. W. atlantica might have been further streamlined in this respect than even those of the SAR11 clade and other oligotrophic free-living bacteria. The lack of an identified pathway for proline synthesis is a first piece of corroborating evidence, as essential amino acid biosynthetic pathways have been annotated in other streamlined genomes [34, 74, 75]. Thus, genomic streamlining of free-living bacteria in the planktonic zone of the ocean may lead not only to a specificity toward the preferred anabolic substrate, but also to specific auxotrophies for available nutrients such as nitrogen and sulfur compounds, as well as cofactors (vitamins) [76]. This specialization can explain the ephemeral recurrence of Ca. W. atlantica with seasonal phytoplankton blooms, while demanding survival during the other times of the year. Proteorhodopsin and the high affinity of the TonB-dependent outer membrane selfish-uptake system for laminarin [25] may be essential for this survival. Indeed, it has been proposed that Bacteroidetes have adapted to life in oligotrophic surface waters by small genomes containing proteorhodopsins in combination with a high potential for anaplerotic carbon fixation [27].
A large cultivation effort with the analyses of over 5000 strains yielded 40 Winogradskyella strains of the “thalassocola” branch. The failure to obtain strains of Ca. W. atlantica or more generally of many of the abundant free-living planktonic bacteria as colonies on plates, the so-called great plate anomaly [77] is, in light of our analyses, more understandable. Studies on the methylotrophic clade OM43 [75] and the heterotrophic Pelagibacter clade [33] show unusual nutritional necessities resulting from genome reduction. A credible explanatory factor is the absence of biosynthetic pathways for essential nutrients. Colonies may form only when these metabolites are present in the growth media and are chemically stable during the growth period. Substrate-induced cell death may also contribute to the lack of cultivability in the case of Ca. W. atlantica, which lacks the PII system, a metabolic regulatory system that prevents the uncontrolled influx of ammonium beyond cellular requirements. Many free-living planktonic bacteria, including SAR11 clades [78], lack this system and are apparently not cultivable on plates. In liquid culture, only limited amounts of ammonium are tolerated, as demonstrated for example in Formosa-affiliated strains [79]. Colony formation requires millimolar concentrations of nutrients, however only micromolar concentrations are present in the sea, allowing the removal of detoxification systems in the process of genomic streamlining. The lack of an identifiable catalase in the Ca. W. atlantica genome is another example of the absence of well-known bacterial protective systems in free-living planktonic bacteria with streamlined genomes. These bacteria seem to be cultivable only in liquid media at environmental or slightly elevated nutrient concentrations [79, 80]. The resulting cell density may reach ten million cells per ml, insufficient to form turbid cultures, but sufficient to explore the metabolic capabilities of the cells by genome, transcriptome, proteome and metabolome analyses. For improving cultivation success of species with reduced genomes, such as the Ca. W atlantica, culture media mimicking environmental conditions with respect to the parameters mentioned above or containing additional defense systems could have the potential to succeed in isolating the candidate taxa. In the future, strains with defined gene deletions may contribute to a better understanding of the physiological importance of genes that are present in the isolates and absent in the MAGs.
While we cannot unequivocally claim to have identified any one key reason for the evident discrepancy in both environmental abundance and cultivation success for the North Sea Winogradskyella species studied, the analysis we present here nevertheless provides options for consideration. Deficits in our understanding of microorganisms’ metabolic needs will need to be overcome if we wish to supplement insights gained from cultivation-independent surveys with culture-based investigations that would allow us to more rigorously test our hypotheses.
Supplementary information
Acknowledgements
This study was funded by the Max Planck Society and supported by the Deutsche Forschungsgemeinschaft (DFG) in the framework of the research unit FOR2406 ‘Proteogenomics of Marine Polysaccharide Utilization (POMPU)’ by a grant to RA (AM 73/9-1), and by the Spanish Ministry of Sciences, Innovation and Universities projects PHRYEN_CLG2015_66686-C3-1-P, MARBIOM_RTC-2017-6405-1 and MICROMATES_PGC2018-096956-B-C41, also supported with European Regional Development Fund (FEDER).
Author contributions
CAC, RRM and RA planned the study. CAC and BF performed the analysis and wrote the initial manuscript draft. TV contributed to computational analyses. JH advised on physiological implications of the results. BMF provided data. RRM and RA supervised the study. All authors discussed the results and contributed to the final manuscript.
FUNDING INFORMATION
Open Access funding enabled and organized by Projekt DEAL.
Competing interests
The authors declare no competing interests.
Footnotes
Publisher’s note Springer Nature remains neutral with regard to jurisdictional claims in published maps and institutional affiliations.
Contributor Information
Ramon Rossello-Mora, Email: rossello-mora@uib.es.
Rudolf Amann, Email: ramann@mpi-bremen.de.
Supplementary information
The online version contains supplementary material available at 10.1038/s43705-021-00052-w.
References
- 1.Dupont CL, Rusch DB, Yooseph S, Lombardo MJ, Richter RA, Valas R, et al. Genomic insights to SAR86, an abundant and uncultivated marine bacterial lineage. ISME J. 2012;6:1186–99. doi: 10.1038/ismej.2011.189. [DOI] [PMC free article] [PubMed] [Google Scholar]
- 2.Brewer TE, Handley KM, Carini P, Gilbert JA, Fierer N. Genome reduction in an abundant and ubiquitous soil bacterium ‘Candidatus Udaeobacter copiosus’. Nat Microbiol. 2016;2:1–7. doi: 10.1038/nmicrobiol.2016.198. [DOI] [PubMed] [Google Scholar]
- 3.Delmont TO, Quince C, Shaiber A, Esen ÖC, Lee ST, Rappé MS, et al. Nitrogen-fixing populations of Planctomycetes and Proteobacteria are abundant in surface ocean metagenomes. Nat Microbiol. 2018;3:804–13. doi: 10.1038/s41564-018-0176-9. [DOI] [PMC free article] [PubMed] [Google Scholar]
- 4.Marshall IPG, Starnawski P, Cupit C, Fernández Cáceres E, Ettema T, Schramm A, et al. The novel bacterial phylum Calditrichaeota is diverse, widespread and abundant in marine sediments and has the capacity to degrade detrital proteins. Environ Microbiol Rep. 2017;9:397–403. doi: 10.1111/1758-2229.12544. [DOI] [PubMed] [Google Scholar]
- 5.Mehrshad M, Salcher MM, Okazaki Y, Nakano S, Šimek K.Andrei AS, et al. Hidden in plain sight - highly abundant and diverse planktonic freshwater Chloroflexi. 2018;6:1–13. https://www.biorxiv.org/content/10.1101/366732v1. [DOI] [PMC free article] [PubMed]
- 6.Mußmann M, Pjevac P, Krüger K, Dyksma S. Genomic repertoire of the Woeseiaceae/JTB255, cosmopolitan and abundant core members of microbial communities in marine sediments. ISME J. 2017;11:1276–81. doi: 10.1038/ismej.2016.185. [DOI] [PMC free article] [PubMed] [Google Scholar]
- 7.Zehr JP. Nitrogen fixation by marine cyanobacteria. Trends Microbiol. 2011;19:162–73. doi: 10.1016/j.tim.2010.12.004. [DOI] [PubMed] [Google Scholar]
- 8.Kurilenko VV, Romanenko LA, Isaeva MP, Svetashev VI, Mikhailov VV. Winogradskyella algae sp. nov., a marine bacterium isolated from the brown alga. Antonie Van Leeuwenhoek. 2019;112:731–9. doi: 10.1007/s10482-018-1207-5. [DOI] [PubMed] [Google Scholar]
- 9.Lee JH, Kang JW, Shin SB, Seong CN. Winogradskyella flava sp. nov., isolated from the brown alga, Sargassum fulvellum. Int J Syst Evol Microbiol. 2017;67:3540–6. doi: 10.1099/ijsem.0.002161. [DOI] [PubMed] [Google Scholar]
- 10.Nedashkovskaya OI, Kim SB, Han SK, Snauwaert C, Vancanneyt M, Swings J, et al. Winogradskyella thalassocola gen. nov., sp. nov., Winogradskyella epiphytica sp. nov. and Winogradskyella eximia sp. nov., marine bacteria of the family Flavobacteriaceae. Int J Syst Evol Microbiol. 2005;55:49–55. doi: 10.1099/ijs.0.63307-0. [DOI] [PubMed] [Google Scholar]
- 11.Lau SCK, Tsoi M, Li X, Plakhotnikova I, Dobretsov S, Lau K, et al. Winogradskyella poriferorum sp. nov., a novel member of the family Flavobacteriaceae isolated from a sponge in the Bahamas. Int J Syst Evol Microbiol. 2005;55:1589–92. doi: 10.1099/ijs.0.63661-0. [DOI] [PubMed] [Google Scholar]
- 12.Nedashkovskaya OI, Vancanneyt M, Kim SB, Zhukova NV. Winogradskyella echinorum sp. nov., a marine bacterium of the family Flavobacteriaceae isolated from the sea urchin Strongylocentrotus intermedius. Int J Syst Evol Microbiol. 2009;59:1465–8. doi: 10.1099/ijs.0.005421-0. [DOI] [PubMed] [Google Scholar]
- 13.Ivanova EP, Christen R, Gorshkova NM, Zhukova NV, Kurilenko VV, Crawford RJ, et al. Winogradskyella exilis sp. nov., isolated from the starfish Stellaster equestris, and emended description of the genus Winogradskyella. Int J Syst Evol Microbiol. 2010;60:1577–80. doi: 10.1099/ijs.0.012476-0. [DOI] [PubMed] [Google Scholar]
- 14.Alejandre-Colomo C, Viver T, Urdiain M, Francis B, Harder J, Kämpfer P, et al. Taxonomic study of nine new Winogradskyella species occurring in the shallow waters of Helgoland Roads, North Sea. Proposal of Winogradskyella schleiferi sp. nov., Winogradskyella costae sp. nov., Winogradskyella helgolandensis sp. nov., Winogradskyella vidalii sp. nov., Winogradskyella forsetii sp. nov., Winogradskyella ludwigii sp. nov., Winogradskyella ursingii sp. nov., Winogradskyella wichelsiae sp. nov., and Candidatus “Winogradskyella atlantica” sp. nov. Syst Appl Microbiol. 2020;43:126128. doi: 10.1016/j.syapm.2020.126128. [DOI] [PubMed] [Google Scholar]
- 15.Alejandre-Colomo C, Harder J, Fuchs BM, Rosselló-Móra R, Amann R. High-throughput cultivation of heterotrophic bacteria during a spring phytoplankton bloom in the North Sea. Syst Appl Microbiol. 2020;43:126066. doi: 10.1016/j.syapm.2020.126066. [DOI] [PubMed] [Google Scholar]
- 16.Grondin JM, Tamura K, Déjean G, Abbott DW, Brumer H. Polysaccharide utilization loci: fueling microbial communities. J Bacteriol. 2017;199:1–15. doi: 10.1128/JB.00860-16. [DOI] [PMC free article] [PubMed] [Google Scholar]
- 17.Thomas F, Hehemann JH, Rebuffet E, Czjzek M, Michel G. Environmental and gut bacteroidetes: The food connection. Front Microbiol. 2011;2:1–16. doi: 10.3389/fmicb.2011.00093. [DOI] [PMC free article] [PubMed] [Google Scholar]
- 18.Lombard V, Golaconda Ramulu H, Drula E, Coutinho PM, Henrissat B. The carbohydrate-active enzymes database (CAZy) in 2013. Nucleic Acids Res. 2014;42:490–5. doi: 10.1093/nar/gkt1178. [DOI] [PMC free article] [PubMed] [Google Scholar]
- 19.Kappelmann L, Krüger K, Hehemann JH, Harder J, Markert S, Unfried F, et al. Polysaccharide utilization loci of North Sea Flavobacteriia as basis for using SusC/D-protein expression for predicting major phytoplankton glycans. ISME J. 2019;13:76–91. doi: 10.1038/s41396-018-0242-6. [DOI] [PMC free article] [PubMed] [Google Scholar]
- 20.Krüger K, Chafee M, Ben Francis T, Glavina Del Rio T, Becher D, Schweder T, et al. In marine Bacteroidetes the bulk of glycan degradation during algae blooms is mediated by few clades using a restricted set of genes. ISME J. 2019;13:1–17. doi: 10.1038/s41396-019-0476-y. [DOI] [PMC free article] [PubMed] [Google Scholar]
- 21.Kirchman DL, Meon B, Ducklow HW, Carlson CA, Hansell DA. Glucose fluxes and concentrations of dissolved combined neutral sugars (polysaccharides) in the Ross Sea and Polar Front Zone, Antarctica. Deep Res Part II Top Stud Oceanogr. 2001;48:4179–97. doi: 10.1016/S0967-0645(01)00085-6. [DOI] [Google Scholar]
- 22.Villacorte LO, Ekowati Y, Neu TR, Kleijn JM, Winters H, Amy G, et al. Characterisation of algal organic matter produced by bloom-forming marine and freshwater algae. Water Res. 2015;73:216–30. doi: 10.1016/j.watres.2015.01.028. [DOI] [PubMed] [Google Scholar]
- 23.Engel A, Thoms S, Riabesell U, Rochelle-Newall E, Zondervan I. Polysaccharide aggregation as a potential sink of marine dissolved organic carbon. Nature. 2004;428:929–32. doi: 10.1038/nature02453. [DOI] [PubMed] [Google Scholar]
- 24.Sperling M, Piontek J, Engel A, Wiltshire KH, Niggemann J, Gerdts G, et al. Combined carbohydrates support rich communities of particle-associated marine bacterioplankton. Front Microbiol. 2017;8:1–14. doi: 10.3389/fmicb.2017.00065. [DOI] [PMC free article] [PubMed] [Google Scholar]
- 25.Reintjes G, Arnosti C, Fuchs BM, Amann R. An alternative polysaccharide uptake mechanism of marine bacteria. ISME Journal. 2017;11:1640–50. doi: 10.1038/ismej.2017.26. [DOI] [PMC free article] [PubMed] [Google Scholar]
- 26.Bauer M, Kube M, Teeling H, Richter M, Lombardot T, Allers E, et al. Whole genome analysis of the marine Bacteroidetes ‘Gramella forsetii’ reveals adaptations to degradation of polymeric organic matter. Environ Microbiol. 2006;8:2201–13. doi: 10.1111/j.1462-2920.2006.01152.x. [DOI] [PubMed] [Google Scholar]
- 27.González JM, Fernández-Gómez B, Fernàndez-Guerra A, Gómez-Consarnau L, Sánchez O, Coll-Lladó M, et al. Genome analysis of the proteorhodopsin-containing marine bacterium Polaribacter sp. MED152 (Flavobacteria) Proc Natl Acad Sci USA. 2008;105:8724–9. doi: 10.1073/pnas.0712027105. [DOI] [PMC free article] [PubMed] [Google Scholar]
- 28.Xing P, Hahnke RL, Unfried F, Markert S, Huang S, Barbeyron T, et al. Niches of two polysaccharide-degrading Polaribacter isolates from the North Sea during a spring diatom bloom. ISME J. 2015;9:1410–22. doi: 10.1038/ismej.2014.225. [DOI] [PMC free article] [PubMed] [Google Scholar]
- 29.Fernández-Gómez B, Richter M, Schüler M, Pinhassi J, Acinas SG, González JM, et al. Ecology of marine Bacteroidetes: a comparative genomics approach. ISME J. 2013;7:1026–37. doi: 10.1038/ismej.2012.169. [DOI] [PMC free article] [PubMed] [Google Scholar]
- 30.Qin Q-L, Li Y, Sun LL, Wang ZB, Wang S, Chen XL, et al. TrophiC specialization results in genomic reduction in free-living marine idiomarina bacteria. MBio. 2019;10:1–12. doi: 10.1128/mBio.02545-18. [DOI] [PMC free article] [PubMed] [Google Scholar]
- 31.Grote J, Thrash JC, Huggett MJ, Landry ZC, Carini P, Giovannoni SJ, et al. Streamlining and core genome conservation among highly divergent members of the SAR11 clade. MBio. 2012;3:1–13. doi: 10.1128/mBio.00252-12. [DOI] [PMC free article] [PubMed] [Google Scholar]
- 32.Jimenez-Infante F, Ngugi DK, Vinu M, Alam I, Kamau AA, Blom J, et al. Comprehensive genomic analyses of the OM43 clade, including a novel species from the red sea, indicate ecotype differentiation among marine methylotrophs. Appl Environ Microbiol. 2016;82:1215–26. doi: 10.1128/AEM.02852-15. [DOI] [PMC free article] [PubMed] [Google Scholar]
- 33.Carini P, Steindler L, Beszteri S, Giovannoni SJ. Nutrient requirements for growth of the extreme oligotroph ‘Candidatus Pelagibacter ubique’ HTCC1062 on a defined medium. ISME J. 2013;7:592–602. doi: 10.1038/ismej.2012.122. [DOI] [PMC free article] [PubMed] [Google Scholar]
- 34.Giovannoni SJ, Tripp HJ, Givan S, Podar M, Vergin KL, Baptista D, et al. Genome streamlining in a cosmopolitan oceanic bacterium. Science. 2005;309:1242–5. doi: 10.1126/science.1114057. [DOI] [PubMed] [Google Scholar]
- 35.Giovannoni SJ, Thrash JC, Temperton B. Implications of streamlining theory for microbial ecology. ISME J. 2014;8:1553–65. doi: 10.1038/ismej.2014.60. [DOI] [PMC free article] [PubMed] [Google Scholar]
- 36.Urdiain M, López-López A, Gonzalo C, Busse HJ, Langer S, Kämpfer P, et al. Reclassification of Rhodobium marinum and Rhodobium pfennigii as Afifella marina gen. nov. comb. nov. and Afifella pfennigii comb. nov., a new genus of photoheterotrophic Alphaproteobacteria and emended descriptions of Rhodobium, Rhodobium orientis and Rhodobium gokarnense. Syst Appl Microbiol. 2008;31:339–51. doi: 10.1016/j.syapm.2008.07.002. [DOI] [PubMed] [Google Scholar]
- 37.França L, Lopéz-Lopéz A, Rosselló-Móra R, Da Costa MS. Microbial diversity and dynamics of a groundwater and a still bottled natural mineral water. Environ Microbiol. 2015;17:577–93. doi: 10.1111/1462-2920.12430. [DOI] [PubMed] [Google Scholar]
- 38.Peña A, Valens M, Santos F, Buczolits S, Antón J, Kämpfer P, et al. Intraspecific comparative analysis of the species Salinibacter ruber. Extremophiles. 2005;9:151–61. doi: 10.1007/s00792-005-0430-y. [DOI] [PubMed] [Google Scholar]
- 39.Cox MP, Peterson DA, Biggs PJ. SolexaQA: At-a-glance quality assessment of Illumina second-generation sequencing data. BMC Bioinformatics. 2010;11:485. doi: 10.1186/1471-2105-11-485. [DOI] [PMC free article] [PubMed] [Google Scholar]
- 40.Bankevich A, Nurk S, Antipov D, Gurevich AA, Dvorkin M, Kulikov AS, et al. SPAdes: a new genome assembly algorithm and its applications to single-cell sequencing. J. Comput. Biol. 2012;19:455–77. doi: 10.1089/cmb.2012.0021. [DOI] [PMC free article] [PubMed] [Google Scholar]
- 41.Rodriguez-R LM, Gunturu S, Harvey WT, Rosselló-Mora R, Tiedje JM, Cole JR, et al. The Microbial Genomes Atlas (MiGA) webserver: taxonomic and gene diversity analysis of Archaea and Bacteria at the whole genome level. Nucleic Acids Res. 2018;46:W282–W288. doi: 10.1093/nar/gky467. [DOI] [PMC free article] [PubMed] [Google Scholar]
- 42.Luo H, Lin Y, Gao F, Zhang CT, Zhang R. DEG 10, an update of the database of essential genes that includes both protein-coding genes and noncoding genomic elements. Nucleic Acids Res. 2014;42:574–80. doi: 10.1093/nar/gkt1131. [DOI] [PMC free article] [PubMed] [Google Scholar]
- 43.Edgar RC. MUSCLE: Multiple sequence alignment with high accuracy and high throughput. Nucleic Acids Res. 2004;32:1792–7. doi: 10.1093/nar/gkh340. [DOI] [PMC free article] [PubMed] [Google Scholar]
- 44.Ludwig W, Strunk O, Westram R, Richter L, Meier H, Yadhukumar, et al. ARB: a software environment for sequence data. Nucleic Acids Res. 2004;32:1363–71. doi: 10.1093/nar/gkh293. [DOI] [PMC free article] [PubMed] [Google Scholar]
- 45.Konstantinidis KT, Tiedje JM. Towards a genome-based taxonomy for prokaryotes. J Bacteriol. 2005;187:6258–64. doi: 10.1128/JB.187.18.6258-6264.2005. [DOI] [PMC free article] [PubMed] [Google Scholar]
- 46.Rodriguez-R L, Konstantinidis K. The enveomics collection: a toolbox for specialized analyses of microbial genomes and metagenomes. 2016. PeerJ Preprints 4:e1900v1. 10.7287/peerj.preprints.1900v1
- 47.Warnes AGR, Bolker B, Lumley T, Warnes GR, Bonebakker L, Gentleman R, et al. Various R programming tools for plotting data, package ‘gplots’. 2011.
- 48.Orellana LH, Ben Francis T, Krüger K, Teeling H, Müller MC, Fuchs BM, et al. Niche differentiation among annually recurrent coastal Marine Group II Euryarchaeota. ISME J. 2019;13:3024–36. doi: 10.1038/s41396-019-0491-z. [DOI] [PMC free article] [PubMed] [Google Scholar]
- 49.Parks DH, Chuvochina M, Chaumeil PA, Rinke C, Mussig AJ, Hugenholtz P. A complete domain-to-species taxonomy for Bacteria and Archaea. Nat Biotechnol. 2020;38:1079–86. doi: 10.1038/s41587-020-0501-8. [DOI] [PubMed] [Google Scholar]
- 50.Pesant S, Not F, Picheral M, Kandels-Lewis S, Le Bescot N, Gorsky G, et al. Open science resources for the discovery and analysis of Tara Oceans data. Sci Data. 2015;2:1–16. doi: 10.1038/sdata.2015.23. [DOI] [PMC free article] [PubMed] [Google Scholar]
- 51.Parks DH, Rinke C, Chuvochina M, Chaumeil PA, Woodcroft BJ, Evans PN, et al. Recovery of nearly 8,000 metagenome-assembled genomes substantially expands the tree of life. Nat Microbiol. 2017;2:1533–42. doi: 10.1038/s41564-017-0012-7. [DOI] [PubMed] [Google Scholar]
- 52.Tully BJ, Graham ED, Heidelberg JF. The reconstruction of 2,631 draft metagenome-assembled genomes from the global oceans. Sci Data. 2018;5:1–8. doi: 10.1038/sdata.2017.203. [DOI] [PMC free article] [PubMed] [Google Scholar]
- 53.Seemann T. BAsic rapid ribosomal RNA predictore [Online]. 2017. Available online at: https://github.com/tseemann/barrnap. Accessed 27 Sept 2021.
- 54.Pruesse E, Peplies J, Glockner FO. SINA: accurate high-throughput multiple sequence alignment of ribosomal RNA genes. Bioinformatics. 2012;28:1823–9. doi: 10.1093/bioinformatics/bts252. [DOI] [PMC free article] [PubMed] [Google Scholar]
- 55.Saitou N, Nei M. The neighbor-joining method: a new method for reconstructing phylogenetic trees. Mol Biol Evol. 1987;4:406–25. doi: 10.1093/oxfordjournals.molbev.a040454. [DOI] [PubMed] [Google Scholar]
- 56.Stamatakis A. RAxML-VI-HPC: maximum likelihood-based phylogenetic analyses with thousands of taxa and mixed models. Bioinformatics. 2006;22:2688–90. doi: 10.1093/bioinformatics/btl446. [DOI] [PubMed] [Google Scholar]
- 57.Altschup SF, Gish W, Miller W, Myers EW, Limpman DJ. Basic local alignment search tool. J Mol Biol. 1990;215:403–10. doi: 10.1016/S0022-2836(05)80360-2. [DOI] [PubMed] [Google Scholar]
- 58.Wickham H, Chang W, Henry L, Takahashi K, Wilke C, Woo K, et al. ggplot2: Create elegant data visualisations using the grammar of graphics. 2020.
- 59.Meyer F, Goesmann A, McHardy AC, Bartels D, Bekel T, Clausen J, et al. GenDB - an open source genome annotation system for prokaryote genomes. Nucleic Acids Res. 2003;31:2187–95. doi: 10.1093/nar/gkg312. [DOI] [PMC free article] [PubMed] [Google Scholar]
- 60.Kanehisa M, Goto S. KEGG: kyoto encyclopedia of genes and genomes. Oncol Lett. 2000;28:27–30. doi: 10.1093/nar/28.1.27. [DOI] [PMC free article] [PubMed] [Google Scholar]
- 61.Yin Y, Mao X, Yang J, Chen X, Mao F, Xu Y. DbCAN: a web resource for automated carbohydrate-active enzyme annotation. Nucleic Acids Res. 2012;40:445–51. doi: 10.1093/nar/gks479. [DOI] [PMC free article] [PubMed] [Google Scholar]
- 62.Barbeyron T, Brillet-Guéguen L, Carré W, Carrière C, Caron C, Czjzek M, et al. Matching the diversity of sulfated biomolecules: creation of a classification database for sulfatases reflecting their substrate specificity. PLoS One. 2016;11:1–33. doi: 10.1371/journal.pone.0164846. [DOI] [PMC free article] [PubMed] [Google Scholar]
- 63.Rawlings ND, Barrett AJ, Bateman A. MEROPS: the database of proteolytic enzymes, their substrates and inhibitors. Nucleic Acids Res. 2012;40:343–50. doi: 10.1093/nar/gkr987. [DOI] [PMC free article] [PubMed] [Google Scholar]
- 64.Terrapon N, Lombard V, Gilbert HJ, Henrissat B. Automatic prediction of polysaccharide utilization loci in Bacteroidetes species. Bioinformatics. 2015;31:647–55. doi: 10.1093/bioinformatics/btu716. [DOI] [PubMed] [Google Scholar]
- 65.Chafee M, Fernàndez-Guerra A, Buttigieg PL, Gerdts G, Eren AM, Teeling H, et al. Recurrent patterns of microdiversity in a temperate coastal marine environment. ISME J. 2018;12:237–52. doi: 10.1038/ismej.2017.165. [DOI] [PMC free article] [PubMed] [Google Scholar]
- 66.Lucas J, Wichels A, Teeling H, Chafee M, Scharfe M, Gerdts G. Annual dynamics of North Sea bacterioplankton: Seasonal variability superimposes short-term variation. FEMS Microbiol Ecol. 2015;91:1–11. doi: 10.1093/femsec/fiv004. [DOI] [PubMed] [Google Scholar]
- 67.Eren AM, Morrison HG, Lescault PJ, Reveillaud J, Vineis JH, Sogin ML. Minimum entropy decomposition: Unsupervised oligotyping for sensitive partitioning of high-throughput marker gene sequences. ISME J. 2015;9:968–79. doi: 10.1038/ismej.2014.195. [DOI] [PMC free article] [PubMed] [Google Scholar]
- 68.Richter M, Rosselló-Móra R. Shifting the genomic gold standard for the prokaryotic species definition. PNAS. 2009;106:19126–31. doi: 10.1073/pnas.0906412106. [DOI] [PMC free article] [PubMed] [Google Scholar]
- 69.Chakraborty S, Gogoi M, Chakravortty D. Lactoylglutathione lyase, a critical enzyme in methylglyoxal detoxification, contributes to survival of Salmonella in the nutrient rich environment. Virulence. 2014;6:50–65. doi: 10.4161/21505594.2014.983791. [DOI] [PMC free article] [PubMed] [Google Scholar]
- 70.Bennke CM, Krüger K, Kappelmann L, Huang S, Gobet A, Schüler M, et al. Polysaccharide utilisation loci of Bacteroidetes from two contrasting open ocean sites in the North Atlantic. Environ Microbiol. 2016;18:4456–70. doi: 10.1111/1462-2920.13429. [DOI] [PubMed] [Google Scholar]
- 71.Becker S, Scheffel A, Polz MF, Hehemann JH. Accurate quantification of laminarin in marine organic matter with enzymes from marine microbes. Appl Environ Microbiol. 2017;83:1–14. doi: 10.1128/AEM.03389-16. [DOI] [PMC free article] [PubMed] [Google Scholar]
- 72.Becker S, Tebben J, Coffinet S, Wiltshire K, Iversen MH, Harder T, et al. Laminarin is a major molecule in the marine carbon cycle. Proc Natl Acad Sci USA. 2020;117:6599–607. doi: 10.1073/pnas.1917001117. [DOI] [PMC free article] [PubMed] [Google Scholar]
- 73.Alderkamp AC, Van Rijssel M, Bolhuis H. Characterization of marine bacteria and the activity of their enzyme systems involved in degradation of the algal storage glucan laminarin. FEMS Microbiol Ecol. 2007;59:108–17. doi: 10.1111/j.1574-6941.2006.00219.x. [DOI] [PubMed] [Google Scholar]
- 74.Santoro AE, Dupont CL, Richter RA, Craig MT, Carini P, McIlvin MR, et al. Genomic and proteomic characterization of ‘Candidatus Nitrosopelagicus brevis’: an ammonia-oxidizing archaeon from the open ocean. Proc Natl Acad Sci USA. 2015;112:1173–8. doi: 10.1073/pnas.1416223112. [DOI] [PMC free article] [PubMed] [Google Scholar]
- 75.Huggett MJ, Hayakawa DH, Rappé MS. Genome sequence of strain HIMB624, a cultured representative from the OM43 clade of marine Betaproteobacteria. Stand Genomic Sci. 2012;6:11–20. doi: 10.4056/sigs.2305090. [DOI] [PMC free article] [PubMed] [Google Scholar]
- 76.Paerl RW, Sundh J, Tan D, Svenningsen SL, Hylander S, Pinhassi J, et al. Prevalent reliance of bacterioplankton on exogenous vitamin B1 and precursor availability. Proc Natl Acad Sci USA. 2018;115:E10447–E10456. doi: 10.1073/pnas.1806425115. [DOI] [PMC free article] [PubMed] [Google Scholar]
- 77.Staley JT, Konopka A. Measurement of in situ activities of nonphotosynthetic microorganisms in aquatic and terrestrial habitats. Annu Rev Microbiol. 1985;39:321–46. doi: 10.1146/annurev.mi.39.100185.001541. [DOI] [PubMed] [Google Scholar]
- 78.Rappé MS, Connon SA, Vergin KL, Giovannoni SJ. Cultivation of the ubiquitous SAR11 marine bacterioplankton clade. Nature. 2002;418:630–3. doi: 10.1038/nature00917. [DOI] [PubMed] [Google Scholar]
- 79.Hahnke RL, Bennke CM, Fuchs BM, Mann AJ, Rhiel E, Teeling H, et al. Dilution cultivation of marine heterotrophic bacteria abundant after a spring phytoplankton bloom in the North Sea. Environ Microbiol. 2015;17:3515–26. doi: 10.1111/1462-2920.12479. [DOI] [PubMed] [Google Scholar]
- 80.Connon SA, Giovannoni SJ. High-throughput methods for culturing microorganisms in very-low-nutrient media yield diverse new marine isolates. Appl Environ Microbiol. 2002;68:3878–85. doi: 10.1128/AEM.68.8.3878-3885.2002. [DOI] [PMC free article] [PubMed] [Google Scholar]
Associated Data
This section collects any data citations, data availability statements, or supplementary materials included in this article.





