Abstract
High urban density, land scarcity, rapid population growth, and traffic congestion have restricted urban development. In response, selected multiple functions have increasingly been integrated into the underground public space (UPS) to maximize the 3D utilization of precious urban space. The accelerated intensity of UPS use has alerted safety concerns. UPS with enclosed and confined natures, complex building structures, locations usually in cramped areas, and limited emergency exits are potentially more prone to heavy casualties and losses in natural or human-made disasters. As research on UPS safety is limited and focused on single risks, we attempted to fill the knowledge gap by developing an integrated risk analysis of UPS to understand risk resilience and improve risk management. From the perspective of the UPS system, four latent factors were identified: natural environment, economic environment, facilities and equipment, and physical structure. Seventeen resilience indicators subsumed under the factors were selected based on resilience concepts. A questionnaire was designed to gather opinions on the relative importance rating of the resilience indicators. SPSS and AMOS software were enlisted to build a structural equation model (SEM), validate the data and model, and calculate the path coefficients and index weights to test four hypotheses. The SEM model results were employed to develop a holistic resilience enhancement strategy under a four-phase framework: before, during, after, and long-term, and under four latent factors. The resilience enhancements can optimize UPS disaster prevention, rescue and evacuation, mitigation, and response management.
Keywords: underground public space, safety science, risk assessment, resilience evaluation, resilience improvement
1. Introduction
Urban development in high-density areas often necessitates using underground spaces. They include mainly subways (underground railways) and underground shopping venues. The increasingly heavy use of such underground public space (UPS) has engendered common and acute safety problems [1,2]. Compared with above ground public spaces, UPS is more vulnerable to various disasters, which are more difficult to prevent and less able to recover afterward [3].
UPS usually has a complex system with unique internal and inter facial traits requiring different safety management. They include enclosed space, built structures densely packed in a limited volume of space, diverse and closely juxtaposed functions, complicated networks of pedestrian passages with multiple nodes and segments, considerable vertical distances between some levels, crowded and highly mobile people flow, and a limited number of entrances and exits [4,5]. Many potential risks could trigger safety mishaps in UPS. Accidents such as escalator failure or power failure are likely to cause mass panic and are prone to congestion and catastrophic stampede. Such unfortunate accidents could cause mass crush injuries and death and considerable economic losses [6,7].
The safety concerns in UPS with the potential to develop into mass casualty incidents demand meticulous management and research on risks and their prevention. The critical concerns are identifying and evaluating the risks, developing suitable preventive measures and emergency responses, and striking a balance between operation and regulation [8,9]. Due to a relatively high degree of uncertainty and unpredictability of the risks, the traditional concept of disaster prevention may not suit UPS. The concept of resilience can provide novel ideas for urban safety administration from the dynamic perspective [10]. It can be proactively applied, focusing on the response to disasters as well as emphasizing the ability to adapt to disasters [11].
The application of the resilience theory [12] to underground spaces has received little research attention. However, the limited findings have been adopted to improve UPS’s ability to prevent and mitigate disasters. Resilience can be understood as the ability to respond promptly and effectively to a risk event and to recover quickly the normal operating functions. Dai et al. [13] studied the impact of underground space on the disaster prevention capacity of cities. Zou et al. [14] analyzed the shortcomings of urban underground space layout design and spatial resilience characteristics from the concept of disaster prevention and the resilient city, and then proposed a new special strategy for disaster prevention and mitigation in underground space. Ferreira et al. [15] proposed a strategy for building, maintaining, and managing green infrastructure to improve the resilience of urban ecosystems. Esposito et al. [16] studied mitigating the negative impacts of subways from disaster events by applying individual asset vulnerability indicators and system optimization models to improve the resilience of underground rail transport. Zhang et al. [17] used the CRITIC-entropy and TOPSIS methods to construct an evaluation model of urban resilience in three-dimensional space. They explored the shortcomings of building resilience in the physical, social, and information spaces of individual cities, and proposed strategies to enhance urban resilience.
A resilience evaluation system and evaluation indicators can provide the basis for quantification and implementation. Xu et al. [18] developed a resilience evaluation index system for UPS with six dimensions: government regulation, physical structure, dense nodes of passenger flow, natural environment, traffic accessibility, and economic environment. Sun et al. [19] constructed an index system from four perspectives of social development, economy, ecology, and municipal facilities, and conducted an evaluation study on the resilience value and resilience state of cities; Huang et al. [20] explored the application of the resilience theory in the field of security science. They designed a system security resilience framework and identified the role of system security in resilience research. Li [21] reviewed articles on resilient cities in major international journals from 2000 to 2015. They found that the index system used for resilient city evaluation covered social, economic, institutional, and infrastructure resilience. Xie et al. [22] used hierarchical analysis to calculate the weights of indicators from four dimensions: economic level, leadership, infrastructure, and ecological environment, and used the fuzzy integrated decision-making method to analyze the resilience of cities.
Most research applied the resilience theory to urban development, rail transportation, and other safety fields [23,24]. The UPS system has received little research attention, which calls for specific studies on risks in combination and their spatial coupling. In view of the knowledge gaps, this study aimed to improve the safety of UPS by analyzing the potential hazards and proposing solutions and improvements. We evaluated the concept, types, and general characteristics of UPS, taking into account the current situation and future trends in China and other countries. After examining the safety hazards and risk events, we identified the risk factors, conducted risk assessment, and proposed resilience enhancement strategies in line with the resilience theory.
Therefore, the purpose of this study is to identify and analyze the possible risk factors of UPS, establish a model to measure the risk level of UPS, and propose resilience enhancement strategies for UPS in combination with resilience theory to improve the safety of UPS. The focus of the next section is to identify the main risk factors of the UPS based on the literature.
We consulted the risk management processes in the ISO 31000:2018 Risk Management Standard [25]. The dynamic changes in resilience were considered based on the development and evolution of risk events. System-level risk response measures were proposed from the perspective of resilience to enhance the system’s ability to respond promptly and resume its normal operational functions quickly after a shock. We then developed a system resilience framework for evaluation and enhancement from four dimensions: natural environment, economic environment, social environment, and physical structure. The structural equation model (SEM) was enlisted to evaluate the resilience of UPS systems, including identifying the key factors and conducting an overall assessment. The system resilience was considered in four stages: before, during, after, and long-term development. Based on the resilience evaluation, we recommended strategies for UPS system resilience enhancement, which could provide a theoretical and practical basis for urban risk management.
2. Factors Shaping the Resilience of the UPS System
The risks of the UPS system are different from above ground public spaces due to a limited space environment and a certain degree of confinement. It can be affected by economic, environmental, management, technical, organizational, and other factors, with a bearing on safety accidents and human and economic losses [26]. Human losses include casualties of passengers, consumers, and staff, and economic losses include damage to subway trains, malfunction or damage to mechanical equipment, and destruction of building structures and property.
Resilience is an inherent ability of a system to resist and adapt to external risks. Based on the studies of disasters in UPS, the system resilience can be defined as the ability to continuously and dynamically adjust and resist external disturbances and ensure the normal operation of functions soon after the disruptive event [27,28]. When an unexpected stressful event occurs, a less resilient system will return to its usual stable level at a sluggish pace. Conversely, a more resilient system will react quickly to the unexpected event, enabling the system to return to a stable normal state as soon as possible to ensure system stability and equilibrium [29,30].
The study started from the perspective of system resilience and conducted response research at the system level concerning risk events in UPS. The resilience analysis covered four dimensions: natural environment, economic environment, facilities and equipment, and physical structure. The selection of these four latent factors was based on the Design Code for the Internal Environment of Urban Underground Space [31] and related literature [32,33]. Under each latent factor, the resilience indicators are identified (Table 1).
Table 1.
The four latent factors and their resilience indicators of the underground public space (UPS) system.
| Latent Factor | Resilience Indicator | Code |
|---|---|---|
| Natural environment | Frequency of natural disasters | A1 |
| Intensity of natural disaster | A2 | |
| Disaster response measures | A3 | |
| Extent of damage caused by the disaster | A4 | |
| Economic environment | Quantity of emergency relief materials | B1 |
| Financial allocation for post-disaster relief | B2 | |
| Material reserves for post-disaster reconstruction | B3 | |
| Number of professional rescue personnel | B4 | |
| Extent to which relief materials can respond to disaster | B5 | |
| Facilities and equipment | Electricity supply system | C1 |
| Fire-fighting facilities | C2 | |
| Ventilation system | C3 | |
| Flood control and drainage system | C4 | |
| Physical structure | Number of underground space levels | D1 |
| Height of underground space | D2 | |
| Number of stairs/escalators | D3 | |
| Number of emergency exits | D4 |
(1) Natural environment factor
Natural disasters are important UPS risk factors, so eliminating or responding to the effects brought by them can improve the safety level [34,35]. The natural environment factors concerning the resilience of the UPS system are listed in Table 1.
(2) Economic environment factor
From the perspective of the economic environment, the impacts of safety accidents on UPS cover three main aspects: prevention before the risk event, support when the risk occurs, and recovery after the risk [31]. Therefore, the economic factors with a bearing on UPS system resilience are related mainly to the resources, preparedness, capacity, capability, timeliness, and promptness in realizing the emergency plan. The key resilience indicators [36] are given in Table 1.
(3) Facilities and equipment factor
The effectiveness of facilities and equipment furnishes the material basis of UPS. Based on previous studies, the four indicators shaping UPS resilience are included in Table 1 [37,38]. They play an indispensable role in the system’s daily operation. Disruption of suspension of any one indicator may lead to safety accidents. The effectiveness and capability and effectiveness of the facilities and equipment have a significant bearing on the ability to cope with disasters.
(4) Physical structure factor
The physical structure’s functional integrity constitutes the foundation for UPS’s safety and security and an essential prerequisite to preventing and tackling risk events. The UPS system is more vulnerable to disaster impacts if the physical structure is unstable or poorly configured, which can increase the probability of risk and severity of its consequences [34]. The relevant resilience indicators are included in Table 1.
3. Methods
3.1. SEM Construction and Assumptions
The SEM model for UPS system resilience was divided into the measurements of sub-model and structural sub-model. They were then combined to build the complete SEM (Figure 1).
Figure 1.
The path diagram of the structural equation model to represent the resilience of the underground public space (UPS) system.
Based on the findings in the literature on the resilience of urban underground spaces, four hypotheses were developed corresponding to the four latent factors: natural environment, economic environment, facilities and equipment, and physical structure (Table 2).
Table 2.
The four research hypothesis statements.
| Code | Hypothesis |
|---|---|
| 1 (H1) | Natural environment factors have a positive effect on the resilience of UPS systems |
| 2 (H2) | Economic environment factors have a positive effect on the resilience of UPS systems |
| 3 (H3) | Facilities and equipment factors have a positive effect on the resilience of UPS systems |
| 4 (H4) | Physical environment factors have a positive effect on the resilience of UPS systems |
3.2. Questionnaire Design and Survey
The questionnaire survey method was applied to evaluate the resilience of the UPS system. The questionnaire contains two parts (Appendix A). The first part collected basic socio-economic information of the respondent, including education level, work experience, and occupation. The second part assessed the importance rating of the 17 resilience indicators. The scores were based on a 5-point bipolar Likert scale and their assigned numerical scores are: “Very important” (5), “Important” (4), “Average” (3), “Unimportant” (2), and “Very unimportant” (1).
Four kinds of respondents were targeted: (a) the professionals in the construction and transportation industries; (b) pedestrians in the shopping venues and subway train passengers; (c) students and faculty members in the College of Architecture and Transportation; and (d) staff of the commercial concerns and subway railway staff in the UPS.
3.3. Basic Statistical Analysis
Of the 250 distributed questionnaires including for living laboratories, 224 were collected, denoting a response rate of 89.6%. They were scrutinized to exclude those with wrong or missing answers, leaving 208 valid questionnaires representing a success rate of 92.8%, which met the SEM sample-size requirement [39]. The SPSS 26.0 software was used for data analysis.
Table 3 summarizes the socio-economic profile of the respondents. Most of them were well educated from technical colleges to bachelor and master’s degrees and above. Respondents with 3–5 years of work experience took up 38.0%, followed by 26.9% with 1–2 years and 22.1% with 6–10 years. By occupation, the construction industry is dominant at 34.6%, followed by 17.3% in transportation and 10.6% in corporations.
Table 3.
Key socio-economic traits of the questionnaire respondents.
| Socio-Economic Trait | Category | Frequency | (%) |
|---|---|---|---|
| Education level | Technical college | 43 | 20.7 |
| Bachelor degree | 67 | 32.2 | |
| Master degree and above | 63 | 30.3 | |
| Others | 35 | 16.8 | |
| Work experience | 1–2 years | 56 | 26.9 |
| 3–5 years | 79 | 38.0 | |
| 6–10 years | 46 | 22.1 | |
| >10 years | 5 | 2.4 | |
| None | 22 | 10.6 | |
| Occupation | Corporation | 22 | 10.6 |
| Service industry | 15 | 7.2 | |
| Construction | 72 | 34.6 | |
| Transportation | 36 | 17.3 | |
| Education | 18 | 8.7 | |
| Freelance | 11 | 5.3 | |
| Other | 8 | 3.8 | |
| Student | 26 | 12.5 |
Table 4 summarizes the importance rating of the 17 resilience indicators. Of the four groups of latent factors, facilities and equipment had the highest average rating value of 3.74, exceeding the overall average of 3.33 by a notable margin. The four top ranks 1–4 were all subsumed under this group. The economic environment is the second-ranked group with an average rating value of 3.56. It included ranks 5–8, and 11. Physical structure with a value of 3.36 was close to the overall average. It included ranks 9, 10, 12 and 13. The natural environment received the lower average value of merely 2.61. It took up the lowest ranks (14–17).
Table 4.
Descriptive statistics of importance rating of 17 resilience indicators (sample size = 250, minimum value = 1 for “Very unimportant, and maximum value of 5 for “Very important”).
| Resilience Indicator | Average Rating Value | Rank of Average Value | Standard Deviation | Variance |
|---|---|---|---|---|
| Natural environment: | ||||
| Frequency of natural disasters | 2.83 | 14 | 1.179 | 1.390 |
| Intensity of natural disaster | 2.60 | 15 | 1.236 | 1.527 |
| Disaster response measures | 2.53 | 16 | 1.307 | 1.709 |
| Extent of damage caused by the disaster | 2.46 | 17 | 1.326 | 1.757 |
| Nominal average | 2.61 | 15.50 | ||
| Economic environment: | ||||
| Quantity of emergency relief materials | 3.55 | 8 | 1.299 | 1.688 |
| Financial allocation for post-disaster relief | 3.60 | 7 | 1.414 | 1.999 |
| Material reserves for post-disaster reconstruction | 3.64 | 5 | 1.340 | 1.796 |
| Number of professional rescue personnel | 3.61 | 6 | 1.318 | 1.737 |
| Extent to which relief materials can respond to disaster | 3.41 | 11 | 1.425 | 2.031 |
| Nominal average | 3.56 | 7.40 | ||
| Facilities and equipment: | ||||
| Electricity supply system | 3.65 | 4 | 1.277 | 1.630 |
| Fire-fighting facilities | 3.79 | 1 | 1.283 | 1.646 |
| Ventilation system | 3.75 | 2 | 1.286 | 1.655 |
| Flood control and drainage system | 3.75 | 3 | 1.203 | 1.447 |
| Nominal average | 3.74 | 2.50 | ||
| Physical structure: | ||||
| Number of underground space layers | 3.46 | 9 | 1.461 | 2.134 |
| Height of underground space | 3.46 | 10 | 1.461 | 2.134 |
| Number of stairs/escalators | 3.32 | 12 | 1.402 | 1.966 |
| Number of emergency exits | 3.21 | 13 | 1.469 | 2.158 |
| Nominal average | 3.36 | 11.00 | ||
| Overall nominal average | 3.33 | 9.00 |
3.4. Data Quality Analysis
(1) Running reliability analysis
The reliability of the questionnaire data can reflect the validity of the measured factors [40]. With similar conditions, the same event can be repeated or re-occur. Reliability analysis is the reflection of the consistency, stability, and repeatability of the results. The range of reliability coefficients is [0, 1], and a high Cronbach’s alpha coefficient indicates a more reliable test result. The reliability coefficient was divided into five bipolar grades (Table 5).
Table 5.
Cronbach’s alpha coefficient and bipolar reliability grading criteria.
| Range of Cronbach’s Alpha Coefficient | Bipolar Reliability Grade |
|---|---|
| <0.6 | Strongly unreliable |
| 0.6–0.7 | Moderately unreliable |
| 0.7–0.8 | Neutral |
| 0.8–0.9 | Moderately reliable |
| >0.9 | Strongly reliable |
The reliability analysis was carried out by the alpha reliability coefficient method (Cronbach’s alpha reliability). Common to questionnaire analyses, the alpha coefficient was calculated by the SPSS 26.0 software to obtain Cronbach’s alpha coefficients (Table 6). The alpha coefficients of the four latent factors exceeded 0.7, indicating high reliability. Deleting questions did not increase alpha, indicating that the questionnaire results had good internal consistency.
Table 6.
Cronbach’s alpha output of the reliability test.
| Latent Factor | Resilience Indicator | Cronbach Alpha after Deletion of Items | Alpha |
|---|---|---|---|
| Natural environment | Frequency of natural disaster | 0.862 | 0.851 |
| Intensity of natural disaster | 0.783 | ||
| Disaster response measures | 0.811 | ||
| Extent of damage caused by the disaster | 0.778 | ||
| Economic environment | Quantity of emergency relief materials | 0.882 | 0.908 |
| Financial allocation for post-disaster relief | 0.878 | ||
| Material reserves for post-disaster reconstruction | 0.902 | ||
| Number of professional rescue personnel | 0.883 | ||
| Extent to which relief supplies can respond to disaster | 0.893 | ||
| Facilities and equipment | Electricity supply system | 0.757 | 0.832 |
| Fire-fighting facilities | 0.764 | ||
| Ventilation system | 0.813 | ||
| Flood control and drainage system | 0.811 | ||
| Physical structure | Number of underground space levels | 0.882 | 0.914 |
| Height of underground space | 0.879 | ||
| Number of stairs/escalators | 0.893 | ||
| Number of emergency exits | 0.902 |
(2) Conducting structural validity analysis
The questionnaire data were subjected to a validity analysis to detect the correlation between the sample and actual data. A strong correlation denotes high validity. The validation factor analysis was used to assess the structural validity of the model. The results were obtained by SPSS statistical data calculation, analysis-dimensional reduction-factor analysis, and calculation. Principal components were extracted employing the maximum variance rotation. The KMO appropriateness parameter test and Bartlett’s sphericity test determined the validity, indicating that the sample was suitable for factor analysis.The KMO value range and significance grading scale are shown in Table 7.
Table 7.
KMO value range and significance grading scale.
| KMO Value Range | Grading |
|---|---|
| ≥0.9 | Excellent |
| 0.8–0.9 | Very good |
| 0.7–0.8 | Good |
| 0.6–0.7 | Moderate |
| 0.5–0.6 | Poor |
| <0.6 | Very poor |
To further examine the reliability of the grading scale, the bias coefficient was added, which is the coefficient obtained by eliminating one of the measured items. The overall reliability can be improved by excluding items that do not meet the requirements. The validity analysis of the resilience indicators was calculated by SPSS using the analysis-dimensional reduction-factor program, and the results are shown in Table 8. The KMO value of 0.831 exceeded the minimum acceptable level of 0.5, indicating suitability for factor analysis. In addition, Bartlett’s sphericity test yielded significance level of p < 0.001, further signifying that the data were suitable for factor analysis.
Table 8.
Results of KMO measure and Bartlett’s sphericity test.
| KMO Sampling Fitness Measure | 0.831 | |
|---|---|---|
| Bartlett’s sphericity test | Approximate cardinality | 2076.184 |
| Degrees of freedom | 136 | |
| Significance | 0.00 *** |
Note: *** represent for sig.value Less than 0.001.
(3) Performing convergent validity analysis
The convergent validity analysis can measure whether the questionnaire results correspond to the latent factors. The convergent validity analysis can measure whether the questionnaire results correspond to the latent factors. The validation factor analysis was conducted by the AMOS 23.0 software using the confirmatory factor analysis (CFA). The scale was analyzed for convergent validity using combined reliability (CR) and average variance extracted (AVE). The test results are shown in Table 9. The model’s standardized factor loadings of the 17 resilience indicators ranged from 0.599 to 0.887. They were all > 0.5, indicating that the latent factors were highly representative. The AVE extracted from the latent factors ranged from 0.560 to 0.730, all > 0.5. The CR values ranged from 0.831 to 0.915, all > 0.7. These results indicated acceptance of the designed convergent validity of the latent factors.
Table 9.
Results of the convergent validity test for the questionnaire data.
| Indicator Code | Standardized Factor Loading | Average Variance Extracted (AVE) | Combined Reliability (CR) |
|---|---|---|---|
| A1 | 0.612 | 0.601 | 0.856 |
| A2 | 0.839 | ||
| A3 | 0.782 | ||
| A4 | 0.845 | ||
| B1 | 0.850 | 0.667 | 0.909 |
| B2 | 0.871 | ||
| B3 | 0.857 | ||
| B4 | 0.723 | ||
| B5 | 0.774 | ||
| C1 | 0.885 | 0.560 | 0.831 |
| C2 | 0.858 | ||
| C3 | 0.599 | ||
| C4 | 0.600 | ||
| D1 | 0.877 | 0.730 | 0.915 |
| D2 | 0.887 | ||
| D3 | 0.842 | ||
| D4 | 0.809 |
3.5. SEM-Based Path Analysis of the Resilience Model for UPS System
3.5.1. Establishing Structural Equation Model
The maximum likelihood estimation method of the structural equation model was applied to the questionnaire data using AMOS. The method tested the significance of the path coefficients calculated by the model. The path diagram and path coefficients of the first-order structural equation model were calculated (Figure 2). The model parameters were estimated and presented in Table 10.
Figure 2.
Path coefficients of the first-order structural equation model of underground public space (UPS).
Table 10.
Parameter estimates and fitness test of the first-order structural equations model.
| Resilience Indicator | Non-Standardized Coefficient Estimate | Standardized Coefficient Estimate | Standard Error (SE) | Combined Reliability (CR) | p a |
|---|---|---|---|---|---|
| Natural environment–A1 | 1.000 | 0.612 | |||
| Natural environment–A2 | 1.436 | 0.839 | 0.159 | 9.038 | *** |
| Natural environment–A3 | 1.416 | 0.782 | 0.163 | 8.682 | *** |
| Natural environment–A4 | 1.551 | 0.845 | 0.171 | 9.068 | *** |
| Economic environment–B1 | 1.000 | 0.850 | |||
| Economic environment–B2 | 1.115 | 0.871 | 0.071 | 15.804 | *** |
| Economic environment–B3 | 1.039 | 0.857 | 0.067 | 15.397 | *** |
| Economic environment–B4 | 0.862 | 0.723 | 0.072 | 11.908 | *** |
| Economic environment–B5 | 0.998 | 0.774 | 0.076 | 13.150 | *** |
| Facilities and equipment–C1 | 1.000 | 0.885 | |||
| Facilities and equipment–C2 | 0.974 | 0.858 | 0.073 | 13.353 | *** |
| Facilities and equipment–C3 | 0.682 | 0.599 | 0.076 | 8.985 | *** |
| Facilities and equipment–C4 | 0.639 | 0.600 | 0.071 | 9.010 | *** |
| Physical structure–D1 | 1.000 | 0.877 | |||
| Physical structure–D2 | 1.012 | 0.887 | 0.059 | 17.206 | *** |
| Physical structure–D3 | 0.922 | 0.842 | 0.059 | 15.730 | *** |
| Physical structure–D4 | 0.928 | 0.809 | 0.063 | 14.688 | *** |
a *** means p < 0.001 significance level.
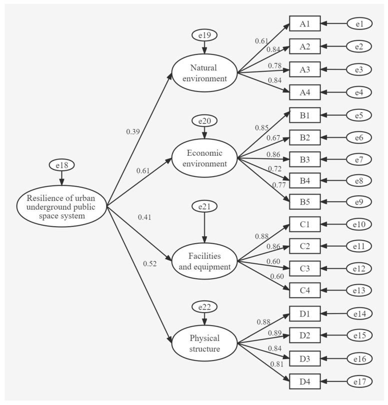
Figure 2 indicates that the measurement model had no negative differences. Therefore, it passed the model violation estimation check to indicate model validity. Table 10 shows that the standardized coefficient of A2 intensity of natural disasters (under natural environment) is 1.436, the CR is 9.038, and the SE values are greater and close to 0. The significance level is p < 0.05, indicating that the model is fit. Based on the theoretical and UPS first-order CFA model estimation results (Figure 2), the four latent variables are highly correlated with each other (correlation coefficients range from 0.15 to 0.31), suggesting that the model may have a higher-level factor structure, so this paper constructs a second-order CFA method to validate the measurement model. The second-order CFA model of UPS was also constructed using AMOS software (Figure 3).
Figure 3.
Path coefficients of the second-order structural equations model of underground public space (UPS).
3.5.2. Conducting Model Fitting Test
Three composite indexes, namely absolute fit index, relative fit index, and parsimonious fit index, were selected to re-test the fitted measurement model. They tested whether the model fitted the data. The test does not need to satisfy all the fitting indexes, so only χ2, df, χ2/df, NFI, IFI, TLI, CFI, GFI, and RMSEA need to be satisfied. The results are shown in Table 11.
Table 11.
Criteria values and results of the model fitting test.
| Fitting Index | χ2 | df | χ2/df | NFI | IFI | TLI | CFI | GFI | RMSEA |
|---|---|---|---|---|---|---|---|---|---|
| Fitting results | 154.176 | 113 | 1.364 | 0.928 | 0.980 | 0.975 | 0.979 | 0.923 | 0.042 |
| Threshold criteria a | / | / | <3.0 | >0.9 | >0.9 | >0.9 | >0.9 | >0.9 | <0.05 |
a Reference sources for the threshold criteria: [41].
The questionnaire data were imported into the AMOS software. The model fitting parameters obtained by applying the maximum likelihood method are listed in Table 11. The fitted parameters all met the threshold criteria, indicating that the model fitted the data well.
3.5.3. Path analysis of Second-Order Structural Equation Model
(1) Running path analysis
To further explore the influence of resilience indicators on the UPS system, a second-order structural equation model was constructed in AMOS. The computed path coefficients are given in Figure 3.
(2) Conducting model fitting test
The results of parameter estimation for the second-order structural equation model and fitness test are compiled in Table 12.
Table 12.
Parameter estimates and fitness test of the second-order structural equation model.
| Resilience Indicator | Non-Standardized Coefficient Estimate | Standardized Coefficient Estimate | Standard Error (SE) | Combined Reliability (CR) | p a |
|---|---|---|---|---|---|
| Resilience of underground public space system–Natural Environment | 0.282 | 0.392 | 0.078 | 3.604 | *** |
| Resilience of underground public space system–Economic environment | 0.676 | 0.613 | 0.130 | 5.217 | *** |
| Resilience of underground public space system–Facilities and equipment | 0.457 | 0.406 | 0.116 | 3.932 | *** |
| Resilience of underground public space system–Physical structure | 0.664 | 0.520 | 0.138 | 4.800 | *** |
| Natural environment–A1 | 1.000 | 0.612 | |||
| Natural environment–A2 | 1.436 | 0.839 | 0.159 | 9.038 | *** |
| Natural environment–A3 | 1.416 | 0.782 | 0.163 | 8.682 | *** |
| Natural environment–A4 | 1.551 | 0.845 | 0.171 | 9.068 | *** |
| Economic environment–B1 | 1.000 | 0.850 | |||
| Economic environment–B2 | 1.115 | 0.871 | 0.071 | 15.804 | *** |
| Economic environment–B3 | 1.039 | 0.857 | 0.067 | 15.397 | *** |
| Economic environment–B4 | 0.862 | 0.723 | 0.072 | 11.908 | *** |
| Economic environment–B5 | 0.998 | 0.774 | 0.076 | 13.15 | *** |
| Facilities and equipment–C1 | 1.000 | 0.885 | |||
| Facilities and equipment–C2 | 0.974 | 0.858 | 0.073 | 13.353 | *** |
| Facilities and equipment–C3 | 0.682 | 0.599 | 0.076 | 8.985 | *** |
| Facilities and equipment–C4 | 0.639 | 0.600 | 0.071 | 9.010 | *** |
| Physical structure–D1 | 1.000 | 0.877 | |||
| Physical structure–D2 | 1.012 | 0.887 | 0.059 | 17.206 | *** |
| Physical structure–D3 | 0.922 | 0.842 | 0.059 | 15.730 | *** |
| Physical structure–D4 | 0.928 | 0.809 | 0.063 | 14.688 | *** |
a *** means p < 0.001 significance level.
The overall fitness calculations of the second-order structural equation model for UPS system resilience are listed in Table 13. The fitting values met the significance requirements; thus, the model did not require revision. The results could be used to test the model’s hypotheses.
Table 13.
The overall fitness of the second-order structural equation model.
| Fitting Index | X2 | df | X2/df | NFI | IFI | TLI | CFI | GFI | RMSEA |
|---|---|---|---|---|---|---|---|---|---|
| Fitting value | 154.385 | 115 | 1.342 | 0.928 | 0.981 | 0.977 | 0.980 | 0.923 | 0.041 |
| Threshold criteria a | / | / | <3.0 | >0.9 | >0.9 | >0.9 | >0.9 | >0.9 | <0.05 |
a Reference sources for the threshold criteria: [41].
We adopted Cohen’s criteria to judge the effect of path coefficients [42]. A value > 0.3 has a strong effect, 0.2–0.3 a moderate effect, and < 0.2 a weak effect. Figure 3 shows that the standardized path coefficients of all resilience indicators were >0.3 and positive, lying between 0.61 and 0.87. Table 12 shows that all SE values were >0 with no negative values, all CR values were >1.96, and all significance levels were p < 0.05. These results satisfied the requirements of statistical significance and acceptance.
3.5.4. Calculating Risk Impact Weights
Table 12 shows that the computed path coefficients of the four UPS latent factors are 0.392, 0.613, 0.406, and 0.520, with normalized values of 20.3%, 31.7%, 21.0%, and 26.9%. They showed that economic environment and physical structure were more influential than the remaining latent factors. The normalized weights and total normalized weights are shown (Table 14).
Table 14.
Path coefficients and normalized weights of latent factors and resilience indicators.
| Latent Factor | Path Coefficient | Normalized Weight | Resilience Indicator | Path Coefficient | Normalized Weight | Total Normalized Weight |
|---|---|---|---|---|---|---|
| Natural environment | 0.392 | 0.203 | Frequency of natural disasters | 0.612 | 0.199 | 0.040 |
| Intensity of natural disaster | 0.839 | 0.273 | 0.055 | |||
| Disaster response measures | 0.782 | 0.254 | 0.052 | |||
| Extent of damage caused by the disaster | 0.845 | 0.275 | 0.056 | |||
| Economic environment | 0.613 | 0.317 | Quantity of emergency relief materials | 0.850 | 0.209 | 0.066 |
| Financial allocation for post-disaster relief | 0.871 | 0.214 | 0.068 | |||
| Material reserves for post-disaster reconstruction | 0.857 | 0.210 | 0.067 | |||
| Number of professional rescue personnel | 0.723 | 0.177 | 0.056 | |||
| Extent to which relief materials can respond to disasters | 0.774 | 0.190 | 0.060 | |||
| Facilities and equipment | 0.406 | 0.210 | Electricity supply system | 0.885 | 0.301 | 0.063 |
| Fire-fighting facilities | 0.858 | 0.292 | 0.061 | |||
| Ventilation system | 0.599 | 0.204 | 0.043 | |||
| Flood control and drainage system | 0.600 | 0.204 | 0.043 | |||
| Physical structure | 0.520 | 0.269 | Number of underground space levels | 0.877 | 0.257 | 0.069 |
| Height of underground space | 0.887 | 0.260 | 0.070 | |||
| Number of stairs/escalators | 0.842 | 0.247 | 0.066 | |||
| Number of emergency exits | 0.809 | 0.237 | 0.064 |
3.5.5. Hypothesis Testing and Resilience Analysis
The four hypotheses paraphrased in Table 2 could be tested by the modeling results shown in Table 14. The positive and relatively high path coefficients indicated that the hypotheses could be supported. Therefore, the four latent factors and their 17 resilience indicators positively affect UPS’s resilience. The path coefficient values offer a quantitative index of the relative contributions of the individual latent factors and resilience indicators. The latent factors could be arranged in descending order of importance: economic environment (0.613) > physical structure (0.520) > facilities and equipment (0.406) > natural environment (0.392). The human and artificial domains prevailed over nature’s attributes. Eleven of the seventeen resilience indicators had a path coefficient > 0.800, implying their strong positive impacts on UPS resilience. The most important contributors were the electricity supply system (0.885) and financial allocation for post-disaster relief (0.871). The least important were flood control and drainage system (0.600) and ventilation system (0.599).
4. Resilience Enhancement Strategies for UPS Systems
4.1. Developing the Resilience Strategy
Most research in China on urban disaster prevention and mitigation focused on the aboveground urban public space, with few on the UPS. Moreover, most studies investigated a single-risk type, such as fire and flood, with few exploring the system resilience and disaster management from a holistic perspective.
UPS system resilience is principally a time-dimensional issue. The core consideration is improving the resilience level to implement the whole-cycle management. It ranges from pre-disaster prevention and control, to mid-disaster emergency response, post-disaster recovery and reconstruction, and long-term development of UPS resilience. The full spectrum of resilience enhancement strategy of UPS systems can be assessed in four stages (ex-ante, in-event, post-event, and long-term development) with reference to four dimensions (natural environment, economic environment, facilities and equipment, and physical structure). It is based on the analysis of UPS risks and the driving factors of UPS system resilience.
Enhancing system resilience involves strengthening the adaptive and resistance capacity to coexist with risks. The risk management adaptive cycle covers the “before, during, after, and long-term development” phases (Figure 4). It emphasizes the ability to resist, absorb, adapt, recover, and develop. Enhancing the ex-ante resilience level mainly entails accumulating the emergency relief reserve, risk warning, and disaster management to resist and prevent risks. Enhancing resilience during the event (ex-post) mainly includes disaster response and shortening the period of disaster resistance and adaptation. Enhancing the level of resilience afterward mainly involves recovery and reconstruction of the system and the ability to adapt. The framework of the resilience enhancement strategy for the UPS system is depicted in Figure 5.
Figure 4.
The four phases of the resilience adaptive cycle of the underground public space (UPS) system.
Figure 5.
The proposed resilience enhancement strategy for the underground public space (UPS) system.
4.2. Ex-Ante Resilience Enhancement Strategy
Enhancing the resilience strategy of the UPS system revolves around the four-stage framework of ex-ante, in-event, post-event, and long-term development. The following strategy packages contain measures to prevent or mitigate disaster risks.
Preventing and controlling beforehand is a crucial risk management step. The occurrence of UPS safety accidents reflects risk factors breaching the safety protection system and propagating under the single-risk scenario or multi-risk coupling with mutual influence and interaction. The UPS suffers damage and loss with the disruption of overall stability. To reduce risks and enhance resilience for UPS, targeted control and suppression of risk factors should be implemented before events occurrence. The goal is reducing the probability of risk occurrence from the source, thus enhancing system resilience. The proposed actions for the ex-ante resilience enhancement of UPS are expressed in Figure 6.
Figure 6.
The proposed actions to improve the ex-ante resilience strategy for the underground public space (UPS) system.
4.2.1. Enhancing Resilience of the Natural Environment
The identification of the risk sources of UPS due to natural disasters has been widely realized. The top priority after risk recognition is preventing specific risk factors. The measures should be implemented in good time. Firstly, it is necessary to strengthen disaster early warning management, improve the ability to perceive natural-disaster risks and achieve early detection and prevention. After receiving disaster warnings, some urgent actions should forthwith be taken, including preparing emergency resources, protective measures, and other emergency actions. Arrangements should be made promptly to control and evacuate people and minimize impacts on the UPS.
The hidden dangers should be investigated. Potential risks and secondary accidents must be prevented. The emergency plan for natural disasters should be continually improved in response to changing circumstances, mainly by relevant local government departments. Unlike other urban risks, natural disasters are characterized by inevitable occurrence, not being amenable to elimination, and incurring severe consequences. A holistic plan encompasses the medical, technical, economic, and other particular emergency aspects. The disaster response measures should include orderly public space management and procedures to calm, comfort, and help affected people.
4.2.2. Enhancing Resilience of the Economic Environment
From the economic environment dimension, resilience enhancement refers to adjusting the organization of disaster prevention and mitigation measures from the economic perspective to respond effectively to UPS risks. The government and the private sector have to improve resource allocation to tackle accidents and disasters and response capabilities. The local government and UPS management units have to continually review and upgrade the emergency rescue system and capacity, emergency rescue plans, and prevention and control measures. Adequate funding should be allocated to acquire emergency supplies and reserves and implement rescue operations. It is essential to develop emergency evacuation plans, optimize emergency evacuation routes, and conduct regular evacuation drills. Sound measures to facilitate recovery can be included in a commercial response plan to reduce economic loss.
4.2.3. Enhancing Resilience of Facilities and Equipment
Facilities and equipment are the cornerstone of smooth and safe UPS operation. The complex and inter-related components per se can become the risk sources. Faulty, defective, worn-out, aging, and poorly maintained equipment items could incur safety accidents. As such, they are vulnerable to impacts and failures induced by natural disasters, human-made disasters, terrorist attacks, and other safety incidents. It is necessary to strengthen the upkeep and protection of facilities and equipment to minimize breakdowns and associated losses. Their resilience is related to physical location, exposure, and vulnerability to impacts in the underground milieu. They should be installed at places that can be shielded from disaster impingements and include defensive or protective means to withstand or tolerate risk impacts. In addition, standardizing the operation and maintenance of facility and equipment operators could contribute to risk control.
4.2.4. Enhancing Resilience of the Physical Structure
A stable and solid underground building structure can significantly reduce the impacts of external forces on the UPS, thus reducing the consequences of impacts. The building structure and space can be designed or modified to resist or alleviate accident or disaster impacts. The capacity and network layout of the passages could be rationalized for normal use and emergency evacuation. The 3D spatial configuration of horizontal and vertical flow paths and floor connections can be evaluated in detail in devising the rescue and evacuation plans. It is pertinent to ensure adequate and effective emergency shelters, passages, and exits.
4.3. Ex-Post Resilience Enhancement Strategy
In-event control constitutes the core of risk management. In-event resilience enhancement can shorten the impact duration of the risk event and reduce losses. Risk occurrence can be divided into five states: optimal, basic operable, recoverable, can-be-mitigated, and failure [43], as depicted in Figure 7. If the risk factors have breached the safety system protection of UPS, targeted control measures must be taken to stop the risk spread, shorten the risk event, and suppress the risk from reaching the failure state to reduce human, property, and economic losses.
Figure 7.
The five key states of accident risk occurrence.
The development of the risk should be accurately judged, and the risk source should be ascertained. The risk must be intervened or blocked to reduce the speed of risk development and contain the risk propagation. The risk source must be stopped from coupling with other potential risk factors, which may aggravate the harmful impacts.
Second, once an emergency event occurs, a swift response mechanism is needed. For example, accidents and disasters can lead to blocked passages in the UPS. If the number of usable emergency exits is inadequate, it could incur a chain of disastrous congestion, pile-up, and stampede accidents. Therefore, it is necessary to mobilize rapidly alternative emergency rescue channels. The rescue materials should be made available at appropriate locations or conveyed to the incident sites in time. The crisis plan should allow speedy deployment of emergency personnel, evacuation of the disaster site, and dispatch of ambulances, doctors, and other medical and health services. Meanwhile, the social work organizations should be well prepared and primed to provide shelter and sustenance when necessary.
4.4. Post-Event Resilience Enhancement Strategy
The UPS post-incident resilience mainly includes space recovery and reconstruction. Recovery refers to the return to normal operation. Reconstruction refers to repairing or replacing structures, facilities, and equipment damaged by accident, to be accomplished in the shortest possible time after effectively controlling the incident and the site. A key goal in the post-event phase is eliminating the root cause of the accident backlash and forestalling the lingering negative impacts.
4.4.1. Restoration and Reconstruction of Facilities and Equipment
The restoration and reconstruction of the material aspects of UPS allow resumption of regular operation and productive activities. Damaged structures and physical facilities can be repaired or rebuilt expeditiously. They may include power, water, drainage, escalators, elevators, gates, etc. If appropriate, the reprovisioned items should be rendered more resistant to damage. The ability of all facilities and equipment to cope with risks could be holistically reviewed to assess the ability to resist risks, with more attention to the more seriously affected areas. The ability to evacuate and respond could be strengthened in a targeted manner.
4.4.2. Recovery and Reconstruction of the Economic Environment
Safety accidents in UPS often result in economic impacts such as damage to facilities, disruption and suspension of rail transport service, and closure of underground businesses. Many resources, such as medical and health, rescue materials, and disaster relief funds, would have been consumed. The priority is restoring underground commercial activities and the operation of underground transportation. The disaster relief funds should be carefully managed and disbursed to maximize their utilities and relief functions. Scientific evaluation of disaster relief resources and emergency plans can identify the shortcomings and inform improvement and effectiveness.
4.4.3. Rehabilitation and Reconstruction of the Social Environment
Safety accidents in UPS, especially those causing heavy casualties, often trigger psychological trauma in victims and reduce people’s general sense of security in the UPS. Therefore, in the aftermath, psychological rehabilitation care and support can provide relief to distressed people and restore their mental health. To enhance users’ understanding of the safe, harmonious, and stable UPS environment, safety education, awareness, and literacy can be transmitted to passengers, customers, managers, and transport staff. A public education campaign can disseminate UPS safety knowledge and emergency measures to reduce casualties and losses.
4.4.4. Long-Term Development and Enhancement Strategy
To prevent the recurrence of similar accidents and contain the losses, it is necessary to review the disaster’s causes, losses, and rescue procedures to enhance UPS system resilience. The administration should evaluate the technical, economic, environmental, and personnel domains, learn from event experiences, and distill improvement measures. In particular, for extraordinary risk incidents, more effective prevention and protection strategies should be devised. The training of emergency rescue teams and the provision of rescue resources can be strengthened. Public safety education and social awareness of UPS risks and countering measures could be stepped up and more assiduously implemented to reach more citizens. The science and technology of UPS safety and resilience could be more actively studied, and the research findings could be translated into enhanced practices. Information technology can be judiciously enlisted to improve risk monitoring, advocacy, and management.
5. Conclusions
Studies of risk resilience of cities in China and abroad are focused on the aboveground realm. This project was conceived to fill the knowledge gap, the bottleneck in UPS safety governance, by applying the relevant resilience concepts and practice. We aimed to develop a new approach to enhance the risk management of the increasingly patronized and expanding urban UPS.
The UPS system was analyzed by the 17 selected resilience indicators in the four dimensions of latent factors: natural environment, facilities and equipment, economic environment, and physical structure. Our primary data were obtained by a questionnaire tailor-made to match the research objectives. Computational software of SPSS and AMOS were employed to construct the structural equation models, test the model fitting, and evaluate model validity and applicability.
The results showed that the economic environment and physical structure factors influenced UPS system resilience more than natural environment and facilities and equipment factors. The computed relative importance of the resilience indicators allowed the development of a package of resilience enhancement measures. The resilience enhancement strategy of the UPS system was developed by combining our results with the findings of cognate risk assessments. The practical recommendations could be realized in four stages: before, during, after, and long-term development, under the four dimensions of latent factors. The improved strategy can suppress impacts during the disaster event, facilitate rescue and evacuation operations, reduce casualties and losses, and permit prompt recovery after the event. Thus, it can enhance the practice of UPS disaster response and provide theoretical guidance for risk control and management in China.
However, limitations also exist in this study. First, the selection of the UPS resilience indicators could be expanded to include more factors to strengthen the predictive power and utility of the model. For example, public safety education, related social awareness, social environment, ecological environment, institutions, spatial structure and other indicators to continue the study. Second, the criteria and questionnaire data selected for this study are from China, so the findings are only applicable to the Chinese region, and further investigation of other regions in future studies is recommended to apply to a wider area.
Acknowledgments
The authors thank MOE (Ministry of Education in China) Project of Humanities and Social Sciences (grant number 20XJC630068).
Appendix A
Questionnaire survey
Dear Ms./Mr. xxxx,
Hello! Thank you for your understanding and support of this research! We apologize for any inconvenience it may have caused!
This survey is a study evaluating the resilience of urban underground public space systems based on the need for my thesis. The content of the questionnaire revolves around the resilience factors affecting urban underground public space, intending to understand the degree of influence of each factor on the resilience of urban underground public space.
Please rate each factor based on your experience and knowledge. This survey is conducted anonymously, and the information provided by you will be used for academic research only.
A. Basic personal information [single-choice for all questions]
- Education level
-
○Master or above
-
○Bachelor’s degree
-
○Technical college graduate
-
○Other
-
○
- Work experience
-
○None
-
○1–2 years
-
○3–5 years
-
○6–10 years
-
○>10 years
-
○
- Current occupation
-
○Construction
-
○Transportation
-
○Service sector
-
○Education
-
○Business sector
-
○Freelance
-
○Student
-
○Other
-
○
B. Importance rating on the resilience indicators of underground public space (UPS) system
| |||||
| Resilience indicator | Very important | Important | Average | Unimportant | Very unimportant |
| Frequency of natural disasters | 5 | 4 | 3 | 2 | 1 |
| Intensity of natural disaster | 5 | 4 | 3 | 2 | 1 |
| Disaster response measures | 5 | 4 | 3 | 2 | 1 |
| Extent of damage caused by disasters | 5 | 4 | 3 | 2 | 1 |
| |||||
| Resilience indicator | Very important | Important | Average | Unimportant | Very unimportant |
| Quantity of emergency relief materials | 5 | 4 | 3 | 2 | 1 |
| Financial allocation for post-disaster relief | 5 | 4 | 3 | 2 | 1 |
| Material reserves for post-disaster reconstruction | 5 | 4 | 3 | 2 | 1 |
| Number of professional rescue personnel | 5 | 4 | 3 | 2 | 1 |
| Extent to which relief materials can respond to disasters | 5 | 4 | 3 | 2 | 1 |
| |||||
| Resilience indicator | Very important | Important | Average | Unimportant | Very unimportant |
| Whether the electric circuit and power supply system are faulty | 5 | 4 | 3 | 2 | 1 |
| Whether the fire-fighting facilities, alarm system, etc. are intact | 5 | 4 | 3 | 2 | 1 |
| Whether the ventilation system is faulty | 5 | 4 | 3 | 2 | 1 |
| Whether the flood control and drainage system is faulty | 5 | 4 | 3 | 2 | 1 |
| |||||
| Resilience indicator | Very important | Important | Average | Unimportant | Very unimportant |
| Number of underground space levels | 5 | 4 | 3 | 2 | 1 |
| Height of underground space | 5 | 4 | 3 | 2 | 1 |
| Number of stairs/escalators | 5 | 4 | 3 | 2 | 1 |
| Number of emergency exits | 5 | 4 | 3 | 2 | 1 |
Author Contributions
Conceptualization, X.L. and L.L.; methodology, X.L.; software, X.L.; validation, X.L, L.L. and M.L.; formal analysis, C.Y.J.; investigation, L.L.; resources, X.L.; data curation,, X.L., L.L. and M.L.; writing—original draft preparation, X.L., L.L., M.L. and C.Y.J.; writing—review and editing, X.L., L.L., M.L., C.Y.J.; visualization, C.Y.J.; supervision, C.Y.J.; project administration, X.L.; funding acquisition, X.L. All authors have read and agreed to the published version of the manuscript.
Institutional Review Board Statement
Not applicable.
Informed Consent Statement
Not applicable.
Data Availability Statement
Not applicable.
Conflicts of Interest
The authors declare no conflflict of interest.
Funding Statement
This research was funded by MOE (Ministry of Education in China) Project of Humanities and Social Sciences (grant number 20XJC630068).
Footnotes
Publisher’s Note: MDPI stays neutral with regard to jurisdictional claims in published maps and institutional affiliations.
References
- 1.Sterling R., Nelson P. City resiliency and underground space use. Adv. Undergr. Space Dev. 2013:43–55. [Google Scholar]
- 2.Liu S.C., Peng F.L., Qiao Y.K., Zhang J.B. Evaluating disaster prevention benefits of underground space from the perspective of urban resilience. Int. J. Disaster Risk Reduct. 2021;58:102206. doi: 10.1016/j.ijdrr.2021.102206. [DOI] [Google Scholar]
- 3.Chen C., Xu L., Zhao D., Xu T., Lei P. A new model for describing the urban resilience considering adaptability, resistance and recovery. Saf. Sci. 2020;128:104756. doi: 10.1016/j.ssci.2020.104756. [DOI] [Google Scholar]
- 4.Bobylev N. Underground space as an urban indicator: Measuring use of subsurface. Tunn. Undergr. Space Technol. 2016;55:40–51. doi: 10.1016/j.tust.2015.10.024. [DOI] [Google Scholar]
- 5.Yuan H., He Y., Zhou J., Li Y., Cui X., Shen Z. Research on compactness ratio model of urban underground space and compact development mechanism of rail transit station affected area. Sustain. Cities Soc. 2020;55:102043. doi: 10.1016/j.scs.2020.102043. [DOI] [Google Scholar]
- 6.Rybak-Niedziolka K., Grochulska-Salak M., Maciejewska E. Resilience of riverside areas as an element of the green deal strategy: Evaluation of waterfront models in relation to re-urbanization and the city landscape of Warsaw. Desalination Water Treat. 2021;232:357–371. doi: 10.5004/dwt.2021.27588. [DOI] [Google Scholar]
- 7.Shi Y.J., Zhai G.F., Zhou S.T., Lu Y.W., Chen W., Deng J.Y. How can cities respond to flood disaster risks under multi-scenario simulation? A case study of Xiamen, China. Int. J. Environ. Res. Public Health. 2019;16:618. doi: 10.3390/ijerph16040618. [DOI] [PMC free article] [PubMed] [Google Scholar]
- 8.Bruyelle J.L., O’Neill C., El-Koursi E.M., Hamelin F., Sartori N., Khoudour L. Improving the resilience of metro vehicle and passengers for an effective emergency response to terrorist attacks. Saf. Sci. 2014;62:37–45. doi: 10.1016/j.ssci.2013.07.022. [DOI] [Google Scholar]
- 9.Feng J.R., Gai W.M., Yan Y.B. Emergency evacuation risk assessment and mitigation strategy for a toxic gas leak in an underground space: The case of a subway station in Guangzhou, China. Saf. Sci. 2021;134:105039. doi: 10.1016/j.ssci.2020.105039. [DOI] [Google Scholar]
- 10.Xie R.H., Pan Y., Zhou T.J., Ye W. Smart safety design for fire stairways in underground space based on the ascending evacuation speed and BMI. Saf. Sci. 2020;125:104619. doi: 10.1016/j.ssci.2020.104619. [DOI] [Google Scholar]
- 11.Lee H., Song K., Kim G., Chon J. Flood-adaptive green infrastructure planning for urban resilience. Landsc. Ecol. Eng. 2021;17:427–437. doi: 10.1007/s11355-021-00458-7. [DOI] [Google Scholar]
- 12.Bozza A., Asprone D., Fabbrocino F. Urban resilience: A civil engineering perspective. Sustainability. 2017;9:103. doi: 10.3390/su9010103. [DOI] [Google Scholar]
- 13.Dai S.Z., He L. Urban Disaster Prevention and Underground Space Planning. Tongji University Press; Shanghai, China: 2014. [Google Scholar]
- 14.Zou X.Q. Research on Underground Space Master Plan Layout Method under the Concept of Disaster Prevention and Resilient City. Beijing University of Architecture; Beijing, China: 2020. [Google Scholar]
- 15.Ferreira A., Pardal J., Malta M., Ferreira C., Vilhena J. Improving urban ecosystems resilience at a city level the Coimbra case study. Energy Procedia. 2013;40:6–14. doi: 10.1016/j.egypro.2013.08.002. [DOI] [Google Scholar]
- 16.Esposito Amideo A., Starita S., Scaparra M.P. Assessing protection strategies for urban rail transit systems: A case-study on the central London underground. Sustainability. 2019;11:6322. doi: 10.3390/su11226322. [DOI] [Google Scholar]
- 17.Zhang J.Y., Yang X.D. Research on urban resilience evaluation and enhancement strategies under the concept of three degrees of space. J. Eng. Manag. 2021;35:55–60. [Google Scholar]
- 18.Xu H., Xue B. Key indicators for the resilience of complex urban public spaces. J. Build. Eng. 2017;12:306–313. doi: 10.1016/j.jobe.2017.06.018. [DOI] [Google Scholar]
- 19.Sun Y., Yao S.M. Evaluation of the resilience of prefecture-level cities in the Yangtze River Delta region based on a social-ecological system perspective; Proceedings of the 14th Conference on Urban Development and Planning; Seville, Spain. 18–20 December 2019; pp. 1954–1962. [Google Scholar]
- 20.Huang L., Wu C., Yang M., Wang B. Application of resilience theory in the field of safety science. Chin. J. Saf. Sci. 2017;27:1–6. [Google Scholar]
- 21.Li T.Y. New advances in resilient city research. Int. Urban Plan. 2017;32:15–25. doi: 10.22217/upi.2015.284. [DOI] [Google Scholar]
- 22.Xie X.J., Chen J., Liu N.P. A study on the evaluation of the resilience of cities: Taking Deyang city as an example. Ind. Saf. Environ. Prot. 2020;46:77–81. [Google Scholar]
- 23.Wang J., Deng Y., Qalati S.A., Qureshi N.A. Urban Resilience and Transportation Infrastructure Level in the Yangtze River Delta. Front. Environ. Sci. 2022;10:445. doi: 10.3389/fenvs.2022.893964. [DOI] [Google Scholar]
- 24.Xiong Y. Exploration and Application of Resilience Theory in Land Consolidation Engineering. J. Phys. Conf. Ser. 2020;1549:022005. doi: 10.1088/1742-6596/1549/2/022005. [DOI] [Google Scholar]
- 25.Risk Management Principles and Implementation Guide. Higher Education Press; Beijing, China: 2018. [Google Scholar]
- 26.Kulikova E.Y., Balovtsev S.V. IOP Conference Series: Materials Science and Engineering. Volume 962. IOP Publishing; Bristol, UK: 2020. Risk control system for the construction of urban underground structures; p. 042020. [Google Scholar]
- 27.Yang F. Interpretation of ISO 37123. Resilient cities indicators for sustainable urban development. Stand. Sci. 2019;2019:11–16. [Google Scholar]
- 28.Shi Y., Ji F., Zhang H.B. Research on evaluation indicators of disaster resilience of urban communities. J. Acad. Disaster Prev. Sci. Technol. 2019;21:47–54. [Google Scholar]
- 29.Peng L., Yang Y.D., Zhang K., Liu X.T. Research on disaster resilience evaluation system for small and medium-sized cities. J. Anhui Univ. Technol. (Nat. Sci. Ed.) 2019;39:77–82. [Google Scholar]
- 30.Cañavera-Herrera J.S., Tang J., Nochta T., Schooling J.M. On the relation between ’resilience’ and ’smartness’: A critical review. Int. J. Disaster Risk Reduct. 2022;75:102970. doi: 10.1016/j.ijdrr.2022.102970. [DOI] [Google Scholar]
- 31.China Association for Standardization of Engineering Construction . Design Code for the Internal Environment of Urban Underground Spaces. CECS; Orlando, FL, USA: 2016. p. 441. [Google Scholar]
- 32.Ruan J., Chen Y., Yang Z. Assessment of temporal and spatial progress of urban resilience in Guangzhou under rainstorm scenarios. Int. J. Disaster Risk Reduct. 2021;66:102578. doi: 10.1016/j.ijdrr.2021.102578. [DOI] [Google Scholar]
- 33.Vivek S., Conner H. Urban road network vulnerability and resilience to large-scale attacks. Saf. Sci. 2022;147:105575. doi: 10.1016/j.ssci.2021.105575. [DOI] [Google Scholar]
- 34.Zhang Z., Cui P., Hao J., Li N., Zeng Z., Liu Y., Zou Q., Huang C., Wu S. Analysis of the impact of dynamic economic resilience on post-disaster recovery "secondary shock" and sustainable improvement of system performance. Saf. Sci. 2021;144:105443. doi: 10.1016/j.ssci.2021.105443. [DOI] [Google Scholar]
- 35.Robertson T., Docherty P., Millar F., Ruck A., Engstrom S. Theory and practice of building community resilience to extreme events. Int. J. Disaster Risk Reduct. 2021;59:102253. doi: 10.1016/j.ijdrr.2021.102253. [DOI] [Google Scholar]
- 36.Abbasnejadfard M., Bastami M., Abbasnejadfard M., Borzoo S. Novel deterministic and probabilistic resilience assessment measures for engineering and infrastructure systems based on the economic impacts. Int. J. Disaster Risk Reduct. 2022;75:102956. doi: 10.1016/j.ijdrr.2022.102956. [DOI] [Google Scholar]
- 37.Bobylev N. Transitions to a high density urban underground space. Procedia Eng. 2016;165:184–192. doi: 10.1016/j.proeng.2016.11.750. [DOI] [Google Scholar]
- 38.Bradshaw S., Hawthorne H., Linneker B. The discord between discourse and data in engendering resilience building for sustainability. Int. J. Disaster Risk Reduct. 2020;50:101860. doi: 10.1016/j.ijdrr.2020.101860. [DOI] [Google Scholar]
- 39.Nicolaou A.I., Masoner M.M. Sample size requirements in structural equation models under standard conditions. Int. J. Account. Inf. Syst. 2013;14:256–274. doi: 10.1016/j.accinf.2013.11.001. [DOI] [Google Scholar]
- 40.Chai H. Research on reliability and validity testing methods in questionnaire design. World Sci. Technol. Res. Dev. 2010;32:548. [Google Scholar]
- 41.Wang C., Wang D. The comparison of goodness index of structural equation model. Mod. Prev. Med. 2010;37:7–9. [Google Scholar]
- 42.Cohen A., Vigoda E., Samorly A. Analysis of the mediating effect of personal-psychological variables on the relationship between socioeconomic status and political participation: A structural equations framework. Political Psychol. 2001;22:727–757. doi: 10.1111/0162-895X.00260. [DOI] [Google Scholar]
- 43.Wang Z.R. Ph.D. Thesis. Xi’an University of Architecture and Technology; Xi’an, China: 2006. Research on Risk Management Technology and Application for Construction Projects. [Google Scholar]
Associated Data
This section collects any data citations, data availability statements, or supplementary materials included in this article.
Data Availability Statement
Not applicable.







