Abstract
Esophageal cancer has high incidence rate in China. Neoadjuvant chemoradiotherapy (nCRT) has become the standard treatment for esophageal squamous cell carcinoma (ESCC). However, there are few reliable epigenetic parameters for patients with ESCC undergoing neoadjuvant therapy. Genomic extract from tumor tissue was amplified and sequenced using the Illumina HiSeq4000 to quantify genes associated methylation or hydromethylation in 12 patients with ESCC undergoing nCRT. The genome-wide hydroxymethylation were analyzed by methylated and hydroxymethylated DNA immunoprecipitation sequencing by MACS2 software and UCSC RefSeq database. Abnormal DNA methylation was statistically different between nCRT-well (showed a pathological complete response to nCRT) and nCRT-poor (showed incomplete pathological response to nCRT) patients. Levels of ten-eleven translocation 1, 2 and 3 mRNA and protein were higher in tumor tissue in nCRT-well group patients than in nCRT-poor group patients. Illumina HiSeq 4000 sequencing identified 2925 hypo-differentially hydroxymethylated region (DhMRs) and 292 hyper-DhMRs in promoter between nCRT-well and nCRT-poor patients. Biological processes associated with hyper-DhMRs included ‘snRNA processing’, ‘hormone-mediated signaling pathway’ and ‘cellular response’. Metabolic processes were associated with hypo-DhMRs. These data may explain the functional response to nCRT in patients with abnormal promoter of methylation gene-associated mRNA expression. The present results implied that hyper-DhMRs and hypo-DhMRs affect molecular pathways, such as hippo and Notch signaling pathways, highlighting epigenetic modifications associated with clinical response to nCRT in patients with esophageal cancer.
Keywords: esophageal cancer, hydroxymethylation, neoadjuvant chemoradiotherapy
Introduction
According to GLOBOCANE 2020(1), esophageal cancer ranks seventh in incidence and sixth in mortality among all types of cancer worldwide. Esophageal squamous cell carcinoma (ESCC), the predominant histological subtype of esophageal cancer, has high incidence in China (1). For resectable advanced ESCC, surgical resection remains the most common treatment approach, particularly in patients treated with neoadjuvant chemoradiotherapy (nCRT). Therefore, nCRT is considered the standard treatment strategy for ESCC (2,3). The CROSS (2) study also suggested that patients with ESCC may benefit from preoperative CRT combined with concurrent radiotherapy. The standard chemotherapy regimen consists of carboplatin (2 mg/ml/min) and paclitaxel (50 mg/m2/day; days, 1, 8, 15, 22, 29 from inpatient admission) for five weekly cycles, accompanied by increasing doses of radiation using 41.4 Gy in 23 fractions, five days/week (4). The CROSS trial also illustrated a significant advantage in disease-free survival in patients with ESCC. nCRT is also beneficial in decreasing tumor burden and size, which are associated with pathological regression (5). Additionally, the NEOCRTEC5010 randomized clinical trial revealed that the survival rate of patients with locally advanced ESCC treated with nCRT + surgery was significantly improved compared with those treated with surgery alone (6).
It has been previously reported that targeted drugs, such as those targeting programmed cell death-1 (PD-1), improve clinical response of patients with cancer to nCRT (7,8). The Keystone-002 trial demonstrated that patients with locally advanced ESCC exhibit better outcome when treated with nCRT combined with pembrolizumab (9). Potential effects of other factors such as the gene expression profile, microarray or clinical parameters, have been evaluated in terms of the clinical response of patients with esophageal cancer to nCRT (10). A study suggested that evaluation of visual residual tumor cells may be considered as a significant predictor of tumor regression in patients with ESCC treated with nCRT (11). In addition, heterogeneity has been observed in the expression of microRNAs associated with the pathological response of patients with ESCC to nCRT, while several promising biomarkers have been identified (12-15). However, the currently available prognostic biomarkers for patients with ESCC undergoing neoadjuvant therapy are limited.
It has been reported that the dysregulation of epigenetic modifications, such as 5-position of cytosine (5-mC) and 5-hydroxymethylcytosine (5-hmC), serves a crucial role in tumorigenesis (16). 5-mC and 5-hmC are stable, heritable epigenetic marks governed by methyltransferases and demethylases (17,18). 5-hmCs have been detected in the gene bodies of promoters and enhancers [such as pepsinogen A4 (PGA4)] (19). A study showed that tissue-specific 5-hmCs serve a key role in gene expression and function (19). Additionally, a study on circulating cell-free DNA suggested that tissue levels of 5-hmC reads may be used as diagnostic biomarkers in patients with esophageal cancer (20).
Abnormal levels of DNA methylation are involved in gene silencing during carcinogenesis, thus providing novel insights into the effects of methylation on cancer progression. Several key epigenetic biomarkers, such as two DNA (cytosine-5)-methyltransferase (DNMT) inhibitors (azacitidine and decitabine) for the treatment of myelodysplastic syndrome (MDS), have been identified for cancer screening, diagnosis, prognosis and treatment (21). DNA hypomethylation and hypermethylation have been identified as the most common types of methylation abnormality. The members of the ten-eleven translocation (TET) family convert 5-mC to 5-hmC via DNA demethylation. It has been previously reported that abnormal levels of 5-hmC serve a key role in carcinogenesis, including ESCC. Three TET genes, namely TET1, TET2 and TET3 are responsible for conversion of 5-mC to 5-hmC. The dysregulation of TETs has been associated with carcinogenesis (17,21). Therefore, it was hypothesized that abnormal TET mRNA and protein expression levels may be associated with altered 5-hmC levels via 5mC oxidization, thus contributing to altered hydroxymethylated and differentially unmethylated regions (19).
Cancer epigenetics provide novel strategies in the treatment and prognosis of esophageal cancer (22,23). Therefore, evaluating expression of genes in hydroxymethylated regions, such as 5-mC and 5-hmC, is of importance. DNA methylation in ESCC could increase understanding on the effects of specific hydroxymethylated regions in response to chemotherapy and radiotherapy. However, specific hydroxymethylated regions in patients with ESCC remain unknown, particularly in patients treated with nCRT.
The present study aimed to analyze genomic methylation and hydroxymethylation status of patients with ESCC using sequence-based approaches, including methylated DNA immunoprecipitation sequencing (MeDIP-seq) and hydroxymethylated (hMe)DIP-seq to detect methylated or hydroxymethylated DNA regions. Distribution of methylated and hydroxymethylated DNA regions was determined in cancer tissue derived from patients with ESCC treated with nCRT.
Materials and methods
Patient samples and clinical data
A total of 12 patients with ESCC from Changzhou Tumor Hospital (Changzhou, in China) were enrolled from April 2015 to Dec 2018 in the present study. Patients with lymph node or distant metastasis were excluded. Patients were treated with standard nCRT combined with esophagectomy, according to the Dutch guidelines for treatment of ESCC (v3.0; 2010; update 2014) (2,3). Tumor tissue samples were obtained after surgery. Among the 12 patients with ESCC, routinely followed-up on an outpatient basis, six patients showed a pathological complete response following nCRT (nCRT-well group), while six patients exhibited incomplete pathological response after nCRT (nCRT-poor group). A total of five females and seven males with ESCC were included, with a mean age of 54.25±6.1 years (range, 48-72 years). Written informed consent was obtained from all patients and the study was approved (No. 2021055) by the Ethics Committee of Changzhou Tumor Hospital.
MeDIP and hMeDIP in ESCC tumor tissue
Genomic DNA extraction from tumor tissue was performed using kit (Takara MiniBEST Universal Genomic DNA Extraction kit, cat. no. #9761; Takara Biotechnology Co., Ltd.). DNA samples were fragmented to 200-800 bp with a Diagenode Bioruptor. NanoDrop ND-1000 (Nanodrop, Inc., USA) instrument was used for the measurement of concentration (ABS 260) and protein contamination (ratio ABS260/ABS280) of total DNA samples. A total of 1 ug DNA fragments with mixed libraries were generated by single-stranded DNA molecules following denaturation with 0.1 M NaOH. The concentration of each library was adjusted to 10 nM before cluster generation. Sequencing library was determined by Agilent 2100 Bioanalyzer using the Agilent DNA 1000 chip kit (Agilent, part #5067-1504), which is followed by amplification using the HiSeq3000/4000 PE Cluster kit (cat. no. PE-410-1001; Illumina, Inc.). Paired end sequencing was performed using the Illumina HiSeq4000 platform (Illumina, Inc.) by running 150 cycles use HiSeq 3000/4000 SBS Kit (300 cycles) (#FC-410-1003, Illumina) according to the manufacturer's instructions. The completed libraries were quantified with the Agilent 2100 Bioanalyzer (Agilent Technologies, Inc.).
Bioinformatics
To identify mRNAs significantly associated with hMeDIP-enriched regions (peaks), aligned reads were assessed using MACS2 software (cut-off, q-value ≤1x10-5; Ver 2.2.7, https://pypi.org/project/MACS2/). mRNAs associated with-hMeDIP enriched regions were annotated to the nearest genes using the University of California Santa Cruz RefSeq database (https://www.ncbi.nlm.nih.gov/refseq/). The statistically significant mRNA-associated differentially hydroxymethylated regions (DhMRs) within the promoter sequence between two samples were identified using diffReps software (version 1.55.6) (cut-off, log2FC ≥1; P≤1x10-4) (https://code.google.com/p/diffreps/under). Gene Ontology (GO) (geneontology.org; cut-off, P≤0.05), was also used in the present study. Kyoto Encyclopedia of Genes and Genomes (KEGG; genome.jp/kegg/pathway.html) significantly enriched pathways were determined using EASE-score or Fisher's or hypergeometric-P-value (cut-off, P≤0.05). GO enrichment analysis included at least one differentially methylated region (DMR). In addition, python (version 2.70) (https://www.python.org/), R language (version 3.4.1) (https://www.r-project.org/), FastQC (version 0.11.5) (http://www.bioinformatics.babraham.ac.uk/projects/fastqc/), Cutadapt (version 1.14; github.com/marcelm/cutadapt/), Hisat2 (version 2.1.0; daehwankimlab.github.io/hisat2/), MACS2 (version 2.1.1) and diffReps (version 1.55.6) software were used for bioinformatics.
DiseaseMeth 3.0
DiseaseMeth version 3.0 (diseasemeth.edbc.org/) contains DNA methylation information updated from 1 October 2015 to 31 January 2021. Data sources include public databases and literature. A total of 4,708 samples in 247 high-throughput datasets were collected from the Gene Expression Omnibus (https://www.ncbi.nlm.nih.gov/geo/) and The Cancer Genome Atlases databases (https://www.cancer.gov/about-nci/organization/ccg/research/structural-genomics/tcga). Literature data were searched manually in PubMed resulting in 2,210 references (pubmed.ncbi.nlm.nih.gov/).
Immunohistochemical (IHC) staining
Surgical specimens were immersed in 10% formalin solution for 25˚C, 24 h, dehydrated using a serial alcohol gradient, and embedded in paraffin. Longitudinal cuts were made along the specimens, and then were cut for 5-micrometer-thick sections. Sections were blocked with 1% BSA) (cat. nos. 37525, Thermo Scientific™, USA) for 25˚C, 15 min. The sections were recovered by a high pH solution for 20 min at 95˚C, then incubating 5 min in a 3% hydrogen peroxide solution, dewaxed in xylene, rehydrated using decreasing concentrations of ethanol, and washed in PBS. Tissue was incubated with primary antibodies against TET1, 2 and 3 (cat. nos. ab272900, ab99432 and ab153724, respectively; all Abcam), at 1:500 dilution for 60 min, 37˚C, then with HRP Anti-Rabbit IgG antibody (ab6759, Abcam, USA) or HRP Anti-Goat IgG antibody (ab6858, Abcam) secondary antibodies, at 1:1,000 dilution for 20 min, 37˚C. A chromogenic reaction is performed by eBioscience™ DAB Advanced Chromogenic Kit (cat. no. 8801-4965-72, Invitrogen™, USA). And counterstained by 1% hematoxylin Stain Solution (cat. nos. Q38803, Thermo Scientific™), for 25˚C, 8 min. Nuclear TET1-, 2- and 3-positive expression was defined as weak or strong when ≤30% or >30% of cells were stained, respectively. IHC staining score was independently calculated by two pathologists, according to the IHC scoring system of HER2(24) due to lack of standards for TET protein expression. Images were scanned by the Leica DM RXA2 light microscope (Software: Leica LAS 3.8) at a magnification of x200.
Determination of TET mRNA expression levels
Total RNA was extracted from tissue using TRIzol reagent (cat. no. 15596026; Thermo Fisher Scientific, Inc.), according to the manufacturer's instructions. Subsequently, total RNA was reverse transcribed into cDNA (37˚C, 15 min and 85˚C, 5 sec) and reverse transcription-quantitative (q)PCR kit (cat. no. RR036Q; Takara Biomedical Technology Co., Ltd.) was performed on the Mx3000P qPCR System (Stratagene; Agilent Technologies, Inc.) using the corresponding SYBR Green qPCR kit, according to the manufacturer's instructions (cat. no. 9767; Takara Biomedical Technology Co., Ltd.). qPCR for TETs mRNA expression was performed under the following conditions: 5 min at 95˚C, 40 cycles of 28 sec at 95˚C, 30 sec at 60˚C, and 1 min at 72˚C. The mRNA expression levels of TETs were normalized to those of β-actin. Cq values for triplicate reactions were averaged and relative TETs expression was determined with the comparative 2-ΔΔCq method (25), using average Cq values for TETs and β-actin. The primers used are listed in Table SI.
Statistical analysis
All statistical analysis was performed out using SPSS 17.0 software (SPSS, Inc.). All P-values were two-sided. The differences in mean TET mRNA expression levels (mean ± SEM of three independent repeats) between two groups were compared using unpaired t test. The overall survival was estimated using the Kaplan-Meier method and results were compared by log-rank (Mantel-Cox) test. P<0.05 was considered to indicate a statistically significant difference.
Results
TET expression is higher in patients in nCRT-well than nCRT-poor group
The overall survival of patients in the nCRT-poor group was shorter compared with that in the nCRT-well group (median, 30.5 vs. 46 months; P=0.0128; HR=0.1494; 95CI% 0.0334-0.6678; Fig. 1A). This was not associated with clinicopathological parameters, including regional lymph node and distant metastasis and recurrence rate, but the survival rate were statistically significant (Fig. 1A).
Figure 1.
Expression of TETs in patients with ESCC. (A) Overall survival in 12 patients with ESCC in nCRT-well and nCRT-poor group using Kaplan-Meier method for survival analysis by log-rank (Mantel-Cox) test. Expression of (B) TET1, (C) 2 and (D) 3 mRNA in patients with ESCC assessed by unpaired t test. *P<0.05 vs. nCRT-well. (E) Immunohistochemical analysis of paraffin-embedded ESCC tumor tissue labeling TET1, 2 and 3 (magnification, x200). TET, ten-eleven translocation; ESCC, esophageal squamous cell carcinoma; nCRT, neoadjuvant chemoradiotherapy.
In addition, mRNA expression levels of TET1 were significantly higher in the nCRT-well group (mean-ΔCq=-5.73) compared with the nCRT-poor group (mean-ΔCq=-7.22; P=0.0072; Fig. 1B). Additionally, mRNA expression levels of TET2 were significantly different between the nCRT-well (mean-ΔCq=-6.62) and nCRT-poor groups (mean-ΔCq=-8.06; P=0.0064; Fig. 1C). Consistently, TET3 was significantly upregulated in the nCRT-well group (mean-ΔCq=5.42) compared with the nCRT-poor group (mean-ΔCq=-7.09; P=0.0048; Fig. 1D). Furthermore, IHC staining revealed that expression of TET1, TET2 and TET3 was stronger in tumor tissue derived from patients in the nCRT-well group compared with that in the nCRT-poor group (Fig. 1E).
mRNA-associated DhMRs in promoter sequences
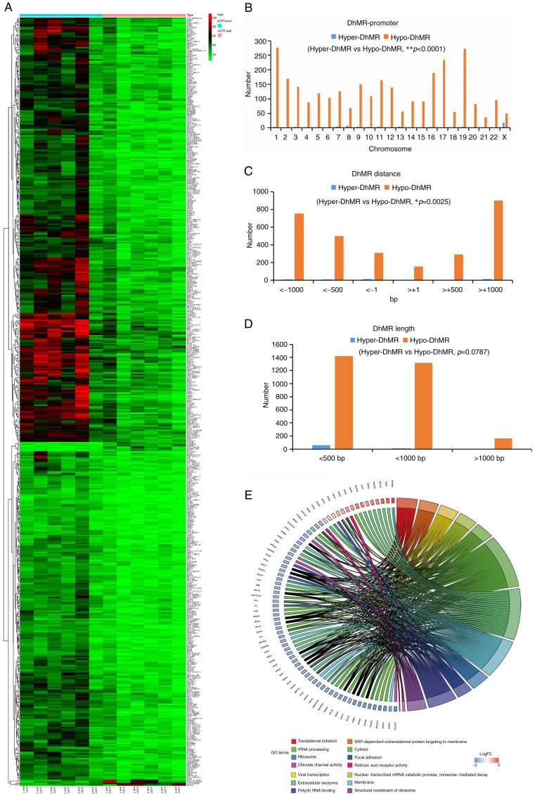
A total of 2,925 mRNA-associated hypo-DhMRs and 292 mRNA-associated hyper-DhMRs were identified in the promoter sequences between the nCRT-well and nCRT-poor groups (Fig. 2A). The hypo-(0~18 genes) and hyper-DhMRs (36-277 genes) were detected in the promoter regions on different chromosomes (chromosome 1-22, X; Fig. 2B). The analysis also revealed that the distance of DhMRs from the transcription start site varied from 1,000 bp downstream to ~1,000 bp to upstream (Fig. 2C). Additionally, the length of DhMRs was varied from <500 bp to >1,000 bp (Fig. 2D). DhMRs were significantly enriched in different GO terms in the nCRT-well group compared with the nCRT-poor group, such as ribosome, cytosol, rRNA processing, translational initiation, focal adhesion, membrane' (Fig. 2E).
Figure 2.
Profiling of DhMRs in the promoter region of specific gene. (A) Unsupervised hierarchical clustering of b-values for differentially hydroxymethylated loci. (B) Distribution of DhMRs peaks in chromosome. (C) Location of DhMRs peaks in promoter region to TSS. (D) Distribution of DhMR length in promoter region. (E) Significant GO categories of genes. DhMR, differentially hydroxymethylated region; GO, Gene Ontology; TSS, transcription start site.
Biological processes in GO
Functional pathway analysis revealed that the differentially hydroxymethylated CpGs were enriched in biological pathways. Hyper-DhMRs were significantly enriched in biological processes, including ‘small nuclear RNA (snRNA) 3'-end processing’, ‘snRNA processing’, ‘snRNA metabolic process’, ‘RNA 3'-end processing’ [cancer/testis antigen family 45 (CT45), CT45A2, CT45A5, CT45A6, CT45A8 and CT45A9], ‘hormone-mediated signaling pathway’, ‘response to steroid hormone’, ‘cellular response to lipid’, ‘cellular response to hormone stimulus’ [corticotropin-releasing hormone (CRH), defensin alpha 1 (DEFA1), growth hormone secretagogue receptor (GHSR) and retinoic acid receptor, gamma (RARG)], ‘embryo development ending in birth’ and ‘chordate embryonic development’ [matrix metallopeptidase 16 (MMP16), RARG, SKI like proto-oncogene (SKIL) and zinc finger protein 568 (ZNF568); Fig. 3A-D]. Furthermore, hypo-DhMRs were primarily enriched in the following biological processes: ‘Nitrogen compound metabolic process’, ‘macromolecule metabolic process’, ‘cellular metabolic process’, ‘cellular nitrogen compound metabolic process’, ‘metabolic process’, ‘localization’, ‘cellular process’, ‘regulation of metabolic process’ and ‘regulation of nitrogen compound metabolic process’ such as alpha 1,4-galactosyltransferase [A4GALT], aladin WD repeat nucleoporin [AAAS], adipogenesis associated Mth938 domain containing [AAMDC], etc (Fig. 3E-H).
Figure 3.
Most enriched GO terms of DhMR-associated genes in BP. (A) Hyper-DhMR-associated genes in BP. (B) The Enrichment score of hyper-DhMR-associated genes in BP. (C) The fold Enrichment score of hyper-DhMR-associated genes in BP. (D) The Gene ratio of hyper-DhMR-associated genes in BP. (E) The hypo-DhMR-associated genes in BP. (F) The Enrichment score of hypo-DhMR-associated genes in BP. (G) The fold Enrichment score of hypo-DhMR-associated genes in BP. (H) The Gene ratio of hypo-DhMR-associated genes in BP. DhMR, differentially hydroxymethylated region; GO, Gene Ontology; DE, differentially expressed; BP, biological process.
Cellular component classification in GO
Hyper-DhMRs were enriched in cellular components, including ‘transferase complex’ (CT45A2, CT45A5, CT45A6, CT45A8, CT45A9 and gigaxonin), ‘integrator complex’, ‘DNA-directed RNA polymerase II’, ‘nuclear DNA-directed RNA polymerase complex’ and ‘DNA-directed RNA polymerase complex’ (CT45A2, CT45A5, CT45A6, CT45A8 and CT45A9), ‘Golgi cis cisterna’, ‘cis-Golgi network’, ‘Golgi cisterna membrane’, ‘Golgi cisterna’, ‘Golgi stack’ [golgin A8 family member GOLGA8)A and GOLGA8B] and ‘Golgi lumen’ (DEFA1 and MMP16; Fig. 4A-D). In addition, hypo-DhMRs were primarily enriched in ‘cytoplasm’, ‘intracellular organelle’, ‘membrane-bounded organelle’, ‘intracellular membrane-bounded organelle’, ‘intracellular’, ‘nucleus’, ‘cell’, ‘cytosol’, ‘protein-containing complex’ and ‘nuclear lumen’ cellular components (Fig. 4E-H).
Figure 4.
Most enriched GO terms of DhMRs associated genes in CC. (A) The hyper-DhMR-associated genes in CC. (B) The Enrichment score of hyper-DhMR-associated genes in CC. (C) The fold Enrichment score of hyper-DhMR-associated genes in CC. (D) The Gene ratio of hyper-DhMR-associated genes in CC. (E) The hypo-DhMR-associated genes in CC. (F) The Enrichment score of hypo-DhMR-associated genes in CC. (G) The fold Enrichment score of hypo-DhMR-associated genes in CC. (H) The Gene ratio of hypo-DhMR-associated genes in CC. DhMR, differentially hydroxymethylated region; GO, Gene Ontology; DE, differentially expressed; CC, cellular component.
Molecular function classification in GO
GO enrichment analysis revealed that hyper-DhMRs were enriched in molecular functions, such as ‘peptidase activity’ (KLK1, MMP16, PGA3, USP17L11 and USP17L18), ‘ubiquitinyl hydrolase activity’, ‘thiol-dependent ubiquitinyl hydrolase activity’ and ‘cysteine-type peptidase activity’ (USP17L11 and USP17L18), ‘endopeptidase activity’ (KLK1, MMP16 and PGA3), ‘hormone receptor binding’ (CRH and RARG) and ‘sequence-specific DNA binding’ (FOXD4L3, FOXD4L4, RARG, SKIL and ZNF568; Fig. 5A-D). Hypo-DhMRs were enriched in the following molecular functions: ‘Peptide binding’, ‘protein binding’, ‘nucleic acid binding’, ‘organic cyclic compound binding’, ‘catalytic activity’, ‘cation binding’, ‘amide binding’, ‘metal ion binding’, ‘enzyme binding’ and ‘transferase activity’, such as acetoacetyl-CoA synthetase [AACS], A4GALT, ATP binding cassette subfamily D member 1 [ABCD1], etc (Fig. 5E-H).
Figure 5.
Most enriched GO terms of DhMRs associated genes in MF. (A) The hyper-DhMR-associated genes in MF. (B) The Enrichment score of hyper-DhMR-associated genes in MF. (C) The fold Enrichment score of hyper-DhMR-associated genes in MF. (D) The Gene ratio of hyper-DhMR-associated genes in MF. (E) The hypo-DhMR-associated genes in MF. (F) The Enrichment score of hypo-DhMR-associated genes in MF. (G) The fold Enrichment score of hypo-DhMR-associated genes in MF. (H) The Gene ratio of hypo-DhMR-associated genes in MF. DhMR, differentially hydroxymethylated region; GO, Gene Ontology; DE, differentially expressed; MF, molecular function.
KEGG pathway analysis
KEGG enrichment analysis showed that hyper-DhMRs were not significantly enriched in any cancer-associated pathway. However, hypo-DhMRs were enriched in cancer-associated pathways, including ‘ribosome’, ‘HTLV-1 infection’, ‘hippo signaling pathways’, ‘regulation of actin cytoskeleton’, ‘bacterial invasion of epithelial cells’, ‘apelin signaling pathway’ and ‘Notch signaling pathway’, such as mitochondrial ribosomal protein L23 [MRPL23], adenylate cyclase 1 [ADCY1], actin beta [ACTB], abl interactor 2 [ABI2], a disintegrin and metallopeptidase domain 17 [ADAM17], etc (Fig. 6A-C).
Figure 6.
Kyoto Encyclopedia of Genes and Genomes pathway enrichment analysis of DhMR-associated genes. (A) Numbers of hypo-DhMR-associated genes in signal pathway. (B) Enrichment score of hypo-DhMR-associated genes in signal pathway. (C) Gene ratio of hypo-DhMR-associated genes in signal pathway. DhMR, differentially hydroxymethylated region; DE, differentially expressed.
Discussion
Esophageal cancer is a key cause of cancer-associated mortality worldwide and is characterized by inter- and intra-tumoral genomic heterogeneity. Since the diagnostic strategies are limited, the majority of patients with ESCC first present with lymph node or distal metastasis, thus leading to poor outcomes. Therefore, understanding tumor heterogeneity may be beneficial for the clinical management of patients with esophageal cancer (2,26,27).
How to assess tumor response after nCRT has raised discussion. A study suggested that the mRNA expression levels of PD-ligand 1 and CD8B may be used as prognostic markers in patients with ESCC treated with nCRT (28). However, assessment of response to nCRT via rebiopsy, endoscopy and endoscopic ultrasound cannot accurately predict clinical outcomes (29). Wang et al (11) suggested that the percentage of visual residual tumor cells may be used to evaluate the response of patients with ESCC to nCRT in clinical practice.
It has been reported that genomic alterations, such as somatic mutations and copy number alteration, are involved in the molecular regulation of esophageal cancer. Furthermore, epigenetic changes, particularly specific DNA methylation alterations such as 5-mC and 5-hmC, have been established as targets for therapeutic intervention in several types of cancer, such as MDS (21,30,31). The results of the present study showed that levels of abnormal DNA methylation were significantly different, especially hypo-hydroxymethylation, which is 2925 hypo-DhMRs and 292 hyper-DhMRs in promoter between nCRT-well and nCRT-poor patients. Additionally, mRNA and protein expression levels of TET1, 2 and 3 were notably increased in tumor tissue derived from patients in the nCRT-well group compared with those in the nCRT-poor group. These findings suggested that enhanced expression levels of TETs may be involved in abnormal levels of 5-hmC. There are some genome-wide hydroxymethylation analyses (20,22,23), but, to the best of our knowledge, there is no study for nCRT-well and nCRT-poor patients with ESCC. The present results contribute to understanding DhMRs and may facilitate development of novel invasive tools for clinical response to nCRT.
Following Illumina HiSeq 4000 sequencing, a total of 2,925 hypo-DhMRs and 292 hyper-DhMRs were identified between the nCRT-well and nCRT-poor groups. The hyper-DhMRs were enriched in biological processes such as ‘snRNA processing’, ‘hormone-mediated signaling pathway’ and ‘cellular response’. Consistently, hypo-DhMRs were also enriched in metabolic processes. Hyper-DhMRs were enriched in the cellular component ‘transferase complex’, associated with CT45 genes. On the other hand, hypo-DhMRs were primarily enriched in the term ‘intracellular organelle’. Additionally, hyper-DhMRs were enriched in the molecular functions ‘peptidase activity’, ‘USP17L’ and ‘DNA binding’, and hypo-DhMRs in ‘peptide binding’, ‘amide binding’, ‘protein binding’ and ‘catalytic activity’. KEGG pathway enrichment analysis revealed that hypo-hydroxymethylated CpG-associated genes were primarily enriched in ‘apelin signaling pathway’, ‘hippo pathways’ and ‘Notch pathways’. The aforementioned findings suggested that the GO and KEGG databases may provide more information regarding the molecular mechanisms of DhMRs in ESCC (32).
Profiling of cell-free DNA 5-mCs may provide facilitate development of epigenetic genomic markers for the early diagnosis and surveillance of cancer (33). DhMRs contribute to the development of novel invasive tools for evaluating clinical response to nCRT. Here, several differentially expressed genes, such as DES, TF, TFEB, CD53, MAD1L1, GPX7, HIVEP3, TRIM71, CDKN1C, ARHGAP25 and CT45, were identified between the nCRT-well and nCRT-poor groups. The methylation modifications in the aforementioned genes were assessed using DiseaseMeth version 3.0(34). The results showed that both GPX7 and TRIM71 genes were hypermethylated. Peng et al (35) demonstrated that GPX7 is frequently downregulated in esophageal adenocarcinoma and that GPX7 promoter is hypermethylated in more than half of esophageal adenocarcinoma samples. A significant inverse correlation between DNA methylation and mRNA expression levels of GPX7 has been observed (36). To the best of our knowledge, there are no studies on methylation status of TRIM71 in patients with ESCC. However, Qu et al (37) revealed a specific group of risk-associated DMRs located near TRIM71 gene in patients with acute myeloid leukemia. To the best of our knowledge, there are no studies on methylation status and mRNA expression levels of TRIM71 in patients with ESCC.
Although the present study found differential expression of the aforementioned genes, more samples are required for confirmation; this is a limitation of the present study. These genes may play an important role during tumorigenesis, such as cancer stem-like pathway signaling. It is necessary to confirm expression of these genes and DNA hydroxymethylation in nCRT-well and nCRT-poor patient groups. Taken together, the aforementioned studies support the present results regarding the key role of abnormal gene promoter methylation in mRNA gene expression and its association with response of patients with ESCC to nCRT.
De Klerk et al (38) identified several candidate epigenetic biomarkers, such as NDRG4, TFPI2, RUNX3, MGMT, CHFR, CDKN2A, MLH1 and RASSF1 genes, in 75 patients with adenocarcinoma and 16 patients with ESCC associated with response to nCRT. Iwabu et al (39) also demonstrated using genome-wide DNA methylation analysis that FGF5 methylation is significantly associated with response to definitive CRT in 117 patients with ESCC. The aforementioned findings indicated that identifying potential methylation biomarkers associated with response to nCRT may be beneficial for development of individualized therapy.
Coscia et al (40) suggested that cancer/testis antigen 45 (CT45) may be considered as an independent prognostic factor in patients with ovarian cancer. The aforementioned study showed that CT45 is associated with resistance to platinum-based chemotherapy via regulating protein phosphatase 4 activity. Therefore, increased CT45 protein levels enhance DNA damage and platinum sensitivity via activating cytotoxic T cells and killing tumor cells. Zhang et al (41) demonstrated that the expression of CT45 is regulated via promoter hypomethylation in epithelial ovarian cancer. Herein, CT45 was identified as a mRNA-associated DhMR also associated with response to nCRT.
DNA hydroxymethylation is one of the most common processes of epigenetic regulation, which affects expression of both oncogenes and tumor suppressor factors (42). The results of the present study showed that global 5-hmC content was notably dysregulated, thus affecting the response of patients with ESCC to nCRT. This indicated that the levels of 5-hmC undergo highly dynamic changes during CRT.
However, the current study has limitations. Due to the high cost of hMeDIP-seq, the sample size was small and all patients were of the same background (no lymph node and distant metastasis), thus resulting some variance in DhMRs. However, hydroxymethylation profiling was performed in tissue derived from patients with ESCC treated with nCRT. Key hydroxymethylated genes were identified in different biological and metabolic pathways. Further studies with larger sample size should be performed in future to uncover the molecular mechanisms involved in the aforementioned processes.
The results of the present study suggested that hyper- and hypo-DhMRs affect molecular pathways, such as the hippo and Notch signaling pathways, thus providing basic information on epigenetic modifications associated with the clinical response to nCRT. The hyper- and hypo-DhMRs identified in the present study may serve as potential biomarkers for nCRT in patients with esophageal cancer.
Supplementary Material
Acknowledgements
Not applicable.
Funding Statement
Funding: The present study was supported by the Suzhou Science and Technology Program (grant no. SLT202005), Suzhou Municipal Commission of Health and Family Planning (grant no. LCZX202031) and Suzhou New District Science and Technology Program (grant no. 2019Z009).
Availability of data and materials
The datasets generated and/or analyzed during the current study are available in the Bioproject repository for the National Center for Biotechnology Information [ncbi.nlm.nih.gov/bioproject/?term=(Bioproject No.)], Bioproject nos. PRJNA885773, PRJNA885596, PRJNA885597, PRJNA885605, PRJNA885611, PRJNA885751, PRJNA885771, PRJNA885877, PRJNA885896, PRJNA885912, PRJNA886044 and PRJNA886049.
Authors' contributions
CZ and MW conceived and designed the study. ML, XZ and JZ collected data and analyzed data. CZ analyzed and interpreted data. All authors wrote the manuscript. All authors have read and approved the final manuscript. CZ and MW confirm the authenticity of all the raw data.
Ethics approval and consent to participate
The study was conducted in accordance with the amended Declaration of Helsinki and was approved by the Ethic Committee of the Second Affiliated Hospital of Nanchang University, Changzhou Cancer Hospital and Suzhou Science and Technology Town Hospital (approval no. 2021055). All patients gave written informed consent for participation in the study.
Patient consent for publication
Not applicable.
Competing interests
The authors declare that they have no competing interests.
References
- 1.Sung H, Ferlay J, Siegel RL, Laversanne M, Soerjomataram I, Jemal A, Bray F. Global cancer statistics 2020: GLOBOCAN estimates of incidence and mortality worldwide for 36 cancers in 185 countries. CA Cancer J Clin. 2021;71:209–249. doi: 10.3322/caac.21660. [DOI] [PubMed] [Google Scholar]
- 2.Shapiro J, van Lanschot JJB, Hulshof MCCM, van Hagen P, van Berge Henegouwen MI, Wijnhoven BPL, van Laarhoven HWM, Nieuwenhuijzen GAP, Hospers GAP, Bonenkamp JJ, et al. Neoadjuvant chemoradiotherapy plus surgery versus surgery alone for oesophageal or junctional cancer (CROSS): Long-term results of a randomised controlled trial. Lancet Oncol. 2015;16:1090–1098. doi: 10.1016/S1470-2045(15)00040-6. [DOI] [PubMed] [Google Scholar]
- 3.Li J, Zhao Q, Ge X, Song Y, Tian Y, Wang S, Liu M, Qiao X. Neoadjuvant chemoradiotherapy improves survival in locally advanced adenocarcinoma of esophagogastric junction compared with neoadjuvant chemotherapy: A propensity score matching analysis. BMC Surg. 2021;21(137) doi: 10.1186/s12893-021-01136-z. [DOI] [PMC free article] [PubMed] [Google Scholar]
- 4.Yang Y, Zhu L, Cheng Y, Liu Z, Cai X, Shao J, Zhang M, Liu J, Sun Y, Li Y, et al. Three-arm phase II trial comparing camrelizumab plus chemotherapy versus camrelizumab plus chemoradiation versus chemoradiation as preoperative treatment for locally advanced esophageal squamous cell carcinoma (NICE-2 study) BMC Cancer. 2022;22(506) doi: 10.1186/s12885-022-09573-6. [DOI] [PMC free article] [PubMed] [Google Scholar]
- 5.Liu J, Yang Y, Liu Z, Fu X, Cai X, Li H, Zhu L, Shen Y, Zhang H, Sun Y, et al. Multicenter, single-arm, phase II trial of camrelizumab and chemotherapy as neoadjuvant treatment for locally advanced esophageal squamous cell carcinoma. J Immunother Cancer. 2022;10(e004291) doi: 10.1136/jitc-2021-004291. [DOI] [PMC free article] [PubMed] [Google Scholar]
- 6.Yang H, Liu H, Chen Y, Zhu C, Fang W, Yu Z, Mao W, Xiang J, Han Y, Chen Z, et al. Long-term efficacy of neoadjuvant chemoradiotherapy plus surgery for the treatment of locally advanced esophageal squamous cell carcinoma: The NEOCRTEC5010 randomized clinical trial. JAMA Surg. 2021;156:721–729. doi: 10.1001/jamasurg.2021.2373. [DOI] [PMC free article] [PubMed] [Google Scholar]
- 7.Yang P, Zhou X, Yang X, Wang Y, Sun T, Feng S, Ma X. Neoadjuvant camrelizumab plus chemotherapy in treating locally advanced esophageal squamous cell carcinoma patients: A pilot study. World J Surg Oncol. 2021;19(333) doi: 10.1186/s12957-021-02446-5. [DOI] [PMC free article] [PubMed] [Google Scholar]
- 8.Liu J, Li J, Lin W, Shao D, Depypere L, Zhang Z, Li Z, Cui F, Du Z, Zeng Y, et al. Neoadjuvant camrelizumab plus chemotherapy for resectable, locally advanced esophageal squamous cell carcinoma (NIC-ESCC2019): A multicenter, phase 2 study. Int J Cancer. 2022;151:128–137. doi: 10.1002/ijc.33976. [DOI] [PubMed] [Google Scholar]
- 9.Shang X, Zhang W, Zhao G, Liang F, Zhang C, Yue J, Duan X, Ma Z, Chen C, Pang Q, et al. Pembrolizumab combined with neoadjuvant chemotherapy versus neoadjuvant chemoradiotherapy followed by surgery for locally advanced oesophageal squamous cell carcinoma: Protocol for a multicentre, prospective, randomized-controlled, phase III clinical study (Keystone-002) Front Oncol. 2022;12(831345) doi: 10.3389/fonc.2022.831345. [DOI] [PMC free article] [PubMed] [Google Scholar]
- 10.Huang RW, Chao YK, Wen YW, Chang HK, Tseng CK, Chan SC, Liu YH. Predictors of pathological complete response to neoadjuvant chemoradiotherapy for esophageal squamous cell carcinoma. World J Surg Oncol. 2014;12(170) doi: 10.1186/1477-7819-12-170. [DOI] [PMC free article] [PubMed] [Google Scholar]
- 11.Wang X, Wang H, Wang H, Huang J, Wang X, Jiang Z, Tan L, Jiang D, Hou Y. Prognostic value of visual residual tumour cells (VRTC) for patients with esophageal squamous cell carcinomas after neoadjuvant therapy followed by surgery. BMC Cancer. 2021;21(111) doi: 10.1186/s12885-020-07779-0. [DOI] [PMC free article] [PubMed] [Google Scholar]
- 12.Lin D, Chen X, Tan L. The predictive value of microRNAs for pathological response after neoadjuvant treatment in esophageal squamous cell carcinoma: A systematic review. Ann Transl Med. 2021;9(420) doi: 10.21037/atm-20-3000. [DOI] [PMC free article] [PubMed] [Google Scholar]
- 13.Niwa Y, Yamada S, Sonohara F, Kurimoto K, Hayashi M, Tashiro M, Iwata N, Kanda M, Tanaka C, Kobayashi D, et al. Identification of a serum-based miRNA signature for response of esophageal squamous cell carcinoma to neoadjuvant chemotherapy. J Transl Med. 2019;17(1) doi: 10.1186/s12967-018-1762-6. [DOI] [PMC free article] [PubMed] [Google Scholar]
- 14.Wen J, Luo K, Liu H, Liu S, Lin G, Hu Y, Zhang X, Wang G, Chen Y, Chen Z, et al. MiRNA expression analysis of pretreatment biopsies predicts the pathological response of esophageal squamous cell carcinomas to neoadjuvant chemoradiotherapy. Ann Surg. 2016;263:942–948. doi: 10.1097/SLA.0000000000001489. [DOI] [PubMed] [Google Scholar]
- 15.Slotta-Huspenina J, Drecoll E, Feith M, Habermehl D, Combs S, Weichert W, Bettstetter M, Becker K, Langer R. MicroRNA expression profiling for the prediction of resistance to neoadjuvant radiochemotherapy in squamous cell carcinoma of the esophagus. J Transl Med. 2018;16(109) doi: 10.1186/s12967-018-1492-9. [DOI] [PMC free article] [PubMed] [Google Scholar]
- 16.Shekhawat J, Gauba K, Gupta S, Choudhury B, Purohit P, Sharma P, Banerjee M. Ten-eleven translocase: Key regulator of the methylation landscape in cancer. J Cancer Res Clin Oncol. 2021;147:1869–1879. doi: 10.1007/s00432-021-03641-3. [DOI] [PMC free article] [PubMed] [Google Scholar]
- 17.Bachman M, Uribe-Lewis S, Yang X, Williams M, Murrell A, Balasubramanian S. 5-Hydroxymethylcytosine is a predominantly stable DNA modification. Nat Chem. 2014;6:1049–1055. doi: 10.1038/nchem.2064. [DOI] [PMC free article] [PubMed] [Google Scholar]
- 18.Pfeifer GP, Xiong W, Hahn MA, Jin SG. The role of 5-hydroxymethylcytosine in human cancer. Cell Tissue Res. 2014;356:631–641. doi: 10.1007/s00441-014-1896-7. [DOI] [PMC free article] [PubMed] [Google Scholar]
- 19.He B, Zhang C, Zhang X, Fan Y, Zeng H, Liu J, Meng H, Bai D, Peng J, Zhang Q, et al. Tissue-specific 5-hydroxymethylcytosine landscape of the human genome. Nat Commun. 2021;12(4249) doi: 10.1038/s41467-021-24425-w. [DOI] [PMC free article] [PubMed] [Google Scholar]
- 20.Tian X, Sun B, Chen C, Gao C, Zhang J, Lu X, Wang L, Li X, Xing Y, Liu R, et al. Circulating tumor DNA 5-hydroxymethylcytosine as a novel diagnostic biomarker for esophageal cancer. Cell Res. 2018;28:597–600. doi: 10.1038/s41422-018-0014-x. [DOI] [PMC free article] [PubMed] [Google Scholar]
- 21.Jin N, George TL, Otterson GA, Verschraegen C, Wen H, Carbone D, Herman J, Bertino EM, He K. Advances in epigenetic therapeutics with focus on solid tumors. Clin Epigenetics. 2021;13(83) doi: 10.1186/s13148-021-01069-7. [DOI] [PMC free article] [PubMed] [Google Scholar]
- 22.Lin L, Cheng X, Yin D. Aberrant DNA methylation in esophageal squamous cell carcinoma: Biological and clinical implications. Front Oncol. 2020;10(549850) doi: 10.3389/fonc.2020.549850. [DOI] [PMC free article] [PubMed] [Google Scholar]
- 23.Grady WM, Yu M, Markowitz SD. Epigenetic alterations in the gastrointestinal tract: Current and emerging use for biomarkers of cancer. Gastroenterology. 2021;160:690–709. doi: 10.1016/bs.acr.2021.02.006. [DOI] [PMC free article] [PubMed] [Google Scholar]
- 24.Buza N, Hui P. Characteristics of HER2 gene amplification by fluorescence in situ hybridization in endometrial serous carcinoma. Arch Pathol Lab Med. 2022;146(0) doi: 10.5858/arpa.2021-0547-OA. [DOI] [PubMed] [Google Scholar]
- 25.Livak KJ, Schmittgen TD. Analysis of relative gene expression data using real-time quantitative PCR and the 2(-Delta Delta C(T)) method. Methods. 2001;25:402–408. doi: 10.1006/meth.2001.1262. [DOI] [PubMed] [Google Scholar]
- 26.Dagogo-Jack I, Shaw AT. Tumour heterogeneity and resistance to cancer therapies. Nat Rev Clin Oncol. 2018;15:81–94. doi: 10.1038/nrclinonc.2017.166. [DOI] [PubMed] [Google Scholar]
- 27.Arnold M, Soerjomataram I, Ferlay J, Forman D. Global incidence of oesophageal cancer by histological subtype in 2012. Gut. 2015;64:381–387. doi: 10.1136/gutjnl-2014-308124. [DOI] [PubMed] [Google Scholar]
- 28.Mori T, Kumagai K, Nasu K, Yoshizawa T, Kuwano K, Hamada Y, Kanazawa H, Suzuki R. Clonal expansion of tumor-infiltrating T cells and analysis of the tumor microenvironment within esophageal squamous cell carcinoma relapsed after definitive chemoradiation therapy. Int J Mol Sci. 2021;22(1098) doi: 10.3390/ijms22031098. [DOI] [PMC free article] [PubMed] [Google Scholar]
- 29.Schneider PM, Metzger R, Schaefer H, Baumgarten F, Vallbohmer D, Brabender J, Wolfgarten E, Bollschweiler E, Baldus SE, Dienes HP, Hoelscher AH. Response evaluation by endoscopy, rebiopsy, and endoscopic ultrasound does not accurately predict histopathologic regression after neoadjuvant chemoradiation for esophageal cancer. Ann Surg. 2008;248:902–908. doi: 10.1097/SLA.0b013e31818f3afb. [DOI] [PubMed] [Google Scholar]
- 30.Hoshimoto S, Takeuchi H, Ono S, Sim MS, Huynh JL, Huang SK, Marzese DM, Kitagawa Y, Hoon DS. Genome-wide hypomethylation and specific tumor-related gene hypermethylation are associated with esophageal squamous cell carcinoma outcome. J Thorac Oncol. 2015;10:509–517. doi: 10.1097/JTO.0000000000000441. [DOI] [PubMed] [Google Scholar]
- 31.Integrated genomic characterization of oesophageal carcinoma. Nature. 2017;541:169–175. doi: 10.1038/nature20805. Cancer Genome Atlas Research Network; Analysis Working Group: Asan University; BC Cancer Agency; Brigham and Women's Hospital; Broad Institute; Brown University; Case Western Reserve University; Dana-Farber Cancer Institute; Duke University et al. [DOI] [PMC free article] [PubMed] [Google Scholar]
- 32.Chen X, Cai S, Li B, Zhang X, Li W, Linag H, Cao X. Identification of key genes and pathways for esophageal squamous cell carcinoma by bioinformatics analysis. Exp Ther Med. 2018;16:1121–1130. doi: 10.3892/etm.2018.6316. [DOI] [PMC free article] [PubMed] [Google Scholar]
- 33.Zhou M, Hou P, Yan C, Chen L, Li K, Wang Y, Zhao J, Su J, Sun J. Cell-free DNA 5-hydroxymethylcytosine profiles of long non-coding RNA genes enable early detection and progression monitoring of human cancers. Clin Epigenetics. 2021;13(197) doi: 10.1186/s13148-021-01183-6. [DOI] [PMC free article] [PubMed] [Google Scholar]
- 34.Xing J, Zhai R, Wang C, Liu H, Zeng J, Zhou D, Zhang M, Wang L, Wu Q, Gu Y, Zhang Y. DiseaseMeth version 3.0: A major expansion and update of the human disease methylation database. Nucleic Acids Res. 2022;50 (D1):D1208–D1215. doi: 10.1093/nar/gkab1088. [DOI] [PMC free article] [PubMed] [Google Scholar]
- 35.Peng D, Belkhiri A, Hu T, Chaturvedi R, Asim M, Wilson KT, Zaika A, El-Rifai W. Glutathione peroxidase 7 protects against oxidative DNA damage in oesophageal cells. Gut. 2012;61:1250–1260. doi: 10.1136/gutjnl-2011-301078. [DOI] [PMC free article] [PubMed] [Google Scholar]
- 36.Peng DF, Razvi M, Chen H, Washington K, Roessner A, Schneider-Stock R, El-Rifai W. DNA hypermethylation regulates the expression of members of the Mu-class glutathione S-transferases and glutathione peroxidases in Barrett's adenocarcinoma. Gut. 2009;58:5–15. doi: 10.1136/gut.2007.146290. [DOI] [PMC free article] [PubMed] [Google Scholar]
- 37.Qu X, Davison J, Du L, Storer B, Stirewalt DL, Heimfeld S, Estey E, Appelbaum FR, Fang M. Identification of differentially methylated markers among cytogenetic risk groups of acute myeloid leukemia. Epigenetics. 2015;10:526–535. doi: 10.1080/15592294.2015.1048060. [DOI] [PMC free article] [PubMed] [Google Scholar]
- 38.de Klerk LK, Goedegebuure RSA, van Grieken NCT, van Sandick JW, Cats A, Stiekema J, van der Kaaij RT, Farina Sarasqueta A, van Engeland M, Jacobs MAJM, et al. Molecular profiles of response to neoadjuvant chemoradiotherapy in oesophageal cancers to develop personalized treatment strategies. Mol Oncol. 2021;15:901–914. doi: 10.1002/1878-0261.12907. [DOI] [PMC free article] [PubMed] [Google Scholar]
- 39.Iwabu J, Yamashita S, Takeshima H, Kishino T, Takahashi T, Oda I, Koyanagi K, Igaki H, Tachimori Y, Daiko H, et al. FGF5 methylation is a sensitivity marker of esophageal squamous cell carcinoma to definitive chemoradiotherapy. Sci Rep. 2019;9(13347) doi: 10.1038/s41598-019-50005-6. [DOI] [PMC free article] [PubMed] [Google Scholar]
- 40.Coscia F, Lengyel E, Duraiswamy J, Ashcroft B, Bassani-Sternberg M, Wierer M, Johnson A, Wroblewski K, Montag A, Yamada SD, et al. Multi-level proteomics identifies CT45 as a chemosensitivity mediator and immunotherapy target in ovarian cancer. Cell. 2018;175:159–170.e16. doi: 10.1016/j.cell.2018.08.065. [DOI] [PMC free article] [PubMed] [Google Scholar]
- 41.Zhang W, Barger CJ, Link PA, Mhawech-Fauceglia P, Miller A, Akers SN, Odunsi K, Karpf AR. DNA hypomethylation-mediated activation of cancer/testis antigen 45 (CT45) genes is associated with disease progression and reduced survival in epithelial ovarian cancer. Epigenetics. 2015;10:736–748. doi: 10.1080/15592294.2015.1062206. [DOI] [PMC free article] [PubMed] [Google Scholar]
- 42.Martinez-Useros J, Martin-Galan M, Florez-Cespedes M, Garcia-Foncillas J. Epigenetics of most aggressive solid tumors: Pathways, targets and treatments. Cancers (Basel) 2021;13(3209) doi: 10.3390/cancers13133209. [DOI] [PMC free article] [PubMed] [Google Scholar]
Associated Data
This section collects any data citations, data availability statements, or supplementary materials included in this article.
Supplementary Materials
Data Availability Statement
The datasets generated and/or analyzed during the current study are available in the Bioproject repository for the National Center for Biotechnology Information [ncbi.nlm.nih.gov/bioproject/?term=(Bioproject No.)], Bioproject nos. PRJNA885773, PRJNA885596, PRJNA885597, PRJNA885605, PRJNA885611, PRJNA885751, PRJNA885771, PRJNA885877, PRJNA885896, PRJNA885912, PRJNA886044 and PRJNA886049.






