Abstract
ERK1/2 (extracellular signal-regulated kinases 1 and 2) regulate the activity of various transcription factors that contribute to asthma pathogenesis. Although an attractive drug target, broadly inhibiting ERK1/2 is challenging because of unwanted cellular toxicities. We have identified small molecule inhibitors with a benzenesulfonate scaffold that selectively inhibit ERK1/2-mediated activation of AP-1 (activator protein-1). Herein, we describe the findings of targeting ERK1/2-mediated substrate-specific signaling with the small molecule inhibitor SF-3–030 in a murine model of house dust mite (HDM)-induced asthma. In 8- to 10-week-old BALB/c mice, allergic asthma was established by repeated intranasal HDM (25 μg/mouse) instillation for 3 weeks (5 days/week). A subgroup of mice was prophylactically dosed with 10 mg/kg SF-3–030/DMSO intranasally 30 minutes before the HDM challenge. Following the dosing schedule, mice were evaluated for alterations in airway mechanics, inflammation, and markers of airway remodeling. SF-3–030 treatment significantly attenuated HDM-induced elevation of distinct inflammatory cell types and cytokine concentrations in BAL and IgE concentrations in the lungs. Histopathological analysis of lung tissue sections revealed diminished HDM-induced pleocellular peribronchial inflammation, mucus cell metaplasia, collagen accumulation, thickening of airway smooth muscle mass, and expression of markers of cell proliferation (Ki-67 and cyclin D1) in mice treated with SF-3–030. Furthermore, SF-3–030 treatment attenuated HDM-induced airway hyperresponsiveness in mice. Finally, mechanistic studies using transcriptome and proteome analyses suggest inhibition of HDM-induced genes involved in inflammation, cell proliferation, and tissue remodeling by SF-3–030. These preclinical findings demonstrate that function-selective inhibition of ERK1/2 signaling mitigates multiple features of asthma in a murine model.
Keywords: SF-3–030, asthma, HDM, AP-1, ERK1/2
Asthma is a chronic airway inflammatory disease. Allergen exposure in susceptible individuals induces airway inflammation, hyperresponsiveness (AHR), and promotes airway remodeling (AR) that includes excessive mucus production, airway smooth muscle (ASM) proliferation, and extracellular matrix (ECM) deposition. Current asthma therapeutics are effective in inhibiting airway inflammation and bronchoconstriction; however, they lack efficacy in mitigating features of AR (1). Therefore, there is a clinical need to identify AR-specific therapeutic targets and develop novel drugs that can mitigate multiple features of asthma.
Cytokines, chemokines, growth factors, and other mediators released during allergic airway inflammation act directly on immune cells, epithelial cells, fibroblasts, and ASM cells (1, 2). This results in the activation of complex signaling networks and induces changes in gene expression that precipitate into functional and structural changes in lung cells (2–8). The MAPK (mitogen-activated protein kinase) family, which includes ERK1/2 (extracellular signal-regulated kinases 1 and 2), is a robust signal transduction pathway that can integrate diverse extracellular signals and cascades into downstream signaling that alters cellular functions. The ERK1/2 family of MAPKs is a predominant regulator of ASM cell proliferation (9, 10), and the concentrations of active pERK1/2 (phosphorylated ERK1/2) are increased in epithelial and ASM cells of the airways from asthmatics relative to healthy control subjects (10). Further, there is a significant correlation between increased pERK1/2 concentrations in the airways and asthma disease severity (10). As such, inhibiting ERK1/2 activity is an attractive therapeutic approach to mitigating AR and other pathophysiological features of asthma. Several ATP (adenosine triphosphate)-competitive inhibitors of ERK1/2 have been developed (11–13) and are in clinical trials to treat hematologic and solid tumors. However, patients with cancer invariably develop resistance to nearly all ATP-competitive kinase inhibitors, limiting their long-term benefits (14–17). In addition, unwanted cellular toxicities and nonselectivity present barriers to achieving optimal clinical responses with ATP-competitive ERK1/2 inhibitors (18, 19). To overcome this limitation, using in silico modeling, we recently developed and characterized novel function-selective ERK1/2 inhibitors with a goal to inhibit specific pathological ERK1/2 functions associated with the disease while preserving the essential functions for the physiological activity of cells (20–23). Specifically, in silico modeling identified a series of low-molecular-weight compounds that selectively inhibit ERK2 interaction with specific substrates, such as AP-1 (activator protein-1) transcription factor complex proteins, without affecting the ATP-binding site or any upstream mediators of ERK1/2 activation. Further examination revealed that one compound, SF-3–030, specifically inhibits ERK2-mediated phosphorylation of c-Fos, an AP-1 complex member (20).
Previous studies have established the role of AP-1 in airway cellular functions and asthma pathology. The transcriptional regulation by ERK1/2 via the AP-1 complex plays a critical role in the expression of proinflammatory cytokines, mucus production, and growth of ASM mass (6, 24–26). Previous studies indicate that elevated AP-1 activity in the lungs of patients with asthma contributes to ASM proliferation associated with AR (27). The expression of c-Fos is also higher in the airway epithelial cells (AECs) obtained from patients with asthma compared with healthy individuals (28). Growth factors via ERK1/2 and cytokines via JNK/p38 MAPKs activate AP-1 by phosphorylating and stabilizing the c-Fos and Jun family of transcription factors, respectively, which form the major components of the AP-1 complex (29, 30). Therefore, AP-1 is a central locus at which the signaling by growth factors and cytokines converges, and inhibiting AP-1 may mitigate the effects of cytokines and growth factors in airway cells.
Recently, we demonstrated that in primary human ASM cells stimulated with mitogens, SF-3–030 treatment significantly inhibited cell proliferation, collagen synthesis (COL1A1 and COL3A1), and IL-6 cytokine secretion (31), suggesting an antiproliferative and antiinflammatory effect in vitro (17, 20, 23, 31). However, the robustness of this selectivity under conditions involving a variety of extracellular mitogenic and inflammatory signals in an integrated animal model remains to be addressed. In the present study, we examined the in vivo effectiveness of inhaled SF-3–030 in mitigating key features of house dust mite (HDM)-induced allergic asthma in mice. Herein, we report that SF-3–030 pretreatment attenuates HDM-induced airway and lung tissue inflammation, features of AR, and AHR in mice. Further, we also integrated tissue transcriptomics- and proteomics-based studies to examine the mechanisms that contribute to the effectiveness of SF-3–030 in vivo. SF-3–030 treatment inhibits the expression of HDM-induced genes and proteins involved in inflammation, cell proliferation, and tissue remodeling.
Methods
Animals and Allergen-induced Asthma Model
The prophylactic in vivo effectiveness of SF-3–030 in mitigating HDM (Dermatophagoides pteronyssius; Greer Laboratories)-induced asthma features was studied in 8- to 10-week-old Balb/c mice (4 males and 8 females; Jackson Laboratories) (32, 33). SF-3–030 was synthesized as described previously (20). HDM (25 μg/mouse/dose in 35 μl PBS) was administered via intranasal instillation 5 days a week for 3 weeks. The endotoxin concentration in the HDM was 47,000 EU/mg protein. Approximately 30 minutes before the HDM challenge, a subset of mice was treated intranasally with DMSO or 10 mg/kg of SF-3–030. Twenty-four hours after the final HDM challenge, respiratory mechanics were assessed. Mice were killed, and BAL fluid (BALF) and lung tissues were collected for analysis. All animal procedures were reviewed and approved by the Institutional Animal Care and Use Committee at Thomas Jefferson University.
Assessment of Airway Cellularity and Cytokine/Chemokine Profile
BALF samples were processed for cytokine and chemokine profiles using Eve Technologies’ Multiplex ELISA (enzyme-linked immunosorbent assay) as previously described (32, 33). BALF cellularity was assessed by Hema-3 stain and flow cytometry using methods described previously (34–36). See Methods in the data supplement for a detailed protocol.
Muc-5 ELISA
Muc-5AC and Muc-5B concentrations in BALF were determined by ELISA per the manufacturer’s instructions (Cusabio) using horseradish peroxidase and avidin reaction measured at 450 nm wavelength. Data were analyzed by extrapolating from a standard curve.
Histological Evaluation of Lung Tissues
Formalin-fixed lung tissues were processed, and tissue sections were stained with hematoxylin and eosin (H&E), periodic acid-Schiff (PAS), and trichrome, as described previously (37). Some sections were processed for immunohistochemical staining using anti-smooth muscle α-actin (Abcam), anti-cyclin D1 (Abcam), and anti-Ki-67 (Abcam) primary antibodies. Images of medium- to large-sized airways were acquired using a brightfield light microscope and processed using Image J. Image quantification was performed using a deconvolution method of Image J software and normalized to the airway perimeter. See Methods in the data supplement for a detailed protocol.
Lung Tissue Lysates and Assessment of Markers of AR (Immunoblotting and Sircol Collagen Assay)
Mouse lung tissue was homogenized in RIPA lysis buffer (Cell Signaling Technology). Tissue lysates were subjected to immunoblot analysis with primary antibodies against phospho-ERK1/2, total ERK1/2, GAPDH (Cell Signaling Technology), and smooth muscle α-actin (Sigma), followed by incubation with secondary antibodies (LI-COR Biosciences) using protocols detailed previously (32). Immunoreactive protein bands were quantified using the Odyssey infrared imaging system (LI-COR Biosciences).
Total soluble collagen content in the lung lysates was assessed using Sircol collagen assay (Biocolor), as described previously (37). Tissue lysates were also used to quantify the concentrations of IgE using ELISA (Eve Technologies).
Determination of Airway Mechanics
Assessment of airway mechanics was performed using the flexiVent system (Scireq) as per parameters detailed previously (32, 38). Mouse airways were exposed to increasing doses of methacholine (MCh; 1.56–50 mg/ml) using a nebulizer. Mean airway resistance, tissue damping (G), and elastance (H) data for each mouse at individual doses of MCh were determined by the constant phase model using the flexiWare software (39, 40).
RNA Sequencing (RNAseq)-based Gene Expression Profiling and RT-PCR Analysis
Total RNA was isolated from the lungs using a Direct-zol RNA extraction kit (Zymo Research). RNA samples were sequenced at GeneWiz Next Generation Sequencing facility. See Methods in the data supplement for more details.
For RT-PCR, cDNA was prepared using TaqMan Reverse Transcription Kit, and real-time PCR was performed using TaqMan assay primers for Scgb1a1, Foxj1, Muc5b, Muc5ac, Gob5, and Spdef and TaqMan Fast Advanced Master Mix (Applied Biosystems) on QuantStudio5 Real-Time PCR System as previously described (41). Ct values were normalized to the housekeeping gene, Gapdh, using the comparative Ct method.
Whole Lung Quantitative Proteomics
Global changes in protein expression in murine whole lung tissues were analyzed by nanoflow ultraperformance liquid chromatography high-resolution tandem mass spectrometry (MS/MS) as described previously (42, 43), and data were analyzed using Proteome Discover (Thermo Scientific) in which tandem mass spectra were searched with multiple algorithms including Sequest HT and MS Amanda, hits were validated with Percolator, and label-free quantification was performed using Minora, an accurate mass and retention time cluster quantification algorithm (44–47). See Methods in the data supplement for more details.
Statistical Analysis
Histology images were quantified by the image deconvolution method using Image J software, and staining intensity was normalized to the airway perimeter. Average values from tissue sections obtained from PBS-treated animals were calculated and used to normalize the rest of the data. PAS staining was quantified by counting the number of PAS+ cells and normalized to the total lumen area of the airway. Values reported for data sets represent mean ± SEM. N values in each of the experiments represent the number of animals used in the study. Statistical analyses were performed by ANOVA with Bonferroni post hoc correction using GraphPad Prism 8 software. All group differences considered to be statistically significant are represented as * or # when P < 0.05.
For RNAseq data, the raw reads files corresponding to the Illumina RNA-Seq FASTQ files were aligned and quantified in STAR aligner v.2.5.2b and Strand NGS software v4.0 against the mouse reference genome (Build GRCm38/mm10). Differential expression analysis of mRNA was performed with an adjusted P ⩽ 0.05, and absolute fold changes greater than 1.5-fold were reported. Pathway analysis was performed from a differentially expressed gene list using Ingenuity Pathway Analysis software (Qiagen Inc., https://digitalinsights.qiagen.com/products-overview/discovery-insights-portfolio/analysis-and-visualization/qiagen-ipa/). Volcano plots were generated using log2 of the fold change in expression for a specific target (x-axis) and −log10 of the P value determined by ANOVA (y-axis). The full RNAseq data are submitted to the NCBI (National Center for Biotechnology Information) GEO (Gene Expression Omnibus) (www.ncbi.nlm.nih.gov/geo/) and can be accessed at GSE198355.
Pathway, gene ontology, and statistical analysis of proteomics data were performed as described previously (47). Proteins showing a false discovery rate adjusted P < 0.05 as determined by ANOVA were considered significantly different. Canonical pathways and biological processes were considered significantly perturbed if Fisher's exact test P < 0.05.
Results
SF-3–030 Mitigates HDM-induced Airway Inflammation in Mice
In this study, we assessed the effect of a novel function-selective ERK1/2 inhibitor, SF-3–030, on airway inflammation using three different approaches: BAL cytology, BAL cytokine measurements, and lung tissue histology. Repeated HDM challenge resulted in extensive peribronchial and perivascular inflammation, and pretreatment of mice with SF-3–030 before HDM challenge resulted in significantly lower inflammatory cell accumulation around airways as assessed by H&E staining of lung tissue sections (Figures 1A and 1B). Intranasal HDM instillation in mice over 3 weeks resulted in a significant accumulation of immune cells in the airway compartment as assessed by the total number of cells in BALF. Intranasal treatment of mice with 10 mg/kg SF-3–030 before the HDM challenge resulted in a significantly lower accumulation of infiltrating immune cells in the airways (Figure 1C). Furthermore, we assessed the effect of SF-3–030 on the infiltration of different immune cell populations using flow cytometry. The gating protocol for different immune cell populations is shown in the Methods section and Figure E1 in the data supplement. Repeated HDM challenge in mice resulted in a robust influx of leukocytes, eosinophils, neutrophils, macrophages, B cells, and T cells (CD4 and CD8) in the lung, and SF-3–030 pretreatment significantly attenuated HDM-induced influx of these immune cell types (Figure 1E).
Figure 1.

SF-3–030 attenuates house dust mite (HDM)-induced airway inflammation in mice. Airway inflammation was assessed by BAL fluid (BALF) cytology and lung tissue analyses. (A) Paraffin-embedded lung tissue sections were stained with H&E for histopathological evaluation. Arrows indicate inflammatory cell infiltration and thickening of the airway wall. (B) The stained slides were quantified by counting the number of cells and divided by the total lumen area of the airway. Each value was then normalized to the average of the PBS group. (C) Total cell count was determined using a hemocytometer. (D) IgE concentrations in whole lung tissue lysates were assessed using ELISA. (E) Differential cell count in BALF was assessed using flow cytometry as described in the Methods section. Evaluation of BAL cellularity, IgE concentrations, and histopathology of lung sections illustrate attenuation of HDM-induced airway inflammation in SF-3–030–treated animals. The data represent means ± SEM and n = 4–12 mice per group (4 for histology and 12 for IgE and BAL cellularity). *P < 0.05 HDM-relative to PBS-challenged mice. #P < 0.05 vehicle + HDM-treated versus SF-3–030 + HDM-treated animals. ELISA = enzyme-linked immunoassay; H = house dust mite; H&E = hematoxylin and eosin; P = phosphate-buffered saline; S = SF-3–030; S+H = SF-3–030 + HDM.
We also performed differential cell count (manual count) with Hema-3 staining and, consistent with our flow cytometry data, found a significant reduction in monocytes/macrophage, eosinophils, and lymphocytes cell numbers in mice treated with SF-3–030 compared with vehicle-treated mice challenged with HDM (data not shown). We further evaluated the effect of SF-3–030 on HDM-induced airway inflammation by measuring concentrations of different Th2 and proinflammatory cytokines and chemokines in BALF. Administration of SF-3–030 before the HDM challenge significantly attenuated the concentrations of HDM-induced Th2 and proinflammatory cytokines and chemokines: IL-13, IL-4, IL-5, IL-6, IL-10, LIF, TNF-α, M-CSF, MCP-1, MIP-1α, MIP-1β, eotaxin, IP-10, and KC (Table 1). SF-3–030 treatment also significantly attenuated HDM-induced total IgE production in mice as determined by ELISA using lung tissue lysates (Figure 1D).
Table 1.
Effects of SF-3–030 on House Dust Mite–induced Airway Cytokine and Chemokine Profile
| Cytokine | PBS | SF-3–030 | HDM | SF-3–030 + HDM |
|---|---|---|---|---|
| IL-4 | 0.1 ± 0 | 0 ± 0 | 18.2 ± 4.5* | 0.2 ± 0.1† |
| IL-5 | 1 ± 0.2 | 0.2 ± 0.1 | 103.9 ± 29.6* | 1.7 ± 0.4† |
| IL-6 | 0.6 ± 0.1 | 0.2 ± 0.1 | 2.5 ± 0.7 | 0.6 ± 0.3† |
| IL-10 | 2 ± 0.4 | 1.1 ± 0.4 | 10.1 ± 2.2* | 3.2 ± 1.8† |
| IL-13 | 0.3 ± 0.1 | 0.7 ± 0.3 | 12.2 ± 5.2* | 0.2 ± 0.1† |
| LIF | 0.8 ± 0.4 | 0.2 ± 0.1 | 2.9 ± 0.6* | 0.8 ± 0.4† |
| TNFα | 1.8 ± 0.2 | 2.3 ± 0.6 | 5.6 ± 1.2* | 2.1 ± 0.5† |
| M-CSF | 1.1 ± 0.2 | 0.4 ± 0.1 | 2.8 ± 0.5* | 0.7 ± 0.1† |
| MCP-1 | 13 ± 3.5 | 1.7 ± 1.1 | 41.1 ± 9.5* | 9.1 ± 7.4† |
| MIP-1α | 15.8 ± 2.5 | 9.9 ± 0.5 | 99.6 ± 29.8* | 15.9 ± 4.9† |
| MIP-1β | 3.8 ± 1.3 | 2.5 ± 2 | 73.1 ± 25.7* | 8.4 ± 5.2† |
| Eotaxin | 2.9 ± 1.1 | 0.1 ± 0.1 | 41.1 ± 12.6* | 3.1 ± 1.1† |
| IP-10 | 1.7 ± 0.4 | 0.4 ± 0.1 | 13.2 ± 4.4* | 1.7 ± 0.6† |
| KC | 40.2 ± 12.5 | 5.2 ± 2 | 151 ± 48.4* | 29.8 ± 9.8† |
Definition of abbreviations: HDM = house dust mite; IP-10 = interferon-γ–induced protein 10; KC = keratinocytes-derived chemokine; LIF = leukemia inhibitory factor; M-CSF = macrophage colony-stimulating factor; MCP-1 = monocyte chemoattractant protein-1; MIP-1 = macrophage inflammatory protein-1; TNFα = tumor necrosis factor-α.
HDM-induced concentrations of cytokines and chemokines in BAL fluid are mitigated by pretreatment with SF-3–030. Cytokines and chemokines were measured using enzyme-linked immunoassay. The data represent means ± SEM from n = 10–11 mice/group.
P < 0.05 HDM-challenged relative to PBS-challenged mice.
P < 0.05 vehicle + HDM-treated vs. SF-3–030 + HDM-treated animals.
These data collectively demonstrate a robust inhibitory effect of SF-3–030 on allergen-induced airway inflammation. In addition, there were no observable changes in the behavior, weight, and overall health of the animals treated with SF-3–030 throughout the experimental protocol (data not shown).
SF-3–030 Inhibits Induction of AR by Repeated Allergen Challenge
Structural changes in different lung cell types owing to chronic allergen-induced airway inflammation are collectively referred to as AR. ERK1/2 signaling is a predominant promitogenic signaling in asthma. We assessed the effect of HDM challenge and SF-3–030 treatment on activation of ERK1/2 by immunoblotting. Our findings suggest that HDM challenge upregulated ERK1/2 activation, which was inhibited by SF-3–030 pretreatment (Figures 2A and 2B). The effect of SF-3–030 on allergen-induced AR was assessed by determining the expression of marker proteins in the BALF or histology. H&E staining of lung sections revealed a significant thickening of the airway wall in HDM-challenged mice, which was attenuated by pretreatment with SF-3–030 (Figure 1B). Similarly, SF-3–030 pretreatment inhibited HDM induction of TGF-β1, a marker of profibrotic remodeling, in BALF (Figure 2C). In support of this, SF-3–030 inhibited secreted collagen as assessed by the Sircol assay (Figure 2D) and collagen deposition around the airways as assessed by Masson’s trichrome staining of lung sections (Figures 2E and 2F) in HDM-challenged mice.
Figure 2.

SF-3–030 pretreatment mitigates HDM-induced ECM deposition. (A) Concentrations of phosphorylated ERK1/2 (pERK1/2) protein in whole lung tissue lysates were assessed by immunoblotting, and (B) the band intensities were normalized to total ERK1/2. GAPDH concentrations are shown as a protein loading control. (C) TGFβ-1 concentrations in BALF were determined by ELISA. (D) Soluble collagen in lung tissue lysates was measured using Sircol Soluble Collagen assay Kit. (E) Formalin-fixed and paraffin-embedded lung tissue sections were stained with Mason's Trichrome to assess ECM deposition (blue color) as a marker of fibrotic airway remodeling, and (F) trichrome stain intensities were quantified using deconvolution on ImageJ and normalized to each airway’s total lumen area and the average of normalized values of the PBS group. The data represent means ± SEM from n = 4–10 mice/group (10 for ELISA and Sircol assay, and 4 for histology). *P < 0.05 HDM-challenged relative to PBS-challenged mice. #P < 0.05 vehicle + HDM-treated versus SF-3–030 + HDM-treated animals. ECM = extracellular matrix; HDM = house dust mite; P = phosphate buffered saline; S = SF-3–030; S+H = SF 3-030 + HDM; TGFβ-1 = transforming growth factor β-1.
Increased mucus accumulation is another cardinal feature of AR in asthma. HDM challenge resulted in excessive accumulation of mucus in the airways as assessed by PAS staining, and pretreatment with SF-3–030 inhibited this accumulation (Figures 3A and 3B). We analyzed concentrations of mucin proteins in BALF by ELISA, and our findings demonstrate inhibition of HDM-induced Muc-5AC and Muc-5B release by SF-3–030 (Figure 3C). Furthermore, to establish the mechanism of action of SF-3–030 in attenuating HDM-induced mucus production, we examined the gene expression of markers of different mucus-producing cells in lung tissues by real-time qRT-PCR. HDM-induced expression of Muc5ac (mucin 5ac), Muc5b (mucin 5b), Scgb1a1 (secretoglobin family 1A member 1), Gob5 (Clca: chloride channel accessory 1), Spdef (SAM pointed domain containing Ets transcription factor), and FoxJ1 (foxhead box protein J1) was significantly attenuated by treatment with SF-3–030 (Figure 3D). A decrease in expression of Muc5ac, Muc5b, Scgb1a1 (a club-like secretory cell marker), and FoxJ1 (ciliated cell marker) by SF-3–030 pretreatment indicates that SF-3–030 mitigates HDM-induced mucus production by decreasing the differentiation and proliferation of mucus-producing cells. Results showing significant inhibition of Muc-5AC and Muc-5B protein concentrations by SF-3–030 treatment are consistent with previous studies showing downregulation of Scgb1a1 led to decreased goblet cell metaplasia and mucus production in the HDM model (48).
Figure 3.

SF-3–030 mitigates HDM-induced airway mucus production. (A) Formalin-fixed and paraffin-embedded lung tissue sections were stained with periodic acid-Schiff (PAS) to assess mucus production in airways. (B) Histological changes in lung sections were quantified by counting the number of PAS+ cells, followed by normalizing the number of PAS+ cells in each of the airways to the total lumen area of the airway. (C) Muc-5AC and Muc-5B concentrations in BAL fluid were measured using ELISA. (D) Expression concentrations of Scgb1a1, FoxJ1, Muc5b, Muc5AC, Gob5, and Spdef mRNA in the whole lung tissue were assessed by qRT-PCR. Data represent means ± SEM from n = 5–11 mice/group (11 for ELISA and RT-PCR and 5 for histology). *P < 0.05 HDM-challenged relative to PBS-challenged mice. #P < 0.05 vehicle + HDM-treated versus SF-3–030 + HDM-treated animals. FoxJ1 = forkhead box J1; Gob5 (CLCA1) = chloride channel accessory 1 protein on Gob5 gene; Muc-5AC = mucin 5AC; Muc5b = mucin 5B; Scgb1a1 = secretoglobin family 1A member 1; Spdef = SAM pointed domain containing Ets transcription factor.
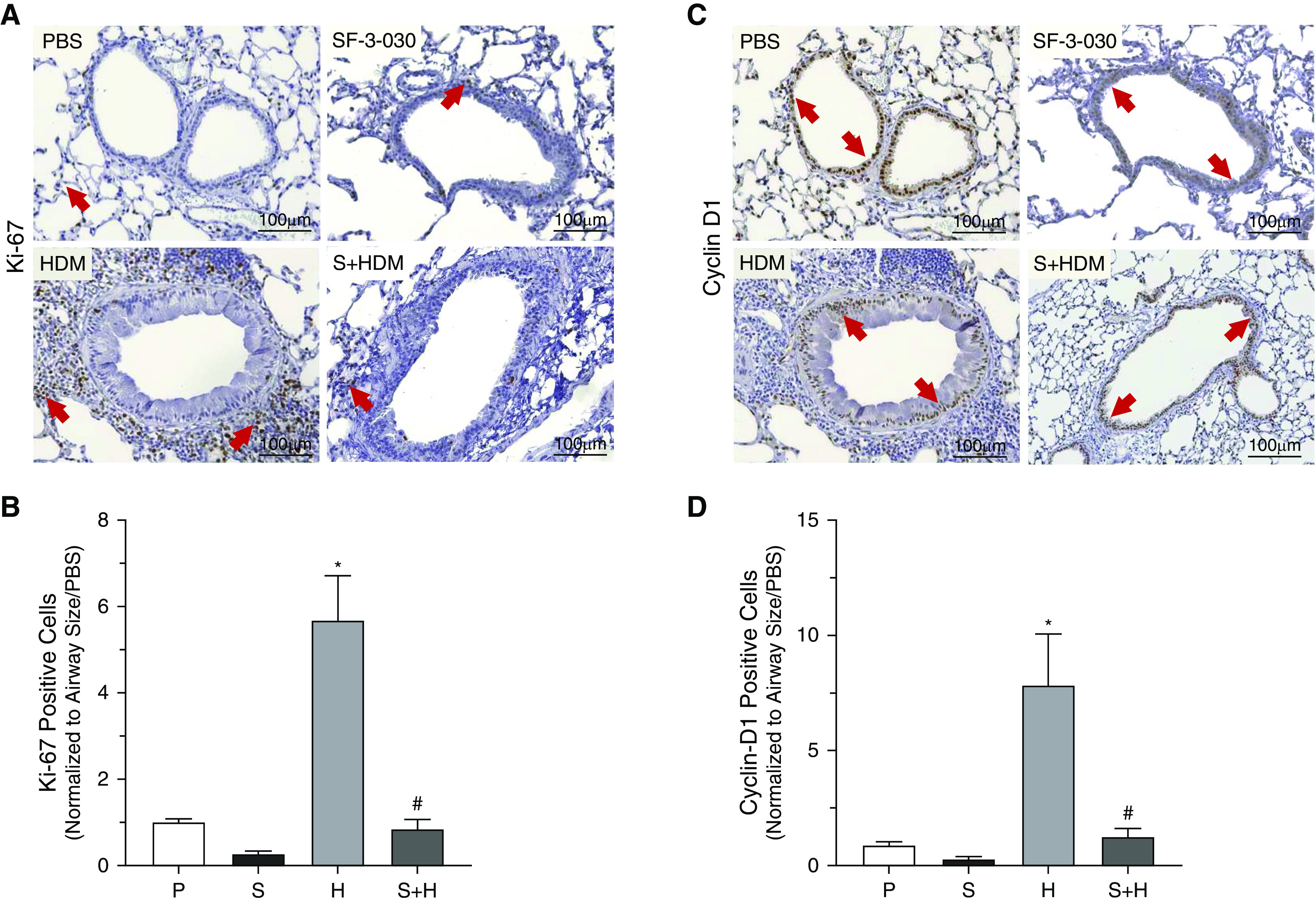
Immunohistochemical staining of lung sections revealed increased ASM thickness in HDM-challenged mice, and SF-3–030 significantly inhibited this induction (Figures 4A and 4B). Moreover, SF-3–030 inhibited the HDM-induced increase in the expression of smooth muscle α-actin in whole lung lysates as determined by immunoblotting (Figures 4C and 4D). Furthermore, SF-3–030 inhibited HDM-induced expression of the cell proliferation markers Ki-67 (Figures 5A and 5B) and cyclin D1 (Figures 5C and 5D) in lung tissues.
Figure 4.

SF-3–030 pretreatment attenuates HDM-induced airway smooth muscle (ASM) thickness. (A) Histopathological analyses from paraffin-embedded lung tissue sections stained with smooth muscle α-actin (α-SMA) (brown color). (B) The quantification of the α-SMA area from ImageJ was divided by the total lumen area of the airway, and then each value was normalized to the average of PBS group. (C) The expression of ASM marker α-SMA was determined by immunoblotting of whole lung homogenates. (D) Immunoblot band intensities of α-SMA were normalized to GAPDH. Data represent means ± SEM from n = 6–10 mice/group. *P < 0.05 HDM-challenged relative to PBS-challenged mice. #P < 0.05 vehicle + HDM-treated versus SF-3–030 + HDM-treated animals.
Figure 5.

SF-3–030 pretreatment attenuates the expression of HDM-induced airway cell proliferative markers. (A and C) Histopathological images are from paraffin-embedded lung tissue sections stained with Ki-67 and cyclin D1 (brown color), respectively. (B and D) ImageJ was employed to quantify the number of positively stained cells and normalized to the total lumen area of the airway. Each value was then normalized to the average of PBS group. The data represent means ± SEM from n = 6 mice/group. *P < 0.05 HDM-challenged relative to PBS-challenged mice. #P < 0.05 vehicle + HDM-treated versus SF-3–030 + HDM-treated animals.
SF-3–030 Inhibits the Development of HDM-induced AHR
Our data above show that HDM-induced inflammatory and AR features are mitigated by SF-3–030 treatment. To assess if this translated into protection from the development of impaired lung functions, we examined the lung mechanics in mice from different treatment groups. MCh-induced increase in mean airway resistance was higher in HDM-challenged compared with PBS-challenged mice demonstrating AHR (Figure 6A). However, SF-3–030 treatment significantly reduced mean airway resistance in HDM-challenged mice. Furthermore, we measured other lung mechanics parameters to comprehensively assess lung function changes as a result of HDM challenge in the presence or absence of SF-3–030. As shown in Figures 6B and 6C, tissue damping (G) and tissue elastance (H) at different concentrations of inhaled MCh were higher in HDM-challenged mice but significantly inhibited by SF-3–030 treatment. The tissue damping and elastance data corroborate our AR findings described above.
Figure 6.

SF-3–030 pretreatment mitigated the development of HDM-induced airway hyperresponsiveness. Mice were subjected to increasing doses of nebulized methacholine (MCh) to assess lung mechanics. (A–C) Rn, tissue damping (G), and tissue elastance (H) were recorded at baseline and each of the doses of MCh. The data shown above represent the means ± SEM from n = 9–12 mice/group. *P < 0.05 HDM-challenged relative to PBS-challenged mice. #P < 0.05 vehicle + HDM-treated versus SF-3–030 + HDM-treated animals. Rn = mean total airway distance; Veh = vehicle.
SF-3–030 Modulates Gene Expression Profile in Lung
To gain additional detail into the regulation of specific immunopathological networks of asthma by SF-3–030, we examined the gene expression patterns in excised murine lung tissues using RNAseq. After the challenge with HDM, we observed the downregulation of 255 genes and the upregulation of 971 genes relative to the PBS-challenged mice (Figure E2, middle panel). The impact of SF-3–030 treatment on genes modulated by HDM can be observed in Figure E2 (left and right panel). Further analysis of genes on the basis of the pathway analysis revealed a profound effect of SF-3–030 on HDM-induced airway inflammatory response mediated by immune and epithelial cell functions (Tables 2, E1, and E2).
Table 2.
SF-3–030 Pretreatment Modulates Gene Expression Profile in the Murine Lung
| Gene | Annotation | Function | Fold Change |
|---|---|---|---|
| A. Group 1: Genes Upregulated by HDM and Inhibited by SF-3–030 | |||
| Lymphocyte function | |||
| Ly6d | Lymphocyte antigen 6 family member D | Early or pre–B-cell specification | −8.02 |
| Vpreb | V-set-pre-B-cell surrogate light chain 1 | −3.45 | |
| Trav6-3 | T-cell receptor α variable 6-3 | T-cell receptor function | −3.47 |
| Trav12-2 | T-cell receptor α variable 12-2 | −8.21 | |
| Trbv3 | T-cell receptor β variable 3 | −6.13 | |
| Trbv15 | T-cell receptor β variable 15 | −17.97 | |
| Trbv16 | T-cell receptor β variable 16 | −5.44 | |
| Traj7 | T-cell receptor α joining 7 | −2.81 | |
| Regulation of inflammation | |||
| Rnase2b | RNase A family member 2 | Mouse ortholog of human RNAse2 for eosinophil-derived neurotoxin | −53.39 |
| Slamf7 | SLAM family member 7 | Proinflammatory function in macrophages/monocytes | −2.68 |
| Flt3 | Fms-related receptor tyrosine kinase 3 | Expansion of DC populations | −2.15 |
| Apol7c | Apolipoprotein L 7c | Associated with maturing CD8α DCs | −6.6 |
| Apol9a | Apolipoprotein L 9a | −3.69 | |
| Clec4n | C-type lectin domain containing 4N | Mouse ortholog encodes dectin-2, which regulates TH2 and TH17 differentiation | −3.34 |
| Aoah | Acyloxyacyl hydrolase | Responsiveness to lipopolysaccharides | −2.02 |
| Cxcr1 | C-X-C motif chemokine receptor 1 | Recruitment of monocytes, neutrophils, and mast cells | −5.52 |
| Cxcr3 | C-X-C motif chemokine receptor 3 | Recruitment of lymphocytes | −3.67 |
| Ccl19 | C-C motif chemokine ligand 19 | −5.10 | |
| Xcr1 | X-C motif chemokine receptor 1 | Recruitment of CD103+ and CD8α DCs | −2.06 |
| Nlrp1a | NLR family pyrin domain containing 1 | Regulation of inflammasome | −13.72 |
| Ifi205 | IFN-activated gene 205 | Regulation of inflammasome | −3.49 |
| Ifi211 | IFN-activated gene 211 | Regulation of inflammasome | −2.76 |
| Airway remodeling and cell proliferation | |||
| Btnl4 | Butyrophilin-like 4 | Epithelial regulation of T-cell function | −7.92 |
| Btnl6 | Butyrophilin-like 6 | −21.13 | |
| Gal3st2 | Galactose-2-O-sulfotransferase 2 | Epithelial xenobiotic metabolism signaling | −19.63 |
| Kcnn4 | Potassium intermediate/small conductance calcium-activated channel, subfamily N, Member 4 | Involved in airway smooth muscle proliferation | −2.13 |
| Fga | Fibrinogen α | Proteinase-induced expression of epithelial cells | −14.93 |
| Itih4 | Inter-α-trypsin heavy chain 4 | Linked with inflammatory trauma | −2.02 |
| Eln | Elastin | Component of extracellular matrix | −2.89 |
| Cilp | Cartilage intermediate layer protein | Extracellular matrix glycoprotein | −2.25 |
| Cep85 | Centrosomal protein 85 | Cell cycle progression | −7.69 |
| Hormad2 | HORMA domain containing 2 | Meiotic cell cycle | −6.22 |
| B. Group 2: Genes Upregulated by HDM Further Upregulated by SF-3–030 | |||
| Promotion of immune tolerance | |||
| Bank1 | B-cell scaffold protein with ankyrin repeats 1 | Promotion of immune tolerance | 2.06 |
| Fcgr2b | Fc fragment of IgG receptor IIb | 2.09 | |
| Cd300lf | CD300 molecule-like family member F | 2.14 | |
| Cd83 | CD83 molecule | Immunosuppressive receptor | 2.18 |
| Il1rn | IL-1 receptor antagonist | Immunosuppression through regulation of IL-1 receptor | 2.43 |
| Inhba | Inhibin subunit β-A | Antiinflammatory role | 2.70 |
| Rnf128 | Ring finger protein 128 | Encodes GRAIL which promotes T-cell anergy | 2.35 |
| Cfi | Complement factor I | Regulates complement system | 2.49 |
| Slamf6 | SLAM family member 6 | Regulates expansion of humoral responses | 2.82 |
| Mir155hg | MIR155 host gene | Promotes M1 macrophage populations | 3.10 |
| Saa4 | Serum amyloid A protein 4 | Immune regulation and homeostatic functions | 3.71 |
| Pianp | PILR α Associated Neural Protein | 7.48 | |
| Inflammatory genes potentiated by SF-3–030 | |||
| Ccl8 | C-C motif chemokine ligand 8 | Recruits monocyte and other immune cells | 5.08 |
| Cxcl13 | C-X-C motif chemokine ligand 13 | Recruitment of B cells | 5.74 |
| Ccl11 | C-C motif chemokine ligand 11 | Encodes eotaxin-1, which recruits eosinophils | 8.54 |
| Mcpt1 | Mast cell protease 1 | Mast cell inflammatory functions | 14.76 |
| Mcpt2 | Mast cell protease 2 | 11.76 | |
| Arg1 | Arginase 1 | IL-13– and IL-4–dependent genes | 6.88 |
| Gatm | Glycine amidinotransferase | 4.93 | |
| Serpina3 g | Serine protease inhibitor A3G | 8.26 | |
| Tff1 | Trefoil factor 1 | Marker for transdifferentiated mucus-secreting cells | 14.71 |
| Itln1 | Intelectin 1 | Associated with mucus and eosinophilic inflammation | 23.02 |
| Col24a1 | Collage type XXIV α 1 chain | Collagen | 3.40 |
| Col6a5 | Collagen type VI α 5 chain | 20.71 | |
| Airway remodeling and cell proliferation | |||
| Clca3a2 | Chloride channel accessory 3A2 | Human homolog of Clca2 and regulates cell proliferation | 2.18 |
| Gas2l3 | Growth arrest-specific 2-like 3 | Promotes stabilization of cytoskeletal network | 2.04 |
| Prnd | Prion-like protein doppel | Neovascularization | 2.20 |
| Hk3 | Hexokinase 3 | Protective against oxidative stress | 2.52 |
| C. Group 3: Genes Downregulated by HDM and Upregulated by SF-3–030 | |||
| Rspo4 | R-Spondin 4 | Regulation of ERK signaling | 6.58 |
| Tpd52l1 | TPD52-like 1 | Involved in MAPK/ASC mediated cellular apoptosis | 2.60 |
| Apob | Apolipoprotein B | Major protein constituent of chylomicrons | 4.39 |
Total RNA was harvested from murine lungs, and the mRNA profile was determined using RNA sequencing. Genes are categorized on the basis of modulation between HDM and SF-3–030 in three groups: genes upregulated by HDM (A) that were downregulated by SF-3–030 or (B) further upregulated by SF-3–030, and (C) genes downregulated by HDM and upregulated by SF-3–030. n = 3–4.
Of all the genes upregulated by HDM, several inflammatory genes were inhibited by SF-3–030 pretreatment. Specifically, genes associated with B- (Ly6 d and Vpreb2) and T- (Trav6–3, Trav12–2, Trbv3, Trbv15, Trbv16, and Traj7) cell functions, eosinophil-derived neurotoxin (RNAse2b), proinflammatory functions of macrophage/monocytic cells (Slamf7), immune cell recruitment related to chemokine and cytokine receptors (Cxcr1, Cxcr3, Ccl19, and Xcr1), and innate immune cell functions (Nlrp1a, Ifi205, and Ifi211) were inhibited by SF-3–030. In addition, SF-3–030–inhibited genes associated with the expansion of dendritic cells (Flt3; CD135), multiple epithelial cell genes (Btnl4 and Btnl6), as well as several AR-associated genes (Kccn4, Fga, Itih4, Eln, Cilp, and Cep85) and meiotic cell cycle, Hormad2, that were upregulated by HDM (Table 2A). Of the genes that SF-3–030 treatment further upregulated from HDM, many of them were related to immune tolerance, like immune regulation and homeostatic functions (Saa4 and Pianp), Mir155 hg, which promotes M1 macrophages, as well as genes related to immune-suppressive proteins like CD83 and IL-1 receptor. The other set of genes that were upregulated by HDM and augmented by SF-3–030 encoded inflammatory genes related to mucus secretion (Tff1), mast cell inflammatory function (Mcpt1 and Mcpt2), and collagen (Col24a1 and Col6a5).
The remainder of the genes in the group pertained to AR and cell proliferation, such as Clca3a2, Gas2l3, Prnd, and Hk3. There were a few genes that were downregulated by HDM, but their expression was enhanced by SF-3–030. These included R-spondin 4 (Rspo4), which regulates ERK1/2 signaling, and TPD52-like 1 (Tpd52l1), which is involved in MAPK-mediated apoptosis (Table 2C). Several pseudogenes, noncoding RNAs, and RNAs with no annotated function were perturbed by SF-3–030 treatment. A detailed explanation of the group of genes and their relevance to lung physiology or asthma pathology is given in the Results section of the data supplement. The full RNAseq data are submitted to the NCBI GEO (www.ncbi.nlm.nih.gov/geo/) and can be accessed at GSE198355.
SF-3–030 Modulates Profile of Proteins Involved in Multiple Pathways in the Lung
We employed label-free quantitation of proteins via liquid chromatography-tandem mass spectrometry (LC-MS/MS) approach to gain additional insight into the regulation of specific proteins involved in the pathogenesis of allergic asthma by SF-3–030. This unbiased, high throughput proteomics analysis of lung tissues obtained from animals challenged with HDM and treated with vehicle or SF-3–030 revealed modulation of key signal transduction pathway proteins by SF-3–030 (Figure E3 and Table 3). After the challenge with HDM, we observed the downregulation of 49 proteins and the upregulation of 180 proteins relative to the PBS-challenged mice (Figure E3, middle panel). Of the 180 proteins upregulated by repeated HDM challenge, 15 were further upregulated by SF-3–030 treatment, whereas 24 were downregulated (Figure E3, right panel). Of the 49 proteins downregulated by the HDM challenge, SF-3–030 prevented the downregulation of 20 proteins while further inhibiting 1 protein (Figure E3, left panel).
Table 3.
SF-3–030 Pretreatment Modulates the Profile of Proteins Involved in Multiple Pathways in the Lung
| Gene | Annotation | Function | Abundance Ratio |
|---|---|---|---|
| A. Group 1: Proteins Upregulated by HDM and Inhibited by SF-3–030 | |||
| Immunoglobulin production and aminoglycan metabolism | |||
| Gtf3c1 | General transcription factor 3C polypeptide 1 | 5S class rRNA transcription by RNA polymerase III | 0.001 |
| Ighm | Immunoglobulin heavy constant mu | Antigen processing and presentation | 0.375 |
| Hexb | β-hexosaminidase subunit β | Astrocyte cell migration | 0.620 |
| Ighv5-15 | Immunoglobulin heavy variable 5-15 | B-cell receptor signaling pathway | 0.399 |
| Ighv1-43 | Immunoglobulin heavy variable V1-43 | 0.684 | |
| Ighv1-4 | Immunoglobulin heavy variable 1-4 | 0.550 | |
| Anxa8 | Annexin A8 | Blood coagulation | 0.458 |
| Gpnmb | Transmembrane glycoprotein NMB | Bone mineralization | 0.526 |
| Chil4 | Chitinase-like protein 4 | Carbohydrate metabolic process | 0.770 |
| Pds5b | Sister chromatid cohesion protein PDS5 homolog B | Cell division | 0.175 |
| Selenot | Thioredoxin reductase-like selenoprotein T | Cell redox homeostasis | 0.001 |
| Hba-a1 | α globin 1 | Cellular oxidant detoxification | 0.720 |
| Hcn3 | Potassium/sodium hyperpolarization-activated cyclic nucleotide-gated channel 3 | Cellular response to dopamine | 0.001 |
| Tbc1d4 | TBC1 domain family member 4 | Cellular response to insulin stimulus | 0.001 |
| Igkv6-32 | Immunoglobulin kappa variable 6-32 | Immune response | 0.671 |
| Igkv6-23 | Immunoglobulin kappa variable 6-23 | 0.300 | |
| Igkv6-17 | Immunoglobulin kappa variable 6-17 | 0.507 | |
| Igkv6-13 | Immunoglobulin kappa variable 6-13 | 0.224 | |
| Igkv4-78 | Immunoglobulin kappa variable 4-78 | 0.001 | |
| Igkv4-58 | Immunoglobulin kappa variable 4-58 | 0.001 | |
| Igkv4-57-1 | Immunoglobulin kappa variable 4-57-1 | 0.488 | |
| Vbp1 | Prefoldin subunit 3 | Microtubule-based process | 0.356 |
| Pip4p2 | Type 2 phosphatidylinositol 4,5-bisphosphate 4-phosphatase | Negative regulation of phagocytosis | 0.001 |
| Ints9 | Integrator complex subunit 9 | snRNA processing | 0.001 |
| B. Group 2: Proteins Upregulated by HDM and Further Upregulated by SF-3–030 | |||
| Cellular response to chemical stimulus | |||
| Retnlg | Resistin-like γ | Myeloid dendritic cell chemotaxis | 1.392 |
| Rac2 | Ras-related C3 botulinum toxin substrate 2 | Actin cytoskeleton organization | 1.346 |
| Arg1 | Arginase-1 | Adaptive immune response | 1.311 |
| Iglc1 | Immunoglobulin lambda constant 1 | B-cell receptor signaling pathway | 4.077 |
| Ighv9-4 | Immunoglobulin heavy variable 9-4 | 2.055 | |
| Ighv6-3 | Immunoglobulin heavy variable 6-3 | 2.361 | |
| Ighv2-6 | Immunoglobulin heavy variable 2-6 | 1.700 | |
| Ighv1-62-2 | Immunoglobulin heavy variable 1-62-2 | 1.957 | |
| Pcna | Proliferating cell nuclear antigen | Base-excision repair, gap filling | 1.488 |
| Fryl | FRY-like transcription coactivator | Cell morphogenesis | 2.723 |
| Mt1 | Metallothionein-1 | Cellular metal ion homeostasis | 2.796 |
| Mt2 | Metallothionein-2 | Cellular response to cadmium ion | 1.710 |
| Ear2 | Eosinophil cationic protein 2 | Chemotaxis | 1.636 |
| Ear1 | Eosinophil cationic protein 1 | 1.775 | |
| Ear6 | Ear6 protein | 1.439 | |
| C. Group 3: Proteins Downregulated by HDM and Upregulated by SF-3–030 | |||
| Regulation of developmental process | |||
| Ophn1 | Oligophrenin-1 | Actin cytoskeleton reorganization | 5.317 |
| S1pr1 | Sphingosine 1-phosphate receptor 1 | 1,000 | |
| Amfr | E3 ubiquitin-protein ligase AMFR | Aging | 1.863 |
| Ntn4 | Netrin-4 | Animal organ morphogenesis | 1,000 |
| Myh8 | Myosin-8 | ATP metabolic process | 1,000 |
| Dock4 | Dedicator of cytokinesis protein 4 | Cell chemotaxis | 1,000 |
| Dnajc7 | DnaJ homolog subfamily C member 7 | Chaperone cofactor-dependent protein refolding | 1,000 |
| Snx27 | Sorting nexin-27 | Endocytic recycling | 1,000 |
| Unc13d | Protein unc-13 homolog D | Exocytosis | 2.911 |
| Taf15 | TAF15 RNA polymerase II, TATA box binding protein | Gene expression | 1,000 |
| Igkv1-88 | Immunoglobulin kappa chain variable 1-88 | Immune response | 1,000 |
| Sart1 | U4/U6.U5 tri-snRNP–associated protein 1 | Maturation of 5S rRNA | 1,000 |
| Cenpq | Centromere protein Q | Metaphase plate compression? | 1,000 |
| Comtd1 | Catechol O-methyltransferase domain-containing protein 1 | Methylation | 1,000 |
| Snrpb2 | U2 small nuclear ribonucleoprotein B | mRNA splicing via spliceosome | 1,000 |
| Ctdsp1 | Carboxy-terminal domain RNA polymerase II polypeptide A small phosphatase 1 | Negative regulation of G1/S transition of mitotic cell cycle | 1,000 |
| Rgs22 | Regulator of G-protein signaling 22 | Negative regulation of signal transduction | 1,000 |
| Nat10 | RNA cytidine acetyltransferase | Negative regulation of telomere maintenance via telomerase | 1,000 |
| Arap3 | Arf-GAP with Rho-GAP domain, ANK repeat, and PH domain-containing protein 3 | Positive regulation of GTPase activity | 1,000 |
| Fastk | Fas-activated serine/threonine kinase | Regulation of mitochondrial mRNA stability | 1,000 |
| D. Group 4: Proteins Downregulated by HDM and Further Downregulated by SF-3–030 | |||
| Cell–matrix adhesion | |||
| Itga2b | Integrin α-IIb | Cell–matrix adhesion | 0.587 |
Definition of abbreviations: ATP = adenosine triphosphate; rRNA = ribosomal RNA; snRNA = small nuclear RNA; LC-MS/MS = liquid chromatography with tandem mass spectrometry.
Protein abundance was determined by label-free quantification using LC-MS/MS. Proteins are categorized on the basis of pathway regulation between HDM versus HDM + SF-3–030 groups in four distinct groups: proteins that were upregulated by HDM that were (A) inhibited by SF-3–030 and (B) further upregulated by SF-3–030 and genes downregulated by HDM that were (C) upregulated by SF-3–030 and (D) further downregulated by SF-3–030. n = 3–4.
SF-3–030 treatment modulated key signal transduction pathway proteins in the lungs (Table 3). For example, the challenge with HDM led to significant upregulation of proteins involved in the inflammatory response, immune response, phagocytosis, B-cell activity, ECM secretion and collagen catabolism, asthma-related biomarkers such as H2-Eb1 (histocompatibility 2 class II antigen E β), Epx (eosinophil peroxidase), Prg2 (proteoglycan 2), and antigen processing and presentation and glycosphingolipid biosynthesis (Tables 3 and E3–E5). Biological functions inhibited by SF-3–030 treatment included mitotic activity, lysosomal activity, cell division, fatty acid metabolism, innate immune response, and other immune system processes, all of which were elevated by the HDM challenge (Tables 3A and E4). Furthermore, SF-3–030 treatment perturbed AMPK (AMP-activated protein kinase), phospholipase C, mTOR signaling, and actin cytoskeleton signaling in lung cells (Table E5).
SF-3–030 treatment attenuated HDM-induced proteins associated with immune functions, including Ighv5–15, Ighv1–43, Ighv1–4, Ighm, by Igkv6–32, Igkv6–23, Igkv6–17, Igkv6–13, Igkv4–78, Igkv4–58, and Igkv4–57–1 (Table 3A). SF-3–030 also downregulated proteins involved in cellular redox homeostasis, including thioredoxin reductase-like selenoprotein T (encoded by Selenot) and α globin 1 encoded by Hba-a1 (Table 3A). The protein encoded by Selenot has thioredoxin reductase-like oxidoreductase activity and has a role in fibroblast cell anchorage and redox regulation. Some proteins related to B-cell receptor signaling (lghv904, lghv6–3, lghv2–6, and lghv1–62–2), chemotaxis (Ear1, Ear2, Ear6, and Retnlg), and cellular morphogenesis (Fryl), metal ion homeostasis (Mt1), and cadmium ion response (Mt2) were further upregulated by SF-3–030 (Table 3B). Notably, several proteins related to actin cytoskeleton reorganization and G-protein signaling, oligophrenin-1 (a Rho-GTPase activating protein), sphingosine 1-phosphate receptor 1, Rgs22, and Arap3 (a PI3K effector that regulates Rho GTPases) were downregulated by HDM but upregulated by SF-3–030. Several proteins related to endocytic recycling (encoded by Snx 27), exocytosis (encoded by Unc13 d), and methylation (encoded by Comtd1) were also upregulated by SF-3–030 (Table 3C). A detailed explanation of the findings from proteomics studies is given in the Results section of the data supplement.
Collectively, the RNAseq and proteomics data are consistent with SF-3–030 mitigation of HDM-mediated effects in the mouse lung as described in the histological, biochemical, and functional studies.
Discussion
In this study, we employed an integrated murine model of asthma using HDM allergen and comprehensively evaluated the effectiveness of a novel compound, SF-3–030, in attenuating features of allergic asthma. Prophylactic treatment of mice with SF-3–030 mitigated HDM-induced airway inflammation, features of AR, and development of AHR. SF-3–030 is a function-selective inhibitor of ERK1/2 that inhibits ERK1/2-mediated activation of the AP-1 transcription factor in multiple cell types (20). Combined with our cell-based studies (31), the data from the current study support the potential therapeutic utility of SF-3–030 in asthma.
Extracellular signals such as cytokines, chemokines, and growth factors induce signaling through ERK1/2 and play a role in the normal physiology of cells and the pathophysiology of human diseases. ERK1/2 regulates diverse cell functions through the phosphorylation of numerous substrates. In asthma, chronic stimulation by cytokines, chemokines, and growth factors results in the altered behavior of various lung cell types that collectively coordinate asthma pathology. Thus, inhibitors of ERK1/2 signaling could effectively address multiple pathophysiological features associated with asthma. Indeed, previous studies support the potential benefits of ERK1/2 signaling inhibition to target cellular hyperplasia and tissue remodeling associated with asthma using well-known ATP-competitive inhibitors of the ERK1/2 pathway (1, 49, 50). Similarly, targeting other MAPK pathways (p38 and JNK) results in the inhibition of pathological processes of allergic asthma in murine models (49–53). However, none of these MAPK inhibitors have progressed to the clinic for the treatment of asthma. One possible reason is that these inhibitors block all kinase activity (and possibly other kinases), which potentially contributes to deleterious toxicity and off-target effects. Nonetheless, ATP-competitive ERK1/2 inhibitors are now in the clinic for treating cancers (11–13); however, it is likely that patients will develop resistance to these inhibitors as with other ATP-competitive kinase inhibitors (14–17). Therefore, we contend that the development of function-selective kinase inhibitors may offer advantages to kinase inhibitors that block all enzyme functions.
Our strategy of developing function-selective ERK1/2 inhibitors that mitigate pathological signaling while retaining critical cellular functions provides an opportunity to refine the therapeutic targeting of ERK1/2 activity in diseases (20–23). Other studies have also identified unique compounds that target ERK1/2 substrate docking sites in an ATP-independent manner (54, 55). One objective in developing function-selective inhibitors of ERK1/2 was to target substrates such as c-Fos that are part of the AP-1 transcription factor complex (20). Subsequently, we have shown that SF-3–030 interacts near the ERK2 docking site for c-Fos, providing a mechanism for inhibiting AP-1 (56). Consistent with our previous study demonstrating SF-3–030 inhibition of ASM cell proliferation and secretory functions (31), the current study shows that SF-3–030 is effective at inhibiting hyperplasia and other features of AR in vivo. SF-3–030 pretreatment effectively mitigated the development of AR induced by repeated HDM challenge as demonstrated by the attenuation of several pathological features, including inflammatory cytokines, proliferative markers: cyclin D1 and Ki-67, thickening of ASM layer, ECM deposition, and mucus production. These findings suggest that ERK1/2-mediated activation of AP-1 is a ubiquitous signal transduction mechanism in multiple airway cells, including immune cells, AECs, and ASM cells, and inhibition of ERK-mediated AP-1 activation by SF-3–030 mitigates many features of allergic asthma.
Interestingly, we observed that SF-3–030 inhibited HDM-induced activation of ERK1/2 in lung tissues. This finding was somewhat unexpected as SF-3–030 functions primarily by inhibiting ERK1/2-mediated activation of downstream substrates such as those in the AP-1 complex. HDM-induced upregulation of ERK1/2 activity is likely because of the myriad of inflammatory mediators released in the lungs, which were inhibited by SF-3–030 treatment, thereby resulting in the inhibition of ERK1/2. Although our cell-based studies demonstrated modulation of expression of AP-1 components by SF-3–030 treatment, assessing AP-1 components after 3 weeks of treatment was inconclusive. These proteins are transiently expressed and likely initiated signaling events relevant to airway pathology earlier in the treatment. Furthermore, the composition and activation of AP-1 components in cell-type specific and the use of whole lung tissue lysate comprising of multiple cell types may obscure the ability to detect the effects of SF-3–030 treatment on AP-1 components. Further studies are required to systematically understand the effect of SF-3–030 on various AP-1 components.
AR encompasses broad structural changes in the airway that includes ASM hyperplasia and hypertrophy, subepithelial fibrosis, increased ECM deposition and myofibroblast differentiation, altered matrix composition, goblet cell metaplasia, and mucus hypersecretion (57). Our findings demonstrate that SF-3–030 effectively inhibits ASM hyperplasia and ECM deposition (Figures 2 and 4). Importantly, HDM-induced secretion of TGF-β, a predominant regulator of fibrotic AR, is inhibited by SF-3–030. The ERK1/2 pathway mediates ECM deposition in airways (58) and may be involved in a positive feedback loop regulating TGF-β production (59). Furthermore, RNAseq analysis of HDM-challenged lung tissue demonstrated SF-3–030 caused significant regulation of genes associated with ECM dynamics, cell cycle progression, and cell proliferation consistent with mitigation of HDM-induced AR. Proteomics studies further demonstrated the inhibitory effect of SF-3–030 treatment on mitotic activity, lysosomal activity, cell division, fatty acid metabolism, and collagen metabolism, which were elevated by the HDM challenge. Collectively, these data suggest that SF-3–030 attenuates allergen-induced AR by inhibiting key signal transduction mechanisms that regulate cell proliferation, differentiation, and ECM metabolism.
Our findings also reveal that SF-3–030 inhibits the development of HDM-induced airway inflammation plausibly via AECs or immune cells. Excessive mucus secretion, involving proliferation and differentiation of mucus-producing AECs, is a salient feature of asthma, and these processes are mediated by ERK1/2 induction of mucins Muc-5AC and Muc-5B (60, 61). We demonstrate that SF-3–030 inhibits the expansion of goblet cells in murine airways, as well as the production of Muc-5AC and Muc-5B. AECs also contribute to inflammation by secreting chemokines that infiltrating immune cells use to home to the site of tissue injury. SF-3–030 significantly inhibited HDM-induced immune cell infiltration in lungs as measured by BAL cell count and histological evaluation of H&E-stained lung sections. Furthermore, SF-3–030 inhibited inflammatory cytokine and chemokine concentrations in BALF, which are central to allergen-induced airway inflammation. Several of the cytokines and chemokines inhibited by SF-3–030 are regulated by AP-1 and include TNF-α, IL-1β, IL-2, IFN-γ, and GM-CSF, which, together with other mediators, orchestrate inflammatory outcomes (24). Genes identified in our RNAseq studies that were upregulated by the HDM challenge suggest that many of the immunosuppressive and immunotolerance mechanisms are activated, possibly to counter the damage in the lungs. SF-3–030 appears to potentiate these immunosuppressive features, although more studies are required to establish a direct link.
A key finding of these studies was the profound effect of SF-3–030 on the recruitment of immune cells to the HDM-challenged lung. Eosinophils play a central role in asthma pathogenesis, and SF-3–030 significantly reduced the number of eosinophils in BALF. In support, we observed decreased concentrations of the eosinophil chemoattractant, eotaxin, and the eosinophil-specific marker, RNAse2b, in SF-3–030–treated mice. We also observed fewer B cells that produce immunoglobulins in BALF of HDM-challenged mice pretreated with SF-3–030. This was further confirmed by measuring IgE concentrations in whole lung tissue lysates. In addition, both RNAseq and proteomics analyses revealed that HDM challenge induced expression of immunoglobulin genes, which were significantly reduced by SF-3–030. RNAseq analysis revealed that SF-3–030 inhibits HDM-induced upregulation of Bank1 (promotes immunosuppressive and tolerance functions), Tnfrsf13c (B-cell survival), and Fcer2a (B-cell growth and differentiation), suggesting SF-3–030 also has inhibitory effects on B-cell growth, proliferation, and survival. Proteomics data suggested a significant disruption in communication between the innate and adaptive immune response as well as a perturbation in B-cell signaling by SF-3–030. However, SF-3–030 does not inhibit all B-cell functions, as genes for certain antibody fragments continued to be upregulated, although overall significantly lower in numbers compared with the HDM challenge alone.
The RNAseq data supported a role for SF-3–030 in promoting immune tolerance in HDM-challenged mice. For example, SF-3–030 upregulation of inhibitory receptors such as Cd300fl (encodes inhibitory receptor CD300) that binds extracellular ceramide (62) and Fcgr2b (encodes inhibitory IgG receptor and expressed on multiple immune cell types) (63–65) suggests activation of immune tolerance and suppression mechanisms. Upregulation of Cfi (complement factor I) is another mechanism by which SF-3–030 may regulate inflammation by blocking the activation of the complement cascade, which drives asthma pathology during the effector phase (66). Other genes upregulated by SF-3–030 include Inhba (inhibin β-A) (67) and Pou2af1 (transcription cofactor) (68), which regulate host defense mechanisms.
Although overall inflammatory responses in HDM mice were mitigated by SF-3–030, the upregulation of genes such as Tlr1 that drives HDM-mediated Th2 response through IL-25 and IL-33, Igf1 (promitogenic and proinflammatory factor), Pla2 g5 (phospholipase A2), and Il5ra (IL-5 receptor α subunit) suggested that certain aspects of inflammatory networks are not affected by SF-3–030. Furthermore, we observed that certain signals (upregulated Ccl8, Cxcl13, and Ccl11) used to recruit immune cells, such as monocytes, are not affected by SF-3–030 treatment, although SF-3–030 inhibited HDM-induced immune cell migration to the airways (Figure 1). Ctse involved in antigen presentation and lymphocyte trafficking (69) was upregulated by SF-3–030 treatment. Other IL-13– or IL-4–dependent genes such as Arg1 (arginase 1) and Gatm (glycine amidinotransferase) were also upregulated. The protein encoded by Arg1 was also upregulated by SF-3–030. Given that many of these genes are regulated by the ERK1/2 pathway, these findings are consistent with the function-selective mechanism of SF-3–030.
In this study, we included both transcriptomics and proteomics approaches to better understand the mechanism of action of a novel compound. Integration of omics data can be fruitful for understanding biological processes but also has limitations. For example, some of the proteomics data does not correlate with the RNAseq data. This is not surprising, and the difference in the RNAseq and proteomics data is to be expected. This is particularly relevant when the samples are collected after 3 weeks of challenge/treatment. Protein expression is impacted by several genomic and transcriptomic/posttranscriptomic features, including DNA methylation, somatic copy number alterations, and mRNA expression and stability. All these affect protein abundance, with mRNA expression having the highest correlation. That correlation, however, is only 0.3 (as determined using Spearman’s rank correlation between mRNA expression and protein abundance) (70, 71). Unique differences between the proteomic and RNA seq data provide new areas of scientific inquiry.
Importantly, our data demonstrate a significant attenuation of HDM-induced AHR in mice treated with SF-3–030. This is likely related to the inhibitory effects of SF-3–030 on airway inflammation and AR. In addition to the change in mean airway resistance, we observed changes in tissue damping and elastance (G and H) values in our lung function studies. There is growing evidence to support that both G and H are affected in murine models of allergic asthma (72–74), and changes in mean airway resistance, G, and H values correlate well (coefficient of determination greater than 0.9) and hence are reliable indicators of increased airway responsiveness to inhaled MCh in this model. However, we did not observe any change in compliance in this model. We also observed SF-3–030 regulation of G protein-coupled receptor signaling elements that may regulate smooth muscle contraction associated with AHR. Specifically, we observed SF-3–030 potentiations of Rgs5, which is a G-protein signaling regulator and essential for inhibition of bronchial smooth muscle contraction and AHR (75, 76). Thus, modulation of multiple signaling networks by SF-3–030 may contribute to lower AHR in HDM-challenged mice.
In this study, intranasal administration of 10 mg/kg SF-3–030 daily for 3 weeks did not cause observable toxicities in the lung or adversely affect the overall health of the mice. We have not performed systematic pharmacokinetic studies on these compounds. However, we know that the sulfonate ester is reactive and targets ERK2 through the alkylation of a cysteine at residue 252, which is essential for the SF-3–030 compound’s biological activity (56). In terms of selectivity, our previous in vitro studies indicate that SF-3–030 is more selective than ATP-competitive ERK1/2 inhibitors (31, 56). On the basis of these in vitro studies, we wanted to achieve low double-digit μM concentrations of SF-3–030 in the lung. Drug dosage was calculated as per published literature (77, 78) on the basis of a total lung capacity of 1.2–1.3 ml and an absorption rate (when administered intranasally) of 10% in mice. A dose of 10 mg/kg in 35 μl volume is likely to achieve approximately 60 μM concentration in the lung.
Conclusions
Our findings suggest that SF-3–030 is a novel compound that modulates ERK1/2 signaling in multiple lung and immune cells to mitigate features of allergen-induced asthma. Future studies are aimed at evaluating the pharmacokinetic and pharmacodynamics properties, including therapeutic dosing after HDM challenge, of SF-3–030 and related compounds.
Acknowledgments
Acknowledgment
The authors thank the pathology core and genomics facility at Thomas Jefferson University for assistance with the proteomics, RNAseq, and histology studies.
Footnotes
Supported by the National Heart, Lung, and Blood Institute (HL137030 [D.A.D.]); National Institute of Allergy and Infectious Diseases (AI126492 [P.S. and D.A.D.]); and HL150560 (D.A.D.). Additional support was provided by the University of Maryland School of Pharmacy Mass Spectrometry Center (SOP1841-IQB2014).
Authors Contribution: D.A.D., P. Shapiro, and M.A.K.: conceptualization, project administration, and supervision. S.D.S., A.P.N., P. Sharma, and D.R.V.: performing experiments, data curation, and writing/original draft preparation. S.A. and W.H.: RNAseq and proteomics analysis. D.A.D., P. Shapiro, M.A.K., A.P.N., P. Sharma, S.D.S., D.R.V., W.H., and S.A.: reviewing and editing.
This article has a data supplement, which is accessible from this issue’s table of contents at www.atsjournals.org.
Originally Published in Press as DOI: 10.1165/rcmb.2022-0110OC on September 6, 2022
Author disclosures are available with the text of this article at www.atsjournals.org.
References
- 1. Nayak AP, Deshpande DA, Penn RB. New targets for resolution of airway remodeling in obstructive lung diseases. F1000 Res . 2018;7:F1000. doi: 10.12688/f1000research.14581.1. [DOI] [PMC free article] [PubMed] [Google Scholar]
- 2. Deshpande DA, Penn RB. Targeting G protein-coupled receptor signaling in asthma. Cell Signal . 2006;18:2105–2120. doi: 10.1016/j.cellsig.2006.04.008. [DOI] [PubMed] [Google Scholar]
- 3. Gosens R, Bos IS, Zaagsma J, Meurs H. Protective effects of tiotropium bromide in the progression of airway smooth muscle remodeling. Am J Respir Crit Care Med . 2005;171:1096–1102. doi: 10.1164/rccm.200409-1249OC. [DOI] [PubMed] [Google Scholar]
- 4. Kong KC, Billington CK, Gandhi U, Panettieri RA, Jr, Penn RB. Cooperative mitogenic signaling by G protein-coupled receptors and growth factors is dependent on G(q/11) FASEB J . 2006;20:1558–1560. doi: 10.1096/fj.05-5622fje. [DOI] [PubMed] [Google Scholar]
- 5. Krymskaya VP, Orsini MJ, Eszterhas AJ, Brodbeck KC, Benovic JL, Panettieri RA, Jr, et al. Mechanisms of proliferation synergy by receptor tyrosine kinase and G protein-coupled receptor activation in human airway smooth muscle. Am J Respir Cell Mol Biol . 2000;23:546–554. doi: 10.1165/ajrcmb.23.4.4115. [DOI] [PubMed] [Google Scholar]
- 6. Black JL, Roth M, Lee J, Carlin S, Johnson PR. Mechanisms of airway remodeling. Airway smooth muscle. Am J Respir Crit Care Med . 2001;164:S63–S66. doi: 10.1164/ajrccm.164.supplement_2.2106059. [DOI] [PubMed] [Google Scholar]
- 7. Benayoun L, Druilhe A, Dombret MC, Aubier M, Pretolani M. Airway structural alterations selectively associated with severe asthma. Am J Respir Crit Care Med . 2003;167:1360–1368. doi: 10.1164/rccm.200209-1030OC. [DOI] [PubMed] [Google Scholar]
- 8. Bentley JK, Hershenson MB. Airway smooth muscle growth in asthma: proliferation, hypertrophy, and migration. Proc Am Thorac Soc . 2008;5:89–96. doi: 10.1513/pats.200705-063VS. [DOI] [PMC free article] [PubMed] [Google Scholar]
- 9. Lee JH, Johnson PR, Roth M, Hunt NH, Black JL. ERK activation and mitogenesis in human airway smooth muscle cells. Am J Physiol Lung Cell Mol Physiol . 2001;280:L1019–L1029. doi: 10.1152/ajplung.2001.280.5.L1019. [DOI] [PubMed] [Google Scholar]
- 10. Liu W, Liang Q, Balzar S, Wenzel S, Gorska M, Alam R. Cell-specific activation profile of extracellular signal-regulated kinase 1/2, Jun N-terminal kinase, and p38 mitogen-activated protein kinases in asthmatic airways. J Allergy Clin Immunol . 2008;121:893–902.e2. doi: 10.1016/j.jaci.2008.02.004. [DOI] [PubMed] [Google Scholar]
- 11. Bhagwat SV, McMillen WT, Cai S, Zhao B, Whitesell M, Shen W, et al. Erk inhibitor ly3214996 targets erk pathway-driven cancers: a therapeutic approach toward precision medicine. Mol Cancer Ther . 2020;19:325–336. doi: 10.1158/1535-7163.MCT-19-0183. [DOI] [PubMed] [Google Scholar]
- 12. Germann UA, Furey BF, Markland W, Hoover RR, Aronov AM, Roix JJ, et al. Targeting the mapk signaling pathway in cancer: promising preclinical activity with the novel selective erk1/2 inhibitor bvd-523 (ulixertinib) Mol Cancer Ther . 2017;16:2351–2363. doi: 10.1158/1535-7163.MCT-17-0456. [DOI] [PubMed] [Google Scholar]
- 13. Varga A, Soria JC, Hollebecque A, LoRusso P, Bendell J, Huang SA, et al. A first-in-human phase i study to evaluate the erk1/2 inhibitor gdc-0994 in patients with advanced solid tumors. Clin Cancer Res . 2020;26:1229–1236. doi: 10.1158/1078-0432.CCR-19-2574. [DOI] [PubMed] [Google Scholar]
- 14. Ohori M, Kinoshita T, Okubo M, Sato K, Yamazaki A, Arakawa H, et al. Identification of a selective ERK inhibitor and structural determination of the inhibitor-ERK2 complex. Biochem Biophys Res Commun . 2005;336:357–363. doi: 10.1016/j.bbrc.2005.08.082. [DOI] [PubMed] [Google Scholar]
- 15. Morris EJ, Jha S, Restaino CR, Dayananth P, Zhu H, Cooper A, et al. Discovery of a novel ERK inhibitor with activity in models of acquired resistance to BRAF and MEK inhibitors. Cancer Discov . 2013;3:742–750. doi: 10.1158/2159-8290.CD-13-0070. [DOI] [PubMed] [Google Scholar]
- 16. Aronov AM, Baker C, Bemis GW, Cao J, Chen G, Ford PJ, et al. Flipped out: structure-guided design of selective pyrazolylpyrrole ERK inhibitors. J Med Chem . 2007;50:1280–1287. doi: 10.1021/jm061381f. [DOI] [PubMed] [Google Scholar]
- 17. Aronov AM, Tang Q, Martinez-Botella G, Bemis GW, Cao J, Chen G, et al. Structure-guided design of potent and selective pyrimidylpyrrole inhibitors of extracellular signal-regulated kinase (ERK) using conformational control. J Med Chem . 2009;52:6362–6368. doi: 10.1021/jm900630q. [DOI] [PubMed] [Google Scholar]
- 18. Lebedev TD, Khabusheva ER, Mareeva SR, Ivanenko KA, Morozov AV, Spirin PV, et al. Identification of cell type-specific correlations between ERK activity and cell viability upon treatment with ERK1/2 inhibitors. J Biol Chem . 2022;298:102226. doi: 10.1016/j.jbc.2022.102226. [DOI] [PMC free article] [PubMed] [Google Scholar]
- 19. Ward RA, Anderton MJ, Bethel P, Breed J, Cook C, Davies EJ, et al. Discovery of a potent and selective oral inhibitor of erk1/2 (azd0364) that is efficacious in both monotherapy and combination therapy in models of nonsmall cell lung cancer (nsclc) J Med Chem . 2019;62:11004–11018. doi: 10.1021/acs.jmedchem.9b01295. [DOI] [PubMed] [Google Scholar]
- 20. Samadani R, Zhang J, Brophy A, Oashi T, Priyakumar UD, Raman EP, et al. Small-molecule inhibitors of ERK-mediated immediate early gene expression and proliferation of melanoma cells expressing mutated BRaf. Biochem J . 2015;467:425–438. doi: 10.1042/BJ20131571. [DOI] [PMC free article] [PubMed] [Google Scholar]
- 21. Hancock CN, Macias A, Lee EK, Yu SY, Mackerell AD, Jr, Shapiro P. Identification of novel extracellular signal-regulated kinase docking domain inhibitors. J Med Chem . 2005;48:4586–4595. doi: 10.1021/jm0501174. [DOI] [PubMed] [Google Scholar]
- 22. Chen F, Hancock CN, Macias AT, Joh J, Still K, Zhong S, et al. Characterization of ATP-independent ERK inhibitors identified through in silico analysis of the active ERK2 structure. Bioorg Med Chem Lett . 2006;16:6281–6287. doi: 10.1016/j.bmcl.2006.09.038. [DOI] [PMC free article] [PubMed] [Google Scholar]
- 23. Burkhard K, Smith S, Deshmukh R, MacKerell AD, Jr, Shapiro P. Development of extracellular signal-regulated kinase inhibitors. Curr Top Med Chem . 2009;9:678–689. doi: 10.2174/156802609789044416. [DOI] [PMC free article] [PubMed] [Google Scholar]
- 24. Ye N, Ding Y, Wild C, Shen Q, Zhou J. Small molecule inhibitors targeting activator protein 1 (AP-1) J Med Chem . 2014;57:6930–6948. doi: 10.1021/jm5004733. [DOI] [PMC free article] [PubMed] [Google Scholar]
- 25. Nakakuki T, Birtwistle MR, Saeki Y, Yumoto N, Ide K, Nagashima T, et al. Ligand-specific c-Fos expression emerges from the spatiotemporal control of ErbB network dynamics. Cell . 2010;141:884–896. doi: 10.1016/j.cell.2010.03.054. [DOI] [PMC free article] [PubMed] [Google Scholar]
- 26. Eferl R, Wagner EF. AP-1: a double-edged sword in tumorigenesis. Nat Rev Cancer . 2003;3:859–868. doi: 10.1038/nrc1209. [DOI] [PubMed] [Google Scholar]
- 27. Caramori G, Casolari P, Adcock I. Role of transcription factors in the pathogenesis of asthma and COPD. Cell Commun Adhes . 2013;20:21–40. doi: 10.3109/15419061.2013.775257. [DOI] [PubMed] [Google Scholar]
- 28. Demoly P, Basset-Seguin N, Chanez P, Campbell AM, Gauthier-Rouvière C, Godard P, et al. c-fos proto-oncogene expression in bronchial biopsies of asthmatics. Am J Respir Cell Mol Biol . 1992;7:128–133. doi: 10.1165/ajrcmb/7.2.128. [DOI] [PubMed] [Google Scholar]
- 29. Gilley R, March HN, Cook SJ. ERK1/2, but not ERK5, is necessary and sufficient for phosphorylation and activation of c-Fos. Cell Signal . 2009;21:969–977. doi: 10.1016/j.cellsig.2009.02.006. [DOI] [PubMed] [Google Scholar]
- 30. Gille H, Strahl T, Shaw PE. Activation of ternary complex factor Elk-1 by stress-activated protein kinases. Curr Biol . 1995;5:1191–1200. doi: 10.1016/s0960-9822(95)00235-1. [DOI] [PubMed] [Google Scholar]
- 31. Defnet AE, Huang W, Polischak S, Yadav SK, Kane MA, Shapiro P, et al. Effects of ATP-competitive and function-selective ERK inhibitors on airway smooth muscle cell proliferation. FASEB J . 2019;33:10833–10843. doi: 10.1096/fj.201900680R. [DOI] [PMC free article] [PubMed] [Google Scholar]
- 32. Sharma P, Yi R, Nayak AP, Wang N, Tang F, Knight MJ, et al. Bitter taste receptor agonists mitigate features of allergic asthma in mice. Sci Rep . 2017;7:46166. doi: 10.1038/srep46166. [DOI] [PMC free article] [PubMed] [Google Scholar]
- 33. McAlinden KD, Deshpande DA, Ghavami S, Xenaki D, Sohal SS, Oliver BG, et al. Autophagy activation in asthma airways remodeling. Am J Respir Cell Mol Biol . 2019;60:541–553. doi: 10.1165/rcmb.2018-0169OC. [DOI] [PMC free article] [PubMed] [Google Scholar]
- 34. Nayak AP, Green BJ, Lemons AR, Marshall NB, Goldsmith WT, Kashon ML, et al. Subchronic exposures to fungal bioaerosols promotes allergic pulmonary inflammation in naïve mice. Clin Exp Allergy . 2016;46:861–870. doi: 10.1111/cea.12724. [DOI] [PMC free article] [PubMed] [Google Scholar]
- 35. Stevens WW, Kim TS, Pujanauski LM, Hao X, Braciale TJ. Detection and quantitation of eosinophils in the murine respiratory tract by flow cytometry. J Immunol Methods . 2007;327:63–74. doi: 10.1016/j.jim.2007.07.011. [DOI] [PMC free article] [PubMed] [Google Scholar]
- 36. Vermaelen K, Pauwels R. Accurate and simple discrimination of mouse pulmonary dendritic cell and macrophage populations by flow cytometry: methodology and new insights. Cytometry A . 2004;61:170–177. doi: 10.1002/cyto.a.20064. [DOI] [PubMed] [Google Scholar]
- 37. Nayak AP, Deshpande DA, Shah SD, Villalba DR, Yi R, Wang N, et al. OGR1-dependent regulation of the allergen-induced asthma phenotype. Am J Physiol Lung Cell Mol Physiol . 2021;321:L1044–L1054. doi: 10.1152/ajplung.00200.2021. [DOI] [PMC free article] [PubMed] [Google Scholar]
- 38. Deshpande DA, Wang WC, McIlmoyle EL, Robinett KS, Schillinger RM, An SS, et al. Bitter taste receptors on airway smooth muscle bronchodilate by localized calcium signaling and reverse obstruction. Nat Med . 2010;16:1299–1304. doi: 10.1038/nm.2237. [DOI] [PMC free article] [PubMed] [Google Scholar]
- 39. Hantos Z, Adamicza A, Govaerts E, Daroczy B. Mechanical impedances of lungs and chest wall in the cat. J Appl Physiol (1985) . 1992;73:427–433. doi: 10.1152/jappl.1992.73.2.427. [DOI] [PubMed] [Google Scholar]
- 40. Hantos Z, Daroczy B, Suki B, Nagy S, Fredberg JJ. Input impedance and peripheral inhomogeneity of dog lungs. J Appl Physiol (1985) . 1992;72:168–178. doi: 10.1152/jappl.1992.72.1.168. [DOI] [PubMed] [Google Scholar]
- 41. Saxena H, Deshpande DA, Tiegs BC, Yan H, Battafarano RJ, Burrows WM, et al. The GPCR OGR1 (GPR68) mediates diverse signalling and contraction of airway smooth muscle in response to small reductions in extracellular pH. Br J Pharmacol . 2012;166:981–990. doi: 10.1111/j.1476-5381.2011.01807.x. [DOI] [PMC free article] [PubMed] [Google Scholar]
- 42. Huang W, Yu J, Jones JW, Carter CL, Jackson IL, Vujaskovic Z, et al. Acute proteomic changes in the lung after WTLI in a mouse model: identification of potential initiating events for delayed effects of acute radiation exposure. Health Phys . 2019;116:503–515. doi: 10.1097/HP.0000000000000956. [DOI] [PMC free article] [PubMed] [Google Scholar]
- 43. Huang W, Yu J, Liu T, Defnet AE, Zalesak-Kravec S, Farese AM, et al. Acute proteomic changes in lung after radiation: toward identifying initiating events of delayed effects of acute radiation exposure in non-human primate after partial body irradiation with minimal bone marrow sparing. Health Phys . 2021;121:384–394. doi: 10.1097/HP.0000000000001476. [DOI] [PMC free article] [PubMed] [Google Scholar]
- 44. Dorfer V, Pichler P, Stranzl T, Stadlmann J, Taus T, Winkler S, et al. MS Amanda, a universal identification algorithm optimized for high accuracy tandem mass spectra. J Proteome Res . 2014;13:3679–3684. doi: 10.1021/pr500202e. [DOI] [PMC free article] [PubMed] [Google Scholar]
- 45. Eng JK, Fischer B, Grossmann J, Maccoss MJ. A fast SEQUEST cross correlation algorithm. J Proteome Res . 2008;7:4598–4602. doi: 10.1021/pr800420s. [DOI] [PubMed] [Google Scholar]
- 46. Käll L, Canterbury JD, Weston J, Noble WS, MacCoss MJ. Semi-supervised learning for peptide identification from shotgun proteomics datasets. Nat Methods . 2007;4:923–925. doi: 10.1038/nmeth1113. [DOI] [PubMed] [Google Scholar]
- 47. Huang W, Yu J, Jones JW, Carter CL, Pierzchalski K, Tudor G, et al. Proteomic evaluation of the acute radiation syndrome of the gastrointestinal tract in a murine total-body irradiation model. Health Phys . 2019;116:516–528. doi: 10.1097/HP.0000000000000951. [DOI] [PMC free article] [PubMed] [Google Scholar]
- 48. Carrer M, Crosby JR, Sun G, Zhao C, Damle SS, Kuntz SG, et al. Antisense oligonucleotides targeting jagged 1 reduce house dust mite-induced goblet cell metaplasia in the adult murine lung. Am J Respir Cell Mol Biol . 2020;63:46–56. doi: 10.1165/rcmb.2019-0257OC. [DOI] [PubMed] [Google Scholar]
- 49. Shinkai M, López-Boado YS, Rubin BK. Clarithromycin has an immunomodulatory effect on ERK-mediated inflammation induced by Pseudomonas aeruginosa flagellin. J Antimicrob Chemother . 2007;59:1096–1101. doi: 10.1093/jac/dkm084. [DOI] [PubMed] [Google Scholar]
- 50. Nath P, Eynott P, Leung SY, Adcock IM, Bennett BL, Chung KF. Potential role of c-Jun NH2-terminal kinase in allergic airway inflammation and remodelling: effects of SP600125. Eur J Pharmacol . 2005;506:273–283. doi: 10.1016/j.ejphar.2004.11.040. [DOI] [PubMed] [Google Scholar]
- 51. Eynott PR, Nath P, Leung SY, Adcock IM, Bennett BL, Chung KF. Allergen-induced inflammation and airway epithelial and smooth muscle cell proliferation: role of Jun N-terminal kinase. Br J Pharmacol . 2003;140:1373–1380. doi: 10.1038/sj.bjp.0705569. [DOI] [PMC free article] [PubMed] [Google Scholar]
- 52. Nath P, Leung SY, Williams A, Noble A, Chakravarty SD, Luedtke GR, et al. Importance of p38 mitogen-activated protein kinase pathway in allergic airway remodelling and bronchial hyperresponsiveness. Eur J Pharmacol . 2006;544:160–167. doi: 10.1016/j.ejphar.2006.06.031. [DOI] [PubMed] [Google Scholar]
- 53. Wu HM, Fang L, Shen QY, Liu RY. SP600125 promotes resolution of allergic airway inflammation via TLR9 in an OVA-induced murine acute asthma model. Mol Immunol . 2015;67:311–316. doi: 10.1016/j.molimm.2015.06.016. [DOI] [PubMed] [Google Scholar]
- 54. Sammons RM, Ghose R, Tsai KY, Dalby KN. Targeting ERK beyond the boundaries of the kinase active site in melanoma. Mol Carcinog . 2019;58:1551–1570. doi: 10.1002/mc.23047. [DOI] [PMC free article] [PubMed] [Google Scholar]
- 55. Sammons RM, Perry NA, Li Y, Cho EJ, Piserchio A, Zamora-Olivares DP, et al. A novel class of common docking domain inhibitors that prevent erk2 activation and substrate phosphorylation. ACS Chem Biol . 2019;14:1183–1194. doi: 10.1021/acschembio.9b00093. [DOI] [PMC free article] [PubMed] [Google Scholar]
- 56. Martinez R, III, Huang W, Samadani R, Mackowiak B, Centola G, Chen L, et al. Mechanistic analysis of an extracellular signal-regulated kinase 2-interacting compound that inhibits mutant braf-expressing melanoma cells by inducing oxidative stress. J Pharmacol Exp Ther . 2021;376:84–97. doi: 10.1124/jpet.120.000266. [DOI] [PMC free article] [PubMed] [Google Scholar]
- 57. Prakash YS, Halayko AJ, Gosens R, Panettieri RA, Jr, Camoretti-Mercado B, Penn RB, ATS Assembly on Respiratory Structure and Function An official American Thoracic Society research statement: current challenges facing research and therapeutic advances in airway remodeling. Am J Respir Crit Care Med . 2017;195:e4–e19. doi: 10.1164/rccm.201611-2248ST. [DOI] [PubMed] [Google Scholar]
- 58. Xie S, Sukkar MB, Issa R, Oltmanns U, Nicholson AG, Chung KF. Regulation of TGF-beta 1-induced connective tissue growth factor expression in airway smooth muscle cells. Am J Physiol Lung Cell Mol Physiol . 2005;288:L68–L76. doi: 10.1152/ajplung.00156.2004. [DOI] [PubMed] [Google Scholar]
- 59. Aschner Y, Downey GP. Transforming growth factor-β: master regulator of the respiratory system in health and disease. Am J Respir Cell Mol Biol . 2016;54:647–655. doi: 10.1165/rcmb.2015-0391TR. [DOI] [PMC free article] [PubMed] [Google Scholar]
- 60. Li N, Li Q, Zhou XD, Kolosov VP, Perelman JM. Chronic mechanical stress induces mucin 5AC expression in human bronchial epithelial cells through ERK dependent pathways. Mol Biol Rep . 2012;39:1019–1028. doi: 10.1007/s11033-011-0827-x. [DOI] [PubMed] [Google Scholar]
- 61. Kettle R, Simmons J, Schindler F, Jones P, Dicker T, Dubois G, et al. Regulation of neuregulin 1beta1-induced MUC5AC and MUC5B expression in human airway epithelium. Am J Respir Cell Mol Biol . 2010;42:472–481. doi: 10.1165/rcmb.2009-0018OC. [DOI] [PubMed] [Google Scholar]
- 62. Izawa K, Yamanishi Y, Maehara A, Takahashi M, Isobe M, Ito S, et al. The receptor LMIR3 negatively regulates mast cell activation and allergic responses by binding to extracellular ceramide. Immunity . 2012;37:827–839. doi: 10.1016/j.immuni.2012.08.018. [DOI] [PubMed] [Google Scholar]
- 63. Dharajiya N, Vaidya SV, Murai H, Cardenas V, Kurosky A, Boldogh I, et al. FcgammaRIIb inhibits allergic lung inflammation in a murine model of allergic asthma. PLoS One . 2010;5:e9337. doi: 10.1371/journal.pone.0009337. [DOI] [PMC free article] [PubMed] [Google Scholar]
- 64. Zhang K, Kepley CL, Terada T, Zhu D, Perez H, Saxon A. Inhibition of allergen-specific IgE reactivity by a human Ig Fcgamma-Fcepsilon bifunctional fusion protein. J Allergy Clin Immunol . 2004;114:321–327. doi: 10.1016/j.jaci.2004.03.058. [DOI] [PubMed] [Google Scholar]
- 65. Daëron M, Malbec O, Latour S, Arock M, Fridman WH. Regulation of high-affinity IgE receptor-mediated mast cell activation by murine low-affinity IgG receptors. J Clin Invest . 1995;95:577–585. doi: 10.1172/JCI117701. [DOI] [PMC free article] [PubMed] [Google Scholar]
- 66. Zhang X, Köhl J. A complex role for complement in allergic asthma. Expert Rev Clin Immunol . 2010;6:269–277. doi: 10.1586/eci.09.84. [DOI] [PMC free article] [PubMed] [Google Scholar]
- 67. Karagiannidis C, Hense G, Martin C, Epstein M, Rückert B, Mantel PY, et al. Activin A is an acute allergen-responsive cytokine and provides a link to TGF-beta-mediated airway remodeling in asthma. J Allergy Clin Immunol . 2006;117:111–118. doi: 10.1016/j.jaci.2005.09.017. [DOI] [PubMed] [Google Scholar]
- 68. Zhou H, Brekman A, Zuo WL, Ou X, Shaykhiev R, Agosto-Perez FJ, et al. Pou2af1 functions in the human airway epithelium to regulate expression of host defense genes. J Immunol . 2016;196:3159–3167. doi: 10.4049/jimmunol.1502400. [DOI] [PMC free article] [PubMed] [Google Scholar]
- 69. Pilzner C, Bühling F, Reinheckel T, Chwieralski C, Rathinasamy A, Lauenstein HD, et al. Allergic airway inflammation in mice deficient for the antigen-processing protease cathepsin E. Int Arch Allergy Immunol . 2012;159:367–383. doi: 10.1159/000338288. [DOI] [PubMed] [Google Scholar]
- 70. Chen MM, Li J, Wang Y, Akbani R, Lu Y, Mills GB, et al. Tcpa v3.0: an integrative platform to explore the pan-cancer analysis of functional proteomic data. Mol Cell Proteomics . 2019;18:S15–S25. doi: 10.1074/mcp.RA118.001260. [DOI] [PMC free article] [PubMed] [Google Scholar]
- 71. Akbani R, Ng PK, Werner HM, Shahmoradgoli M, Zhang F, Ju Z, et al. A pan-cancer proteomic perspective on the cancer genome atlas. Nat Commun . 2014;5:3887. doi: 10.1038/ncomms4887. [DOI] [PMC free article] [PubMed] [Google Scholar]
- 72. Ma Y, Halayko AJ, Basu S, Guan Q, Weiss CR, Ma AG, et al. Sustained suppression of IL-13 by a vaccine attenuates airway inflammation and remodeling in mice. Am J Respir Cell Mol Biol . 2013;48:540–549. doi: 10.1165/rcmb.2012-0060OC. [DOI] [PubMed] [Google Scholar]
- 73. Mann TS, Larcombe AN, Wang KCW, Shamsuddin D, Landwehr KR, Noble PB, et al. Azithromycin inhibits mucin secretion, mucous metaplasia, airway inflammation, and airways hyperresponsiveness in mice exposed to house dust mite extract. Am J Physiol Lung Cell Mol Physiol . 2022;322:L683–L698. doi: 10.1152/ajplung.00487.2021. [DOI] [PubMed] [Google Scholar]
- 74. Pascoe CD, Basu S, Schwartz J, Fonseca M, Kahnamoui S, Jha A, et al. Maternal diabetes promotes offspring lung dysfunction and inflammation in a sex-dependent manner. Am J Physiol Lung Cell Mol Physiol . 2022;322:L373–L384. doi: 10.1152/ajplung.00425.2021. [DOI] [PubMed] [Google Scholar]
- 75. Balenga NA, Jester W, Jiang M, Panettieri RA, Jr, Druey KM. Loss of regulator of G protein signaling 5 promotes airway hyperresponsiveness in the absence of allergic inflammation. J Allergy Clin Immunol . 2014;134:451–459. doi: 10.1016/j.jaci.2014.01.019. [DOI] [PMC free article] [PubMed] [Google Scholar]
- 76. Yang Z, Balenga N, Cooper PR, Damera G, Edwards R, Brightling CE, et al. Regulator of G-protein signaling-5 inhibits bronchial smooth muscle contraction in severe asthma. Am J Respir Cell Mol Biol . 2012;46:823–832. doi: 10.1165/rcmb.2011-0110OC. [DOI] [PMC free article] [PubMed] [Google Scholar]
- 77. Snipes MB, McClellan RO, Mauderly JL, Wolff RK. Retention patterns for inhaled particles in the lung: comparisons between laboratory animals and humans for chronic exposures. Health Phys . 1989;57:69–77, discussion 77–78. doi: 10.1097/00004032-198907001-00008. [DOI] [PubMed] [Google Scholar]
- 78. Phillips JE. Inhaled efficacious dose translation from rodent to human: a retrospective analysis of clinical standards for respiratory diseases. Pharmacol Ther . 2017;178:141–147. doi: 10.1016/j.pharmthera.2017.04.003. [DOI] [PubMed] [Google Scholar]
