Abstract
This paper investigated citizens’ reactions to global crises using the COVID-19 pandemic as a natural experiment. Theories in this field are controversial and thus knowledge on such reactions, their evolution, drivers, and consequences is limited. Building on several socio-psychological foundations such as trust building theories, the fear appeal theory, the theory of planned behavior, and the spillover theory, we explain developments in three major human responses: (1) perceptual and attitudinal responses such as trust in governance and interpersonal trust; (2) emotional responses such as fear of crises; and (3) behavioral responses such as civic engagement. Using a longitudinal design, we tracked the attitudes and behaviors of Israeli citizens over 22 months (7/2019-3/2021) and at four points in time (t1–t4). Findings are based on a time-lagged analysis of 3527 participants (n1 = 602; n2 = 750; n3 = 970; n4 = 1205), and a more focused analysis of panel data (n1–4 = 256). In accordance with our theoretical foundations and specific models, we revealed a reaction pattern of shock→recognition→adjustment→reframing. We maintain that our findings improve understanding of citizens’ reactions to government policies. They provide unique empirical evidence for resilience among citizens and across social structures which testify to bouncing-back capacities from global crises in various ways. Its lessons may thus direct future studies on the relationship between citizens and governments in other global crises and emergencies.
Supplementary Information
The online version contains supplementary material available at 10.1007/s43545-023-00610-0.
Keywords: Global crisis, Citizens, Trust in governance, Emotions, Civic engagement, Interpersonal trust
Introduction
Citizens’ reactions to crises and emergencies of any kind have always been an intriguing field of study in the social sciences. A major risk in such situations is that the uncertainty and instability that such situations bring with them might produce unpredicted perceptual, attitudinal, emotional, and behavioral reactions in the populace. Most studies in this field concentrate on the role and impact of governments, elite groups, and the interaction with market forces (e.g., Haeffele and Store 2020; Peters 2021), whereas the role of citizens and their perspectives are largely overlooked. A recent study by Bavel et al. (2020) in Nature Human Behavior argued that “The COVID-19 pandemic represents a massive global health crisis. Because the crisis requires large-scale behavior change and places significant psychological burdens on individuals, insights from the social and behavioral sciences can be used to help align human behavior with the recommendations of epidemiologists and public health experts” (p. 460). In line with this assertion, we maintain that a better understanding of the patterns leading to changes in human attitudes, perceptions, emotions, and behaviors, especially during global crises, is essential. It is not just an intriguing area for scientists who seek better models of and explanations for human behavior. It is also vital for leaders and policy makers who are expected to be prepared for such future events and equipped to respond accordingly.
To meet this challenge, we adopt the perspective of those who are the immediate victims of crises such as the COVID-19 pandemic, rather than the conventional hegemonic approach of what governments and elites ought to do, can do, or should do. We maintain that beyond the immediate healthcare concerns, another imminent risk is the weakening of the social contract between individuals, their communities, and governmental institutions. This risk is potentially hazardous to social and political stability and may result in national and international disorder and conflict. Thus, a major challenge for governments, nations, and communities is safeguarding and upholding the seminal Hobbesian idea of the social contract (e.g., Skinner 2008) that is threatened during crises and emergencies. In such times, nations and communities face the potential deterioration in citizens’ trust in and the delegitimization of leadership and rules that undermine order, compliance, obedience, engagement, and core democratic values. Such a deterioration may then lead to noncompliance with government policies, pushing nations to dangerous levels of political instability, and social and economic decline.
At the same time, the populace may pay a high price in its emotional and financial wellbeing. The aftermath of a decline in people’s trust in governance is a drop in interpersonal trust and civic engagement, and an increase in fear. These negative trends in human behavior, in democratic and political order, and in communal values may spread globally and are borderless due to the prevalence of social media. Studying and understanding these trends is important because they are a wake-up call for societies. Their negative effects may spill over from one nation and continent to others, negatively affecting the physical and mental wellbeing of many (Mizrahi et al. 2021; Vigoda-Gadot and Mizrahi 2014). These negative effects may be reflected in indicators such as the unwillingness to collaborate with state agencies, disobedience, increased alienation from government decisions, less satisfaction with public services, and growing levels of fear, anxiety, and anger with the social and political order. These tendencies of increased political polarization (Bavel et al. 2020) may have substantial negative consequences at the local, national, and even global levels and may endanger political stability, community welfare, and democratic resilience.
Furthermore, we now realize that most governments and international organizations did not respond to the COVID-19 crisis rapidly and effectively, which, paradoxically, led to massive governmental recovery steps and intervention in the economic, social, and personal spheres. To a large extent, citizens complied with government policies, although prior to the crisis many governments followed neo-liberal ideas that widened the gap significantly between citizens’ expectations and government decisions. Tooze (2021) argues that prior to the crisis governments tended to neglect their responsibility to provide public services, leaving almost everything to market forces. They clearly lacked the professional tools and managerial skills to deal with a crisis of that scale. Nevertheless, many governments utilized conservative policies of enforcement and incentives to achieve outcomes that would maintain the status quo. To a large extent, the populace accepted the regulations and cooperated.
In this study, we examine possible reasons for this response. We also investigate whether it prevails during an ongoing crisis, or citizens learn from and adapt to the changing conditions. In either case, policy adjustments may be required to manage future crises. Hence, we examine several types of citizens’ reactions empirically and formulate theories about their time-lagged impacts.
Our arguments draw on theories about building trust, especially during turbulent times (e.g., Christensen et al. 2011; Christensen and Laegreid, 2020; Mizrahi et al. 2021; Vigoda-Gadot and Mizrahi 2014), the fear appeal theory (e.g., Maddux and Rogers 1983; Rogers 1975; Tannenbaum et al. 2015), the theory of planned behavior (e.g., Ajzen 1985; Ajzen and Fishbein 1977), and the spillover theory (e.g., Cantijoch et al. 2016; Vigoda and Golembiewski 2001) in political science and social psychology.
Empirically, we examine attitudes and behaviors among the Israeli population using a natural experiment design and longitudinal data collected over four points in time: before the outbreak of the pandemic (t1), during waves 1 and 2 of the pandemic (t2 and t3), and after the first stage of mass vaccinations (t4). Based on a time-lagged analysis using a rich dataset of 3,527 participants (n1 = 602; n2 = 750; n3 = 970; n4 = 1,205), and a more focused analysis of panel data (n1–4 = 256), we explore several dynamics of the human response to large-scale crises and emergency situations. We portray the anatomy of this global crisis using four dependent variables: citizens’ trust in governance, fear of crises, civic engagement, and interpersonal trust. We develop and test several hypotheses using mixed method techniques, multivariate analyses, and Structural Equation Modeling (SEM) of synthesized models. We argue that the global crisis temporarily affected citizens’ responses. However, they adjusted to and coped with the situation even before the government’s policy of mass vaccinations had a visible impact. Thus, we identify a pattern of reactions moving from shock to recognition, adjustment, and finally to a reframing of the new situation and reality. We therefore suggest that the mega event of the coronavirus crisis, which caused unforeseeable global damage both economically and socially, also has major implications for the relationships between citizens and their governments. We conclude that the long-term relationships between them should be based on trust rather than fear, which influences citizens’ perceptions and behavior mainly in the short term. Therefore, both research and practice should invest effort in understanding the drivers of trust of all types. Finally, we maintain that trust, fear, and engagement are meaningful reactions that deserve scientific consideration in future studies on crises and emergency management.
Theory and background
The global COVID-19 pandemic provided us with a rare opportunity to examine citizens’ reactions to a large-scale crisis over time and across indicators. This pandemic can be characterized as a slow-burning or creeping crisis, defined as “a threat to widely shared societal values or life-sustaining systems that evolves over time and space, is foreshadowed by precursor events, subject to varying degrees of political and/or societal attention, and impartially or insufficiently addressed by authorities” (Boin et al. 2020; p. 122). The reactions of citizens are to the pandemic itself but also to the policies governments use to respond to its threats to the nation’s health, economy, and society.
As noted elsewhere (Mizrahi et al. 2021; p. 235), the terms “emergency,” “disaster,” and “crisis” have close but distinct meanings (Kapuco and Van Mart 2006; Van Wart and Kapucu 2011). An emergency is an unexpected, difficult, or dangerous situation that poses an immediate risk to one’s health, life, property, or environment, and requires quick action to deal with it. Within this broad definition of emergency, Bates and Peacock (1993; p. 13) suggest that disasters are social events resulting from a sociocultural system’s failure to protect its population from internal or external vulnerability. Crises, especially major ones, represent “a threat that is perceived to be existential in one way or another” (Boin, ‘t Hart, and Kuipers, 2018; p. 24). Our study deals with the citizens’ reactions to the COVID-19 pandemic, which is a large-scale global crisis with potentially serious threats to people’s lives and quality of life over time. This threat is existential for many, and for many others has long-term impacts socially, economically, and mentally.
Studies on the evolution of crises usually see them as a process with several stages through which a crisis emerges and eventually fades. For example, Pennebaker and Harber (1993; p.133) provide a three-stage model of collective coping, moving from emergency to inhibition, and to adaptation. From a business administration point of view, Heller and Darling (2012) suggest a model for dealing with potential customer reactions to crises. Their model contains four phases that are considered independently but are also closely related: (1) the preliminary (pre‐) crisis stage; (2) the acute crisis stage; (3) the chronic crisis stage; and (4) the crisis resolution stage. Recently, Stephens, McLaughlin, and McLaughlin (2021) use Kübler-Ross’ (1969) five-stage model of grief to explain the coping with crises from the organizational perspective of small businesses: (1) denial; (2) anger; (3) bargaining; (4) depression; and (5) acceptance. In the context of governance and public administration, Tokakis et al. (2019) maintain that the pre-crisis, crisis, and post-crisis stages are the most important for understanding the impacts and outcomes of various crises. Other studies are more interested in the phase in which intervention can still limit the damaging effects of an emerging or escalating incident and prevent people’s negative reactions (e.g., Groenendaal et al. 2013). However, these studies generally focus on the organizational level. They tend to overlook the individual level of citizens’ responses, attitudes, emotions, and behaviors resulting from such events.
In a recent study, Boin et al. (2020) stress that crises such as the COVID-19 pandemic may significantly undercut the legitimacy of public institutions in the eyes of citizens due to the disconnect between politicians, public officials, and citizens in identifying the crisis and the ways to handle it. In democratic systems, there is a constant search for a balance whereby the government includes its citizens’ ideas and concerns in its decisions (Cashore and Howlett 2007). A creeping crisis may make achieving such a balance more difficult, thereby weakening the legitimacy of public institutions, and leading to more severe social, economic, and political consequences nationally and globally. Thus, citizens' reactions may be sensitive and solid indicators of a government’s effectiveness and its ability to handle crises and manage them wisely. They may be a good indicator of whether such a balance exists, and the extent to which the public regards the crisis management policies as legitimate, constructive, and effective. The more legitimacy they grant the government, the more willing they are to cooperate with it in handling current and future crises.
Studies on the legitimacy of governments distinguish between input legitimacy (governance by the people), throughput legitimacy (governance with the people), and output legitimacy (governance for the people). Thus, theory suggests that legitimacy can be earned in a variety of ways and through multiple mechanisms. However, its centrality for democracies is beyond doubt (e.g., Schmidt 2020) and the mechanisms that lead to such legitimacy are of prime importance for modern nations. Therefore, explaining citizens' views regarding public sector policies and decisions in times of crisis is meaningful both theoretically and practically. Theoretically, it may benefit from a series of social and psychological models and rationals that all together combine into more holistic understanding of how people respond to such crises. It may also shed light on the legitimacy of governments to advance policies that address such crises. Practically, it may help governments determine how to gain the public’s trust and cooperation, especially in difficult times. It may also help governments develop long-term institutional and individual resilience, and effective policies that they can use to deal with similar future crises.
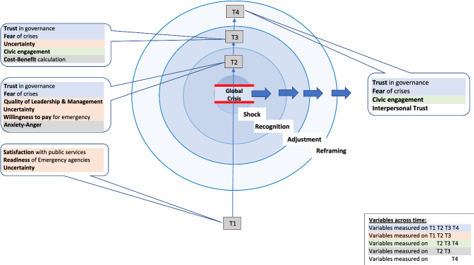
Figure 1 illustrates the preliminary longitudinal model we developed based on the various stages of the crisis as a creeping event. We highlight the evolving anatomy of the crisis by focusing on citizens’ perceptual and attitudinal reactions such as their trust in governance and interpersonal trust, emotional reactions such as fear of crises, and behavioral reactions such as civic engagement. Previous studies have investigated such theories and factors, pointing to their significant explanatory power. We also included other exogenous and mixed variables in the model, with the hope they help us explain patterns of reactions. These include the following: (1) satisfaction with public services, (2) assessments about the quality of leadership and management, (3) assessments about the responsibility of emergency agencies, (4) assessments about the readiness of emergency agencies, (5) uncertainty, (6) the willingness to pay for emergency preparedness, (7) cost-benefit calculations, and (8) anxiety and anger.
Fig. 1.
Citizens’ reactions to government policy during the COVID-19 pandemic: original model
The first set of hypotheses deals with trust in governance, one of the more studied fields in political science, governance, and public administration and policy. Many studies have explored its development, evolution over time, antecedents, and consequences (e.g., Bouckaert 2012; Hardin 2006; Luhmann 1988; Sønderskov and Dinesen 2016, to name only a few). Most of these studies have been conducted in peaceful times, with some dealing with trust during crises and emergencies (e.g., Vigoda-Gadot and Mizrahi 2014). Trust in governance usually reflects the faith people have in their government (Citrin and Muste 1999; Nannestad 2008) or in any governmental institution working for the public. It indicates citizens’ overall evaluation of the degree to which these government agencies do what is good for citizens, and their confidence in the good intentions of public officials to promote the public interest (Citrin and Muste 1999; Coulson 1998; Luhmann 1988). Levels of trust are generally measured by surveys and interviews using several indicators related to different types and sources of governmental services. Public trust is an essential source of legitimacy and empowerment for public officials, leading to greater effectiveness and improved performance (Boateng and Cox 2016; Warren 1999). When trust prevails in the public sector, stakeholders are more motivated, more likely to collaborate, and feel more responsible about promoting the public interest. Similarly, transaction costs that have become prohibitive in many economic and administrative systems are reduced to a minimum (North 1990; Robbins 2012; Rothstein and Stolle 2008). Such relationships are particularly important during large-scale crises because they create the environment that promotes a fast recovery, reflects a nation’s resilience, and speeds the return to normality and safety (Christensen et al. 2016; Jung, Song, and Park, 2018; Kapuco and Garayev 2011).
The extensive literature on trust in governance points to some important variables that may affect it. For example, an effective public sector that provides satisfactory public services to citizens creates a positive atmosphere for trusting attitudes among the citizenry (Bouckaert 2012; Chanley et al. 2000; Keele 2007; Khan 2016). In the context of this paper, such trust means that citizens regard the government as being able to handle a crisis wisely and effectively, which increases their satisfaction with it. Studying disaster management, Lin (2015) conducted a comparative study using panel data from 150 countries between 1995 and 2009. The results demonstrate that strong capabilities on the part of the state mitigate the effect of a disaster on the population, especially in a democracy. Recently, Esaisson et al. (2021) used an extensive Swedish dataset collected over two points in time during the COVID-19 crisis to demonstrate the stability and even increase in trust among Swedish citizens. They concluded that the COVID-19 crisis led to more institutional and interpersonal trust. They noted “the public rally in support of an approach that rests upon voluntary compliance with regulations rather than on compulsory lockdowns of society” and that “public support can grow despite ongoing public debate about crisis management” (p. 756). In support of these observations, Bargain and Aminjonov (2020) used data on human mobility and political trust at regional levels in Europe to examine whether the compliance with government containment policies during the COVID-19 pandemic depends on the level of trust in policy makers prior to the crisis. Using a double difference approach around the time of lockdown announcements, they found that there was significantly less engagement in non-necessary activities in areas where there were high levels of trust. This finding highlights the importance of trust as a major factor in citizens’ reactions to government policies before and during crises.
Thus, the relations between citizens and governments have a great deal to do with the managerial process of governing, the outcomes of this managerial process as reflected in satisfaction with government services, and the public’s assessments about the quality of leadership and management. Satisfaction and trust are strongly interrelated (Vigoda-Gadot and Mizrahi 2014) and both affect governance over time. Theoretically, the social contract between citizens and government implies that the former trust the latter only when the government fulfills their expectations and meets their needs (Downs 1957; Rawls 1971). Hence, we expect that citizens’ prior expectations, perceptions, and attitudes will have a strong and consistent impact on their future expectations (Hjortskov 2018). In addition, these factors may also affect trust in the government in later stages of a crisis.
Another factor that may influence trust in later stages of a crisis is previous trust that results from citizens’ personal characteristics such as their personalities and political inclinations. Citizens may begin with assessments of the government as well-organized, responsible, and ready to deal with crises. However, when tested over time, unsuccessful policies may reduce their trust in later stages of the crisis. In addition, those who are more willing to pay extra for emergency preparedness and regard the costs of a crisis as more devastating may also express trust in government over time. On the other hand, emotional factors are also important considerations. Those who feel more uncertain, are more fearful about crises, and are angrier and more anxious may be less trusting. They may feel there is no one in government to count on during turbulent times, leaving them alone with their emotional distress. Based on this rationale, we suggest the first hypotheses:
H1a:
Trust in governance, satisfaction with public services, positive assessments about the quality of leadership and management, perceptions about the responsibility and readiness of emergency agencies, the willingness to pay for emergency preparedness, and cost-benefit calculations in previous times (t1–t3) will have a positive effect on the trust in governance in later stages of a crisis (t4).
H1b:
Feelings of uncertainty, fear of crises, and anxiety and anger in previous times (t1–t3) will have a negative effect on the trust in governance in later stages of a crisis (t4).
The next hypotheses deal with the emotional reaction of fear of crises. Unlike trust in governance, fear of crises is more general human behavior not directed at any specific socio-political institution. Bavel et al. (2020) recognize fear as one of the “central emotional responses during a pandemic” and suggest that like other animals, humans “possess a set of defensive systems for combating ecological threats” (p. 461). The emotion of fear—a negatively valenced response to a threat—is an innate experience, and one that likely evolved from mammalian defense systems (Öhman, 2008). Gall-Myric and Nabi (2017) indicate that when people are aware of a threat, fear quickly follows. Fear also motivates protective behavior and a strong desire to escape the threat. Studies in psychology (e.g., Lerner and Dacher 2001), political science (e.g., Warner and Thrash 2020), sociology and communication (e.g., Ward 2020) have noted the role of fear as a strong predictor and motivator of a variety of individual and group actions including avoidance, anxiety, violence, hostility, and depression. The centrality of fear in times of crisis intensifies because uncertainty, risks, and hazards are at a peak (e.g., Scrima et al. 2021; Ward 2020). Studies have identified various cognitive and personality variables such as perceptions about the threat and the risks, information (and misinformation), intimidation, and uncertainty as major antecedents to fear (e.g., Karasawa 1995).
One of the major theories about the development and changes in fear is the fear appeal theory (Maddux and Rogers 1983; Rogers 1975; Tannenbaum et al. 2015). According to Wu et al. (2021) this theory explains how interventions in the field of health management create behavioral changes and explores the effects of information about threats on individuals’ protective actions (Floyd et al., 2000; Ruiter et al., 2014; Scopelliti et al., 2021). The fear appeal theory also suggests that such information can significantly influence people’s assessments about threats and their fear and anxiety. Other studies report that people’s personalities and prior experience affect these assessments and emotions (Floyd et al., 2000; Witte, 1992). Furthermore, the fear appeal theory also posits that emotions such as fear may affect the decision to find coping mechanisms such as seeking and paying attention to information, which can eventually lead to protective actions (So et al., 2016).
A recent study by Renstrom and Back (2021) clearly distinguished between fear and other close concepts such as anxiety and anger during the COVID-19 crisis. The researchers established a relationship between fear, anxiety, and anger and people’s support for policies and intentions to act politically. However, the study also noted that “fear and anger predict support for restrictive policies to limit the spread of the virus, while anxiety predicts support for economic policies. In addition, anger, and anxiety, but not fear, increase intentions to engage politically” (p. 861). The study thus established support for the major role of emotions in citizens’ reactions to and support for government policies during the COVID-19 pandemic. It also recommended dealing with fear independently from anxiety and anger.
Another extensive meta-analysis of 127 papers yielding 248 independent samples (NTotal = 27,372) collected from diverse populations documented the positive effect of fear appeals on people’s attitudes, intentions, and behaviors (Tannenbaum et al. 2015). Based on these studies and on the fear appeal theory, we expect that fear of crises at later stages of the pandemic will have a positive association with information accumulated in the early stages of the crisis, the fear of crises that evolved in the previous stages of the crisis, the willingness to pay for emergency preparedness based on this information, feelings of uncertainty, and anxiety and anger in earlier stages of the pandemic. All of these factors are subject to the messages the public receives from formal and informal media.
Fear as an emotional response may therefore be subject to the fear citizens felt during previous stages of the crisis, indicating their personal tendency to deal with information provided by the government and through other informal channels. They can use this information to cope with crises, but frequently it also promotes fear. Some people are more inclined toward fear due to their cognitive and emotional profile (Gall-Myrick and Nabi 2017; Karasawa 1995) and are more easily intimidated by information about the possible effects of a crisis (Bavel et al. 2020). The willingness to pay for emergency preparedness may also have a positive relationship with fear because people are more willing to pay when the threat becomes real, and fear grows accordingly (Donahue 2014). In addition, the more uncertain the situation, and the stronger people’s anger and anxiety, the more fearful they become. Citizens may also become fearful when they feel that they have no mechanisms to cope with a crisis.
One of these mechanisms is the potential reliance on the political system and on governments that can allocate resources to deal with large-scale global threats (Bavel et al. 2020; 463–464). Thus, fear and trust in government may be related when one drives the other. Those who feel that the government is incapable of responding adequately to the crisis may become more fearful. Similarly, those who are dissatisfied with the public services provided by governments and believe that the government is unable or unwilling to invest the required effort in dealing with the emergency may also become more fearful. Given that citizens’ satisfaction with public services is generally related to their positive evaluations of leadership and management in government, we also expect that the public’s assessment of the government’s leadership and management as poor, and perceptions about the lack of responsibility and readiness of emergency agencies will also promote fear. Hence, we propose a second set of hypotheses:
H2a:
Fear of crises, the willingness to pay for emergency preparedness, feelings of uncertainty, and anxiety and anger in previous times (t1-t3) will have a negative effect on fear of crises in later stages of a crisis (t4).
H2b:
Trust in governance, satisfaction with public services, and positive assessments about the quality of leadership and management, as well as perceptions about the responsibility and readiness of emergency agencies in previous times (t1-t3) will have a negative effect on fear of crises in later stages of a crisis (t4).
The third set of hypotheses deals with civic engagement. Engagement in general is a concept that has received growing attention in research in management, social psychology, and political science. It is very close to theories and ideas about voice (e.g., Hirschman, 1970), participation, and involvement (e.g., Schlozman et al. 2012), and prosocial orientations such as good citizenship behavior (Organ 1988). Thus, engagement may be attributed to greater trust in government and perhaps also to lower levels of fear during crises. Civic engagement is frequently defined as citizens' connections to their community (Macedo et al. 2005; Pancer 2014) and includes civic skills, knowledge, attitudes, and behaviors reflecting involvement in and contributions to the public sphere (Bovaird 2007; Crocetti, Jahromi, and Meeus, 2012; Kim and Cho 2019). Chekaway and Aldana (2013) define civic engagement as collective or individual actions and attitudes geared toward improving a community’s wellbeing. Hence, civic engagement includes components from the concept of citizenship, but also psychological ideas about people’s behavior, attitudes, and views of other fellow citizens, communities, and society as a whole. Citizenship as a socio-political idea implies a sense of obligation to other members of the community, the state, or the nation. Furthermore, social policy studies weigh the rights and obligations that citizenship entails against the willingness to invest time, energy, and other resources in the wellbeing of others (Vigoda and Golembiewski 2001).
Studies also point to some similarities between civic engagement and social capital (e.g., Putnam 2000). They suggest that participation in community projects and volunteering reflect civic engagement (Hartmann et al. 2019). Thus, civic engagement involves behaviors and engagement in voice activities both in ordinary and turbulent times (Bryson et al. 2013). Given that emergencies cause chaos and uncertainty, it is possible that more civic engagement reflects collective efforts to maintain stability, increase trust, and also reduce general fear resulting form uncertainty. Studies on the centrality of civic engagement for political science and public administration (e.g., Farazmand 2014; Wu et al. 2021) indicate that it merits attention due to the contribution it makes to resilience at the communal, national, and international levels. In turbulent times of global crises, people who have a sense of collective urgency may be more motivated to contribute to their communities. This grass-roots motivation may support government-directed policies, advance the legitimacy of governance, encourage communal solidarity, promote innovation, and limit the damage inflicted by the crisis.
Based on the assumption that attitudes lead to behaviors (e.g., Ajzen and Fishbein 1977) and on the theory of planned behavior (Ajzen 1985), we expect that civic engagement in the later stages of the global crisis will be derived from their prior attitudes, perceptions, emotions, and beliefs in earlier stages before and during the crisis. The theory of planned behavior states that behavior depends on people’s motivations (intentions) and abilities (behavioral controls). It distinguishes among three types of beliefs-behavioral, normative, and control. It suggests six constructs that collectively represent people’s actual control over their behavior: (1) attitudes, (2) behavioral intentions, (3) subjective norms, (4) social norms, (5) perceived power, and (6) perceived behavioral control. Thus, we maintain that several factors may affect civic engagement during crises. First, past experiences in such engagement, in peaceful and in turbulent times, may lead to engagement in later stages of a crisis. People who have been involved in such activities in the past are likely to continue to do so. In addition, those who trusted the governance in earlier stages are more likely to become involved in civic engagement in later stages of a crisis because trust is a strong indicator about attitudes regarding the relationship between the public and the government. Past studies have demonstrated this relationship, even when noting that it is a complex one (e.g., Marco and Sciacca, 2021; Uslaner and Brown 2005; to name only a few). Based on these studies, we argue that those who trust governments will also be more inclined to be engaged, lend a hand, and support others in their neighborhoods, especially during threatening and uncertain times.
Furthermore, based on the theory of planned behavior, we also expect that other variables representing attitudes, behavioral intentions, subjective and social norms, and perceived behavioral control will affect civic engagement during a crisis. For example, fear of crises may be a strong driver of human action (e.g., Lerner and Dacher 2001; Warner and Thrash 2020). In addition, satisfaction with public services, perceptions about the quality of leadership and management, and the responsibility and readiness of emergency agencies, as well as feelings of uncertainty, may prompt citizens to become more engaged in times of crisis, based on the belief that governments need the grass-roots assistance of good citizens to help society (Vigoda-Gadot and Mizrahi 2014). Similarly, the willingness to pay for emergency preparedness and cost–benefit calculations are also expected to affect civic engagement based on the attitude that doing so is the right thing to do economically during such times (e.g., Donahue 2014). These variables represent the willingness to help the government stabilize the situation. On the other hand, greater levels of anxiety and anger may have a negative effect on such engagement because people have neither the personal resources nor the motivation to share them when trying to deal with the crisis themselves (e.g., Linnbenbrink, 2005). Thus, we suggest the following hypotheses:
H3a:
Civic engagement, trust in governance, fear of crises, satisfaction with public services, perceptions about the quality of leadership and management, and the responsibility and readiness of emergency agencies, feelings of uncertainty, the willingness to pay for emergency preparedness, and cost-benefit calculations in previous times (t1-t3) will have a positive effect on civic engagement in later stages of a crisis (t4).
H3b:
Anger and anxiety in previous times (t1-t3) will have a negative effect on civic engagement in later stages of a crisis (t4).
Finally, we suggest interpersonal trust as another potential consequence of citizens’ previous perceptions and behaviors, before and during crises. Interpersonal trust reflects human interactions with other individuals and their faith in the good deeds of others (e.g., Ervast et al. 2019). We expect that interpersonal trust increases with an increase in other factors such as trust in governance, civic engagement, satisfaction with public services, perceptions about the quality of leadership and management, and the responsibility and readiness of emergency agencies. The rationale for these expectations is based on the spillover of positive attitudes and perceptions about government institutions and public services, as well as other citizenship behaviors of engagement, from the social arena to the personal and interpersonal arenas. Studies use the spillover theory of good citizenship to explain this transfer of views, predispositions, and attitudes (Cantijoch et al. 2016; Vigoda and Golembiewski 2001). According to this theory, individuals’ attitudes, beliefs, and views from one arena spill over into other arenas simply because they reflect individuals’ personalities, feelings, and mindsets regarding similar issues, but in different settings. It assumes that citizens’ immediate personal and interpersonal circles and tendencies are also closely related to their inclinations toward other governmental, communal, and social circles, and thus may also be affected by them. Based on the Needham life-style study in 1995, Shah (1998) reported a causal relationship between civic engagement and interpersonal trust. Sønderskov and Dinesen (2016) also demonstrated how institutional trust can affect social trust. More recently, a study by Esaisson et al. (2021) documented an increase in institutional and interpersonal trust among Swedish citizens over two points in time during the COVID-19 crisis. Their finding is much in line with the spillover theory, as political trust may lead to interpersonal trust, and vice versa. In the following hypotheses we expect the spillover effect to flow from one’s general social arena to the interpersonal one of faith and trust in other individuals. Thus, our final set of hypotheses is as follows:
H4a:
Trust in governance, civic engagement, satisfaction with public services, perceptions about the quality of leadership and management, and the responsibility and readiness of emergency agencies in previous times (t1-t3) will have a positive effect on interpersonal trust in later stages of a crisis (t4).
H4b:
Fear of crises, the willingness to pay for emergency preparedness, cost-benefit calculations, feelings of uncertainty, and anxiety and anger in previous times (t1-t3) will have a negative effect on interpersonal trust in later stages of a crisis (t4).
Method
Participants and samples
Our data come from a series of surveys conducted among Israeli citizens between July 2019 and March 2021. The first survey was conducted in the relatively peaceful period of summer 2019 as part of an initiative undertaken by the National Knowledge and Research Centre for Emergency Readiness. A model was developed to examine citizens’ responses to emergencies of any type. At that time the COVID-19 pandemic was not even a rumor. The unexpected outbreak of the pandemic in early 2020 prompted us to design additional surveys, the information from which we used with our basic model.
We used an online survey method and distributed questionnaires at four points in time: (t1) during July 2019, prior to the emergence of the COVID-19 pandemic, which erupted in South Asia around January 2020 and in Europe and Israel in March 2020 (602 respondents), (t2) during late March-early April 2020, which was the first peak of the pandemic in Israel when most of the economy was shut down and the number of people who fell ill with the disease rose exponentially (750 respondents), (t3) in October 2020 when Israel was exiting a second lockdown after a second peak during September 2020 (970 respondents), and (t4) in March 2021 when Israel’s mass vaccination program was having impressive success (1,205 respondents). The questionnaires focused on a set of specific variables representing citizens’ attitudes toward emergency situations, behavioral intentions, and actual behaviors during emergencies. The questionnaires at t2 and t3 were identical, whereas those at t1 and t4 were somewhat different for theoretical and practical reasons.
Altogether, we collected data from 3522 respondents. Based on this pool of data, several smaller panel samples were available for the analyses. Three hundred and forty-seven participated in stages 1, 2, and 3, and 256 participated in at least three stages, one of them before the outbreak of the pandemic. One hundred and twenty-nine citizens participated in all four stages. By comparing the findings of the four surveys, we can track perceptual and behavioral trends, and test for the consistency of the analysis and the relationships found.
The demographic characteristics of the sample largely corresponded with the general Israeli population. Overall, 48% were men and 52% were women, and the average age was 41.4 years (S.D = 15). To verify that the sample’s distribution corresponded to the distribution among the overall Israeli population, we conducted a chi-squared test for statistical differences for gender, age, income, education, and ethnic origin. The test indicated a good fit (p = 0.001) in the distribution of gender, income, and age, while for education and ethnicity the fit was not significant. For education, the sample included more highly educated people than in the general population, while ethnically, the sample was somewhat biased toward the Jewish population. Thus, throughout the analysis we controlled for education and ethnicity to see whether these relative biases influenced the results.
The Israeli setting
Due to historical, political, social, and international reasons, Israelis have experienced emergency situations for many years, and also expect to experience them in future (Gesser-Edelsburg and Zemach 2012). In fact, the Israeli government declared an emergency during the establishment of the State in 1948 and this situation has been legally renewed ever since. Most of these situations have involved security threats. Consequently, Israelis live in a constant high-risk situation, ever conscious that they or their family members could be involved in a terror attack. These feelings are part of the public and political discourse (Cohen and Eid 2007). The sense of emergency is thus deeply rooted in society but its appearance in daily life is relatively muted. Israeli society is also characterized by the strong inclination to avoid uncertainty (Hofstede 2016), which is a main characteristic of the COVID-19 pandemic. Given this situation, we would expect to find strong feelings of personal threat and good personal and organizational readiness to deal with emergencies even in a healthcare crisis. However, at the same time, Israelis’ trust in the public sector in general and their evaluation of its performance have always been relatively modest (Vigoda-Gadot and Mizrahi 2014).
Design
Our design is based on a trend study and a panel sample using repeated measures. Participants in all four representative samples completed a close-ended questionnaire in a procedure that has been used and validated among similar populations in Israel annually since 2001 as well as in the US at the state and federal levels (Mizrahi et al., 2010; Vigoda-Gadot and Mizrahi 2014). To verify that the panel sample was not underpowered, we used the GPower software program (link: http://gpower.hhu.de), which indicated that the sample size used for repeated measures (between 129 and 347) was satisfactory for the models examined.
Our participants came from iPanel, an Israeli public opinion institute with over 100,000 members. Participants in this panel, which has some similarities to Amazon’s mTurk, answer profiling surveys containing 70 questions on a variety of consumer-related fields, and provide demographic details such as educational level, income, and marital status. The management system assigns panel members to each survey based on several conditions such as suitability and socio-demographic profile. After assigning panel members to the samples, they are invited to participate through an email specifying any technical requirements for accessing the questionnaire and the number of points they will earn for completing the survey. Points are given based on the survey’s length and complexity and can be redeemed for various gifts and vouchers. Each sample request is examined based on the ratio between the number of people required for the sample and the existing number of panel members as well as the response rate. Panel surveys have many advantages, but also have disadvantages such as panel selection bias and panel attrition (Lohse et al. 2000). To compensate, the samples were designed so that they represented the Israeli population in most dimensions. Anonymity was assured, and the average response rate across all four waves was 70%.
Statistics and analysis
We conducted several statistical analyses. We first examined the descriptive statistics for each of the samples separately to ensure the quality of the data and its suitability for further analysis. Next, we looked for trends in all of the variables across the samples to identify patterns of change across variables. We used a mixed-model analysis to track changes in all of the variables across time in the panel sample (t1–t4), and a repeated-measures analysis for the trend study (t1–t4). Next, we conducted bivariate analyses of the zero-order correlations separately for each of the samples across samples and times. This method allowed us to watch for multicollinearity and gather some initial ideas about potentially relevant relationships. Then, we used multiple hierarchical regression analysis with a stepwise method to identify causal relationships across time. Based on these results, we created new models of relationships across time and tested them with SEM.
Measures
Our variables were based on established measures previously tested and well validated in numerous studies (e.g., FEMA 2009; Grimmelikhuijsen and Knies, 2017; Mizrahi et al., 2019; Redlener et al. 2007; Sacks and Larizza, 2012; Vigoda-Gadot and Mizrahi 2014). We conducted confirmatory factor analyses to assess the construct validity of the variables involved. Cronbach’s α levels were satisfactory for all of the variables across all samples and times. One exception was the reliability of the willingness to pay for emergency preparedness (t2, t3), which was marginal to low. We took this measure into account when analyzing and interpreting our results. For each of the latent variables, we checked how the various items loaded and considered those factors that indicated low loadings.
Trust in governance was measured by a set of 13–29 items (t4 and t1-t3, respectively) taken from past studies (e.g., Vigoda-Gadot and Mizrahi 2014). These items indicate the extent to which respondents trust a variety of governmental agencies such as the education system, the healthcare system, the emergency healthcare services, the environmental defense system, the welfare system, the court system, the police, the army, the firefighting system, the Ministry of Transport, the Treasury, the government, and the parliament (Knesset). Responses were provided on a 6-point Likert scale (1 = do not agree at all to 6 = strongly agree). Based on the results, we eliminated several items but kept most of the dimensions to produce a holistic evaluation of governmental services and institutions. Reliability of this scale was αt1 = 0.91, αt2 = 0.91, αt3 = 0.98, αt4 = 0.89.
Fear of crises was measured by three items based on several studies (e.g., Bourque et al. 2013; Maduz et al. 2019; Redlener et al. 2007). Respondents were asked to indicate how much they feared large-scale crises on a 6-point Likert scale (1 = not afraid at all to 6 = very much afraid). The following items were used: (1) “How afraid are you of natural crises such as earthquakes?” (2) “How afraid are you of health-related crises such as a pandemic?” and (3) “How afraid are you of crises created by people such as terror attacks or war?” Reliability of this scale was αt1 = 0.83, αt2 = 0.842, αt3 = 0.83, αt4 = 0.79.
Civic engagement was measured by 18 items based on Doolittle and Faul (2013) and Van Zomeren et al. (2008). This measure involved three sets of engagement constructs, with six items in each: (1) perceptions and attitudes toward citizens’ involvement (sample item: “I feel responsible for my community during crises and emergency”); (2) citizenship behaviors during emergencies (sample item: “I help members of my community during crises and emergencies;” and (3) personal capabilities during crises and emergencies (“I feel that I can build plans to help solve problems during crises and emergencies”). Responses were made on a 6-point Likert scale (1 = do not agree at all to 6 = strongly agree). Reliability of this scale was αt2 = 0.82, αt3 = 0.80, αt4 = 0.91.
Interpersonal trust was measured by two items based on Roter (1967), representing people’s general trust in others: (1) “I think that in Israel people generally trust each other,” and (2) “I have a great deal of trust in people even when they are different from me in their views and lifestyles.” Responses were made on 6-point Likert scale (1 = do not agree at all to 6 = fully agree). Reliability of this scale was αt4 = 0.84.
Satisfaction with public services was measured by 11 items indicating the extent to which respondents were satisfied with the services provided by a variety of governmental agencies such as the education system, the court system, the Ministry of the Interior, the Ministry of Labor, the police, the Ministry of Transport, the bus services, Israeli rail, Israeli post, the local municipality, and the electricity company (Vigoda-Gadot and Mizrahi 2014). Responses were provided on a 6-point Likert scale (1 = not at all satisfied to 6 = highly satisfied). Reliability of this scale was αt1 = 0.95, αt2 = 0.95, αt3 = 0.94.
Quality of leadership & management was measured by two items taken from past studies (e.g., Vigoda-Gadot and Mizrahi 2014). They indicate the extent to which respondents value the leadership and managerial qualities of public servants. The following items were used: 1) "Public officials are professional and skillful," and 2) "In the Israeli public sector there is a professional and responsible leadership.” Responses were provided on a 6-point Likert sale (1 = do not agree at all to 6 = entirely agree). Reliability of this scale was αt1 = 0.88, αt2 = 0.85, αt3 = 0.79.
Responsibility of emergency agencies was measured by eight items based on Mizrahi et al. (2021), indicating the extent to which the respondents thought that emergency organizations (police, fire and rescue departments, health emergency organizations, emergency units in the army, local government, the Ministry of Health, the National Emergency Authority, and civil society organizations) were responsible for taking care of emergency situations at a specific time. Respondents were first introduced to the specific emergency (in accordance with the situation at time 10 of the specific survey) and provided responses on a 6-point Likert scale (1 = do not agree at all to 6 = entirely agree). Reliability of this scale was αt1 = 0.88, αt2 = 0.86, αt3 = 0.82.
Readiness of emergency organizations was measured by eight items based on FEMA (2009), indicating the extent to which the respondents thought that emergency organizations (police, fire and rescue departments, health emergency organizations, emergency units in the army, local government, the Ministry of Health, the National Emergency Authority, and civil society organizations) were ready to deal with emergency situations at a specific time. Respondents were first introduced to the specific emergency (in accordance with the situation at time 10 of the specific survey) and provided responses on a 6-point Likert scale (1 = do not agree at all to 6 = entirely agree). Reliability of this scale was αt1 = 0.90, αt2 = 0.90, αt3 = 0.87.
Uncertainty was measured by four items based on Buhr and Dugas (2002), indicating the level of uncertainty at a specific point in time. The following items were used: (1) “Uncertainty prevents me from sleeping well,” (2) “Uncertainty makes my life intolerable,” (3) “I can’t relax if I don’t know what tomorrow will bring,” and (4) “Uncertainty makes me uneasy, stressed, and strained.” Responses were made on a 6-point Likert scale (1 = do not agree at all to 6 = strongly agree). Reliability of this scale was αt1 = 0.90, αt2 = 0.90, αt3 = 0.89.
Willingness to pay for emergency preparedness was measured by two items based on Donahue (2014), indicating individuals’ self-reported investment in getting ready for crises and emergencies. The following items were used: (1) “I am willing to invest a lot to be well prepared for a crisis or emergency situation,” and (2) “I am willing to pay money so that my country and the authorities will be well prepared for a crisis or emergency.” Responses were made on a 6-point Likert scale (1 = do not agree at all to 6 = strongly agree). Reliability of this scale was αt1 = 0.69, αt2 = 0.58, αt3 = 0.44.
Cost–Benefit calculations was measured by two items based on Mizrahi and Minchuk (2019), indicating the extent to which people consider cost–benefit calculations in their decisions about how to deal with large-scale crises. Respondents were first introduced to the idea of cost–benefit calculations during crises and were then asked to indicate their level of agreement (1 = do not agree at all to 6 = strongly agree) with the following statements: (1) “The cost of my personal involvement during crises and emergencies is very high,” and (2) “My personal involvement during crises and emergencies significantly affects my quality of life.” Reliability of this scale was αt2 = 0.76, αt3 = 0.76.
Anxiety and anger were measured by two items based on the Positive and Negative Affect Schedule (PANAS; Linnbenbrink, 2005), indicating how much anxiety and anger people feel during large-scale crises and emergencies. The following items were used: (1) “How much anxiety do you feel during the ongoing COVID-19 crisis?” and (2) “How much anger do you feel during the COVID-19 crisis?” Responses were made on 6-point Likert scale (1 = don’t feel like that at all, to 6 = feel like that a great deal). Reliability of this scale was αt2 = 0.64, αt3 = 0.67.
Results
We discuss our results in two phases. First, we present our exploratory findings over time to reveal a pattern of people’s reactions that move from shock to recognition, adjustment, and finally reframing and stabilization when they realize the new situation. This pattern is evident in almost all indicators. Alongside this time-lagged, mixed-model analysis of each variable, we also examined causal relationships suggesting the effect of variables measured earlier on the participants’ reactions later on. In the second phase, we discuss this causal analysis based on the original explanatory model, and our creation of four more specific and coherent models for each of the dependent variables. In this phase, we analyze time-lagged impacts indicating that trust in governance, fear of crises, civic engagement, and interpersonal trust (t4) are significantly affected by several factors at previous times (t1-t3).
Phase I: exploratory results
Figures 2 and 3 depict a pattern of citizenry responses to the crisis. This pattern moves (1) from shock at the beginning of the crisis, to (2) recognition that the crisis is significant, and then to (3) adjustment with the continuation to the crisis, and finally to (4) reframing and stabilization. During the fourth stage, around March 2021, a sign of hope emerged, evident in almost all of the studied variables, and in the analyses of the independent samples and the dependent panel data from a smaller, but more coherent, sample.
Fig. 2.


(a-k): Time-lagged trends (N = 259: Panel data) (Participants in at least three waves over time)
Fig. 3.



(a-k): Time-lagged trends (N = 3527; all participants’ longitudinal data)
As Fig. 2a illustrates, trust is governance sharply rises from M = 3.65 (SD = 0.87) at t1 to 3.81 (SD = 0.84) at t2. It then declines to its base value with M = 3.60 (SD = 0.80) at t3 and declines again to M = 3.35 (SD = 0.90) at t4. The significant difference between the values at t1 and t4 are interesting, indicating much less trust in governance toward the end of the crisis than during the relatively peaceful time before the pandemic erupted.
In line with this pattern, and according to Fig. 2b, fear of crises exhibits quite similar trends in the shift from M = 4.21 (SD = 1.18) at t1 before the pandemic to M = 3.93 (SD = 1.13) at t2 when the crisis began, declining to M = 3.72 (SD = 1.07) at t3 and dropping further to M = 3.65 (SD = 1.06) at t4. Note that the changes between t3 and t4 are not significant. However, the decline in fear is consistent throughout the time of the study.
According to Fig. 2c, civic engagement declined from a relatively high score of M = 4.25 (SD = 0.91) at t2, to M = 4.13 (SD = 0.91) at t3, and then dropped drastically to M = 3.56 (SD = 0.92) at t4. Figure 2d shows that cost–benefit calculations declined from M = 3.38 (SD = 1.25) at t2 to 3.12 (SD = 1.25) at t3, and sharply increased to M = 3.94 (SD = 1.08) at t4. Figure 2e reflects changes in citizens’ satisfaction with public services. Satisfaction increases from M = 3.57 (SD = 0.83) at t1, to M = 3.85 (SD = 0.82) at t2, and declines again to M = 3.68 (SD = 0.77) at t3. According to Fig. 2f, citizens assessments of the quality of leadership and management in public service rises from M = 2.85 (SD = 1.17) at t1 to M = 3.33 (SD = 1.16) at t2 and then drops to M = 3.01 (SD = 1.21) at t3. Figures 2g and h, respectively, indicate the changes in perceptions about the responsibly and readiness of emergency agencies. Perceptions about their responsibly declines from M = 5.06 (SD = 0.81) at t1 to M = 4.91 (SD = 0.84) at t2 and remains almost unchanged at t3 with M = 4.94 (SD = 0.75). The change in the perceived readiness of emergency agencies between t1 and t2 is small and insignificant (from M = 4.11; SD = 1.03 to M = 3.98; SD = 1.04), but the change between t2 and t3 (M = 3.82; SD = 0.96) is significant. As Fig. 2i indicates, uncertainty remains essentially unchanged between t1 and t2 (M = 3.41; SD = 1.43 and M = 3.34; SD = 3.34, respectively), but declines significantly at t3 (M = 3.20; SD = 1.25). Figure 2j illustrates the willingness to pay for emergency preparedness. It reflects a nonsignificant change between t1 (M = 3.99; SD = 1.34) and t2 (M = 4.04; SD = 1.15), but a considerable decline at t3 (M = 3.71; SD = 1.09). Finally, feelings of anxiety and anger presented in Fig. 2k remain quite stable between t2 and t3 (M = 3.27; SD = 1.19 and M = 3.36; SD = 1.25, respectively).
Figures 3a-3k provide quite similar findings for the tested variables, based on the time-lagged analysis of all participants in all four surveys. These findings strongly support the observations based on the panel data. Taken altogether, the trends in all of the variables, dependent and independent, seem to follow the shock–recognition–adjustment–reframing pattern.1
Phase II: explanatory results
Table 1 presents the intercorrelations (Pearson’s r) for the major variables that proved meaningful in explaining the four dependent variables at t4.2 It provides preliminary insights into the basic parameters of the study that will be presented later using more advanced multivariate, mixed-model, and time-lagged analyses. Several important findings are evident based on these zero-order correlations. First, our model within and between times lacks multicollinearity. While some variables do intercorrelate with each other at a relatively high level (e.g., trust in governance over time r = 0.62–0.69; trust in governance and satisfaction over time r = 0.50–0.61; civic engagement at t4 and fear of crises at t4 r = 0.56), they still do not exceed the 0.70 level. Thus, we feel confident that the study is not contaminated with multicollinearity. Moreover, most of these high scores are well documented in past studies as commonplace and thus are not surprising (e.g., Vigoda-Gadot and Mizrahi 2014). Second, preliminary indications of time-lagged effects are also evident from the findings. For example, trust in governance (t4) and satisfaction with public services (t3, t2, t1) are positively correlated (r = 0.61, r = 0.57, r = 0.50; p < 0.001, respectively), as are civic engagement (t4) and the quality of leadership and management (t3, t2, t1) (r = 0.19, r = 0.24, r = 27; p < 0.001, respectively). Third, in most cases, demographic variables such as education, age, and gender seem to have no relationship with the dependent variables. This finding again indicates the robustness of the model in view of the demographic heterogeneity both across and within specific time lags.
Table 1.
Intercorrelations (Pearson’s r) across time for major variables (t1, t2, t3, t4)
| Variable | Trust in governance t4 | Fear of crises t4 | Civic engagement t4 | Interpersonal trust t4 |
|---|---|---|---|---|
| 1. Trust in governance t3 | .69*** | .10* | .18*** | .33*** |
| 2. Trust in governance t2 | .62*** | .07 | .22*** | .34*** |
| 3. Trust in governance t1 | .62*** | .09 | .30*** | .40*** |
| 4. Fear of crises t3 | .08 | .50*** | .08 | − .01 |
| 5. Fear of crises t2 | .08 | .52*** | .09* | − .07 |
| 6. Fear of crises t1 | .13* | .36*** | .06 | .00 |
| 7. Civic engagement t3 | .10* | .08 | .56*** | .19*** |
| 8. Civic engagement t2 | .22*** | .16*** | .58*** | .25*** |
| 9. Satisfaction with public services t3 | .61*** | .06 | .17*** | .27*** |
| 10. Satisfaction with public services t2 | .57*** | .17** | .18*** | .34*** |
| 11. Satisfaction with public services t1 | .50*** | .11** | .29*** | .27*** |
| 12. Quality of leadership & management t3 | .55*** | .08 | .19*** | .28*** |
| 13. Quality of leadership & management t2 | .57*** | .07 | .24*** | .34*** |
| 14. Quality of leadership & management t1 | .52*** | .06 | .27*** | .23*** |
| 15. Responsibility of emergency agencies t3 | .23*** | .10* | .16** | .19*** |
| 16. Responsibility of emergency agencies t2 | .31*** | .14** | .17** | .18*** |
| 17. Responsibility of emergency agencies t1 | .26*** | .23*** | .14* | .19** |
| 18. Readiness of emergency agencies t3 | .56*** | .01 | .20*** | .33*** |
| 19. Readiness of emergency agencies t2 | .55*** | .04 | .15** | .33*** |
| 20. Readiness of emergency agencies t1 | .50*** | .02 | .17** | .35*** |
| 21. Uncertainty t3 | − .11* | .27*** | − .01 | − .17*** |
| 22. Uncertainty t2 | − .02 | .38*** | .02 | − .16*** |
| 23. Uncertainty t1 | − .21** | .17* | − .11 | − .11 |
| 24. Willingness to pay for emergency t3 | .30*** | .16** | .38*** | .15** |
| 25. Willingness to pay for emergency t2 | .32*** | .30*** | .39*** | .23*** |
| 26. Willingness to pay for emergency t1 | .36*** | .28*** | .31*** | .22** |
| 27. Cost-benefit calculations t3 | .05 | .18*** | .38*** | .09* |
| 28. Cost–benefit calculations t2 | .16*** | .17*** | .41*** | .09* |
| 29. Anxiety–anger t3 | − .15** | .26*** | .01 | − .12** |
| 30. Anxiety–anger t2 | − -.09 | .45*** | .05 | − .19*** |
***p < 0.001, **p <0.01,* p < 0.05
Full details about intercorrelations among all variables (including demographics) across all times are available in a separate file
Tables 2–5 present four subsequent hierarchical OLS regressions using a stepwise method for each of the dependent variables at t4: trust in governance, fear of crises, civic engagement, and interpersonal trust. In each model, we controlled for gender, age, and education. According to Table 2, trust in governance at t4 is positively affected by several variables across time: (1) trust in governance (βt1 = 0.36; p < 0.001; βt1 = 0.21; p < 0.01; βt3 = 0.44; p < 0.001, for t1, t1 + 2, and t1 + t2 + t3, respectively); (2) satisfaction with public services (βt2 = 0.18; p < 0.01; βt1 = 0.15; p < 0.05, for t1 + 2 and t1 + t2 + t3, respectively); (3) the quality of leadership and management (βt1 = 0.15; p < 0.05; βt2 = 0.29; p < 0.001; βt2 = 0.22; p < 0.01, for t1, t1 + t2, and t1 + t2 + t3, respectively); (4) uncertainty (βt1 = -0.19; p < 0.001; βt2 = -0.15; p < 0.01; β t2 = -0.19; p < 0.001, for t1, t1 + t2, and t1 + t2 + t3, respectively); and (5) the willingness to pay for emergency preparedness (βt1 = 0.14; p < 0.05; βt2 = 0.19; p < 0.001; βt2 = 0.21; p < 0.001, for t1, t1 + t2, and t1 + t2 + t3, respectively). The overall adjusted explained variance was 0.47, 0.59, 0.66 for t1, t1 + 2, and t1 + t2 + t3, respectively.
Table 2.
Hierarchical OLS regression analyses (stepwise method) for trust in governance (t4)
| Parameters tested in the model | Model 1—parameters t1 (N = 210) |
Model 2—parameters t1 + t2 (N = 169) |
Model 3—parameters t1 + t2 + t3 (N = 129) |
||||||
|---|---|---|---|---|---|---|---|---|---|
| B | SD | β | B | SD | β | B | SD | β | |
| Trust in governance | 0.38a | 0.07 | 0.36*** | 0.22a | 0.07 | 0.21** | 0.47c | 0.08 | 0.44*** |
| Fear of crises | |||||||||
| Civic engagement | |||||||||
| Cost–benefit calculations | |||||||||
| Satisfaction with public services | 0.20b | 0.07 | 0.18** | 0.17a | 0.07 | 0.15* | |||
| Quality of leadership & management | 0.11a | 0.05 | 0.15* | 0.23b | 0.05 | 0.29*** | 0.18b | 0.06 | 0.22** |
| Responsibility of emergency agencies | |||||||||
| Readiness of emergency agencies | 0.15a | 0.06 | 0.16* | 0.13b | 0.06 | 0.14* | |||
| Uncertainty | − 0.12a | 0.03 | − 0.19*** | − 0.11b | 0.03 | − 0.15** | − 0.14b | 0.04 | − 0.19*** |
| Willingness to pay for emergency | 0.09a | 0.04 | 0.14* | 0.14b | 0.04 | 0.19*** | 0.16b | 0.04 | 0.21*** |
| Anxiety–anger | |||||||||
| Gender | |||||||||
| Age | |||||||||
| Education | |||||||||
|
F(5204) = 37.43, p < 0.001 Adj. R2 = 0.47 |
F(6162) = 42.132, p < 0.001 Adj. R2 = 0.59 |
F(5123) = 49.60, p < 0.001 Adj. R2 = 0.66 |
|||||||
aparameter t1, bparameter t2, cparameter t3
*p < 0.05, ** p< 0.01, ***p < 0.001
Table 5.
Hierarchical OLS regression analyses (stepwise method) for interpersonal trust (t4)
| Parameters tested in the model | Model 1—parameters t1 (N = 210) |
Model 2—parameters t1 + t2 (N = 169) |
Model 3—parameters t1 + t2 + t3 (N = 129) |
||||||
|---|---|---|---|---|---|---|---|---|---|
| B | SD | β | B | SD | β | B | SD | β | |
| Trust in governance | 0.43a | 0.10 | 0.32*** | 0.39b | 0.11 | 0.27*** | |||
| Fear of crises | − 0.13b | 0.06 | − 0.14* | − 0.26b | 0.07 | − 0.25*** | − 0.27b | 0.07 | − 0.27*** |
| Civic engagement | 0.23b | 0.09 | 0.19** | ||||||
| Cost–benefit calculations | 0.21c | 0.06 | 0.25*** | ||||||
| Satisfaction with public services | 0.34b | 0.10 | 0.24** | ||||||
| Quality of leadership & management | |||||||||
| Responsibility of emergency agencies | |||||||||
| Readiness of emergency agencies | 0.23a | 0.09 | 0.19* | 0.25a | 0.09 | 0.21** | 0.34a | 0.09 | 0.28*** |
| Uncertainty | -0.14c | 0.06 | – 0.15* | ||||||
| Willingness to pay for emergency | 0.14a | 0.07 | 0.17* | ||||||
| Anxiety–anger | |||||||||
| Gender | |||||||||
| Age | |||||||||
| Education | |||||||||
| F(3,206) = 16.49, p < 0.001 Adj. R2 = 0.18 | F(5,163) = 14.55, p < 0.001 Adj. R2 = 0.29 | F(5,123) = 15.54, p < 0.001 Adj. R2 = 0.36 | |||||||
aparameter t1, bparameter t2, cparameter t3
*p < 0.05, **p< 0.01, ***p < 0.001
According to Table 3, fear of crises at t4 is positively affected by several variables across time: (1) fear of crises (βt1 = 0.31; p < 0.001; βt1 = 0.18; p < 0.01, βt2 = 0.24; p < 0.01, βt3 = 0.34; p < 0.01, for t1, t1 + t2, and t1 + t2 + t3, respectively); (2) civic engagement (βt2 = 0.21; p < 0.01, for t1 + t2); (3) cost–benefit calculations (βt3 = 0.18; p < 0.05, for t1 + t2 + t3); (4) the responsibility of emergency agencies (βt1 = 0.16; p < 0.05, for t1); (5) the readiness of emergency agencies (βt1 = -0.21; p < 0.01, βt1 = -0.17; p < 0.05, for t1 and t1 + t2, respectively); (6) uncertainty (βt1 = 0.18; p < 0.05, βt2 = 0.23; p < 0.05, βt3 = -0.28; p < 0.01, for t1 + t2 + t3); (5) the willingness to pay for emergency preparedness (βt1 = 0.21; p < 0.01, for t1); and (7) anxiety and anger (βt2 = 0.32; p < 0.001, βt2 = 0.21; p < 0.05, for t1 + t2 and t1 + t2 + t3, respectively). The overall adjusted explained variance was 0.19, 0.35, 0.36 for t1, t1 + 2, t1 + 2 + 3, respectively.
Table 3.
Hierarchical OLS regression analyses (stepwise method) for fear of crises (t4)
| Parameters tested in the model | Model 1—parameters t1 (N = 210) |
Model 2—parameters t1 + t2 (N = 169) |
Model 3 -parameters t1 + t2 + t3 (N = 129) |
||||||
|---|---|---|---|---|---|---|---|---|---|
| B | SD | β | B | SD | β | B | SD | β | |
| Trust in governance | |||||||||
| Fear of crises | 0.27a | 0.06 | 0.31*** |
0.16a 0.232 |
0.07 0.07 |
0.18* 0.24** |
0.33c | 0.07 | 0.34*** |
| Civic engagement | 0.23b | 0.07 | 0.21** | ||||||
| Cost–Benefit calculations | 0.14c | 0.05 | 0.18* | ||||||
| Satisfaction with public services | |||||||||
| Quality of leadership & management | |||||||||
| Responsibility of emergency agencies | 0.19a | 0.09 | 0.16* | ||||||
| Readiness of emergency agencies | − 0.23a | 0.08 | − 0.21** | − 0.18a | 0.07 | − 0.17* | |||
| Uncertainty |
0.13a 0.18b − 0.24c |
0.06 0.08 0.08 |
0.18* 0.23* − 0.28** |
||||||
| Willingness to pay for emergency | 0.16a | 0.05 | 0.21** | ||||||
| Anxiety–anger | 0.28b | 0.06 | 0.32*** | 0.18b | 0.08 | 0.21* | |||
| Gender | |||||||||
| Age | |||||||||
| Education | |||||||||
|
F(4205) = 13.09, p < 0.001 Adj. R2 = 0.19 |
F(5163) = 19.38, p < 0.001 Adj. R2 = 0.35 |
F(6122) = 12.87, p < 0.001 Adj. R2 = 0.36 |
|||||||
aparameter t1, bparameter t2, cparameter t3
*p < 0.05, ** p< 0.01, ***p < 0.001
According to Table 4, civic engagement at t4 is positively affected by several variables across time: (1) trust in governance (βt1 = 0.22; p < 0.01, for t1); (2) civic engagement (βt2 = 0.53; p < 0.001, βt3 = 0.55; p < 0.001, for t1 + t2 and t1 + t2 + t3, respectively); (3) satisfaction with public services (βt1 = 0.13; p < 0.05, for t1 + t2); (4) the readiness of emergency agencies (βt1 = -0.13; p < 0.05, for t1 + t2 + t3); (5) uncertainty (βt2 = 0.19; p < 0.01, βt3 = -0.34; p < 0.001, for t1 + t2 + t3); and (6) the willingness to pay for emergency preparedness (βt1 = 0.23; p < 0.001, βt2 = 0.13; p < 0.05, βt2 = 0.34; p < 0.001, for t1, t1 + t2, and t1 + t2 + t3, respectively). The overall adjusted explained variance was 0.13, 0.42, 0.57 for t1, t1 + t2, t1 + t2 + t3, respectively.
Table 4.
Hierarchical OLS regression analyses (stepwise method) for civic engagement (t4)
| Parameters tested in the model | Model 1—parameters t1 (N = 210) |
Model 2—parameters t1 + t2 (N = 169) |
Model 3—parameters t1 + t2 + t3 (N = 129) |
||||||
|---|---|---|---|---|---|---|---|---|---|
| B | SD | Β | B | SD | β | B | SD | β | |
| Trust in governance | 0.22a | 0.07 | 0.22** | ||||||
| Fear of crises | |||||||||
| Civic engagement | 0.51b | 0.06 | 0.53*** | 0.51c | 0.06 | 0.55*** | |||
| Cost–Benefit calculations | |||||||||
| Satisfaction with public services | 0.14a | 0.06 | 0.13* | ||||||
| Quality of leadership & management | |||||||||
| Responsibility of emergency agencies | |||||||||
| Readiness of emergency agencies | − 0.12a | 0.06 | − 0.13* | ||||||
| Uncertainty |
0.13b − 0.24c |
0.05 0.05 |
0.19** − 0.34*** |
||||||
| Willingness to pay for emergency | 0.15a | 0.04 | 0.23*** | 0.11b | 0.05 | 0.13* | 0.27b | 0.05 | 0.34*** |
| Anxiety–anger | |||||||||
| Gender | |||||||||
| Age | |||||||||
| Education | |||||||||
|
F(2207) = 16.46, p < 0.001 Adj. R2 = 0.13 |
F(3165) = 40.80, p < 0.001 Adj. R2 = 0.42 |
F(5123) = 35.51, p < 0.001 Adj. R2 = 0.57 |
|||||||
a parameter t1, b parameter t2, c parameter t3
*p < 0.05, ** p< 0.01, ***p < 0.001
According to Table 5, interpersonal trust at t4 is positively affected by several variables across time: (1) trust in governance (βt1 = 0.32; p < 0.001, βt2 = 0.27; p < 0.001, for t1 and t1 + t2 + t3, respectively); (2) fear of crises (βt1 = -0.14; p < 0.05, βt2 = -0.25; p < 0.001, βt2 = -0.27; p < 0.001, for t1, t1 + t2, and t1 + t2 + t3, respectively); (3) civic engagement (βt2 = 0.19; p < 0.01, for t1 + t2); (4) cost–benefit calculations (βt3 = 0.25; p < 0.001, for t1 + t2 + t3); (5) satisfaction with public services (βt2 = 0.24; p < 0.01, for t1 + t2); (6) the readiness of emergency agencies (βt1 = 0.19; p < 0.05, βt1 = 0.21; p < 0.01, βt1 = 0.28; p < 0.001, for t1, t1 + t2, and t1 + t2 + t3, respectively); and (7) uncertainty (βt1 = 0.17; p < 0.05, for t1 + t2). The overall adjusted explained variance was 0.18, 0.29, 0.36 for t1, t1 + t2, t1 + t2 + t3, respectively.
Finally, based on these models and analyses, we tried to identify the factors that had the strongest impact in each time period and those that had the strongest effect on the four major dependent variables at t4. Figure 4 presents the general revised model based on our analyses and findings. According to this figure, satisfaction with public services, perceptions about the readiness of emergency agencies, and uncertainty are crucial factors at t1. At t2, the strongest variables are trust in governance, fear of crises, perceptions about the quality of leadership and management, uncertainty, the willingness to pay for emergency preparedness, and anxiety and anger. At t3, the most significant variables are trust in governance, fear of crises, uncertainty, civic engagement, and cost–benefit calculations. Using the results depicted in Fig. 4, we developed four specific models, one for each leading dependent variable. Figure 5 presents these models.
Fig. 4.
Citizens’ reactions to government policy during a global crisis A revised model and response stages
Fig. 5.
Detailed revised models
As the figure indicates, trust in governance at t4 is largely affected by satisfaction with public services (t1), perceptions about the quality of leadership and management (t2), and trust in governance (t3) in what seems to be a sequential, indirect effect. Fear of crises at t4 is largely affected by uncertainty (t1), anxiety and anger (t2), and fear of crises (t3) in both a sequential, indirect impact and a direct effect. Civic engagement at t4 is largely affected by perceptions about the readiness of emergency agencies (t1), the willingness to pay for emergency preparedness (t2), and civic engagement (t3) in both a sequential, indirect effect and a direct effect. Finally, interpersonal trust at t4 is largely affected by perceptions about the readiness of emergency agencies (t1), trust in governance and fear of crises (t2), and cost–benefit calculations (t3). This model is mainly a sequential, indirect one with one major direct impact from t1 to t4. We tested all of these models with SEM and AMOS software. With the exception of civic engagement, where the model indicated a marginal fit (p < 0.07; RMSEA = 0.13; NFI = 0.97; IFI = 0.98), all of the other three models demonstrated a good fit (p = 0.07–0.83; RMSEA = 0.00-0.10; NFI = 0.98–1.00; IFI = 0.99–1.00).
More specifically, the models indicate significant effects in various ways. Trust in governance (t4) is indirectly affected by variables in previous times. First, satisfaction with public services (t1) has a positive impact on perceptions about the quality of leadership and management (t2) (Estimate = 0.45; p < 0.001), which then has a positive effect on trust in governance (t3) (Estimate = 1.13; p < 0.001). Finally, earlier trust in governance (t3) has a positive impact on trust in governance later in the crisis (t4) (Estimate = 1.06; p < 0.001). Thus, trust in governance (t4) is positively and indirectly affected by satisfaction with public services (t1) (Estimate = 0.53; p < 0.01), and by perceptions about the quality of leadership and management (t2) (Estimate = 1.19; p < 0.01). These findings provide partial support for H1a regarding satisfaction with public services (t1), perceptions about the quality of leadership and management (t2), and trust in governance (t3). However, they do not support H1b.
Fear of crises (t4) is affected directly and indirectly by variables in previous times. First, anxiety and anger at t2 have a direct positive effect on it (Estimate = 0.26; p < 0.001). Several other variables affect it indirectly. Uncertainty at t1 has a positive impact on anxiety and anger at t2 (Estimate = 0.35; p < 0.001), which then has a positive effect on fear of crises at t3 (Estimate = 0.26; p < 0.01), and then at t4 (Estimate = 0.35; p < 0.001). The direct path between uncertainty (t1) and the dependent variable is not significant. Thus, fear of crises at t4 is positively and indirectly affected by uncertainty at t1(Estimate = 0.12; p < 0.001) and anxiety and anger at t2 (Estimate = 0.09; p < 0.001). These findings support H2a with regard to the role of uncertainty (t1) and anxiety and fear (t2), and fear of crises (t3). However, they do not support H2b.
Interpersonal trust at t4 is directly and indirectly affected by variables in previous times. First, it is positively and directly affected by perceptions about the readiness of emergency agencies at t1 (Estimate = 0.30; p < 0.001). It is also indirectly affected in several additional ways. Perceptions about the readiness of emergency agencies at t1 have a positive effect on trust in governance at t2 (Estimate = 0.38; p < 0.001), which then affects interpersonal trust (t4). These perceptions at t1 also have a positive effect on fear of crises at t2 (Estimate = 0.23; p < 0.01), which then negatively affect interpersonal trust at t4 (Estimate = -0.30; p < 0.001). Note that the paths from trust in governance (t2) and from fear of crises (t2) to cost–benefit calculations (t3) are insignificant. Therefore, we concluded that cost–benefit calculations at t3 have a direct, positive effect on interpersonal trust at t4 (Estimate = 0.26; p < 0.001). The overall indirect effects of the independent variables on interpersonal trust (t4) are insignificant. Thus, we can infer that the variables affect interpersonal trust at t4 mainly directly rather than indirectly. These findings support H4a regarding perceptions about the readiness of emergency agencies (t1) and trust in governance (t2). They also support H4b with regard to fear of crises (t2). Finally, our finding of a positive effect of cost–benefit calculations at t3 is in the opposite (negative) direction predicted by H4b.
Our findings about civic engagement are more ambivalent. Nevertheless, civic engagement at t4 is indirectly affected by the variables in several ways. First, perceptions about the readiness of emergency agencies at t1 has a positive effect on both the willingness to pay for emergency preparedness at t2 (Estimate = 0.30; p < 0.001), and civic engagement at t3 (Estimate = 0.21; p < 0.05). Then, the former has a positive effect on civic engagement at t3 and t4 (Estimate = 0.23; p < 0.01 and Estimate = 0.31; p < 0.001, respectively, for t3 and t4). Finally, civic engagement at t3 has a positive impact on this variable at t4 (Estimate = 0.55; p < 0.001). Thus, civic engagement at t4 is positively and indirectly affected by perceptions about the readiness of emergency agencies at t1 (Estimate = 0.25; p < 0.05), and the willingness to pay for emergency preparedness at t2 (Estimate = 0.31; p < 0.001). These findings support H3a with regard to the role of perceptions about the readiness of emergency agencies at t1, the willingness to pay for emergency preparedness at t2, and civic engagement at t3. Note, however, that the marginal reliability of the effect of the willingness to pay for emergency preparedness somewhat weakens the arguments regarding its impact at this stage. Finally, based on the findings, we reject H3b.
Discussion and implications
Interest in citizens’ reactions to mass events of crises and global threats has increased rapidly with the outbreak of the COVID-19 pandemic (Zacher and Rudolph 2021). Theoretical frameworks that try to explain these reactions involve a variety of potential models at the individual, group, communal, and national levels (e.g., Bavel et al. 2020). All of the reactions discussed in the literature note people’s sense of uncertainty, stress, and threats to their health, wellbeing, and lives. Such reactions, in the form of attitudes, emotions, and behaviors, may also lead to political instability, social fragility, life-threatening policies, and major consequences for the physical and psychological wellbeing of mass populations. Some of these reactions also reflect panic or bandwagon behavior and thus may be classified as emotional responses rooted in fear, anxiety, or anger (Renstrom and Back 2021).
Based on several theories from social psychology, management, political and public administrative sciences, we proposed and examined an evolving model of citizens’ reactions to a global crisis. We used rational about trust in governance to examine the legitimacy of governments, and the standing of political and administrative institutions. We utilized the theory of fear appeals to explain the emotional reaction of fear of crises, the theory of planned behavior to explain civic engagement, and the spillover theory to explain changes in interpersonal trust. We also utilized the idea of the social contract and the Hobbesian idea of an unwritten agreement between citizens and governments to illustrate the meaning of civic engagement. Although each of these theories provides a stand-alone rationale for the relevant variables and hypotheses, they are also mutually related. Rooted in social psychology, all of the suggested theories try to explain human reactions to the instability and uncertainty that emerge in the wake of critical external events. Citizens’ reactions may thus be a result of their overall relationship with the government and the trust they develop in it over time, their personal fears related to a specific crisis, their planned behavior resulting from their perceptions and attitudes, or a cognitive spillover reaction from one setting to another. All of these theories are relevant and each one provides a more specific explanation for some variables.
Based on these theories, our major assertion is that citizens’ reactions to government policies during crises are relevant not only for the response to the immediate situation but also for the long-term impact they have on the legitimacy people accord the government and the sustainability of democracies. Based on this approach, we maintain that sovereignty is ultimately given to leaders with the expectation that they will safeguard the interests of the public in both peaceful and turbulent times (Skinner 2008). Given that during crises the challenges facing governments increase, people’s expectations about the fulfillment of the unwritten social contract presumably rise sharply. Thus, their real-time reactions provide valuable knowledge about social, psychological, and political transformations in times of global crises.
Our longitudinal model, design, and data followed other studies that took a similar approach to investigating how people coped with the pandemic. For example, Gopel et al. (2020) followed 159 Indian adults during the first two months of the lockdown to assess changes in their symptoms of anxiety, stress, and depression. They reported that these symptoms increased over time during the lockdown and that individual resilience was negatively associated with adverse psychological outcomes. Zacher and Rudolph (2021) used data from 979 individuals in Germany collected over six months and four time points before and during the COVID-19 pandemic. They found that “life satisfaction, positive affect, and negative affect did not change significantly between December 2019 and March 2020 but decreased between March and May 2020” (p. 50). Moreover, individual differences in life satisfaction were positively related to assessments about the control people had over the situation, their active coping, and positive reframing, but negatively related to their sense of threat, centrality appraisals, and planning.
However, other reactions were much more constructive and socially beneficial. Emergencies also give rise to caring responses that benefit society and help the population deal with irrational and life-threatening reactions. Some people put the welfare of others before their own concerns. They demonstrated solidarity, involvement, trust in others and the government, participation, and collaboration, and contributed to others with the goal of maintaining their communities and helping relieve the pain and trauma of others.
Following these studies and extending them, our study focused on a variety of indicators of citizens’ responses to the COVID-19 crisis and explored their development and changes during the 22 months before, during, and toward the end of the first two major waves in Israel. The findings deserve attention at both the exploratory time-lagged level and the explanatory analytical level. First, the exploratory findings document the changes in citizens’ reactions from shock to recognition, adjustment, and finally reframing the new reality. These developments were evident in almost all of the variables included in the model. For example, the increase in citizens’ trust, satisfaction with public services, and perceptions about the quality of leadership and management at t2 declined significantly at t3 and t4, but stabilized and were reframed at a new lower level at t3 and t4. One immediate implication is that in the initial stage of shock, the public gave the government a short “honeymoon period” with regard to their assessments of its performance. As time went on, however, their assessments declined to much lower levels, where they remained. Fear of the crisis declined throughout the four stages, indicating people’s adjustment and adaptation, and their reconciliation with the new situation. Quite similarly, cost-benefit calculations increased between t2 and t4, which may be interpreted as growing concerns about the future as long as the crisis continued. We also observed a systematic decline in evaluations of the responsibility and readiness of emergency agencies, as well as in levels of uncertainty and the willingness to pay for emergency preparedness. One explanation for these results might also be the ongoing adjustment-reframing process. Initially, people felt less secure and thought that the government could deal with the crisis. However, over time they began to question that assumption. As a result, their levels of anxiety and anger increased. One of the troubling conclusions we can draw from the findings is the potentially damaging effect that the limited ability of the government to deal with a global crisis has on citizens’ attitudes toward the government and its policies for dealing with the crisis.
But even more important are our explanatory findings about the four dependent variables at t4. These findings only partially confirm the original model. Thus, we conducted additional analyses that provided us with four models, one for each of the dependent variables. In accordance with the theory of planned behavior, the fear appeal theory, rational on the evolution of trust, and the spillover theory, the results of these models imply that later responses may be subject to citizens’ earlier attitudes, perceptions, and emotions. For example, trust in government at later stages of a global crisis is affected the most by satisfaction with public services at t1, the quality of leadership and management at t2, and trust in governance at t3. These results are in line with past studies in public management suggesting the major impact of government performance on citizens’ trust in it (e.g., Vigoda-Gadot and Mizrahi 2014; Zhang et al. 2021). We can infer that the better governments performed prior to a global crisis, the more the public believes that its leaders can manage a crisis successfully, which again increases their trust in government at later stages of the crisis. This finding may imply causality as well. Given our study’s longitudinal design, we can infer such causality. Thus, our findings support the idea that governments that perform well in all aspects of public policies prior to turbulent times are more likely to survive the challenges of a crisis and retain their trust and legitimacy in the eyes of its citizens over time.
We also point to the legitimacy of the government as a major building block of healthy democracies that is challenged in peaceful times, and even more so during crises and emergencies (Schmidt 2020). Citizens who regard the government as legitimate may be more likely to collaborate with it in improving the preparedness for future crises. The legitimacy of the government also improves its ability to handle crises in many ways such as better analysis of risks, creation of strategic plans, coordination, and regulation before and during crises, and finally, delivering help during emergencies. Legitimacy can be fostered through more openness and transparency, factors that increase the public’s trust in the reliability of public agencies and the belief that they are responsive to its needs. Therefore, our study also responds to calls to extend knowledge about the centrality of trust in public policy. For example, Devine, Gaskell, and Stoker (2020) argue that trust is important because it is related to compliance and potentially, as a result, to mortality rates. However, they also claim that the mechanism behind political trust and compliance is unknown, and that trust is associated with the later adoption of restrictive policies, and thus deserves further research.
Examining the findings about fear of crises reveals the major impact of uncertainty at t1, anxiety and anger at t2, and fear of crises at t3. The direct and indirect paths in Fig. 5 indicate that uncertainty at early stages of the crisis is crucial in determining fear at later stages. Anxiety and anger increase because of such uncertainty and make their independent contribution, directly and indirectly, to greater fear. These findings accord with our knowledge about fear and with the fear appeal theory (e.g., Gall-Myrick and Nabi 2017) suggesting that fear is central to human behavior. Fear may also lead to other behaviors. In addition, various other factors such as communication and the surrounding environment can affect it. Examples include formal messages such as statements of policy and informal messages such as rumors and fake news, all of which dominate the media during a global crisis.
The findings regarding civic engagement indicate that the most important factor at t1 is perceptions about the readiness of emergency agencies, which affects both the willingness to pay for emergency preparedness at t2 and civic engagement at t3. Readiness does not affect civic engagement at t4 directly but only via the willingness to pay. These findings are very much in line with the theory of planned behavior (Ajzen 1985; Ajzen and Fishbein 1977) that sees behaviors in general as stemming from previous attitudes and intentions. Thus, we can infer that predicting civic engagement at later stages of a global crisis largely depends on people’s (1) orientations toward such engagement at earlier stages, (2) their beliefs that governments and emergency agencies are ready to handle a crisis in the first place, and (3) their willingness to pay for emergency preparedness. Our findings, therefore, indicate that readiness is important in times of crises and may lead to the engagement of citizens during such times.
Finally, the findings about interpersonal trust are quite complex but accord well with the spillover theory (Cantijoch et al. 2016; Vigoda and Golembiewski 2001). Again, readiness at t1 predicts interpersonal trust at t4, both directly and indirectly. This finding implies that maintaining interpersonal trust at later stages of a global crisis depends on the readiness of emergency agencies and perhaps also the entire government. In addition, it also depends on trust in government and fear of crises in earlier stages. Thus, both trust as a political attitude and fear as a human emotion affect interpersonal trust at later stages of the crisis. From this finding, we can infer that interpersonal trust during a global crisis is affected by both attitudes toward the government and emotional considerations, but still is subject to spillover effects from one area (the communal and national) to another (the social and personal). Interestingly, the effect of cost–benefit calculations as a rational response was insignificant. Thus, we conclude that interpersonal trust is not related to cost-benefit calculations. Instead, interpersonal trust at later stages of a global crisis is derived largely from trust in governance, perceptions about the readiness of emergency agencies and the government, and fear of crises rather than rational considerations such as cost-benefit calculations.
In sum, the study indicates that the long-term relations between citizens and governments should be based on trust rather than fear. Fear influences citizens’ perceptions and behavior mainly in the short term. In contrast, the effect of trust is more robust. It builds healthy relationships with governments over time and through crises. Therefore, both research and practice should invest effort in identifying the factors that promote trust. Our findings also suggests that process variables such as transparency, participation in decision making, managerial quality, accountability, fairness, and responsiveness may have a significant impact on increasing the public’s trust in government.
Our conclusion poses a major challenge to governments during ongoing crises and beyond, because governments and public administrations in most Western democracies tend to focus on outcomes rather than processes, and adopt conservative measures of enforcement and incentives. This approach will have to change if we want to increase the trust that citizens have in their governments. Doing so is necessary so that the world can face the crises and challenges yet to come.
Summary
Citizens’ reactions to global crises are important but not always easy to predict. This study used the COVID-19 pandemic to examine a longitudinal model of how these reactions evolved over time and still continue to do so. Our results can serve as a starting point for additional studies in a variety of disciplines such as political science and governance, public administration and policy, psychology, management and organizational behavior, sociology, and perhaps also other fields.
Our findings contribute to the knowledge in this area in two ways. First, we suggest that citizens’ reactions evolve over time, moving from shock to recognition, adjustment, and finally the reframing of reactions at a new level. We generally confirmed that the public’s initial reactions, which were quite sharp and even extreme, faded over time. Gradually, as the government’s decisions and policies provided at least partial solutions to the threat, people understood the new reality and adjusted to it. Second, we argue that people’s reactions may be based on their previous attitudes, perceptions, emotions, and behaviors. We highlight the importance of the public’s trust in government and its institutions, as well interpersonal trust, fear of crises, and active engagement during such public health emergencies. These contributions have implications for theory in a variety of scientific disciplines, and practical implications for policy makers, and the economies and social fabric of modern nations.
Nevertheless, the study has several limitations. First, our relatively large samples in each of the four stages resulted in a much more modest panel sample that we used in our explanatory analysis. Future longitudinal studies can ameliorate this issue by using better strategies for ensuring a larger panel sample at the end of the data collection. Second, although we tried to be consistent with the scales and measures used in each stage, differences still exist and should be considered. Future studies may benefit from maintaining an even more consistent approach regarding scales and measures, which would ensure the external validity of the results. Third, our study suffers from common source and common method bias, which the longitudinal design addressed only partially. Future studies would benefit from using additional data sources and multi-method analyses. In addition, we conducted our study among Israeli citizens and cultural bias might have affected our models. Finally, our study focused on only four outcome variables. Future studies should examine other forms of attitudes, emotions, and behaviors. All in all, despite its limitations, we believe that our study provides a unique perspective on human reactions to a global crisis, one that should be further developed and extended in future studies.
Supplementary Information
Below is the link to the electronic supplementary material.
Acknowledgements
The authors wish to thank Dr. Rotem Miller-Mor-Attias and Ms. Shiraz Vered for their support and contribution to this study. We also appreciate the collaboration with the research team from the International Laboratory of Digital Transformation in Public Administration, HSE Moscow, for their support in developing the project.
Author contributions
Eran Vigoda-Gadot is the lead author responsible for theory building, analyzing the data, and writing the paper. Shlomo Mizrahi and Nissim Cohen supported the theoretical development, data analysis, and writing. Efrat Mishor supported the literature review and data analysis, and commented on final drafts.
Funding
This study was supported by a grant from the National Knowledge and Research Centre for Emergency Readiness established at the University of Haifa by the Israeli Ministry of Science and Technology.
Data availability
Data are available upon direct request from the authors.
Declarations
Conflict of interest
All authors declare no conflict of interest.
Ethical approval
The study was approved by the ethics committee of the Faculty of Social Science at the University of Haifa (01/2019). All research was performed in accordance with relevant guidelines/regulations. Informed consent was obtained from all participants and/or their legal guardians.
Footnotes
Additional details on the descriptive trends are provided in the supplementary materials.
Appendix 1 presents additional findings about trust, fear of crises, and civic engagement at t3. We did not include them in our main review and analysis. However, they are quite useful in learning about trends in citizens reactions between t1 and t3 only.
References
- Ajzen I. From intentions to actions: a theory of planned behavior. In: Kuhl J, Beckmann J, editors. Action control. Springer, Berlin, Heidelberg: SSSP Springer Series in Social Psychology; 1985. [Google Scholar]
- Ajzen I, Fishbein M. Attitude-behavior relations: a theoretical analysis and review of empirical research. Psychol Bull. 1977;84:888–918. [Google Scholar]
- Bargain O, Aminjonov U. Trust and compliance to public health policies in times of COVID-19. Journal of Public Economics. 2020 doi: 10.1016/j.jpubeco.2020.104316. [DOI] [PMC free article] [PubMed] [Google Scholar]
- Bates FL, Peacock WG. Living conditions, disasters and development. Athens, GA: University of Georgia Press; 1993. [Google Scholar]
- Bavel JJV, Baicker K, Boggio PS, et al. Using social and behavioural science to support COVID-19 pandemic response. Nature Human Behavior. 2020;4:460–471. doi: 10.1038/s41562-020-0884-z. [DOI] [PubMed] [Google Scholar]
- Boateng J, Cox RW. Exploring the trust question in the midst of public management reforms. Public Personnel Management. 2016;45:239–263. [Google Scholar]
- Boin A. From crisis to disaster towards an integrative perspective. In: Perry RW, Quarantelli EL, editors. What is a disaster new answers to Old Questions. Philadelphia: Xlibris; 2005. [Google Scholar]
- Boin A, Hart tP, Kuipers S. The crisis approach. In: Rodríguez H, Quarantelli EL, Dynes R, editors. Handbook of disaster research. New York: Springer; 2018. pp. 23–38. [Google Scholar]
- Boin A, Ekengren M, Rhinard M. Hiding in plain sight: conceptualizing the creeping crisis. Risk, Hazards & Crisis in Public Policy. 2020;11:116–138. doi: 10.1002/rhc3.12193. [DOI] [PMC free article] [PubMed] [Google Scholar]
- Bouckaert G. Trust and public administration. Administration. 2012;60:91–115. [Google Scholar]
- Bourque LB, Regan R, Kelley MM, Wood MM, Kano M, Mileti DS. An examination of the effect of perceived risk on preparedness behavior. Environ Behav. 2013;45:615–649. [Google Scholar]
- Bovaird T. Beyond engagement and participation: user and community coproduction of public services. Public Adm Rev. 2007;67:846–860. [Google Scholar]
- Bryson JM, Quick KS, Slotterback CS, Crosby BC. Designing public participation processes. Public Adm Rev. 2013;73:23–34. [Google Scholar]
- Buhr K, Dugas MJ. The intolerance of uncertainty scale: psychometric properties of the English version. Behav Res Ther. 2002;40:931–945. doi: 10.1016/s0005-7967(01)00092-4. [DOI] [PubMed] [Google Scholar]
- Cantijoch M, Cutts D, Gibson R. Moving slowly up the ladder of political engagement: a ‘spill-over’ model of internet participation. B J Polit Int Rel. 2016;18:26–48. [Google Scholar]
- Cashore B, Howlett M. Punctuating which equilibrium? Understanding thermostatic policy dynamics in pacific northwest forestry. Am J Polit Sci. 2007;51:532–551. [Google Scholar]
- Chanley VA, Rudolph TJ, Rahn WM. The origins and consequences of public trust in government: a time series analysis. Public Opin Q. 2000;64:239–256. doi: 10.1086/317987. [DOI] [PubMed] [Google Scholar]
- Checkoway B, Aldana A. Four forms of youth civic engagement for diverse democracy. Child Youth Serv Rev. 2013;35:1894–1899. [Google Scholar]
- Christensen T, Lægreid P. Balancing governance capacity and legitimacy: how the Norwegian government handled the COVID-19 crisis as a high performer. Public Adm Rev. 2020;80:774–779. doi: 10.1111/puar.13241. [DOI] [PMC free article] [PubMed] [Google Scholar]
- Christensen T, Fimreite AL, Laegreid P. Crisis management: the perceptions of citizens and civil servants in norway. Administration & Society. 2011;43:561–594. [Google Scholar]
- Christensen T, Lægreid P, Rykkja LH. Organizing for crisis management: building governance capacity and legitimacy. Public Adm Rev. 2016;76:887–897. [Google Scholar]
- Citrin J, Muste C. Trust in government. In: Robinson JP, Shaver PR, Wrightsman LS, editors. Measures of political attitudes. San Diego, CA: Academic Press; 1999. pp. 465–532. [Google Scholar]
- Cohen M, Eid J. The effect of constant threat of terror on Israeli Jewish and Arab adolescents. Anxiety, Stress, and Coping. Int J. 2007;20:47–60. doi: 10.1080/10615800601167546. [DOI] [PubMed] [Google Scholar]
- Coulson A. Trust and contract in public sector management. In: Coulson A, editor. Trust and contracts: relationships in local government, health and public services. Bristol: Policy Press; 1998. pp. 9–34. [Google Scholar]
- Crocetti E, Parissa JB, Wim M. Identity and civic engagement in adolescence. J Adolesc. 2011;35:521–532. doi: 10.1016/j.adolescence.2011.08.003. [DOI] [PubMed] [Google Scholar]
- Devine D, Gaskell J, Jennings W, Stoker G. Trust and the coronavirus pandemic: what are the consequences of and for trust? An early review of the literature. Polit Stud Rev. 2021;19:274–285. doi: 10.1177/1478929920948684. [DOI] [PMC free article] [PubMed] [Google Scholar]
- Di Marco G, Hichy Z, Sciacca F. Attitudes towards lockdown, trust in institutions, and civic engagement: A study on Sicilians during the coronavirus lockdown. J Public Aff. 2021 doi: 10.1002/pa.2739. [DOI] [PMC free article] [PubMed] [Google Scholar]
- Donahue AK. Risky business: willingness to pay for disaster preparedness. Public Budg Financ. 2014;34:100–119. [Google Scholar]
- Doolittle A, Faul AC. Civic engagement scale: a validation study. SAGE Open. 2013 doi: 10.1177/2158244013495542. [DOI] [Google Scholar]
- Downs A. An economic theory of political action in a democracy. J Polit Econ. 1957;65:135–150. [Google Scholar]
- Ervast H, Kouvo A, Venetoklis T. Social and institutional trust in times of crisis: Greece 2002–2011. Soc Indic Res. 2019;141:1207–1231. [Google Scholar]
- Esaisson P, Sohlberg J, Ghersetti M, Johansson B. How the coronavirus crisis affects citizen trust in institutions and in unknown others: evidence from ‘the Swedish experiment’. Eur J Polit Res. 2021;60:748–760. [Google Scholar]
- Farazmand A, editor. Crisis and emergency management: theory and practice. Boca Raton, FL: CRC Press; 2014. [Google Scholar]
- FEMA (2009). Personal Preparedness In America: Findings From the 2009 Citizen Corps National Survey. http://citizencorps.gov/resources/research/2009survey.shtm Accessed October 15, 2021.
- Gesser-Edelsburg A, Zemach M. From a fiasco to the supertanker grand finale: Israeli prime minister Netanyahu’s crisis communication during the Carmel disaster. J Risk Res. 2012;15(967):989. [Google Scholar]
- Gopal A, Sharma AJ, Subramanyam MA. Dynamics of psychological responses to COVID-19 in India: a longitudinal study. Plos One. 2020 doi: 10.1371/journal.pone.0240650. [DOI] [PMC free article] [PubMed] [Google Scholar]
- Groenendaal J, Helsloot I, Scholtens A. A critical examination of the assumptions regarding centralized coordination in large-scale emergency situations. J Homel Secur Emerg Manage. 2013;10:113–135. [Google Scholar]
- Haeffele S, Storr VH, editors. Government response to crisis. Cham, Switzerland: Springer- Palgrave McMillan; 2020. [Google Scholar]
- Hardin R. Trust. Cambridge: Polity Press; 2006. [Google Scholar]
- Hartmann S, Mainka A, Stock WG. Civic engagement and politics: concepts, methodologies, tools, and applications. IGI Global; 2019. Opportunities and challenges for civic engagement: a global investigation of innovation competitions; pp. 607–623. [Google Scholar]
- Heller VL, Darling JR. Anatomy of crisis management: lessons from the infamous Toyota case. Eur Bus Rev. 2012;24:151–168. [Google Scholar]
- Hjortskov M. Citizen expectations and satisfaction over time: findings from a large sample panel survey of public-school parents in Denmark. Am Rev Public Adm. 2018;49:353–371. [Google Scholar]
- Hofstede G. Masculinity at the national cultural level. In: Wong JY, Wester SR, editors. APA handbook of man and masculinities. Washington, DC: American Psychological Association; 2016. pp. 173–186. [Google Scholar]
- Jung A, Song M, Park AJ. The dynamics of an interorganizational emergency management network: interdependent and independent risk hypotheses. Public Adm Rev. 2018;79:225–235. [Google Scholar]
- Kapuco N, Garayev V. Collaborative decision-making in emergency and disaster management. Int J Public Adm. 2011;34:366–375. [Google Scholar]
- Kapuco N, Van Mart M. The evolving role of the public sector in managing catastrophic disasters. Administration and Society. 2006;38:279–308. [Google Scholar]
- Karasawa K. Cognitive antecedents of emotions: Findings and future directions. Jpn Psychol Res. 1995;37:40–55. [Google Scholar]
- Keele L. Social capital and the dynamics of trust in government. Am J Polit Sci. 2007;51:241–254. [Google Scholar]
- Khan HA. The idea of good governance and the politics of the global south: an analysis of its effects. New York: Routledge; 2016. [Google Scholar]
- Kim M, Cho M. Examining the role of sense of community: linking local government public relationships and community-building. Public Relat Rev. 2019;45:297–306. [Google Scholar]
- Kübler-Ross E. On death and dying: what the dying have to teach doctors, nurses. Scribner, New York: Clergy and Their Own Families; 1969. [Google Scholar]
- Lerner JS, Dacher K. Fear, anger, and risk. J Pers Soc Psychol. 2001;81:146–159. doi: 10.1037//0022-3514.81.1.146. [DOI] [PubMed] [Google Scholar]
- Lin TH. Governing natural disasters: state capacity, democracy, and human vulnerability. Soc Forces. 2015;93:1267–1300. [Google Scholar]
- Linnenbrink EA. The dilemma of performance-approach goals: the use of multiple goal contexts to promote students motivation and learning. J Educ Psychol. 2005;97:197–213. [Google Scholar]
- Loshe GL, Bellman S, Johnson EJ. Consumer buying behavior on the internet: findings from panel data. J Interact Mark. 2000;14:15–29. [Google Scholar]
- Luhmann N. Familiarity, confidence, trust: Problems and alternatives. In: Gambetta D, editor. Trust: making and breaking of cooperative relations. Oxford: Blackwell; 1988. pp. 94–107. [Google Scholar]
- Macedo S, et al. Democracy at risk: how political choices undermine citizen participation, and what can be done about it. Washington DC: The Brookings Institution; 2005. [Google Scholar]
- Maddux E, Rogers RW. Protection motivation and self-efficacy: a revised theory of fear appeals and attitude change. J Exp Soc Psychol. 1983;19:469–479. [Google Scholar]
- Maduz L, Prior T, Roth F, Käser M. Individual disaster preparedness: explaining disaster-related information seeking and preparedness behavior in Switzerland. ETH Zurich: Risk and Resilience Team, Center for Security Studies (CSS); 2019. [Google Scholar]
- Mizrahi S, Minchuk M. Accountability and performance management: citizens’ willingness to monitor public officials. Public Manag Rev. 2019;21:334–353. [Google Scholar]
- Mizrahi S, Vigoda-Gadot E, Cohen N. Drivers of trust in emergency organizations networks: the role of readiness, threat perceptions and participation in decision making. Public Manag Rev. 2021;23:233–253. [Google Scholar]
- Morello-Frosch R, Brown P, Lyson M, Cohen A, Krupa K. Community voice, vision, and resilience in post-Hurricane Katrina recovery. Environ Justice. 2011;4:71–80. [Google Scholar]
- Myrick J, Nabi R. Fear arousal and health and risk messaging. Oxford Res Encycl Commun. 2017 doi: 10.1093/acrefore/9780190228613.013.266. [DOI] [Google Scholar]
- Nannestad P. What have we learned about generalized trust, if anything? Annu Rev Polit Sci. 2008;11:413–436. [Google Scholar]
- North DC. Institutions, institutional change and economic performance. Cambridge: Cambridge University Press; 1990. [Google Scholar]
- Öhman A. Fear and anxiety: overlaps and dissociations. In: Lewis M, Haviland-Jones JM, Barrett LF, editors. Handbook of emotions. 3d. New York: Guilford; 2008. pp. 709–729. [Google Scholar]
- Organ DW. Organizational citizenship behaviour: the good soldier syndrome. Lexington: Lexington Books; 1988. [Google Scholar]
- Pancer SM. The psychology of citizenship and civic engagement. London, England: Oxford University Press; 2014. [Google Scholar]
- Pennebaker JW, Harber KD. A social stage model of collective coping: the Loma Prieta earthquake and the Persian Gulf War. J Soc Issues. 1993;49:125–145. [Google Scholar]
- Peters BG. Governing in a time of global crises: the good, the bad, and the merely normal. Global Public Policy & Gov. 2021;1:4–19. [Google Scholar]
- Putnam RD. Bowling alone: the collapse and revival of american community. New York, NY: Simon & Schuster; 2000. [Google Scholar]
- Rawls J. A theory of justice. Cambridge: Belknap Press/Harvard University Press; 1971. [Google Scholar]
- Redlener IE, David MA, Tasha SA, Roy FG, Dennis GJ. The American preparedness project: where the us public stands in 2007 on terrorism security and disaster preparedness. New York NY: National Center for Disaster Preparedness; 2007. [Google Scholar]
- Renstrom EA, Back H. Emotions during the Covid-19 pandemic: fear, anxiety, and anger as mediators between threats and policy support and political actions. J Appl Soc Psychol. 2021;51:861–877. doi: 10.1111/jasp.12806. [DOI] [PMC free article] [PubMed] [Google Scholar]
- Robbins BG. Institutional quality and generalized trust: a nonrecursive causal model. Soc Indic Res. 2012;107:235–258. [Google Scholar]
- Rogers RW. A protection motivation theory of fear appeals and attitude change1. J Psychol. 1975;91:93–114. doi: 10.1080/00223980.1975.9915803. [DOI] [PubMed] [Google Scholar]
- Rosas G. Bagehot or bailout? An analysis of government responses to banking crises. Am J Polit Sci. 2006;50:175–191. [Google Scholar]
- Rosenthal U, Charles MT, T’Hart P, editors. Coping with crisis: the management of disasters, riots and terrorism. Springfield, IL: Charles C Thomas; 1989. [Google Scholar]
- Rothstein B, Stolle D. How political institutions create and destroy social capital: an institutional theory of generalized trust. Comp Polit. 2008;40:441–459. [Google Scholar]
- Rotter JB. A new scale for the measurement of interpersonal trust. J Pers. 1967;35:651–665. doi: 10.1111/j.1467-6494.1967.tb01454.x. [DOI] [PubMed] [Google Scholar]
- Schlozman K, Verba S, Brady H. The unheavenly chorus: unequal political voice and the broken promise of american democracy. Princeton, NJ: Princeton University Press; 2012. [Google Scholar]
- Schmidt VA. Europe’s crisis of legitimacy. Oxford, UK: Oxford University Press; 2020. [Google Scholar]
- Scrima F, Miceli S, Caci B, Cardaci M. The relationship between fear of COVID-19 and intention to get vaccinated. The serial mediation roles of existential anxiety and conspiracy beliefs. Pers Individ Differ. 2021 doi: 10.1016/j.paid.2021.111188. [DOI] [PMC free article] [PubMed] [Google Scholar]
- Shah DV. Civic engagement, interpersonal trust, and television use: an individual-level assessment of social capital. Polit Psychol. 1998;19:469–496. [Google Scholar]
- Skinner Q. Hobbes and republican liberty. Oxford: Oxford University Press; 2008. [Google Scholar]
- Sønderskov KM, Dinesen PT. Trusting the state, trusting each other? The effect of institutional trust on social trust. Polit Behav. 2016;38:179–202. [Google Scholar]
- Stephens, S., McLaughlin, C., & McLaughlin, K. (2021). Small business in a time of crisis: A five stage model of business grief. Journal of Business Venturing Insights, 16. https://www.sciencedirect.com/science/article/pii/S2352673421000603
- Tannenbaum MB, Hepler J, Zimmerman RS, Saul L, Jacobs S, Wilson K, Labaran D. Appealing to fear: a meta-analysis of fear appeal effectiveness and theories. Psychol Bull. 2015;141:1178–1204. doi: 10.1037/a0039729. [DOI] [PMC free article] [PubMed] [Google Scholar]
- Tokakis V, Polychroniou P, Boustras G. Crisis management in public administration: the three phases model for safety incidents. Saf Sci. 2019;113:37–43. [Google Scholar]
- Tooze A. Shutdown: how COVID shook the world's economy. New York: Allen Lane; 2021. [Google Scholar]
- Uslaner EM, Brown M. Inequality, trust, and civic engagement. Am Politics Res. 2005;33:868–894. [Google Scholar]
- Van Wart M, Kapucu N. Crisis management competencies. Public Manag Rev. 2011;13:489–511. [Google Scholar]
- Van Zomeren M, Postmes T, Spears R. Toward an integrative social identity model of collective action: a quantitative research synthesis of three socio-psychological perspectives. Psychol Bull. 2008;134:504–535. doi: 10.1037/0033-2909.134.4.504. [DOI] [PubMed] [Google Scholar]
- Vigoda E, Golembiewski RT. Citizenship behavior and the spirit of new managerialism: a theoretical framework and challenge for governance. Am Rev Public Adm. 2001;31:273–295. [Google Scholar]
- Vigoda-Gadot E, Mizrahi S. Managing democracies in turbulent times. New York: Springer; 2014. [Google Scholar]
- Ward PR. A sociology of the Covid-19 pandemic: A commentary and research agenda for sociologists. J Sociol. 2020;56:726–735. [Google Scholar]
- Warner TD, Thrash CR. A matter of degree? Fear, anxiety, and protective gun ownership in the United States. Soc Sci Q. 2020;101:285–308. [Google Scholar]
- Warren M. Democratic theory and trust. In: Warren M, editor. Democracy and trust. Cambridge, MA: Cambridge University Press; 1999. pp. 310–345. [Google Scholar]
- Wu Y, Xiao H, Yang F. Government information disclosure and citizen coproduction during COVID-19 in China. Gov Int J Policy Adm Inst. 2021 doi: 10.1111/gove.12645. [DOI] [PMC free article] [PubMed] [Google Scholar]
- Zhang J, Li H, Yang K. A meta-analysis of the government performance—trust link: taking cultural and methodological factors into account. Public Adm Rev. 2021 doi: 10.1111/puar.13439. [DOI] [Google Scholar]
- Zacher H, Rudolph CW. Individual differences and changes in subjective wellbeing during the early stages of the COVID-19 pandemic. Am Psychol. 2021;76:50–62. doi: 10.1037/amp0000702. [DOI] [PubMed] [Google Scholar]
Associated Data
This section collects any data citations, data availability statements, or supplementary materials included in this article.
Supplementary Materials
Data Availability Statement
Data are available upon direct request from the authors.



