Abstract
KIF1A is an essential neuronal transport motor protein in the kinesin-3 family, known for its superprocessive motility. However, structural features underlying this function are unclear. Here, we determined that superprocessivity of KIF1A dimers originates from a unique structural domain, the lysine-rich insertion in loop-12 termed the ‘K-loop’, which enhances electrostatic interactions between the motor and the microtubule. In 80 mM PIPES buffer, replacing the native KIF1A loop-12 with that of kinesin-1 resulted in a 6-fold decrease in run length, whereas adding additional positive charge to loop-12 enhanced the run length. Interestingly, swapping the KIF1A loop-12 into kinesin-1 did not enhance its run length, consistent with the two motor families using different mechanochemical tuning to achieve persistent transport. To investigate the mechanism by which the KIF1A K-loop enhances processivity, we used microtubule pelleting and single-molecule dwell time assays in ATP and ADP. First, the microtubule affinity was similar in ATP and in ADP, consistent with the motor spending the majority of its cycle in a weakly bound state. Second, the microtubule affinity and single-molecule dwell time in ADP were 6-fold lower in the loop-swap mutant than WT. Thus, the positive charge in loop-12 of KIF1A enhances the run length by stabilizing binding of the motor in its vulnerable one-head–bound state. Finally, through a series of mutants with varying positive charge in the K-loop, we found that KIF1A processivity is linearly dependent on the charge of loop-12, further highlighting how loop-12 contributes to the function of this key motor protein.
Keywords: kinesin, microtubule, intracellular transport, processivity, chemomechanical cycle, single-molecule, stopped-flow, KIF1A Associated Neurological Disorder
Abbreviations: KAND, KIF1A Associated Neurological Disorders; KHC, kinesin heavy chain; LZ, leucine zipper
KIF1A is a fast and superprocessive neuronal transport motor protein in the kinesin-3 family that is responsible for the delivery of synaptic vesicle precursors from the soma to the distal end of the axon, among other tasks (1, 2, 3, 4, 5). Mutations in KIF1A lead to KIF1A Associated Neurological Disorders (KAND), rare and often misdiagnosed afflictions (5, 6, 7, 8, 9, 10, 11, 12, 13, 14). The category of KAND is vast, with 113 variants that have been identified in humans so far, making therapeutic attempts difficult (14). Therefore, approaching treatments more systematically requires a deeper understanding of the fundamental mechanochemical mechanism of KIF1A.
A recent biochemical dissection of the KIF1A chemomechanical cycle concluded that i) both ATP binding and hydrolysis are required to trigger tethered head binding, ii) rear head detachment is fast and may contribute to the fast stepping rate, and iii) the motor spends the majority of its stepping cycle in a posthydrolysis, one-head–bound (1HB) state (15). This ability to remain associated with the microtubule in a “weakly bound” state enhances the motor processivity by ensuring that the motor remains bound to the microtubule sufficiently long for the tethered head to complete its step and bind to the next site (16, 17, 18). This property of remaining in a vulnerable 1HB state also provides an explanation for the propensity of KIF1A to detach readily under load (19, 20, 21, 22). A recent optical trapping study that used a three-bead geometry to minimize forces oriented perpendicular to the microtubule concluded that under load KIF1A is able to sustain loads by rapidly rebinding to the microtubule following disengagement (20). Because KIF1A does not achieve high microtubule affinity by maximizing the duration spent in a strong binding two-head–bound state, we proposed that the source of its processivity is a combination of a relatively slow detachment rate from the posthydrolysis 1HB state and faster tethered head attachment rate than kinesin-1 and kinesin-2 (15). The goal of the current study was to define the structural elements of KIF1A that underlie this kinetic tuning.
The kinesin-3 family is known for a unique structural domain called the K-loop. This domain is a stretch of loop-12 in which KIF1A contains six lysine residues, and kinesin-1 and kinesin-2 only have one lysine (23). In early work, it was determined that the electrostatic interaction of the K-loop with the microtubule facilitates diffusive motion, leading to monomeric motility of KIF1A (23, 24, 25). The enhanced positive charge of KIF1A in this region is thought to interact with the glutamate-rich C-terminal tail of tubulin, termed the ‘E-hook’ (26, 27). However, because these domains are disordered and their structures and interactions not resolved by X-ray crystallography or cryo-EM (26, 28, 29), biochemical and single-molecule investigations are vital for understanding this interaction.
In the literature, there are conflicting reports regarding the role of the K-loop in KIFA superprocessivity, with some studies indicating that the K-loop is responsible for KIF1A superprocessivity (27, 30), and others suggesting that the K-loop plays no role in the processivity of KIF1A and only increases its microtubule on-rate (31). This lack of consensus in the field has led to considerable confusion regarding the role of the K-loop in long distance intracellular transport. In the present study, we used single-molecule microscopy and stopped-flow biochemical experiments to clarify the role of loop-12 in KIF1A motility. By using a series of mutations, buffers, and experimental approaches, we determined that at near-physiological ionic strength, the K-loop enhances the processivity of KIF1A by strengthening the microtubule affinity of a vulnerable 1HB state in the KIF1A chemomechanical cycle. Additionally, this functionality cannot be transferred to kinesin-1, highlighting how different motor families use distinct biochemical tuning to achieve fast and processive motility.
Results
Influence of the neck-coil and coiled-coil domains on KIF1A motility
To understand how different structural elements of KIF1A contribute to its motility and to reconcile conflicting results in the literature, we designed constitutively active constructs of KIF1A that included different distal coiled-coil domains to ensure stable KIF1A dimers and included or excluded the native neck-coil domain of KIF1A. All of the KIF1A constructs are based on a truncated and constitutively active KIF1A dimer that has been used in a number of published studies (15, 27, 31, 32). The ‘neck-coil’, defined as residues 369-393 of Rattus norvegicus KIF1A, is a short coiled-coil domain that is immediately distal to the disordered neck linker domain and is involved in dimerization of the two motor domains (33, 34). Based on other members of the kinesin-3 family, it is thought that in full-length KIF1A, coiled-coil 1 folds back on the neck-coil and forms an antiparallel coiled-coil that separates the two heads and inhibits motor activity (32, 33). It was shown previously that the neck-coil alone is insufficient to stably dimerize KIF1A (32, 33, 34) and that this could be rectified by adding a leucine zipper (LZ) downstream of the neck-coil (19, 27, 32). A second approach to dimerizing diverse kinesins has been to fuse the motor and neck linker domains to the coiled-coil domain of Drosophila melanogaster kinesin-1 (15, 17, 35, 36, 37).
To directly compare how these different dimerization strategies affect KIF1A motility, we designed three dimeric, GFP-tagged R. norvegicus KIF1A constructs, as follows. The first construct consisted of KIF1A residues 1-393 followed by a leucine zipper domain and GFP, which we refer to as 1A-LZ (Fig. 1A). This construct matches those used in a number of published studies, albeit with different C-terminal tags (19, 27, 30, 32). We made two other constructs that achieved stable dimerization through the D. melanogaster kinesin heavy chain (KHC) neck-coil and coiled-coil 1 domains (345-560). The first construct, which includes the KIF1A neck-coil, fused KIF1A(1-393) to residues 345-560 of KHC and a C-terminal GFP, which we refer to as 1A393 (Fig. 1, A and B). The second construct, which does not include the KIF1A neck-coil and was used in a previous study (15), fused KIF1A(1-368) to residues 345-560 of KHC and a C-terminal GFP. We refer to this as 1A368 (Fig. 1A).
Figure 1.
Dimerization domain and buffer ionic strength impact KIF1A motility. A, diagrams of the protein constructs used in this study. KIF1A refers to Rattus norvegicus KIF1A; Kin1 refers to Drosophila melanogaster kinesin heavy chain. B, example kymograph of 1A393 in 2 mM ATP and BRB80. Scale bars represent 10 s and 5 μm. C, run length distribution of 1A368 (black circles), 1A393 (blue circles), 1A393-LZ (navy diamonds), and 1A393 in BRB12 (blue squares). Single exponential fits give run lengths of 3.0 ± 0.03, 3.0 ± 0.02, 6.1 ± 0.1, and 14.3 ± 0.4 μm, respectively (fit ± 95% confidence interval). D, velocity distribution of 1A368 (black circles), 1A393 (blue circles), 1A393-LZ (navy diamonds), and 1A393 in BRB12 (blue squares). Average segmented velocities are 1.4 ± 0.02, 1.6 ± 0.03, 1.4 ± 0.06, 1.1 ± 0.02 μm/s, respectively (mean ± SEM). E, run length distribution of Kin1 (pink) and K11Anc (red). Single exponential fits give run lengths of 0.8 ± 0.02 and 0.4 ± 0.002 μm, respectively (fit ± 95% confidence interval). F, velocity distribution of Kin1 (pink) and K11Anc (red). Average velocities are 0.7 ± 0.2 and 0.5 ± 0.2 μm/s, respectively (mean ± SD). G, dwell time distributions in 2 mM ADP. Single exponential fits to 1A368 (black circles) and 1A393 (blue circles) give dwell times of 2.1 ± 0.05 and 1.8 ± 0.08 s, respectively. 1A393-LZ (navy diamonds) and 1A393 in BRB12 (blue squares) were fit with biexponentials. 1A393-LZ had dwell times of 2.0 ± 0.3 and 11.3 ± 1.3 s, and 1A393 in BRB12 had dwell times of 1.1 ± 0.04 and 23.4 ± 1.0 s; the longer duration for each is presented in the figure. LZ, leucine zipper.
To reconcile the behavior of disparate constructs in the literature, the first question we addressed was whether the dimerization strategy affected the KIF1A run length in 80 mM PIPES (BRB80) buffer. We found that 1A-LZ had a two-fold longer run length than 1A393 (6.1 ± 0.1 and 3.0 ± 0.02 μm, respectively; Figure 1C with raw data in Fig. S1). We propose that this difference in processivity is due to the differential charge in the coiled-coil domains rather than differences in interhead coordination between the two constructs. The net charge of coil-1 of KIF1A, which these dimerization domains replace, is -6; the net charge of the kinesin-1 neck-coil (345-405) is -3; and the net charge of the leucine zipper is neutral (Fig. S2). It was shown previously that adding positive charge to the kinesin-1 coiled-coil enhances its run length and adding negative charge diminishes its run length (38). Thus, we interpret the longer run length of 1A-LZ to be due to enhanced interaction between the coiled-coil domain and the negatively charged C-terminus of tubulin. One prediction of this hypothesis is that the motor off-rate in ADP, which induces a weak-binding state that does not involve coordinated activities of the two heads, should be similarly affected by the electrostatic interactions between the coiled-coil and the microtubule. To probe this question, we used TIRF microscopy to measure the microtubule dwell time of the two constructs in saturating ADP. Consistent with the run length differences, 1A393-LZ had a ∼3-fold longer dwell time than 1A393 (Fig. 1G). Thus, because the negative net charge of the kinesin-1 neck-coil sequence better matches the native KIF1A, and because this domain has been used in a body of our previous work, we focused our efforts on the 1A393 construct.
Because the KIF1A neck-coil domain has been shown to be insufficient to form a stable dimer on its own (32), it is possible that even in constructs dimerized by fusing a distal coiled-coil domain, the neck-coil does not form a stable connection between the two motor domains. This ‘breathing’ of the neck-coil could affect the interhead coordination necessary for processivity, consistent with previous work that showed extending the length of the kinesin neck linker, which connects each motor domain to their shared neck-coil, reduced motor run lengths (34, 39, 40, 41). To test whether the KIF1A neck-coil plays a role beyond dimerization, we used TIRF microscopy in BRB80 buffer to compare the run length of 1A393, which includes the neck-coil, to 1A368, which lacks the neck-coil (Fig. 1A). The two constructs had similar run lengths, indicating that the sequence and stability of the KIF1A neck-coil has no effect on its processivity (Fig. 1C). Consistent with the run lengths, the microtubule dwell times of the two motors in 2 mM ADP, which probes the affinity in the weak-binding state, were also similar (Fig. 1G). We hypothesized that if there is any reversible dimerization in the KIF1A neck-coil, then it may have a stronger effect on kinesin-1, which has a shorter neck linker domain and thus a stiffer connection between the two heads than KIF1A (17, 40, 41, 42, 43). To test this, we used Drosophila kinesin-1 truncated at residue 557 and fused to GFP, which has been used in numerous previous studies, and is referred to as Kin1 here (15, 17, 35, 36). The KIF1A neck-coil domain (KIF1A 369-393) was inserted just upstream of Ala345 at the start of the neck-coil of Kin1 to generate K11Anc (Fig. 1A) (44). In single-molecule assays, the Kin1 run length was 0.8 ± 0.02 μm (Fig. 1E), which is consistent with previous work and is four-fold shorter than KIF1A (Fig. 1C) (17, 35, 36). K11Anc had a ∼2-fold shorter run length than Kin1 (0.4 ± 0.002 μm; Fig. 1E) and also had a slightly slower velocity (0.5 ± 0.2 μm/s versus 0.7 ± 0.2 μm/s; Fig. 1F). It is unlikely that the shorter run length of K11Anc results from differences in positive charge in the neck-coil domain, because both the kinesin-1 and KIF1A neck-coil domains are negatively charged (-3 for Kin1 and -2 for KIF1A; Fig. S2). Instead, the shorter run length of K11Anc is consistent with the KIF1A neck-coil dimerizing only weakly and acting as an extended neck linker in kinesin-1, loosening the connection between the two motor domains and reducing its performance (17, 40, 41, 42). In light of this, it is surprising that replacing the KIF1A neck-coil with the more stable kinesin-1 neck-coil does not enhance the KIF1A run length. However, the native neck linker domain of KIF1A is longer than that of kinesin-1 (43), and so one possibility is that stabilizing the KIF1A neck region by adding the kinesin-1 coiled-coil is not sufficient to establish a tight connection between the two heads. It follows that the superprocessivity of KIF1A does not result from tight mechanical connection between the heads to achieve coordinated stepping, but rather from other aspects of the motor’s mechanochemistry.
Influence of ionic strength on KIF1A motility
To better understand the role of electrostatic interactions in KIF1A motility and to reconcile diverse studies across the literature, we investigated the effect of buffer ionic strength on KIF1A motility. We chose two buffers commonly used in the literature: BRB80, which contains 80 mM PIPES and has a 184 mM ionic strength, and BRB12, which contains 12 mM PIPES and has a 36 mM ionic strength (ionic strength calculations, described elsewhere (20) are at pH 6.9 and include 1 mM MgCl2, 1 mM EGTA, and 2 mM MgATP). Although much of the published work on KIF1A was performed in BRB12 (19, 27, 31, 32), the 184 mM ionic strength of BRB80 is closer to the ∼200 mM ionic strength estimated in cells (45). The low ionic strength of BRB12 is expected to maximize electrostatic interactions between motors and microtubules; for instance, the Debye length in BRB80 is 0.7 nm in BRB80 and 1.6 nm in BRB12 (46).
Consistent with enhanced electrostatic interactions, we found that 1A393 had a nearly 5-fold longer run length in BRB12 than BRB80 (14.3 ± 0.4 μm versus 3.0 ± 0.02; Fig. 1C). Additionally, we observed increased pausing behavior at low ionic strength, as reported previously (27). Thus, we quantified the segmented velocity (Fig. 1D) and found that the velocity decreased from 1.5 μm/s in BRB80 to 1.1 μm/s in BRB12. The longer run length and slower velocity correspond to a substantially higher affinity of KIF1A for microtubules in BRB12 buffer. To compare the microtubule affinity of KIF1A in its weak-binding ADP state in these different buffers, we measured the microtubule dwell time in 2 mM ADP and found that the dwell time in BRB12 was 10-fold longer than in BRB80 (Fig. 1G). Thus, the enhanced run length of KIF1A in BRB12 can be explained by the reduced charge shielding at lower ionic strength enhancing the electrostatic interaction between the microtubule and KIF1A in the weakly bound ADP state. Because these enhanced electrostatic interactions in BRB12 may mask other aspects of KIF1A mechanochemistry, we focused our efforts on characterizing KIF1A in BRB80, which is closer to physiological ionic strength.
K-loop regulates the run length of KIF1A but not kinesin-1
Earlier studies of KIF1A monomers found that the positively charged loop-12 of KIF1A enhances its microtubule affinity (23), however, subsequent studies of KIF1A dimers have reported loop-12 does not contribute to superprocessivity (31). To test whether the K-loop is responsible for the superprocessivity of our KIF1A construct in BRB80 buffer, we examined the properties of a ‘swap’ construct, in which the native loop-12 of KIF1A is removed and replaced with the kinesin-1 loop-12, KIF1A(1-393)-Kin1Loop12-K560-GFP (referred to as 1A-K1L12; Fig. 2A) (23, 31). Swapping out the KIF1A loop-12 caused a 6-fold decrease in the run length and a slight decrease in velocity, consistent with loop-12 being the determinant of KIF1A superprocessivity (Figs. 2, B, C and S3).
Figure 2.
K-loop is the source of KIF1A superprocessivity. A, diagrams of the loop-swap constructs. B, run length distribution of 1A393 (blue circles) and 1A-K1L12 (light purple circles) in BRB80 and 2 mM ATP. Values are single exponential fit ± 95% confidence interval. C, velocity distribution of 1A393 (blue circles) and 1A-K1L12 (light purple circles) in BRB80 and 2 mM ATP. Average segmented velocities values are mean ± SEM. p < 0.0001. D, bimolecular on-rates of 1A393 (blue circles) and 1A-K1L12 (light purple circles), using motors lacking coiled-coil 1 and GFP (see Experimental procedures). Linear fits give (fit ± 95% confidence interval). Points are mean ± SEM. E, run length distribution of Kin1 (pink circles) and K1-1AL12 (dark purple circles) in BRB80 and 2 mM ATP. Values are single exponential fit ± 95% confidence interval. F, velocity distribution of Kin1 (pink circles) and K1-1AL12 (dark purple circles) in BRB80 and 2 mM ATP. Values are mean ± SEM. p < 0.0001. G, bimolecular on-rates of Kin1 (pink circles) and K1-1AL12 (dark purple circles). Linear fits give (fit ± 95% confidence interval). Points are mean ± SEM.
If loop-12 is enhancing KIF1A processivity by enhancing electrostatic interactions with the microtubule, then, in principle, swapping it into kinesin-1 should enhance the run length; previous work found this to be the case in low ionic strength buffer (31). To test this question in BRB80 buffer where physiological charge shielding is expected, we made a ‘reverse swap’ mutant, in which the KIF1A loop-12 was inserted into kinesin-1, replacing the native loop-12 (referred to as K1-1AL12; Fig. 2A). Surprisingly, inserting the positively charged KIF1A K-loop into Kin1 did not impact the velocity or run length (Fig. 2, E and F; see Fig. S3 for representative kymographs). Thus, due to differences in the microtubule-binding interface and/or kinetic tuning of kinesin-1, adding the positively charged K-loop into kinesin-1 does not enhance its processivity in near-physiological ionic strength buffer.
To further investigate how positive charge in loop-12 differentially affects KIF1A and kinesin-1, we compared the effects of the loop swap on the microtubule on-rate of the two motors. Using stopped-flow, the bimolecular on-rate () was measured by incubating the motors with fluorescently labeled mant-ADP in BRB80 and flushing the solution against varying concentrations of taxol-stabilized microtubules in 2 mM ADP. Upon mixing, the motors bind to the microtubule and release the mant-ADP, which results in a fall in fluorescence. Because at low microtubule concentrations mant-ADP release is rate limited by microtubule binding, a linear fit of the rates to the microtubule concentration yields the bimolecular on-rate (15, 42, 47, 48). In contrast to its effect on run length, swapping the K-loop out of KIF1A had little effect on the bimolecular on-rate of KIF1A (Fig. 2D). However, swapping the KIF1A loop-12 into kinesin-1 caused a 5-fold increase in the on-rate (Fig. 2G).
Positive charge in the KIF1A K-loop enhances processivity by decreasing the rate of detachment from a vulnerable 1HB state
To investigate the mechanism by which the K-loop enhances KIF1A processivity, we quantified key rate constants in the KIF1A chemomechanical cycle that determine motor run length. Previous work established that kinesin processivity is determined by a kinetic race as the motor takes a forward step, as follows (17, 18). Following ATP hydrolysis, kinesin is in a vulnerable 1HB state that can resolve either by the tethered head completing a forward step by binding to the next tubulin-binding site and transitioning to a tight binding state or by the motor dissociating from the microtubule and terminating the run (Fig. 3A) (15, 17). Thus, in principle, the K-loop could enhance KIF1A processivity by some combination of increasing the on-rate that the tethered head binds to its next binding site (konTH) and decreasing the rate that the bound head detaches from the microtubule (kdetach).
Figure 3.
K-loop regulates KIF1A superprocessivity via detachment rate in the kinetic race. A, diagram of transitions involved in the Kinetic Race, the tethered head attachment rate , and the microtubule detachment rate kdetach. D, ADP; DP, ADP+Pi. B, microtubule pelleting assay of 1A393 and 1A-K1L12 in 2 mM ADP or ATP and BRB80. Plot is the percent of GFP-labeled motors in the microtubule pellet after centrifugation as a function of microtubule concentration. To account for any inactive motors, data are normalized to the concentration of motors bound in 1 mM AMPPNP, which induces a strongly-bound state of the motor. Fits with a Langmuir binding isotherm give the KD and maximal binding fraction for each condition. 1A393 gives a Vmax of 97± 10 % and 102 ± 20 % in ADP and ATP, respectively. Despite the normalization to percent binding in AMPPNP, 1A-K1L12 does not reach full binding in this microtubule range with a Vmax of 24 ± 3 % and 26 ± 7 % in ADP and ATP, respectively. This could be because the KD is actually around 30 μM or there is only ∼50% maximal binding in ADP and ATP. Values are fit ± 95% CI and error bars are mean ± relative error. C, dwell time distribution of 1A-K1L12 (light purple circles) in 2 mM ADP and BRB80. Biexponential fit gives dwell times of 0.03 ± 0.01 s and 0.3 ± 0.03 s (fit ± 95% confidence interval) with equal weights for the fast and slow populations. Data were collected at 50 frames per second. D, dwell time distribution of Kin1 (pink circles) and K1-1AL12 (dark purple circles) in 2 mM ADP and BRB80. Values are single exponential fit ± 95% confidence interval. E, ATP-triggered Half-Site Release assay of 1A368 (black circles), 1A393 (blue circles), and 1A-K1L12 (light purple circles). Plot is the observed rate as a function of ATP concentration, and fitting with Michaelis–Menten equation give KM and kmax values for each condition. For 1A368 (black circles), 1A393 (blue circles), and 1A-K1L12 (light purple circles), kmax were 172 ± 10, 154 ± 30, and 116 ± 13 s−1, respectively; KM were 119 ± 20, 96 ± 53, and 64 ± 28 μM, respectively (fit ± 95% confidence interval).
To test whether the K-loop affects the detachment rate of KIF1A from its weak-binding state, we used an affinity assay in conjunction with a microtubule on-rate measurement. The dissociation constant is defined as ; thus, by measuring both KD and for each motor, we can calculate kdetach. To estimate the KD of 1A393 and 1A-K1L12, we carried out a microtubule pelleting assay in 2 mM ADP to mimic the weak-binding posthydrolysis state. In this assay, varying concentrations of microtubules are mixed together with a constant concentration of motors, the mixture is pelleted, and the GFP fluorescence is used to determine the fraction of motors bound to the microtubule at each [Mt] (42). As shown in Figure 3B, swapping out loop-12 of KIF1A reduced the microtubule affinity in ADP by four-fold, with KD = 1.3 ± 0.8 μM for 1A393 and KD = 5.1 ± 4.3 μM for 1A-K1L12. To relate these affinities to the affinity of the motor when it is processively walking along the microtubule, we repeated these pelleting assays in ATP. For both constructs, their KD in ATP was similar to that in ADP (for 1A393, KD = 1.7 ± 1.0 μM in ATP and for 1A-K1L12, KD = 7.2 ± 5.1 μM in ATP; Fig. 3B), consistent with both motors spending most of their hydrolysis cycle in a weakly bound ADP-like state, in agreement with previous work (15). To calculate the detachment rate from the weak-binding state, we used the KD in ADP together with the results from Figure 2D, which were 10.6 ± 0.5 μM−1 s−1 for 1A393 and 9.1 ± 2.5 μM−1 s−1 for 1A-K1L12. From these values, we calculated kdetach in ADP to be 18 ± 11 s−1 for 1A393 and 66 ± 50 s−1 for 1A-K1L12, matching the 4-fold difference in the run lengths in Figure 2B.
To more directly test whether the K-loop slows dissociation of KIF1A from the microtubule in the weakly bound posthydrolysis state, we used single-molecule TIRF microscopy to measure the dwell time of landing events in 2 mM ADP. For 1A393, the dwell time distribution was well fit by a single-exponential with a time constant of 1.8 ± 0.08 s (Fig. 1G), corresponding to an off-rate of 0.56 ± 0.02 s−1. When we repeated the experiment for 1A-K1L12, the kymographs showed a population of very transient events along with a population of longer duration events (Fig. S3). The dwell time distribution was well fit to a double exponential with a fast population of 0.03 ± 0.01 s (koff = 33 s−1) that constituted ∼40% of the events and a slow population of 0.3 ± 0.03 s (koff = 3.3 s−1) that constituted the other ∼60 % of the events (Fig. 3C). Relative to the 1A393 dwell time of 1.8 s, these 1A-K1L12 dwell times correspond to a 60- and 6-fold faster off-rate when the K-loop of KIF1A is swapped out. Thus, both the microtubule pelleting assay and the single-molecule dwell time assay find that the apparent off-rate of KIF1A in the weakly bound ADP state is increased when the K-loop is replaced by the equivalent sequence from kinesin-1.
As described by the kinetic race shown in Figure 3A, it is also possible that the K-loop contributes to KIF1A processivity by enhancing the rate that the tethered head attaches to the microtubule during a forward step. To test this possibility, we carried out an ATP-triggered Half-Site Release assay, as follows (Fig. 3E) (49, 50). First, we incubated the motors with mant-ADP and microtubules to establish a complex of motors bound to the microtubule in a 1HB state, with mant-ADP trapped in the tethered head. Then, we flushed this solution against varying concentrations of unlabeled ATP to initiate the binding of the tethered head and subsequent mant-ADP release. We next fit the fluorescent decay from the release of mant-ADP with an exponential function at each ATP concentration, plotted the observed rates versus the corresponding [ATP], and fit the data to a Michaelis–Menten curve. The observed rate constant at saturating ATP concentrations, kmax, represents ATP hydrolysis, tethered head binding, and the subsequent release of mant-ADP. Because hydrolysis and mant-ADP are thought to be fast (15), kmax serves as a proxy for the tethered head–binding rate. The kmax for our 1A393 construct (154 ± 30 s−1; fit ± 95% confidence interval) was similar to 1A368 (172 ± 10 s−1), indicating that the neck-coil does not alter the tethered head on-rate. For 1A-K1L12, kmax decreased slightly to 116 ± 13 s−1, indicating that, in addition to slowing the microtubule off-rate, the K-loop may enhance KIF1A superprocessivity by increasing the tethered head on-rate, . However, a caveat of this conclusion is that because the tethered head attachment is thought to be the rate limiting step of the KIF1A chemomechanical cycle (15), a decrease in this rate should also decrease the overall motor velocity. Instead, the velocity for 1A-K1L12 was slightly faster than 1A393 (Fig. 2C). Additionally, the calculated for 1A-K1L12 of 116 ± 13 s−1 is slower than the overall stepping rate of 212 s-1 (calculated as 1.7 μm/s velocity 8 per step). Thus, the question of whether the K-loop enhances the tethered head on-rate is inconclusive from this experiment.
As a second strategy for estimating the tethered head attachment rate, we calculated it based on the observed run length in ATP and the measured detachment rate in ADP, as follows. From the kinetic race shown in Figure 3A (17), the probability of detaching during each cycle is:
| (1) |
The number of steps a motor takes before dissociating can be estimated as the inverse of the detachment probability:
| (2) |
Thus, the tethered head attachment rate can be estimated by multiplying the measured detachment rate in ADP by the measured run length in ATP:
| (3) |
Table 1 shows the off-rates in ADP calculated from measured dwell times in Figure 3, C and D, along with the run lengths calculated in number of steps from Figure 2, B and E, and the resulting calculated tethered head attachment rates. The first result is that the calculated tethered head on-rates are roughly three-fold faster for KIF1A than kinesin-1, consistent with the faster stepping rate of KIF1A. The key result from this analysis is that for KIF1A, swapping out the K-loop has no effect on the calculated tethered head on-rate. In summary, the K-loop contributes to the superprocessivity of KIF1A by slowing the off-rate of the motor from the vulnerable 1HB state, and the K-loop does not modulate the processivity of KIF1A by enhancing the tethered head attachment rate.
Table 1.
Calculations of tethered head attachment rate for different constructs
| Construct | Dwell time (s) | Off-rate (s−1) | RL in steps (RL/8 nm) | Calc. (s-1) |
|---|---|---|---|---|
| 1A393 | 1.8 ± 0.08 | 0.56 ± 0.02 | 375 ± 3 | 208 ± 8 |
| 1A-K1L12 | 0.3 ± 0.03 | 3.3 ± 0.3 | 63 ± 1 | 208 ± 19 |
| Kin1 | 1.5 ± 0.1 | 0.67 ± 0.04 | 100 ± 3 | 67 ± 5 |
| K1-1AL12 | 1.4 ± 0.1 | 0.71 ± 0.05 | 113 ± 3 | 80 ± 6 |
Dwell times are fit ± 95% CI from Figure 3, and off-rates are inverse of dwell times with propagated errors. Run Length (RL) in steps are the RL taken from Figure 2 divided by the step size (8-nm), and errors are ± 95% CI. were calculated using Equation 3, with errors propagated from off-rates and RL.
KIF1A run length scales with charge of the K-loop
In principle, swapping in the K-loop of kinesin-1 could be reducing the KIF1A run length either solely due to differences in positive charge or through some combination of charge and the length of the loop. To test whether the run length data can be accounted for exclusively based on the charge of loop-12, we designed three additional loop-12 mutant constructs having the same length as WT but having varying net charge in the loop-12 domain. First, we increased the total charge of loop-12 in our 1A393 construct by replacing three of the native uncharged residues with lysines, resulting in a net charge of +7 in loop-12; we refer to this construct as SuperK (Fig. 4A). Using single-molecule motility assays in BRB80 at 2 mM ATP, we found that the run length of SuperK was ∼2-fold longer and the segmented velocity was slightly slower than the control 1A393 (Fig. 4, B and C and Table 2). We also used stopped-flow to measure the bimolecular on-rate, and found that the SuperK on-rate was 1.5-fold faster than 1A393, but the values were within fit error of one another (Fig. 4D).
Figure 4.
Charge of the KIF1A K-loop regulates superprocessivity.A, sequence of the loop-12 domain in the protein constructs used, along with the number of lysine residues and net charge of the domain. Mutations are in red; native lysines are in green. N.D. indicates not detectable run length. Representative kymographs in Fig. S4. B, run length distribution of 1A393 (blue circles) and 1A-SuperK (light blue circles) in BRB80 buffer and 2 mM ATP. Values are single exponential fits ± 95% confidence interval. C, velocity distribution of 1A393 (blue circles) and 1A-SuperK (light blue circles) in BRB80 and 2 mM ATP. Average velocities for segments with Δx > 3 pixels are mean ± SEM. D, bimolecular on-rates of 1A393 (blue circles) and 1A-SuperK (light blue circles) in BRB80. Linear fits, reported as fit ± 95% confidence interval, give . Points are mean ± SEM. E, run length distribution of 1A393 (blue squares), 1A-4Q (light blue squares), 5Q (medium blue squares) and 1A-K1L12 (light purple squares) in BRB12 buffer and 2 mM ATP. Values are single exponential fit ± 95% confidence interval. F, velocity distribution of 1A393 (blue squares), 1A-K1L12 (light purple squares), 1A-4Q (light blue squares), and 1A-5Q (medium blue squares) in BRB12 and 2 mM ATP. Average velocities for segments with Δx > 3 pixels are reported as mean ± SEM. G, bimolecular on-rates of 1A393 (blue squares), 1A-4Q (light blue squares), 1A-5Q (medium blue squares), and 1A-K1L12 (light purple squares) in BRB12 buffer. Linear fits give (fit ± 95% confidence interval). Points are mean ± SEM.
Table 2.
Summary of data in BRB80 buffer
| Construct | RL (μm) | Vel (μm/s) | ADP dwell (s) | (μM−1s−1) |
|---|---|---|---|---|
| 1A(1-393) | 3.0 ± 0.02 | 1.6 ± 0.03a | 1.8 ± 0.08 | 10.6 ± 0.5 |
| 1A-K1L12 | 0.5 ± 0.004 | 1.7 ± 0.03 | 0.3 ± 0.03 | 9.1 ± 2.5 |
| K1 | 0.8 ± 0.02 | 0.7 ± 0.01 | 1.5 ± 0.1 | 1.7 ± 0.6 |
| K1-1AL12 | 0.9 ± 0.02 | 0.8 ± 0.01 | 1.4 ± 0.1 | 9.9 ± 2.9 |
| Super-K | 5.6 ± 0.05 | 1.0 ± 0.03a | − | 14.8 ± 3.5 |
Segmented Velocity reported.
Next, to test whether reducing the net charge of loop-12 reduces the run length, we replaced a portion of the lysine residues in loop-12 with glutamines. Glutamine was chosen because it is uncharged in our buffer (pH 6.9) and the side chain is of similar size to lysine, minimizing potential steric effects. We substituted four or five lysines in 1A393 by glutamines, creating 4Q and 5Q, which have net charges in loop-12 of 0 and -1, respectively (Fig. 4A). In BRB80 buffer, we observed no processive events for 4Q or 5Q (Fig. 4A; N.D., not detected). Thus, although swapping in the kinesin-1 K-loop (K1L12; +1 net charge) led to short but detectable processivity, reducing the net charge of the K-loop further led to undetectable processivity in BRB80 buffer.
Because lowering the ionic strength enhanced the run length of other KIF1A constructs, we tested the processivity of these K-loop charge mutants in BRB12 buffer and found that they had measurable run lengths under these conditions (see representative kymographs in Fig. S4). This result confirms that the lack of events in BRB80 was not due to protein misfolding or other off-target effects. In BRB12, the run lengths of 4Q and 5Q scaled with the net charge of loop-12, as follows (Fig. 4E). WT 1A393 (+4 charge) had a run length 14 ± 0.4 μm; K1L12 (+1 charge) had a run length of 6.7 ± 0.1 μm; 4Q (neutral) had a run length of 2.6 ± 0.1 μm; and 5Q (-1 net charge) had a run length of 1.2 ± 0.1 μm) (see also Fig. 6 and Table 3). The velocities in BRB12 also differed, but not in a charge-dependent manner (Fig. 4F and Table 3). Interestingly, the bimolecular on-rates of the three mutants in BRB12 buffer were similar to one another and they were all ∼5-fold slower than 1A393 (Fig. 4G). Thus, the key feature of KIF1A loop-12 that enhances the motor’s processivity is the positive charge rather than the longer length of the loop relative to kinesin-1.
Figure 6.
Run length of KIF1A is dependent on charge of loop-12.A, run length of the various processive constructs used in this study, plotted as a function of the net charge of their loop-12 domain, in BRB12 and BRB80. Points are from the 1-CDF plots in previous figures (fit ± 95% CI). Linear fits to the points in BRB12 and BRB80 give slopes of 2.7 ± 0.9 and 0.9 ± 0.6, respectively (fit ± 95% CI). B, diagram depicting how increasing positive charge in loop-12 leads to a slower off-rate in ADP that results in longer run lengths.
Table 3.
Summary of Data in BRB12 buffer
| Construct | RL (μm) | Vel (μm/s) | (μM−1s−1) |
|---|---|---|---|
| 1A(1-393) | 14.3 ± 0.4 | 1.1 ± 0.02a | 32 ± 4.4 |
| 1A-K1L12 | 6.7 ± 0.1 | 1.6 ± 0.02a | 6.9 ± 2.4 |
| 4Q | 2.6 ± 0.1 | 1.0 ± 0.05a | 6.6 ± 5.5 |
| 5Q | 1.2 ± 0.1 | 0.6 ± 0.03a | 7.0 ± 1.2 |
| P305L | 2.9 ± 0.1 | 0.7 ± 0.02a | 9.3 ± 3 |
Segmented Velocity reported.
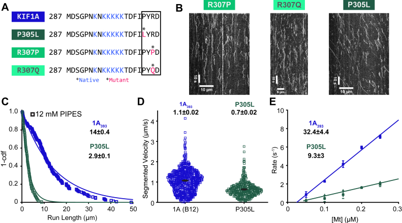
Human disease mutations adjacent to the K-loop impair KIF1A motility
To extend our understanding of the role of loop-12 in KIF1A motility, we investigated the motile properties of a set of mutations identified in patients suffering from KAND. A recent study investigated the clinical features of 117 KAND patients and identified a number of mutations in the well-conserved ‘PYRD’ sequence at the carboxyl end of loop-12; no patients in the study had mutations in the K-loop proper (14). We investigated three pathogenic human mutations: R307P, R307Q, and P305L (Fig. 5A). The four patients harboring the R307Q mutation had moderate to severe KAND with hypertonia/spasticity, and the pair of twins that harbored the R307P mutation displayed brain atrophy and seizures (13, 14). In Caenorrhabditis elegans, R307Q was able to partially rescue a null mutant (51); however, to our knowledge, the single-molecule properties of R307Q and R307P have not been evaluated. The four patients harboring the P305L mutation ranged from mild to severe KAND; all showed hypertonia/spasticity, but only two of four showed brain atrophy and one of the four exhibited seizures. In contrast to R307Q, P305L was unable to rescue a C. elegans null mutant; however, P305L was shown to be motile in single-molecule assays albeit with impaired performance (52). Thus, the P307 mutants, which decrease positive charge near the K-loop, present more severe clinical phenotypes, but the P307Q can partially rescue worms. In contrast, P305L, which has been proposed to alter the conformation of a helix adjacent to the K-loop, has a less severe clinical phenotype and the motor retains some motility but is unable to rescue mutant worms (52).
Figure 5.
Pathogenic mutations in loop-12 hinder KIF1A motility.A, sequence of the loop-12 for WT and mutants, with point mutations indicated in red and conserved distal region indicated by a box. B, example kymographs of R307P, R307Q, and P305L in BRB12 buffer and 2 mM ATP. C, run length distribution of 1A393 (blue squares) and P305L (green squares) in BRB12 and 2 mM ATP. Values are single exponential fit ± 95% confidence interval. D, velocity distribution of 1A393 (blue squares) and P305L (green squares) in BRB12 and 2 mM ATP. Average velocities for segments with Δx > 3 pixels are mean ± SEM. E, bimolecular on-rates of 1A393 (blue squares) and P305L (green squares) in BRB12. Linear fits give (fit ± 95% confidence interval). Points are mean ± SEM.
We first examined R307P, R307Q, and P305L mutants using single-molecule tracking in BRB80 and 2 mM ATP and observed no motility for any of the three disease mutants (Fig. 5B). When the ionic strength was lowered using BRB12 buffer, R307P and R307Q showed a higher frequency of landing events and longer duration of diffusive events but still no persistent directional movement (Fig. 5B). In contrast, P305L did show processive movement in BRB12 but with a ∼5-fold shorter run length and ∼2-fold slower velocity than the 1A393 control in BRB12 (Fig. 5, C and D). A previous study found that that the P305L mutation strongly reduced the microtubule landing rate and suggested that the mutation alters the interaction of the K-loop with the C-terminal tail of tubulin (52). To directly measure the microtubule on-rate of P305L, we used the stopped-flow assay in BRB12 and found that the P305L mutant had a ∼3-fold lower on-rate than 1A393 (Fig. 5E). Interestingly, the P305L on-rate of 9.3 ± 3 μM−1s−1 (Fig. 5E) was faster than either the loop-swap mutant 1A-K1L12 or the two glutamine mutants in BRB12 (Fig. 4G and Table 3). This ∼3-fold decrease in the on-rate was in the same direction, but it was much smaller than the ∼35-fold decrease in the microtubule landing rate of P305L in previous work (52).
Discussion
The positively charged loop-12 in kinesin-3 motors, known as the K-loop, has been a topic of interest in the field for many years, but there has yet to be a consensus on the role of the K-loop in the mechanism of dimeric KIF1A superprocessivity. In this work, we have established a comprehensive understanding of the mechanism of the K-loop in the KIF1A chemomechanical cycle. We conclude that the unique superprocessivity of KIF1A dimers originates from the charge-dependent interaction of loop-12 with the microtubule, resulting in a reduction in off-rate from the posthydrolysis 1HB state (Fig. 6). This stabilization of the weak-binding state allows time for the tethered head to bind to the next binding site and complete the step and thus maximizes the number of steps the motor takes before terminating a processive run.
Despite an appreciation of the importance of the K-loop, there are contradictions in the literature regarding the role of the K-loop in KIF1A superprocessivity. Early work made the striking finding that KIF1A monomer constructs move processively through a combination of intermittent forward steps and 1D diffusion along the microtubule (25, 53). The microtubule affinity of these monomers was shown to depend on the negatively charged C-terminal tail of tubulin, scale with the amount of positive charge in loop-12, and be enhanced in low ionic strength buffers. Subsequently, it was shown that full-length KIF1A is dimeric and the motility of dimer constructs was fast, superprocessive, and lacked the diffusional behavior of the monomers (30, 54). However, using a KIF1A dimer truncated after the neck-coil (1–393 aa), it was found that replacing the KIF1A loop-12 with that of kinesin-1 did not diminish the run length (31), a result that was puzzling in light of the monomer results. Subsequent work showed that, unlike kinesin-1, the neck-coil domain of KIF1A is insufficient to stably dimerize the motor, and stabilized dimers could be created by adding an LZ sequence downstream of the neck-coil (19, 27, 30, 32). Upon closer inspection, the apparent lack of influence of loop-12 on KIF1A processivity can be explained by the fact that the construct used in that work (KIF1A(1-393)) lacked a distal coiled-coil region that is needed to stabilize the dimer (31). In that work, KIF1A(1-393) had a run length of 2.6 μm, the loop-swap mutant had a run length of 3.6 μm, and the stably dimerized KIF1A(1-393)-LZ had a run length of 9.8 μm (31, 32). Thus, the apparent lack of influence of the K-loop in the truncated dimer lacking a stabilizing LZ domain can be explained by run lengths being terminated by the motor reverting to monomers and dissociating from the microtubule rather than termination of a processive run by normal dissociation of the dimer. As a competing process, this premature termination would mask any change in run length due to the loop swap.
By measuring key transitions in the kinetic race that defines processivity, we find that the principal role of the K-loop is to stabilize the weak-binding, posthydrolysis state of KIF1A. The finding from the pelleting assay that the KD for microtubules is similar in ADP and ATP for both WT and loop-12–swapped KIF1A emphasizes the importance of the weak-binding state for KIF1A processivity. Their similar residence times are consistent with KIF1A spending the majority of its cycle in a vulnerable 1HB ADP state, a key finding from a previous study (15). The parallel reduction of the microtubule affinity in ADP and ATP upon swapping out the K-loop clearly demonstrates how decreasing the microtubule affinity in the ADP state dictates a reduction in run length. Because the other component of the kinetic race, tethered head attachment, also involves microtubule binding and hence might be expected to be modulated by charge in the K-loop, it was notable that swapping out the K-loop did not alter the tethered head on-rate. Tethered head binding involves both a mechanical component of the tethered head stretching to the next binding site, as well as a biochemical component of ADP release to achieve tight binding, and so the simplest interpretation of this result is that the tethered head–binding rate is not substantially mediated by electrostatic interactions between the motor domain and the microtubule. Surprisingly, we found that swapping out the K-loop of KIF1A did not diminish the bimolecular on-rate in solution, meaning that electrostatics mediated by the K-loop do not play a strong role in the initial landing of KIF1A on the microtubule at near-physiological ionic strength. This behavior contrasts with kinesin-1, where inserting the K-loop of KIF1A did enhance the bimolecular on-rate in solution, a difference that highlights the different kinetic tuning of the two motor families involved in the initial binding of the motor to the microtubule.
By systematically replacing lysines in KIF1A loop-12 with glutamines, we find that the run length of KIF1A scales linearly with the net charge of loop-12 in both BRB80 and BRB12 (Fig. 6). Three published studies using KIF1A or the C. elegans ortholog Unc104 in BRB12 buffer found similarly that reducing the charge of the K-loop by either swapping with the kinesin-1 sequence or replacing lysines with alanines decreased the run length (27, 30, 31). Arpag et al. found that swapping the KIF1A K-loop (net charge +4) with the rat kinesin-1 sequence (net charge +1) caused a 2.2-fold reduction in run length, and Lessard et al. found a 2.6-fold reduction in run length when the net charge of the K-loop was reduced from +4 to +1 by replacing three lysines in the K-loop with alanines (27). These values are similar to the 2.1-fold reduction in run length we measured between 1A393 (net charge +4) and 1AK1L12 (net charge +1) (Fig. 6A). Using the C. elegans KIF1A ortholog Unc104, Tomishige et al. found that swapping the K-loop (net charge +4) with the human kinesin-1 sequence (net charge 0) resulted in a 5.4-fold reduction in run length, which matches our 5.5-fold shorter run length for K1-4Q (net charge 0). The similarity across these studies (shown graphically in Fig. S5) reinforces our finding that KIF1A processivity scales linearly with the charge of the K-loop and also argues that this reduction does not depend on the specific sequences but rather is solely due to the electrostatic charge. This linear relationship and x-intercept around a -1 charge also helps to explain why a construct in which all six lysines in the K-loop were replaced with alanines, resulting in a net charge of -2 was not measurably processive (27, 31). Finally, the shallower slope and more positive x-intercept in BRB80 in Figure 6A is consistent with charge shielding at higher ionic strength reducing the impact of electrostatic interactions on the run length.
We also found that in near-physiological ionic strength buffer, swapping the KIF1A K-loop into kinesin-1 did not confer superprocessivity on this motor (Fig. 2). This result suggests that the KIF1A chemomechanical cycle is tuned such that it relies on the K-loop to achieve superprocessivity, whereas the kinesin-1 chemomechanical cycle is tuned to rely on different mechanisms to achieve processivity. One potential explanation is that because kinesin-1 spends a much smaller fraction of its ATP hydrolysis cycle in a 1HB vulnerable state than KIF1A (15, 36), altering the microtubule affinity of this state has a negligible effect on the run length. However, the microtubule detachment rate of kinesin-1 in the weak-binding ADP state was not altered by swapping in the KIF1A K-loop (Fig. 3D), arguing against this mechanism and suggesting instead that the positive charge in the K-loop cannot stabilize this vulnerable state in kinesin-1 the way it can in KIF1A. One possibility is that during transient episodes when the motor domain is tethered to the microtubule solely by its K-loop, KIF1A rebinds rapidly through its canonical microtubule-binding site to maintain association, whereas kinesin-1 rebinds more slowly and instead dissociates from this tethered state despite the added electrostatic interactions. This difference in weak-binding characteristics suggests that binding of kinesin-1 to the microtubule in the ADP state is dominated by a different region of the microtubule-binding domain, such as loop-8 or loop-11/α-4 (55).
There are a number of documented KAND mutations in the well-conserved ‘PYRD’ sequence at the carboxyl end of loop-12 (14), but how these mutations alter the chemomechanical cycle or the interaction of KIF1A with the microtubule is not clear. Despite a recent report that an R307Q mutant partially rescues vesicle transport in a null-mutant worm (51), we found that R307Q and R307Q were incapable of productive movement in either BRB80 or BRB12 (Fig. 5). Published molecular dynamics simulations found that R307 in KIF1A (and the equivalent R278 in kinesin-1) interact electrostatically with residues in the tubulin core and thus likely contribute to the strength of microtubule binding (55, 56). The calculated binding-free energies between R307 and residues in tubulin were similar between the strong-binding ATP and Apo states and the weak-binding ADP state in that work (55), suggesting that R307 is not involved in nucleotide-dependent changes in microtubule-binding affinity that occur through the KIF1A mechanochemical cycle. However, the lack of motility of the R307 mutants suggests this residue plays a key role in mechanochemical coupling in the motor domain and/or the strong binding interaction needed for stepping. On the other hand, the diffusive binding of both R307P and R307Q suggest that these mutations do not prevent the K-loop from interacting with the C-terminal tail of tubulin. A nearby mutation, P305L, was previously proposed to alter the interaction of the K-loop with the microtubule, based on a ∼35-fold reduction in the single-molecule landing rate (52). That work was carried out in 90 mM Hepes buffer at pH 7.6 with added 50 mM KAc and 50 mM KCl. In a different study using 60 mM Hepes buffer at pH 7.2 with 50 mM added KAc, only a two-fold decrease in the landing rate was observed (14). In our work using a stopped-flow assay in BRB12 (36 mM ionic strength, pH 6.9), we found a 3.5-fold decrease in the bimolecular on-rate for P305L. This on-rate suppression was smaller than the effect of mutations that neutralized the charge of the K-loop (see Table 3), which suggests that at low ionic strength, the P305L mutation does not inhibit the interaction of the K-loop with the C-terminal tail of tubulin. Notably, we failed to observe any motility of P305L in BRB80 (184 mM ionic strength, pH 6.9), which is consistent with the inability of P305L to rescue vesicle motility in a null worm (52). Hence, the effect of different KAND mutations on microtubule binding and chemomechanical coupling are highly dependent on experimental conditions, and further work is needed to connect the structural changes with alterations in motility, as well as how changes in the motile properties translate to defects in axonal transport.
The present study highlights different chemomechanical tuning strategies that kinesin-1 and kinesin-3 employ to carry out their intracellular transport functions. KIF1A is notable in being fast and superprocessive, and it does this by spending most of its hydrolysis cycle in a vulnerable 1HB state that is stabilized by electrostatic interactions between the K-loop and the microtubule. Importantly, this strategy causes the motor to detach readily under load, which is seemingly not an advantageous property for a transport motor (19, 20, 21, 22). However, KIF1A binds to the microtubule from solution at a much faster rate than kinesin-1, which may partly compensate for this detachment (15). In contrast, kinesin-1 is able to walk processively against substantial loads (20, 22), but it walks more slowly, it binds to the microtubule out of solution more slowly, and in the absence of load, it has a considerably shorter run length (15, 31). As the mechanistic features of these motors become clarified, the next step is to understand how these functional properties scale up to multimotor cargo transport on diverse microtubules and bidirectional tug-of-war transport with dynein. Similarly, to understand how specific mutations lead to KAND disease states, it will be necessary to define the effect of other mutations on KIF1A mechanochemistry and to extrapolate how those changes affect neuronal function.
Experimental procedures
Protein preparation
R. norvegicus KIF1A motor constructs were based on previous work (15). The 1A393 construct, used as the ‘WT’ throughout this study, included the KIF1A motor head, neck linker, and neck-coil domains (residues 1-393) followed by the D. melanogaster kinesin-1 neck-coil and coiled-coil 1 domains (residues 345–560) and C-terminal GFP tag for single-molecule assays, or D. melanogaster kinesin-1 neck-coil (residues 345–406) for biochemical assays. The 1A368 construct consisted of the KIF1A motor head and the neck linker domains (residues 1-368) followed by the D. melanogaster kinesin-1 coil domains for stable dimerization (same residues and tags as used above for 1A393-). The 1A-LZ construct was composed of R. norvegicus KIF1A residues 1-393 followed by an LZ domain (see Fig. S2 for sequence) for stable dimerization and a C-terminal GFP tag (32). Subsequent constructs used throughout this study introduced mutations (as described in the Results) using the 1A393 construct as the template. All proteins contained a C-terminal His6 tag. Plasmids were designed in SnapGene and mutants were generated via Gibson assembly (Gibson Assembly Cloning Kit from New England Biolabs) (57, 58) or via QuickChange (Q5 Site-Directed Mutagenesis Kit from New England Biolabs) (59). Recombinant expression of motors in Escherichia coli and purification via Ni-NTA chromatography were performed as described previously (15).
Single-molecule fluorescence tracking
Single-molecule TIRF microscopy assays were performed as previously described (15, 40, 42). Flow cells were injected sequentially with casein for surface blocking, rigor motors for binding microtubules to the surface (36), and taxol-stabilized microtubules in BRB80 (80 mM PIPES, 1 mM EGTA, 1 mM MgCl2, pH 6.9). See Pyrpassopoulos et al. (20) for buffer ionic strength calculations. The imaging buffer mixture was BRB80 with 20 mM D-glucose, 0.02 mg/ml glucose oxidase, 0.008 mg/ml catalase, and 10 mM DTT. Motors were diluted in imaging buffer with 0.5 mg/ml casein and 2 mM ADP/ATP (and equimolar MgCl2). Videos were recorded at 10 frames per second in most cases, except 20 or 50 fps in ADP and BRB80 and 5 fps in ADP or ATP and BRB12. Kymograph analysis was carried out manually with ImageJ. To eliminate bias, all traces below 3 pixels (along the distance axis for ATP assays and the time axis for ADP assays) were excluded from the data set. Fits to the data distributions were done using MATLAB R2020b (MathWorks). The cutoff for the fits in the 1-CDF plots was determined as 3× the pixel value (i.e., 0.17 μm for run length in ATP assays or 0.3 s for ADP dwell time assays done at 10 fps). Statistical analysis was carried out using GraphPad Prism7 Kolmogorov–Smirnov test to determine significance relative to the control.
Stopped-flow assays
Stopped-flow assays, including konMt and ATP-triggered Half-Site Release, were performed as previously described (15). Concentrations mentioned below refer to the ‘syringe concentrations’ that are twice the final concentrations in the chamber. The konMt assays in BRB80 were performed by flushing 300 nM of active motor dimers in 0.5 μM mant-ADP against 2 mM Mg-ADP and varying concentrations of taxol-stabilized microtubules (0.5–5 μM). In BRB12, 300 nM of active motor dimers in 5 μM mant-ADP were flushed against 2 mM Mg-ATP and varying concentrations of taxol-stabilized microtubules (0.1–0.5 μM). The ATP-triggered Half-Site Release assays were performed by incubating 0.5 μM active motor dimers with 6 μM of taxol-stabilized microtubules and 1 μM of excess mant-ADP to form a 1HB complex in solution. This complex was then flushed against varied concentrations of Mg-ATP.
Microtubule pelleting assays
In microtubule pelleting assays, GFP-labeled motors were incubated with varying concentrations of taxol-stabilized microtubules with 2 mM ADP or ATP. After a 5 min incubation at room temperature, the solutions were spun down using an Airfuge at 30 psi for 10 min. A Molecular Devices FlexStation 3 Multimode Microplate Reader was used to measure the GFP concentration of the pellet and supernatant. Reported values (% pellet) were calculated as the fluorescence of the pellet divided by the sum of the pellet and supernatant. All values were normalized to a control value of motors in 2 mM AMPPNP and 20 μM taxol-stabilized microtubules.
Data availability
Data in the article are available at https://doi.org/10.26207/156h-mc90.
Supporting information
This article contains supporting information.
Conflict of interest
The authors declare that they have no conflicts of interest with the contents of this article.
Acknowledgments
The authors thank Dr. Kristen Verhey for helpful discussions that resolved differences between the current results and previously published KIF1A data. The authors thank the Hancock Lab group members for their helpful discussions, with particular thanks to Adheshwari Ramesh and Samira Bell for their help making the plasmids used in this study.
Author contributions
T. M. Z. investigation; T. M. Z. and W. O. H. methodology; T. M. Z. writing–original draft; T. M. Z. and W. O. H. writing–review and editing; T. M. Z. visualization; W. O. H. conceptualization; W. O. H. supervision; W. O. H. funding acquisition.
Funding and additional information
This work was funded by National Institutes of Health grant R35GM139568. The content is solely the responsibility of the authors and does not necessarily represent the official views of the National Institutes of Health.
Edited by Enrique De La Cruz
Supporting information
References
- 1.Hirokawa N., Noda Y. Intracellular transport and kinesin superfamily proteins, KIFs: structure, function, and dynamics. Physiol. Rev. 2008;88:1089–1118. doi: 10.1152/physrev.00023.2007. [DOI] [PubMed] [Google Scholar]
- 2.Miki H., Setou M., Kaneshiro K., Hirokawa N. All kinesin superfamily protein, KIF, genes in mouse and human. Proc. Natl. Acad. Sci. U. S. A. 2001;98:7004–7011. doi: 10.1073/pnas.111145398. [DOI] [PMC free article] [PubMed] [Google Scholar]
- 3.Hirokawa N., Noda Y., Tanaka Y., Niwa S. Kinesin superfamily motor proteins and intracellular transport. Nat. Rev. Mol. Cell Biol. 2009;10:682–696. doi: 10.1038/nrm2774. [DOI] [PubMed] [Google Scholar]
- 4.Niwa S., Lipton D.M., Morikawa M., Zhao C., Hirokawa N., Lu H., et al. Autoinhibition of a neuronal kinesin UNC-104/KIF1A regulates the size and density of synapses. Cell Rep. 2016;16:2129–2141. doi: 10.1016/j.celrep.2016.07.043. [DOI] [PMC free article] [PubMed] [Google Scholar]
- 5.Yonekawa Y., Harada A., Okada Y., Funakoshi T., Kanai Y., Takei Y., et al. Defect in synaptic vesicle precursor transport and neuronal cell death in KIF1A motor protein–deficient mice. J. Cell Biol. 1998;141:431–441. doi: 10.1083/jcb.141.2.431. [DOI] [PMC free article] [PubMed] [Google Scholar]
- 6.Vecchia S.D., Tessa A., Dosi C., Baldacci J., Pasquariello R., Antenora A., et al. Monoallelic KIF1A-related disorders: a multicenter cross sectional study and systematic literature review. J. Neurol. 2022;269:437–450. doi: 10.1007/s00415-021-10792-3. [DOI] [PubMed] [Google Scholar]
- 7.Anazawa Y., Kita T., Iguchi R., Hayashi K., Niwa S. De novo mutations in KIF1A-associated neuronal disorder (KAND) dominant-negatively inhibit motor activity and axonal transport of synaptic vesicle precursors. Proc. Natl. Acad. Sci. U. S. A. 2022;119 doi: 10.1073/pnas.2113795119. [DOI] [PMC free article] [PubMed] [Google Scholar]
- 8.Esmaeeli Nieh S., Madou M.R.Z.Z., Sirajuddin M., Fregeau B., McKnight D., Lexa K., et al. De novo mutations in KIF1A cause progressive encephalopathy and brain atrophy. Ann. Clin. Transl. Neurol. 2015;2:623–635. doi: 10.1002/acn3.198. [DOI] [PMC free article] [PubMed] [Google Scholar]
- 9.Pennings M., Schouten M.I., van Gaalen J., Meijer R.P.P.P., de Bot S.T., Kriek M., et al. KIF1A variants are a frequent cause of autosomal dominant hereditary spastic paraplegia. Eur. J. Hum. Genet. 2020;28:40–49. doi: 10.1038/s41431-019-0497-z. [DOI] [PMC free article] [PubMed] [Google Scholar]
- 10.Ohba C., Haginoya K., Osaka H., Kubota K., Ishiyama A., Hiraide T., et al. De novo KIF1A mutations cause intellectual deficit, cerebellar atrophy, lower limb spasticity and visual disturbance. J. Hum. Genet. 2015;60:739–742. doi: 10.1038/jhg.2015.108. [DOI] [PubMed] [Google Scholar]
- 11.Krenn M., Zulehner G., Hotzy C., Rath J., Stogmann E., Wagner M., et al. Hereditary spastic paraplegia caused by compound heterozygous mutations outside the motor domain of the KIF1A gene. Eur. J. Neurol. 2017;24:741–747. doi: 10.1111/ene.13279. [DOI] [PubMed] [Google Scholar]
- 12.Hotchkiss L., Donkervoort S., Leach M.E., Mohassel P., Bharucha-Goebel D.X., Bradley N., et al. Novel de novo mutations in KIF1A as a cause of hereditary spastic paraplegia with progressive central nervous system involvement. J. Child Neurol. 2016;31:1114–1119. doi: 10.1177/0883073816639718. [DOI] [PMC free article] [PubMed] [Google Scholar]
- 13.Nemani T., Steel D., Kaliakatsos M., DeVile C., Ververi A., Scott R., et al. KIF1A -related disorders in children: a wide spectrum of central and peripheral nervous system involvement. J. Peripher. Nervous Syst. 2020;25:117–124. doi: 10.1111/jns.12368. [DOI] [PubMed] [Google Scholar]
- 14.Boyle L., Rao L., Kaur S., Fan X., Mebane C., Hamm L., et al. Genotype and defects in microtubule-based motility correlate with clinical severity in KIF1A-associated neurological disorder. Hum. Genet. Genomics Adv. 2021;2 doi: 10.1016/j.xhgg.2021.100026. [DOI] [PMC free article] [PubMed] [Google Scholar]
- 15.Zaniewski T.M., Gicking A.M., Fricks J., Hancock W.O. A kinetic dissection of the fast and superprocessive kinesin-3 KIF1A reveals a predominant one-head-bound state during its chemomechanical cycle. J. Biol. Chem. 2020;295:17889–17903. doi: 10.1074/jbc.RA120.014961. [DOI] [PMC free article] [PubMed] [Google Scholar]
- 16.Taylor E.W., Borisy G.G. Kinesin processivity. J. Cell Biol. 2000;151:1998–2000. doi: 10.1083/jcb.151.5.f27. [DOI] [PMC free article] [PubMed] [Google Scholar]
- 17.Mickolajczyk K.J., Hancock W.O. Kinesin processivity is determined by a kinetic race from a vulnerable one-head-bound state. Biophys. J. 2017;112:2615–2623. doi: 10.1016/j.bpj.2017.05.007. [DOI] [PMC free article] [PubMed] [Google Scholar]
- 18.Hancock W.O., Howard J. Kinesin’s processivity results from mechanical and chemical coordination between the ATP hydrolysis cycles of the two motor domains. Proc. Natl. Acad. Sci. U. S. A. 1999;96:13147–13152. doi: 10.1073/pnas.96.23.13147. [DOI] [PMC free article] [PubMed] [Google Scholar]
- 19.Arpağ G., Norris S.R., Mousavi S.I., Soppina V., Verhey K.J., Hancock W.O., et al. Motor dynamics underlying cargo transport by pairs of kinesin-1 and kinesin-3 motors. Biophys. J. 2019;116:1115–1126. doi: 10.1016/j.bpj.2019.01.036. [DOI] [PMC free article] [PubMed] [Google Scholar]
- 20.Pyrpassopoulos S., Gicking A.M., Zaniewski T.M., Hancock W.O., Ostap E.M. KIF1A is kinetically tuned to be a superengaging motor under hindering loads. Proc Natl Acad Sci U S A. 2023;120 doi: 10.1073/pnas.2216903120. [DOI] [PMC free article] [PubMed] [Google Scholar]
- 21.Arpağ G., Shastry S., Hancock W.O., Tüzel E. Transport by populations of fast and slow kinesins uncovers novel family-dependent motor characteristics important for in vivo function. Biophys. J. 2014;107:1896–1904. doi: 10.1016/j.bpj.2014.09.009. [DOI] [PMC free article] [PubMed] [Google Scholar]
- 22.Budaitis B.G., Jariwala S., Rao L., Yue Y., Sept D., Verhey K.J., et al. Pathogenic mutations in the kinesin-3 motor KIF1A diminish force generation and movement through allosteric mechanisms. J. Cell Biol. 2021;220 doi: 10.1083/jcb.202004227. [DOI] [PMC free article] [PubMed] [Google Scholar]
- 23.Okada Y., Hirokawa N. A processive single-headed motor: kinesin superfamily protein KIF1A. Science. 1999;283:1152–1157. doi: 10.1126/science.283.5405.1152. [DOI] [PubMed] [Google Scholar]
- 24.Okada Y., Higuchi H., Hirokawa N. Processivity of the single-headed kinesin KIF1A through binding to tubulin. Nature. 2003;424:574–577. doi: 10.1038/nature01804. [DOI] [PubMed] [Google Scholar]
- 25.Okada Y., Hirokawa N. Mechanism of the single-headed processivity: diffusional anchoring between the K-loop of kinesin and the C terminus of tubulin. Proc. Natl. Acad. Sci. U. S. A. 2000;97:640–645. doi: 10.1073/pnas.97.2.640. [DOI] [PMC free article] [PubMed] [Google Scholar]
- 26.Nitta R., Kikkawa M., Okada Y., Hirokawa N. KIF1A alternately uses two loops to bind microtubules. Science. 2004;305:678–683. doi: 10.1126/science.1096621. [DOI] [PubMed] [Google Scholar]
- 27.Lessard D.v., Zinder O.J., Hotta T., Verhey K.J., Ohi R., Berger C.L. Polyglutamylation of tubulin’s C-terminal tail controls pausing and motility of kinesin-3 family member KIF1A. J. Biol. Chem. 2019;294:6353–6363. doi: 10.1074/jbc.RA118.005765. [DOI] [PMC free article] [PubMed] [Google Scholar]
- 28.Janke C., Magiera M.M. The tubulin code and its role in controlling microtubule properties and functions. Nat. Rev. Mol. Cell Biol. 2020;21:307–326. doi: 10.1038/s41580-020-0214-3. [DOI] [PubMed] [Google Scholar]
- 29.Roll-Mecak A. The tubulin code in microtubule dynamics and information encoding. Dev. Cell. 2020;54:7–20. doi: 10.1016/j.devcel.2020.06.008. [DOI] [PMC free article] [PubMed] [Google Scholar]
- 30.Tomishige M., Klopfenstein D.R., Vale R.D. Conversion of Unc104/KIF1A kinesin into a processive motor after dimerization. Science. 2002;297:2263–2267. doi: 10.1126/science.1073386. [DOI] [PubMed] [Google Scholar]
- 31.Soppina V., Verhey K.J. The family-specific K-loop influences the microtubule on-rate but not the superprocessivity of kinesin-3 motors. Mol. Biol. Cell. 2014;25:2161–2170. doi: 10.1091/mbc.E14-01-0696. [DOI] [PMC free article] [PubMed] [Google Scholar]
- 32.Soppina V., Norris S.R., Dizaji A.S., Kortus M., Veatch S., Peckham M., et al. Dimerization of mammalian kinesin-3 motors results in superprocessive motion. Proc. Natl. Acad. Sci. U. S. A. 2014;111:5562–5567. doi: 10.1073/pnas.1400759111. [DOI] [PMC free article] [PubMed] [Google Scholar]
- 33.Ren J., Wang S., Chen H., Wang W., Huo L., Feng W. Coiled-coil 1-mediated fastening of the neck and motor domains for kinesin-3 autoinhibition. Proc. Natl. Acad. Sci. U. S. A. 2018;115:E11933–E11942. doi: 10.1073/pnas.1811209115. [DOI] [PMC free article] [PubMed] [Google Scholar]
- 34.Ren J., Zhang Y., Wang S., Huo L., Lou J., Feng W. Structural delineation of the neck linker of kinesin-3 for processive movement. J. Mol. Biol. 2018;430:2030–2041. doi: 10.1016/j.jmb.2018.05.010. [DOI] [PubMed] [Google Scholar]
- 35.Feng Q., Mickolajczyk K.J., Chen G.-Y., Hancock W.O. Motor reattachment kinetics play a dominant role in multimotor-driven cargo transport. Biophys. J. 2018;114:400–409. doi: 10.1016/j.bpj.2017.11.016. [DOI] [PMC free article] [PubMed] [Google Scholar]
- 36.Mickolajczyk K.J., Deffenbaugh N.C., Ortega Arroyo J., Andrecka J., Kukura P., Hancock W.O. Kinetics of nucleotide-dependent structural transitions in the kinesin-1 hydrolysis cycle. Proc. Natl. Acad. Sci. U. S. A. 2015;112:E7186–E7193. doi: 10.1073/pnas.1517638112. [DOI] [PMC free article] [PubMed] [Google Scholar]
- 37.Huang T.-G., Suhan J., Hackney D.D. Drosophila kinesin motor domain extending to amino acid position 392 is dimeric when expressed in Escherichia coli. J. Biol. Chem. 1994;269:16502–16507. [PubMed] [Google Scholar]
- 38.Thorn K.S., Ubersax J.A., Vale R.D. Engineering the processive run length of the kinesin motor. J. Cell Biol. 2000;151:1093–1100. doi: 10.1083/jcb.151.5.1093. [DOI] [PMC free article] [PubMed] [Google Scholar]
- 39.Hughes J., Hancock W.O., Fricks J. Kinesins with extended neck linkers: a chemomechanical model for variable-length stepping. Bull Math. Biol. 2012;74:1066–1097. doi: 10.1007/s11538-011-9697-6. [DOI] [PMC free article] [PubMed] [Google Scholar]
- 40.Shastry S., Hancock W.O. Neck linker length determines the degree of processivity in kinesin-1 and kinesin-2 motors. Curr. Biol. 2010;20:939–943. doi: 10.1016/j.cub.2010.03.065. [DOI] [PMC free article] [PubMed] [Google Scholar]
- 41.Shastry S., Hancock W.O. Interhead tension determines processivity across diverse N-terminal kinesins. Proc. Natl. Acad. Sci. U. S. A. 2011;108:16253–16258. doi: 10.1073/pnas.1102628108. [DOI] [PMC free article] [PubMed] [Google Scholar]
- 42.Chen G.-Y., Arginteanu D.F.J., Hancock W.O. Processivity of the kinesin-2 KIF3A results from rear head gating and not front head gating. J. Biol. Chem. 2015;290:10274–10294. doi: 10.1074/jbc.M114.628032. [DOI] [PMC free article] [PubMed] [Google Scholar]
- 43.Hariharan V., Hancock W.O. Insights into the mechanical properties of the kinesin neck linker domain from sequence analysis and molecular dynamics simulations. Cell Mol. Bioeng. 2009;2:177–189. doi: 10.1007/s12195-009-0059-5. [DOI] [PMC free article] [PubMed] [Google Scholar]
- 44.Kozielski F., Sack S., Marx A., Thorma M. The crystal structure of dimeric kinesin and implications for microtubule-dependent. Motility. 1997;91:985–994. doi: 10.1016/s0092-8674(00)80489-4. [DOI] [PubMed] [Google Scholar]
- 45.Mouat M.F., Manchester K.L. The intracellular ionic strength of red cells and the influence of complex formation. Comp. Haematol. Int. 1998;8:58–60. [Google Scholar]
- 46.Dill K.A., Bromberg S., Stigter D. Garland Science; New York, NY: 2010. Molecular Driving Forces: Statistical Thermodynamics in Biology, Chemistry, Physics, and Nanoscience. [Google Scholar]
- 47.Cheng J.Q., Jiang W., Hackney D.D. Interaction of mant-adenosine nucleotides and magnesium with kinesin. Biochemistry. 1998;37:5288–5295. doi: 10.1021/bi972742j. [DOI] [PubMed] [Google Scholar]
- 48.Hackney D.D., Malik A.S., Wright K.W. Nucleotide-free kinesin hydrolyzes ATP with burst kinetics. J. Biol. Chem. 1989;264:15943–15948. [PubMed] [Google Scholar]
- 49.Hackney D.D. Evidence for alternating head catalysis by kinesin during microtubule-stimulated ATP hydrolysis. Proc. Natl. Acad. Sci. U. S. A. 1994;91:6865–6869. doi: 10.1073/pnas.91.15.6865. [DOI] [PMC free article] [PubMed] [Google Scholar]
- 50.Ma Y.-Z., Taylor E.W. Interacting head mechanism of microtubule-kinesin ATPase. J. Biol. Chem. 1997;272:724–730. doi: 10.1074/jbc.272.2.724. [DOI] [PubMed] [Google Scholar]
- 51.Chiba K., Takahashi H., Chen M., Obinata H., Arai S., Hashimoto K., et al. Disease-associated mutations hyperactivate KIF1A motility and anterograde axonal transport of synaptic vesicle precursors. Proc. Natl. Acad. Sci. U. S. A. 2019;116:18429–18434. doi: 10.1073/pnas.1905690116. [DOI] [PMC free article] [PubMed] [Google Scholar]
- 52.Lam A.J., Rao L., Anazawa Y., Okada K., Chiba K., Dacy M., et al. A highly conserved 310 helix within the kinesin motor domain is critical for kinesin function and human health. Sci. Adv. 2021;7:1–15. doi: 10.1126/sciadv.abf1002. [DOI] [PMC free article] [PubMed] [Google Scholar]
- 53.Hirokawa N. Kinesin and dynein superfamily proteins and the mechanism of organelle transport. Science. 1998;279:519–526. doi: 10.1126/science.279.5350.519. [DOI] [PubMed] [Google Scholar]
- 54.Rashid D.J., Bononi J., Tripet B.P., Hodges R.S., Pierce D.W. Monomeric and dimeric states exhibited by the kinesin-related motor protein KIF1A. J. Pept. Res. 2005;65:538–549. doi: 10.1111/j.1399-3011.2005.00255.x. [DOI] [PubMed] [Google Scholar]
- 55.Scarabelli G., Soppina V., Yao X.Q., Atherton J., Moores C.A., Verhey K.J., et al. Mapping the processivity determinants of the kinesin-3 motor domain. Biophys. J. 2015;109:1537–1540. doi: 10.1016/j.bpj.2015.08.027. [DOI] [PMC free article] [PubMed] [Google Scholar]
- 56.Grant B.J., Gheorghe D.M., Zheng W., Alonso M., Huber G., Dlugosz M., et al. Electrostatically biased binding of kinesin to microtubules. PLoS Biol. 2011;9 doi: 10.1371/journal.pbio.1001207. [DOI] [PMC free article] [PubMed] [Google Scholar]
- 57.Gibson D.G., Glass J.I., Lartigue C., Noskov V.N., Chuang R.Y., Algire M.A., et al. Creation of a bacterial cell controlled by a chemically synthesized genome. Science. 2010;329:52–56. doi: 10.1126/science.1190719. [DOI] [PubMed] [Google Scholar]
- 58.Gibson D.G., Young L., Chuang R.Y., Venter J.C., Hutchison C.A., Smith H.O. Enzymatic assembly of DNA molecules up to several hundred kilobases. Nat. Met. 2009;6:343–345. doi: 10.1038/nmeth.1318. [DOI] [PubMed] [Google Scholar]
- 59.Papworth C., Bauer J.C., Braman J., Wright D.A. Site-directed Mutagenesis in one day with >80% efficiency. Strategies. 1996;9:3–4. [Google Scholar]
Associated Data
This section collects any data citations, data availability statements, or supplementary materials included in this article.
Supplementary Materials
Data Availability Statement
Data in the article are available at https://doi.org/10.26207/156h-mc90.






