Abstract
Background
The MUC1-C protein evolved in mammals to protect barrier tissues from loss of homeostasis; however, MUC1-C promotes oncogenesis in association with chronic inflammation. Aberrant expression of MUC1-C in cancers has been linked to depletion and dysfunction of T cells in the tumor microenvironment. In contrast, there is no known involvement of MUC1-C in the regulation of natural killer (NK) cell function.
Methods
Targeting MUC1-C genetically and pharmacologically in cancer cells was performed to assess effects on intracellular and cell surface expression of the MHC class I chain-related polypeptide A (MICA) and MICB ligands. The MICA/B promoters were analyzed for H3K27 and DNA methylation. Shedding of MICA/B was determined by ELISA. MUC1-C interactions with ERp5 and RAB27A were assessed by coimmunoprecipitation and direct binding studies. Exosomes were isolated for analysis of secretion. Purified NK cells were assayed for killing of cancer cell targets.
Results
Our studies demonstrate that MUC1-C represses expression of the MICA and MICB ligands that activate the NK group 2D receptor. We show that the inflammatory MUC1-C→NF-κB pathway drives enhancer of zeste homolog 2-mediated and DNMT-mediated methylation of the MICA and MICB promoter regions. Targeting MUC1-C genetically and pharmacologically with the GO-203 inhibitor induced intracellular and cell surface MICA/B expression but not MICA/B cleavage. Mechanistically, MUC1-C regulates the ERp5 thiol oxidoreductase that is necessary for MICA/B protease digestion and shedding. In addition, MUC1-C interacts with the RAB27A protein, which is required for exosome formation and secretion. As a result, targeting MUC1-C markedly inhibited secretion of exosomes expressing MICA/B. In concert with these results, we show that targeting MUC1-C promotes NK cell-mediated killing.
Conclusions
These findings uncover pleotropic mechanisms by which MUC1-C confers evasion of cancer cells to NK cell recognition and destruction.
Keywords: Immunotherapy; Killer Cells, Natural; Tumor Escape; Tumor Microenvironment; Gastrointestinal Neoplasms
WHAT IS ALREADY KNOWN ON THIS TOPIC
MUC1-C suppresses anticancer cytotoxic T lymphocyte functions; however, there is no known involvement of MUC1-C in regulating innate immunity.
WHAT THIS STUDY ADDS
Our results demonstrate that MUC1-C regulates MHC class I chain-related polypeptide A/B expression, shedding and secretion on exosomes in association with suppression of natural killer (NK) cell killing.
HOW THIS STUDY MIGHT AFFECT RESEARCH, PRACTICE OR POLIC
These findings identify MUC1-C as a target for potentiating NK cell-mediated antitumor activity.
Background
MUC1 evolved in mammals to protect epithelial niches from loss of homeostasis as a result of exposure to the external environment.1 2 MUC1 encodes a heterodimeric complex at the epithelial cell apical membrane consisting of: (1) an extracellular N-terminal (MUC1-N) subunit that extends beyond the glycocalyx into a protective mucous barrier and (2) a C-terminal (MUC1-C) transmembrane subunit that, when activated, induces inflammatory and repair pathways associated with the wound healing response.1 2 The MUC1-N/MUC1-C non-covalent complex is poised to play a role in protecting epithelia from viral and bacterial infections, as well as damage induced by toxins and other types of stress.1 2 This protective function of the MUC1-N/MUC1-C complex has been misappropriated in settings of chronic inflammation with the induction of carcinogenesis.1 In this way, prolonged and irreversible activation of the MUC1-C subunit contributes to the epithelial-mesenchymal transition, epigenetic reprogramming, pluripotency and the cancer stem cell (CSC) state.1–3 Dedifferentiation endows cancer cells with capacity for evasion of immune recognition and destruction.4 5 Along these lines, MUC1-C induces the inflammatory NF-κB p65 pathway and thereby PD-L1/CD274 expression. MUC1-C→NF-κB p65 signaling also represses genes, such as IFNG, that activate the immune tumor microenvironment (TME). Analysis of human tumor gene expression datasets has further demonstrated that upregulation of MUC1 associates with immune cell-depleted TMEs and poor clinical outcomes.6–8 MUC1-C promotes depletion and dysfunction of anti-tumor CD8+ T cells in the TME in association with expression of immunosuppressive effectors.7–9 These findings have collectively supported involvement of the MUC1-C subunit in promoting the CSC state and evasion of adaptive antitumor immunity.3
Natural killer (NK) cells recognize tumor cells expressing ligands that are upregulated by activation of proliferative, oncogenic, genotoxic and other stress-induced signaling pathways.10 11 The NK group 2D (NKG2D) receptor, which is present on NK cells, CD8+ T cells and gamma/delta T cells, is stimulated by expression of: (1) MHC class I chain-related polypeptide A (MICA) and MICB and (2) six members of the UL-16-binding protein (ULBP)/retinoic acid early transcripts (RAETs) family on the surface of tumor cells.12 13 MICA and MICB are induced at the transcriptional level by genomic damage and activation of the replicative stress and cytosolic DNA sensing pathways.11 Tumor cells suppress expression of the MICA/B genes as one mechanism to evade NK cell recognition.10 11 MICA and MICB are epigenetically repressed by: (1) histone deacetylases,14 (2) the polycomb repressor complex 2 (PRC2) component enhancer of zeste homolog 2 (EZH2), which catalyzes H3K27 trimethylation,15 and (3) DNMT-mediated DNA methylation.16 MICA and MICB are also cleaved by ADAM proteases at the surface of tumor cells as an additional mechanism to evade NK cell destruction.17 18 Release of soluble MICA/B cleavage products into the TME chronically engages the NKG2D receptor and promotes NK cell exhaustion.17–20 Along these lines, antibody-mediated targeting of MICA/B shedding potentiates NK cell-induced antitumor immunity.21 Tumor cell production of extracellular vesicles (EVs) expressing NKG2D ligands and immunosuppressive effectors has also been identified as a mechanism associated with NK cell exhaustion, immune evasion and cancer progression.22
There is no known involvement of MUC1-C in the regulation of NK cells. The present studies demonstrate that MUC1-C represses activation of the MICA/B genes by mechanisms involving PRC2-mediated H3K27 trimethylation and DNMT-induced DNA methylation. Consistent with these results, we show that targeting MUC1-C genetically and pharmacologically with the GO-203 inhibitor induces MICA/B expression and suppresses MICA/B cleavage. We also show that targeting MUC1-C with GO-203: (1) suppresses release of exosomes expressing MICA/B and (2) enhances NK cell-mediated killing of cancer cells. These findings identify a previously unrecognized master role for MUC1-C in the regulation of NKG2D ligands, exosome secretion and evasion of NK cell function in cancer.
Methods
Cell culture
RKO cells (American Type Culture Collection (ATCC), Manassas, Virginia, USA) were cultured in EMEM medium (Thermo Fisher Scientific, Waltham, Massachusetts, USA) supplemented with 10% fetal bovine serum (FBS; GEMINI Bio-Products, West Sacramento, California, USA). HCT116 cells (ATCC) were cultured in McCoy’s modified Medium (Thermo Fisher Scientific) containing 10% FBS. BT-549 cells (ATCC) were cultured in RPMI1640 medium (Thermo Fisher Scientific) containing 10% FBS, 100 μg/mL streptomycin, 100 U/mL penicillin and 10 μg/mL insulin. COLO 201, H1975 and DU145 cells (ATCC) were cultured in RPMI1640 medium supplemented with 10% FBS. Authentication of the cells was performed by short tandem repeat analysis. Cells were monitored for mycoplasma contamination using the MycoAlert Mycoplasma Detection Kit (Lonza, Rockland, Massachusetts, USA). Cells were maintained for 3 months for performing experiments.
Primary NK cells were isolated from different anonymous healthy donors as described.23 Briefly, to expand NK cells, CD3-depleted peripheral blood mononuclear cells (Stem Cell Kit, Lymphoprep) were cultured for 10–14 days in NK culture media (SCGM media with 10% FBS, 10 ng/mL IL-2, 1% Glutamax and penicillin/streptomycin) with a target density of 0.5×106 cells/mL. The purity of the NK cells culture was determined by flow cytometry, using anti-CD56-APC (#130-113-872 1:100; Miltenyi Biotec, Waltham, Massachusetts, USA) and anti-CD3-FITC (#130-098-162,1:100; Miltenyi Biotec).
Gene silencing and overexpression
MUC1shRNA (MISSION shRNA TRCN0000122938; Sigma) was inserted into the pLKO-tet-puro vector (Plasmid #21915; Addgene, Cambridge, Massachusetts, USA) as described.24 The MUC1shRNA#2 (MISSION shRNA TRCN0000430218) and NF-κBshRNA (MISSION shRNA TRCN0000014687) were produced in HEK293T cells as described.25 pIRESpuro2 vector and pIRESpuro2-MUC1 were generated as described26 and transfected into HCT116 cells with Lipofectamine. Cells transduced with the vectors were selected for growth in 1–2 µg/mL puromycin. Cells were treated with 0.1% DMSO as the vehicle control or 500 ng/mL DOX (Millipore Sigma, St. Louis, Missouri, USA).
RNA-seq
Total RNA from cells cultured in triplicates was isolated using the RNeasy Plus Mini Kit (Qiagen). TruSeq Stranded mRNA (Illumina, San Diego, California, USA) was used for library preparation as described.27 Raw sequencing reads were aligned to the human genome (GRCh38.74) with STAR. Raw feature counts were normalized, and differential expression analysis was performed using DESeq2. Differential expression rank order was used for subsequent GSEA, performed using the fgsea (V.1.8.0) package in R. Gene sets queried included those available through the Molecular Signatures Database (MSigDB) as described.27
qRT-PCR
Total RNA from cells was isolated using Trizol reagent (Thermo Fisher Scientific). cDNAs were synthesized using the High Capacity cDNA Reverse Transcription Kit (Applied Biosystems, Grand Island, NY, USA). The cDNA samples were amplified using the Power SYBR Green PCR Master Mix (Applied Biosystems) and the CFX96 Real-Time PCR System (BIO-RAD, Hercules, CA, USA) as described.24 Primers used for qRT-PCR are listed in online supplemental table S1.
jitc-2022-006238supp001.pdf (6.7MB, pdf)
Immunoblot analysis
Total protein lysates from cultured cells were subjected to immunoblot analysis using anti-MUC1-C (HM-1630-P1ABX, 1:100 dilution; Thermo Fisher Scientific), anti-MICA (ab150355, 1:1000 dilution; Abcam), anti-MICB (77 296S, 1:1000 dilution; Cell Signaling Technology (CST)), anti-β-actin (A5441, 1:5000 dilution; Sigma-Aldrich), anti-CD9 (13 174S, 1:1000 dilution; CST), anti-CD63 (ab59479, 1:1000 dilution; Abcam), anti-CD81 (56 039S, 1:1000 dilution; CST), anti-ERp5 (1:2500; 18 233–1-AP, Proteintech, Rosemont, Illinois, USA) and anti-RAB27A (69 295S, 1:1000 dilution; CST).
Flow cytometry
Cells were washed with ice cold phosphate buffered saline (PBS) and incubated with: (1) Alexa Fluor 488 conjugated MICA antibody (FAB1300G, R&D Systems, Minneapolis, Minnesota, USA), Alexa Fluor 488 conjugated MICB antibody (FAB1599G, R&D Systems) or IgG2B isotype control antibody (IC0041G, R&D systems) and (2) anti-HLA-E (342603; BioLegend, San Diego, California, USA), anti-HLA-ABC (555552; BD Biosciences, San Jose, California, USA) or an IgG1 isotype control antibody (555748; BD Biosciences) for 30 min on ice. Antibodies were diluted in 1% BSA/PBS. Dead cells were stained with eBioscience 7-AAD viability staining solution (00-6993-50, Invitrogen). Cells were analyzed by MACSQuant Analyzer 10 Flow Cytometer (Miltenyi Biotec). Measurement of geometric MFI was performed with FlowJo V.10.6.2 (BD Biosciences) software.
Chromatin immunoprecipitation (ChIP) studies
ChIP was performed on cells crosslinked with 1% formaldehyde for 5 min at 37°C, quenched with 2 M glycine, washed with PBS and then sonicated in a Covaris E220 sonicator to generate 300–600 bp DNA fragments as described.28 Immunoprecipitation was performed using a control IgG (3900S, CST) and antibodies against EZH2 (#5246S, CST) and H2K27me3 (#9733S, CST). Precipitated DNAs were detected by PCR using primers listed in online supplemental table S2. Quantitation was performed on immunoprecipitated DNA using SYBR-green and the CFX384 real-time PCR machine (Bio-Rad, USA). Data are reported as fold enrichment relative to IgG.27
Immunocytochemistry
BT-549 cells were stained as described.9 Briefly, cells were fixed in 4% paraformaldehyde and were incubated with 0.1% Triton X-100 at room temperature for 10 min. The samples were blocked with 3% Normal Goat Serum (Gibco), incubated with anti-MICA (PA5-35346, 1:20 dilution; Thermo Fisher Scientific) or anti-MICB (NBP2-56506, 0.9 μg/mL; Novus Biologicals, Centennial, Colorado, USA) at 4°C overnight and incubated with goat antirabbit IgG H and L labeled with Alexa Fluor 488 (Abcam). Invitrogen ProLong Gold Antifade Mountant with DAPI (Invitrogen) was used to stain the nuclei. The cells were analyzed by a Leica THUNDER Imager 3D Cell Culture microscope as described.9
Tumorsphere culture
Cells (3000) were seeded per well in 6-well ultra-low attachment culture plates (Corning Life Sciences) in DMEM/F12 50/50 medium (Corning Life Sciences) with 20 ng/mL EGF (Millipore Sigma), 20 ng/mL bFGF (Millipore Sigma) and 1% B27 supplement (Gibco) as described.24
Detection of soluble MICA/B by ELISA
Supernatants from cells cultured for 3 days were analyzed using Human MICA DuoSet ELISA (DY1300, R&D Systems) and Human MICB DuoSet ELISA (DY1599, R&D Systems).
Isolation and characterization of exosomes
Supernatants (18 mL) from cells cultured in medium supplemented with 10% exosome depleted FBS (Thermo Fisher Scientific) in a 15 cm dish for 3 days were harvested for purification of exosomes using the Total Exosome Isolation Reagent (4478359, Thermo Fisher Scientific) according to the manufacturer’s instruction. Exosomes were analyzed by: (1) transmission electron microscopy (TEM) using a JEOL 1400 transmission electron microscope (JEOL, Peabody, Massachusetts, USA) equipped with a Gatan Orius SC1000 digital CCD camera (Gatan, Pleasanton, California, USA) and (2) dynamic light scattering (DLS) on a DynaPro Plate Reader III (Wyatt Technology, Goleta, California, USA) at 10% laser power and 0% attenuation. Total exosome yield was determined by protein estimation as described.29 Immunoblot analysis was performed on lysates of exosomes fractions from the same 18 mL volumes of supernatants.
NK cell killing assays
RKO and COLO 201 cells treated with or without GO-203 for 3 days and RKO/tet-MUC1shRNA cells treated with vehicle or DOX for 3 days were seeded in 384 plates (5000–7500 cells per well in 30 µL growth media). After overnight incubation, primary NK cells (cell suspension of 30 µL per well) were added at different NK cell:tumor cell (E:T) ratios for 24 hours. Anti-NKG2D antibody (10 ng/mL; Thermo Fisher Scientific) was added in certain experiments as a control. Each plate had a set of wells seeded only with NK cells. Six replicates were included per experimental condition. Cell Titer Glow (10%; G9241, Promega) was then added to each well for 30 min, and the plates were read with a microplate reader (BioTek Synergy 2, BioTek) as described.23 NK cytotoxicity was calculated as follows: cytotoxicity per E:T ratio=1 – [(bioluminescence signal – average bioluminescence signal of NK cells only)/(average bioluminescence signal of control tumor cells)].
Statistical analysis
Each experiment was repeated at least three times. Data are expressed as the mean±SD. The unpaired Student’s t-test or Wilcoxon rank-sum test were used to examine differences between means of two groups. A p value of <0.05 was considered a statistically significant difference.
Results
MUC1-C suppresses MICA expression by human cancer cells
In assessing whether MUC1-C plays a role in innate NK cell immunity, we first investigated the effects of MUC1-C on expression of NKG2D ligands. Analysis of RNA-seq datasets from human colorectal cancer (CRC; RKO, COLO 201), triple-negative breast cancer (TNBC; BT-549), non-small cell lung cancer (NSCLC; H1975) and castration-resistant prostate cancer (CRPC; DU-145) cells demonstrated that silencing MUC1 associates with upregulation of MICA and MICB transcripts (figure 1A). Silencing MUC1-C was also associated with upregulation of ULBP3 and ULBP6/RAET1L expression, as well as CD48, a cell surface molecule that modulates NK cell function30 (figure 1A). In contrast to MICA and MICB, the effects of MUC1-C on the ULBP ligands were not as consistent across different types of cancer cell lines (figure 1A). Accordingly, we initially focused on MICA and confirmed that silencing MUC1-C induces expression of MICA transcripts and protein in RKO (figure 1B) and COLO 201 (figure 1C) CRC cells. In addressing potential off-target effects, similar effects on MICA expression were obtained when silencing MUC1-C with a second MUC1shRNA#2 (online supplemental figure S1A). Moreover, we found that MUC1-C is necessary for MICA expression in BT-549 TNBC (figure 1D), H1975 NSCLC (online supplemental figure S1B) and DU-145 CRPC (online supplemental figure S1C) cells. Flow cytometry further demonstrated that silencing MUC1-C upregulates MICA expression on the surface of RKO (figure 1E) and COLO 201 (figure 1F) cells. Similar results were obtained with BT-549 (figure 1G), H1975 (online supplemental figure S1D) and DU-145 (online supplemental figure S1E) cells, indicating that MUC1-C represses the MICA gene and cell surface MICA expression across different types of cancer cells.
Figure 1.
Silencing MUC1 induces MICA expression. (A) RNA-seq was performed in triplicate on the RKO/tet-MUC1shRNA, COLO 201/tet-MUC1shRNA, BT-549/tet-MUC1shRNA, H1975/tet-MUC1shRNA and DU-145/tet-MUC1shRNA cells treated with vehicle or 500 ng/mL DOX for 7 days. The heatmap depicts the effects of MUC1 silencing on expression of the indicated genes. (B–D) RKO/tet-MUC1shRNA (B), COLO-201/tet-MUC1shRNA (C) and BT-549/tet-MUC1shRNA (D) cells treated with vehicle or DOX for 7 days were analyzed for MICA mRNA levels by qRT-PCR (left). The results (mean±SD of four determinations) are expressed as relative mRNA levels compared with that obtained for vehicle-treated cells (assigned a value of 1) (left). Lysates were immunoblotted with antibodies against the indicated proteins (right). (E–G.) RKO/tet-MUC1shRNA (E), COLO 201/tet-MUC1shRNA (F) and BT-549/tet-MUC1shRNA (G) treated with vehicle or Dox for 7 days were analyzed for cell surface MICA expression by flow cytometry. The red profile depicts reactivity with an isotype control antibody. Geometric MFI values for each histogram are indicated in the table (right). MICA, MHC class I chain-related polypeptide A.
Silencing MUC1-C induces MICB expression in cancer cells
As shown for MICA, we found that silencing MUC1-C induces MICB expression in RKO (figure 2A; online supplemental figure S2A) and COLO 201 (figure 2B) cells. In addition, silencing MUC1-C upregulated MICB expression on the surface of RKO (figure 2C) and, to a lesser extent, on COLO 201 (figure 2D) cells. In studies of BT-549 cells, silencing MUC1-C also resulted in upregulation of MICB transcripts and protein (figure 2E) and expression on the cell membrane (figure 2F). Analysis of H1975 (online supplemental figure S2B) and DU-145 (online supplemental figure S2C) cells confirmed that MUC1-C suppresses MICB mRNA and protein levels, as well as cell surface expression (figure 2G, H). These findings collectively demonstrated that MUC1-C represses the MICA and MICB genes.
Figure 2.
MUC1-C suppresses MICB expression. (A and B) RKO/tet-MUC1shRNA (A) and COLO 201/tet-MUC1shRNA (B) cells treated with vehicle or DOX for 7 days were analyzed for MICB mRNA levels by qRT-PCR (left). The results (mean±SD of four determinations) are expressed as relative mRNA levels compared with that obtained for vehicle-treated cells (assigned a value of 1) (left). Lysates were immunoblotted with antibodies against the indicated proteins (right). (C and D) RKO/tet-MUC1shRNA (C) and COLO 201/tet-MUC1shRNA (D) cells treated with vehicle or DOX for 7 days were analyzed for cell surface MICB expression by flow cytometry (left). Geometric MFI values for each histogram are indicated in the table (right). (E.) BT-549/tet-MUC1shRNA cells treated with vehicle or DOX for 7 days were analyzed for MICB mRNA levels by qRT-PCR (left). The results (mean±SD of four determinations) are expressed as relative mRNA levels compared with that obtained for vehicle-treated cells (assigned a value of 1) (left). Lysates were immunoblotted with antibodies against the indicated proteins (right). (F–H) BT-549/tet-MUC1shRNA (F), H1975/tet-MUC1shRNA (G) and DU145/tet-MUC1shRNA (H) cells treated with vehicle or DOX for 7 days were analyzed for cell surface MICB expression by flow cytometry. MICB, MHC class I chain-related polypeptide B.
MUC1-C represses MICA and MICB by induction of H3K27 and DNA methylation
MUC1-C activates EZH2/PRC2 and DNA methyltransferases (DNMTs) by NF-κB-mediated mechanisms in repressing tumor suppressor gene (TSG) expression.31 We found that, like MUC1-C, silencing NF-κB p65 is associated with induction of MICA/B expression (figure 3A). MUC1-C/NF-κB complexes activate the EZH2 gene with induction of EZH2 expression.31 32 In turn, MUC1-C binds directly to EZH2 and drives EZH2-mediated H3K27 trimethylation and gene repression.31 32 Consistent with this functional interaction between MUC1-C and EZH2, ChIP studies of the MICA and MICB promoter region in RKO cells demonstrated that silencing MUC1-C suppresses EZH2 occupancy and H3K27me3 levels (figure 3B). As confirmation of these results, studies in BT-549 cells demonstrated that MUC1-C is necessary for EZH2 occupancy and the H3K27me3 mark on the MICA and MICB promoter regions (figure 3C). By extension, targeting EZH2 with the GSK343 inhibitor induced MICA and MICB expression (figure 3D), supporting involvement of the MUC1-C→NF-κB→EZH2 pathway.31 In conferring gene repression, EZH2-mediated H3K27 trimethylation intersects with the recruitment of DNMTs and thereby DNA hypermethylation.31 Here, we found that MUC1-C is necessary for expression of DNMT1, DNMT3a and DNMT3b (figure 3E). Moreover, treatment with the DNMT inhibitor decitabine (DEC) induced MICA and MICB transcripts, protein and cell surface expression (figure 3F, G). These findings indicated that the MUC1-C→NF-κB pathway, which represses TSGs,31 also suppresses MICA/B expression by inducing: (1) EZH2-mediated H3K27me3 and (3) DNMT-dependent DNA methylation of their respective promoter regions.
Figure 3.
MUC1-C represses MICA/B expression by driving EZH2-mediated H3K27 and DNMT-mediated DNA methylation. (A) RKO/CshRNA and RKO/NF-κBshRNA cells were analyzed for NF-κB, MICA and MICB mRNA levels by qRT-PCR. The results (mean±SD of four determinations) are expressed as relative mRNA levels compared with that obtained for vehicle-treated cells (assigned a value of 1). (B and C) Soluble chromatin from RKO/tet-MUC1shRNA (B) and BT-549/tet-MUC1shRNA (C) cells treated with vehicle or DOX for 7 days was precipitated with a control IgG, anti-EZH2 or anti-H3K27me3. The DNA samples were amplified by qPCR with primers for the MICA and MICB promoter regions. The results (mean±SD of three determinations) are expressed as fold enrichment relative to that obtained with the IgG control (assigned a value of 1). (D.) RKO cells treated with 5 μM GSK343 for 6 days were analyzed for MICA and MICB mRNA levels by qRT-PCR (left). The results (mean±SD of four determinations) are expressed as relative mRNA levels compared with that obtained for vehicle-treated cells (assigned a value of 1). Lysates were immunoblotted with the indicated antibodies (right). (E) RKO/tet-MUC1shRNA cells treated with vehicle or DOX for 7 days were analyzed for the indicated DNMT mRNA levels by qRT-PCR (left). The results (mean±SD of four determinations) are expressed as relative mRNA levels compared with that obtained for vehicle-treated cells (assigned a value of 1). Lysates were immunoblotted with antibodies against the indicated proteins (right). (F) RKO cells treated with vehicle or 5 μM DEC for 5 days were analyzed for MICA and MICB mRNA levels by qRT-PCR (left). The results (mean±SD of four determinations) are expressed as relative mRNA levels compared with that obtained for vehicle-treated cells (assigned a value of 1). Lysates were immunoblotted with the indicated antibodies (right). (G) RKO cells treated with vehicle or 5 μM DEC for 5 days were analyzed for cell surface MICA and MICB expression by flow cytometry. DEC, decitabine; DNMT, DNA methyltransferase; MICA, MHC class I chain-related polypeptide A; MICB, MHC class I chain-related polypeptide B.
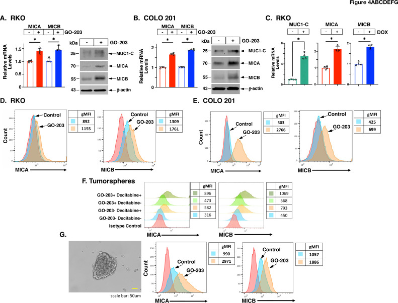
Targeting MUC1-C with the GO-203 inhibitor induces MICA/B expression
The MUC1-C cytoplasmic domain (CD) is an intrinsically disordered protein that lacks kinase activity.33 The Achilles heel of MUC1-C is a CQCRRK motif in the CD that is necessary for MUC1-C dimerization, nuclear import and oncogenic function.1 Based on this dependency, cell-penetrating peptides were developed to target the CQCRRK motif, which included the second generation GO-203 inhibitor that phenocopies the effects of silencing MUC1-C genetically.1 GO-203 treatment of RKO (figure 4A) and COLO 201 (figure 4B) cells resulted in the induction of MICA/B transcripts and protein. As confirmation of these results, we overexpressed MUC1-C with a CQC→AQA mutation, which acts as a dominant negative inhibitor of endogenous MUC1-C,34 35 and found induction of MICA/B expression (figure 4C). In assessing the distribution of MICA by confocal microscopy, we found that expression at the cell membrane is increased by GO-203 treatment (online supplemental figure S3A). In addition, MICB was upregulated in discrete intracellular bodies and on the cell surface (online supplemental figure S3B). By extension, flow cytometry studies demonstrated that GO-203 treatment is associated with induction of cell surface MICA/B expression (figure 4D, E). We also found that treatment with GO-203 in combination with DEC increases expression of MICA and MICB on the cell surface to a greater extent than that obtained with either agent alone (figure 4F). CSCs evade NK cell-mediated killing by suppression of MICA and MICB on their cell surface.5 36 Accordingly, we studied RKO CSC populations as evidenced by their capacity for self-renewal in forming tumorspheres (figure 4G, left). Treatment of RKO CSCs with GO-203 resulted in the upregulation of cell surface MICA and MICB expression (figure 4G, right). HLA-E is a non-classical MHC class I molecule that binds to the NK-inhibitory receptor NKG2A.37 Unlike MICA/B, treatment with GO-203 had no apparent effect on HLA-E (online supplemental figure S4A) and HLA-ABC (online supplemental figure S4B) cell surface expression.
Figure 4.
Pharmacologic inhibition of MUC1-C with GO-203 induces MICA/B expression. (A and B) RKO (A) and COLO 201 (B) cells treated with 5 μM GO-203 for 3 days were analyzed for MICA and MICB mRNA levels by qRT-PCR (left). The results (mean±SD of four determinations) are expressed as relative mRNA levels compared with that obtained for vehicle-treated cells (assigned a value of 1) (left). Lysates were immunoblotted with antibodies against the indicated proteins (right). (C) RKO cells expressing a tet-MUC1-C(AQA) vector and treated with vehicle or DOX for 7 days were analyzed for MUC1-C(AQA), MICA and MICB mRNA levels by qRT-PCR (left). The results (mean±SD of four determinations) are expressed as relative mRNA levels compared with that obtained for vehicle-treated cells (assigned a value of 1). (D and E) RKO (D) and COLO 201 (E) cells treated with 5 μM GO-203 for 3 days were analyzed for cell surface MICA (left) and MICB (right) expression by flow cytometry. (F) RKO cells treated with 5 μM GO-203 and/or 5 μM DEC for 5 days were analyzed for cell surface MICA and MICB expression by flow cytometry. The red profile depicts reactivity with the isotype control antibody. (G) RKO cells grown as tumorspheres (left) and treated with 5 μM GO-203 for 3 days were analyzed for cell surface MICA and MICB expression by flow cytometry (right). MICA, MHC class I chain-related polypeptide A; MICB, MHC class I chain-related polypeptide B.
MUC1-C regulates shedding of MICA/B from the cancer cell membrane
In extending these effects of targeting MUC1-C with a gain-of-function model, we studied MICA/B expression in HCT116 CRC cells, which are null for MUC1 expression. As compared with HCT116 cells expressing an empty vector (HCT116/vector), MICA/B transcripts (figure 5A) and protein (figure 5B) were downregulated in HCT116 cells stably overexpressing MUC1-C (HCT116/MUC1). In concert with these results, MUC1-C suppressed cell surface MICA/B expression (figure 5C). Moreover, we found that treatment of HCT116/MUC1 cells with GO-203 increased cell surface MICA/B expression (figure 5D). Shedding of soluble MICA/B into the TME contributes to NK cell exhaustion.18 38 Based on the findings that targeting MUC1-C induces MICA/B expression, we asked if these effects are associated with increases in MICA/B shedding. Interestingly, measurement of soluble MICA/B shedding by ELISA demonstrated that GO-203 treatment of HCT116/MUC1 cells has no significant effect on MICA and decreases MICB levels in the culture supernatant (online supplemental figure S5A). MICA was undetectable in the supernatants of control and GO-203-treated RKO cells. Moreover, we found that treatment of RKO cells with GO-203 has no significant effect on soluble MICB levels (online supplemental figure S5B). In COLO 201 cells, targeting MUC1-C with GO-203 also had little if any effect on shedding of soluble MICA or MICB (online supplemental figure S5C). In addition, GO-203 treatment of BT-549 cells was associated with significant decreases in MICA and MICB shedding into the supernatant (online supplemental figure S5D). These results suggested that targeting MUC1-C induces MICA/B expression, but not MICA/B shedding. MUC1-C is activated by proteolytic cleavage in the endoplasmic reticulum (ER) and plays a role the response to ER stress.1 In the ER, MUC1 is upregulated by the anterior gradiant-2 (AGR2) stress signaling effector, which is a protein disulfide isomerase (PDI) involved in ER homeostasis.39 The related disulfide-isomerase ER protein 5 (ERp5; PDIA6) is necessary for ADAM10/17-mediated MICA/B shedding.17 Unlike AGR2, there is no known interaction between ERp5 and MUC1-C. The MUC1-C CD CQC motif represents a site for interactions with reactive Cys residues in PDIs.1 39 Along these lines, we found that GST-MUC1-CD binds directly to purified ERp5 and that the CQC→AQA mutation attenuates this interaction (figure 5E). Treatment of HCT116/MUC1 cells with GO-203 had no apparent effect on ERp5, but as expected increased MICA/B, expression (figure 5F). We also found that: (1) ERp5 associates with MUC1-C in HCT116/MUC1 cells and (2) GO-203 inhibits that interaction (figure 5G). As confirmation, similar results were obtained in COLO 201 cells (online supplemental figures S5D, E). ERp5 interacts with MICA/B in promoting conformational changes necessary for their proteolytic processing and shedding.17 Of interest in this regard, we found that GO-203 also attenuates the interactions between ERp5 and MICA/B (figure 5G). These findings and those demonstrating that GO-203 inhibits the MUC1-C/ERp5 interaction and MICA/B shedding support a mechanism in which MUC1-C contributes to the ERp5-mediated conformational change in MICA/B that is necessary for their proteolysis.
Figure 5.
MUC1-C regulates shedding of MICA/B from the cancer cell membrane. (A and B) HCT116/vector and HCT116/MUC1 cells were analyzed for the indicated mRNA levels by qRT-PCR. The results (mean±SD of four determinations) are expressed as relative mRNA levels compared with that obtained for vector cells (assigned a value of 1) (A). Lysates were immunoblotted with antibodies against the indicated proteins (B). (C) HCT116/vector and HCT116/MUC1 cells were analyzed for cell surface MICA and MICB expression by flow cytometry. (D) HCT116/MUC1 cells treated with vehicle or 5 μM GO-203 for 3 days were analyzed for cell surface MICA and MICB expression by flow cytometry. (E.) GST, GST-MUC1-CD and GST-MUC1-CD(AQA) were incubated with purified ERp5. The adsorbates to glutathione beads were immunoblotted with antibodies against the indicated proteins. Input of the GST proteins was assessed by Coomassie blue staining. (F.) Lysates from HCT116/MUC1 cells treated with vehicle or 5 μM GO-203 for 3 days were immunoblotted with antibodies against the indicated proteins. (G) Lysates from HCT116/MUC1 cells treated with vehicle or 5 μM GO-203 for 3 days were precipitated with a control IgG or anti-ERp5. The precipitates were immunoblotted with antibodies against the indicated proteins. ERp5, ER protein 5; MICA, MHC class I chain-related polypeptide A; MICB, MHC class I chain-related polypeptide B.
Targeting MUC1-C inhibits secretion of exosomes expressing MICA/B
MUC1 is transported from the ER to the cell membrane, where it undergoes endocytosis, recycling and then release through trafficking to exosomes.40 Tumor cell secretion of exosomes, such as those expressing MICA/B, has been identified as a mechanism that promotes NK cell exhaustion, immune evasion and cancer progression.22 Notably, there is no known involvement of MUC1-C in the regulation of exosome secretion. Based on comparisons conducted for different methods,29 isolation of exosomes from culture supernatants was performed using the Invitrogen Total Exosome Isolation Reagent. Using this approach, we found by TEM that the exosomes isolated from RKO cell supernatants have the characteristic morphology and size range (Rh ~50 nm)(figure 6A). These findings were extended by DLS, which demonstrated a prominent peak in the 25–100 nm Rh range that was markedly decreased by GO-203 treatment (figure 6B). As further evidence for inhibition of exosome secretion, we found marked loss of the CD9, CD63 and CD81 markers in the purified exosome fractions from GO-203-treated as compared with control RKO cells (figure 6C). In contrast, GO-203 had no apparent effect on CD9, CD63 and CD81 expression in total RKO cell lysates (online supplemental figure S6). MICA/B were also detectable in the RKO exosome fraction, although at low levels, which were decreased by GO-203 treatment (figure 6C). Similar effects on exosome secretion and MICA/B were observed by targeting MUC1-C in COLO 201 (figure 6D) and BT-549 (figure 6E), indicating that these effects are not cell type dependent. Moreover, MUC1-C was detectable in the BT-549 exosome fraction (figure 6E). In gain of function studies, low levels of the CD9, CD63 and CD81 markers were detectable in exosomes purified from HCT116/vector cells, whereas exosome secretion was markedly increased in HCT116/MUC1 cells (figure 6F). In addition, GO-203 treatment of HCT116/MUC1 cells decreased CD9, CD63 and CD81 in the exosome fraction (figure 6F), further indicating that MUC1-C is of functional importance in promoting exosome secretion. The RAB27A GTPase plays a role in docking and fusion of exosomes at the cell membrane.41 42 In this way, RAB27A is necessary for exosome secretion.41 42 To our knowledge, there is no reported interaction between MUC1-C and RAB27A. Here, we found that MUC1-C forms a complex with RAB27A (figure 6G). Targeting MUC1-C with GO-203 had no effect on RAB27A expression (online supplemental figure S6B) but inhibited the association of MUC1-C and RAB27A (figure 6G). In vitro binding studies further showed that the MUC1-C CD binds directly to purified RAB27A and that the MUC1-C CQC motif is necessary for that interaction (figure 6H). These findings collectively demonstrate that MUC1-C interacts with RAB27A in association with driving exosome secretion and that this pathway is disrupted by the GO-203 inhibitor.
Figure 6.
MUC1-C is necessary for secretion of MICA/B-expressing exosomes. (A) Exosome fractions isolated from RKO cells were analyzed by TEM. Shown is a representative exosome. Bar: 100 nm.(B) Exosome fractions isolated from RKO cells treated with vehicle or 5 μM GO-203 for 3 days were analyzed by DLS. Highlighted are the characteristic size for exosomes isolated from control cells and depleted by GO-203 treatment. (C–E) Exosome fractions isolated from RKO (C), COLO 201 (D) and BT-549 (E) cells treated with vehicle or 5 μM GO-203 for 3 days were immunoblotted with antibodies against the indicated proteins. Included are the amounts of total protein loaded into the lanes. (F.) Exosomes isolated from (i) HCT116/vector and HCT116/MUC1 cells (left) and (ii) HCT116/MUC1 cells treated with vehicle or 5 μM GO-203 for 3 days (right) were immunoblotted with antibodies against the indicated proteins. (G) Lysates from COLO 201 cells treated with vehicle or 5 μM GO-203 for 3 days were immunoprecipitated with a control IgG or anti-RAB27A. The precipitates were immunoblotted with antibodies against the indicated proteins. (H) GST, GST-MUC1-CD and GST-MUC1-CD(AQA) were incubated with purified RAB27A. The adsorbates to glutathione beads were immunoblotted with antibodies against the indicated proteins. Input of the GST proteins was assessed by Coomassie blue staining. DLS, dynamic light scattering; MICA, MHC class I chain-related polypeptide A; MICB, MHC class I chain-related polypeptide B.
MUC1-C inhibits NK cell-mediated killing of cancer cells
The increase of MICA/B proteins on the surface of tumor cells enhances the cytotoxic activity of NK cells.43 In addressing whether GO-203 treatment activates this function of NK cells, we performed killing assays using NK cells derived from two different human donors. Targeting MUC1-C with GO-203 significantly induced NK cell specific killing of RKO cells (figure 7A) that was blocked with an anti-NKG2D antibody (online supplemental figure S7A), confirming that this response is mediated by NK cell activation. By extension, we found that silencing MUC1-C in RKO cells (online supplemental figure S7B) and treatment of COLO 201 cells with GO-203 (figure 7B) enhance their killing by NK cells, supporting a role for MUC1-C in the evasion of NK-mediated cancer cell recognition and destruction.
Figure 7.
Targeting MUC1-C activates NK cell-mediated killing of cancer cells. (A and B) Control and GO-203-treated RKO (A) and COLO 201 (B) cells were cocultured with human NK cells from two different donors. NK-specific killing was assessed in three different NK cell:tumor cell ratios. The results are expressed as mean±SD of six determinations. (C) Schema of MUC1-C-driven repression of MICA/B expression. MUC1-C activates the PRC2 complex and interacts directly with EZH2 in promoting H3K27 methylation.31 32 MUC1-C also induces DNMT expression with increases in DNA methylation.31 Targeting MUC1-C genetically and with the GO-203 inhibitor suppresses H3K27 and DNA methylation and thereby derepresses MICA/B with increases in cell surface expression. Created by BioRender.com. (D) MUC1-C undergoes processing in the ER for positioning in the cell membrane. In the ER, MUC1-C associates with the ERp5 thiol reductase. GO-203 inhibits that interaction and blocks proteolytic shedding of MICA/B. MUC1-C also interacts with RAB27A in promoting secretion of MICA/B-expressing exosomes, which is inhibited by GO-203 treatment. These results support a model in which targeting MUC1-C promotes NK-mediated recognition and killing of tumor cells. Created by BioRender.com. DNMT, DNA methyltransferase; MICA, MHC class I chain-related polypeptide A; MICB, MHC class I chain-related polypeptide B; NK, natural killer.
Discussion
Aberrant activation of MUC1-C in cancer cells drives lineage plasticity and dedifferentiation,1–3 44 which contribute to immune evasion.4 45 46 Along these lines, MUC1-C integrates induction of the CSC state with depletion and dysfunction of T cells in the TME.3 7 8 47 The present studies provide support for involvement of MUC1-C in evading innate NK cell-mediated immunity. Cancer cells incorporate pleotropic mechanisms to suppress NK cell recognition, including the repression of NKG2D ligands, such MICA/B, that are upregulated by stress-induced signaling pathways.11 Our results demonstrate that MUC1-C represses the MICA and MICB genes (figure 7C), as well as potentially others, such as ULBP3 and ULBP6/RAET1L, encoding NKG2D receptor ligands. MUC1-C binds directly to the proinflammatory NF-κB p65 TF and activates NF-κB target genes,48 which encode the EZH2 and SUZ12 components of the PRC2 complex.31 32 In addition, MUC1-C binds to EZH2 and induces H3K27 trimethylation.31 32 We found that MUC1-C drives EZH2 occupancy and H3K27me3 on the MICA and MICB promoters and thereby suppresses their expression (figure 7C). We also found that: (1) MUC1-C is necessary for induction of DNMT1, DNMT3a and DNMT3b and (2) the MICA and MICB genes are repressed by DNA methylation (figure 7C). Activation of the MUC1-C→NF-κB pathway with induction of EZH2 and DNMTs in cancer cells has been associated with repression of the CDH1, CDKN2A, PTEN and BRCA1 TSGs.31 The MUC1-C→NF-κB pathway has also been linked to induction of PD-L1 and repression of genes, such as IFNG, which are of importance for adaptive antitumor responses.47 These and the present results indicate that MUC1-C integrates the CSC state and epigenetic reprogramming with evasion of innate and adaptive immunity.
The findings that MUC1-C represses MICA/B were extended by the demonstration that targeting MUC1-C with the GO-203 inhibitor increases their expression on the surface of tumor cells (figure 7C). Of significance in this regard, cell surface expression of NKG2D receptor ligands promotes NK cell-mediated killing.11 Nonetheless, upregulation of MICA/B on the surface of cancer cells is a potential two-edged sword that can also contribute to their proteolytic release into the TME and thereby inhibition of NK cell function.11 Surprisingly, despite increasing MICA/B expression, targeting MUC1-C with GO-203 had no apparent effect on shedding of soluble MICA/B (figure 7D). These results suggested that targeting MUC1-C contributes in some way to inhibition of MICA/B shedding. PDIs promote protein folding and assembly in the ER by catalyzing the formation of Cys disulfide bonds.49 The AGR2 PDI is essential for production of MUC1 and other mucins that are processed in the ER for trafficking to the cell membrane.1 39 The ERp5 PDI is necessary for MICA/B shedding.17 50 Reduction of a MICA/B alpha-3 membrane proximal domain by ERp5 induces a conformational change that is necessary for proteolytic cleavage.17 Our results demonstrate that MUC1-C associates with ERp5 in cells and that the MUC1-C CQC motif is necessary for this interaction (figure 7D). The finding that targeting MUC1-C with GO-203 disrupts the MUC1-C/ERp5 interaction and inhibits MICA/B shedding support a model in which MUC1-C contributes to ERp5-mediated MICA/B conformational changes and cleavage (figure 7D). Whereas additional experimentation will be needed to more precisely dissect how MUC1-C regulates ERp5-mediated MICA/B shedding, one potential mechanism is that interaction of the GO-203 Cys residues with ERp5 abrogates the capacity of ERp5 to catalyze the formation of disulfide bonds. The precise mechanism notwithstanding, targeting MUC1-C with GO-203 could be of importance for enhancing cell surface MICA/B expression in the absence of increases in shedding.
Tumor cell secretion of EVs is widely recognized for playing major roles in cancer progression and immune evasion.11 Tumor cell secreted EVs inhibit the function of NK and other immune cells by transfer of immunosuppressive effectors.11 In addition, expression of NKG2D ligands by tumor-secreted exosomes downregulates the NKG2D receptor on NK cells and inhibits NK cell-mediated killing.51–54 MUC1 is detectable on exosomes secreted from different types of cancer cells55–57; however, it was not known if MUC1-C is involved in the secretion of exosomes. Unexpectedly, we found that targeting MUC1-C genetically and pharmacologically with the GO-203 inhibitor markedly suppresses exosome secretion (figure 7D). In support of these findings, targeting MUC1-C had no apparent effect on intracellular CD9, CD63 or CD81 expression but markedly downregulated these markers and MICA/B in purified exosome fractions. These findings supported the notion that MUC1-C is of importance for exosome biogenesis and/or secretion. Along these lines, the RAB27A GTPase, which is essential for exosome secretion,58 59 functions in trafficking podocalyxin, a sialomucin of the CD34 family, to the cell membrane.60 Conversely, there is no known involvement of RAB27A in the trafficking of MUC1 or other mucins. We found that MUC1-C forms a complex with RAB27A in cells (figure 7D). RAB27A has a tryptophan-phenylalanine (WF) pocket that functions as a region for binding of effector proteins.61 Cys residues flanking the WF pocket have been the focus for developing inhibitors of RAB27A function.61 We found that targeting the MUC1-C CQC motif with GO-203 inhibits the MUC1-C-RAB27A interaction (figure 7D). In addition, we found that the MUC1-C CQC motif is necessary for direct binding to RAB27A in vitro. These findings are in support of a model in which the MUC1-C Cys residues interact with the RAB27A pocket and thereby promote RAB27A-mediated exosome secretion.
Strategies are underdevelopment to circumvent evasion of innate immunity by tumors. Along these lines, a vaccine targeting MICA/B has been developed that: (1) increases MICA/B expression on the surface of tumor cells by inhibiting their proteolytic shedding and (2) enhances T cell-mediated and NK cell-mediated killing.43 Our results indicate that MUC1-C is involved in pleotropic mechanisms that can contribute to suppression of NK cell-mediated innate immunity. In concert with these findings, targeting MUC1-C in vitro with the GO-203 inhibitor induced NK-mediated killing of cancer cells (figure 7D). These findings and the demonstration that MUC1 expression associates with T cell-depleted ‘cold’ TMEs7 8 suggest that targeting MUC1-C could contribute to activation of the immune TME. To this end, antibodies generated against MUC1-C have been developed for anti-MUC1-C CAR T cells that are presently under clinical evaluation for the treatment of MUC1-C-expressing cancers (NCT05239143: P-MUC1C-ALLO1 Allogeneic CAR-T Cells in the Treatment of Subjects with Advanced or Metastatic Solid Tumors). Anti-MUC1-C antibodies are also under development as ADCs with the NCI NExT Program.62 A potential advantage of an anti-MUC1-C ADC is that, unlike CAR T cells, an immune cell-depleted TME is less of an adverse factor for ADC activity. Regarding GO-203, phase I clinical evaluation of daily intravenous administration showed that this agent has an acceptable safety profile for combination studies.63 However, further clinical development of GO-203 was hampered by a short circulating half-life and the need for daily intravenous dosing. Accordingly, GO-203 has been formulated in nanoparticles for less frequent delivery and improved targeting to MUC1-C-expressing cancers.64 Chronic inflammation, which is prevalent with increasing exposure to environmental factors,65 promotes MUC1-C-induced carcinogenesis.1 2 The present findings indicate that MUC1-C-associated suppression of innate immunity may contribute to that progression and support the need for development of anti-MUC1-C agents. Finally, the demonstration that MUC1-C promotes exosome secretion in cancer cells could have broader implications beyond innate immunity in driving immune evasion and cancer progression.66
Acknowledgments
We would like to thank the staff in the Center for Macromolecular Interactions at Harvard Medical School for the performance and analysis of the dynamic light scattering measurements.
Footnotes
Contributors: Conceptualization: YM and DK; methodology: YM, NY, TD, HH, SY, OD, NH, RA and HT; investigation: YM, NY, HH, SY, NH, SI, TD, AB, AF and OD; bioinformatics analysis: HH, AB and AF; writing – original draft: DK; writing – review and editing; YM and DK; funding acquisition: CSM and DK. Guarantor: YM and DK.
Funding: Research reported in this publication was supported by the National Cancer Institute of the National Institutes of Health under grant numbers: (1) CA97098 and CA233084 awarded to DK and (2) CA050947, CA196664 and CA225730 to CM.
Competing interests: DK has equity interests in Genus Oncology, Reata Pharmaceuticals and Hillstream Biopharma and is a paid consultant to Reata and CanBas. The other authors declared no potential conflicts of interest.
Provenance and peer review: Not commissioned; externally peer reviewed.
Supplemental material: This content has been supplied by the author(s). It has not been vetted by BMJ Publishing Group Limited (BMJ) and may not have been peer-reviewed. Any opinions or recommendations discussed are solely those of the author(s) and are not endorsed by BMJ. BMJ disclaims all liability and responsibility arising from any reliance placed on the content. Where the content includes any translated material, BMJ does not warrant the accuracy and reliability of the translations (including but not limited to local regulations, clinical guidelines, terminology, drug names and drug dosages), and is not responsible for any error and/or omissions arising from translation and adaptation or otherwise.
Data availability statement
Data are available in a public, open access repository. The accession numbers for the RNA-seq data are GEO Submission GSE139335, GSE164141 and GSE215308.
Ethics statements
Patient consent for publication
Not applicable.
Ethics approval
Not applicable.
References
- 1.Kufe DW. Muc1-C in chronic inflammation and carcinogenesis; emergence as a target for cancer treatment. Carcinogenesis 2020;41:1173–83. 10.1093/carcin/bgaa082 [DOI] [PMC free article] [PubMed] [Google Scholar]
- 2.Kufe DW. Emergence of MUC1 in mammals for adaptation of barrier epithelia. Cancers 2022;14:4805. 10.3390/cancers14194805 [DOI] [PMC free article] [PubMed] [Google Scholar]
- 3.Yamashita N, Kufe D. Addiction of cancer stem cells to MUC1-C in triple-negative breast cancer progression. Int J Mol Sci 2022;23:8219. 10.3390/ijms23158219 [DOI] [PMC free article] [PubMed] [Google Scholar]
- 4.Miranda A, Hamilton PT, Zhang AW, et al. Cancer stemness, intratumoral heterogeneity, and immune response across cancers. Proc Natl Acad Sci U S A 2019;116:9020–9. 10.1073/pnas.1818210116 [DOI] [PMC free article] [PubMed] [Google Scholar]
- 5.Müller L, Tunger A, Plesca I, et al. Bidirectional crosstalk between cancer stem cells and immune cell subsets. Front Immunol 2020;11:140. 10.3389/fimmu.2020.00140 [DOI] [PMC free article] [PubMed] [Google Scholar]
- 6.Bouillez A, Rajabi H, Jin C, et al. MUC1-C integrates PD-L1 induction with repression of immune effectors in non-small-cell lung cancer. Oncogene 2017;36:4037–46. 10.1038/onc.2017.47 [DOI] [PMC free article] [PubMed] [Google Scholar]
- 7.Yamashita N, Long M, Fushimi A, et al. MUC1-C integrates activation of the IFN-γ pathway with suppression of the tumor immune microenvironment in triple-negative breast cancer. J Immunother Cancer 2021;9:e002115. 10.1136/jitc-2020-002115 [DOI] [PMC free article] [PubMed] [Google Scholar]
- 8.Hagiwara M, Fushimi A, Bhattacharya A, et al. MUC1-C integrates type II interferon and chromatin remodeling pathways in immunosuppression of prostate cancer. Oncoimmunology 2022;11:2029298. 10.1080/2162402X.2022.2029298 [DOI] [PMC free article] [PubMed] [Google Scholar]
- 9.Yamashita N, Fushimi A, Morimoto Y, et al. Targeting MUC1-C suppresses chronic activation of cytosolic nucleotide receptors and STING in triple-negative breast cancer. Cancers (Basel) 2022;14:2580. 10.3390/cancers14112580 [DOI] [PMC free article] [PubMed] [Google Scholar]
- 10.Long EO, Kim HS, Liu D, et al. Controlling natural killer cell responses: integration of signals for activation and inhibition. Annu Rev Immunol 2013;31:227–58. 10.1146/annurev-immunol-020711-075005 [DOI] [PMC free article] [PubMed] [Google Scholar]
- 11.Lee EHC, Wong DCP, Ding JL. Nk cells in a tug-of-war with cancer: the roles of transcription factors and cytoskeleton. Front Immunol 2021;12:734551. 10.3389/fimmu.2021.734551 [DOI] [PMC free article] [PubMed] [Google Scholar]
- 12.Raulet DH, Gasser S, Gowen BG, et al. Regulation of ligands for the NKG2D activating receptor. Annu Rev Immunol 2013;31:413–41. 10.1146/annurev-immunol-032712-095951 [DOI] [PMC free article] [PubMed] [Google Scholar]
- 13.Zhang J, Basher F, Wu JD. Nkg2D ligands in tumor immunity: two sides of a coin. Front Immunol 2015;6:97. 10.3389/fimmu.2015.00097 [DOI] [PMC free article] [PubMed] [Google Scholar]
- 14.López-Cobo S, Pieper N, Campos-Silva C, et al. Impaired NK cell recognition of vemurafenib-treated melanoma cells is overcome by simultaneous application of histone deacetylase inhibitors. Oncoimmunology 2018;7:e1392426. 10.1080/2162402X.2017.1392426 [DOI] [PMC free article] [PubMed] [Google Scholar]
- 15.Bugide S, Green MR, Wajapeyee N. Inhibition of enhancer of zeste homolog 2 (EZH2) induces natural killer cell-mediated eradication of hepatocellular carcinoma cells. Proc Natl Acad Sci U S A 2018;115:E3509–18. 10.1073/pnas.1802691115 [DOI] [PMC free article] [PubMed] [Google Scholar]
- 16.Baragaño Raneros A, Martín-Palanco V, Fernandez AF, et al. Methylation of NKG2D ligands contributes to immune system evasion in acute myeloid leukemia. Genes Immun 2015;16:71–82. 10.1038/gene.2014.58 [DOI] [PubMed] [Google Scholar]
- 17.Kaiser BK, Yim D, Chow I-T, et al. Disulphide-isomerase-enabled shedding of tumour-associated NKG2D ligands. Nature 2007;447:482–6. 10.1038/nature05768 [DOI] [PubMed] [Google Scholar]
- 18.Boutet P, Agüera-González S, Atkinson S, et al. Cutting edge: the metalloproteinase ADAM17/TNF-alpha-converting enzyme regulates proteolytic shedding of the MHC class I-related chain B protein. J Immunol 2009;182:49–53. 10.4049/jimmunol.182.1.49 [DOI] [PubMed] [Google Scholar]
- 19.Salih HR, Rammensee HG, Steinle A. Cutting edge: down-regulation of MICA on human tumors by proteolytic shedding. J Immunol 2002;169:4098–102. 10.4049/jimmunol.169.8.4098 [DOI] [PubMed] [Google Scholar]
- 20.Groh V, Wu J, Yee C, et al. Tumour-Derived soluble MIC ligands impair expression of NKG2D and T-cell activation. Nature 2002;419:734–8. 10.1038/nature01112 [DOI] [PubMed] [Google Scholar]
- 21.Ferrari de Andrade L, Kumar S, Luoma AM, et al. Inhibition of MICA and MICB shedding elicits NK-cell-mediated immunity against tumors resistant to cytotoxic T cells. Cancer Immunol Res 2020;8:769–80. 10.1158/2326-6066.CIR-19-0483 [DOI] [PMC free article] [PubMed] [Google Scholar]
- 22.Scioli MG, Terriaca S, Fiorelli E, et al. Extracellular vesicles and cancer stem cells in tumor progression: new therapeutic perspectives. Int J Mol Sci 2021;22:10572. 10.3390/ijms221910572 [DOI] [PMC free article] [PubMed] [Google Scholar]
- 23.Sheffer M, Lowry E, Beelen N, et al. Genome-scale screens identify factors regulating tumor cell responses to natural killer cells. Nat Genet 2021;53:1196–206. 10.1038/s41588-021-00889-w [DOI] [PubMed] [Google Scholar]
- 24.Morimoto Y, Fushimi A, Yamashita N, et al. Addiction of merkel cell carcinoma to MUC1-C identifies a potential new target for treatment. Oncogene 2022;41:3511–23. 10.1038/s41388-022-02361-3 [DOI] [PMC free article] [PubMed] [Google Scholar]
- 25.Fushimi A, Morimoto Y, Ishikawa S, et al. Dependence on the MUC1-C oncoprotein in classic, variant, and non-neuroendocrine small cell lung cancer. Mol Cancer Res 2022;20:1379–90. 10.1158/1541-7786.MCR-22-0165 [DOI] [PMC free article] [PubMed] [Google Scholar]
- 26.Li Y, Ren J, Yu W, et al. The epidermal growth factor receptor regulates interaction of the human DF3/MUC1 carcinoma antigen with c-Src and beta-catenin. J Biol Chem 2001;276:35239–42. 10.1074/jbc.C100359200 [DOI] [PubMed] [Google Scholar]
- 27.Yasumizu Y, Rajabi H, Jin C, et al. Muc1-C regulates lineage plasticity driving progression to neuroendocrine prostate cancer. Nat Commun 2020;11:338. 10.1038/s41467-019-14219-6 [DOI] [PMC free article] [PubMed] [Google Scholar]
- 28.Bhattacharya A, Fushimi A, Yamashita N, et al. Muc1-C dictates Jun and BAF-mediated chromatin remodeling at enhancer signatures in cancer stem cells. Mol Cancer Res 2022;20:556–67. 10.1158/1541-7786.MCR-21-0672 [DOI] [PMC free article] [PubMed] [Google Scholar]
- 29.Patel GK, Khan MA, Zubair H, et al. Comparative analysis of exosome isolation methods using culture supernatant for optimum yield, purity and downstream applications. Sci Rep 2019;9:5335. 10.1038/s41598-019-41800-2 [DOI] [PMC free article] [PubMed] [Google Scholar]
- 30.McArdel SL, Terhorst C, Sharpe AH. Roles of CD48 in regulating immunity and tolerance. Clin Immunol 2016;164:10–20. 10.1016/j.clim.2016.01.008 [DOI] [PMC free article] [PubMed] [Google Scholar]
- 31.Rajabi H, Hiraki M, Kufe D. Muc1-C activates polycomb repressive complexes and downregulates tumor suppressor genes in human cancer cells. Oncogene 2018;37:2079–88. 10.1038/s41388-017-0096-9 [DOI] [PMC free article] [PubMed] [Google Scholar]
- 32.Rajabi H, Hiraki M, Tagde A, et al. Muc1-C activates EZH2 expression and function in human cancer cells. Sci Rep 2017;7:7481. 10.1038/s41598-017-07850-0 [DOI] [PMC free article] [PubMed] [Google Scholar]
- 33.Raina D, Agarwal P, Lee J, et al. Characterization of the MUC1-C cytoplasmic domain as a cancer target. PLoS One 2015;10:e0135156. 10.1371/journal.pone.0135156 [DOI] [PMC free article] [PubMed] [Google Scholar]
- 34.Leng Y, Cao C, Ren J, et al. Nuclear import of the MUC1-C oncoprotein is mediated by nucleoporin Nup62. J Biol Chem 2007;282:19321–30. 10.1074/jbc.M703222200 [DOI] [PubMed] [Google Scholar]
- 35.Kufe DW. Functional targeting of the MUC1 oncogene in human cancers. Cancer Biol Ther 2009;8:1197–203. 10.4161/cbt.8.13.8844 [DOI] [PMC free article] [PubMed] [Google Scholar]
- 36.Wang B, Wang Q, Wang Z, et al. Metastatic consequences of immune escape from NK cell cytotoxicity by human breast cancer stem cells. Cancer Res 2014;74:5746–57. 10.1158/0008-5472.CAN-13-2563 [DOI] [PubMed] [Google Scholar]
- 37.Borst L, van der Burg SH, van Hall T. The NKG2A-HLA-E axis as a novel checkpoint in the tumor microenvironment. Clin Cancer Res 2020;26:5549–56. 10.1158/1078-0432.CCR-19-2095 [DOI] [PubMed] [Google Scholar]
- 38.Chitadze G, Lettau M, Bhat J, et al. Shedding of endogenous MHC class I-related chain molecules A and B from different human tumor entities: heterogeneous involvement of the “A disintegrin and metalloproteases” 10 and 17. Int J Cancer 2013;133:1557–66. 10.1002/ijc.28174 [DOI] [PubMed] [Google Scholar]
- 39.Norris AM, Gore A, Balboni A, et al. AGR2 is a SMAD4-suppressible gene that modulates MUC1 levels and promotes the initiation and progression of pancreatic intraepithelial neoplasia. Oncogene 2013;32:3867–76. 10.1038/onc.2012.394 [DOI] [PMC free article] [PubMed] [Google Scholar]
- 40.Hanisch F-G, Kinlough CL, Staubach S, et al. MUC1 membrane trafficking: protocols for assessing biosynthetic delivery, endocytosis, recycling, and release through exosomes. Methods Mol Biol 2012;842:123–40. 10.1007/978-1-61779-513-8_7 [DOI] [PubMed] [Google Scholar]
- 41.Ostrowski M, Carmo NB, Krumeich S, et al. Rab27a and rab27b control different steps of the exosome secretion pathway. Nat Cell Biol 2010;12:19–30. 10.1038/ncb2000 [DOI] [PubMed] [Google Scholar]
- 42.Li Z, Fang R, Fang J, et al. Functional implications of rab27 gtpases in cancer. Cell Commun Signal 2018;16:44. 10.1186/s12964-018-0255-9 [DOI] [PMC free article] [PubMed] [Google Scholar]
- 43.Badrinath S, Dellacherie MO, Li A, et al. A vaccine targeting resistant tumours by dual T cell plus NK cell attack. Nature 2022;606:992–8. 10.1038/s41586-022-04772-4 [DOI] [PMC free article] [PubMed] [Google Scholar]
- 44.Kufe DW. Chronic activation of MUC1-C in wound repair promotes progression to cancer stem cells. J Cancer Metastasis Treat 2022;8:12. 10.20517/2394-4722.2022.03 [DOI] [PMC free article] [PubMed] [Google Scholar]
- 45.Gupta PB, Pastushenko I, Skibinski A, et al. Phenotypic plasticity: driver of cancer initiation, progression, and therapy resistance. Cell Stem Cell 2019;24:65–78. 10.1016/j.stem.2018.11.011 [DOI] [PMC free article] [PubMed] [Google Scholar]
- 46.Quintanal-Villalonga Á, Chan JM, Yu HA, et al. Lineage plasticity in cancer: a shared pathway of therapeutic resistance. Nat Rev Clin Oncol 2020;17:360–71. 10.1038/s41571-020-0340-z [DOI] [PMC free article] [PubMed] [Google Scholar]
- 47.Rajabi H, Kufe D. MUC1-C oncoprotein integrates a program of EMT, epigenetic reprogramming and immune evasion in human carcinomas. Biochim Biophys Acta Rev Cancer 2017;1868:117–22. 10.1016/j.bbcan.2017.03.003 [DOI] [PMC free article] [PubMed] [Google Scholar]
- 48.Ahmad R, Raina D, Joshi MD, et al. MUC1-C oncoprotein functions as a direct activator of the nuclear factor-κb p65 transcription factor. Cancer Res 2009;69:7013–21. 10.1158/0008-5472.CAN-09-0523 [DOI] [PMC free article] [PubMed] [Google Scholar]
- 49.Powell LE, Foster PA. Protein disulphide isomerase inhibition as a potential cancer therapeutic strategy. Cancer Med 2021;10:2812–25. 10.1002/cam4.3836 [DOI] [PMC free article] [PubMed] [Google Scholar]
- 50.Wang X, Lundgren AD, Singh P, et al. An six-amino acid motif in the alpha3 domain of MICA is the cancer therapeutic target to inhibit shedding. Biochem Biophys Res Commun 2009;387:476–81. 10.1016/j.bbrc.2009.07.062 [DOI] [PMC free article] [PubMed] [Google Scholar]
- 51.Ashiru O, Boutet P, Fernández-Messina L, et al. Natural killer cell cytotoxicity is suppressed by exposure to the human NKG2D ligand MICA*008 that is shed by tumor cells in exosomes. Cancer Res 2010;70:481–9. 10.1158/0008-5472.CAN-09-1688 [DOI] [PMC free article] [PubMed] [Google Scholar]
- 52.Labani-Motlagh A, Israelsson P, Ottander U, et al. Differential expression of ligands for NKG2D and DNAM-1 receptors by epithelial ovarian cancer-derived exosomes and its influence on NK cell cytotoxicity. Tumour Biol 2016;37:5455–66. 10.1007/s13277-015-4313-2 [DOI] [PubMed] [Google Scholar]
- 53.Lundholm M, Schröder M, Nagaeva O, et al. Prostate tumor-derived exosomes down-regulate NKG2D expression on natural killer cells and CD8+ T cells: mechanism of immune evasion. PLoS One 2014;9:e108925. 10.1371/journal.pone.0108925 [DOI] [PMC free article] [PubMed] [Google Scholar]
- 54.Vulpis E, Loconte L, Peri A, et al. Impact on NK cell functions of acute versus chronic exposure to extracellular vesicle-associated MICA: dual role in cancer immunosurveillance. J Extracell Vesicles 2022;11:e12176. 10.1002/jev2.12176 [DOI] [PMC free article] [PubMed] [Google Scholar]
- 55.Staubach S, Razawi H, Hanisch FG. Proteomics of MUC1-containing lipid rafts from plasma membranes and exosomes of human breast carcinoma cells MCF-7. Proteomics 2009;9:2820–35. 10.1002/pmic.200800793 [DOI] [PubMed] [Google Scholar]
- 56.Pan D, Chen J, Feng C, et al. Preferential localization of MUC1 glycoprotein in exosomes secreted by non-small cell lung carcinoma cells. Int J Mol Sci 2019;20:323. 10.3390/ijms20020323 [DOI] [PMC free article] [PubMed] [Google Scholar]
- 57.Guo Y, Tao J, Li Y, et al. Quantitative localized analysis reveals distinct exosomal protein-specific glycosignatures: implications in cancer cell subtyping, exosome biogenesis, and function. J Am Chem Soc 2020;142:7404–12. 10.1021/jacs.9b12182 [DOI] [PubMed] [Google Scholar]
- 58.Bobrie A, Krumeich S, Reyal F, et al. Rab27a supports exosome-dependent and -independent mechanisms that modify the tumor microenvironment and can promote tumor progression. Cancer Res 2012;72:4920–30. 10.1158/0008-5472.CAN-12-0925 [DOI] [PubMed] [Google Scholar]
- 59.Fukuda M. Rab27 effectors, pleiotropic regulators in secretory pathways. Traffic 2013;14:949–63. 10.1111/tra.12083 [DOI] [PubMed] [Google Scholar]
- 60.Yasuda T, Saegusa C, Kamakura S, et al. Rab27 effector slp2-a transports the apical signaling molecule podocalyxin to the apical surface of MDCK II cells and regulates claudin-2 expression. Mol Biol Cell 2012;23:3229–39. 10.1091/mbc.E12-02-0104 [DOI] [PMC free article] [PubMed] [Google Scholar]
- 61.Jamshidiha M, Lanyon-Hogg T, Sutherell CL, et al. Identification of the first structurally validated covalent ligands of the small GTPase Rab27A. RSC Med Chem 2022;13:150–5. 10.1039/d1md00225b [DOI] [PMC free article] [PubMed] [Google Scholar]
- 62.Panchamoorthy G, Jin C, Raina D, et al. Targeting the human MUC1-C oncoprotein with an antibody-drug conjugate. JCI Insight 2018;3:e99880. 10.1172/jci.insight.99880 [DOI] [PMC free article] [PubMed] [Google Scholar]
- 63.Liegel J, Rosenblatt J, Stone R, et al. Phase I/ib trial of MUC1-C inhibitor GO-203-2C with decitabine in acute myeloid leukemia. Blood 2017:2659. [Google Scholar]
- 64.Hasegawa M, Sinha RK, Kumar M, et al. Intracellular targeting of the oncogenic MUC1-C protein with a novel GO-203 nanoparticle formulation. Clin Cancer Res 2015;21:2338–47. 10.1158/1078-0432.CCR-14-3000 [DOI] [PMC free article] [PubMed] [Google Scholar]
- 65.Furman D, Campisi J, Verdin E, et al. Chronic inflammation in the etiology of disease across the life span. Nat Med 2019;25:1822–32. 10.1038/s41591-019-0675-0 [DOI] [PMC free article] [PubMed] [Google Scholar]
- 66.Rajagopal C, Harikumar KB. The origin and functions of exosomes in cancer. Front Oncol 2018;8:66. 10.3389/fonc.2018.00066 [DOI] [PMC free article] [PubMed] [Google Scholar]
Associated Data
This section collects any data citations, data availability statements, or supplementary materials included in this article.
Supplementary Materials
jitc-2022-006238supp001.pdf (6.7MB, pdf)
Data Availability Statement
Data are available in a public, open access repository. The accession numbers for the RNA-seq data are GEO Submission GSE139335, GSE164141 and GSE215308.







