Abstract
Marine Predators Algorithm (MPA) is the existing population-based meta-heuristic algorithms that falls under the category of Nature-Inspired Optimization Algorithm (NIOA) enthused by the foraging actions of the marine predators that principally pursues Levy or Brownian approach as its foraging strategy. Furthermore, it employs the optimal encounter rate stratagem involving both the predator as well as prey. Since its introduction by Faramarzi in the year 2020, MPA has gained enormous popularity and has been employed in numerous application areas ranging from Mathematical and Engineering Optimization problems to Fog Computing to Image Processing to Photovoltaic System to Wind-Solar Generation System for resolving continuous optimization problems. Such huge interest from the research fraternity or the massive recognition of MPA is due to several factors such as its simplicity, ease of application, realistic execution time, superior convergence acceleration rate, soaring effectiveness, its ability to unravel continuous, multi-objective and binary problems when compared with other renowned optimization algorithms existing in the literature. This paper offers a detailed summary of the Marine Predators Algorithm (MPA) and its variants. Furthermore, the applications of MPA in a number of spheres such as Image processing, classification, electrical power system, Photovoltaic models, structural damage detection, distribution networks, engineering applications, Task Scheduling, optimization problems etc., are illustrated. To conclude, the paper highlights and thereby advocates few of the potential future research directions for MPA.
Introduction
Meta-heuristic is one of the striking research areas accompanied by exceptionally significant progress with regard to generation of solution for numerous firm optimization problems. In the year 1976, the term “Meta-heuristic” was coined by Fred Glover [1] basically to exemplify heuristic method with no problem-specific characteristic. Over the last few decades, more attention is paid to the field of optimization using meta-heuristic and huge progress has been made from the time when the first meta-heuristic was anticipated and several novel algorithms are endorsed each day for resolving intricate and real-world predicaments. Appropriate trade-off among exploration and exploitation (chief functions of meta-heuristics) is the key to a proficient search process. Numerous ways of classifications of meta-heuristics have been offered based on utilization of exploration and exploitation mechanism, and the metaphor of the search procedures. In that regard, quite a few algorithms typically instigated by the natural phenomenon has been anticipated and exist in the literature and among those, meta-heuristic search algorithms with population-based outline [2] have revealed pleasing potential to crack high dimension optimization problems [3–5] appropriate for global searches due to global exploration and local exploitation capability. It involves the production of a set of assorted solutions at each run and the classification of population-based meta-heuristic algorithm into two main categories namely Evolutionary-Based and Nature-Inspired Algorithms [6, 7]. Further, the nature-inspired algorithms are categorized into five different classes i.e., Swarm-Based, Physics/Chemistry-Based, Human-Based [8], Plant-Based and Maths-Based Algorithms and the same is depicted in Fig. 1.
Fig. 1.
Classification of population-based meta-heuristic algorithms
Evolutionary Algorithms (EA) is considered as the foremost class of population-based meta-heuristic optimization algorithms instigated from evolutionary phenomena of nature that make use of three main operators i.e., selection, recombination and mutation). A few popular EAs are: Genetic Algorithm [9], Differential Evolution [10], Evolutionary Programming [11], Evolution Strategies [12], Genetic Programming [13], Population-Based Incremental Learning [14], Biogeography-Based Optimizer [15], Memetic Algorithm [16] and Clonal Selection Algorithm [17]. The second class of population-based meta-heuristic optimization algorithms as depicted in Fig. 1 is Swarm-Based algorithm wherein the swarms (unsophisticated agents) tend to mimic the behavior of the social animals or agents available in our nature such as ants foraging, birds flocking, fish schooling, bacteria moulding, animals herding and many more. The algorithm basically emphasizes on direct and indirect interactions whereby the cooperative behavior of agent intermingling locally with the environment causes the comprehensible global pattern to arise. Some of the Swarm-Based algorithm that has been listed is: Ant Colony Optimization [18], Particle Swarm Optimization [19], Artificial Bee Colony Algorithm [20], Cuckoo Search [21], Firefly Algorithm [22], Bat Algorithm [23], Krill Herd Algorithm [24], Gray Wolf Optimization [25], Ant Lion Optimizer [26], Moth-Flame Optimization Algorithm [27], Dragonfly Algorithm [28], Whale Optimization Algorithm [29], Grasshopper Optimization Algorithm [30], Crow Search Algorithm [31], Salp Swarm Algorithm [32], Marine Predators Algorithm [2], Bee Algorithm [33], Harris Hawks Optimization [34], Social Spider Optimization [35], Intelligent Water Drop Algorithm [36], Glowworm Swarm Optimization [37], Manta Ray Foraging Optimization [38], Sail Fish Optimizer [39], Lion Swarm Optimization [40] and Emperor Penguin Optimizer [41].The third class of population-based meta-heuristic optimization algorithms as highlighted in Fig. 1 is Physics/Chemistry-Based algorithms wherein the main source of inspirations is the physical processes or nature of chemical reactions which are further formulated into solutions to resolve the problems. Few popular physics/chemistry-based algorithms are: Photosynthetic Algorithm [42], Galaxy-based Search Algorithm [43], Flow Direction Algorithm [44], Henry Gas Solubility Optimization [45], Nuclear Reaction Optimization [46], Chemical Reaction Optimization [47], Central Force Optimization [48], Big Bang-Big Crunch Algorithm [49], Magnetic Charged System Search [50], Multi-Verse Optimization [51], Thermal Exchange Optimization [52], Vibrating Particle System Algorithm [53], Artificial Physicomimetics Optimization [54], Ray Optimization [55], Atomic Orbital Search [56], Equilibrium Optimizer [57], Atom Search Optimization [58], Black Hole Algorithm [59], Artificial Chemical Reaction Optimization [60], Gravitational Search Algorithm [61], Electromagnetic Field Optimization [62], Water Evaporation Optimization [63], Optics Inspired Optimization [64], Electromagnetism-like Algorithm [65], Colliding Bodies Optimization [66], Charged System Search [67], Gravitational Local Search Optimization [68].
The fourth class of population-based meta-heuristic optimization algorithm, Human-Based algorithms imitates human behaviour, supremacy and intelligence. Few of the human-based algorithms as depicted in the figure are listed below: Cultural Algorithm [69], Imperialist Competitive Algorithm [70], Teaching Learning-Based Optimization [71], Brain Storm Optimization [72], Human Behavior-Based Optimization [73], Human Mental Search [74], Social Engineering Optimizer [75], Queuing Search Algorithm [76], Search and Rescue Optimization [77], Life Choice-Based Optimization [78], Social Ski-Driver Optimization [79], Gaining Sharing Knowledge-Based Algorithm [80], Future Search Algorithm [81], Forensic-Based Investigation Optimization [82], Political Optimizer [83], Heap-Based Optimizer [84], Human Urbanization Algorithm [85], Battle Royale Optimization [86], Corona virus Herd Immunity Optimization [87], Passing Vehicle Search [88], Jaya Algorithm [89], Seeker Optimization Algorithm [90], Interior Search Algorithm [91], Soccer League Competition Algorithm [92], Exchange Market Algorithm [93], Group Counseling Optimization Algorithm [94], Tug of War Optimization [95], Most Valuable Player Algorithm [96], Volleyball Premier League Algorithm [97], Dynastic Optimization Algorithm [98], Focus Group [99], Stock Exchange Trading Optimization [100], Anti Corona virus Optimization Algorithm [101], Socio Evolution and Learning Optimization [102], League Championship Algorithm [103], Ideology Algorithm [104], Cohort Intelligence [105], Social Group Optimization [106], Social Learning Optimization [107], Cultural Evolution Algorithm [108], Backtracking Search Optimization Algorithm [109], Football Game Algorithm [110], Class Topper Optimization [111], Ludo Game-based Swarm Intelligence [112], Team Game Algorithm [113], Election Algorithm [114], Election Campaign Optimization Algorithm [115], Anarchic Society Optimization [116], Society and Civilization [117] and Social Emotional Optimization Algorithm [118]. Plant-Based Algorithms has been categorized as the fifth class of population-based meta-heuristic optimization algorithm that mimics the intelligent behavior exhibited by plants. Some of the renowned plant-based algorithms are: Plant Growth Optimization [119], Root Growth Algorithm [120], Invasive Weed Optimization [121], Fertile Field Algorithm [122], Flower Pollination Algorithm [123], Paddy Field Algorithm [124], Root Mass Optimization Algorithm [125], Artificial Plant Optimization Algorithm [126], Sapling Growing up Algorithm [127], Photosynthetic Algorithm [42], Plant Propagation Algorithm [128], Rooted Tree Optimization [129], Path Planning inspired by Plant Growth [130] and Artificial Root Foraging Algorithm [131]. The last category that falls under the population-based meta-heuristic optimization algorithm is the Maths-Based Algorithms that basically tend to imitate the procedure of numerical techniques, mathematical programming and its orientation to resolve numerous constraints and optimization issues of the real environment. Some of the widely known maths -based algorithms are Hyper-Spherical Search Algorithm [132], Radial Movement Optimization [133], Stochastic Fractal Search [134], Golden Ratio Optimization Method [135], Sine Cosine Algorithm [136] [137] and Arithmetic Optimization Algorithm [138].
Marine Predators Algorithm (MPA) as highlighted in Fig. 1 is the algorithm that is considered among the list of algorithms available in this paper. MPA is one of the potential population-based meta-heuristic optimization algorithms that come under the class known as Swarm-Based Algorithms. This algorithm is employed to work out on abundant optimization problems specifically Mathematical and Engineering Optimization problems, Image processing, Photovoltaic Systems, Fog Computing, Wind-Solar Generation System and many other as mentioned earlier. MPA is formulated based on the different foraging strategy opted by the ocean predators and optimal encounter rates policy in biological interaction. The Levy and Brownian motions are dual strategies preferred by predators intended for the purpose of optimal foraging. MPA has time and again proved its capacity to present a good number of effectual designs and also spawned efficient statistical results when matched up with other well-regarded existing methods. The different strategies involved in terms of foraging and memories makes Marine Predators and overall MPA slightly different [2] and acceptable when compared with the other meta-heuristics algorithms presented in the literature:
Marine Predators is well equipped with strategies for different scenarios. If the environment with less and sparse concentration of prey is encountered, MPA indulges in the usage of Levy strategy for foraging however, it navigates to Brownian movement on encountering of the environment [2] with higher and profuse concentration of prey.
Marine Predators apart from quickly fluctuating the foraging strategy as well changes their actions with the objective [2] to discovery the areas with different concentrations of prey.
In terms of memory, Marine predators are blessed with good memories [2] and predators takes the benefits of its skill to further track of the locations and additional help their subordinates to do the needful.
The minimalism, easier to implement in conjunction with effectual and competent outcomes unquestionably put forth Marine Predators Algorithm, as an alternate optimization procedure to conventional techniques available in the literature.
This article hereby exemplifies a crisp survey of MPA, variants of MPA and further highlights the applications of MPA in diverse fields of research. Furthermore, to assemble the numerous published articles related to MPA, quite a few acclaimed publishers specifically IEEE, Elsevier, Springer, MDPI, AIMS press, Nature Portfolio, Taylor & Francis, Wiley, Hindawi and many more has been considered and in order to do so one of the liberally reachable web search engine that provides the full text of scholarly literature across the range of publishing disciplines i.e. Google Scholar is employed and the searching is done based on few of the terminologies (Not limited to though) as projected in Fig. 2. Number of recent variants of MPA (Revised and Hybridized) published by different publishers as per surveyed is depicted in Fig. 3. Figure 4 elaborates the top 10 Journals ranked based on publications of variants of MPA. Number of publications of research papers related to variants of MPA per year is depicted in Fig. 5.
Fig. 2.
Terminologies used to search the MPA research papers from google scholar
Fig. 3.
Number of recent variants of MPA (Revised, Hybridized and Application based) published by different publishers (As per Surveyed)
Fig. 4.
Top 10 Journals ranked based on publications of variants of MPA (Revised, Hybridized and Application based) (As per Surveyed)
Fig. 5.

Number of publications of recent variants of MPA (Revised, Hybridized and Application based) per year (As per Surveyed)
MPA is one of the prevalent swarm-based meta-heuristic and is considered as one of the exclusive members of NIOA family. The total number of citations of MPA (as per Google Scholar, dated: 19.10.2022) is 1040 (Only for the papers considered in this survey). As mentioned earlier, several variants of MPA have been proposed in the literature and applied in numerous application areas. However, as per the best of the knowledge there is no review or survey paper highlighting the different variants of MPA till date and this is the main objective behind the study i.e., basically reviews the existing work on MPA. This review article sheds lights on identifying, categorizing and further analyzing the different variants of MPA used in numerous application areas to resolve the real-world optimization issues. This review paper meticulously explores all research works linked with MPA thereby addressing five important pillars which is structured as follows:
The structure of the standard or original MPA is described in Sect. 2.
Section 3 highlights and further discusses the revised variants and hybrid version of MPA developed, introduced and applied so far.
The problem resolved by MPA that belongs to different applications areas are discussed in Sect. 4.
Section 5 highlights few representative articles of MPA used in the survey.
Finally, the paper is concluded and few potential future research directions for MPA is advocated in Sect. 6.
Original Marine Predators Algorithm (MPA)
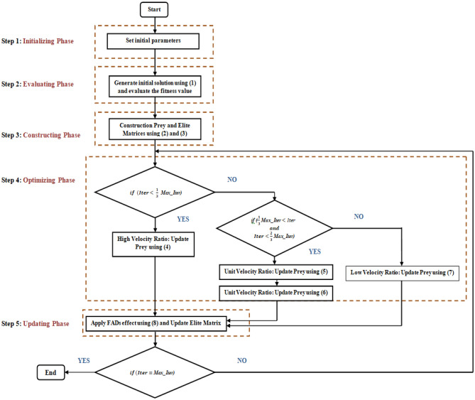
Marine Predators Algorithm (MPA) is a popular nature-inspired swarm-based meta-heuristic optimization algorithm originally developed and introduced by Faramarzi and group in the year 2020 [2] based on foraging nature and meandering communications amongst the predators and prey in the oceanic ecological unit. The natural animals that tend to forage in groups basically employ the random walk strategy and one such exceptional variant of random walk strategy is Levy flight/move strategy that is typically grounded on the perception of optimal search. Several studies have clearly revealed and anticipated that many marine creatures including sharks, marlines, sunfish, tunas and swordfish make use of Levy strategy as the means to forage [139]. The other type of random walk strategy employed by the natural predators to traverse is popularly known as Brownian strategy and MPA during its life span thus uses both Levy as well as Brownian strategies to traverse or navigate diverse territories utilizing the first strategy i.e., Levy in the surroundings with inferior concentration of prey and the second strategy i.e., Brownian in the environment involving profuse number of preys. The pseudo-code for standard Marine Predators Algorithm is represented as Algorithm 1 and further Fig. 6 exemplifies the flowchart of the same. Like other population-based meta-heuristic algorithms, in MPA too, preliminary solution is unvaryingly disseminated over the search space and the same is depicted using Eq. 1. Two matrices of the same dimensions namely Elite and Prey is constructed [2] (as shown in Eqs. 2 and 3 respectively) that basically depicts the Predator’s and the Prey’s position that enables the predator to find its prey while the prey is in search for the food to survive as per the mechanism called “survival of the fittest”. Both the predator as well as prey is the searching agent in this scenario as mentioned earlier that predator is searching for prey and in turn prey searches for its food. The entire procedure of optimization revolves around these two matrices i.e., Elite and Prey matrices as depicted below.
| 1 |
| 2 |
| 3 |
Here, denotes the lower variable bound, the upper variable bound and rand is a random vector that is uniform in nature ranging from 0 to 1[2]. Here, depicts the vector with regard to top predator that is simulated n times (reliant on the total search agent, n) to construct the Elite matrix with d as its dimension. In the entire process of searching the constructed Elite matrix keeps updating in search of the fittest predator. Further, corresponds to the location in the search space of the Prey in dimension.
Fig. 6.
Flowchart depicting the mechanism in Marine Predators Algorithm
Subsequently with the MPA formulation, MPA optimization needs to be addressed and, in this regard, the entire optimization procedure is divided broadly into three major stages taking into account different velocity ratio however yet impersonating the life-cycle of predator as well as prey. Three different stages are highlighted as Stage I, II and III [2].
Stage I: “Whenever the predator navigates quicker than prey”. (High velocity ratio).
Stage II: “Whenever the predator and prey navigate almost with the same velocity”. (Unit velocity ratio).
Stage III: “Whenever the predator navigates slower than prey”. (Low velocity ratio).
In first stage, in a scenario wherein the predator is steering quicker than the prey, the velocity ratio is considered high, thereby the best strategy that can be adopted by the predator is to stop and not move at all. The mathematical formulation [2] of the same is depicted using Eq. 4.
Max_Iter then,
| 4 |
Here, ; is a vector comprising of random numbers built on Normal distribution symbolizing the Brownian motion; denotes entry-wise multiplication; P represents constant number initialized to 0.5 [2]; Iter is the current iteration; Mar_Iter symbolizes the maximum number of iteration and R designates vector of uniform random number in the range [0,1].
In Stage II, the scenario wherein the pace of predator as well as prey is almost the same, the velocity ratio is considered to be a unit velocity ratio, thereby the best strategy that can be rather need to be opted by Predator is the Brownian move and by the Prey is Levy move [2]. Herein, predator is accountable for exploration nevertheless the prey is responsible for the exploitation, depicted using Eqs. 5 and 6.
Max_Iter Max_Iter then,
For the Population (Prey)
| 5 |
Here, ; is a vector based on Levy distribution representing the Levy motion;
For the Population (Predator)
| 6 |
Here,; is used to control the step size and is given as ; Multiplication denotes the Brownian move of the predator.
In the third stage, in the scenario wherein predator moves slower than that of the prey, the velocity ratio is considered to be a low velocity ratio, thereby the best strategy [2] that can be opted by the predator is Levy motion and the same is clearly depicted using Eq. 7.
Max_Iter then,
| 7 |
Here, ; Multiplication denotes the Levy move of the predator. Lastly, one important component that needs to be considered here in MPA is the cause of the behavioral change among the marine predators i.e., the environment concerns such as Eddy Formation or Fish Aggregating Devices commonly known as FADs effects [2]. The FADs effect is mathematically depicted as shown in Eq. 8.
| 8 |
Here, FADs denote the probability for FADs effect on the optimization procedure initialized with value 0.2; denotes the binary vectors with value 0 [2] (if array is < FADs) and 1 otherwise; depicts random number ranging between [0, 1] [2]; and are the vectors containing lower and upper bounds of the dimensions and and signifies the indexes of the prey matrix. (see Table 1).
Table 1.
Abbreviations of different algorithms along with its full form for algorithms projected in Fig. 1
| Name of the algorithm | Abbreviation | Name of the algorithm | Abbreviation |
|---|---|---|---|
| Cultural algorithm | CA | Group counseling optimization algorithm | GCO |
| Imperialist competitive algorithm | ICA | Tug of war optimization | TWO |
| Teaching learning-based optimization | TLBO | Most valuable player algorithm | MVP |
| Brain storm optimization | BSO | Volleyball premier league algorithm | VPL |
| Human behavior-based optimization | HBBO | Dynastic optimization algorithm | DOA |
| Human mental search | HMS | Focus group | FG |
| Social engineering optimizer | SEO | Stock exchange trading optimization | SETO |
| Queuing search algorithm | QS | Anti-Corona virus optimization algorithm | ACVO |
| Search and rescue optimization | SRO | Socio evolution and learning optimization | SELO |
| Life choice-based optimization | LCBO | Election algorithm | EA |
| Social ski-driver optimization | SSD | Election campaign optimization algorithm | ECO |
| Gaining sharing knowledge-based algorithm | GSK | Anarchic society optimization | ASO |
| Future search algorithm | FSA | Society and civilization | SC |
| Forensic-based investigation optimization | FBIO | Social emotional optimization algorithm | SEOA |
| Political optimizer | PO | League championship algorithm | LCA |
| Heap-based optimizer | HBO | Ideology algorithm | IA |
| Human urbanization algorithm | HUA | Cohort intelligence | CI |
| Battle royale optimization | BRO | Social group optimization | SGO |
| Corona virus herd immunity optimization | CHIO | Social learning optimization | SLO |
| Harmony search algorithm | HS | Cultural evolution algorithm | CEA |
| Passing vehicle search | PVS | Backtracking search optimization algorithm | BSA |
| Jaya algorithm | JAYA | Football game algorithm | FGA |
| Seeker optimization algorithm | SOA | Class Topper optimization | CTO |
| Interior search algorithm | ISA | Ludo game-based swarm intelligence | LGSI |
| Soccer league competition algorithm | SLC | Team game algorithm | TGA |
| Exchange market algorithm | EMA | Ant colony optimization | ACO |
| Genetic algorithm | GA | Particle swarm optimization | PSO |
| Differential evolution | DE | Artificial bee colony algorithm | ABC |
| Evolutionary programming | EP | Cuckoo search | CS |
| Evolution strategies | ES | Firefly algorithm | FA |
| Genetic programming | GP | Bat algorithm | BA |
| Population-based incremental learning | PBIL | Krill herd algorithm | KHA |
| Biogeography-based optimizer | BBO | Gray wolf optimization | GWO |
| Memetic algorithm | MA | Ant lion optimizer | ALO |
| Harmony search | HS | Moth-flame optimization algorithm | MFO |
| Clonal selection algorithm | CSA | Dragonfly algorithm | DA |
| Social spider optimization | SSO | Whale optimization algorithm | WOA |
| Plant propagation algorithm | PPA | Grasshopper optimization algorithm | GOA |
| Manta ray foraging optimization | MRFO | Crow Search algorithm | CSA |
| Sail fish optimizer | SFO | Salp swarm algorithm | SSA |
| Lion swarm optimization | LSO | Marine predators algorithm | MPA |
| Emperor penguin optimizer | EPO | Bee algorithm | BA |
| Intelligent water drop algorithm | IWD | Harris hawks optimization | HHO |
| Glowworm Swarm Optimization | GSO | Plant growth optimization | PGO |
| Arithmetic Optimization Algorithm | AOA | Root growth algorithm | RGA |
| Hyper-Spherical Search Algorithm | HSS | Invasive weed optimization | IWO |
| Radial Movement Optimization | RMO | Fertile field algorithm | FFA |
| Stochastic Fractal Search | SFS | Flower pollination algorithm | FPA |
| Golden Ratio Optimization Method | GROM | Paddy field algorithm | PFA |
| Sine Cosine Algorithm | SCA | Root mass optimization algorithm | RMO |
| Runner Root Algorithm | RRA | Artificial plant optimization algorithm | APO |
| Rooted Tree Optimization | RTO | Sapling growing up algorithm | SGA |
| Path Planning inspired by Plant Growth | PGPP | Photosynthetic algorithm | PA |
| Artificial Root Foraging Algorithm | ARFA | Galaxy-based search algorithm | GbSA |
| Atomic Orbital Search | AOS | Flow direction algorithm | FDA |
| Equilibrium Optimizer | EO | Henry gas solubility optimization | HGSO |
| Atom Search Optimization | ASO | Nuclear reaction optimization | NRO |
| Black Hole Algorithm | BHA | Chemical reaction optimization | CRO |
| Artificial Chemical Reaction Optimization | ACRO | Central force optimization | CFO |
| Gravitational Search Algorithm | GSA | Big bang-big crunch algorithm | BBBC |
| Electromagnetic Field Optimization | EFO | Magnetic charged system search | MCSS |
| Water Evaporation Optimization | WEO | Multi-verse optimization | MVO |
| Optics Inspired Optimization | OIO | Thermal exchange optimization | TEO |
| Sonar Inspired Optimization | SIO | Vibrating particle system algorithm | VPSA |
| Electromagnetism-like Algorithm | EM | Artificial physicomimetics optimization | APO |
| Colliding Bodies Optimization | CBO | Ray optimization | RO |
| Charged system Search | CSS | Gravitational local Search optimization | GLSO |
Recent Variants of Marine Predators Algorithm
Since the inception of MPA, an extensive series of MPA’s variants have been developed and further introduced in the literature. Based on the same, recent variants of MPA are divided into two important categories namely: Revised variants of MPA and Hybridized variants of MPA and the same are illustrated in Table 2. The details in regard to the two categories as depicted in Table 2 are discussed in the subsequent sections. Furthermore, Abbreviations of different MPA variants along with its full form for algorithms projected in Fig. 4 is tabulated in Tables 3 and 4.
Table 2.
Recent variants of marine predators algorithm (MPA)
| Variants of marine predators algorithm (MPA) | |
|---|---|
| Revised variants | Hybridized variants |
| Modified MPA: MMPA-I, MMPA-II, MMPO, MMPA-SA, IMPA-I, IMPA-II, IMPA-III, IMPOA, IMMPA, EMPA, LEO-EMPA, EMPA, AMPA | MPASSA |
| Multi-Group MPA: MGMPA | EGMPA |
| Multi-Objective MPA: MOEMPA, MOMPA-I, MOMPA-II, MOMPA-III | ODMPA |
| Mutated MPA: MPAmu | MMPA-OLGWO |
| Binary MPA: BMPA, BMPA-TVSinV | MPASCA |
| IP Based MPA: IPMPA | TLMPA |
| Gold-Sine Dynamic MPA: GDMPA | HMPA |
| Fractional Order Comprehensive Learning MPA: FOCLMPA | MPA-PO |
| Fuzzy MPA: FMPA | MPA-PSO |
| Quantum MPA: QMPA | IMPAPSO |
| Fusion MPA: FMMPA | MPA-MVO |
| Chaos MPA: CMMPA | MpNMRA |
| Fractional MPA: FO-MPA | MPAOA |
| Stochastic MPA: SMPA-MC | MPO-IPSO-OCR |
| Non-Linear MPA: NMPA | MMPA-TLBO |
| Heterogeneous MPA: H-MPA | DEMP |
| Co-Evolutionary MPA: CECMPA | |
| Comprehensive Learning Dynamic Multi-Swarm MPA: CLDMMPA | |
| Adaptive Chaos MPA: ACMPA | |
| Opposition-Based MPA: MPA-OBL, OBL-MPA | |
| Multi-Strategy MPA: N-MPA, MSMPA- JRSSELM | |
| Lambert MPA: MPALW | |
| Harmonic MPA: SHE-MPA | |
| Ranking-Based MPA: IMPARDR | |
| Hybrid MPA: HMPA | |
| Comprehensive MPA: CLMPA | |
Table 3.
Abbreviations of revised MPA variants along with its full form for algorithms projected in Table 2
| S. No | Revised MPA variants | Abbreviation |
|---|---|---|
| 1 | Improved Marine Predator Algorithm-I [147] | IMPA-I |
| 2 | Improved Marine Predator Algorithm-II [148] | IMPA-II |
| 3 | Improved Marine Predator Algorithm-III [167] | IMPA-III |
| 4 | Improved Marine Predators’ Optimization Algorithm [148] | IMPOA |
| 5 | Improved Modified Marine Predators Algorithm [181] | IMMPA |
| 6 | Modified Marine Predator Algorithm [161] | MMPA-I |
| 7 | Modified Marine Predator Algorithm [169] | MMPA-II |
| 8 | Modified Marine Predator Optimizer [151] | MMPO |
| 9 | Modified Self Adaptive Marine Predators Algorithm [150] | MMPA-SA |
| 10 | Binary Marine Predator Algorithm using Time-Varying Sine and V-shaped transfer functions [149] | BMPA-TVSinV |
| 11 | Binary Marine Predator Algorithm [168] | BMPA |
| 12 | Multi-Objective Marine Predator Algorithm-I [170] | MOMPA-I |
| 13 | Multi-Objective Marine Predator Algorithm-II [171] | MOMPA-II |
| 14 | Multi-Objective Marine Predator Algorithm-III [175] | MOMPA-III |
| 15 | Multi-Objective Enhanced Marine Predators Algorithm [140] | MOEMPA |
| 16 | Enhanced Marine Predator Algorithm [172] | EMPA |
| 17 | Enhanced Marine Predator Algorithm with Local Escaping Operator [173] | LEO-EMPA |
| 18 | Multi-Strategy Marine Predator Algorithm [174] | MSMPA- JRSSELM |
| 19 | Multi-Strategy Marine Predator Algorithm (Neighborhood) [160] | N-MPA |
| 20 | Multi-Group Marine Predator Algorithm [176] | MGMPA |
| 21 | Quantum Marine Predator Algorithm [178] | QMPA |
| 22 | Advanced Marine Predator Algorithm [146] | AMPA |
| 23 | Fuzzy Marine Predator Algorithm [145] | FMPA |
| 24 | Chaos Embed Marine Predator Algorithm [141] | CMMPA |
| 25 | Stochastic Marine Predator Algorithm with Multiple Candidates [144] | SMPA-MC |
| 26 | Fusion Multi-Strategy Marine Predator Algorithm [142] | FMMPA |
| 27 | Fractional Order Marine Predators Algorithm [180] | FO-MPA |
| 28 | Co-Evolutionary Cultural mechanism-based Marine Predators Algorithm [143] | CECMPA |
| 29 | Comprehensive Learning Dynamic Multi-Swarm Marine Predators Algorithm [177] | CLDMMPA |
| 30 | Heterogeneous Marine Predators Algorithm [152] | H-MPA |
| 31 | Internet Protocol based Marine Predators Algorithm [153] | IPMPA |
| 32 | Marine Predators Algorithm Based on Adaptive Weight and Chaos Factor [154] | ACMPA |
| 33 | Opposition-based Marine Predators Algorithm [179] | MPA-OBL |
| 34 | Golden-Sine Dynamic Marine Predator Algorithm [155] | GDMPA |
| 35 | Marine Predator Algorithm with Mutation Operators [156] | MPAmu |
| 36 | Extended Marine Predator Algorithm [157] | EMPA |
| 37 | Non-Linear Marine Predator Algorithm [158] | NMPA |
| 38 | Fractional-Order Comprehensive Learning Marine Predators Algorithm [159] | FOCLMPA |
| 39 | Comprehensive Learning Marine Predator Algorithm [162] | CLMPA |
| 40 | Augmented Marine Predators Algorithm based on Opposition Based Learning [163] | OBL-MPA |
| 41 | Hybrid Marine Predators Algorithm [164] | HMPA |
| 42 | Improved Marine Predators Algorithm and a Ranking-Based Diversity Reduction Strategy [165] | IMPARDR |
| 43 | Selective Harmonic Elimination with Marine Predator Algorithm [166] | SHE-MPA |
| 44 | Marine Predators Algorithm and Lambert W function [182] | MPALW |
Table 4.
Abbreviations of hybridized MPA variants along with its full form for algorithms projected in Table 2
| S. No | Hybridized MPA variants | Abbreviation |
|---|---|---|
| 1 | Marine predator inspired naked Mole-Rat Algorithm [183] | MpNMRA |
| 2 | Marine Predators Algorithm and Multi-Verse Optimization Algorithm [184] | MPA-MVO |
| 3 | Boosting Marine Predators Algorithm by Salp Swarm Algorithm [185] | MPASSA |
| 4 | Hybrid Marine Predators Algorithm (MPA with AOA) [186] | MPAOA |
| 5 | Elite opposition-based learning strategy and the Golden Sine algorithm with Improved Marine Predators Algorithm [187] | EGMPA |
| 6 | Hybrid Marine Predators Optimization and Improved Particle Swarm Optimization-based Optimal Cluster Routing [188] | MPO-IPSO-OCR |
| 7 | Modified Marine Predator Algorithm with Teaching–Learning-Based Optimization [189] | MMPA-TLBO |
| 8 | Binary Differential Evolution and Marine Predators Algorithm [190] | DEMP |
| 9 | Improved Marine Predator Algorithm with Quasi-Opposition Strategy and Differential Evolution [191] | ODMPA |
| 10 | Modified Marine Predator Algorithm based on Opposition Learning and Grey Wolf Optimizer [192] | MMPA-OLGWO |
| 11 | Modified Marine Predators Algorithm with Sine–Cosine Algorithm [193] | MPASCA |
| 12 | Teaching–Learning-based Marine Predators Algorithm [194] | TLMPA |
| 13 | Hybrid Marine Predators-Slime Mould Algorithm [195] | HMPA |
| 14 | Marine Predators and Political Optimizers [196] | MPA-PO |
| 15 | Integrating Marine Predators Algorithm and Particle Swarm Optimization [197] | MPA-PSO |
| 16 | Improved Marine Predators Algorithm and Particle Swarm Optimization [198] | IMPAPSO |
Revised Variants of Marine Predators Algorithm
The revised variants of MPA as per Fig. 7 has been categorized into different categories. The name of each category is devised as per the nomenclature provided by the different authors in their research papers and has not been altered. It is clear from given figure that around 26 different categories of the revised variants (with sub-variants) of MPA has been introduced since its development namely, Modified MPA, Improved MPA, Mutated MPA, Enhanced MPA, Binary MPA, Multi-Group, Multi-Objective, Extended MPA, IP Based MPA, Gold-Sine Dynamic MPA, Advanced MPA, Comprehensive MPA, Fuzzy MPA, Quantum MPA, Fusion MPA, Chaos MPA, Fractional MPA, Stochastic MPA, Non-Linear MPA, Heterogeneous MPA, Co-Evolutionary MPA, Comprehensive Learning Dynamic Multi-Swarm MPA, Adaptive MPA, Opposition-Based MPA, Multi-Strategy MPA, Fractional Order Comprehensive Learning MPA, Lambert MPA, Harmonic MPA, Ranking-Based MPA and Hybrid MPA. Further, depending on the different mechanism / operators / transfer functions used to resolve the problem under consideration, various sub-variants have been introduced under each category. There are 44 different revised version of MPA belonging to different categories that is IMPA-I, IMPA-II, IMPA-III, IMPOA, IMMPA, MMPA-I, MMPA-II, MMPO, MMPA-SA, BMPA-TVSinV, BMPA, MOMPA-I, MOMPA-II, MOMPA-III, MOEMPA, EMPA, LEO-EMPA, MSMPA-JRSSELM, MGMPA, QMPA, AMPA, FMPA, CMMPA, SMPA-MC, FMMPA, FO-MPA, CECMPA, CLDMMPA, H-MPA, IPMPA, MPA-OBL, GDMPA, MPAmu, N-MPA, EMPA, NMPA, FOCLMPA, CLMPA, ACMPA, OBL-MPA, HMPA, IMPARDR, SHE-MPA and MPALW. The same is depicted in Fig. 7. The citations as per Google scholar for different revised variants of MPA belonging to different categories is portrayed in Fig. 8. The total number of revised variants of MPA developed over years is highlighted in Fig. 9. The full-form of the same is depicted in Table 3. The details of each of the variants such as revised variants name, Methods / Mechanism used, application areas, results, citation (as per Google Scholar, dated: 19.10.2022) and publisher are tabulated in Table 5. Full form of the different terminologies used in Table 5 is projected in Table 7.
Fig. 7.
Proposed methods belonging to categories of revised MPA
Fig. 8.
The citations as per Google scholar for different revised variants of MPA
Fig. 9.

Total number of revised variants of MPA developed over years
Table 5.
Various revised MPA variants along with other related details
| SI | Revised MPA | Author (Year) | Methods/Transfer Function/Operators /Mechanism | Results | Citation | Journal | Publisher |
|---|---|---|---|---|---|---|---|
| 1 | Multi-Objective Enhanced Marine Predators Algorithm (MOEMPA) | Yousri et. al. [140] | Non-Uniform mutation operator | The MOEMPA method proves to be efficient when compared with current multi-objective optimization algorithms namely MOMPA, MOGOA, MOSMA, MOGWO, MOALO and MOMVO | 2 | Energy Conversion and Management | Elsevier |
| 2 | Chaos Embed Marine Predator Algorithm (CMMPA) | Alrasheedi et. al. [141] | Chaos strategy | The CMMPA method attains better results than MPA, ALO, GA and PSO in regard to fitness function, selected features and accuracy in terms of classification | 3 | Mathematics | MDPI |
| 3 | Fusion Multi-Strategy Marine Predator Algorithm (FMMPA) | Yang et. al. [142] | Strategy: Spiral complex path search | The FMMPA method is compared with MPA, WOA, SCA, AO, EO and GWO | 0 | Applied Sciences | MDPI |
| 4 | Co-Evolutionary Cultural mechanism-based Marine Predators Algorithm (CECMPA) | Jia et. al. [143] | Co-Evolutionary cultural mechanism | The CECMPA method when compared to PSO, GOA, SSA, WOASAT-2 and SOA-TEO3 achieves either alike or enhanced outcome with regard to classification accuracy and identification of optimal feature | 0 | KSII Transactions on Internet and Information Systems (TIIS) | Korea Society of Internet Information |
| 5 | Stochastic Marine Predator Algorithm with Multiple Candidates (SMPA-MC) | Kusuma et. al. [144] | Linear probability, Stochastic approach and Exploration dominant strategy | The SMPA-MC method performs better in terms of average fitness score parameter for solving multimodal functions in comparison to PSO, MPA and KMA | 0 | International Journal of Advanced Computer Science and Applications | IJACSA publications |
| 6 | Fuzzy Marine Predator Algorithm (FMPA) | Cuevas et. al. [145] | Strategy: Best feeding, Type 2 Fuzzy parameter adaption | The FMPA method outperforms HS method considering different of numerous comprehensive performance metrics | 2 | Symmetry | MDPI |
| 7 | Advanced Marine Predator Algorithm (AMPA) | Owoola et. al. [146] | Mechanism: Adaptive velocity update |
The AMPA method accomplishes superior performances in terms of convergence rate when compared to other algorithms |
0 | Sensors | MDPI |
| 8 | Improved Marine Predator Algorithm (IMPA-I) | He et al. [147] | Strategy: Dynamic inertia weight adjustment, multi-elite | The IMPA method outperforms other classical meta-heuristic algorithms such as SCA, TSA, MA and EO | 1 | Sustainability | MDPI |
| 9 | Improved Marine Predator Algorithm (IMPA-II) | Shaheen et. al. [148] | Levy and Brownian movement | The IMPA generates better result when compared with IMPA HS, EDHS, CPSO, TVAC-PSO, WVO, MPA and WVO-PSO | 17 | Alexandria Engineering Journal | Elsevier |
| 10 | Binary MPA using Time-Varying Sine and V-shaped transfer functions (BMPA-TVSinV) | Behesti [149] | Time-Varying Sine along with V-shaped | The BMPA-TVSinV archives a higher accuracy and feature reduction rate on datasets when compared with recent binary meta-heuristic algorithms | 0 | Knowledge-Based Systems | Elsevier |
| 11 | Modified Self-Adaptive Marine Predator Algorithm (MMPA-SA) | Fan et. al. [150] | Opposition-Based Learning, Inertia weight coefficient and nonlinear step size control parameter strategies | The MMPA method when compared with PRO, GOA, MFO, ALO, MBA, PSO-DE, BA, and DEDS reveals finer performance considering accuracy, stability and convergence speed as performance parameters | 14 | Engineering with Computers | Springer |
| 12 | Modified Marine Predator Optimizer (MMPO) | Shaheen et. al. [151] | Predator’s strategies | The MMPO method outperforms other methods as compared with the original MPO, GA, HSA, FWO, FF and ISCA | 26 | Engineering Optimization | Taylor and Francis |
| 13 |
Heterogeneous Marine Predators Algorithm (H-MPA) |
Zaky et. al. [152] | Triple Diode Model (TDM) parameters as decision variables |
The H-MPA method is compared with SMA, TSO, MRFO, FBI, EO and AEO thus proving its supremacy in designing a reliable and robust model |
0 | Mathematics | MDPI |
| 14 |
Internet Protocol based Marine Predators Algorithm (IPMPA) |
Liu et. al. [153] |
IP address: Encoding strategy |
The IPMPA method when compared with IPPSO, VLGA, VLNSGA-II, VLBSO, IPMPSO and VLACO proved itself to be proficient in regard to the accuracy score | 0 | Journal of Ambient Intelligence and Humanized Computing | Springer |
| 15 | Marine Predators Algorithm Based on Adaptive Weight and Chaos Factor (ACMPA) | Liang et. al. [154] | Adaptive weight and Chaos factor | The ACMPA method when compared with ChoA, MPA, MFO and SCA accomplishes healthier results proving it to be having a superior outcome especially in the problem related to shortest path | 0 | Scientific Programming | Hindawi |
| 16 | Improved Marine Predators’ Optimization Algorithm (IMPOA) | Shaheen et. al. [148] | Levy and Brownian movement, Operating point setup, Boundary check |
The IMPOA method generates stable convergence characteristics and the advent of most favorable outcome is faster than MPOA, WOA, TVAC-PSO, RCGA-IMM and MPHS |
17 | Alexandria Engineering Journal | Elsevier |
| 17 | Golden-Sine Dynamic Marine Predator Algorithm (GDMPA) | Han et. al. [155] | Sigmoid function, Gold-Sine factor | The GDMPA method is comparatively better than that of MPA, BOA, SSA, SOA and HHO thereby paving its way towards structural design and optimization | 0 | Expert Systems with Applications | Elsevier |
| 18 | Marine Predator Algorithm with Mutation Operators (MPAmu) | Qaness et. al. [156] | Mutation operator | The MPAmu method is compared with SVM, FNN and LSTM and extensively boost the prediction accuracy of the underlying model | 26 | Applied Energy | Elsevier |
| 19 | Extended Marine Predator Algorithm (EMPA) | Adnan et. al. [157] | Predator strategies | The EMPA method is compared with MPA, PSO, GA and GWO | 0 | Applied Soft Computing | Elsevier |
| 20 | Nonlinear Marine Predators Algorithm (NMPA) | Sadiq et. al. [158] | Set of nonlinear functions | The NMPA method could effectively find the minimum rate and is further compared with MVO, MFO, SSA, GWO, PSO and DE | 3 | Expert Systems with Applications | Elsevier |
| 21 | Fractional-Order Comprehensive Learning Marine Predators Algorithm (FOCLMPA) | Yousri et. al. [159] | Comprehensive Learning and Memory perspective of the Fractional Calculus strategies | The FOCLMPA method is compared with several optimization algorithms using statistical and non-parametric and attains a superior and stable result generating incredible convergence curves | 9 | Knowledge-Based Systems | Elsevier |
| 22 | Multi-Strategy boosted Marine Predator Algorithm (N-MPA) | Hu et al. [160] | Neighborhood-based learning and the adaptive population size strategies | The NMPA method confirm to be advanced over other algorithms in terms of accuracy and convergence rate | 1 | Knowledge-Based Systems | Elsevier |
| 23 | Modified Marine Predator Algorithm (MMPA-I) | Hassan et al. [161] | Comprehensive Learning strategy, Pareto approach, Fuzzy method | The MMPA-I method has better performance relative to other techniques | 3 | Computers & Industrial Engineering | Elsevier |
| 24 | Comprehensive Learning Marine Predator Algorithm (CLMPA) | Yousri et al. [162] | Comprehensive Learning strategy | The CLMPA method is compared with MRFO, WCA, MVO, VSA, MPA, AOA, JS and RUN which further substantiate its skill in creating trustworthy corresponding circuit | 3 | Journal of Energy Storage | Elsevier |
| 25 | Augmented Marine Predators Algorithm based on Opposition Based Learning (OBL-MPA) | Balakrishnan et al. [163] |
High-Dimensional Microarray Datasets |
The OBL-MPA method is compared with other methods such as WOA, GWO, HHO, iWOA, and MPA Thereby successfully exploring the entire search space considered |
1 | Expert Systems | Wiley |
| 26 |
Hybrid Marine Predators Algorithm (MPA with LIS and RUS) (HMPA) |
Basset et al. [164] | Gray Scale Images | The HMPA method proved to be superior for the high threshold levels and is compared with EO, SMA, ITSA, HHA, FPA, IMPA and WOA | 3 | Artificial Intelligence Review | Springer |
| 27 | Improved Marine Predators Algorithm and a Ranking-Based Diversity Reduction Strategy (IMPARDR) | Basset et al. [165] | X-Ray Images | The IMPARDR method outperforms all other algorithms namely EO, WOA, SCA, HHA and SSA for a range of metrics | 146 | IEEE Access | IEEE |
| 28 |
Selective Harmonic Elimination with Marine Predator Algorithm (SHE-MPA) |
Riad et al. [166] | Cascaded H-Bridge (CHB) topology | The SHE-MPA method outperforms TLBO, FPA and PSOGWO in terms of efficiency and accuracy | 11 | Electronics | MDPI |
| 29 | Improved Marine Predator Algorithm (IMPA-III) |
Eid et al. [167] |
Reactive power control strategy, Predator strategies | The IMPA-III method finds optimal solution and beats other methods such as MPA, AEO and PSO | 33 | Neural Computing and Applications | Springer |
| 30 | Binary Marine Predators Algorithm (BMPA) |
Abdel-Basset et al. [168] |
V-shaped and S-shaped |
The BMPA outperformed BHHA, BWOA, BSCA and other optimization algorithms for tackling Knapsack Problem |
23 | Computers & Industrial Engineering | Elsevier |
| 31 | Modified Marine Predator Algorithm (MMPA-II) | Ramezani et al. [169] | Opposition-based learning, Self-adaptive population method and Chaos map | The MMPA generates better result when compared with PSO, HHA, DS, JAYA, WOA, LCA, GOA and EO | 34 | Arabian Journal for Science and Engineering | Springer |
| 32 | Multi-Objective Marine Predator Algorithm (MOMPA-I) | Jangir et al. [170] | Elitist Non-dominated Sorting and Crowding Distance mechanisms | The MOMPA method excel the other methods namely MOWCA, MOSOS and MOMFO in regard to numerous performance indicators | 10 | Evolutionary Intelligence | Springer |
| 33 | Multi-Objective Marine Predator Algorithm (MOMPA-II) | Zhong et al. [171] | Top predator selection | The MOMPA method provides very competitive results when compared with MOPSO, PESA-II, MOALO, MODA, MOGWO, MOBO, MOMVO, MSSA and MOEA/D | 24 | Computer Methods in Applied Mechanics and Engineering | Elsevier |
| 34 | Enhanced Marine Predator Algorithm (EMPA) | Elaziz et al. [172] | Differential Evolution operators | The EMPA method generates outstanding results when compared to MPA, EPSO, GA, CSA, HCLPSO, PGJAYA, CWOA, PSO-WOA, STLBO, ELPSO, HFAPS, MLBSA, TVACPSO, CPSO and ICSA considering data fitting, convergence rate, stability and consistency | 24 | Energy Conversion and Management | Elsevier |
| 35 | Enhanced Marine Predator Algorithm with Local Escaping Operator (LEO-EMPA) | Oszust [173] | Local Escaping Operator | The LEO-EMPA method proves to be efficient when compared with MPA and other state-of-arts algorithms such as PSO, IGWO, ChOA, SSA, BOA, GOA, MPA, WDO, AOA, GBO, DDAO, HBO, ASO, SMA, CGO, FDBSOS, and PO | 13 | Knowledge-Based Systems | Elsevier |
| 36 | Multi-Strategy Marine Predator Algorithm (MSMPA- JRSSELM) | Yang et al. [174] | Hessian and supervised information regularization | The MSMPA- JRSSELM shows excellent classification performance in regard to ACC, MAE and RMSE when compared with SSELM, PSO, GWO, WOA, MFO, SOA, and SCA | 5 | Mathematics | MDPI |
| 37 | Multi-Objective Marine Predator Algorithm (MOMPA-III) | Chen et al. [175] | Non-Dominated Sorting approach and Reference Point strategy | The MOMPA-III method outperforms other methods such as NSGA-II, NSGA-III, MOEA/D, PESA-II, CMOPSO and NSLS | 5 | Proceedings of the Genetic and Evolutionary Computation Conference Companion | Springer |
| 38 | Multi-Group Marine Predator Algorithm (MGMPA) | Pan et al. [176] | Maximum and average of same group, maximum and average of different groups | The MGMPA method is compared to PSO, PPSO, SSA and MPA and thereby achieves the supreme economic profits | 5 | Energy Science & Engineering | Wiley |
| 39 |
Comprehensive Learning Dynamic Multi-Swarm Marine Predators Algorithm (CLDMMPA) |
Yousri et al. [177] | SOFC steady-state and dynamic state-based models | The CLDMMPA method reveals the minimum deviation amongst the measured and estimated stack current–voltage and current–power curves proving it to be finer than other counterparts | 29 | Alexandria Engineering Journal | Elsevier |
| 40 | Quantum Maine Predators Algorithm (QMPA) | Elaziz et al. [178] | Schrodinger wave function | The QMPA method outperforms other methods like MPA, WOA, SCA, SSA, GOA, ALO, MFO and GWO to uncover optimal threshold that show the way towards enhancing the worth of the segmented images | 12 | Applied Soft Computing | Elsevier |
| 41 | Opposition-Based Marine Predators Algorithm (MPA-OBL) | Houssein et al. [179] | Opposition-based learning | The MPAO-OBL method generates exceedingly proficient and consistent outcomes in contrast with the other competitor algorithms such as LSHADE-SPACMAOBL, CMA_ES-OBL, DE-OBL, HHO-OBL, SCA-OBL, SSA-OBL and MPA | 33 | Knowledge-Based Systems | Elsevier |
| 42 | Fractional Order Marine Predators Algorithm (FO-MPA) | Sahlol et. al. [180] | Fractional Order Calculus | The FO-MPA method generated promising result in terms of both classification and feature extraction when compared with SMA, HHO, HGSO, WOA, SCA, bGWO, SGA, BPSO, besides the classic MPA | 157 | Scientific reports | Nature Portfolio |
| 43 | Improved Modified Marine Predators Algorithm (IMMPA) | Basset et. al. [181] | Last updated positions usage strategy, ranking strategy-based re-initialization and mutation | The IMMPA method outperformed other methods such as MPA, MMPA, WOA, SCA, SSA, GA and EOA | 85 | IEEE Transactions on Industrial Informatics | IEEE |
| 44 | Marine Predators Algorithm and Lambert W function (MPALW) | Ridha [182] | Single diode and double diode PV models | The MPALW method outperforms various methods such as MPA, IEM, BHHO, DEAM, EO and SMA considering accuracy and reliability | 50 | Solar Energy | Elsevier |
Table 7.
| Full form of different algorithms / Terminologies | Abbreviation | Full form of different algorithms/Terminologies | Abbreviation |
|---|---|---|---|
| Marine Predator Algorithm | MPA | Structured similarity index metric | SSIM |
| Harris Hawks Optimization | HHO | Universal quality index | UQI |
| Henry Gas Solubility Optimization | HGSO | Optimal reactive power dispatch | ORPD |
| Improved Grey Wolf Optimizer | IGWO | Binary whale optimization algorithm | BWOA |
| Chimp Optimization Algorithm | ChOA | Binary sine cosine algorithm | BSCA |
| Moth-Flame Optimization Algorithm | MFO | Binary harris-hawks algorithm | BHHA |
| Seagull Optimization Algorithm | SOA | Grasshopper optimization algorithm | GOA |
| Butterfly Optimization Algorithm | BOA | Jaya algorithm | JAYA |
| Wind Driven Optimization | WDO | Equilibrium optimizer algorithm | EO |
| Arithmetic Optimization Algorithm | AOA | Differential search algorithm | DS |
| Gradient-Based Optimizer | GBO | League championship algorithm | LCA |
| Slime Mould Algorithm | SMA | combined heat and power | CHP |
| Chaos Game Optimization | CGO | Harmony search | HS |
| Fitness-Distance Balance Symbiotic Organism Search | FDBSOS | Economic dispatch harmony search | EDHS |
| Atom Search Optimization | ASO | Classical particle swarm optimization | CPSO |
| Dynamic Differential Annealed Optimization | DDAO | Heap-based optimizer | HBO |
| Time-Varying Acceleration Coefficients PSO | TVAC-PSO | Genetic algorithm | GA |
| Weighted Vertices Optimizer | WVO | Particle swarm optimization | PSO |
| Weighted Vertices Optimizer—PSO | WVO-PSO | equilibrium optimizer | EO |
| Opposition Strategy and Differential Evolution MPA | ODMPA | Whale optimization algorithm | WOA |
| Poor and Rich Optimization Algorithm | PRO | Sine cosine algorithm | SCA |
| Performance-Guided JAYA | PGJAYA | Harris-Hawks algorithm | HHA |
| Heterogeneous Comprehensive Learning PSO | HCLPSO | Salp swarm algorithms | SSA |
| Self-adaptive Teaching–Learning-Based Optimization | STLBO | Differential evolution | DE |
| Improved Whale Optimization Algorithm variants | CWOA | Ensemble particle swarm optimizer | EPSO |
| Particle Swarm Optimizer-Whale Optimization Algorithm | PSO-WOA | Grey wolf optimizer | GWO |
| Multi-Objective Multi-Verse Optimizer | MOMVO | Chaos particle swarm optimization | CPSO |
| Teaching Learning Based Optimization | TLBO | Photo voltaic | PV |
| Non-dominated Sorting and Local Search | NSLS | Battle royale optimization | BRO |
| Modified Artificial Ecosystem Optimization | MAEO | Tunicate swarm algorithm | TSA |
| Semi-Supervised Extreme Learning Machine | SSELM | Mayfly algorithm | MA |
| Multi-Objective Water-Cycle Algorithm | MOWCA | Equilibrium optimizer algorithm | EO |
| Multi-Objective Symbiotic-Organism Search | MOSOS | Firefly algorithm | FFA |
| Multi-Objective Moth-Flame Optimizer Algorithm | MOMFO | Improved sine cosine algorithm | ISCA |
| Multi-Objective Particle Swarm Optimization | MOPSO | Harmony search algorithm | HSA |
| Pareto Envelope-Based Selection Algorithm 2 | PESA-II | Fire works optimizer | FWO |
| Multi-Objective Ant Lion Optimizer | MOALO | Human urbanization algorithm | HUA |
| Multi-Objective Dragonfly Algorithm | MODA | Genetic algorithm | GA |
| Multi-Objective Grey Wolf Optimizer | MOGWO | Cuckoo search algorithm | CSA |
| Multi-Objective Bonobo Optimizer | MOBO | Improved cuckoo search algorithm | ICSA |
| Multi-Objective Salp Swarm Algorithm | MSSA | Spotted hyena optimizer | SHO |
| Enhanced Leader Particle Swarm Optimization | ELPSO | Accuracy | ACC |
| Hybrid Firefly and Pattern Search Algorithms | HFAPS | Mean absolute error | MAE |
| Multiple Learning Backtracking Search Algorithm | MLBSA | Root mean square error | RMSE |
| Non-dominated Sorting Genetic Algorithm II | NSGA-II | Bat algorithm | BA |
| Non-dominated Sorting Genetic Algorithm III | NSGA-III | Parallel particle swarm optimization | PPSO |
| Pareto Envelope-based Selection Algorithm II | PESA-II | Side lobe level | SLL |
| Multi-Objective Grasshopper Optimization Algorithm | MOGOA | Support vector machine | SVM |
| Multi-Objective Marine Predators Algorithm | MOMPA | Komodo Mlipir algorithm | KMA |
| Multi-Objective Slime Mould Algorithm | MOSMO | Multi-objective ant lion optimizer | MOALO |
| Multi-Objective Multi-Verse Optimizer | MOMVO | gravitational search algorithm | GSA |
| Improved Whale Optimization Algorithm | iWOA | Kill herd algorithm | KH |
| Artificial Ecosystem-based Optimization | AEO | convolutional neural networks | CNN |
| Lightning Searching Algorithm | LSA | Equilibrium optimizer | EO |
| Improved Electromagnetism-like algorithm | IEM | boosted harris hawks optimizer | BHHO |
| Differential Evolution with Adaptive Mutation | DEAM | Paddy field algorithm | PFA |
| Plant Propagation Algorithm | PPA | Flower pollination algorithm | FPA |
| Non-Sub Sampling Contour Transform | NSCT | convolutional sparse representation | CSR |
| Artificial Bee Colony-based Support Vector Machine | ABC-SVM | Manta ray foraging optimization | MRFO |
| Simulated Annealing-based Support Vector Machine | SA-SVM | Jellyfish optimizer | JS |
| Stacked Sparse Auto Encoder | SSAE | Jaya algorithm | JAYA |
| Transient Search Optimization | TSO | Variable-length genetic algorithm | VLGA |
| Forensic-based Investigation Optimizer | FBI | Hybrid grey wolf optimizer | HGWO |
| Variable-Length Ant Colony Optimization | VLACO | hybrid adaptive differential evolution | HADE |
| Variable-Length Biogeography-Based Optimizer | VLBBO | Ip-modified particle swarm optimization | IPMPSO |
| Variable-Length Non-dominated Sorting Genetic Algorithm-II | VLNSGA-II | Convolutional sparsity based morphological component analysis | CSMCA |
| Multi-Objective Evolutionary Algorithm based on Decomposition | MOEA/D | Artificial fish swarm algorithm-based support vector machine | AFSA-SVM |
| Time Varying Acceleration Coefficients Particle Swarm Optimization | TVACPSO | The cuckoo search algorithm with explosion operator | CS-EO |
| Differential Evolution with Dynamic Stochastic Selection | DEDS | Particle swarm optimization-differential evolution | PSO-DE |
| Whale Optimization Algorithm with Simulated Annealing | WOASAT-2 | Sea gull optimization algorithm- thermal exchange optimization | SOA-TEO3 |
| Particle Swarm Optimization- Gravitational Search Algorithm | PSOGSA | Joint regularized semi-supervised extreme learning machine | JRSSELM |
| Non-Sub sampled Shearlet Transform with Multi-Scale Morphological Gradient using a pulse-Coupled Neural Network | NSST-MSMG-CNN | Competition multi-objective particle swarm optimization | CMOPSO |
| Hybrid Paddy Field Algorithm and Plant Propagation Algorithm with Disruption Operator | HPFAPPA-D | Hybrid particle swarm optimization with gray wolf optimization | PSOGWO |
| Non-Sub sampled Shearlet Transform with a Parameter-Adaptive Pulse Coupled Neural Network | NSST-PA-PCNN | Linearly increased worst solutions improvement strategy | LIS |
| Ranking-based Updating Strategy | RUS | shrimp freshness detection using Artificial neural network and k-neighbor network | SFD-ANN-KNN |
| Coefficient-based Particle Swarm Optimization and Chaotic Gravitational Search Algorithm-Artificial Neural Network | CPSOCGSA-ANN | Slime mold algorithm-artificial neural network | SMA-ANN |
| Shrimp Freshness Detection using Deep shrimp Net | SFD-D-SHNet | Differential evolution-opposition based learning | DE-OBL |
| Harris Hawk Optimization- Opposition Based Learning | HHO-OBL | Sine cosine algorithm-opposition based learning | SCA-OBL |
| Salp Swarm Algorithm- Opposition Based Learning | SSA-OBL | Long short-term memory | LSTM |
| Manta Ray Foraging Optimizer | MRFO | Water cycle algorithm | WCA |
| Multi-Verse Optimizer | MVO | Vortex search algorithm | VSA |
| Jellyfish Search Algorithm | JS | Runge–Kutta based algorithm | RUN |
Hybridized Variants of Marine Predators Algorithm
On the other hand, 16 research papers has been listed that focuses on the hybridization of MPA with numerous metaheuristic algorithms such as Salp Swarm Algorithm, Teaching–Learning mechanism, Golden Sine algorithm, Differential Evolution, Grey Wolf Optimizer, Sine–Cosine Algorithm, Slime Mould Algorithm, Mole Rat algorithm, Multi-Verse Optimization algorithm, Political Optimizers and Particle Swarm Optimization. The hybridization of MPA with all these algorithms has generated around 16 new algorithms that can applied to wide range of applications ranging from Image classification to Segmentation to Image Synthesis to Feature Selection to Optimization problems and many more. The hybridized algorithms are: MPASSA, EGMPA, ODMPA, MMPA-OLGWO, MPASCA, TLMPA, HMPA, MPA-PO, MPA-PSO, IMPAPSO, MPA-MVO, MpNMRA, MPAOA, DEMP, MMPA-TLBO and MPO-IPSO-OCR. The citations as per Google scholar for different hybridized variants of MPA belonging to different categories is depicted in Fig. 10. Various hybridized variants of MPA build up and projected over years since 2020 till date (as surveyed) is provided in Fig. 11. Full form of the same is highlighted in Table 4 and the hybridized variants of MPA and its related details are illustrated in Table 6. Full form of the different terminologies used in Table 6 is projected in Table 7.
Fig. 10.
The citations as per Google scholar for different hybridized variants of MPA
Fig. 11.

Total number of revised variants of MPA developed over years
Table 6.
Various Hybridized MPA variants along with other related details
| SI | Hybridized MPA | Author (Year) | Dataset/Test Cases/Image Type/Models/Topology used | Results | Citation | Journal | Publisher |
|---|---|---|---|---|---|---|---|
| 1 | Marine predator inspired naked mole-rat algorithm (MpNMRA) | Salgotra et. al. [183] | CEC2005, CEC2014 and CEC 2019 test suites | The MpNMRA method is efficient and effective thereby providing superior results | 0 | Expert Systems with Applications | Elsevier |
| 2 |
Marine Predators Algorithm and Multi-Verse Optimization Algorithm (MPA-MVO) |
Yildiz [184] | Kriging Surrogate modelling | The MPA-MVO method when compared to other methods generates the best result | 1 | Journal of Vehicle Design | InderScience Online |
| 3 |
Boosting Marine Predators Algorithm by Salp Swarm Algorithm (MPASSA) |
Abualigah et al. [185] | Gray Scale Images |
The MPASSA method generates healthier results than WOA, SSA, AOA, MPA and PSO |
3 | Multimedia Tools and Applications | Springer |
| 4 | Hybrid Marine Predators Algorithm (MPA with AOA) (MPAOA) | Hai et al. [186] | Thermal-aware Routing Scheme | The MPAOA method surpasses other algorithms such as BA, GA, AOA and MPA in regard the different metrics | 0 | Journal of Bionic Engineering | Springer |
| 5 |
Elite opposition-based learning strategy and the Golden Sine algorithm with Improved Marine Predators Algorithm (EGMPA) |
Qin et. al. [187] | Carbon dioxide emissions model | The EGMPA achieves appreciably superior results when compared with MPA, DE, CS, MVO, SCA, MFO, SSA and GWO | 0 | Environmental Science and Pollution Research | Springer |
| 6 | Hybrid Marine Predators Optimization and Improved Particle Swarm Optimization-based Optimal Cluster Routing (MPO-IPSO-OCR) | Balamurugan et al. [188] | Simulation environment | The MPO-IPSO-OCR method improves the energy stability, prolongs network lifetime and offers maximum throughput when compared other methods | 1 | China Communications | IEEE |
| 7 | Modified Marine Predator Algorithm with Teaching–Learning-Based Optimization (MMPA-TLBO) |
Gao et. al. (2022) [189] |
CEC’17 test suite | The MPA-TLBO method outperform other methods especially in terms of tracking the abrupt motion | 0 | Multimedia Tools and Applications | Springer |
| 8 | Binary Differential Evolution and Marine Predators Algorithm (DEMP) | Ghoneimy et al. [190] | Multi-omics datasets from TCGA | The DEMP method outperforms other methods such as FFA, EO, MPA and SMA considering the clustering ability and execution time | 3 | International Journal of Intelligent Engineering and Systems | INASS |
| 9 | Improved Marine Predator Algorithm with Quasi-Opposition Strategy and Differential Evolution (ODMPA) | G.Hu et al. [191] | CEC’17 test suite | ODMPA provides best results when compared to methods such as MPA, MMPA and other intelligent algorithms | 26 | Engineering Applications of Artificial Intelligence | Elsevier |
| 10 |
Modified Marine Predator Algorithm based on Opposition Learning and Grey Wolf Optimizer (MMPA-OLGWO) |
Houssein et. al. [192] | CEC’17 test suite | MPAOBL-GWO method outperforms other methods namely original MPA, GWO and PSO achieving the required optimal solution | 28 | Expert Systems with Applications | Elsevier |
| 11 | Modified marine predators’ algorithm with Sine–Cosine Algorithm (MPASCA) | Elaziz et al. [193] | UCI datasets | MPASCA method highlights significant performance thereby outperforming the compared methods such as MPA, HHO, HGSO, WOA, GWO, GA and SSA in terms of classification measures | 9 | Knowledge and Information Systems | Springer |
| 12 | Teaching–Learning-based Marine Predators Algorithm (TLMPA) | Zhong et al. [194] | CEC’17 test suite | The TLMPA method outperformed the other methods in terms of searching efficiency generating optimal solution when compared with PSO, DE, SSA, LSHADE-cnEpSin, GWO and TLBO | 14 | AIMS Mathematics | AIMS press |
| 13 | Hybrid Marine Predators-Slime Mould Algorithm (HMPA) | Yousri et. al. [195] | Triple Diode Model (TDM) |
The HMPA method Outperformed other methods namely SMA, EO, MRFO, TSO, JS and FBI |
19 | Energy Conversion and Management | Elsevier |
| 14 |
Marine Predators and Political Optimizers (MPA-PO) |
Diab et al. [196] | Proton Exchange Membrane Fuel Cells (PEMFC) model | The MPA-PO method proved its efficiency by reaching the optimal solution when compared with the results of HHO, MAEO, HGWO, HADE, JAYA, CS-EO | 27 | IEEE Access | IEEE |
| 15 | Integrating Marine Predators Algorithm and Particle Swarm Optimization (MPA-PSO) | Wang et al. [197] | UCI database | The MPA-PSO is not just capable of finding number of clusters but also obtain stable results when compared with PSO, MPA, DE, SHO, LSA and EO | 17 | IEEE Access | IEEE |
| 16 | Improved Marine Predators Algorithm and Particle Swarm Optimization (IMPAPSO) | Shaheen et. al. [198] | IEEE 30 bus, IEEE 57 bus and IEEE 118 bus systems | The IMPAPSO method when compared with MPA and PSO resulting in low power loss and high convergence speed | 28 | Energies | MDPI |
Application Areas of Different Variants of Marine Predators Algorithm
Since its inception in the year 2020, Marine Predators Algorithm (MPA) has been employed to unravel assorted problems that belong to different application areas. The wide range of problems resolved by the algorithm and the details of the entire scenario are tabulated in Table 8. Full form of the different terminologies used in Table 8 is projected in Table 9. Also, kindly refer to Tables 3 and 4 for the remaining full forms of the different terminologies used in Table 8.
Table 8.
The applications areas of Marine Predator Algorithm to solve various problems
| SI | Application areas | Proposed Method | Variant of MPA | Type of MPA | Comparison | Year | References |
|---|---|---|---|---|---|---|---|
| 1 | Micro Grid | MOEMPA | Revised variant | Multi-Objective MPA | The MOEMPA method is compared with MOMPA, MOGOA, MOSMA, MOGWO, MOALO and MOMVO | 2022 | [140] |
| 2 | Feature Selection | CMMPA | Revised variant | Chaos MPA | The CMMPA method is compared to MPA, ALO, GA and PSO | 2022 | [141] |
| 3 | Robot Path Planning | FMMPA | Revised variant | Fusion MPA | The FMMPA method is compared with original MPA, WOA, SCA, AO, EO and GWO | 2022 | [142] |
| 4 | Feature Selection and SVM Optimization | CECMPA | Revised variant | Co-Evolutionary Cultural MPA | The CECMPA method is compared with PSO, GOA, SSA, WOASAT-2 and SOA-TEO3 | 2022 | [143] |
| 5 | Production Planning | SMPA-MC | Revised variant | Stochastic MPA | The SMPA-MC method is compared with PSO, MPA and KMA | 2022 | [144] |
| 6 | Mobile Robots | FMPA | Revised variant | Fuzzy MPA | The FMPA method is compared with HS | 2022 | [145] |
| 7 | Circular Antenna Array | AMPA | Revised variant | Advanced MPA | The AMPA method is compared with recent binary meta-heuristic algorithms | 2022 | [146] |
| 8 | Wireless Sensor Network Coverage Optimization Problem | IMPA-I | Revised variant | Improved MPA | The IMPA method is compared with SCA, TSA, MA and EO | 2022 | [147] |
| 9 | CHP Economic Dispatch Problem | IMPA-II | Revised variant | Improved MPA | The IMPA method is compared with IMPA HS, EDHS, CPSO, TVAC-PSO, WVO, MPA and WVO-PSO | 2022 | [148] |
| 10 | Feature Selection and Classification | BMPA-TVSinV | Revised variant | Binary MPA | The BMPA-TVSinV method is compared with numerous binary meta-heuristic algorithms | 2022 | [149] |
| 11 | Engineering design | MMPA-SA | Revised variant | Modified MPA | The MMPA method is compared with recent binary meta-heuristic algorithms.PRO, GOA, MFO, ALO, MBA, PSO-DE, BA, and DEDS | 2022 | [150] |
| 12 | Network reconfiguration and Distributed Generator Allocation in Distribution Systems | MMPO | Revised variant | Modified MPA | The MMPO method is compared with the original MPO, GA, HSA, FWO, FF and ISCA | 2022 | [151] |
| 13 | Triple Diode Model | H-MPA | Revised variant | Heterogeneous MPA |
The H-MPA method is compared with SMA, TSO, MRFO, FBI, EO and AEO |
2022 | [152] |
| 14 | COVID-19 Diagnosis | IPMPA | Revised variant | IP Based MPA | The IPMPA method is compared with IPPSO, VLGA, VLNSGA-II, VLBSO, IPMPSO and VLACO | 2022 | [153] |
| 15 | Travelling Salesman Problem (TSP) | ACMPA | Revised variant | Adaptive Chaos MPA | The ACMPA method is compared with ChoA, MPA, MFO and SCA | 2022 | [154] |
| 16 | CHP Economic Dispatch Problem | IMPOA | Revised variant | Improved MPA | The IMPOA method is compared with MPOA, WOA, TVAC-PSO, RCGA-IMM and MPHS | 2022 | [148] |
| 17 | Engineering Design Optimizations | GDMPA | Revised variant | Golden-Sine Dynamic MPA | The GDMPA method is compared with MPA, BOA, SSA, SOA and HHO | 2022 | [155] |
| 18 | Wind Power Forecasting | MPAmu | Revised variant | Mutation MPA | The MPAmu method is compared with SVM, FNN and LSTM | 2022 | [156] |
| 19 | Stream flow Prediction | EMPA | Revised variant | Extended MPA | The EMPA method is compared with MPA, PSO, GA and GWO | 2022 | [157] |
| 20 | Fair Power Allocation in NOMA-VLC-B5G networks | NMPA | Revised variant | Non-Linear MPA | The NMPA method is compared with MVO, MFO, SSA, GWO, PSO and DE | 2022 | [158] |
| 21 | Global Optimization and Feature Selections | FOCLMPA | Revised variant | Fractional-Order Comprehensive Learning MPA |
The FOCLMPA method is compared with several well-regarded optimization algorithms |
2022 | [159] |
| 22 | Engineering Design Optimizations | N-MPA | Revised variant | Multi-Strategy MPA | The NMPA method is compared with more than a few popular optimization algorithms | 2022 | [160] |
| 23 | Combined Economic Emission Dispatch (CEED) problems | MMPA-I | Revised variant | Modified MPA | The MMPA-I method is compared with several well-regarded optimization algorithms | 2022 | [161] |
| 24 | Extracting parameters of Super Capacitor (SC) model | CLMPA | Revised variant | Comprehensive Learning MPA | The CLMPA method is compared with MRFO, WCA, MVO, VSA, MPA, AOA, JS and RUN | 2022 | [162] |
| 25 | Feature Selection | OBL-MPA | Revised variant | Opposition-Based MPA | The OBL-MPA method is compared with WOA, GWO, HHO, iWOA, and MPA | 2022 | [163] |
| 26 | Image Segmentation | HMPA | Revised variant | Hybrid MPA | The HMPA method is compared with EO, SMA, ITSA, HHA, FPA, IMPA and WOA | 2022 | [164] |
| 27 | COVID-19 detection | IMPARDR | Revised variant | Ranking-Based MPA | The IMPARDR method is compared with EO, WOA, SCA, HHA and SSA | 2021 | [165] |
| 28 | Three-Phase Multilevel Inverter | SHE-MPA | Revised variant | Harmonic MPA | The SHE-MPA method is compared with TLBO, FPA and PSOGWO | 2021 | [166] |
| 29 | Photovoltaic Models, Fault Error Detection, Engineering Applications | MPALW | Revised variant | Lambert MPA | The MPALW method is compared with MPA, IEM, BHHO, DEAM, EO and SMA | 2020 | [167] |
| 30 | Distribution Networks | IMPA-III | Revised variant | Improved MPA | The IMPA-III method is compared with MPA, AEO and PSO | 2021 | [168] |
| 31 | Optimization Problems with Discrete or Binary parameters (Knapsack Problem) | BMPA | Revised variant | Binary MPA | The BMPA is compared with BHHA, BWOA, BSCA and other optimization algorithms | 2021 | [169] |
| 32 | Engineering design/Tuning problems | MMPA-II | Revised variant | Modified | The MMPA method is compared with PSO, HHA, DS, JAYA, WOA, LCA, GOA and EO | 2021 | [170] |
| 33 | Multi-Objective Optimization Problem | MOMPA-I | Revised variant | Multi-Objective MPA | The MOMPA method is compared with MOWCA, MOSOS and MOMFO | 2021 | [171] |
| 34 | Engineering Design | MOMPA-II | Revised variant | Multi-Objective MPA | The MOMPA method is compared with MOPSO, PESA-II, MOALO, MODA, MOGWO, MOBO, MOMVO, MSSA and MOEA/D | 2021 | [172] |
| 35 | PV System / Models | EMPA | Revised variant | Enhanced MPA | The EMPA method is compared with MPA, EPSO, GA, CSA, HCLPSO, PGJAYA, CWOA, PSO-WOA, STLBO, ELPSO, HFAPS, MLBSA, TVACPSO, CPSO and ICSA | 2021 | [173] |
| 36 | Engineering Problems | LEO-EMPA | Revised variant | Enhanced MPA | The LEO-EMPA method is compared with MPA and other state-of-arts algorithms such as PSO, IGWO, ChOA, SSA, BOA, GOA, MPA, WDO, AOA, GBO, DDAO, HBO, ASO, SMA, CGO, FDBSOS, and PO | 2021 | [174] |
| 37 | Oil Logging Oil Layer Identification Applications | MSMPA- JRSSELM | Revised variant | Multi-Strategy MPA | The MSMPA- JRSSELM method is compared with SSELM, PSO, GWO, WOA, MFO, SOA, and SCA | 2021 | [175] |
| 38 | Multi-Objective Optimization problems | MOMPA-III | Revised variant | Multi-Objective MPA | The MOMPA-III method is compared with NSGA-II, NSGA-III, MOEA/D, PESA-II, CMOPSO and NSLS | 2021 | [176] |
| 39 | Power system Economic Load Dispatch | MGMPA | Revised variant | Multi-Group MPA |
The MGMPA method is compared with PSO, PPSO, SSA and MPA |
2021 | [177] |
| 40 | Solid Oxide Fuel Cell | CLDMMPA | Revised variant | ComprehensiveLearning Dynamic Multi-Swarm MPA | The CLDMMPA is compared with recent state-of arts methods | 2021 | [178] |
| 41 | Image Segmentation | QMPA | Revised variant | Quantum MPA | The QMPA method is compared with MPA, WOA, SCA, SSA, GOA, ALO, MFO and GWO | 2021 | [179] |
| 42 | Image Segmentation | MPA-OBL | Revised variant | Opposition-Based MPA | The MPAO-OBL method is compared with as LSHADE-SPACMAOBL, CMA_ES-OBL, DE-OBL, HHO-OBL, SCA-OBL, SSA-OBL and MPA | 2020 | [180] |
| 43 | Image Classification | FO-MPA | Revised variant | Fractional Order MPA | The FO-MPA method is compared with SMA, HHO, HGSO, WOA, SCA, bGWO, SGA, BPSO, besides the classic MPA | 2020 | [181] |
| 44 | Task Scheduling in IoT-based Fog Computing Applications | IMMPA | Revised variant | Improved MPA | The IMMPA method is compared with MPA, MMPA, WOA, SCA, SSA, GA and EOA | 2020 | [182] |
| 45 | Engineering Design problems | MpNMRA | Hybridized variant | Standard MPA | The MpNMRA method is compared with CPSOCGSA-ANN and SMA-ANN | 2023 | [183] |
| 46 | Electric Car components design | MPA-MVO | Hybridized variant | Standard MPA | The MPA-MVO method is compared with other recent hybrid methods and standard MPA | 2022 | [ 187] |
| 47 | Image Segmentation | MPASSA | Hybridized variant | Standard MPA | The MPASSA method is compared with WOA, SSA, AOA, MPA and PSO | 2022 | [185] |
| 48 | Wireless Body Area Networks | MPAOA | Hybridized variant | Standard MPA | The MPAOA method is compared with BA, GA, AOA and MPA | 2022 | [186] |
| 49 | Carbon Dioxide Emission Forecast | EGMPA | Hybridized variant | Improved MPA | The EGMPA method is compared with MPA, DE, CS, MVO, SCA, MFO, SSA and GWO | 2022 | [187] |
| 50 | Wireless Sensor Networks (WSNs) | MPO-IPSO-OCR | Hybridized variant | Improved MPA | The MPO-IPSO-OCR method is compared to the numerous benchmarked cluster-based routing algorithms | 2022 | [188] |
| 51 | Engineering Design Problems, Abrupt Motion Tracking | MMPA-TLBO | Hybridized variant | Modified MPA | The MPA-TLBO method is compared with other trackers and MPA | 2022 | [189] |
| 52 | Data Clustering | DEMP | Hybridized variant | Standard MPA | The DEMP method is compared with FFA, EO, MPA and SMA | 2021 | [190] |
| 53 | Shape Optimization problems | ODMPA | Hybridized variant | Improved MPA | The ODMPA method is compared with MPA, MMPA and other intelligent algorithms | 2021 | [191] |
| 54 | PV System | MMPA-OLGWO | Hybridized variant | Modified MPA | The MPAOBL-GWO method is compared with the original MPA, GWO and PSO | 2021 | [192] |
| 55 | Image Processing (Feature Selection) | MPASCA | Hybridized variant | Modified MPA | MPASCA method is compared with MPA, HHO, HGSO, WOA, GWO, GA and SSA | 2021 | [193] |
| 56 | Engineering Design problems | TLMPA | Hybridized variant | Standard MPA | The TLMPA method is compared with PSO, DE, SSA, LSHADE-cnEpSin, GWO and TLBO | 2021 | [194] |
| 57 | Photovoltaic Models | HMPA | Hybridized variant | Standard MPA | The HMPA method is compared with SMA, EO, MRFO, TSO, JS and FBI | 2021 | [195] |
| 58 | Fuel Cell Parameters Estimation | MPA-PO | Hybridized variant | Standard MPA | The MPA-PO method is compared with HHO, MAEO, HGWO, HADE, JAYA, CS-EO | 2020 | [196] |
| 59 | Data Clustering | MPA-PSO | Hybridized variant | Standard MPA | The MPA-PSO algorithm is compared with several clustering algorithms | 2020 | [197] |
| 60 | ORPD Problem, Electricity Grid Problem | IMPAPSO | Hybridized variant | Improved MPA | The IMPAPSO method is compared with MPA and PSO | 2020 | [198] |
| 61 | River Water Level Forecasting | MPA-ANN | – | Standard MPA | The MPA-ANN method is compared with CPSOCGSA-ANN and SMA-ANN | 2022 | [199] |
| 62 | Arrhythmia Classification | IMPACNN | – | Improved MPA | The IMPACNN method is compared with other recent hybrid methods and standard MPA | 2022 | [200] |
| 63 | Multilevel Inverter | MGMPA-ERNN | – | Multi-Group MPA | The MGMPA-ERNN method is compared with MPA, HHO and WOA | 2022 | [201] |
| 64 | Image Synthesis | MPA-MGE | – | Standard MPA | The MPA-MGE method is compared with MPA, PSO, ACO, GA, MVO and SSA | 2022 | [202] |
| 65 | Photovoltaic (PV) Systems | MPA-MPPT | – | Standard MPA | The MPA-MPPT method is compared with standard MPA | 2022 | [203] |
| 66 | Stream flow Prediction | ANN-EMPA | – | Extended MPA | The ANN-EMPA method is compared with ANN-PSO ANN-GA, ANN-GWO and ANN-MPA | 2022 | [157] |
| 67 | Shrimp freshness detection | SFD-Hyb-CNN-SVM-MPA | – | Standard MPA | The SFD-Hyb-CNN-SVM-MPA method is SFD-D-SHNet, SFD-ANN-KNN and SVM-FCCD compared with | 2022 | [204] |
| 68 | Stream flow Prediction | ANN-EMPA | – | Standard MPA | The ANN-EMPA method is compared with MPA, PSO, GA and GWO | 2022 | [205] |
| 69 | Photo Voltaic models | – | – | Standard MPA | The proposed method is compared with GWO, SSA, PSO, and SCA | 2022 | [206] |
| 70 | Optimization Problems | QMPA | – | Standard MPA | The QMPA method is compared with GWO, PSO, SMA, SCA, RSA and AO | 2022 | [207] |
| 71 | Structural Health Monitoring | MPAFNN | – | Standard MPA | The MPAFNN method is compared with PSO, GSA, PSOGSA and GWO | 2021 | [208] |
| 72 | Heartbeats Classification | MPA-CNN | – | Standard MPA | The MPA-CNN methods is compared with SVM, CNN, KNN, PSO, GA, RF and MRFO-SVM | 2021 | [200] |
| 73 | Image Segmentation using Multilevel Thresholding | MPATII-FE | – | Standard MPA | The MPATII-FE method is compared with PFA, PPA, DE, PSO, and HPFPPA-D | 2021 | [209] |
| 74 | Image Fusion | TSD-MPA | – | Standard MPA | The TSD-MPA method is compared with CSMCA, NSCT, CSR, NSST-PA-PCNN and NSST-MSMG-CNN | 2021 | [210] |
| 75 | Fault diagnosis of rolling bearing | MPA-SVM-TLOE | – | Standard MPA |
The MPA- SVM method is compared with ABC-SVM, AFSA-SVM, SA-SVM, SVM, and SSAE |
2021 | [211] |
| 76 | Feature Selection | MPA-KNN | – | Standard MPA | The MPA-KNN method is compared with GWO, MFO, SCA, WOA, SSA. BFO and HHO | 2021 | [212] |
| 77 | Photo Voltaic models | – | – | Standard MPA | The proposed method is compared with PSO, HS, SBMO, SSO and MSSO | 2021 | [213] |
| 78 | PID Controllers for LFC problems | – | – | Standard MPA | The proposed method is compared with GWO and ABC | 2021 | [214] |
| 79 | Hybrid photovoltaic /diesel generator/battery system | AMPA | – | Standard MPA | The AMPA method is compared with PSO | 2021 | [215] |
| 80 | Heat Power System and Fuel Cell | DMPA | – | Standard MPA | The DMPA method is compared with basic MPA and NSGA-II | 2021 | [216] |
| 81 | Tensile Behavior Prediction | RVFL-MPA | – | Standard MPA | The RVFL-MPA method is compared with many state-of –art methods | 2020 | [217] |
| 82 | Photo Voltaic models | – | – | Standard MPA | The proposed method is compared with SOA, SA, GOA and WOA | 2020 | [218] |
| 83 | Photo Voltaic models | – | – | Standard MPA | The proposed method is compared with MRFO, HHO and PSO | 2020 | [219] |
| 84 | Wind Solar Generation system | – | – | Standard MPA | The proposed method is compared with ALO, HAS, PSO, DE, SGA, BBO, TLABO etc., | 2020 | [220] |
Table 9.
Full Form of the different proposed methods as mentioned in Table 8
| S. No | Full Form of the different proposed methods | Abbreviation |
|---|---|---|
| 1 | Artificial Neural Network-Based Marine Predators Algorithm [199] | MPA-ANN |
| 2 | Improved Marine Predators Algorithm and Convolution Neural Network [200] | IMPACNN |
| 3 | Multi-Group Marine Predator Algorithm-Based Enhanced Recurrent Neural Network [201] | MGMPA-ERNN |
| 4 | Marine Predators Algorithm and Maximum Gabor Energy [202] | MPA-MGE |
| 5 | Marine Predator Algorithm-Based Maxima Power Point Technique [203] | MPA-MPPT |
| 6 | Extended Marine Predator Algorithm based ANN [157][157] | ANN-EMPA |
| 7 | Deep Learning and Marine Predators Algorithm [204] | SFD-Hyb-CNN-SVM-MPA |
| 8 | Marine Predators Algorithm and Feed forward Neural Networks [208] | MPAFNN |
| 9 | Marine Predators Algorithm and Convolution Neural Networks [200] | MPA-CNN |
| 10 | Type II Fuzzy Entropy and Marine Predators Algorithm [209] | MPATII-FE |
| 11 | Three-Scale image Decomposition and Marine Predators Algorithm [210] | TSD-MPA |
| 12 | Marine Predators Algorithm-based Support Vector Machine and Topology Learning and Out-of-Sample Embedding [211] | MPA-SVM-TLOE |
| 13 | Random Vector Functional Link integrated with Marine Predators Algorithm [217] | RVFL-MPA |
| 14 | Marine Predators Algorithm with Q-Learning [207] | QMPA |
| 15 | Adaptive Marine Predators Algorithm [215] | AMPA |
| 16 | Developed Marine Predators Algorithm [215] | DMPA |
Representative Articles of MPA Used in the Survey
This section briefly describes few articles used in the survey in the above sections that has been highlighted as a representative article in the manuscript. The choice of the articles is done on the basis of the highest number of citations done so far. The articles described in this section comprised of both the revised variant as well as the hybridized variant of Marine Predators algorithm developed so far and has been referred by many researchers to carry forth their research activities.
In the work of Basset et al. [165] a hybridized variant of MPA called as Improved Marine Predators Algorithm and a Ranking-Based Diversity Reduction Strategy (IMPARDR) to develop hybrid COVID-19 Detection model is proposed. The proposed method employs Improved Marine Predators Algorithm (IMPA) and a Ranking-Based Diversity Reduction Strategy (RDR). The RDR strategy is employed for the enhancement of the performance of IMPA to get better solution in lesser number of iterations. RDR basically identifies incompetent particles that cannot reach the better solutions within a specified number of iterations, thus moving those inept particles towards the best solutions generated so far. The proposed method is validated using the medical images i.e., nine chest X-Ray images with threshold levels amid 10 and 100 and is further equated with five state-of-art algorithms namely EO, WOA, SCA, HHA, and SSA. The experimental outcome clearly exposes that the hybrid model, IMPARDR outdoes other algorithms mentioned above in terms of fitness values, Std, and a range of threshold metrics. The paper further advocates a path to the interested researcher that the proposed method can be worked on with color image segmentation and other medical applications thus paving a way for more investigation.
Sahlol et al. [180] anticipated a revised variant of MPA called Fractional Order Marine Predators Algorithm (FO-MPA) for COVID-19 image classification. The proposed method uses CNN mechanism for feature extraction and Fractional Order (FO) with enhanced version of Marine Predators Algorithm (MPA) to choose the pertinent features. The proposed method’s performance is validated on two public COVID-19 X-ray datasets and the proposed FO-MPA method is compared with nine state-of-art algorithms namely SMA, HHO, HGSO, WOA, SCA, bGWO, SGA, BPSO, besides the classic MPA. The experimental result clearly highlights that the proposed method produces efficient result in terms of both classification as well as feature extraction when compared with the above-mentioned algorithms. The paper further suggests a direction to the researcher that the proposed method can be further applied for numerous image classification tasks and possibly will be decent alternative to other feature extractor and selector methods.
In the work of Basset et al. [181], Improved Modified Marine Predators Algorithm (IMMPA), a revised variants of MPA for the purpose of task scheduling in IoT based Fog Computing application is anticipated. The proposed method employs Modified MPA (MMPA) to improve the exploitation capability of the traditional MPA and ranking strategy-based initialization and mutation to get rid of the local optima and move towards the best so-far solution achieved. The IMMPA method is thereby compared with seven state-of-arts algorithms namely MPA, MMPA, WOA, SCA, SSA, GA and EOA and the experimental results clearly reveals the fact that the proposed method outperforms the above-mentioned algorithms. The evaluation has been performed based on five performance metrics such as energy consumed, make-span, cost, flow time and carbon dioxide emission rate. The paper further suggests a direction to the researcher that the proposed method can be further applied to schedule the dependent task in fog system and for answering multi-dimensional knapsack problems and DNA fragment assembly problem.
In the work of Elaziz et al. [217] a hybridized variant of MPA is proposed known as Random Vector Functional Link integrated with Marine Predators Algorithm (RVFL-MPA) for the tensile behavior prediction of dissimilar friction stir welded aluminum alloy joints. The proposed method employs MPA with RVFL to improve the prediction accuracy by employing the input parameters such as rotational speed, welding speed, tool axial force and pin profile with Tensile Elongation (TE) and Ultimate Tensile strength (UTS) as the output parameters. The RVFL-MPA method confirmed boundless promise amongst the experimental and projected outcomes which further indicates that it is not just precise but unfailing as well to expect the tensile behavior of welded aluminum joints.
In the work of Ridha [182] a hybridized variant of MPA is proposed known as Marine Predators Algorithm and Lambert W function (MPALW) for parameters extraction of single and double diodes photovoltaic models. The proposed method employs MPA with Lambert W function to tackle the parameter extraction optimization problem. The MPALW method is compared with six state-of-arts methods namely MPA, IEM, BHHO, DEAM, EO and SMA. The experimental result further clearly divulges the fact that the MPLW outperforms the other methods mentioned above in terms of accuracy as well as reliability. The paper further suggested the interested researchers that the proposed method can be applied to real engineering applications such as smart grids, energy sector, and fault error detection in future.
Ramezani et al [169]. in his work proposed a revised variant of MPA known as Modified Marine Predator Algorithm (MMPA) for the purpose of a real-world optimization problem based on PID control applied to a DC motor (PID controller tuning problem). The proposed method employs opposition-based learning method to improvise the initial population, population diversity as well as productivity; chaotic map function to discover the search space; self-adaptive population method to inevitably regulate the size of the population and adaptive method to switch amongst exploration and exploitation phases. The validation of the performance of MMPA is performed on the simulated MATLAB environment on standard test functions including CEC-06 2019 tests and is compared with five state-of-arts methods namely PSO, HHA, DS, JAYA, WOA, LCA, GOA and EO. The experimental result clearly reveals the fact that the MPLW outperforms the other methods mentioned above. The paper further suggest that the proposed method can be further applied to unravel discrete space, binary and multi-objective optimization problems, as well as for solving the problem of transmission sensitivity.
Eid et al. [167] in his work proposed a revised variant of MPA known as Improved Marine Predator Algorithm (IMPA) for the purpose of optimal allocation of active and reactive power resources in distribution networks. The proposed method employs Reactive power control strategy, Predator strategies to lessen the overall system losses and voltage deviations and make the most of the voltage stability further improving the distribution system’s total performance. The validation of the performance of IMPA is performed on two standard test systems, 69-bus and 118-bus distribution networks to prove the proposed algorithm’s efficiency as well as scalability. Further, the proposed IMPA method is compared with three state-of-arts methods namely such as MPA, AEO and PSO. The experimental result clearly reveals the fact that the IMPA methods is capable of finding optimal solution and outperforms the other methods mentioned above.
Houssein et al. [192] in his paper proposed a new revised variant of MPA known as Opposition-Based Marine Predators Algorithm (MPA-OBL) for the for global optimization and multilevel thresholding image segmentation. The proposed method employs Opposition-Based Learning (OBL) strategy to boost the performance of the traditional MPA basically by improving their search efficiency, enhancing the exploitation phase as well as convergence. The validation of the performance of MPA-OBL is performed to solve IEEE CEC’2020 benchmark problems. Further, the proposed method is compared with seven state-of-arts methods namely LSHADE-SPACMAOBL, CMA_ES-OBL, DE-OBL, HHO-OBL, SCA-OBL, SSA-OBL and MPA. The experimental result clearly reveals the fact that the MPA-OBL methods generates remarkably proficient outcomes in contrast with the other competitor algorithms as mentioned above. Additionally, the proposed method is used for image segmentation by means of two objective functions of Otsu and Kapur’s methods over a number of benchmark images at considering different threshold values using three evaluation matrices namely Peak signal-to-noise ratio (PSNR), Structural similarity (SSIM), and Feature similarity (FSIM) indices.
In the work of Dinh [210] a hybridized variant of MPA known as Three-Scale image Decomposition and Marine Predators Algorithm (TSD-MPA) for multi-modal image fusion is proposed. The proposed TSD-MPA employs Three-Scale Decomposition (TSD) technique to achieve the base and detail components; local energy function to preserve significant data and MPA for generating the optimal parameter. The validation of the performance of TSD-MPA is done with the help of the medical images and the proposed method is compared with five state-of-arts methods namely CSMCA, NSCT, CSR, NSST-PA-PCNN and NSST-MSMG-CNN. The experimental results clearly highlights that the TSD-MPA method meaningfully improves the quality of the fused image’s and preserves the information in regard to the edge.
Conclusion and Potential Future Research Directions
A number of studies projected using MPA has addressed and solved numerous optimization problems though, MPA was originally anticipated to deal with continuous optimization problems. Additionally, although MPA has vigorous parameters, still the issue of obtaining optimal or near optimal solution arises in some of the scenarios because of the local optima stagnation, low convergence speed and discrepancy between exploitation and exploration. Moreover, MPA has some crucial issue in terms of its structure i.e., the phases of algorithm wherein the number of iterations is inadequate to explore the search space and then find the optimal solutions thereby greatly affecting the searching mechanism. On the other hand, MPA suffers from few of the deficiency such as the incapability to yield a varied initial population with high productivity lack of quick escaping of the local optimization which needs to be taken care of.
This has led to the proposal and introduction of several variants of MPA to address the flaws and issues encountered in the standard MPA and convert MPA into a stronger, robust and effective algorithm that would be capable of managing diverse search spaces. In this paper, a comprehensive survey of MPA has been performed according to the revision, hybridizations and applications. The MPA variants i.e., both the revised and the hybridized are elaborated in the previous section. From the study so far, it is clear that MPA algorithm has gained enormous popularity and importance due to which39 revised or modified variants of MPA has been introduced, developed and implemented so far (in two years) to resolve problem from various application areas. Above all standard MPA as well as revised MPA has been integrated with the existing algorithms and strategies generating 35 new hybrid algorithms to resolve the numerous issues from different research domains. Since its development several research papers have been published by several researchers and academicians highlighting its effectiveness and such competitive performance of MPA are due to its effortlessness, superior convergence speed, realistic execution time and most importantly its high potential to blend and strive with new optimization techniques and strategies. No doubt, MPA and its variants have noticeably proved itself as a successful method to unravel vague real-world optimization problems; however, it can still be further investigated. Few of the prospective research directions have been anticipated below that shall expectantly turn out to be constructive for the researcher to exhume and discover MPA in other arena of research.
Numerous variants of MPA has been developed so far and all the variants have demonstrated the best of the results in different area of research, however, the mixed-integer variant of MPA (MIMPA), Constrained MPA (CMPA)or even parameter-less MPA (PMPA)could be an interesting area to explore in future. Furthermore, few revised variants of MPA had been explored in the field of robot path planning and navigation, however, more stringent variant of MPA could be devised such as Mobile MPA/Dynamic MPA that would have the capability to tackle and control dynamic trajectory, dynamic obstacles, dynamic goal etc., could definitely be a good work to work in future. The introduced revised variants of MPA utilized in the field of image processing could be utilized to work for color image classification, segmentation [221], enhancement [222] especially for medical images (MRI, CT etc.,) to extract regions containing clinical features.
Variety of swarm-based, math-based meta-heuristic algorithm has been hybridized with MPA and its variants to resolve different optimization problem however, in future one can even think of applying or integrating plant-based [119, 127], human-based [8] and even physics/chemistry [47, 68] based meta-heuristic algorithms to identify the potential of MPA and further progress the computational performance and generate quality solution.
Numerous problems belonging to wide range of applications areas has been explored using MPA and its variants, however, the researcher can focus on the devising the solution using MPA or its variants as an optimizer to optimize the existing classifier/mechanism and further apply to identify urban sprawl using the series of satellite images available. MPA technology can be further extended to solve different optimization problems in the power system applications, energy storage devices, smart grids, knowledge discovery, fog systems, DNA fragment assembly problem, signal denoising, work scheduling, parameter optimization and smart home applications.
Funding
There is no funding associated with this research.
Data Availability
The authors do not have the permission to share the data.
Declarations
Conflict of interest
On behalf of all authors, the corresponding author states that there is no conflict of interest. The authors declare that they have no conflict of interest.
Ethical Approval
This article does not contain any studies with human participants or animals performed by any of the authors.
Footnotes
Publisher's Note
Springer Nature remains neutral with regard to jurisdictional claims in published maps and institutional affiliations.
Change history
3/14/2023
A Correction to this paper has been published: 10.1007/s11831-023-09906-z
Contributor Information
Rebika Rai, Email: rrai@cus.ac.in.
Krishna Gopal Dhal, Email: krishnagopal.dhal@midnaporecollege.ac.in.
Arunita Das, Email: arunita.das@midnaporecollege.ac.in.
Swarnajit Ray, Email: swarnajit32@gmail.com.
References
- 1.Glover F. Future paths for integer programming and links to artificial intelligence. Comput Oper Res. 1986;13(5):533–549. doi: 10.1016/0305-0548(86)90048-1. [DOI] [Google Scholar]
- 2.Faramarzi A, Heidarinejad M, Mirjalili S, Gandomi AH. Marine predators algorithm: a nature-inspired metaheuristic. Exp Syst Appl. 2020;152:113377. doi: 10.1016/j.eswa.2020.113377. [DOI] [Google Scholar]
- 3.Hu G, Li M, Wang X, Wei G, Chang CT. An enhanced manta ray foraging optimization algorithm for shape optimization of complex CCG-ball curves. Knowl-Based Syst. 2022;240:108071. doi: 10.1016/j.knosys.2021.108071. [DOI] [Google Scholar]
- 4.Hu G, Zhong J, Du B, Wei G. An enhanced hybrid arithmetic optimization algorithm for engineering applications. Comput Methods Appl Mech Eng. 2022;394:114901. doi: 10.1016/j.cma.2022.114901. [DOI] [Google Scholar]
- 5.Hu G, Du B, Wang X, Wei G. An enhanced black widow optimization algorithm for feature selection. Knowl-Based Syst. 2022;235:107638. doi: 10.1016/j.knosys.2021.107638. [DOI] [Google Scholar]
- 6.Rai R, Das A, Dhal KG. Nature-inspired optimization algorithms and their significance in multi-thresholding image segmentation: an inclusive review. Evol Syst. 2022 doi: 10.1007/s12530-022-09425-5. [DOI] [PMC free article] [PubMed] [Google Scholar]
- 7.Dhal KG, Das A, Ray S, Gálvez J, Das S. Nature-inspired optimization algorithms and their application in multi-thresholding image segmentation. Arch Comput Methods Eng. 2020;27(3):855–888. doi: 10.1007/s11831-019-09334-y. [DOI] [Google Scholar]
- 8.Rai R, Das A, Ray S, Dhal KG. Human-inspired optimization algorithms: theoretical foundations, algorithms open-research issues and application for multi-level thresholding. Arch Comput Methods Eng. 2022 doi: 10.1007/s11831-022-09766-z. [DOI] [PMC free article] [PubMed] [Google Scholar]
- 9.Holland JH. Genetic algorithms. Sci Am. 1992;267(1):66–73. doi: 10.1038/scientificamerican0792-66. [DOI] [Google Scholar]
- 10.Storn R, Price K. Diferential evolution-a simple and efcient heuristic for global optimization over continuous spaces. J Glob Optim. 1997;11(4):341–359. doi: 10.1023/A:1008202821328. [DOI] [Google Scholar]
- 11.Yao X, Liu Y, Lin G. Evolutionary programming made faster. IEEE Trans Evol Comput. 1999;3(2):82–102. doi: 10.1109/4235.771163. [DOI] [Google Scholar]
- 12.Beyer HG, Schwefel HP. Evolution strategies—a comprehensive introduction. Nat Comput. 2002;1(1):3–52. doi: 10.1023/A:1015059928466. [DOI] [Google Scholar]
- 13.Koza JR, Poli R. Search methodologies. Boston, MA: Springer; 2005. Genetic programming; pp. 127–164. [Google Scholar]
- 14.Baluja, S. (1994). Population-based incremental learning. a method for integrating genetic search based function optimization and competitive learning. Carnegie-Mellon Univ Pittsburgh Pa Dept Of Computer Science.
- 15.Simon D. Biogeography-based optimization. IEEE Trans Evol Comput. 2008;12(6):702–713. doi: 10.1109/TEVC.2008.919004. [DOI] [Google Scholar]
- 16.Moscato P, Cotta C, Mendes A. New optimization techniques in engineering. Berlin, Heidelberg: Springer; 2004. Memetic algorithms; pp. 53–85. [Google Scholar]
- 17.De Castro, L. N., & Von Zuben, F. J. (2000). The clonal selection algorithm with engineering applications. In Proceedings of GECCO (Vol. 2000, pp. 36–39).
- 18.Dorigo M, Di Caro G (1999) Ant colony optimization: a new meta-heuristic. In: Proceedings of the 1999 congress on evolutionary computation-CEC99 (Cat. No. 99TH8406), vol 2. IEEE, pp 1470–1477.
- 19.Kennedy, J., & Eberhart, R. (1995, November). Particle swarm optimization. In Proceedings of ICNN'95-international conference on neural networks (Vol. 4, pp. 1942–1948). IEEE.
- 20.Karaboga D. Artificial bee colony algorithm. Scholarpedia. 2010;5(3):6915. doi: 10.4249/scholarpedia.6915. [DOI] [Google Scholar]
- 21.Yang, X. S., & Deb, S. (2010). Engineering optimisation by cuckoo search. arXiv preprint arXiv:1005.2908.
- 22.Yang, X. S., & He, X. (2013). Firefly algorithm: recent advances and applications. arXiv preprint arXiv:1308.3898.
- 23.Yang, X. S., & Gandomi, A. H. (2012). Bat algorithm: a novel approach for global engineering optimization. Engineering computations.
- 24.Wang GG, Guo L, Gandomi AH, Hao GS, Wang H. Chaotic krill herd algorithm. Inf Sci. 2014;274:17–34. doi: 10.1016/j.ins.2014.02.123. [DOI] [Google Scholar]
- 25.Emary E, Zawbaa HM, Grosan C, Hassenian AE. Afro-European conference for industrial advancement. Cham: Springer; 2015. Feature subset selection approach by gray-wolf optimization; pp. 1–13. [Google Scholar]
- 26.Mirjalili S. The ant lion optimizer. Adv Eng Softw. 2015;83:80–98. doi: 10.1016/j.advengsoft.2015.01.010. [DOI] [Google Scholar]
- 27.Mirjalili S. Moth-flame optimization algorithm: a novel nature-inspired heuristic paradigm. Knowl-Based Syst. 2015;89:228–249. doi: 10.1016/j.knosys.2015.07.006. [DOI] [Google Scholar]
- 28.Mirjalili S. Dragonfly algorithm: a new meta-heuristic optimization technique for solving single-objective, discrete, and multi-objective problems. Neural Comput Appl. 2016;27(4):1053–1073. doi: 10.1007/s00521-015-1920-1. [DOI] [Google Scholar]
- 29.Mirjalili S, Lewis A. The whale optimization algorithm. Adv Eng Softw. 2016;95:51–67. doi: 10.1016/j.advengsoft.2016.01.008. [DOI] [Google Scholar]
- 30.Mirjalili SZ, Mirjalili S, Saremi S, Faris H, Aljarah I. Grasshopper optimization algorithm for multi-objective optimization problems. Appl Intell. 2018;48(4):805–820. doi: 10.1007/s10489-017-1019-8. [DOI] [Google Scholar]
- 31.Askarzadeh A. A novel metaheuristic method for solving constrained engineering optimization problems: crow search algorithm. Comput Struct. 2016;169:1–12. doi: 10.1016/j.compstruc.2016.03.001. [DOI] [Google Scholar]
- 32.Mirjalili S, Gandomi AH, Mirjalili SZ, Saremi S, Faris H, Mirjalili SM. Salp swarm algorithm: a bio-inspired optimizer for engineering design problems. Adv Eng Softw. 2017;114:163–191. doi: 10.1016/j.advengsoft.2017.07.002. [DOI] [Google Scholar]
- 33.Kavousi A, Vahidi B, Salehi R, Bakhshizadeh MK, Farokhnia N, Fathi SH. Application of the bee algorithm for selective harmonic elimination strategy in multilevel inverters. IEEE Trans Power Electron. 2011;27(4):1689–1696. doi: 10.1109/TPEL.2011.2166124. [DOI] [Google Scholar]
- 34.Heidari AA, Mirjalili S, Faris H, Aljarah I, Mafarja M, Chen H. Harris hawks optimization: algorithm and applications. Futur Gener Comput Syst. 2019;97:849–872. doi: 10.1016/j.future.2019.02.028. [DOI] [Google Scholar]
- 35.Cuevas E, Cienfuegos M, Zaldívar D, Pérez-Cisneros M. A swarm optimization algorithm inspired in the behavior of the social-spider. Exp Syst Appl. 2013;40(16):6374–6384. doi: 10.1016/j.eswa.2013.05.041. [DOI] [Google Scholar]
- 36.Shah-Hosseini H. The intelligent water drops algorithm: a nature-inspired swarm-based optimization algorithm. Int J Bio-inspired Comput. 2009;1(1–2):71–79. doi: 10.1504/IJBIC.2009.022775. [DOI] [Google Scholar]
- 37.Krishnanand KN, Ghose D. Glowworm swarm optimization for simultaneous capture of multiple local optima of multimodal functions. Swarm Intell. 2009;3(2):87–124. doi: 10.1007/s11721-008-0021-5. [DOI] [Google Scholar]
- 38.Zhao W, Zhang Z, Wang L. Manta ray foraging optimization: an effective bio-inspired optimizer for engineering applications. Eng Appl Artif Intell. 2020;87:103300. doi: 10.1016/j.engappai.2019.103300. [DOI] [Google Scholar]
- 39.Shadravan S, Naji HR, Bardsiri VK. The sailfish optimizer: a novel nature-inspired metaheuristic algorithm for solving constrained engineering optimization problems. Eng Appl Artif Intell. 2019;80:20–34. doi: 10.1016/j.engappai.2019.01.001. [DOI] [Google Scholar]
- 40.Liu J, Li D, Wu Y, Liu D. Lion swarm optimization algorithm for comparative study with application to optimal dispatch of cascade hydropower stations. Appl Soft Comput. 2020;87:105974. doi: 10.1016/j.asoc.2019.105974. [DOI] [Google Scholar]
- 41.Dhiman G, Kumar V. Emperor penguin optimizer: a bio-inspired algorithm for engineering problems. Knowl-Based Syst. 2018;159:20–50. doi: 10.1016/j.knosys.2018.06.001. [DOI] [Google Scholar]
- 42.Murase H. Finite element inverse analysis using a photosynthetic algorithm. Comput Electron Agric. 2000;29(1–2):115–123. doi: 10.1016/S0168-1699(00)00139-3. [DOI] [Google Scholar]
- 43.Shah-Hosseini H. Principal components analysis by the galaxy-based search algorithm: a novel metaheuristic for continuous optimisation. Int J Comput Sci Eng. 2011;6(1–2):132–140. [Google Scholar]
- 44.Karami H, Anaraki MV, Farzin S, Mirjalili S. Flow direction algorithm (FDA): a novel optimization approach for solving optimization problems. Comput Ind Eng. 2021;156:107224. doi: 10.1016/j.cie.2021.107224. [DOI] [Google Scholar]
- 45.Hashim FA, Houssein EH, Mabrouk MS, Al-Atabany W, Mirjalili S. Henry gas solubility optimization: a novel physics-based algorithm. Futur Gener Comput Syst. 2019;101:646–667. doi: 10.1016/j.future.2019.07.015. [DOI] [Google Scholar]
- 46.Wei Z, Huang C, Wang X, Han T, Li Y. Nuclear reaction optimization: a novel and powerful physics-based algorithm for global optimization. IEEE Access. 2019;7:66084–66109. doi: 10.1109/ACCESS.2019.2918406. [DOI] [Google Scholar]
- 47.Lam A, Li VO. Chemical reaction optimization: a tutorial. Memet Comput. 2012;4(1):3–17. doi: 10.1007/s12293-012-0075-1. [DOI] [Google Scholar]
- 48.Formato RA. Central force optimization. Prog Electromagn Res. 2007;77(1):425–491. doi: 10.2528/PIER07082403. [DOI] [Google Scholar]
- 49.Erol OK, Eksin I. A new optimization method: big bang–big crunch. Adv Eng Softw. 2006;37(2):106–111. doi: 10.1016/j.advengsoft.2005.04.005. [DOI] [Google Scholar]
- 50.Kaveh A, Motie Share MA, Moslehi M. Magnetic charged system search: a new meta-heuristic algorithm for optimization. Acta Mech. 2013;224(1):85–107. doi: 10.1007/s00707-012-0745-6. [DOI] [Google Scholar]
- 51.Mirjalili S, Mirjalili SM, Hatamlou A. Multi-verse optimizer: a nature-inspired algorithm for global optimization. Neural Comput Appl. 2016;27(2):495–513. doi: 10.1007/s00521-015-1870-7. [DOI] [Google Scholar]
- 52.Kaveh A, Dadras A. A novel meta-heuristic optimization algorithm: thermal exchange optimization. Adv Eng Softw. 2017;110:69–84. doi: 10.1016/j.advengsoft.2017.03.014. [DOI] [Google Scholar]
- 53.Kaveh A, Ghazaan MI. A new meta-heuristic algorithm: vibrating particles system. Sci Iran. Trans A, Civil Eng. 2017;24(2):551. [Google Scholar]
- 54.Xie L, Tan Y, Zeng J, Cui Z. Artificial physics optimisation: a brief survey. Int J Bio-Inspired Comput. 2010;2(5):291–302. doi: 10.1504/IJBIC.2010.036155. [DOI] [Google Scholar]
- 55.Kaveh A, Khayatazad M. A new meta-heuristic method: ray optimization. Comput Struct. 2012;112:283–294. doi: 10.1016/j.compstruc.2012.09.003. [DOI] [Google Scholar]
- 56.Azizi M. Atomic orbital search: a novel metaheuristic algorithm. Appl Math Model. 2021;93:657–683. doi: 10.1016/j.apm.2020.12.021. [DOI] [Google Scholar]
- 57.Faramarzi A, Heidarinejad M, Stephens B, Mirjalili S. Equilibrium optimizer: a novel optimization algorithm. Knowl-Based Syst. 2020;191:105190. doi: 10.1016/j.knosys.2019.105190. [DOI] [Google Scholar]
- 58.Zhao W, Wang L, Zhang Z. Atom search optimization and its application to solve a hydrogeologic parameter estimation problem. Knowl-Based Syst. 2019;163:283–304. doi: 10.1016/j.knosys.2018.08.030. [DOI] [Google Scholar]
- 59.Hatamlou A. Black hole: a new heuristic optimization approach for data clustering. Inf Sci. 2013;222:175–184. doi: 10.1016/j.ins.2012.08.023. [DOI] [Google Scholar]
- 60.Alatas B. ACROA: artificial chemical reaction optimization algorithm for global optimization. Exp Syst Appl. 2011;38(10):13170–13180. doi: 10.1016/j.eswa.2011.04.126. [DOI] [Google Scholar]
- 61.Rashedi E, Nezamabadi-Pour H, Saryazdi S. GSA: a gravitational search algorithm. Inf Sci. 2009;179(13):2232–2248. doi: 10.1016/j.ins.2009.03.004. [DOI] [Google Scholar]
- 62.Abedinpourshotorban H, Shamsuddin SM, Beheshti Z, Jawawi DN. Electromagnetic field optimization: a physics-inspired metaheuristic optimization algorithm. Swarm Evol Comput. 2016;26:8–22. doi: 10.1016/j.swevo.2015.07.002. [DOI] [Google Scholar]
- 63.Kaveh A, Bakhshpoori T. Water evaporation optimization: a novel physically inspired optimization algorithm. Comput Struct. 2016;167:69–85. doi: 10.1016/j.compstruc.2016.01.008. [DOI] [Google Scholar]
- 64.Kashan AH. A new metaheuristic for optimization: optics inspired optimization (OIO) Comput Oper Res. 2015;55:99–125. doi: 10.1016/j.cor.2014.10.011. [DOI] [Google Scholar]
- 65.Birbil Şİ, Fang SC. An electromagnetism-like mechanism for global optimization. J Global Optim. 2003;25(3):263–282. doi: 10.1023/A:1022452626305. [DOI] [Google Scholar]
- 66.Kaveh A, Mahdavi VR. Colliding bodies optimization: a novel meta-heuristic method. Comput Struct. 2014;139:18–27. doi: 10.1016/j.compstruc.2014.04.005. [DOI] [Google Scholar]
- 67.Kaveh A, Talatahari S. A novel heuristic optimization method: charged system search. Acta Mech. 2010;213(3):267–289. doi: 10.1007/s00707-009-0270-4. [DOI] [Google Scholar]
- 68.Rashedi E, Rashedi E, Nezamabadi-Pour H. A comprehensive survey on gravitational search algorithm. Swarm Evol Comput. 2018;41:141–158. doi: 10.1016/j.swevo.2018.02.018. [DOI] [Google Scholar]
- 69.Reynolds RG. An introduction to cultural algorithms. ProcThird Ann Conf Evol Program. 1994;24:131–139. [Google Scholar]
- 70.Atashpaz-Gargari, E., & Lucas, C. (2007, September). Imperialist competitive algorithm: an algorithm for optimization inspired by imperialistic competition. In 2007 IEEE congress on evolutionary computation (pp. 4661–4667).
- 71.Rao RV, Savsani VJ, Vakharia DP. Teaching–learning-based optimization: a novel method for constrained mechanical design optimization problems. Comput Aided Des. 2011;43(3):303–315. doi: 10.1016/j.cad.2010.12.015. [DOI] [Google Scholar]
- 72.Shi, Y. (2011, June). Brain storm optimization algorithm. In International conference in swarm intelligence. Springer, Berlin, Heidelberg, pp. 303–309
- 73.Ahmadi SA. Human behavior-based optimization: a novel metaheuristic approach to solve complex optimization problems. Neural Comput Appl. 2017;28(1):233–244. doi: 10.1007/s00521-016-2334-4. [DOI] [Google Scholar]
- 74.Mousavirad SJ, Ebrahimpour-Komleh H. Human mental search: a new population-based metaheuristic optimization algorithm. Appl Intell. 2017;47(3):850–887. doi: 10.1007/s10489-017-0903-6. [DOI] [Google Scholar]
- 75.Fathollahi-Fard AM, Hajiaghaei-Keshteli M, Tavakkoli-Moghaddam R. The social engineering optimizer (SEO) Eng Appl Artif Intell. 2018;72:267–293. doi: 10.1016/j.engappai.2018.04.009. [DOI] [Google Scholar]
- 76.Zhang J, Xiao M, Gao L, Pan Q. Queuing search algorithm: a novel metaheuristic algorithm for solving engineering optimization problems. Appl Math Model. 2018;63:464–490. doi: 10.1016/j.apm.2018.06.036. [DOI] [Google Scholar]
- 77.Shabani A, Asgarian B, Salido M, Gharebaghi SA. Search and rescue optimization algorithm: a new optimization method for solving constrained engineering optimization problems. Exp Syst Appl. 2020;161:113698. doi: 10.1016/j.eswa.2020.113698. [DOI] [Google Scholar]
- 78.Khatri A, Gaba A, Rana KPS, Kumar V. A novel life choice-based optimizer. Soft Comput. 2020;24(12):9121–9141. doi: 10.1007/s00500-019-04443-z. [DOI] [Google Scholar]
- 79.Tharwat A, Darwish A, Hassanien AE. Rough sets and social ski-driver optimization for drug toxicity analysis. Comput Methods Programs Biomed. 2020;197:105702. doi: 10.1016/j.cmpb.2020.105702. [DOI] [PubMed] [Google Scholar]
- 80.Mohamed AW, Hadi AA, Mohamed AK. Gaining-sharing knowledge based algorithm for solving optimization problems: a novel nature-inspired algorithm. Int J Mach Learn Cybern. 2020;11(7):1501–1529. doi: 10.1007/s13042-019-01053-x. [DOI] [Google Scholar]
- 81.Elsisi M. Future search algorithm for optimization. Evol Intel. 2019;12(1):21–31. doi: 10.1007/s12065-018-0172-2. [DOI] [Google Scholar]
- 82.Shaheen AM, Ginidi AR, El-Sehiemy RA, Ghoneim SS. A forensic-based investigation algorithm for parameter extraction of solar cell models. IEEE Access. 2020;9:1–20. doi: 10.1109/ACCESS.2020.3046536. [DOI] [Google Scholar]
- 83.Askari Q, Younas I, Saeed M. Political optimizer: a novel socio-inspired meta-heuristic for global optimization. Knowl-Based Syst. 2020;195:105709. doi: 10.1016/j.knosys.2020.105709. [DOI] [Google Scholar]
- 84.Askari Q, Saeed M, Younas I. Heap-based optimizer inspired by corporate rank hierarchy for global optimization. Expert Syst Appl. 2020;161:113702. doi: 10.1016/j.eswa.2020.113702. [DOI] [Google Scholar]
- 85.Ghasemian H, Ghasemian F, Vahdat-Nejad H. Human urbanization algorithm: a novel metaheuristic approach. Math Comput Simul. 2020;178:1–15. doi: 10.1016/j.matcom.2020.05.023. [DOI] [Google Scholar]
- 86.Rahkar Farshi T. Battle royale optimization algorithm. Neural Comput Appl. 2021;33(4):1139–1157. doi: 10.1007/s00521-020-05004-4. [DOI] [Google Scholar]
- 87.Al-Betar MA, Alyasseri ZAA, Awadallah MA, Abu Doush I. Coronavirus herd immunity optimizer (CHIO) Neural Comput Appl. 2021;33(10):5011–5042. doi: 10.1007/s00521-020-05296-6. [DOI] [PMC free article] [PubMed] [Google Scholar]
- 88.Savsani P, Savsani V. Passing vehicle search (PVS): a novel metaheuristic algorithm. Appl Math Model. 2016;40(5–6):3951–3978. doi: 10.1016/j.apm.2015.10.040. [DOI] [Google Scholar]
- 89.Rao R. Jaya: a simple and new optimization algorithm for solving constrained and unconstrained optimization problems. Int J Ind Eng Comput. 2016;7(1):19–34. [Google Scholar]
- 90.Dai, C., Zhu, Y., & Chen, W. (2006, November). Seeker optimization algorithm. In International conference on computational and information science (pp. 167–176). Springer, Berlin, Heidelberg.
- 91.Gandomi AH. Interior search algorithm (ISA): a novel approach for global optimization. ISA Trans. 2014;53(4):1168–1183. doi: 10.1016/j.isatra.2014.03.018. [DOI] [PubMed] [Google Scholar]
- 92.Moosavian N, Roodsari BK. Soccer league competition algorithm: a novel meta-heuristic algorithm for optimal design of water distribution networks. Swarm Evol Comput. 2014;17:14–24. doi: 10.1016/j.swevo.2014.02.002. [DOI] [Google Scholar]
- 93.Ghorbani N, Babaei E. Exchange market algorithm. Appl Soft Comput. 2014;19:177–187. doi: 10.1016/j.asoc.2014.02.006. [DOI] [Google Scholar]
- 94.Eita MA, Fahmy MM. Group counseling optimization. Appl Soft Comput. 2014;22:585–604. doi: 10.1016/j.asoc.2014.03.043. [DOI] [Google Scholar]
- 95.Kaveh A, Zolghadr A. A novel meta-heuristic algorithm: tug of war optimization. Iran Univ Sci Technol. 2016;6(4):469–492. [Google Scholar]
- 96.Bouchekara HREH. Most valuable player algorithm: a novel optimization algorithm inspired from sport. Oper Res Int Journal. 2020;20(1):139–195. doi: 10.1007/s12351-017-0320-y. [DOI] [Google Scholar]
- 97.Moghdani R, Salimifard K. Volleyball premier league algorithm. Appl Soft Comput. 2018;64:161–185. doi: 10.1016/j.asoc.2017.11.043. [DOI] [Google Scholar]
- 98.Wagan AI, Shaikh MM. A new metaheuristic optimization algorithm inspired by human dynasties with an application to the wind turbine micrositing problem. Appl Soft Comput. 2020;90:106176. doi: 10.1016/j.asoc.2020.106176. [DOI] [Google Scholar]
- 99.Morgan DL. Focus groups. Ann Rev Sociol. 1996;22(1):129–152. doi: 10.1146/annurev.soc.22.1.129. [DOI] [Google Scholar]
- 100.Emami H. Stock exchange trading optimization algorithm: a human-inspired method for global optimization. J Supercomput. 2022;78(2):2125–2174. doi: 10.1007/s11227-021-03943-w. [DOI] [PMC free article] [PubMed] [Google Scholar]
- 101.Emami, H. (2021). Anti coronavirus optimization algorithm: A socio-inspired meta-heuristic for numerical and engineering optimization problems.
- 102.Kumar M, Kulkarni AJ, Satapathy SC. Socio evolution & learning optimization algorithm: a socio-inspired optimization methodology. Futur Gener Comput Syst. 2018;81:252–272. doi: 10.1016/j.future.2017.10.052. [DOI] [Google Scholar]
- 103.Kashan, A. H. (2009, December). League championship algorithm: a new algorithm for numerical function optimization. In 2009 international conference of soft computing and pattern recognition (pp. 43–48). IEEE.
- 104.Huan TT, Kulkarni AJ, Kanesan J, Huang CJ, Abraham A. Ideology algorithm: a socio-inspired optimization methodology. Neural Comput Appl. 2017;28(1):845–876. doi: 10.1007/s00521-016-2379-4. [DOI] [Google Scholar]
- 105.Kulkarni, A. J., Durugkar, I. P., & Kumar, M. (2013, October). Cohort intelligence: a self supervised learning behavior. In 2013 IEEE international conference on systems, man, and cybernetics (pp. 1396–1400). IEEE.
- 106.Satapathy S, Naik A. Social group optimization (SGO): a new population evolutionary optimization technique. Complex Intell Syst. 2016;2(3):173–203. doi: 10.1007/s40747-016-0022-8. [DOI] [Google Scholar]
- 107.Liu ZZ, Chu DH, Song C, Xue X, Lu BY. Social learning optimization (SLO) algorithm paradigm and its application in QoS-aware cloud service composition. Inf Sci. 2016;326:315–333. doi: 10.1016/j.ins.2015.08.004. [DOI] [Google Scholar]
- 108.Kuo HC, Lin CH. Cultural evolution algorithm for global optimizations and its applications. J Appl Res Technol. 2013;11(4):510–522. doi: 10.1016/S1665-6423(13)71558-X. [DOI] [Google Scholar]
- 109.Civicioglu P. Backtracking search optimization algorithm for numerical optimization problems. Appl Math Comput. 2013;219(15):8121–8144. [Google Scholar]
- 110.Fadakar, E., & Ebrahimi, M. (2016, March). A new metaheuristic football game inspired algorithm. In 2016 1st conference on swarm intelligence and evolutionary computation (CSIEC) (pp. 6–11). IEEE.
- 111.Das P, Das DK, Dey S. A new class topper optimization algorithm with an application to data clustering. IEEE Trans Emerg Top Comput. 2018;8(4):948–959. [Google Scholar]
- 112.Singh PR, Abd Elaziz M, Xiong S. Ludo game-based metaheuristics for global and engineering optimization. Appl Soft Comput. 2019;84:105723. doi: 10.1016/j.asoc.2019.105723. [DOI] [Google Scholar]
- 113.Mahmoodabadi MJ, Rasekh M, Zohari T. TGA: Team game algorithm. Future Comput Inform J. 2018;3(2):191–199. doi: 10.1016/j.fcij.2018.03.002. [DOI] [Google Scholar]
- 114.Emami H, Derakhshan F. Election algorithm: a new socio-politically inspired strategy. AI Commun. 2015;28(3):591–603. doi: 10.3233/AIC-140652. [DOI] [Google Scholar]
- 115.Lv W, He C, Li D, Cheng S, Luo S, Zhang X. Election campaign optimization algorithm. Procedia Comput Sci. 2010;1(1):1377–1386. doi: 10.1016/j.procs.2010.04.153. [DOI] [Google Scholar]
- 116.Ahmadi-Javid, A. (2011, June). Anarchic society optimization: a human-inspired method. In 2011 IEEE congress of evolutionary computation (CEC) (pp. 2586–2592). IEEE.
- 117.Ray T, Liew KM. Society and civilization: an optimization algorithm based on the simulation of social behavior. IEEE Trans Evol Comput. 2003;7(4):386–396. doi: 10.1109/TEVC.2003.814902. [DOI] [Google Scholar]
- 118.Xu, Y., Cui, Z., & Zeng, J. (2010, December). Social emotional optimization algorithm for nonlinear constrained optimization problems. In International conference on swarm, evolutionary, and memetic computing (pp. 583–590). Springer, Berlin, Heidelberg.
- 119.Cai, W., Yang, W., & Chen, X. (2008, October). A global optimization algorithm based on plant growth theory: plant growth optimization. In 2008 International conference on intelligent computation technology and automation (ICICTA) (Vol. 1, pp. 1194–1199). IEEE.
- 120.Zhang H, Zhu Y, Chen H. Root growth model: a novel approach to numerical function optimization and simulation of plant root system. Soft Comput. 2014;18(3):521–537. doi: 10.1007/s00500-013-1073-z. [DOI] [Google Scholar]
- 121.Karimkashi S, Kishk AA. Invasive weed optimization and its features in electromagnetics. IEEE Trans Antennas Propag. 2010;58(4):1269–1278. doi: 10.1109/TAP.2010.2041163. [DOI] [Google Scholar]
- 122.Mohammadi M, Khodaygan S. An algorithm for numerical nonlinear optimization: fertile field algorithm (FFA) J Ambient Intell Humaniz Comput. 2020;11(2):865–878. doi: 10.1007/s12652-019-01598-3. [DOI] [Google Scholar]
- 123.Yang, X. S. (2012, September). Flower pollination algorithm for global optimization. In International conference on unconventional computing and natural computation (pp. 240–249). Springer, Berlin, Heidelberg.
- 124.Kong, X., Chen, Y. L., Xie, W., & Wu, X. (2012, June). A novel paddy field algorithm based on pattern search method. In 2012 IEEE international conference on information and automation (pp. 686–690). IEEE.
- 125.Akyol S, Alatas B. Plant intelligence based metaheuristic optimization algorithms. Artif Intell Rev. 2017;47(4):417–462. doi: 10.1007/s10462-016-9486-6. [DOI] [Google Scholar]
- 126.Cui, Z., & Cai, X. (2013). Artificial plant optimization algorithm. In Swarm Intelligence and Bio-Inspired Computation (pp. 351–365). Elsevier.
- 127.Karci, A. (2007, April). Theory of saplings growing up algorithm. In International Conference on Adaptive and Natural Computing Algorithms (pp. 450–460). Springer, Berlin, Heidelberg.
- 128.Salhi, A., & Fraga, E. S. (2011). Nature-inspired optimisation approaches and the new plant propagation algorithm.
- 129.Labbi Y, Attous DB, Gabbar HA, Mahdad B, Zidan A. A new rooted tree optimization algorithm for economic dispatch with valve-point effect. Int J Electr Power Energy Syst. 2016;79:298–311. doi: 10.1016/j.ijepes.2016.01.028. [DOI] [Google Scholar]
- 130.Zhou Y, Wang Y, Chen X, Zhang L, Wu K. A novel path planning algorithm based on plant growth mechanism. Soft Comput. 2017;21(2):435–445. doi: 10.1007/s00500-016-2045-x. [DOI] [Google Scholar]
- 131.Liu Y, Liu J, Ma L, Tian L. Artificial root foraging optimizer algorithm with hybrid strategies. Saudi J Biol Sci. 2017;24(2):268–275. doi: 10.1016/j.sjbs.2016.09.013. [DOI] [PMC free article] [PubMed] [Google Scholar]
- 132.Karami H, Sanjari MJ, Gharehpetian GB. Hyper-Spherical Search (HSS) algorithm: a novel meta-heuristic algorithm to optimize nonlinear functions. Neural Comput Appl. 2014;25(6):1455–1465. doi: 10.1007/s00521-014-1636-7. [DOI] [Google Scholar]
- 133.Rahmani R, Yusof R. A new simple, fast and efficient algorithm for global optimization over continuous search-space problems: radial movement optimization. Appl Math Comput. 2014;248:287–300. [Google Scholar]
- 134.Salimi H. Stochastic fractal search: a powerful metaheuristic algorithm. Knowl-Based Syst. 2015;75:1–18. doi: 10.1016/j.knosys.2014.07.025. [DOI] [Google Scholar]
- 135.Nematollahi AF, Rahiminejad A, Vahidi B. A novel meta-heuristic optimization method based on golden ratio in nature. Soft Comput. 2020;24(2):1117–1151. doi: 10.1007/s00500-019-03949-w. [DOI] [Google Scholar]
- 136.Mirjalili S. SCA: a sine cosine algorithm for solving optimization problems. Knowl-Based Syst. 2016;96:120–133. doi: 10.1016/j.knosys.2015.12.022. [DOI] [Google Scholar]
- 137.Gabis AB, Meraihi Y, Mirjalili S, Ramdane-Cherif A. A comprehensive survey of sine cosine algorithm: variants and applications. Artif Intell Rev. 2021;54(7):5469–5540. doi: 10.1007/s10462-021-10026-y. [DOI] [PMC free article] [PubMed] [Google Scholar]
- 138.Abualigah L, Diabat A, Mirjalili S, Abd Elaziz M, Gandomi AH. The arithmetic optimization algorithm. Comput Methods Appl Mech Eng. 2021;376:113609. doi: 10.1016/j.cma.2020.113609. [DOI] [Google Scholar]
- 139.Humphries NE, Queiroz N, Dyer JR, Pade NG, Musyl MK, Schaefer KM, et al. Environmental context explains Lévy and Brownian movement patterns of marine predators. Nature. 2010;465(7301):1066–1069. doi: 10.1038/nature09116. [DOI] [PubMed] [Google Scholar]
- 140.Yousri D, Hasanien HM, Fathy A. Parameters identification of solid oxide fuel cell for static and dynamic simulation using comprehensive learning dynamic multi-swarm marine predators algorithm. Energy Convers Manag. 2021;228:113692. doi: 10.1016/j.enconman.2020.113692. [DOI] [Google Scholar]
- 141.Alrasheedi AF, Alnowibet KA, Saxena A, Sallam KM, Mohamed AW. Chaos embed marine predator (CMPA) algorithm for feature selection. Mathematics. 2022;10(9):1411. doi: 10.3390/math10091411. [DOI] [Google Scholar]
- 142.Yang L, He Q, Yang L, Luo S. A fusion multi-strategy marine predator algorithm for mobile robot path planning. Appl Sci. 2022;12(18):9170. doi: 10.3390/app12189170. [DOI] [Google Scholar]
- 143.Jia H, Sun K, Li Y, Cao N. Improved marine predators algorithm for feature selection and SVM optimization. KSII Trans Internet Inform Syst (TIIS) 2022;16(4):1128–1145. [Google Scholar]
- 144.Kusuma PD, Nugrahaeni RA. Stochastic marine predator algorithm with multiple candidates. Int J Adv Comput Sci Appl. 2022 doi: 10.1569/IJACSA.2022.0130428. [DOI] [Google Scholar]
- 145.Cuevas F, Castillo O, Cortés-Antonio P. Generalized type-2 fuzzy parameter adaptation in the marine predator algorithm for fuzzy controller parameterization in mobile robots. Symmetry. 2022;14(5):859. doi: 10.3390/sym14050859. [DOI] [Google Scholar]
- 146.Owoola EO, Xia K, Ogunjo S, Mukase S, Mohamed A. Advanced marine predator algorithm for circular antenna array pattern synthesis. Sensors. 2022;22(15):5779. doi: 10.3390/s22155779. [DOI] [PMC free article] [PubMed] [Google Scholar]
- 147.He Q, Lan Z, Zhang D, Yang L, Luo S. Improved marine predator algorithm for wireless sensor network coverage optimization problem. Sustainability. 2022;14(16):9944. doi: 10.3390/su14169944. [DOI] [Google Scholar]
- 148.Shaheen AM, Elsayed AM, Ginidi AR, EL-Sehiemy RA, Alharthi MM, Ghoneim SS. A novel improved marine predators algorithm for combined heat and power economic dispatch problem. Alex Eng J. 2022;61(3):1834–1851. doi: 10.1016/j.aej.2021.07.001. [DOI] [Google Scholar]
- 149.Beheshti Z. BMPA-TVSinV: a binary marine predators algorithm using time-varying sine and V-shaped transfer functions for wrapper-based feature selection. Knowl-Based Syst. 2022;252:109446. doi: 10.1016/j.knosys.2022.109446. [DOI] [Google Scholar]
- 150.Fan Q, Huang H, Chen Q, Yao L, Yang K, Huang D. A modified self-adaptive marine predators algorithm: framework and engineering applications. Eng Comput. 2022;38(4):3269–3294. doi: 10.1007/s00366-021-01319-5. [DOI] [Google Scholar]
- 151.Shaheen AM, Elsayed AM, El-Sehiemy RA, Kamel S, Ghoneim SS. A modified marine predators optimization algorithm for simultaneous network reconfiguration and distributed generator allocation in distribution systems under different loading conditions. Eng Optim. 2022;54(4):687–708. doi: 10.1080/0305215X.2021.1897799. [DOI] [Google Scholar]
- 152.Zaky AA, Alhumade H, Yousri D, Fathy A, Rezk H, Givalou L, Falaras P. Modeling and optimization of triple diode model of dye-sensitized solar panel using heterogeneous marine predators algorithm. Mathematics. 2022;10(17):3143. doi: 10.3390/math10173143. [DOI] [Google Scholar]
- 153.Liu B, Nie X, Li Z, Yang S, Tian Y. Evolving deep convolutional neural networks by IP-based marine predator algorithm for COVID-19 diagnosis using chest CT scans. J Ambient Intell Humaniz Comput. 2022 doi: 10.1007/s12652-022-03901-1. [DOI] [PMC free article] [PubMed] [Google Scholar]
- 154.Liang S, Pan Y, Zhang H, Zhang J, Wang F, Chen Z. Marine predators algorithm based on adaptive weight and chaos factor and its application. Sci Program. 2022 doi: 10.1155/2022/4623980. [DOI] [Google Scholar]
- 155.Han M, Du Z, Zhu H, Li Y, Yuan Q, Zhu H. Golden-sine dynamic marine predator algorithm for addressing engineering design optimization. Exp Syst Appl. 2022;210:118460. doi: 10.1016/j.eswa.2022.118460. [DOI] [Google Scholar]
- 156.Al-qaness MA, Ewees AA, Fan H, Abualigah L, Abd Elaziz M. Boosted ANFIS model using augmented marine predator algorithm with mutation operators for wind power forecasting. Appl Energy. 2022;314:118851. doi: 10.1016/j.apenergy.2022.118851. [DOI] [Google Scholar]
- 157.Adnan RM, Ewees AA, Parmar KS, Yaseen ZM, Shahid S, Kisi O. The viability of extended marine predators algorithm-based artificial neural networks for streamflow prediction. Appl Soft Comput. 2022;131:109739. doi: 10.1016/j.asoc.2022.109739. [DOI] [Google Scholar]
- 158.Sadiq AS, Dehkordi AA, Mirjalili S, Pham QV. Nonlinear marine predator algorithm: a cost-effective optimizer for fair power allocation in NOMA-VLC-B5G networks. Exp Syst Appl. 2022;203:117395. doi: 10.1016/j.eswa.2022.117395. [DOI] [Google Scholar]
- 159.Yousri D, Abd Elaziz M, Oliva D, Abraham A, Alotaibi MA, Hossain MA. Fractional-order comprehensive learning marine predators algorithm for global optimization and feature selection. Knowl-Based Syst. 2022;235:107603. doi: 10.1016/j.knosys.2021.107603. [DOI] [Google Scholar]
- 160.Hu G, Zhu X, Wang X, Wei G. Multi-strategy boosted marine predators algorithm for optimizing approximate developable surface. Knowl-Based Syst. 2022;254:109615. doi: 10.1016/j.knosys.2022.109615. [DOI] [Google Scholar]
- 161.Hassan MH, Yousri D, Kamel S, Rahmann C. A modified Marine predators algorithm for solving single-and multi-objective combined economic emission dispatch problems. Comput Ind Eng. 2022;164:107906. doi: 10.1016/j.cie.2021.107906. [DOI] [Google Scholar]
- 162.Yousri D, Fathy A, Rezk H. A new comprehensive learning marine predator algorithm for extracting the optimal parameters of supercapacitor model. J Energy Storage. 2021;42:103035. doi: 10.1016/j.est.2021.103035. [DOI] [Google Scholar]
- 163.Balakrishnan K, Dhanalakshmi R, Khaire U. A venture to analyse stable feature selection employing augmented marine predator algorithm based on opposition-based learning. Exp Syst. 2022 doi: 10.1111/exsy.12816. [DOI] [Google Scholar]
- 164.Abdel-Basset M, Mohamed R, Abouhawwash M. Hybrid marine predators algorithm for image segmentation: analysis and validations. Artif Intell Rev. 2022;55(4):3315–3367. doi: 10.1007/s10462-021-10086-0. [DOI] [PMC free article] [PubMed] [Google Scholar]
- 165.Abdel-Basset M, Mohamed R, Elhoseny M, Chakrabortty RK, Ryan M. A hybrid COVID-19 detection model using an improved marine predators algorithm and a ranking-based diversity reduction strategy. IEEE Access. 2020;8:79521–79540. doi: 10.1109/ACCESS.2020.2990893. [DOI] [Google Scholar]
- 166.Riad N, Anis W, Elkassas A, Hassan AEW. Three-phase multilevel inverter using selective harmonic elimination with marine predator algorithm. Electronics. 2021;10(4):374. doi: 10.3390/electronics10040374. [DOI] [Google Scholar]
- 167.Eid A, Kamel S, Abualigah L. Marine predators algorithm for optimal allocation of active and reactive power resources in distribution networks. Neural Comput Appl. 2021;33(21):14327–14355. doi: 10.1007/s00521-021-06078-4. [DOI] [Google Scholar]
- 168.Abdel-Basset M, Mohamed R, Chakrabortty RK, Ryan M, Mirjalili S. New binary marine predators optimization algorithms for 0–1 knapsack problems. Comput Ind Eng. 2021;151:106949. doi: 10.1016/j.cie.2020.106949. [DOI] [Google Scholar]
- 169.Ramezani M, Bahmanyar D, Razmjooy N. A new improved model of marine predator algorithm for optimization problems. Arab J Sci Eng. 2021;46(9):8803–8826. doi: 10.1007/s13369-021-05688-3. [DOI] [Google Scholar]
- 170.Jangir P, Buch H, Mirjalili S, Manoharan P. MOMPA: Multi-objective marine predator algorithm for solving multi-objective optimization problems. Evolutionary Intell. 2021 doi: 10.1007/s12065-021-00649-z. [DOI] [Google Scholar]
- 171.Zhong K, Zhou G, Deng W, Zhou Y, Luo Q. MOMPA: multi-objective marine predator algorithm. Comput Methods Appl Mech Eng. 2021;385:114029. doi: 10.1016/j.cma.2021.114029. [DOI] [Google Scholar]
- 172.Abd Elaziz M, Thanikanti SB, Ibrahim IA, Lu S, Nastasi B, Alotaibi MA, Yousri D. Enhanced marine predators algorithm for identifying static and dynamic photovoltaic models parameters. Energy Convers Manag. 2021;236:113971. doi: 10.1016/j.enconman.2021.113971. [DOI] [Google Scholar]
- 173.Oszust M. Enhanced marine predators algorithm with local escaping operator for global optimization. Knowl-Based Syst. 2021;232:107467. doi: 10.1016/j.knosys.2021.107467. [DOI] [Google Scholar]
- 174.Yang W, Xia K, Li T, Xie M, Song F. A multi-strategy marine predator algorithm and its application in joint regularization semi-supervised ELM. Mathematics. 2021;9(3):291. doi: 10.3390/math9030291. [DOI] [Google Scholar]
- 175.Chen, L., Cai, X., Jin, K., & Tang, Z. (2021, July). MOMPA: A high performance multi-objective optimizer based on marine predator algorithm. In Proceedings of the Genetic and Evolutionary Computation Conference Companion (pp. 177–178).
- 176.Pan JS, Shan J, Chu SC, Jiang SJ, Zheng SG, Liao L. A multigroup marine predator algorithm and its application for the power system economic load dispatch. Energy Sci Eng. 2022;10(6):1840–1854. doi: 10.1002/ese3.957. [DOI] [Google Scholar]
- 177.Yousri D, Ousama A, Fathy A, Babu TS, Allam D. Managing the exchange of energy between microgrid elements based on multi-objective enhanced marine predators algorithm. Alex Eng J. 2022;61(11):8487–8505. doi: 10.1016/j.aej.2022.02.008. [DOI] [Google Scholar]
- 178.Abd Elaziz M, Mohammadi D, Oliva D, Salimifard K. Quantum marine predators algorithm for addressing multilevel image segmentation. Appl Soft Comput. 2021;110:107598. doi: 10.1016/j.asoc.2021.107598. [DOI] [Google Scholar]
- 179.Houssein, et al. COVID-19 image classification using deep features and fractional-order marine predators algorithm. Sci Rep. 2020;10(1):1–15. doi: 10.1038/s41598-020-71294-2. [DOI] [PMC free article] [PubMed] [Google Scholar]
- 180.Sahlol AT, Yousri D, Ewees AA, Al-Qaness MA, Damasevicius R, Elaziz MA. COVID-19 image classification using deep features and fractional-order marine predators algorithm. Sci Rep. 2020;10(1):1–15. doi: 10.1038/s41598-020-71294-2. [DOI] [PMC free article] [PubMed] [Google Scholar]
- 181.Abdel-Basset M, Mohamed R, Elhoseny M, Bashir AK, Jolfaei A, Kumar N. Energy-aware marine predators algorithm for task scheduling in IoT-based fog computing applications. IEEE Trans Industr Inf. 2020;17(7):5068–5076. doi: 10.1109/TII.2020.3001067. [DOI] [Google Scholar]
- 182.Ridha HM. Parameters extraction of single and double diodes photovoltaic models using Marine Predators Algorithm and Lambert W function. Sol Energy. 2020;209:674–693. doi: 10.1016/j.solener.2020.09.047. [DOI] [Google Scholar]
- 183.Salgotra R, Singh S, Singh U, Mirjalili S, Gandomi AH. Marine predator inspired naked mole-rat algorithm for global optimization. Expert Syst Appl. 2023;212:118822. doi: 10.1016/j.eswa.2022.118822. [DOI] [Google Scholar]
- 184.Yıldız BS. Marine predators algorithm and multi-verse optimisation algorithm for optimal battery case design of electric vehicles. Int J Veh Des. 2022;88(1):1–11. doi: 10.1504/IJVD.2022.124866. [DOI] [Google Scholar]
- 185.Abualigah L, Al-Okbi NK, Elaziz MA, Houssein EH. Boosting marine predators algorithm by salp swarm algorithm for multilevel thresholding image segmentation. Multimed Tools Appl. 2022;81(12):16707–16742. doi: 10.1007/s11042-022-12001-3. [DOI] [PMC free article] [PubMed] [Google Scholar]
- 186.Hai T, Zhou J, Masdari M, Marhoon HA. A hybrid marine predator algorithm for thermal-aware routing scheme in wireless body area networks. J Bionic Eng. 2022 doi: 10.1007/s42235-022-00263-4. [DOI] [Google Scholar]
- 187.Qin X, Zhang S, Dong X, Zhan Y, Wang R, Xu D. China’s carbon dioxide emission forecast based on improved marine predator algorithm and multi-kernel support vector regression. Environ Sci Pollut Res. 2022;30(3):5730–5748. doi: 10.1007/s11356-022-22302-7. [DOI] [PMC free article] [PubMed] [Google Scholar]
- 188.Balamurugan A, Janakiraman S, Priya MD, Malar ACJ. Hybrid marine predators optimization and improved particle swarm optimization-based optimal cluster routing in wireless sensor networks (WSNs) China Commun. 2022;19(6):219–247. doi: 10.23919/JCC.2022.06.017. [DOI] [Google Scholar]
- 189.Gao Z, Zhuang Y, Chen C, Wang Q. Hybrid modified marine predators algorithm with teaching-learning-based optimization for global optimization and abrupt motion tracking. Multimed Tools Appl. 2022 doi: 10.1007/s11042-022-13819-7. [DOI] [Google Scholar]
- 190.Ghoneimy M, Hassan HA, Nabil E. A new hybrid clustering method of binary differential evolution and marine predators algorithm for multi-omics datasets. Int J Intell Eng Syst. 2021;14(2):421–431. [Google Scholar]
- 191.Hu G, Zhu X, Wei G, Chang CT. An improved marine predators algorithm for shape optimization of developable ball surfaces. Eng Appl Artif Intell. 2021;105:104417. doi: 10.1016/j.engappai.2021.104417. [DOI] [Google Scholar]
- 192.Houssein EH, Mahdy MA, Fathy A, Rezk H. A modified marine predator algorithm based on opposition based learning for tracking the global MPP of shaded PV system. Expert Syst Appl. 2021;183:115253. doi: 10.1016/j.eswa.2021.115253. [DOI] [Google Scholar]
- 193.Abd Elaziz M, Ewees AA, Yousri D, Abualigah L, Al-qaness MA. Modified marine predators algorithm for feature selection: case study metabolomics. Knowl Inf Syst. 2022;64(1):261–287. doi: 10.1007/s10115-021-01641-w. [DOI] [Google Scholar]
- 194.Zhong K, Luo Q, Zhou Y, Jiang M. TLMPA: teaching-learning-based marine predators algorithm. AIMS Math. 2021;6(2):1395–1442. doi: 10.3934/math.2021087. [DOI] [Google Scholar]
- 195.Yousri D, Fathy A, Rezk H, Babu TS, Berber MR. A reliable approach for modeling the photovoltaic system under partial shading conditions using three diode model and hybrid marine predators-slime mould algorithm. Energy Convers Manag. 2021;243:114269. doi: 10.1016/j.enconman.2021.114269. [DOI] [Google Scholar]
- 196.Diab AAZ, Tolba MA, El-Magd AGA, Zaky MM, El-Rifaie AM. Fuel cell parameters estimation via marine predators and political optimizers. IEEE Access. 2020;8:166998–167018. doi: 10.1109/ACCESS.2020.3021754. [DOI] [Google Scholar]
- 197.Wang N, Wang JS, Zhu LF, Wang HY, Wang G. A novel dynamic clustering method by integrating marine predators algorithm and particle swarm optimization algorithm. IEEE Access. 2020;9:3557–3569. doi: 10.1109/ACCESS.2020.3047819. [DOI] [Google Scholar]
- 198.Shaheen MA, Yousri D, Fathy A, Hasanien HM, Alkuhayli A, Muyeen SM. A novel application of improved marine predators algorithm and particle swarm optimization for solving the ORPD problem. Energies. 2020;13(21):5679. doi: 10.3390/en13215679. [DOI] [Google Scholar]
- 199.Mohammed, S. J., Zubaidi, S. L., Al-Ansari, N., Ridha, H. M., & Al-Bdairi, N. S. S. (2022). Hybrid technique to improve the river water level forecasting using artificial neural network-based marine predators algorithm. Advn Civil Eng.
- 200.Houssein EH, Abdelminaam DS, Ibrahim IE, Hassaballah M, Wazery YM. A hybrid heartbeats classification approach based on marine predators algorithm and convolution neural networks. IEEE Access. 2021;9:86194–86206. doi: 10.1109/ACCESS.2021.3088783. [DOI] [Google Scholar]
- 201.Krithiga G, Mohan V. Elimination of harmonics in multilevel inverter using multi-group marine predator algorithm-based enhanced RNN. Int Trans Electr Energy Syst. 2022 doi: 10.1155/2022/8004425. [DOI] [Google Scholar]
- 202.Dinh PH. An improved medical image synthesis approach based on marine predators algorithm and maximum gabor energy. Neural Comput Appl. 2022;34(6):4367–4385. doi: 10.1007/s00521-021-06577-4. [DOI] [Google Scholar]
- 203.Vankadara SK, Chatterjee S, Balachandran PK, Mihet-Popa L. Marine predator algorithm (MPA)-based MPPT technique for solar PV systems under partial shading conditions. Energies. 2022;15(17):6172. doi: 10.3390/en15176172. [DOI] [Google Scholar]
- 204.Prema K, Visumathi J. An optimized decision support framework for shrimp freshness detection using deep learning and marine predators algorithm. J East China Univ Sci Technol. 2022;65(3):269–278. [Google Scholar]
- 205.Ikram RMA, Ewees AA, Parmar KS, Yaseen ZM, Shahid S, Kisi O. The viability of extended marine predators algorithm-based artificial neural networks for streamflow prediction. Appl Soft Comput. 2022;131:109739. doi: 10.1016/j.asoc.2022.109739. [DOI] [Google Scholar]
- 206.Bayoumi ASA, El-Sehiemy RA, Abaza A. Effective PV parameter estimation algorithm based on marine predators optimizer considering normal and low radiation operating conditions. Arab J Sci Eng. 2022;47(3):3089–3104. doi: 10.1007/s13369-021-06045-0. [DOI] [Google Scholar]
- 207.Chen T, Chen Y, He Z, Li E, Zhang C, Huang Y. A novel marine predators algorithm with adaptive update strategy. J Supercomput. 2022 doi: 10.1007/s11227-022-04903-8. [DOI] [Google Scholar]
- 208.Ho LV, Nguyen DH, Mousavi M, De Roeck G, Bui-Tien T, Gandomi AH, Wahab MA. A hybrid computational intelligence approach for structural damage detection using marine predator algorithm and feedforward neural networks. Comput Struct. 2021;252:106568. doi: 10.1016/j.compstruc.2021.106568. [DOI] [Google Scholar]
- 209.Mahajan S, Mittal N, Pandit AK. Image segmentation using multilevel thresholding based on type II fuzzy entropy and marine predators algorithm. Multimed Tools Appl. 2021;80(13):19335–19359. doi: 10.1007/s11042-021-10641-5. [DOI] [Google Scholar]
- 210.Dinh PH. A novel approach based on three-scale image decomposition and marine predators algorithm for multi-modal medical image fusion. Biomed Signal Process Control. 2021;67:102536. doi: 10.1016/j.bspc.2021.102536. [DOI] [Google Scholar]
- 211.Chen X, Qi X, Wang Z, Cui C, Wu B, Yang Y. Fault diagnosis of rolling bearing using marine predators algorithm-based support vector machine and topology learning and out-of-sample embedding. Measurement. 2021;176:109116. doi: 10.1016/j.measurement.2021.109116. [DOI] [Google Scholar]
- 212.Abd Elminaam DS, Nabil A, Ibraheem SA, Houssein EH. An efficient marine predators algorithm for feature selection. IEEE Access. 2021;9:60136–60153. doi: 10.1109/ACCESS.2021.3073261. [DOI] [Google Scholar]
- 213.Sattar MAE, Al Sumaiti A, Ali H, Diab AAZ. Marine predators algorithm for parameters estimation of photovoltaic modules considering various weather conditions. Neural Comput Appl. 2021;33(18):11799–11819. doi: 10.1007/s00521-021-05822-0. [DOI] [Google Scholar]
- 214.Sobhy MA, Abdelaziz AY, Hasanien HM, Ezzat M. Marine predators algorithm for load frequency control of modern interconnected power systems including renewable energy sources and energy storage units. Ain Shams Eng J. 2021;12(4):3843–3857. doi: 10.1016/j.asej.2021.04.031. [DOI] [Google Scholar]
- 215.Yu G, Meng Z, Ma H, Liu L. An adaptive marine predators algorithm for optimizing a hybrid PV/DG/battery system for a remote area in China. Energy Rep. 2021;7:398–412. doi: 10.1016/j.egyr.2021.01.005. [DOI] [Google Scholar]
- 216.Sun X, Wang G, Xu L, Yuan H, Yousefi N. Optimal performance of a combined heat-power system with a proton exchange membrane fuel cell using a developed marine predators algorithm. J Clean Prod. 2021;284:124776. doi: 10.1016/j.jclepro.2020.124776. [DOI] [Google Scholar]
- 217.Abd Elaziz M, Shehabeldeen TA, Elsheikh AH, Zhou J, Ewees AA, Al-qaness MA. Utilization of random vector functional link integrated with marine predators algorithm for tensile behavior prediction of dissimilar friction stir welded aluminum alloy joints. J Market Res. 2020;9(5):11370–11381. [Google Scholar]
- 218.Yousri D, Babu TS, Beshr E, Eteiba MB, Allam D. A robust strategy based on marine predators algorithm for large scale photovoltaic array reconfiguration to mitigate the partial shading effect on the performance of PV system. IEEE Access. 2020;8:112407–112426. doi: 10.1109/ACCESS.2020.3000420. [DOI] [Google Scholar]
- 219.Soliman MA, Hasanien HM, Alkuhayli A. Marine predators algorithm for parameters identification of triple-diode photovoltaic models. IEEE Access. 2020;8:155832–155842. doi: 10.1109/ACCESS.2020.3019244. [DOI] [Google Scholar]
- 220.Ebeed M, Alhejji A, Kamel S, Jurado F. Solving the optimal reactive power dispatch using marine predators algorithm considering the uncertainties in load and wind-solar generation systems. Energies. 2020;13(17):4316. doi: 10.3390/en13174316. [DOI] [Google Scholar]
- 221.Dhal KG, Das A, Ray S, Rai R, Ghosh TK. Archimedes optimizer-based fast and robust fuzzy clustering for noisy image segmentation. J Supercomput. 2022 doi: 10.1007/s11227-022-04769-w. [DOI] [Google Scholar]
- 222.Dhal KG, Ray S, Das A, Das S. A survey on nature-inspired optimization algorithms and their application in image enhancement domain. Arch Comput Methods Eng. 2019;26(5):1607–1638. doi: 10.1007/s11831-018-9289-9. [DOI] [Google Scholar]
Associated Data
This section collects any data citations, data availability statements, or supplementary materials included in this article.
Data Availability Statement
The authors do not have the permission to share the data.








