Abstract
Glioblastoma (GBM) is a malignant cancer that is fatal even after standard therapy and the effects of current available therapeutics are not promising due its complex and evolving epigenetic and genetic profile. The mysteries that lead to GBM intratumoral heterogeneity and subtype transitions are not entirely clear. Systems medicine is an approach to view the patient in a whole picture integrating systems biology and synthetic biology along with computational techniques. Since the GBM oncogenesis involves genetic mutations, various therapies including gene therapeutics based on CRISPR-Cas technique, MicroRNAs, and implanted synthetic cells endowed with synthetic circuits against GBM with neural stem cells and mesenchymal stem cells acting as potential vehicles carrying therapeutics via the intranasal route, avoiding the risks of invasive methods in order to reach the GBM cells in the brain are discussed and proposed in this review. Systems medicine approach is a rather novel strategy, and since the GBM of a patient is complex and unique, thus to devise an individualized treatment strategy to tailor personalized multimodal treatments for the individual patient taking into account the phenotype of the GBM, the unique body health profile of the patient and individual responses according to the systems medicine concept might show potential to achieve optimum effects.
Keywords: Systems medicine, Systems biology, Synthetic biology, Glioblastoma, CRISPR Cas
Introduction
Glioblastoma (GBM) multiforme is the most aggressive category of glioma due to its complex phenotype. Diffuse gliomas include WHO grade II and grade III astrocytic tumors, grade II and III oligodendrogliomas, and grade IV GBMs. GBMs are divided into three categories according to the 2016 central nervous system WHO classification according to an important genetic prognostic marker, isocitrate dehydrogenase (IDH): GBM, IDH-wildtype; GBM, IDH-mutant; GBM, Not Otherwise Specified (NOS) [1]. GBM is usually described in two different clinical forms, primary and secondary; primary GBM is the most common form (about 95%) and arises typically de novo, within 3–6 months, in older patients, while secondary GBM arises from prior low-grade astrocytomas (over 10–15 years) in younger patients [2]. The standard of care for GBM multiforme includes maximal safe surgical resection of the tumor and concurrent chemoradiation with temozolomide, and then provides the patient with chemotherapy, raising the probability of median survival rates to an average of 15 months [3]. In some situations, the surgical resection of the tumor can be difficult due to the tumor location of the brain [4]. In 2009, for example, the humanized anti-vascular endothelial growth factor (anti-VEGF) monoclonal antibody bevacizumab (Avastin) received accelerated approval for GBM, representing the only new therapy to be approved in GBM in more than a decade and the first targeted agent to be approved to treat this disease [5]. Although bevacizumab treatment has achieved significantly increased rates of tumor response and progression-free survival, compared with historical controls [6, 7], the benefit in overall survival has been modest. The hypothesis that interruption of blood supply to the tumor will lead to regression or dormancy of the tumor has led to the development of several drugs that target multiple steps in angiogenesis. However, bevacizumab has been shown to increase progression-free survival in phase III clinical trials when added to a regimen of radio- and chemotherapy but does not significantly improve overall survival [8]. CAR-T cell-based therapy led to success in treating hematological malignancies, but not in treatment for brain GBM. In addition, regenerative medicine including stem cell therapy has generated no success yet in curing GBM due to the complexity of the GBM [9]. The failure of these treatments can be attributed to tumor heterogeneity, tumor evasion, the blood–brain barrier, its anatomical location, invasiveness, and the immune-suppressive tumor microenvironment [10]. This review aims to discuss the potential of systems medicine strategy to optimize personalized treatment strategy against the uniqueness of GBM and briefly outline the incorporation of various potential techniques including CRISPR-Cas systems and MicroRNAs (miRs) as tools of gene therapies, the implementation of synthetic biology to create gene circuits and engineered cells for specific functions, and the neural stem cells (NSCs) and mesenchymal stem cells (MSCs) as delivery vehicles.
Glioblastoma Heterogeneity Builds Challenges Against Cure
Several studies have attempted to identify the most affected cell of origin of GBM, suggesting neural stem/progenitor cells [11], and astrocytes [12] in the brain. A few studies suggest that various cells in the brain can serve as cells of origin for tumors in the central nervous system [13–17]. There are three main signaling pathways of gliomagenesis including TP53, RB, and receptor tyrosine kinase pathways (RTK/RAS/PI3K) [18]. Histologically, primary and secondary GBMs are difficult to distinguish, but IDH1 mutations can be detected in secondary GBM but rarely detected in primary GBMs. Molecular alterations of IDH-wild-type GBM include TERT promorter mutations (present in ~ 80% of cases), homozygous deletion of CDKN2A/CDKN2B (~ 60%), loss of heterozygosity at chromosomes 10p (~ 50%) and 10q (~ 70%), epidermal growth factor receptor (EGFR) alterations (~ 50%), PTEN mutations (25–30%), and PI3K mutations (~ 25%) [19, 20]. Genetic alterations evolve and cause the lost function of tumor suppressor gene (PTEN, TP53, CDKN2A, RB) or the activation of oncogenic pathways including p21-RAS, PI3K, EGFR, CDK4, and MDM2 [21, 22]. Genetic alterations in both primary and recurrent GBM can include CDKN2A and CDKN2B deletions, EGFR mutations, TERT mutation, and PI3K pathway mutations, shifting over time thereby leading to therapeutic resistance [23]. The deletions of PTPRD and the CDKN2A/p16(INK4A) tumor suppressor often occur together. PTPRD loss activates STAT3 in and allows glioma progression [24]. Piccioni et al. drew the conclusion of ctDNA mutations such as BRAF, IDH1, IDH2 mutations, and ERBB2, MET, EGFR, amplifications from 55% of plasma samples from 222 GBM patients [25], and the intratumorgeneity of GBM consists of cancer cells of various subtypes [26]. In another study, 53 glioblastoma cell (GC) lines were produced from 94 GBM surgical specimens (82 patients) post-resection and categorized as proneural (PN), classical, mesenchymal (MES), or neural according to the The Cancer Genome Atlas Research Network (TCGA) cohort of 529 GBMs. The MES U3020MG line is changed into the classical subtype in the xenograft tumor and remained classical in the explanted cells. The other MES line, U3065MG, changed to the PN phenotype in the xenograft tumor, but converted back to MES subtype in the explanted GC. In addition, the profile of RNA expression also evolved [27]. It is possible that in addition to tumor–stromal interactions, the tumor microenvironment may not only promote progression of GBM [28] but also influence classifier gene expression that leads to a shift in subtype. The MES subtype is the most aggressive and strongly associated with a poor prognosis compared to PN subtype; in addition, a shift from PN to MES subtype can occur in patients following radiation therapy and chemotherapy [29], due to upregulation of CD44 and activation of NF-κB pathways [30, 31]. The heterogeneity of GBM builds challenges to treatment efficacy, thus, the current development of therapeutics such as CAR-T or CAR-NK is still not promising against GBM [9].
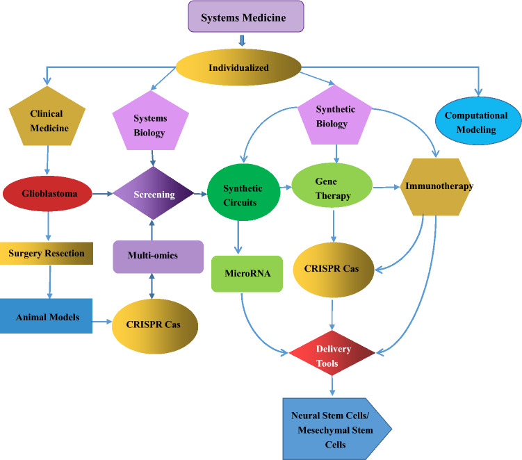
Systems Medicine-Based Strategy to Treat Glioblastoma
Systems medicine is an approach to view the patient body in a whole picture, integrating systems biology and synthetic biology along with computational techniques. Since GBMs in different patients are varied but share a complexity of evolving genetic and epigenetic profile, we suggest the systems medicine approach to target GBM. Systems medicine approach can be implemented as a strategy to devise personalized multimodal therapy based on the ongoing analysis of specific genetic mutations screened from the GBM of the individual patient that could enable the possibility of the multiple combined treatments tailored to cause the suppresssion of GBM growth, mitigate resistance to therapy, and inhibit reoccurrence. The experimental science and system science are based on a scientific paradigm, hypothetical and empirical in combination to form experimental methods, analyses, and integrated penetration composition systems method. Then the experimental biology (ecology, physiology, and genetics) and experimental medicine were developed in the nineteenth century, followed by the rapid development of experimental biology in the twentieth century, led to the formation of system biology (ecology, physiology, and genetics) and system medicine [32]. System biology rose rapidly in the twenty first century. Systems biology methods include system mathematical models, system biotechnology, bioinformation, and computational biology. The concept of modern systems biology consists of a comprehensive discipline of biological systems theory and experimental, computational and engineering methods, experimental biology, and computational biology to study biological systems of ecology, organs, cells and molecules, etc., involving the intersection of systems science, computer science, nanoscience, biological science, and other disciplines [33]. Technological advances and existing knowledge of brain tumor biology create an opportunity in which systems approaches enable comprehensive GBM tumorgenesis pathway screening accurately by using a combination of various technologies [34]. Multi-omic characterization of brain tumors is vital. Intratumoral heterogeneity is a major obstacle to successfully therapies. Multi-omic, single-cell-level characterization on the transcriptomic, epigenetic, and proteomic level is essential to find targets for therapeutics, by the application of single-cell technologies such as scRNA-seq. Computational approaches have been developed to integrate data for predictive purposes. Moreover, drug repurposing methods include both experimental and computational strategies. The combination of single-cell technologies with computational methods enable the understanding of regulatory network mechanisms, identification of tumor phenotype, and predictions of potential effective treatment combination for a patient on an individualized level. Every GBM is unique, and also the genetic profile of the patients and their conditions are unique. Monitoring the characteristics of an individual’s brain GBM and its post-treatment progression is vital. Artificial design and synthesis of cell signal transduction and gene regulation networks, cell computer concept used as molecular computing system of biological computer, artificial design of secondary metabolic enzymes, and optimization of reaction chain have developed a new prospect—the cell factory [35]. As systems medicine is rather new concept, incorporating systems biology and synthetic biology methods, experimental medicine and personalized medicine, to plan individualized treatment tailored according to various aspects of the disease and patient, the concept is discussed among scientists but rarely suggested in targeting brain tumor, even less in a single disease studies. Systems biology methods have been proposed in various studies to target various diseases, including GBM. Synthetic biology methods by engineering CAR-T to target hematological malignancies are promising even though it is not effective in solid tumors, in particular in targeting the GBM [9]. System medicine approach should include a combination of multiple strategies such as screening the molecular profile of GBM, screening and targeting the oncogenic pathways, gene therapy for genetic mutations, targeting the GBM stem cells and experimental and modeling methods before application of the entire combination of individualized approaches.
Gliomagenesis Pathway Inhibitors
The activation of the PI3K pathway during gliomagenesis suggests that the inhibition of this pathway may be a therapeutic target for GBM [36]. PI3K inhibitors include buparlisib and GDC-0084, and dual PI3K/mTOR inhibitors include dactolisib or mTOR inhibitors such as AZD8055 [37, 38]. As GBM is frequently associated with alterations in EGFR and phosphatidylinositol 3-kinase (PI3K)/Akt/mammalian target of rapamycin (mTOR) signaling pathway, gefitinib and erlotinib which act as EGFR tyrosine kinase inhibitors were tested in recurrent GBM with little efficacy [39, 40]. Rapamycin shows antitumor activity in a phase I trial for patients with recurrent GBM with phosphatase and tensin homolog deleted on Chromosome 10 (PTEN) loss, which inhibits mTOR [41]. EGFR inhibitors include such as erlotinib, gefitinib, lapatinib, PKI-166 and vandetanib, NT113, neratinib, and dacomitinib [42]. Moreover, when combined with erlotinib, rapamycin improves the effect of EGFR kinase inhibitor erlotinib to PTEN-deficient tumor cells [43]. PD0332991 is a CDK4/6 inhibitor shown to be effective in suppressing the growth of intracranial GBM and prolongs survival in xenograft mouse models [44, 45]. Scientists aimed to restore p53 function by developing compounds such as PRIMA-1 (p53 reactivation and induction of massive apoptosis-1), MIRA-3 (mutant p53 reactivation and induction of rapid apoptosis), and finding PhiKan082, CP-31398, and SCH529074 [46]. Nutlins, including nutlin-3, are a new class of small molecules that bind to MDM2 and prevent its interaction with p53 [47]. Although oncogenic pathway-targeting drug inhibitors can be used as a potential strategy to target GBM, they are insufficient to block oncogenesis entirely; therefore, other methods should also be considered. PDGF-signaling-upregulated ubiquitin-specific peptidase 1 (Usp1) expression was associated with prolonged survival in patients with PN GBM, but not with other subtypes of GBM. A signaling cascade downstream of PDGF sustains PN GCs and suggests that inhibition of the PDGF-E2F-USP1-ID2 axis could serve as a therapeutic strategy for PN GBM featuring increased PDGF signaling [48]. A study concluded GPR56 as an inhibitor of the nuclear factor kappa B (NF-κB)-signaling pathway, suggesting that GPR56 has the potential to suppress the MES transition of other GBM subtypes [49]. The implementation of pathway inhibitors is researched by scientists as a potential method to inhibit the pathways of gliomagenesis, but more studies are needed to evaluate efficacy.
See Fig. 1.
Fig. 1.
Glioblastoma pathway inhibition. a Inhibitors to target three major glioblastoma oncogenesis pathways and main genetic mutations. b Four subtypes of glioblastoma and the utilization of CRISPR-Cas system as a tool to correct genetic mutations. c Increased PDGF signaling activates the expression of E2F transcription factors, which activated Usp1, leading to the stabilization of Inhibitor of DNA-binding 2 (ID2), needed for cell survival in proneural subtype. d GPR56/ADGRG1 inhibits other GBM subtypes from shifting towards mesenchymal subtype
Glioblastoma Stem Cells
The cancer stem cell (CSC) theory proposes that tumor is maintained by glioma stem cells with self-regeneration ability and the capacity to generate heterogeneous tumor cells [50]. A better understanding of the molecular and functional characteristics of the subpopulation of CSCs will potentially allow the development of more effective therapies for various malignant tumors. This is indeed an requirement for therapeutics against brain tumors, particularly GBM, for which no cure are currently available. Identifying better methods to the detection of GBM CSCs, and refining their isolation and culture, is a critical step in achieving this goal. Pallini et al. have found that if the number of tumor stem cells increases, overall survival time will become less. The precursor cells of tumor stem cells are still unclear. They may come from normal NSCs or mature neurons which are genetically changed and, thus, obtain a more primitive phenotype [51]. The GBM stem cells mainly exist in vascular niches and other tumor microenvironments that control nutrient and oxygen supply [52]. Some researchers hold the opinion that GBM CSCs are culprit that drives relapses. It is suggested by that it is possible that nontumorigenic cancer cells holding high heterogeneity could turn into GBM CSCs; therefore, proposals are made to targeting GBM stem cells in the hope of eradicating this disease as standard treatments are unable to eliminate GBM [53]. Glioblastoma stem cells (GSCs) present in GBM are responsible for the vasculature directly or indirectly, inducing self-regeneration and proliferation of GSC [54]. Signaling pathways that are essential for the maintenance of the brain are also shared by GBCs which included the Notch, WNT, Sonic Hedgehog (SHH), PI3K/AKT, and STAT3 pathways. Scientists have been researching for strategies to identify GBCs, including cell surface markers such as CD133, CD15, A2B5, CD90, L1CAM, and the combination of CD44 and ID1 [55]. Posaconazole inhibits the GSCs by inducing autophagy and suppressing the Wnt/β-catenin/survivin-signaling pathway in GBM [56]. PI3K/mTor-signaling pathway is important for the maintenance of GBCs, and inhibition of both mTOR and PI3K is suggested as a strategy for treatment in GBM [57]. NVP-LDE-225, inhibitor of the SHH signaling pathways, whereas NVP-BEZ-235 as dual inhibitor of PI3K and mTOR inhibited the expression of p-PI3K, p-Akt, p-mTOR, and p-p70S6K, when combined together, they suppress epithelial–mesenchymal transition, tumor growth, by targeting GSCs [58]. The AKT/mTOR inhibitor FC85 and ISA27 were used in combination, FC85 reactivated the function of p53, activating the apoptosis of GBM cells, and inhibited the proliferation of GSCs and promoted the apoptosis of GSCs [59]. Although the afatinib, an EGFR inhibitor, promoted survival in GBM with EGFRvIII mutation in vitro, it also activated STAT3-signaling pathway, and an alternative pathway to compensate for EGFR signaling after afatinib was given, therefore, inhibition of both EGFR and JAK2/STAT3 signaling by treatment of afatinib and pacritinib was needed to suppress the growth of GSCs [60]. Ma et al. showed that although neither farnesyltransferase inhibitors (FTIs) nor NOTCH-targeted γ-secretase inhibitors (GSIs) alone, but when applied together, they inhibited GBM growth by tackling the GSC subpopulation [61]. Apart from pathway inhibitors, a variety of other methods are studied in targeting GSCs. A group found that bone morphogenetic proteins (BMPs), among which BMP4 is most effective, substantially decrease the stem cell like precursors of human GBMs, thus, blocking the growth of cancer cells and relevant decease of mice post-intracerebral grafting of human-derived GBM cells [62]. Another group concluded that bone morphogenetic protein 7 (BMP7) is able to restrict GBM growth in vitro and in vivo by inhibiting GSCs [63]. Metformin, used as an antidiabetic agent, by activating FOXO3, reduced the GSCs into nontumorigenic cells. Mouse models are treated with metformin which prolonged their median survival [64]. GSK591 or LLY-283 inhibition of Protein arginine methyltransferase 5 (PRMT5) a potential target, was shown to be effective in suppressing the growth of GSCs cultures derived from 46 patients [65]. A report show that PIM1 inhibition eradicates GSCs, since PIM1 inhibition suppresses the stem cell markers CD133 and Nestin in GBM cells [66]. CD133+ cells are known to be the culprit of chemotherapy and radiotherapy resistance GBM, which may cause intratumoral heterogeneity. In addition, a group used inmmunotherapy CART133 cells to target CD133+ GSCs [67]. Another group aimed to deter the invasiveness of GCs and GSCs in zebrafish brains in vivo through the nanobody NB237 which targeted TRIM28 [68]. GSCs are targeted in various researches, and the success of GBM also depends on the suppression or eradication of GBCs. See Fig. 2.
Fig. 2.
Glioblastoma stem cell-based treatment. a Various treatments methods to target glioblastoma stem cell pathways which are shared by normal brain cells. b Afatinib, promoted survival in GBM by inhibiting EGFRvIII mutation, activated STAT3-signaling pathway, and then pacritinib was needed to target STAT3 in order to suppress the growth of GSCs. c. The combination of AKT/mTOR inhibitor FC85 and ISA27 reactivated the function of p53, leading to the apoptosis of GSCs
MicroRNA-Based Therapeutics Against Glioblastoma
MicroRNAs are non-coding small RNAs, 18–24 nucleotides regulate gene expression post-transcription in cells. By binding the miR, nucleotide 2–7 to the 3′-untranslated region (3′-UTR) of the mis intended to inhibit by complementary nucleotides and such methods have been used in cancer therapy [69]. In Suh et al., the overexpressions of miR-25 and miR-32 are detected along with low signal of p53 and inhibited the growth of the GCs in the brains of mouse models [70]. In a study, miR-296-5p is shown to suppress the glioblastoma cell stemness, inhibiting their ability to self-regenerate [71]. A cationic carrier system, dendritic polyglycerolamine (dPG-NH2), allowing miR-34a to cross blood–brain barrier, is to inhibit the activities of GBM cells [72]. Li et al. demonstrated that miR-378 overexpression promotes GBM response to radiotherapy and prolongs the survival of GBM mouse models suggesting miR-378 as a potential therapeutic approach [73]. MicroRNA has the capacity to target several genes in cellular pathways, and in a study, polymeric nanogels consisting of polyglycerol scaffold are utilized to deliver NG-miR-34a nano-polyplexes in mice which suppressed GBM cell growth [74]. In Shi et al., overexpression of miR-139-3p inhibited the growth of GBM via targeting NIN1/RPNI2-binding protein 1 homolog, whereas miR-139-3p underexpression promotes the growth of GBM [75]. The miR-30c was delivered by bone marrow MSCs to induce apoptosis in U-251 GSCs [76]. Another study show that the miR-15b is involved in invasiveness and proliferation in GBM and its inhibition could lead to GBM cell apoptosis. Combined treatment using isothiocyanate sulforaphane and a peptide nucleic acid interfering with miR-15b-5p is suggested as a potential therapeutic against GBM [77]. Gheidari suggests that miR-424 has the capacity to target GBM through the RAF1 and AKT1 oncogenes [78]. Extracellular vesicles can act as vehicles delivering miRs and therapeutic to the target site to treat GBM. Microvesicles were isolated from NSCs engineered to overexpress CXCR4 receptor and were used to carry anti-miR-21 and miR-100 and via intranasal route, and then the GBM cells became more sensitive to temozolomide [79]. In Nieland et al., miR-21 was knocked out by using CRISPR-Cas12a in immunocompetent mouse models which suppressed GBM growth and promoted overall survival [80]. In Singh et al., miR-155 mitigates angiotensin II receptor type-1-mediated angiogenesis to suppress GBM growth [81]. Zurlo et al. suggested the combined use of an anti-miR-10b-5p and a 1-(3′,4′,5′-trimethoxyphenyl)-2-aryl-1H-imidazole derivative as potential strategy against GBM to improve the efficacy of antitumor therapy and reduce side effects at the same time [82]. He et al. concluded that miR-210-3p can inhibit glioma growth, migration, and proliferation by targeting the iron–sulfur cluster assembly protein (Iscu) gene in mouse models [83]. Another group suggested that overexpression of miR-139 exercises a tumor suppressive effect by inhibiting the stemness GSCs [84]. The miR-146a suppresses gliomas, whereas the knockdown of miR-146a by miR sponge upregulates Notch1 and promotes tumorigenesis of malignant astrocytes which induce the miR-146a as a negative-feedback mechanism to restrict tumor growth by suppressing Notch1 [85]. To sum up, these studies above show that the development of a variety of miR-based therapeutics, show potential as gene therapy, and might allow the construction of a network of miR-based therapeutics to inhibit GBM. See Table 1. See Fig. 3.
Table 1.
MicroRNA-based studies on glioblastoma
| MicroRNA | Impact on Glioblastoma | Research group |
|---|---|---|
| MicroRNA-25 | Suppression | Suh et al. (2012) |
| MicroRNA-32 | Suppression | Suh et al. (2012) |
| MicroRNA-296-5p | Suppression | Lopez-Bertoni et al. (2016) |
| MicroRNA-34a | Suppression | Ofek et al. (2016) |
| MicroRNA-378 | Suppression | Li et al. (2018) |
| MicroRNA-30c | Suppression | Mahjoor et al. (2021) |
| MicroRNA-34a | Suppression | Shatsberg et al. (2016) |
| MicroRNA-139-3p | Suppression | Shi et al. (2019) |
| MicroRNA-15b-5p | Suppression | Gasparello et al. (2022) |
| MicroRNA-424 | Suppression | Gheidari et al. (2021) |
| MicroRNA-100 | Suppression | Wang et al. (2021) |
| MicroRNA-21 | Promotion | Wang et al. (2021) |
| MicroRNA-21 | Promotion | Nieland et al. (2022) |
| MicroRNA-155 | Suppression | Singh et al. (2020) |
| MicroRNA-10b-5p | Promotion | Zurlo et al. (2022) |
| MicroRNA-210-3p | Suppression | He et al. (2020) |
| MicroRNA-139 | Suppression | Li et al. (2021) |
Fig. 3.
MicroRNA-based treatment against glioblastoma. a A network of microRNA treatment against glioblastoma. b Knocking down of miR-10b to inhibit glioblastoma growth. c When miR-146a is knocked down, Notch1 upregulates leading to gliomagenesis of astrocytes which produces EGFRvIII mutation and loss of PTEN that induces miR-10b that inhibits glioblastoma by suppressing Notch1
Neural Stem Cell-Based Delivery
Neurogenesis in the adult mammalian brain occurred in the germinal zones: the subgranular layer (SGL) of the dentate gyrus (DG) of the hippocampus [86] and the subventricular zone (SVZ) in the lateral wall of the lateral ventricle [87]. NSCs are present in the ventricular–subventricular zone (V–SVZ) and the subgranular zone (SGZ). NSCs in the SGZ of the hippocampus produce new excitatory neurons for the DG, which are involved in learning, memory, and pattern separation [88]. A NSC and its progeny divide and differentiate to produce a new neuron. Radial astrocytes, radial glia-like cells, radial cells, neural progenitors, or type-1 progenitors are their names before they are identified to be NSCs [89]. In Bagó et al., induced NSCs are used as delivery vehicles to transfer TNFα-related apoptosis-inducing ligand (TRAIL) to tumor site to target the growth of GBM and to prolong survival in mouse models [90]. As it is a challenge to avoid invasive methods to deliver cell-based therapeutics to the brains, thus, a study researched on intranasal approach of NSCs delivery to treat GBM, showing efficient migration of NSCs suggesting it as promising method of intranasal delivery [91]. Methimazole can be used to promote the NSCs as therapeutic delivery vehicle to reach GBM by allowing it to cross-olfactory epithelium for intranasal delivery [92]. In a study, pluripotent stem cell (iPSC)-derived therapeutic NSCs (ipNSC) by using either unmodified or gene-modified somatic cells were engineered to express S-TRAIL and HSV-TK have antitumor impact when encapsulated in synthetic-extracellular matrix (sECM) and transplanted mouse of resected GBMs [93]. In a study, canine-induced NSCs (iNSCs) were engineered to deliver TNFα-related apoptosis-inducing ligand (TRAIL) and thymidine kinase (TK) which migrated to human tumor cells, to inhibit tumor growth [94]. Another group utilized human-induced pluripotent stem cells (hiPSC)-derived NS/PCs expressing herpes simplex virus thymidine kinase (HSV-TK) in a mouse model to treat GBM [95]. A group engineered induced NSCs from human blood cells, an approach to obtain NSCs [96]. The NSCs show the potential as delivery vehicles to carry therapeutics to the GBM in the brain. However, there is also a study that claims that NSCs can accelerate tumor growth [97]; thus, more researches are needed to evaluate the benefits and drawbacks of NSCs-based delivery of therapeutics.
Mesenchymal Stem Cell-Based Delivery
MSCs are self-regenerative multi-potent stem cells and are able to differentiate into various cells [98]. A group used MSCs derived from humans to deliver a replication able oncolytic adenovirus in mouse models of intracranial malignant glioma, which was assessed in vitro and in an in vivo suggesting the MSCs to be used as a strategy to migrate and deliver oncolytic adenovirus which have the potential to replicate in and annihilate glioma cells [99]. Yong et al. showed that the injection of human MSCs into the carotid artery of mice is able to carry Delta24-RGD to treat the glioma, increasing survival in mouse models [100]. MicroRNAs are regulatory factors that can decrease the expression of more than one genes. A study investigates the effect of lentivirus-mediated microRNA-4731 (miR-4731) genetic-manipulated adipose-derived (AD) MSCs lead to apoptosis in GBM [101]. A group compared NSCs with MSCs as they both have the capacity as delivery vehicles for an oncolytic adenovirus to human glioma with migratory capacity. NSCs act as a more effective intracranial tumors delivery vehicle of oncolytic virus against glioma [102]. In addition, in Pavon et al., it is suggested that the release of exosomes by MSCs can lead to tumor growth [103]. In Bhere et al., allogeneic MSCs which expressed cell-surface death receptor-targeted ligand were used to target GBM as kill switches [104]. In Menon et al., human bone marrow-derived MES stromal cells were engineered to produce tumor necrosis factor-related apoptosis-inducing ligand (TRAIL) human as a therapeutic method in a mouse xenograft model which effectively inhibited GBM growth and prolonged survival [105]. Moreover, in another study, MSCs are generated to express herpes simplex virus thymidine kinase (HSV-TK) tumor necrosis factor apoptosis-inducing ligand (S-TRAIL) to inhibit GBM [106]. Wildburger et al. also used bone marrow-derived MSCs as a therapeutic delivery vehicle for GBM treatment due to their capacity for migration [107]. Tumor necrosis factor alpha (TNFα) can inhibit a variety of cancer. TNFα-producing adipose tissue-derived MSCs were engineered in Tyciakova et al. to target GBM [108]. In Lang et al., bone marrow-derived MSCs can be engineered into cell factories to produce exosomes including miR124a, by silencing Forkhead box for GBM growth inhibition [109]. In Mohme et al., MSCs were genetically engineered to express high levels of interleukin 12 and interleukin 7 [110]. In these studies, above MSCs can both be engineered target GBM by themselves and act as delivery vehicles to carry therapeutics to target the GBM. More studies are needed to investigate whether the MSCs show more advantages in comparison to NSCs as noninvasive therapeutic carriers to the brain. See Fig. 4.
Fig. 4.
Neural stem cells and mesenchymal stem cells can act as vehicles to transport therapeutics to GBM in the brain
CRISPR-Cas Technique Against Glioblastoma
Clustered regularly interspaced short palindromic repeats (CRISPR) system shows great potential in genetic material editing, such as various protein-coding genes, non-coding RNAs, and regulators. CRISPR/Cas9 acts as a bacterial immune system that causes targeted DNA double-strand breaks (DSBs) to induce death to foreign viral invaders. The CRISPR/Cas9 system consists of two major parts. The Cas9 protein, an endonuclease that can cleave double-stranded DNA. The other is single-guide RNA (sgRNA) that complexes with the Cas9 protein and guides it to its genomic site of action by pairing with the target sequence as a complementary base [111]. CRISPR-Cas tools can be utilized to screen GBM pathogenesis, providing insights into genes for drug targets, metastatic regulators, and reasons of drug resistance. There are computational tools and algorithms for the purpose of analyzing CRISPR screens [112]. CRISPR screening of E3 ubiquitin ligases identified ring-finger protein 185 as tumor GBM growth inhibitor, and moreover, discovered that promoter hypermethylation and miR-587T can repressed it [113]. Moreover, researchers used CRISPR/Cas9 in studies to generate animals carrying genetic mutations for modeling of human diseases such as mouse models of lung cancer and monkey models of muscular dystrophy [114, 115]. These models are utilized to identify disease pathology or to experiment potential treatments and to test the potential of CRISPR/Cas9-mediated gene editing to correct a disease causing mutation in vivo. Furthermore, CRISPR/Cas9 technology has been applied to generate patient-derived iPS (pluripotent stem cells) with diseases of genetic mutations. Pluripotent stem (iPS) technology allowed the in vitro cell modeling of Becker muscular dystrophy (BMD), Parkinson disease (PD), Huntington disease (HD), juvenile onset, and type-1 diabetes mellitus [116, 117]. In addition, CRISPR-Cas9 systems were utilized to discover the genes that promote cell survival in GBM. MacLeod et al. screened and found the members of SOX transcription factor family (SOCS3, USP8, and DOT1L) and protein UFMylation which regulates the expansion of GSCs [118]. Also Prolo et al. screened the role of MAP4K4 in the GBM invasion by CRISPR-Cas9 [119]. CRISPR libraries can be utilized to facilitate research in identifying potential target genes for the development of cancer therapeutics. The PICKLES (Pooled In-Vitro CRISPR knockout Library Essentiality Screens) database incorporates data from several CRISPR knockout libraries and allow users to gain profiles of protein encoding genes [120, 121]. A group applied an adeno-associated virus (AAV)-delivered CRISPR screen in GBM. AAV library-targeting mutation genes frequently identified in human cancers were injected into the brains of Cas9 mice resulted in development of tumors with mutation frequencies relates to the GBM of two individual patient cohorts. Same mutation driver combinations including Mll2, B2m-Nf1, Mll3-Nf1, and Zc3h13-Rb1 were discovered by analysis [122]. Three-dimensional (3D) in vitro cell culture models are utilized as a strategy by a group to research on GBM profile and GBM-targeted therapeutics as such models hold the potential to mimic after the surrounding 3D microenvironments, and compared it with the two-dimensional GBM culture model. The study came to the conclusion that 3D in vitro cell culture models is quite useful during anti-GBM therapeutic screening and in discovering new molecular targets [123]. To identify therapeutic targets for GBM, a genome-wide CRISPR-Cas9 knock-out (KO) screens in patient-derived GBM stem-like cells (GSCs), for genes required for their in vitro growth that uncovered the wee1-like kinase, PKMYT1/Myt1 that interacts with WEE1 to inhibit cyclin B-CDK1 activity via CDK1-Y15 phosphorylation, which is lost in GSCs [124]. There is an interesting review that discussed the application of CRISPR-Cas9 tool to identifying genes associated with self-regeneration, growth, angiogenesis, inflammation, apoptosis, cell migration, and invasion factors. Moreover, CRISPR-Cas9 screens are utilized to identify new biomarkers, oncogenic drivers, and cause of chemotherapy resistance in vivo or in vitro [125]. In addition, CRISPR-Cas9 genome editing can be applied to detect novel coding and non-coding transcriptional regulators of the GBM in vitro, although the application of CRISPR-Cas systems in vivo systems requires further research and development.
CRISPR-Cas system to knock-in and knock-out of genes in precise genomic locations has been used to discover various gene functions and organisms, and as a potential tool to correct human diseases by genome editing includes cutting disease causing mutations or repair genetic defects [126]. A group concluded that dual-sgRNA CRISPR/Cas9 strategy including sgRNAs g82 and g165 with a repair template was capable in knocking out PD-L1, shown by western blot analysis in U87 cells, which inhibited their proliferation, growth, and migration [127]. In a study, cancer-specific InDel attacker (CINDELA) was used to eradicate cancer cells by specific targeting, success was observed while CINDELA strategy was implemented to kill cancer cell lines, xenografted cancer cells in mice, patient-derived GBM, and in a patient-driven Xenograft (PDX) lung cancer model without affecting normal cells or mice [128]. In another study, there is a proposal of CRISPR-to-kill (C2K) lentiviral particles targeting highly repetitive Short Interspersed Nuclear Element-Alu sequences which has more than 15,000 matched target sites within the human genome. C2K Efficiently Inhibits growth, triggers GBM cell death, and increases radiosensitivity in patient-derived GBM cell lines (PDCL-GBM), acting as suicide triggering method against cancer cells [129]. CRISPR-induced double-strand breaks (DSBs) can be applied to induce apoptosis. CRISPR-Cas9 system was used to target the E7 oncogene in HPV16-positive cervical cancer cell lines and the DSBs lead the cancer cells to apoptosis, which could inspire scientists to develop similar methods to induce apoptosis in glioblastoma cells [130]. In Gier et al., the generation of the CRISPR-AsCas12a system with critical alterations to the Cas protein and its CRISPR RNA (crRNA) demonstrated the potential of multigene editing from a single-RNA transcript and combinatorial genetic screening as AsCas12a (opAsCas12a) achieved double-KO screening against epigenetic regulators in the study [131]. CRISPR-Cas9 system was used to conduct miR-10b gene KO and observe its impact on the growth of cultured human glioma cells, CSCs, and mouse GBM models, and oncogenic astrocytes since miR-10b promotes the growth of GBM cells and the results seem effective [132]. ALDH1L2, a folate-dependent mitochondria aldehyde dehydrogenase gene, was overexpressed in GSCs. The KO of ALDH1L2 gene in U-251 cells by CRISPR-Cas 9 technique decreased the growth of tumor sphere, and no off-target effect was detected [133]. Nanocapsules (~ 30 nm) is utilized by a group to deliverer a single Cas9/sgRNA complex crossed the blood–brain barrier and released it to target the GCs, by PLK1 gene editing [134]. CRISPR-Cas systems are proposed by researchers to degrade the viral genome of SARS-CoV-2, which could also inspire methods against GBM by degrading the genome of glioblastoma cells. However, suitable delivery system into the glioblastoma cells should be found, for instance, viral vectors or delivery system that enters the GCs by binding with its cell surface receptors [135]. CRISPR-Cas systems can be applied a variety of functions including genetic screening, gene corrections of genetic mutations on DNA and RNA level in the oncogenesis, and maintenance pathways of GBM, in addition knocking out surface receptors of GBM cells and GSCs, also CRISPR-Cas techniques show potential in inducing GBM cellular apoptosis or breaking down GBM cell genome.
CRISPR-Cas Delivery
Viral methods are the most common CRISPR/Cas9 delivery approaches, through lentiviral, adenoviral (AV), and adeno-associated viral (AAV) techniques for CRISPR/Cas9 to reach the intended target genome [136]. Delivery of Cas9-encoded mRNA is another commonly used approach for inducing of the CRISPR-Cas system into the mammalian cell swiftly, which only function in a short while, avoiding the risks of integration into the host genome. This delivery format, however, is limited by two major factors: inherent stability of mRNA and the requirement for individual deliveries of each component [137]. Another delivery approach is by using Cas9 protein fused with sgRNA (together, the Cas9-RNP) using synthetic delivery vehicles, transient, direct pathway for introduction of the [138]. Furthermore, a group developed a plasmid delivery approach for CRISPR-Cas9 group by the characteristics of the Cell-Penetrating Peptide (PepFect14) in a Bomirsky Hamster Melanoma cell line aiming to deactivate the luciferase gene and to express Green Fluorescent Protein, and by labeling the CRISPR plasmid with Cy5-ensured screening of the cellular entrance through fluorescent microscopy [139]. Moreover, NSC and MSC-based deliveries are mentioned earlier in this review. However, difficulty still remains regarding finding methods for CRISPR-Cas systems delivery vehicles overcome barriers before reaching its intended destinations and its precision in delivery destination and safety [140].
Drawbacks of CRISPR-Cas Systems
Off-target effects are the introduction of unintended genetic alterations leading to a major setback for the safety of CRISPR-Cas systems [141], although they are continually improved by researchers. The off-target effects of thousands of sgRNAs were profiled to develop a metric to predict off-target sites. A group used such data to design computational models and provide information on sgRNA to ensure on-target activity and reduce off-target effects to maximize safety [142]. A study used the CRISPR Guide RNA-Assisted Reduction of Damage (CRISPR GUARD) as a method to prevent off-targets by co-delivery of short-guide RNAs directed against off-target loci by competing with the supposed on-target guide RNA, thus, minimizing off-target effects while retaining on-target genetic corrections with Cas9 and base editor [143]. Another concern is that anti-CRISPR (acr) genes build resistance towards CRISPR-Cas approach by encoding small proteins that target and deactivate the vital parts of the CRISPR-Cas immune system. At least 20 families of acr genes exist, which deactivate both type I and II CRISPR-Cas systems [144].
Synthetic Circuits Against Glioblastoma
Scientists have been striving to create molecular circuits that can direct complex cellular behavior to endow cells with particular functions with the rapid development of synthetic biology [145]. To design synthetic cells, it is necessary to implement the toggle switches, oscillators, feedback loops, and Boolean logic gates to form synthetic circuits [146], to control timing and dosage of therapeutics generated according to specific biomarkers [147] that holds the potential to provide natural therapeutics for human diseases. Synthetic cells are designed by rewiring the signaling networks of biological circuits to regulate gene expression at DNA, RNA, or protein level for therapeutic purposes against complex diseases. To engineer gene circuits, it is essential to control multiple genes. Synthetic transcriptional gene switches can either be CRISPR-Cas or RNA or protein level-based response to stimuli. CRISPR-Cas tools show high potential in building gene circuits, for instance when multiple gRNAs are expressed simultaneously, Cas9-based transcription factors are enabled to the targeting of multiple genes. To synthesize biological circuits to control cell behavior, the construction of biologic gates consisting of coding DNA, promoter, transcription factor, RNA polymerase, non-coding RNA, DNA-binding elements, and small molecules are required to bind with regulatory protein to switch a gene ON or OFF with protein or RNA as the input or output [148, 149]. Synthetic biology logic gates are required to permit the expression of an output when the input signals precisely fit the required input signal design of the gates, and the category of gates includes AND, OR, NOT, and their combinations such as NOR, XOR, and NAND. For instance, the OR gate enables expression of the output gene when either of two input signals received; AND gates permit output gene or protein expression only when all the required input signals exist. NOT gate enables output when the required absent signal is present. The benefit of these gates allows the integration of multiple circuits to process inputs [150]. A study developed synthetic zinc finger transcription regulators (synZiFTRs), derived from human proteins, and gene switches and circuits which enable T-cells to activate antitumor activity [151]. Regulation of cellular functions by engineering novel sensors and receptors for intracellular signaling pathways as an approach for treatment has been used for a few diseases [152]. For instance, synthetic biology enables the construction of a synthetic mammalian circuit with switches to control uric acid homeostasis in the bloodstream to treat gout [153]. Scientists engineered a genetic circuit that monitors blood fatty acid levels. Cells with lipid-sensing receptor induced expression of pramlintide are implanted in mice for the treatment of obesity induced by diet [154]. Moreover, researchers engineered mammalian cells implanted into mouse models to detect endogenous disease associated signals for therapeutic purposes in metabolic diseases [155]. Saxena et al. designed biological thyroid hormone circuit to reestablish the hypothalamus–pituitary–thyroid feedback system in a mouse model Graves’ disease. Moreover, a synthetic transcription control network was developed, which can drive the differentiation of human-induced pluripotent stem cells (hIPSCs)-derived pancreatic progenitor cells into glucose-sensitive insulin-secreting beta-like cells [156, 157]. The idea of synthetic biological circuits could inspire future researches to target GBM and prevent recurrence. A study with analysis of genomic, proteomic, post-translational modification, and metabolomic data on 99 GBM patients provides insights to GBM biology. Phosphorylated PTPN11 and PLCG1 are regarded as potential switches mediating oncogenic pathway activation, as well as potential targets for EGFR-, TP53-, and RB1-altered tumors [158]. The synthetic gene circuits or sensor systems could be used in combination with miR network approaches. In Simion et al., miRNA-ON-monitoring system implanted in lentivirus expression system (LentiRILES) is utilized as an miRNA sensor system in mouse models of several types of cancer including GBM to monitor miRNA activities in single cells and monitor miRNA-based treatment [159]. Another group proposed that miR-1983 stimulates TLR7, which stimulates the secretion of IFN-β, and in turn stimulates the release of natural killer cells to target glioma suggesting that taking advantage of this innate circuit could enable successful immunotherapy for glioma [160]. Studies on innate regulatory circuits are vital to the understanding of oncogenesis, GBM growth, and proliferation to inspire ideas the building of synthetic circuits to inhibit GBM growth and recurrence. Regulatory circuit TCF4-miR-125b/miR-20b-FZD6 control GBM phenotype is innated, and insights on future research are provided to building a circuit to prevent GBM subtype transition from PN into MES. The miR-125b and miR-20b miR inhibit APC and FZD6, thereby enhancing the Wnt signaling and inhibiting the generation of MES subtype, since the canonical Wnt signaling is more active in PN relative to MES GBM [161]. There are currently few researches focused on synthetic biological circuits to target GBM, and there should be more in the future by using tools such as CRISPR-Cas systems, RNA-based techniques in targeting gliomagenesis, GBM maintenance, and growth associated pathways. See Fig. 5.
Fig. 5.
Building gene circuits for the engineering of therapeutic cells to target glioblastoma in future research
Discussion
Since current available treatments targeting GBM are not promising, due to the challenges posed by heterogeneity, subtype transition, and evolving genetic profile etc., systems medicine approach is suggested in this review to provide personalized treatment targeting GBM with precision. Personalized medicine is to provide treatment based on the fact that every individual possesses unique health profiles, physically, psychologically, and genetically, etc. [162]. Systems medicine approach to provide individualized treatment integrates the systems biology and synthetic biology along with individualized treatment strategy against GBM by considering the uniqueness of both patient and the GBM profile that is vital in such a complex disease to achieve optimum efficacy and prevent relapse. Also after the GBM is removal during the first operation to remove the tumor, animal models and bioprinting could be utilized to mimic the individual's disease which could be used to tailor personalized combination of treatment for the individual patient from whom the tumor was removed from and only successful therapies should be used on the patient for to detect and prevent recurrence. Furthermore, computational modeling might be used as a tool to assist in designing an optimum strategy for the individual patient, according to the unique ongoing molecular and genetic profile of GBM. As systems medicine is rather new concept, it is discussed much among scientists but barely suggested or outlined in targeting GBM. Synthetic biological circuits incorporate both synthetic biology and systems biology, but studies based on development of the design of synthetic circuits to target GBM are rare. CRISPR-Cas technique is a gene-editing tool that shows the potential to break down GBM genome, could be experimented in a lab in cell or animal models to design most effective treatment approach for gene correction or induction of apoptosis and glioblastoma cells while identifying optimum methods to avoid off-target effects and ensure on-target effects. The application of CRISPR-Cas system to screen gliomagenesis and reverse pathogenesis of disease by genetic corrections are still quite in its infancy and, therefore, not a conventional treatment approach widely implemented in vivo. Moreover, CRISPR-Cas tool can be used to tailor various therapeutics according to the individual’s GBM genetic profile or create cell sensors, synthetic cells, and synthetic biological circuits that can be delivered into the brain, potentially by NSCs and MSCs or other delivery methods via the intranasal route and some other noninvasive or minimal invasive methods. A variety of synthetic circuits and synthetic cells could be manipulated by scientists with gene-editing tools to carry out various functions, for instance, leading to the generation of immune cells such as specific T cells or NK cells to target a specific disease. Synthetic cells could be manipulated by scientists to produce antibodies and inhibitors, regulate GBM suppressive miRs, sense and inhibit genetic mutations. On the other hand, a lot of the current studies are based on animal brains such as mice. There might be discrepancies between animal brains and the human brains due to the difficulty in obtaining human brain samples [163], a challenge for more accurate effects on humans that needs methods to overcome. Bioprinting could be a potential method to create phantoms of the patient’s healthy or diseased brain in the future, although currently it has limitations and is still under development [164]. Safe delivery systems and functionality inside the human body need to be ensured before gene-editing tools and synthetic circuits or cells can be applied clinically. The challenges of systems medicine approach include huge costs and the fact that it is still at the research stage, and it depends on vast amount of future researches to make it safe and feasible clinically. See Fig. 6.
Fig. 6.
Systems medicine-based strategy incorporating a variety of individualized therapeutics to target glioblastoma
Conclusions
According to the ineffectiveness of current available therapeutics against GBM, taking a systems medicine approach against GBM seems vital in treating the highly uniqueness of every GBM case and to overcome GBM heterogeneity. On the other hand, there are still information to be uncovered from GBM that might contribute the design of personalized multimodal treatments that include the therapeutics discussed in this review and others such as immunotherapy, brain cell regeneration, or other potential methods beyond the scope of this review but are reviewed elsewhere. Systems biology method is vital to gain more understanding of natural biological circuits for the design and engineering of synthetic cells to target a particular disease. Gene-editing methods are essential to facilitate the development of systems medicine approach in genetic screening of patient or GC genome, screening therapeutic effects, and treating GBM, but there are safety and ethical issues to take into account. In this review, we hope the proposal of systems medicine approach to target GBM and will inspire future studies for individualized strategies to target GBM cases with precision.
Author Contributions
Both XXZ and (B)JZ made substantial contributions to the conceptualization, draft, and revision of the manuscript; agreed to submit to the current journal; gave final approval of the version to be published; and agree to be accountable for all aspects of the work.
Funding
No funding.
Data Availability
Not applicable.
Declarations
Conflict of interest
The authors have no conflict of interest to disclose.
Footnotes
Publisher's Note
Springer Nature remains neutral with regard to jurisdictional claims in published maps and institutional affiliations.
Change history
3/15/2023
A Correction to this paper has been published: 10.1007/s12033-023-00716-z
Contributor Information
Jie Zeng, Email: benjzeng@163.com.
Xiao Xue Zeng, Email: 2402312575@qq.com.
References
- 1.Louis DN, Perry A, Reifenberger G, von Deimling A, Figarella-Branger D, Cavenee WK, Ohgaki H, Wiestler OD, Kleihues P, Ellison DW. The 2016 World Health Organization Classification of Tumors of the Central Nervous System: A summary. Acta Neuropathologica. 2016;131(6):803–820. doi: 10.1007/s00401-016-1545-1. [DOI] [PubMed] [Google Scholar]
- 2.Alifieris C, Trafalis DT. Glioblastoma multiforme: Pathogenesis and treatment. Pharmacology and Therapeutics. 2015;152:63–82. doi: 10.1016/j.pharmthera.2015.05.005. [DOI] [PubMed] [Google Scholar]
- 3.Stupp R, Mason WP, Van den Bent MJ, Weller M, Fisher B, Taphoorn MJ, Belanger K, Brandes AA, Marosi C, Bogdahn U, Curschmann J, Janzer RC, Ludwin SK, Gorlia T, Allgeier A, Lacombe D, Cairncross JG, Eisenhauer E, Mirimanoff RO, European Organisation for Research and Treatment of Cancer Brain Tumor and Radiotherapy Groups; National Cancer Institute of Canada Clinical Trials Group Radiotherapy plus concomitant and adjuvant temozolomide for glioblastoma. New England Journal of Medicine. 2005;352(10):987–996. doi: 10.1056/NEJMoa043330. [DOI] [PubMed] [Google Scholar]
- 4.Wiesner SM, Freese A, Ohlfest JR. Emerging concepts in glioma biology: Implications for clinical protocols and rational treatment strategies. Neurosurgery Focus. 2005;19:E3. doi: 10.3171/foc.2005.19.4.4. [DOI] [PubMed] [Google Scholar]
- 5.Cohen MH, Shen YL, Keegan P, Pazdur R. FDA drug approval summary: Bevacizumab (Avastin) as treatment of recurrent glioblastoma multiforme. The Oncologist. 2009;14:1131–1138. doi: 10.1634/theoncologist.2009-0121. [DOI] [PubMed] [Google Scholar]
- 6.Friedman HS, Prados MD, Wen PY, et al. Bevacizumab alone and in combination with irinotecan in recurrent glioblastoma. Journal of Clinical Oncology. 2009;27:4733–4740. doi: 10.1200/JCO.2008.19.8721. [DOI] [PubMed] [Google Scholar]
- 7.Kreisl TN, Kim L, Moore K, et al. Phase II trial of single-agent bevacizumab followed by bevacizumab plus irinotecan at tumor progression in recurrent glioblastoma. Journal of Clinical Oncology. 2009;27:740–745. doi: 10.1200/JCO.2008.16.3055. [DOI] [PMC free article] [PubMed] [Google Scholar]
- 8.Chinot OL, de La Motte RT, Moore N, Zeaiter A, Das A, Phillips H, Modrusan Z, Cloughesy T. AVAglio: Phase 3 trial of bevacizumab plus temozolomide and radiotherapy in newly diagnosed glioblastoma multiforme. Advances in Therapy. 2011;28(4):334–340. doi: 10.1007/s12325-011-0007-3. [DOI] [PubMed] [Google Scholar]
- 9.Zeng XX, Zeng J, Zhu B. Future generation of combined multimodal approach to treat brain glioblastoma multiforme and potential impact on micturition control. Reviews in Neuroscience. 2021 doi: 10.1515/revneuro-2021-0068. [DOI] [PubMed] [Google Scholar]
- 10.Trinh A, Polyak K. Tumor neoantigens: When too much of a good thing is bad. Cancer Cell. 2019;36:466–467. doi: 10.1016/j.ccell.2019.10.009. [DOI] [PubMed] [Google Scholar]
- 11.Ebben JD, Treisman DM, Zorniak M, Kutty RG, Clark PA, Kuo JS. The cancer stem cell paradigm: A new understanding of tumor development and treatment. Expert Opinion on Therapeutic Targets. 2010;14:621–632. doi: 10.1517/14712598.2010.485186. [DOI] [PMC free article] [PubMed] [Google Scholar]
- 12.Friedmann-Morvinski D, Bushong EA, Ke E, Soda Y, Marumoto T, Singer O, Ellisman MH, Verma IM. Dedifferentiation of neurons and astrocytes by oncogenes can induce gliomas in mice. Science. 2012;338(6110):1080–1084. doi: 10.1126/science.1226929. [DOI] [PMC free article] [PubMed] [Google Scholar]
- 13.Zong H, Parada LF, Baker SJ. Cell of origin for malignant gliomas and its implication in therapeutic development. Cold Spring Harbor Perspectives in Biology. 2015;7:a020610. doi: 10.1101/cshperspect.a020610. [DOI] [PMC free article] [PubMed] [Google Scholar]
- 14.Lee JH, Lee JE, Kahng JY, Kim SH, Park JS, Yoon SJ, Um J-Y, Kim WK, Lee J-K, Park J. Human glioblastoma arises from subventricular zone cells with low-level driver mutations. Nature. 2018;560:243. doi: 10.1038/s41586-018-0389-3. [DOI] [PubMed] [Google Scholar]
- 15.Stopschinski BE, Beier CP, Beier D. Glioblastoma cancer stem cells—From concept to clinical application. Cancer Letters. 2013;338:32–40. doi: 10.1016/j.canlet.2012.05.033. [DOI] [PubMed] [Google Scholar]
- 16.Gupta PB, Chaffer CL, Weinberg RA. Cancer stem cells: Mirage or reality? Nature Medicine. 2009;15:1010–1012. doi: 10.1038/nm0909-1010. [DOI] [PubMed] [Google Scholar]
- 17.Rath BH, Fair JM, Jamal M, Camphausen K, Tofilon PJ. Astrocytes enhance the invasion potential of glioblastoma stem-like cells. PLoS ONE. 2013;8(1):e54752. doi: 10.1371/journal.pone.0054752. [DOI] [PMC free article] [PubMed] [Google Scholar]
- 18.Verhaak, R. G., Hoadley, K. A., Purdom, E., Wang, V, Qi, Y., Wilkerson, M. D, Miller, C. R., Ding, L., Golub, T., Mesirov, J. P., Alexe, G., Lawrence, M., O’Kelly, M., Tamayo, P., Weir, B. A., Gabriel, S., Winckler, W., Gupta, S., Jakkula, L., Feiler, H. S., Hodgson, J. G., James, C, D., Sarkaria, J. N., Brennan, C., Kahn, A., Spellman, P. T., Wilson, R. K., Speed, T. P., Gray, J. W., Meyerson, M,. Getz, G., Perou, C. M., Hayes, D. N. Cancer Genome Atlas Research Network. (2010). Integrated genomic analysis identifies clinically relevant subtypes of glioblastoma characterized by abnormalities in PDGFRA, IDH1, EGFR, and NF1. Cancer Cell, 17(1). 98–110. 10.1016/j.ccr.2009.12.020. [DOI] [PMC free article] [PubMed]
- 19.Ohgaki H, Kleihues P. The definition of primary and secondary glioblastoma. Clinical Cancer Research. 2013;19(4):764–772. doi: 10.1158/1078-0432.CCR-12-3002. [DOI] [PubMed] [Google Scholar]
- 20.Brennan CW, Verhaak RG, McKenna A, Campos B, Noushmehr H, Salama SR, Zheng S, Chakravarty D, Sanborn JZ, Berman SH, Beroukhim R, Bernard B, Wu CJ, Genovese G, Shmulevich I, Barnholtz-Sloan J, Zou L, Vegesna R, Shukla SA, Ciriello G, Yung WK, Zhang W, Sougnez C, Mikkelsen T, Aldape K, Bigner DD, Van Meir EG, Prados M, Sloan A, Black KL, Eschbacher J, Finocchiaro G, Friedman W, Andrews DW, Guha A, Iacocca M, O'Neill BP, Foltz G, Myers J, Weisenberger DJ, Penny R, Kucherlapati R, Perou CM, Hayes DN, Gibbs R, Marra M, Mills GB, Lander E, Spellman P, Wilson R, Sander C, Weinstein J, Meyerson M, Gabriel S, Laird PW, Haussler D, Getz G, Chin L, TCGA Research Network The somatic genomic landscape of glioblastoma. Cell. 2013;155(2):462–477. doi: 10.1016/j.cell.2013.09.034. [DOI] [PMC free article] [PubMed] [Google Scholar]
- 21.Cancer Genome Atlas Research Network Comprehensive genomic characterization defines human glioblastoma genes and core pathways. Nature. 2008;455(7216):1061–1068. doi: 10.1038/nature07385. [DOI] [PMC free article] [PubMed] [Google Scholar]
- 22.Furnari FB, Fenton T, Bachoo RM, Mukasa A, Stommel JM, Stegh A, Hahn WC, Ligon KL, Louis DN, Brennan C, Chin L, DePinho RA, Cavenee WK. Malignant astrocytic glioma: Genetics, biology, and paths to treatment. Genes and Development. 2007;21(21):2683–2710. doi: 10.1101/gad.1596707. [DOI] [PubMed] [Google Scholar]
- 23.Neilsen BK, Sleightholm R, McComb R, Ramkissoon SH, Ross JS, Corona RJ, Miller VA, Cooke M, Aizenberg MR. Comprehensive genetic alteration profiling in primary and recurrent glioblastoma. Journal of Neurooncology. 2019;142(1):111–118. doi: 10.1007/s11060-018-03070-2. [DOI] [PubMed] [Google Scholar]
- 24.Ortiz B, Fabius AW, Wu WH, Pedraza A, Brennan CW, Schultz N, Pitter KL, Bromberg JF, Huse JT, Holland EC, Chan TA. Loss of the tyrosine phosphatase PTPRD leads to aberrant STAT3 activation and promotes gliomagenesis. Proceedings of the National Academy of Sciences of USA. 2014;111(22):8149–8154. doi: 10.1073/pnas.1401952111. [DOI] [PMC free article] [PubMed] [Google Scholar]
- 25.Piccioni DE, Achrol AS, Kiedrowski LA, Banks KC, Boucher N, Barkhoudarian G, Kelly DF, Juarez T, Lanman RB, Raymond VM, Nguyen M, Truong JD, Heng A, Gill J, Saria M, Pingle SC, Kesari S. Analysis of cell-free circulating tumor DNA in 419 patients with glioblastoma and other primary brain tumors. CNS Oncology. 2019;8(2):CNS34. doi: 10.2217/cns-2018-0015. [DOI] [PMC free article] [PubMed] [Google Scholar]
- 26.Patel V, Hathout L. Image-driven modeling of the proliferation and necrosis of glioblastoma multiforme. Theoretical Biology and Medical Modelling. 2017;14(1):10. doi: 10.1186/s12976-017-0056-7. [DOI] [PMC free article] [PubMed] [Google Scholar]
- 27.Xie Y, Bergström T, Jiang Y, Johansson P, Marinescu VD, Lindberg N, Segerman A, Wicher G, Niklasson M, Baskaran S, Sreedharan S, Everlien I, Kastemar M, Hermansson A, Elfineh L, Libard S, Holland EC, Hesselager G, Alafuzoff I, Westermark B, Nelander S, Forsberg-Nilsson K, Uhrbom L. The human glioblastoma cell culture resource: Validated cell models representing all molecular subtypes. eBioMedicine. 2015;2(10):1351–1363. doi: 10.1016/j.ebiom.2015.08.026. [DOI] [PMC free article] [PubMed] [Google Scholar]
- 28.Charles NA, Holland EC, Gilbertson R, Glass R, Kettenmann H. The brain tumor microenvironment. Glia. 2011;59:1169–1180. doi: 10.1002/glia.21136. [DOI] [PubMed] [Google Scholar]
- 29.Segerman A, Niklasson M, Haglund C, Bergström T, Jarvius M, Xie Y, Westermark A, Sönmez D, Hermansson A, Kastemar M, Naimaie-Ali Z, Nyberg F, Berglund M, Sundström M, Hesselager G, Uhrbom L, Gustafsson M, Larsson R, Fryknäs M, Segerman B, Westermark B. Clonal variation in drug and radiation response among glioma-initiating cells is linked to proneural–mesenchymal transition. Cell Reports. 2016;17(11):2994–3009. doi: 10.1016/j.celrep.2016.11.056. [DOI] [PubMed] [Google Scholar]
- 30.Halliday J, Helmy K, Pattwell SS, Pitter KL, LaPlant Q, Ozawa T, Holland EC. In vivo radiation response of proneural glioma characterized by protective p53 transcriptional program and proneural–mesenchymal shift. Proceedings of the National Academy of Sciences of USA. 2014;111(14):5248–5253. doi: 10.1073/pnas.1321014111. [DOI] [PMC free article] [PubMed] [Google Scholar]
- 31.Lau J, Ilkhanizadeh S, Wang S, Miroshnikova YA, Salvatierra NA, Wong RA, Schmidt C, Weaver VM, Weiss WA, Persson AI. STAT3 blockade inhibits radiation-induced malignant progression in glioma. Cancer Research. 2015;75(20):4302–4311. doi: 10.1158/0008-5472.CAN-14-3331. [DOI] [PMC free article] [PubMed] [Google Scholar]
- 32.Zeng, J. (2010). Applied micro-fluidic biochips in systems and synthetic biology. Journal of Biotechnology, 150(Supplement), 541. https://www.sciencedirect.com/science/article/pii/S0168165610017979
- 33.Mardinoglu A, Nielsen J. Systems medicine and metabolic modelling. Journal of Internal Medicine. 2012;271(2):142–154. doi: 10.1111/j.1365-2796.2011.02493.x. [DOI] [PubMed] [Google Scholar]
- 34.Park JH, de Lomana ALG, Marzese DM, Juarez T, Feroze A, Hothi P, Cobbs C, Patel AP, Kesari S, Huang S, Baliga NS. A systems approach to brain tumor treatment. Cancers (Basel) 2021;13(13):3152. doi: 10.3390/cancers13133152. [DOI] [PMC free article] [PubMed] [Google Scholar]
- 35.Zeng, J. (2008). Synthetic biology and transgenic system biotechnology. Journal of Biotechnology, 136(Supplement), S32. https://www.sciencedirect.com/science/article/pii/S0168165608003283
- 36.Wen PY, Lee EQ, Reardon DA, Ligon KL, Alfred Yung WK. Current clinical development of PI3K pathway inhibitors in glioblastoma. Neuro-Oncology. 2012;14(7):819–829. doi: 10.1093/neuonc/nos117. [DOI] [PMC free article] [PubMed] [Google Scholar]
- 37.Zhao HF, Wang J, Shao W, Wu CP, Chen ZP, To ST, Li WP. Recent advances in the use of PI3K inhibitors for glioblastoma multiforme: Current preclinical and clinical development. Molecular Cancer. 2017;16(1):100. doi: 10.1186/s12943-017-0670-3. [DOI] [PMC free article] [PubMed] [Google Scholar]
- 38.Cong Y, Li Q, Zhang X, Chen Y, Yu K. mTOR promotes tissue factor expression and activity in EGFR-mutant cancer. Frontiers in Oncology. 2020;10:1615. doi: 10.3389/fonc.2020.01615. [DOI] [PMC free article] [PubMed] [Google Scholar]
- 39.Hegi ME, Diserens AC, Bady P, Kamoshima Y, Kouwenhoven MC, Delorenzi M, Lambiv WL, Hamou MF, Matter MS, Koch A, Heppner FL, Yonekawa Y, Merlo A, Frei K, Mariani L, Hofer S. Pathway analysis of glioblastoma tissue after preoperative treatment with the EGFR tyrosine kinase inhibitor gefitinib—A phase II trial. Molecular Cancer Therapeutics. 2011;10(6):1102–1112. doi: 10.1158/1535-7163.MCT-11-0048. [DOI] [PubMed] [Google Scholar]
- 40.Van den Bent MJ, Brandes AA, Rampling R, Kouwenhoven MC, Kros JM, Carpentier AF, Clement PM, Frenay M, Campone M, Baurain JF, Armand JP, Taphoorn MJ, Tosoni A, Kletzl H, Klughammer B, Lacombe D, Gorlia T. Randomized phase II trial of erlotinib versus temozolomide or carmustine in recurrent glioblastoma: EORTC brain Tumor Group Study 26034. Journal of Clinical Oncology. 2009;27(8):1268–1274. doi: 10.1200/JCO.2008.17.5984. [DOI] [PMC free article] [PubMed] [Google Scholar]
- 41.Cloughesy TF, Yoshimoto K, Nghiemphu P, Brown K, Dang J, Zhu S, Hsueh T, Chen Y, Wang W, Youngkin D, Liau L, Martin N, Becker D, Bergsneider M, Lai A, Green R, Oglesby T, Koleto M, Trent J, Horvath S, Mischel PS, Mellinghoff IK, Sawyers CL. Antitumor activity of rapamycin in a Phase I trial for patients with recurrent PTEN-deficient glioblastoma. PLoS Medicine. 2008;5(1):e8. doi: 10.1371/journal.pmed.0050008. [DOI] [PMC free article] [PubMed] [Google Scholar]
- 42.Venkatesan S, Lamfers ML, Dirven CM, Leenstra S. Genetic biomarkers of drug response for small-molecule therapeutics targeting the RTK/Ras/PI3K, p53 or Rb pathway in glioblastoma. CNS Oncology. 2016;5(2):77–90. doi: 10.2217/cns-2015-0005. [DOI] [PMC free article] [PubMed] [Google Scholar]
- 43.Wang MY, Lu KV, Zhu S, Dia EQ, Vivanco I, Shackleford GM, Cavenee WK, Mellinghoff IK, Cloughesy TF, Sawyers CL, Mischel PS. Mammalian target of rapamycin inhibition promotes response to epidermal growth factor receptor kinase inhibitors in PTEN-deficient and PTEN-intact glioblastoma cells. Cancer Research. 2006;66(16):7864–7869. doi: 10.1158/0008-5472.CAN-04-4392. [DOI] [PubMed] [Google Scholar]
- 44.Michaud K, Solomon DA, Oermann E, Kim JS, Zhong WZ, Prados MD, Ozawa T, James CD, Waldman T. Pharmacologic inhibition of cyclin-dependent kinases 4 and 6 arrests the growth of glioblastoma multiforme intracranial xenografts. Cancer Research. 2010;70(8):3228–3238. doi: 10.1158/0008-5472.CAN-09-4559. [DOI] [PMC free article] [PubMed] [Google Scholar]
- 45.Cen L, Carlson BL, Schroeder MA, Ostrem JL, Kitange GJ, Mladek AC, Fink SR, Decker PA, Wu W, Kim JS, Waldman T, Jenkins RB, Sarkaria JN. p16-Cdk4-Rb axis controls sensitivity to a cyclin-dependent kinase inhibitor PD0332991 in glioblastoma xenograft cells. Neuro-Oncology. 2012;14(7):870–881. doi: 10.1093/neuonc/nos114. [DOI] [PMC free article] [PubMed] [Google Scholar]
- 46.England B, Huang T, Karsy M. Current understanding of the role and targeting of tumor suppressor p53 in glioblastoma multiforme. Tumour Biology. 2013;34(4):2063–2074. doi: 10.1007/s13277-013-0871-3. [DOI] [PubMed] [Google Scholar]
- 47.Sarisozen C, Tan Y, Liu J, Bilir C, Shen L, Filipczak N, Porter TM, Torchilin VP. MDM2 antagonist-loaded targeted micelles in combination with doxorubicin: Effective synergism against human glioblastoma via p53 re-activation. Journal of Drug Targets. 2019;27(5–6):624–633. doi: 10.1080/1061186X.2019.1570518. [DOI] [PubMed] [Google Scholar]
- 48.Rahme GJ, Zhang Z, Young AL, Cheng C, Bivona EJ, Fiering SN, Hitoshi Y, Israel MA. PDGF engages an E2F-USP1 signaling pathway to support ID2-mediated survival of proneural glioma cells. Cancer Research. 2016;76(10):2964–2976. doi: 10.1158/0008-5472.CAN-15-2157. [DOI] [PubMed] [Google Scholar]
- 49.Moreno M, Pedrosa L, Paré L, Pineda E, Bejarano L, Martínez J, Balasubramaniyan V, Ezhilarasan R, Kallarackal N, Kim SH, Wang J, Audia A, Conroy S, Marin M, Ribalta T, Pujol T, Herreros A, Tortosa A, Mira H, Alonso MM, Gómez-Manzano C, Graus F, Sulman EP, Piao X, Nakano I, Prat A, Bhat KP, de la Iglesia N. GPR56/ADGRG1 inhibits mesenchymal differentiation and radioresistance in glioblastoma. Cell Reports. 2017;21(8):2183–2197. doi: 10.1016/j.celrep.2017.10.083. [DOI] [PubMed] [Google Scholar]
- 50.Sampetrean O, Saya H. Characteristics of glioma stem cells. Brain Tumor Pathology. 2013;30(4):209–214. doi: 10.1007/s10014-013-0141-5. [DOI] [PubMed] [Google Scholar]
- 51.Pallini R, Ricci-Vitiani L, Montano N, Mollinari C, Biffoni M, Cenci T, Pierconti F, Martini M, De Maria R, Larocca LM. Expression of the stem cell marker CD133 in recurrent glioblastoma and its value for prognosis. Cancer 2011;117:162–174. Cancer. 2016;122(19):3090. doi: 10.1002/cncr.30147. [DOI] [PubMed] [Google Scholar]
- 52.Gilbertson RJ, Rich JN. Making a tumour’s bed: Glioblastoma stem cells and the vascular niche. Nature Reviews Cancer. 2007;7:733–736. doi: 10.1038/nrc2246. [DOI] [PubMed] [Google Scholar]
- 53.Sharifzad F, Ghavami S, Verdi J, Mardpour S, Mollapour Sisakht M, Azizi Z, Taghikhani A, Łos MJ, Fakharian E, Ebrahimi M, Hamidieh AA. Glioblastoma cancer stem cell biology: Potential theranostic targets. Drug Resistance Update. 2019;42:35–45. doi: 10.1016/j.drup.2018.03.003. [DOI] [PubMed] [Google Scholar]
- 54.Calabrese C, Poppleton H, Kocak M, Hogg TL, Fuller C, Hamner B, Oh EY, Gaber MW, Finklestein D, Allen M, Frank A, Bayazitov IT, Zakharenko SS, Gajjar A, Davidoff A, Gilbertson RJ. A perivascular niche for brain tumor stem cells. Cancer Cell. 2007;11(1):69–82. doi: 10.1016/j.ccr.2006.11.020. [DOI] [PubMed] [Google Scholar]
- 55.Vieira de Castro J, Gonçalves CS, Hormigo A, Costa BM. Exploiting the complexities of glioblastoma stem cells: Insights for cancer initiation and therapeutic targeting. International Journal of Molecular Sciences. 2020;21(15):5278. doi: 10.3390/ijms21155278. [DOI] [PMC free article] [PubMed] [Google Scholar]
- 56.Wang H, Tan Y, Jia H, Liu D, Liu R. Posaconazole inhibits the stemness of cancer stem-like cells by inducing autophagy and suppressing the Wnt/β-catenin/survivin signaling pathway in glioblastoma. Frontiers in Pharmacology. 2022;13:905082. doi: 10.3389/fphar.2022.905082. [DOI] [PMC free article] [PubMed] [Google Scholar]
- 57.Sunayama J, Sato A, Matsuda K, Tachibana K, Suzuki K, Narita Y, Shibui S, Sakurada K, Kayama T, Tomiyama A, Kitanaka C. Dual blocking of mTOR and PI3K elicits a prodifferentiation effect on glioblastoma stem-like cells. Neuro-Oncology. 2010;12(12):1205–1219. doi: 10.1093/neuonc/noq103. [DOI] [PMC free article] [PubMed] [Google Scholar]
- 58.Nanta R, Shrivastava A, Sharma J, Shankar S, Srivastava RK. Inhibition of sonic hedgehog and PI3K/Akt/mTOR pathways cooperate in suppressing survival, self-renewal and tumorigenic potential of glioblastoma-initiating cells. Molecular and Cellular Biochemistry. 2019;454(1–2):11–23. doi: 10.1007/s11010-018-3448-z. [DOI] [PubMed] [Google Scholar]
- 59.Daniele S, Costa B, Zappelli E, Da Pozzo E, Sestito S, Nesi G, Campiglia P, Marinelli L, Novellino E, Rapposelli S, Martini C. Combined inhibition of AKT/mTOR and MDM2 enhances Glioblastoma Multiforme cell apoptosis and differentiation of cancer stem cells. Scientific Reports. 2015;5:9956. doi: 10.1038/srep09956. [DOI] [PMC free article] [PubMed] [Google Scholar]
- 60.Jensen KV, Hao X, Aman A, Luchman HA, Weiss S. EGFR blockade in GBM brain tumor stem cells synergizes with JAK2/STAT3 pathway inhibition to abrogate compensatory mechanisms in vitro and in vivo. Neurooncology Advances. 2020;2(1):vdaa020. doi: 10.1093/noajnl/vdaa020. [DOI] [PMC free article] [PubMed] [Google Scholar]
- 61.Ma Y, Cheng Z, Liu J, Torre-Healy L, Lathia JD, Nakano I, Guo Y, Thompson RC, Freeman ML, Wang J. Inhibition of farnesyltransferase potentiates NOTCH-targeted therapy against glioblastoma stem cells. Stem Cell Reports. 2017;9(6):1948–1960. doi: 10.1016/j.stemcr.2017.10.028. [DOI] [PMC free article] [PubMed] [Google Scholar]
- 62.Piccirillo SG, Reynolds BA, Zanetti N, Lamorte G, Binda E, Broggi G, Brem H, Olivi A, Dimeco F, Vescovi AL. Bone morphogenetic proteins inhibit the tumorigenic potential of human brain tumour-initiating cells. Nature. 2006;444(7120):761–765. doi: 10.1038/nature05349. [DOI] [PubMed] [Google Scholar]
- 63.Tate CM, Pallini R, Ricci-Vitiani L, Dowless M, Shiyanova T, D'Alessandris GQ, Morgante L, Giannetti S, Larocca LM, di Martino S, Rowlinson SW, De Maria R, Stancato L. A BMP7 variant inhibits the tumorigenic potential of glioblastoma stem-like cells. Cell Death and Differentiation. 2012;19(10):1644–1654. doi: 10.1038/cdd.2012.44. [DOI] [PMC free article] [PubMed] [Google Scholar]
- 64.Sato A, Sunayama J, Okada M, Watanabe E, Seino S, Shibuya K, Suzuki K, Narita Y, Shibui S, Kayama T, Kitanaka C. Glioma-initiating cell elimination by metformin activation of FOXO3 via AMPK. Stem Cells Translational Medicine. 2012;1(11):811–824. doi: 10.5966/sctm.2012-0058. [DOI] [PMC free article] [PubMed] [Google Scholar]
- 65.Sachamitr P, Ho JC, Ciamponi FE, Ba-Alawi W, Coutinho FJ, Guilhamon P, Kushida MM, Cavalli FMG, Lee L, Rastegar N, Vu V, Sánchez-Osuna M, Coulombe-Huntington J, Kanshin E, Whetstone H, Durand M, Thibault P, Hart K, Mangos M, Veyhl J, Chen W, Tran N, Duong BC, Aman AM, Che X, Lan X, Whitley O, Zaslaver O, Barsyte-Lovejoy D, Richards LM, Restall I, Caudy A, Röst HL, Bonday ZQ, Bernstein M, Das S, Cusimano MD, Spears J, Bader GD, Pugh TJ, Tyers M, Lupien M, Haibe-Kains B, Artee Luchman H, Weiss S, Massirer KB, Prinos P, Arrowsmith CH, Dirks PB. PRMT5 inhibition disrupts splicing and stemness in glioblastoma. Nature Communications. 2021;12(1):979. doi: 10.1038/s41467-021-21204-5. [DOI] [PMC free article] [PubMed] [Google Scholar]
- 66.Seifert C, Balz E, Herzog S, Korolev A, Gaßmann S, Paland H, Fink MA, Grube M, Marx S, Jedlitschky G, Tzvetkov MV, Rauch BH, Schroeder HWS, Bien-Möller S. PIM1 inhibition affects glioblastoma stem cell behavior and kills glioblastoma stem-like cells. International Journal of Molecular Sciences. 2021;22(20):11126. doi: 10.3390/ijms222011126. [DOI] [PMC free article] [PubMed] [Google Scholar]
- 67.Vora P, Venugopal C, Salim SK, Tatari N, Bakhshinyan D, Singh M, Seyfrid M, Upreti D, Rentas S, Wong N, Williams R, Qazi MA, Chokshi C, Ding A, Subapanditha M, Savage N, Mahendram S, Ford E, Adile AA, McKenna D, McFarlane N, Huynh V, Wylie RG, Pan J, Bramson J, Hope K, Moffat J, Singh S. The rational development of CD133-targeting immunotherapies for glioblastoma. Cell Stem Cell. 2020;26(6):832–844.e6. doi: 10.1016/j.stem.2020.04.008. [DOI] [PubMed] [Google Scholar]
- 68.Porčnik A, Novak M, Breznik B, Majc B, Hrastar B, Šamec N, Zottel A, Jovčevska I, Vittori M, Rotter A, Komel R, Lah TT. TRIM28 selective nanobody reduces glioblastoma stem cell invasion. Molecules. 2021;26(17):5141. doi: 10.3390/molecules26175141. [DOI] [PMC free article] [PubMed] [Google Scholar]
- 69.Carthew RW, Sontheimer EJ. Origins and mechanisms of miRNAs and siRNAs. Cell. 2009;136(4):642–655. doi: 10.1016/j.cell.2009.01.035. [DOI] [PMC free article] [PubMed] [Google Scholar]
- 70.Suh SS, Yoo JY, Nuovo GJ, Jeon YJ, Kim S, Lee TJ, Kim T, Bakàcs A, Alder H, Kaur B, Aqeilan RI, Pichiorri F, Croce CM. MicroRNAs/TP53 feedback circuitry in glioblastoma multiforme. Proceedings of National Academy of Sciences of USA. 2012;109(14):5316–5321. doi: 10.1073/pnas.1202465109. [DOI] [PMC free article] [PubMed] [Google Scholar]
- 71.Lopez-Bertoni H, Lal B, Michelson N, Guerrero-Cázares H, Quiñones-Hinojosa A, Li Y, Laterra J. Epigenetic modulation of a miR-296-5p:HMGA1 axis regulates Sox2 expression and glioblastoma stem cells. Oncogene. 2016;35(37):4903–4913. doi: 10.1038/onc.2016.22. [DOI] [PMC free article] [PubMed] [Google Scholar]
- 72.Ofek P, Calderón M, Mehrabadi FS, Krivitsky A, Ferber S, Tiram G, Yerushalmi N, Kredo-Russo S, Grossman R, Ram Z, Haag R, Satchi-Fainaro R. Restoring the oncosuppressor activity of microRNA-34a in glioblastoma using a polyglycerol-based polyplex. Nanomedicine. 2016;12(7):2201–2214. doi: 10.1016/j.nano.2016.05.016. [DOI] [PMC free article] [PubMed] [Google Scholar]
- 73.Li W, Liu Y, Yang W, Han X, Li S, Liu H, Gerweck LE, Fukumura D, Loeffler JS, Yang BB, Jain RK, Huang P. MicroRNA-378 enhances radiation response in ectopic and orthotopic implantation models of glioblastoma. Journal of Neurooncology. 2018;136(1):63–71. doi: 10.1007/s11060-017-2646-y. [DOI] [PMC free article] [PubMed] [Google Scholar]
- 74.Shatsberg Z, Zhang X, Ofek P, Malhotra S, Krivitsky A, Scomparin A, Tiram G, Calderón M, Haag R, Satchi-Fainaro R. Functionalized nanogels carrying an anticancer microRNA for glioblastoma therapy. Journal of Controlled Release. 2016;239:159–168. doi: 10.1016/j.jconrel.2016.08.029. [DOI] [PubMed] [Google Scholar]
- 75.Shi L, Yuan Y, Li HY. MicroRNA-139-3p suppresses growth and metastasis of glioblastoma via inhibition of NIN1/RPNI2 binding protein 1 homolog. European Review for Medical and Pharmacological Sciences. 2019;23(10):4264–4274. doi: 10.26355/eurrev_201905_17931. [DOI] [PubMed] [Google Scholar]
- 76.Mahjoor M, Afkhami H, Mollaei M, Nasr A, Shahriary S, Khorrami S. MicroRNA-30c delivered by bone marrow-mesenchymal stem cells induced apoptosis and diminished cell invasion in U-251 glioblastoma cell line. Life Sciences. 2021;279:119643. doi: 10.1016/j.lfs.2021.119643. [DOI] [PubMed] [Google Scholar]
- 77.Gasparello J, Papi C, Zurlo M, Gambari L, Rozzi A, Manicardi A, Corradini R, Gambari R, Finotti A. Treatment of human glioblastoma U251 cells with sulforaphane and a peptide nucleic acid (PNA) targeting miR-15b-5p: Synergistic effects on induction of apoptosis. Molecules. 2022;27(4):1299. doi: 10.3390/molecules27041299. [DOI] [PMC free article] [PubMed] [Google Scholar]
- 78.Gheidari F, Arefian E, Adegani FJ, Kalhori MR, Seyedjafari E, Kabiri M, Teimoori-Toolabi L, Soleimani M. miR-424 induces apoptosis in glioblastoma cells and targets AKT1 and RAF1 oncogenes from the ERBB signaling pathway. European Journal of Pharmacology. 2021;906:174273. doi: 10.1016/j.ejphar.2021.174273. [DOI] [PubMed] [Google Scholar]
- 79.Wang K, Kumar US, Sadeghipour N, Massoud TF, Paulmurugan R. A microfluidics-based scalable approach to generate extracellular vesicles with enhanced therapeutic microRNA loading for intranasal delivery to mouse glioblastomas. ACS Nano. 2021 doi: 10.1021/acsnano.1c07587. [DOI] [PubMed] [Google Scholar]
- 80.Nieland L, van Solinge TS, Cheah PS, Morsett LM, El Khoury J, Rissman JI, Kleinstiver BP, Broekman MLD, Breakefield XO, Abels ER. CRISPR-Cas knockout of miR21 reduces glioma growth. Molecular Therapy Oncolytics. 2022;25:121–136. doi: 10.1016/j.omto.2022.04.001. [DOI] [PMC free article] [PubMed] [Google Scholar]
- 81.Singh A, Srivastava N, Yadav A, Ateeq B. Targeting AGTR1/NF-κB/CXCR4 axis by miR-155 attenuates oncogenesis in glioblastoma. Neoplasia. 2020;22(10):497–510. doi: 10.1016/j.neo.2020.08.002. [DOI] [PMC free article] [PubMed] [Google Scholar]
- 82.Zurlo M, Romagnoli R, Oliva P, Gasparello J, Finotti A, Gambari R. Synergistic effects of a combined treatment of glioblastoma U251 cells with an anti-miR-10b-5p molecule and an anticancer agent based on 1-(3′,4′,5′-trimethoxyphenyl)-2-aryl-1H-imidazole scaffold. International Journal of Molecular Sciences. 2022;23(11):5991. doi: 10.3390/ijms23115991. [DOI] [PMC free article] [PubMed] [Google Scholar]
- 83.He H, Liu J, Li W, Yao X, Ren Q, Shen B, Xue C, Zou L, Zhao H, Qin J, Jin G. miR-210-3p inhibits proliferation and migration of C6 cells by targeting Iscu. Neurochemical Research. 2020;45(8):1813–1824. doi: 10.1007/s11064-020-03043-w. [DOI] [PubMed] [Google Scholar]
- 84.Li SZ, Ren KX, Zhao J, Wu S, Li J, Zang J, Fei Z, Zhao JL. miR-139/PDE2A-Notch1 feedback circuit represses stemness of gliomas by inhibiting Wnt/β-catenin signaling. International Journal of Biological Sciences. 2021;17(13):3508–3521. doi: 10.7150/ijbs.62858. [DOI] [PMC free article] [PubMed] [Google Scholar]
- 85.Mei J, Bachoo R, Zhang CL. MicroRNA-146a inhibits glioma development by targeting Notch1. Molecular Cell Biology. 2011;31(17):3584–3592. doi: 10.1128/MCB.05821-11. [DOI] [PMC free article] [PubMed] [Google Scholar]
- 86.Altman J, Das GD. Autoradiographic and histological evidence of postnatal hippocampal neurogenesis in rats. Journal of Comparative Neurology. 1965;124:319–336. doi: 10.1002/cne.901240303. [DOI] [PubMed] [Google Scholar]
- 87.Altman J, Das GD. Autoradiographic and histological studies of postnatal neurogenesis. I. A longitudinal investigation of the kinetics, migration and transformation of cells incorporating tritiated thymidine in neonate rats, with special reference to postnatal neurogenesis in some brain regions. Journal of Comparative Neurology. 1966;126:337–390. doi: 10.1002/cne.901260302. [DOI] [PubMed] [Google Scholar]
- 88.Ming GL, Song H. Adult neurogenesis in the mammalian brain: Significant answers and significant questions. Neuron. 2011;70(4):687–702. doi: 10.1016/j.neuron.2011.05.001. [DOI] [PMC free article] [PubMed] [Google Scholar]
- 89.Eckenhoff MF, Rakic P. Radial organization of the hippocampal dentate gyrus: A Golgi, ultrastructural, and immunocytochemical analysis in the developing rhesus monkey. Journal of Comparative Neurology. 1984;223(1):1–21. doi: 10.1002/cne.902230102. [DOI] [PubMed] [Google Scholar]
- 90.Bagó JR, Alfonso-Pecchio A, Okolie O, Dumitru R, Rinkenbaugh A, Baldwin AS, Miller CR, Magness ST, Hingtgen SD. Therapeutically engineered induced neural stem cells are tumour-homing and inhibit progression of glioblastoma. Nature Communications. 2016;7:10593. doi: 10.1038/ncomms10593. [DOI] [PMC free article] [PubMed] [Google Scholar]
- 91.Reitz M, Demestre M, Sedlacik J, Meissner H, Fiehler J, Kim SU, Westphal M, Schmidt NO. Intranasal delivery of neural stem/progenitor cells: A noninvasive passage to target intracerebral glioma. Stem Cells Translational Medicine. 2012;1(12):866–873. doi: 10.5966/sctm.2012-0045. [DOI] [PMC free article] [PubMed] [Google Scholar]
- 92.Spencer D, Yu D, Morshed RA, Li G, Pituch KC, Gao DX, Bertolino N, Procissi D, Lesniak MS, Balyasnikova IV. Pharmacologic modulation of nasal epithelium augments neural stem cell targeting of glioblastoma. Theranostics. 2019;9(7):2071–2083. doi: 10.7150/thno.29581. [DOI] [PMC free article] [PubMed] [Google Scholar]
- 93.Bhere D, Khajuria RK, Hendriks WT, Bandyopadhyay A, Bagci-Onder T, Shah K. Stem cells engineered during different stages of reprogramming reveal varying therapeutic efficacies. Stem Cells. 2018;36(6):932–942. doi: 10.1002/stem.2805. [DOI] [PMC free article] [PubMed] [Google Scholar] [Retracted]
- 94.Bomba HN, Sheets KT, Valdivia A, Khagi S, Ruterbories L, Mariani CL, Borst LB, Tokarz DA, Hingtgen SD. Personalized-induced neural stem cell therapy: Generation, transplant, and safety in a large animal model. Bioengineering and Translational Medicine. 2020;6(1):e10171. doi: 10.1002/btm2.10171. [DOI] [PMC free article] [PubMed] [Google Scholar]
- 95.Tamura R, Miyoshi H, Morimoto Y, Oishi Y, Sampetrean O, Iwasawa C, Mine Y, Saya H, Yoshida K, Okano H, Toda M. Gene therapy using neural stem/progenitor cells derived from human induced pluripotent stem cells: Visualization of migration and bystander killing effect. Human Gene Therapy. 2020;31(5–6):352–366. doi: 10.1089/hum.2019.326. [DOI] [PubMed] [Google Scholar]
- 96.Sheng C, Jungverdorben J, Wiethoff H, Lin Q, Flitsch LJ, Eckert D, Hebisch M, Fischer J, Kesavan J, Weykopf B, Schneider L, Holtkamp D, Beck H, Till A, Wüllner U, Ziller MJ, Wagner W, Peitz M, Brüstle O. A stably self-renewing adult blood-derived induced neural stem cell exhibiting pattern ability and epigenetic rejuvenation. Nature Communications. 2018;9(1):4047. doi: 10.1038/s41467-018-06398-5. [DOI] [PMC free article] [PubMed] [Google Scholar]
- 97.Wang J, Liu J, Meng H, Guan Y, Yin Y, Zhao Z, Sun G, Wu A, Chen L, Yu X. Neural stem cells promote glioblastoma formation in nude mice. Clinical and Translational Oncology. 2019;21(11):1551–1560. doi: 10.1007/s12094-019-02087-x. [DOI] [PubMed] [Google Scholar]
- 98.Chamberlain G, Fox J, Ashton B, Middleton J. Concise review: Mesenchymal stem cells: Their phenotype, differentiation capacity, immunological features, and potential for homing. Stem Cells. 2007;25(11):2739–2749. doi: 10.1634/stemcells.2007-0197. [DOI] [PubMed] [Google Scholar]
- 99.Sonabend AM, Ulasov IV, Tyler MA, Rivera AA, Mathis JM, Lesniak MS. Mesenchymal stem cells effectively deliver an oncolytic adenovirus to intracranial glioma. Stem Cells. 2008;26(3):831–841. doi: 10.1634/stemcells.2007-0758. [DOI] [PubMed] [Google Scholar]
- 100.Yong RL, Shinojima N, Fueyo J, Gumin J, Vecil GG, Marini FC, Bogler O, Andreeff M, Lang FF. Human bone marrow-derived mesenchymal stem cells for intravascular delivery of oncolytic adenovirus Delta24-RGD to human gliomas. Cancer Research. 2009;69(23):8932–8940. doi: 10.1158/0008-5472.CAN-08-3873. [DOI] [PMC free article] [PubMed] [Google Scholar]
- 101.Allahverdi A, Arefian E, Soleimani M, Ai J, Nahanmoghaddam N, Yousefi-Ahmadipour A, Ebrahimi-Barough S. MicroRNA-4731-5p delivered by AD-mesenchymal stem cells induces cell cycle arrest and apoptosis in glioblastoma. Journal of Cellular Physiology. 2020;235(11):8167–8175. doi: 10.1002/jcp.29472. [DOI] [PubMed] [Google Scholar]
- 102.Ahmed AU, Tyler MA, Thaci B, Alexiades NG, Han Y, Ulasov IV, Lesniak MS. A comparative study of neural and mesenchymal stem cell-based carriers for oncolytic adenovirus in a model of malignant glioma. Molecular Pharmaceutics. 2011;8(5):1559–1572. doi: 10.1021/mp200161f. [DOI] [PMC free article] [PubMed] [Google Scholar]
- 103.Pavon LF, Sibov TT, de Souza AV, da Cruz EF, Malheiros SMF, Cabral FR, de Souza JG, Boufleur P, de Oliveira DM, de Toledo SRC, Marti LC, Malheiros JM, Paiva FF, Tannús A, de Oliveira SM, Chudzinski-Tavassi AM, de Paiva Neto MA, Cavalheiro S. Tropism of mesenchymal stem cell toward CD133+ stem cell of glioblastoma in vitro and promote tumor proliferation in vivo. Stem Cell Research and Therapy. 2018;9(1):310. doi: 10.1186/s13287-018-1049-0. [DOI] [PMC free article] [PubMed] [Google Scholar]
- 104.Bhere D, Choi SH, van de Donk P, Hope D, Gortzak K, Kunnummal A, Khalsa J, Revai Lechtich E, Reinshagen C, Leon V, Nissar N, Bi WL, Feng C, Li H, Zhang YS, Liang SH, Vasdev N, Essayed W, Quevedo PV, Golby A, Banouni N, Palagina A, Abdi R, Fury B, Smirnakis S, Lowe A, Reeve B, Hiller A, Chiocca EA, Prestwich G, Wakimoto H, Bauer G, Shah K. Target receptor identification and subsequent treatment of resected brain tumors with encapsulated and engineered allogeneic stem cells. Nature Communications. 2022;13(1):2810. doi: 10.1038/s41467-022-30558-3. [DOI] [PMC free article] [PubMed] [Google Scholar] [Retracted]
- 105.Menon LG, Kelly K, Yang HW, Kim SK, Black PM, Carroll RS. Human bone marrow-derived mesenchymal stromal cells expressing S-TRAIL as a cellular delivery vehicle for human glioma therapy. Stem Cells. 2009;27(9):2320–2330. doi: 10.1002/stem.136. [DOI] [PubMed] [Google Scholar]
- 106.Martinez-Quintanilla J, Bhere D, Heidari P, He D, Mahmood U, Shah K. Therapeutic efficacy and fate of bimodal engineered stem cells in malignant brain tumors. Stem Cells. 2013;31(8):1706–1714. doi: 10.1002/stem.1355. [DOI] [PMC free article] [PubMed] [Google Scholar]
- 107.Wildburger NC, Wood PL, Gumin J, Lichti CF, Emmett MR, Lang FF, Nilsson CL. ESI-MS/MS and MALDI-IMS localization reveal alterations in phosphatidic acid, diacylglycerol, and DHA in glioma stem cell xenografts. Journal of Proteome Research. 2015;14(6):2511–2519. doi: 10.1021/acs.jproteome.5b00076. [DOI] [PMC free article] [PubMed] [Google Scholar]
- 108.Tyciakova S, Matuskova M, Bohovic R, Polakova K, Toro L, Skolekova S, Kucerova L. Genetically engineered mesenchymal stromal cells producing TNFα have tumour suppressing effect on human melanoma xenograft. The Journal of Gene Medicine. 2015;17(1–2):54–67. doi: 10.1002/jgm.2823. [DOI] [PubMed] [Google Scholar]
- 109.Lang FM, Hossain A, Gumin J, Momin EN, Shimizu Y, Ledbetter D, Shahar T, Yamashita S, Parker Kerrigan B, Fueyo J, Sawaya R, Lang FF. Mesenchymal stem cells as natural biofactories for exosomes carrying miR-124a in the treatment of gliomas. Neuro-Oncology. 2018;20(3):380–390. doi: 10.1093/neuonc/nox152. [DOI] [PMC free article] [PubMed] [Google Scholar]
- 110.Mohme M, Maire CL, Geumann U, Schliffke S, Dührsen L, Fita K, Akyüz N, Binder M, Westphal M, Guenther C, Lamszus K, Hermann FG, Schmidt NO. Local intracerebral immunomodulation using interleukin-expressing mesenchymal stem cells in glioblastoma. Clinical Cancer Research. 2020;26(11):2626–2639. doi: 10.1158/1078-0432.CCR-19-0803. [DOI] [PubMed] [Google Scholar]
- 111.Doudna JA, Charpentier E. Genome editing. The new frontier of genome engineering with CRISPR-Cas9. Science. 2014;346(6213):1258096. doi: 10.1126/science.1258096. [DOI] [PubMed] [Google Scholar]
- 112.Colic M, Hart T. Common computational tools for analyzing CRISPR screens. Emerging Topics in Life Sciences. 2021;5(6):779–788. doi: 10.1042/ETLS20210222. [DOI] [PMC free article] [PubMed] [Google Scholar]
- 113.Lin K, Shen SH, Lu F, Zheng P, Wu S, Liao J, Jiang X, Zeng G, Wei D. CRISPR screening of E3 ubiquitin ligases reveals Ring Finger Protein 185 as a novel tumor suppressor in glioblastoma repressed by promoter hypermethylation and miR-587. Journal of Translational Medicine. 2022;20(1):96. doi: 10.1186/s12967-022-03284-z. [DOI] [PMC free article] [PubMed] [Google Scholar]
- 114.Chen S, Sanjana NE, Zheng K, Shalem O, Lee K, Shi X, Scott DA, Song J, Pan JQ, Weissleder R, Lee H, Zhang F, Sharp PA. Genome-wide CRISPR screen in a mouse model of tumor growth and metastasis. Cell. 2015;160(6):1246–1260. doi: 10.1016/j.cell.2015.02.038. [DOI] [PMC free article] [PubMed] [Google Scholar]
- 115.Chen Y, Zheng Y, Kang Y, Yang W, Niu Y, Guo X, Tu Z, Si C, Wang H, Xing R, Pu X, Yang SH, Li S, Ji W, Li XJ. Functional disruption of the dystrophin gene in rhesus monkey using CRISPR/Cas9. Human Molecular Genetics. 2015;24(13):3764–3774. doi: 10.1093/hmg/ddv120. [DOI] [PMC free article] [PubMed] [Google Scholar]
- 116.Park IH, Arora N, Huo H, Maherali N, Ahfeldt T, Shimamura A, Lensch MW, Cowan C, Hochedlinger K, Daley GQ. Disease-specific induced pluripotent stem cells. Cell. 2008;134(5):877–886. doi: 10.1016/j.cell.2008.07.041. [DOI] [PMC free article] [PubMed] [Google Scholar]
- 117.Soldner F, Hockemeyer D, Beard C, Gao Q, Bell GW, Cook EG, Hargus G, Blak A, Cooper O, Mitalipova M, Isacson O, Jaenisch R. Parkinson's disease patient-derived induced pluripotent stem cells free of viral reprogramming factors. Cell. 2009;136(5):964–977. doi: 10.1016/j.cell.2009.02.013. [DOI] [PMC free article] [PubMed] [Google Scholar]
- 118.MacLeod G, Bozek DA, Rajakulendran N, Monteiro V, Ahmadi M, Steinhart Z, Kushida MM, Yu H, Coutinho FJ, Cavalli FMG, Restall I, Hao X, Hart T, Luchman HA, Weiss S, Dirks PB, Angers S. Genome-wide CRISPR-Cas9 screens expose genetic vulnerabilities and mechanisms of temozolomide sensitivity in glioblastoma stem cells. Cell Reports. 2019;27(3):971–986.e9. doi: 10.1016/j.celrep.2019.03.047. [DOI] [PubMed] [Google Scholar]
- 119.Prolo LM, Li A, Owen SF, Parker JJ, Foshay K, Nitta RT, Morgens DW, Bolin S, Wilson CM, Vega LJCM, Luo EJ, Nwagbo G, Waziri A, Li G, Reimer RJ, Bassik MC, Grant GA. Targeted genomic CRISPR-Cas9 screen identifies MAP4K4 as essential for glioblastoma invasion. Scientific Reports. 2019;9(1):14020. doi: 10.1038/s41598-019-50160-w. [DOI] [PMC free article] [PubMed] [Google Scholar]
- 120.Lenoir WF, Lim TL, Hart T. PICKLES: The database of pooled in vitro CRISPR knockout library essentiality screens. Nucleic Acids Research. 2018;46(D1):D776–D780. doi: 10.1093/nar/gkx993. [DOI] [PMC free article] [PubMed] [Google Scholar]
- 121.Onishi I, Yamamoto K, Kinowaki Y, Kitagawa M, Kurata M. To discover the efficient and novel drug targets in human cancers using CRISPR/Cas screening and databases. International Journal of Molecular Sciences. 2021;22(22):12322. doi: 10.3390/ijms222212322. [DOI] [PMC free article] [PubMed] [Google Scholar]
- 122.Chow RD, Guzman CD, Wang G, Schmidt F, Youngblood MW, Ye L, Errami Y, Dong MB, Martinez MA, Zhang S, Renauer P, Bilguvar K, Gunel M, Sharp PA, Zhang F, Platt RJ, Chen S. AAV-mediated direct in vivo CRISPR screen identifies functional suppressors in glioblastoma. Nature Neuroscience. 2017;20(10):1329–1341. doi: 10.1038/nn.4620. [DOI] [PMC free article] [PubMed] [Google Scholar]
- 123.Chaicharoenaudomrung N, Kunhorm P, Promjantuek W, Rujanapun N, Heebkaew N, Soraksa N, Noisa P. Transcriptomic profiling of 3D glioblastoma tumoroids for the identification of mechanisms involved in anticancer drug resistance. In Vivo. 2020;34(1):199–211. doi: 10.21873/invivo.11762. [DOI] [PMC free article] [PubMed] [Google Scholar]
- 124.Toledo CM, Ding Y, Hoellerbauer P, Davis RJ, Basom R, Girard EJ, Lee E, Corrin P, Hart T, Bolouri H, Davison J, Zhang Q, Hardcastle J, Aronow BJ, Plaisier CL, Baliga NS, Moffat J, Lin Q, Li XN, Nam DH, Lee J, Pollard SM, Zhu J, Delrow JJ, Clurman BE, Olson JM, Paddison PJ. Genome-wide CRISPR-Cas9 screens reveal loss of redundancy between PKMYT1 and WEE1 in glioblastoma stem-like cells. Cell Reports. 2015;13(11):2425–2439. doi: 10.1016/j.celrep.2015.11.021. [DOI] [PMC free article] [PubMed] [Google Scholar]
- 125.Al-Sammarraie N, Ray SK. Applications of CRISPR-Cas9 technology to genome editing in glioblastoma multiforme. Cells. 2021;10(9):2342. doi: 10.3390/cells10092342. [DOI] [PMC free article] [PubMed] [Google Scholar]
- 126.Quinn C, Anthousi A, Wondji C, Nolan T. CRISPR-mediated knock-in of transgenes into the malaria vector Anopheles funestus. G3 (Bethesda) 2021;11(8):jkab201. doi: 10.1093/g3journal/jkab201. [DOI] [PMC free article] [PubMed] [Google Scholar]
- 127.Fierro J, Jr, DiPasquale J, Perez J, Chin B, Chokpapone Y, Tran AM, Holden A, Factoriza C, Sivagnanakumar N, Aguilar R, Mazal S, Lopez M, Dou H. Dual-sgRNA CRISPR/Cas9 knockout of PD-L1 in human U87 glioblastoma tumor cells inhibits proliferation, invasion, and tumor-associated macrophage polarization. Scientific Reports. 2022;12(1):2417. doi: 10.1038/s41598-022-06430-1. [DOI] [PMC free article] [PubMed] [Google Scholar]
- 128.Kwon T, Ra JS, Lee S, Baek IJ, Khim KW, Lee EA, Song EK, Otarbayev D, Jung W, Park YH, Wie M, Bae J, Cheng H, Park JH, Kim N, Seo Y, Yun S, Kim HE, Moon HE, Paek SH, Park TJ, Park YU, Rhee H, Choi JH, Cho SW, Myung K. Precision targeting tumor cells using cancer-specific InDel mutations with CRISPR-Cas9. Proceedings of the National Academy of Sciences of USA. 2022;119(9):e2103532119. doi: 10.1073/pnas.2103532119. [DOI] [PMC free article] [PubMed] [Google Scholar]
- 129.Głów D, Maire CL, Schwarze LI, Lamszus K, Fehse B. CRISPR-to-Kill (C2K)-employing the bacterial immune system to kill cancer cells. Cancers (Basel) 2021;13(24):6306. doi: 10.3390/cancers13246306. [DOI] [PMC free article] [PubMed] [Google Scholar]
- 130.Hu Z, Yu L, Zhu D, Ding W, Wang X, Zhang C, Wang L, Jiang X, Shen H, He D, Li K, Xi L, Ma D, Wang H. Disruption of HPV16-E7 by CRISPR/Cas system induces apoptosis and growth inhibition in HPV16 positive human cervical cancer cells. BioMed Research International. 2014;2014:612823. doi: 10.1155/2014/612823. [DOI] [PMC free article] [PubMed] [Google Scholar]
- 131.Gier RA, Budinich KA, Evitt NH, Cao Z, Freilich ES, Chen Q, Qi J, Lan Y, Kohli RM, Shi J. High-performance CRISPR-Cas12a genome editing for combinatorial genetic screening. Nature Communications. 2020;11(1):3455. doi: 10.1038/s41467-020-17209-1. [DOI] [PMC free article] [PubMed] [Google Scholar]
- 132.El Fatimy R, Subramanian S, Uhlmann EJ, Krichevsky AM. Genome editing reveals glioblastoma addiction to MicroRNA-10b. Molecular Therapy. 2017;25(2):368–378. doi: 10.1016/j.ymthe.2016.11.004. [DOI] [PMC free article] [PubMed] [Google Scholar]
- 133.Quéré M, Alberto JM, Broly F, Hergalant S, Christov C, Gauchotte G, Guéant JL, Namour F, Battaglia-Hsu SF. ALDH1L2 knockout in U251 glioblastoma cells reduces tumor sphere formation by increasing oxidative stress and suppressing methionine dependency. Nutrients. 2022;14(9):1887. doi: 10.3390/nu14091887. [DOI] [PMC free article] [PubMed] [Google Scholar]
- 134.Zou Y, Sun X, Yang Q, Zheng M, Shimoni O, Ruan W, Wang Y, Zhang D, Yin J, Huang X, Tao W, Park JB, Liang XJ, Leong KW, Shi B. Blood–brain barrier-penetrating single CRISPR-Cas9 nanocapsules for effective and safe glioblastoma gene therapy. Science Advances. 2022;8(16):eabm8011. doi: 10.1126/sciadv.abm8011. [DOI] [PMC free article] [PubMed] [Google Scholar]
- 135.He X, Zeng XX. Immunotherapy and CRISPR Cas systems: Potential cure of COVID-19? Drug Design, Development and Therapy. 2022 doi: 10.2147/DDDT.S347297. [DOI] [PMC free article] [PubMed] [Google Scholar]
- 136.Schmidt F, Grimm D. CRISPR genome engineering and viral gene delivery: A case of mutual attraction. Biotechnology Journal. 2015;10(2):258–272. doi: 10.1002/biot.201400529. [DOI] [PubMed] [Google Scholar]
- 137.Zetsche B, Volz SE, Zhang F. A split-Cas9 architecture for inducible genome editing and transcription modulation. Nature Biotechnology. 2015;33(2):139–142. doi: 10.1038/nbt.3149. [DOI] [PMC free article] [PubMed] [Google Scholar]
- 138.Zuris JA, Thompson DB, Shu Y, Guilinger JP, Bessen JL, Hu JH, Maeder ML, Joung JK, Chen ZY, Liu DR. Cationic lipid-mediated delivery of proteins enables efficient protein-based genome editing in vitro and in vivo. Nature Biotechnology. 2015;33(1):73–80. doi: 10.1038/nbt.3081. [DOI] [PMC free article] [PubMed] [Google Scholar]
- 139.Falato L, Vunk B, Langel Ü. CRISPR/Cas9 plasmid delivery through the CPP: PepFect14. Methods in Molecular Biology. 2022;2383:587–593. doi: 10.1007/978-1-0716-1752-6_38. [DOI] [PubMed] [Google Scholar]
- 140.Serajian S, Ahmadpour E, Oliveira SMR, Pereira ML, Heidarzadeh S. CRISPR-Cas technology: Emerging applications in clinical microbiology and infectious diseases. Pharmaceuticals (Basel) 2021;14(11):1171. doi: 10.3390/ph14111171. [DOI] [PMC free article] [PubMed] [Google Scholar]
- 141.Pattanayak V, Lin S, Guilinger JP, Ma E, Doudna JA, Liu DR. High-throughput profiling of off-target DNA cleavage reveals RNA-programmed Cas9 nuclease specificity. Nature Biotechnology. 2013;31(9):839–843. doi: 10.1038/nbt.2673. [DOI] [PMC free article] [PubMed] [Google Scholar]
- 142.Doench JG, Fusi N, Sullender M, Hegde M, Vaimberg EW, Donovan KF, Smith I, Tothova Z, Wilen C, Orchard R, Virgin HW, Listgarten J, Root DE. Optimized sgRNA design to maximize activity and minimize off-target effects of CRISPR-Cas9. Nature Biotechnology. 2016;34(2):184–191. doi: 10.1038/nbt.3437. [DOI] [PMC free article] [PubMed] [Google Scholar]
- 143.Coelho MA, De Braekeleer E, Firth M, Bista M, Lukasiak S, Cuomo ME, Taylor BJM. CRISPR GUARD protects off-target sites from Cas9 nuclease activity using short guide RNAs. Nature Communications. 2020;11(1):4132. doi: 10.1038/s41467-020-17952-5. [DOI] [PMC free article] [PubMed] [Google Scholar]
- 144.Pawluk A, Davidson AR, Maxwell KL. Anti-CRISPR: Discovery, mechanism and function. Nature Reviews Microbiology. 2018;16(1):12–17. doi: 10.1038/nrmicro.2017.120. [DOI] [PubMed] [Google Scholar]
- 145.Chen Z, Elowitz MB. Programmable protein circuit design. Cell. 2021;184(9):2284–2301. doi: 10.1016/j.cell.2021.03.007. [DOI] [PMC free article] [PubMed] [Google Scholar]
- 146.Xia PF, Ling H, Foo JL, Chang MW. Synthetic genetic circuits for programmable biological functionalities. Biotechnology Advances. 2019;37(6):107393. doi: 10.1016/j.biotechadv.2019.04.015. [DOI] [PubMed] [Google Scholar]
- 147.Cubillos-Ruiz A, Guo T, Sokolovska A, Miller PF, Collins JJ, Lu TK, Lora JM. Engineering living therapeutics with synthetic biology. Nature Reviews Drug Discovery. 2021;20(12):941–960. doi: 10.1038/s41573-021-00285-3. [DOI] [PubMed] [Google Scholar]
- 148.Xie M, Fussenegger M. Designing cell function: Assembly of synthetic gene circuits for cell biology applications. Nature Reviews Molecular Cell Biology. 2018;19(8):507–525. doi: 10.1038/s41580-018-0024-z. [DOI] [PubMed] [Google Scholar]
- 149.Miyamoto T, Razavi S, DeRose R, Inoue T. Synthesizing biomolecule-based Boolean logic gates. ACS Synthetic Biology. 2013;2(2):72–82. doi: 10.1021/sb3001112. [DOI] [PMC free article] [PubMed] [Google Scholar]
- 150.Singh V. Recent advances and opportunities in synthetic logic gates engineering in living cells. Systems and Synthetic Biology. 2014;8(4):271–282. doi: 10.1007/s11693-014-9154-6. [DOI] [PMC free article] [PubMed] [Google Scholar]
- 151.Li HS, Israni DV, Gagnon KA, Gan KA, Raymond MH, Sander JD, Roybal KT, Joung JK, Wong WW, Khalil AS. Multidimensional control of therapeutic human cell function with synthetic gene circuits. Science. 2022;378(6625):1227–1234. doi: 10.1126/science.ade0156. [DOI] [PMC free article] [PubMed] [Google Scholar]
- 152.Lim WA. Designing customized cell signalling circuits. Nature Reviews Molecular Cell Biology. 2010;11(6):393–403. doi: 10.1038/nrm2904. [DOI] [PMC free article] [PubMed] [Google Scholar]
- 153.Kemmer C, Gitzinger M, Daoud-El Baba M, Djonov V, Stelling J, Fussenegger M. Self-sufficient control of urate homeostasis in mice by a synthetic circuit. Nature Biotechnology. 2010;28(4):355–360. doi: 10.1038/nbt.1617. [DOI] [PubMed] [Google Scholar]
- 154.Rössger K, Charpin-El-Hamri G, Fussenegger M. A closed-loop synthetic gene circuit for the treatment of diet-induced obesity in mice. Nature Communications. 2013;4:2825. doi: 10.1038/ncomms3825. [DOI] [PMC free article] [PubMed] [Google Scholar]
- 155.Schukur L, Fussenegger M. Engineering of synthetic gene circuits for (re-) balancing physiological processes in chronic diseases. Wiley Interdisciplinary Reviews: Systems Biology and Medicine. 2016;8:402–422. doi: 10.1002/wsbm.1345. [DOI] [PubMed] [Google Scholar]
- 156.Saxena P, Charpin-El Hamri G, Folcher M, Zulewski H, Fussenegger M. Synthetic gene network restoring endogenous pituitary–thyroid feedback control in experimental Graves' disease. Proceedings of National Academy of Sciences of USA. 2016;113(5):1244–1249. doi: 10.1073/pnas.1514383113. [DOI] [PMC free article] [PubMed] [Google Scholar]
- 157.Saxena P, Heng BC, Bai P, Folcher M, Zulewski H, Fussenegger M. A programmable synthetic lineage-control network that differentiates human IPSCs into glucose-sensitive insulin-secreting beta-like cells. Nature Communications. 2016;7:11247. doi: 10.1038/ncomms11247. [DOI] [PMC free article] [PubMed] [Google Scholar]
- 158.Wang LB, Karpova A, Gritsenko MA, Kyle JE, Cao S, Li Y, Rykunov D, Colaprico A, Rothstein JH, Hong R, Stathias V, Cornwell M, Petralia F, Wu Y, Reva B, Krug K, Pugliese P, Kawaler E, Olsen LK, Liang WW, Song X, Dou Y, Wendl MC, Caravan W, Liu W, Cui Zhou D, Ji J, Tsai CF, Petyuk VA, Moon J, Ma W, Chu RK, Weitz KK, Moore RJ, Monroe ME, Zhao R, Yang X, Yoo S, Krek A, Demopoulos A, Zhu H, Wyczalkowski MA, McMichael JF, Henderson BL, Lindgren CM, Boekweg H, Lu S, Baral J, Yao L, Stratton KG, Bramer LM, Zink E, Couvillion SP, Bloodsworth KJ, Satpathy S, Sieh W, Boca SM, Schürer S, Chen F, Wiznerowicz M, Ketchum KA, Boja ES, Kinsinger CR, Robles AI, Hiltke T, Thiagarajan M, Nesvizhskii AI, Zhang B, Mani DR, Ceccarelli M, Chen XS, Cottingham SL, Li QK, Kim AH, Fenyö D, Ruggles KV, Rodriguez H, Mesri M, Payne SH, Resnick AC, Wang P, Smith RD, Iavarone A, Chheda MG, Barnholtz-Sloan JS, Rodland KD, Liu T, Ding L, Clinical Proteomic Tumor Analysis Consortium Proteogenomic and metabolomic characterization of human glioblastoma. Cancer Cell. 2021;39(4):509–528.e20. doi: 10.1016/j.ccell.2021.01.006. [DOI] [PMC free article] [PubMed] [Google Scholar]
- 159.Simion V, Loussouarn C, Laurent Y, Roncali L, Gosset D, Reverchon F, Rousseau A, Martin F, Midoux P, Pichon C, Garcion E, Baril P. LentiRILES, a miRNA-ON sensor system for monitoring the functionality of miRNA in cancer biology and therapy. RNA Biology. 2021;18(sup1):198–214. doi: 10.1080/15476286.2021.1978202. [DOI] [PMC free article] [PubMed] [Google Scholar]
- 160.Shah D, Comba A, Faisal SM, Kadiyala P, Baker GJ, Alghamri MS, Doherty R, Zamler D, Nuñez G, Castro MG, Lowenstein PR. A novel miR1983-TLR7-IFNβ circuit licenses NK cells to kill glioma cells, and is under the control of galectin-1. Oncoimmunology. 2021;10(1):1939601. doi: 10.1080/2162402X.2021.1939601. [DOI] [PMC free article] [PubMed] [Google Scholar]
- 161.Huang T, Alvarez AA, Pangeni RP, Horbinski CM, Lu S, Kim SH, James CD, Raizer JJ, Kessler AJ, Brenann CW, Sulman EP, Finocchiaro G, Tan M, Nishikawa R, Lu X, Nakano I, Hu B, Cheng SY. A regulatory circuit of miR-125b/miR-20b and Wnt signalling controls glioblastoma phenotypes through FZD6-modulated pathways. Nature Communications. 2016;7:12885. doi: 10.1038/ncomms12885. [DOI] [PMC free article] [PubMed] [Google Scholar]
- 162.Goetz LH, Schork NJ. Personalized medicine: Motivation, challenges, and progress. Fertility and Sterility. 2018;109(6):952–963. doi: 10.1016/j.fertnstert.2018.05.006. [DOI] [PMC free article] [PubMed] [Google Scholar]
- 163.Lazutkin A, Podgorny O, Enikolopov G. Modes of division and differentiation of neural stem cells. Behavioral Brain Research. 2019;374:112118. doi: 10.1016/j.bbr.2019.112118. [DOI] [PMC free article] [PubMed] [Google Scholar]
- 164.Bertassoni LE. Bioprinting of complex multicellular organs with advanced functionality—Recent progress and challenges ahead. Advanced Materials. 2022;34(3):e2101321. doi: 10.1002/adma.202101321. [DOI] [PMC free article] [PubMed] [Google Scholar]
Associated Data
This section collects any data citations, data availability statements, or supplementary materials included in this article.
Data Availability Statement
Not applicable.






