Abstract
Background
Cervical cancer is a major concern to women’s health, being the fourth most common cancer worldwide. A great percentage of these cancer is consequence of an HPV infection, namely from specific genotypes such as 16/18. Portuguese screening program subjects women to a reflex cytology triage every 5 years. Aptima® HPV is a screening test which presents better specificity than other tests which are used in Portugal (Hybrid Capture® 2 and Cobas® 4800) and still have a comparable sensitivity. The present study aims to estimate the number of diagnostic tests and costs that are avoided using Aptima® HPV compared to the use of two other tests, Hybrid Capture® 2 and Cobas® 4800, within the cervical cancer screening programme in Portugal.
Methods
A model, consisting of a decision-tree, was developed to represent the full Portuguese screening program for cervical cancer. This model is used to compare the costs resulting from using Aptima® HPV test versus the other tests used in Portugal, during 2 years. Other outcomes such as the number of additional tests and exams were also computed. This comparison considers the performance of each test (sensitivity and specificity) and assumes an equal price for every test compared.
Results
Cost savings resulting from the use of Aptima® HPV are estimated at approximately €382 million versus Hybrid Capture® 2 and €2.8 million versus Cobas® 4800. Moreover, Aptima® HPV prevents 265,443 and 269,856 additional tests and exams when compared with Hybrid Capture® 2 and Cobas® 4800.
Conclusions
The use of Aptima® HPV resulted in lower costs as well as less additional test and exams. These values result from the greater specificity of Aptima® HPV, which signals less false positive cases and consequently avoids carrying out additional tests.
Supplementary Information
The online version contains supplementary material available at 10.1186/s12905-023-02219-0.
Keywords: Early detection of cancer, Papillomavirus infections, Cervical cancer, Costs and cost analysis
Background
Cervical cancer is the fourth most common cancer in women worldwide [1]. Approximately 600.000 new cases were diagnosed in 2020 and nearly 340.000 women died because of cervical cancer [1]. In Portugal, the age-standardized incidence and mortality rates were estimated at 10.7 per 100.000 and 3.2 per 100.000, respectively [1].
Screening programs are essential to reduce the incidence of cervical cancer, as well as the associated morbidity and mortality [2]. Cervical cytology is the pioneering method of screening and has contributed to reducing the incidence rate of cervical cancer [3]. However, this screening process needs to be frequently repeated because of its only moderate sensitivity for cervical intraepithelial neoplasia of grade 2 (CIN2) or worse (CIN2+) [4]. Further prevention strategies emerged after human papillomavirus (HPV) infection has been recognized as a major cause of cervical cancer, namely HPV testing and prophylactic vaccination [5].
Data from prospective clinical trials have shown that HPV testing is associated with 60 to 70% higher protection against invasive cervical carcinomas compared to cytology [4]. According to the Portuguese Society of Gynecology clinical consensus, primary HPV testing is the preferred strategy for cervical cancer screening [2]. In addition, the Portuguese legislation foresees HPV testing as the primary screening strategy with 16/18 genotyping to be used as a triage test for immediate referral to colposcopy, while cytology to be used as a triage for other 12 high-risk HPV types [2]. The results of a cost analysis with a hypothetical cohort of ~ 2 million women showed that HPV testing with 16/18 genotyping with reflex cytology triage every 5 years is the most cost-effective cervical cancer screening strategy in Portugal [5]. It improves the rates of detection of cervical cancer and CIN2+ cases, reduces the annual incidence of cervical cancer, as well as the associated mortality, and provides cost-savings when compared to cytology with Atypical Squamous Cells of Undetermined Significance (ASCUS) HPV triage every 3 years [5]. Likewise, the Portuguese Gynecology Society recommends regular cervical cancer screenings, starting at 25 years. It recommends that a cytologic test is offered at this age and these women should be rescreened after 3 years. For women from 30 to 65 years old, the recommendation is to perform an HPV test together with cytology every 5 years [2, 17]. Women with a previous CIN2+ diagnosis should be followed and perform tests more often. No exceptions to this plan are observed for vaccinated women [2, 17].
The Aptima® HPV assay detects E6/E7 viral messenger RNA (mRNA) of 14 high-risk types of HPV (16/18/31/33/35/39/45/51/52/56/58/59/66/68) [6]. The Aptima® HPV 16 18/45 Genotype Assay (Aptima-GT®) detects E6/E7 viral mRNA of 3 high-risk types of HPV (16/18/45) and it is ran on Aptima® HPV assay positive samples to differentiate HPV16 from HPV18/45 (with HPV18 and HPV45 detected together) [7].
The Aptima® test has a similar sensitivity as DNA-based testing, but it has a improved specificity in the detection of HPV positive results and, consequently, CIN2 or CIN2+ cases [8, 9]. The performance of Aptima® in the detection of CIN2+ presents a sensitivity which is comparable to DNA tests, as illustrated by a literature review [10]. In the same review it was possible to observe a higher specificity of Aptima® when compared with other HPV test, both in screening and referral test scenarios [10].
Furthermore, the results of more recently published longitudinal studies indicate that the performance of the Aptima® test for CIN2+ detection is maintained over time as compared to the HC2 test. After 4 years of follow-up, both tests had the same sensitivity (85.0% [95%CI 64.0–94.8]) [11]. In another study, according to the cumulative risks of CIN2+ by the year 6 visit, the relative sensitivity for CIN2+ of the Aptima® test in comparison to the HC2 test was 91.4% [12]. Lastly, in a randomized controlled trial (RCT) which have included participants with baseline HPV negative results, the long-term risk of CIN2+ did no differ between the DNA-based assays and mRNA-based assays after 10 years of follow-up (HR = 0.95 [95%CI 0.79–1.13]) [13].
According to the available evidence, testing with Aptima® originates less false-positive results than DNA-based testing assays. Although sensitivity is a key measure to evaluate the effectiveness of HPV tests, improved specificity is also important to avoid unnecessary use of health resources [14]. The present study aims to estimate the number of diagnostic tests and costs that are avoided by the use of Aptima® HPV compared to the use of Hybrid Capture® 2 and Cobas® 4800 within the cervical cancer screening programme in Portugal. Aptima® HPV is manufactured by Hologic, Hybrid Capture® 2 is manufactured by Qiagen and Cobas® 4800 is manufactured by Roche Diagnostics.
Methods
To represent the full Portuguese screening program, a decision-tree model was developed. This model consisted of nodes for each step of the screening routine and directed edges which guide the women during this process. Probabilities are assigned to the edges to describe how a generic patient would be guided along the screening process. By considering a cohort composed of Portuguese women aged between 25 and 60, we can estimate the expected number of women who followed each path of the decision tree and quantify the difference in terms of costs and exams performed for each HPV test considered. More details about the model and its design are provided further.
The Portuguese Methodological Guidelines for Economic Evaluation Studies of Health Technologies were followed in this study. These guidelines provide guidance to conduct economic evaluation studies of medicines and medical devices [15]. The National Health Service (NHS) perspective was adopted and all costs and consequences were updated at an annual rate of 4% [15]. A 2-year time horizon was used in the analysis because it is long enough to capture the cost differences between the three cervical cancer screening strategies and it is the maximum length of time that women can be followed after the first HPV diagnostic test. Moreover, this time horizon is coherent with the time horizon recommended by the Portuguese Methodological Guidelines for Economic Evaluation Studies of Health Technologies [15]. Microsoft Excel® 2016 (Microsoft Corporation, Santa Rosa, CA, USA) was used to build the decision tree model and perform calculations.
Cohort dimension
Table 1 presents the number of women that is expected to be screened for cervical cancer in Portugal. This estimation was based on the number of Portuguese women aged between 25 and 60 years and the proportion of women undergoing cervical cytology in Portugal [16]. No subclass analysis is done regarding age or vaccination and these factors are assumed geographically homogeneous. Thus, 2,199,879 women enter the cohort and are followed during 2 years in the simulation model.
Table 1.
Number of women enrolled in the cervical cancer screening in Portugal
| Geographic region | Women aged 25–60 years old, n = | Cervical cytology (%) | Cohort dimension |
|---|---|---|---|
| Portugal | 2,534,423 | 86.8 | 2,199,879 |
| Continental Portugal—Norte region | 912,749 | 95.0 | 867,112 |
| Continental Portugal—Centro region | 531,208 | 89.5 | 475,431 |
| Continental Portugal—Lisbon region | 692,556 | 81.2 | 562,355 |
| Continental Portugal—Alentejo region | 160,518 | 75.9 | 121,833 |
| Continental Portugal—Algarve region | 106,498 | 84.2 | 89,671 |
| Autonomous region—Azores | 63,011 | 72.5 | 45,683 |
| Autonomous region—Madeira | 67,883 | 74.4 | 50,505 |
References: INE, 2018; Rukhadze et al. [16]
Screening strategies
The HPV mRNA test Aptima® HPV was compared with two HPV DNA tests (Hybrid Capture® 2 and Cobas® 4800). Hybrid Capture® 2 and Cobas® 4800 were selected as comparators for this study since the first one (Hybrid Capture®) is the standard of care for HPV testing (according to the clinical consensus on cervical cancer screening from the Portuguese Society of Gynecology), and the second one (Cobas® 4800) is the most used screening strategy in Portugal (according to a panel of clinical experts; Additional file 1) [2].
Decision tree
The analytical model consists of a decision tree that simulates and compares the screening performance of each HPV testing strategy. The screening algorithm was developed based on the Portuguese legislation, the clinical consensus published by the Portuguese Society of Gynecology on cervical cancer screening, as well as on the opinion of a panel of clinical experts (Fig. 1) [2, 17]. Details on the composition and the methodology of panel of clinical experts are available on the Additional file 1.
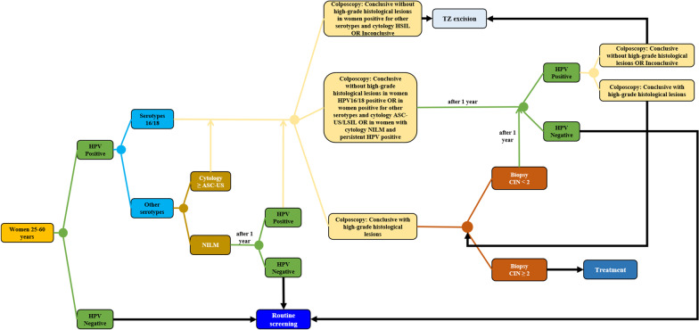
Fig. 1.
Cervical cancer screening decision tree
The analytical model simulates a cohort of 2,199,879 healthy women aged 25–60 years old. The hypothetical cohort moves between the model states, according to prespecified probabilities in each decision tree node, over a period of 2 years. These probabilities can be applied to estimate the number of women who followed each path within the screening algorithm and estimate the resulting costs and tests used.
According to clinical guidelines, women undergo routine screening for cervical cancer using the HPV test every 5 years. If the result of the HPV test is negative, women undergo routine screening again 5 years later. On the other hand, women testing positive for HPV serotypes 16/18 are referred for colposcopy, while women testing positive for other serotypes of HPV are referred for cytology. Women with a cytology showing ASCUS or worse are referred for colposcopy. Women with a normal result in the cytology are followed-up and re-tested for HPV after 12 months. Women re-testing negative return to routine screening and women re-testing positive are referred for colposcopy. Women with a colposcopy revealing conclusive results without high-grade histological lesions are followed-up and re-tested for HPV after 12 months (HPV-negative women return to routine screening and HPV-positive women undergo new colposcopy). Women with a colposcopy showing conclusive results with high-grade histological lesions undergo biopsy. Women undergo transformation zone (TZ) excision if they have a) inconclusive results in the colposcopy or b) a colposcopy with conclusive results without high-grade histological lesions after cytology High Grade Squamous Intraepithelial Lesion (HSIL). After biopsy results, women with CIN < 2 are followed-up and re-tested for HPV after 12 months (HPV-negative women return to routine screening and HPV-positive women undergo new colposcopy). Women with CIN ≥ 2 initiate treatment. Women with inconclusive results or conclusive results without high-grade histological lesions in the new colposcopy undergo TZ excision. Women with conclusive results with high-grade histological lesions in the new colposcopy repeat biopsy (Fig. 1). Both colposcopy and biopsy are assumed to be 100% sensitive and 100% specific [5].
Model inputs
Performance of screening tests
The transition probabilities within the decision tree were informed by the performance (i.e., sensitivity and specificity) of the HPV tests. The performance of each HPV test was obtained from the study by Cuzick et al. [18], which compared four DNA-based HPV tests (Hybrid Capture 2®, Cobas® 4800, Abbott RealTime High Risk HPV®, BD HPV®) and two mRNA-based HPV tests (PreTect HPV-Proofer®, Aptima-GT®) [18]. This study included cytology samples from 6000 women who attended screening for a routine 3 or 5 yearly (depending on age) cervical smear [18]. The main outcomes of the study were the specificity and the positive predictive value (PPV) of each HPV test [18]. In addition, inputs from a panel of clinical experts were used to estimate the transition probabilities that could not be found through the literature review (Additional file 1).
Table 2 presents the transition probabilities in each node of the decision tree model. The “probability of a patient testing HPV + ” was estimated based on the sensitivity and specificity of each HPV test (Hybrid Capture® 2, Cobas® 4800 and Aptima® HPV), as well as the prevalence of the HPV infection in Portugal [19]. The prevalence of the HPV infection in women aged between 18 and 64 years old was estimated at 12.7% in the CLEOPATRE study (a cross-sectional population-based study including women who attended gynaecology/obstetrics or sexually transmitted diseases clinics in mainland Portugal) [19].
Table 2.
Transition probabilities in each node of the decision three model
| Node | Transition probabilities (%) | References |
|---|---|---|
| Hybrid Capture® 2 | ||
| Probability (P) of a patient testing HPV+ | 25.1 |
Cuzick et al. [18] Pista et al. [19] |
| P of a patient testing HPV− | 74.9 | |
| Cobas® 4800 | ||
| Probability (P) of a patient testing HPV+ | 25.9 |
Cuzick et al. [18] Pista et al. [19] |
| P of a patient testing HPV− | 74.1 | |
| Aptima® HPV | ||
| Probability (P) of a patient testing HPV+ | 20.9 |
Cuzick et al. [18] Pista et al. [19] |
| P of a patient testing HPV− | 81 | |
| Hybrid Capture® 2 | ||
| P of an HPV + patient being infected by 16/18 serotypes | 22.57 | Clinical experts |
| P of an HPV + patient being infected by other serotypes | 77.43 | |
| Cobas® 4800 | ||
| P of an HPV + patient being infected by 16/18 serotypes | 31.33 | Cuzick et al. [18] |
| P of an HPV + patient being infected by other serotypes | 68.67 | |
| Aptima® HPV | ||
| P of an HPV+ patient being infected by 16/18 serotypes | 29.80 | Cuzick et al. [18] |
| P of an HPV+ patient being infected by other serotypes | 70.20 | |
| P of an HPV+ patient infected by 16/18 serotypes present a conclusive colposcopy without atypical lesions | 66.88 | Clinical experts |
| P of an HPV+ patient infected by 16/18 serotypes present a conclusive colposcopy with atypical lesions | 16.72 | |
| P of an HPV+ patient infected by 16/18 serotypes present an inconclusive colposcopy | 16.40 | |
| P of an HPV+ patient infected by other serotypes present cytology ≥ ASC-US | 78.52 | Clinical experts |
| P of an HPV+ patient infected by other serotypes present cytology NILM | 21.48 | |
| P of an HPV+ patient infected by other serotypes and with cytology ASC-US/LSIL present a conclusive colposcopy without atypical lesions | 71.91 | Clinical experts |
| P of an HPV+ patient infected by other serotypes and with cytology HSIL present a conclusive colposcopy without atypical lesions | 3.79 | |
| P of an HPV+ patient infected by other serotypes and with cytology ≥ ASC-US present a conclusive colposcopy with atypical lesions | 7.90 | |
| P of an HPV+ patient infected by other serotypes and with cytology ≥ ASC-US present an inconclusive colposcopy | 16.40 | |
| P of an HPV+ patient infected by other serotypes and with cytology NILM present, after a year, a second HPV+ test | 10.00 | Clinical experts |
| P of an HPV+ patient infected by other serotypes and with cytology NILM present, after a year, a second HPV- test | 90.00 | |
| P of a patient with a second HPV+ test present a conclusive colposcopy without atypical lesions | 66.88 | Clinical experts |
| P of a patient with a second HPV+ test present a conclusive colposcopy with atypical lesions | 16.72 | |
| P of a patient with a second HPV+ test present an inconclusive colposcopy | 16.40 | |
| P of an HPV+ patient infected by 16/18 serotypes with a conclusive colposcopy without atypical lesions present, after a year, a second HPV + test | 10.00 | Clinical experts |
| P of an HPV + patient infected by 16/18 serotypes with a conclusive colposcopy without atypical lesions present, after a year, a second HPV− test | 90.00 | |
| P of an HPV+ patient infected by other serotypes with cytology ASCUS/LSIL and a conclusive colposcopy without atypical lesions present, after a year, a second HPV+ test | 5.00 | Clinical experts |
| P of an HPV + patient infected by other serotypes with cytology ASCUS/LSIL and a conclusive colposcopy without atypical lesions present, after a year, a second HPV− test | 95.00 | |
| P of an HPV+ patient infected by other serotypes with cytology NILM and a conclusive colposcopy without atypical lesions present, after a year, a second HPV+ test | 5.00 | Clinical experts |
| P of an HPV+ patient infected by other serotypes with cytology NILM and a conclusive colposcopy without atypical lesions present, after a year, a second HPV− test | 95.00 | |
| P of a patient with a conclusive colposcopy with atypical lesions present CIN+ | 63.90 | Cuzick et al. [18] |
| P of a patient with a conclusive colposcopy with atypical lesions present CIN− | 36.10 | |
| P of a CIN− patient present, after a year, a second HPV+ test | 10.00 | Clinical experts |
| P of a CIN- patient present, after a year, a second HPV− test | 90.00 | |
| P of a patient with a second HPV+ test present a second conclusive colposcopy without atypical lesions | 71.06 | Clinical experts |
| P of a patient with a second HPV+ test present a second conclusive colposcopy with atypical lesions | 12.54 | |
| P of a patient with a second HPV+ test present a second inconclusive colposcopy | 16.40 | |
| P of a patient with a second conclusive colposcopy with atypical lesions present CIN+ | 90.00 | Clinical experts |
| P of a patient with a second conclusive colposcopy with atypical lesions present CIN− | 10.00 | |
Costs
The costs (2021 Euros, €) of diagnostic tests (i.e., cytology, colposcopy and biopsy) were considered in the study and were retrieved from Portuguese official sources (Table 3) [20, 21]. The consumption of healthcare resources was estimated based on the Portuguese legislation and the clinical consensus from the Portuguese Society of Gynecology on cervical cancer screening [2, 17]. Unit costs of HPV tests were not considered, since it was assumed that the three HPV tests had the same purchase price. However, the cost of HPV genotyping was considered every time a Hybrid Capture® 2 test was performed because the test alone does not allow to differentiate HPV genotypes (Table 3) [22].
Table 3.
Use of healthcare resources and associated costs
| Healthcare resource | Unit costs | Reference/source |
|---|---|---|
| HPV tests | ||
| Hybrid Capture® 2 | 0€ | Assumption |
| Cobas® 4800 | 0€ | Assumption |
| Aptima® HPV | 0€ | Assumption |
| HPV genotyping after Hybrid Capture® 2 | ||
| HPV genotyping | 685.18€* | Qiagen, 2021 |
| Diagnostic tests | ||
| Cytology | 15.2€ | Diário da República, 2018 (Code 30,510) |
| Colposcopy | 14.5€ | Diário da República, 2018 (Code 48,180) |
| Colposcopy + Biopsy | 34.4€ | Diário da República, 2018 (Code 48,190) |
*575£—a formula was used to convert Pounds into Euros [23]
Model outputs
The comparison between Aptima® HPV versus Hybrid Capture® 2 or Cobas® 4800 was performed considering the number of HPV tests and other diagnostic tests (i.e., cytology, colposcopy, and biopsy) that are avoided with an HPV test versus another. Cost savings resulting from the avoidance of carrying out further HPV tests and other diagnostic tests were estimated to assess the budget impact of using the Aptima® HPV test instead of the other two HPV tests. To compare these tests, it is considered that all women included in the cohort are tested. Since the process is cyclic and may last for a few years, we present the results for the scenarios where each woman is followed: (a) during a 2-year period and (b) until the first colposcopy. Additionally, a scenario where each woman is followed during a single year is presented in the sensitivity analysis.
Sensitivity analysis
The main source of uncertainty in the analytical model is associated with the transition probabilities; therefore, a deterministic sensitivity analysis (DSA) was used to investigate the sensitivity of the results of the base case scenario after variations of these input parameters. According to the 2019 “Human Papillomavirus and Related Diseases Report” from the ICO/IARC Information Centre on HPV and Cancer, the prevalence of HPV infection among women with normal cervical cytology in Portugal ranges from 10.5 to 25.4% [24]. As such, another DSA was performed to investigate the impact of varying prevalence rates of HPV infection on the results of the study (10.5% and 25.4%). In addition, the unit costs of the diagnostic tests were varied ± 25% (i.e., up and down) to evaluate how they could affect the results. A joint sensitivity analysis was also performed—both the prevalence rates and the costs of the diagnostic tests were varied simultaneously. Finally, the scenarios without discount rate and where the time horizon is 1 year are explored as well.
Results
Base case
Screening for cervical cancer with Aptima® HPV avoids carrying out 265,443 and 269,856 additional diagnostic tests (i.e., HPV tests, cytology, colposcopy, and biopsy) after the first HPV test compared to Hybrid Capture® 2 and Cobas® 4800, respectively (Table 4). For the 2 years of this analysis, cost savings resulting from the use of Aptima® HPV are estimated at approximately €382 million versus Hybrid Capture® 2 and €2.8 million versus Cobas® 4800 (Table 4), resulting from savings of 173,45€ and 1,27€ per woman, respectively.
Table 4.
Additional tests and costs with HC2 and Cobas versus Aptima over 2 years of follow-up
| Diagnostic tests* after the first HPV test, n = | Costs, € | Additional tests* versus Aptima, n = | Additional costs versus Aptima, € | |
|---|---|---|---|---|
| Aptima® HPV | 1,137,309 | 11,794,860 € | – | – |
| Hybrid Capture® 2 | 1,399,753 | 393,354,356.91 €** | 262,443 | 381,559,496.91 € |
| Cobas® 4800 | 1,407,165 | 14,592,550.70 € | 269,856 | 2,797,690.71 € |
Legend: Aptima: Aptima® HPV; Cobas: Cobas® 4800; HC2: Hybrid Capture® 2.
*Includes HPV tests and other diagnostic tests (cytology, colposcopy, and biopsy)
**Includes the cost of HPV genotyping after the first and subsequent Hybrid Capture® 2 tests
The number of diagnostic tests that need to be performed by women screened for cervical cancer with Aptima® HPV is lower compared to any other HPV test, irrespectively of the type of diagnostic test (i.e., HPV test, cytology, colposcopy, and biopsy) (Table 5), for the 2 years of analysis.
Table 5.
Total number of tests with each HPV test and number of additional tests with HC2 and Cobas versus Aptima over 2 years of follow-up
| Type of diagnostic test | HPV test | HC2 versus Aptima, n = | Cobas versus Aptima, n = | ||
|---|---|---|---|---|---|
| Aptima, n = | HC2, n = | Cobas, n = | |||
| HPV test | 354,591 | 430,548 | 4388 | 75,957 | 84,209 |
| Cytology | 318,741 | 428,009 | 393,923 | 109,268 | 75,182 |
| Colposcopy | 416,909 | 489,552 | 516,127 | 72,643 | 99,218 |
| Biopsy | 47,068 | 51,644 | 58,315 | 4576 | 11,247 |
| Total | 1,137,309 | 1,399,753 | 1,407,165 | 262,443 | 269,855 |
Legend: Aptima: Aptima® HPV; Cobas: Cobas® 4800; HC2: Hybrid Capture® 2.
In addition, screening with Aptima® HPV also avoids carrying out further HPV tests and other diagnostic tests, and therefore generating cost savings, in every Portuguese geographic region individually considered (Table 6).
Table 6.
Additional tests and costs with HC2 and Cobas versus Aptima over 2 years of follow-up, according to Portuguese geographic regions
| Geographic Region | Additional tests, n = | Additional costs, € |
|---|---|---|
| Continental Portugal—Norte region | ||
| Hybrid Capture® 2 versus Aptima® HPV | 103,446 | 150,396,736.42 € |
| Cobas® 4800 versus Aptima® HPV | 106,367 | 1,102,746.90 € |
| Continental Portugal—Centro region | ||
| Hybrid Capture® 2 versus Aptima® HPV | 56,718 | 82,461,472.06 € |
| Cobas® 4800 versus Aptima® HPV | 58,320 | 604,628.36 € |
| Continental Portugal—Lisbon region | ||
| Hybrid Capture® 2 versus Aptima® HPV | 67,088 | 97,538,116.86 € |
| Cobas® 4800 versus Aptima® HPV | 68,983 | 715,174.14 € |
| Continental Portugal—Alentejo region | ||
| Hybrid Capture® 2 versus Aptima® HPV | 14,535 | 21,131,433.38 € |
| Cobas® 4800 versus Aptima® HPV | 14,945 | 154,941.01 € |
| Continental Portugal—Algarve region | ||
| Hybrid Capture® 2 versus Aptima® HPV | 10,698 | 15,553,100.72 € |
| Cobas® 4800 versus Aptima® HPV | 11,000 | 114,039.27 € |
| Autonomous region—Azores | ||
| Hybrid Capture® 2 versus Aptima® HPV | 5450 | 7,923,513.82 € |
| Cobas® 4800 versus Aptima® HPV | 5604 | 58,097.21 € |
| Autonomous region—Madeira | ||
| Hybrid Capture® 2 versus Aptima® HPV | 6025 | 8,759,864.81 € |
| Cobas® 4800 versus Aptima® HPV | 6195 | 64,229.54 € |
Legend: Aptima: Aptima® HPV; Cobas: Cobas® 4800; HC2: Hybrid Capture® 2.
Results until the first colposcopy
When the analysis was conducted considering only the diagnostic procedures carried out until the first colposcopy, the Aptima® HPV test still avoided diagnostic tests and saved costs compared to Hybrid Capture® 2 and Cobas® 4800 (Table 7).
Table 7.
Additional tests and costs with HC2 and Cobas versus Aptima until the first colposcopy
| Diagnostic tests* after the first HPV test, n = | Costs, € | Additional tests* versus Aptima, n = | Additional costs versus Aptima, € | |
|---|---|---|---|---|
| Aptima® HPV | 786,195 | 10,626,532.78 € | – | − |
| Hybrid Capture® 2 | 989,993 | 392,078,694.14 €** | 203,798 | 381,452,161.36 € |
| Cobas® 4800 | 972,460 | 13,144,973.31 € | 186,265 | 2,518,440.53 € |
Legend: Aptima: Aptima® HPV; Cobas: Cobas® 4800; HC2: Hybrid Capture® 2.
*Includes HPV tests and other diagnostic tests (cytology, colposcopy, and biopsy)
**Includes the cost of HPV genotyping after the first and subsequent Hybrid Capture® 2 tests
Sensitivity analysis
The sensitivity analysis showed that the use of Aptima® HPV is also associated with fewer tests and lower costs compared to the use of Hybrid Capture® 2 and Cobas® 4800 when both the prevalence rates of HPV infection (Table 8) and the costs of the diagnostic tests (cytology, colposcopy, and biopsy; Table 9) were varied. The results also remained favourable to Aptima® HPV versus both comparators when both parameters were changed simultaneously (Table 10). The scenarios where the time horizon is set to 1 year (Table 11) and the one with no discount rate (Table 12) maintain the same tendency and the results for Aptima® HPV, Hybrid Capture® 2 and Cobas® 4800 are affect in a smaller scale.
Table 8.
Sensitivity analysis results for a time horizon of 2 years: variation of HPV prevalence
| Prevalence | Additional tests* versus Aptima, n = | Additional costs versus Aptima, € |
|---|---|---|
| Lower value (10.5%) | ||
| Hybrid Capture® 2 | 265,652 | 354,096,906.62 €** |
| Cobas® 4800 | 276,698 | 2,868,712.91 € |
| Higher value (25.4%) | ||
| Hybrid Capture® 2 | 243,924 | 540,093,540.88 €** |
| Cobas® 4800 | 230,360 | 2,387,698.92 € |
Legend: Aptima: Aptima® HPV.
*Includes HPV tests and other diagnostic tests (cytology, colposcopy, and biopsy)
**Includes the cost of HPV genotyping after the first and subsequent Hybrid Capture® 2 tests
Table 9.
Sensitivity analysis results for a time horizon of 2 years: variation of costs
| Costs of diagnostic tests* | Additional tests** versus Aptima, n = | Additional costs versus Aptima, € |
|---|---|---|
| Lower value (−25%) | ||
| Hybrid Capture® 2 | 262,443 | 305,247,597.53 € |
| Cobas® 4800 | 269,856 | 2,238,152.57 € |
| Higher value (+ 25%) | ||
| Hybrid Capture® 2 | 262,443 | 476,949,371.14 € |
| Cobas® 4800 | 269,856 | 3,497,113.38 € |
*Includes cytology, colposcopy, and biopsy
**Includes HPV tests and other diagnostic tests (cytology, colposcopy, and biopsy)
Includes the cost of HPV genotyping after the first and subsequent Hybrid Capture® 2 tests
Table 10.
Sensitivity analysis results for a time horizon of 2 years: variation of prevalence and costs
| Additional tests** versus Aptima, n = | Additional costs versus Aptima, € | |
|---|---|---|
| Lower values for costs* (− 25%) and prevalence (10.5%) | ||
| Hybrid Capture® 2 | 265,652 | 283,277,525.29 € |
| Cobas® 4800 | 276,698 | 2,294,970.33 € |
| Higher values for costs* (+ 25%) and lower value for prevalence (10.5%) | ||
| Hybrid Capture® 2 | 265,652 | 442,621,133.27 € |
| Cobas® 4800 | 276,698 | 3,585,891.13 € |
| Lower values for costs* (− 25%) and higher value for prevalence (25.4%) | ||
| Hybrid Capture® 2 | 243,924 | 432,074,832.70 € |
| Cobas® 4800 | 230,360 | 1,910,159.13 € |
| Higher values for costs* (+ 25%) and prevalence (25.4%) | ||
| Hybrid Capture® 2 | 243,924 | 675,116,926.10 € |
| Cobas® 4800 | 230,360 | 2,984,623.65 € |
*Includes cytology, colposcopy, and biopsy
**Includes HPV tests and other diagnostic tests (cytology, colposcopy, and biopsy)
Includes the cost of HPV genotyping after the first and subsequent Hybrid Capture® 2 tests
Table 11.
Sensitivity analysis results for a time horizon of 1 year
| Diagnostic tests* after the first HPV test, n = | Costs, € | Additional tests* versus Aptima, n = | Additional costs versus Aptima, € | |
|---|---|---|---|---|
| Aptima® HPV | 782,718 | 10,531,090.77 € | – | – |
| Hybrid Capture® 2 | 969,205 | 391,950,533.69 €** | 186,486 | 381,419,442.92 € |
| Cobas® 4800 | 968,365 | 13,027,190.26 € | 185,647 | 2,495,928.49 € |
*Includes cytology, colposcopy, and biopsy
**Includes HPV tests and other diagnostic tests (cytology, colposcopy, and biopsy)
Includes the cost of HPV genotyping after the first and subsequent Hybrid Capture® 2 tests
Table 12.
Sensitivity analysis results for a time horizon of 2 year and no discount rate
| Costs, € | Additional costs versus Aptima, € | |
|---|---|---|
| Aptima® HPV | 11,809,879.39 € | – |
| Hybrid Capture® 2 | 393,371,446.36 €* | 381,561,664.97 € |
| Cobas® 4800 | 14,611,150.11 € | 2,891,270.72 € |
*Includes HPV tests and other diagnostic tests (cytology, colposcopy, and biopsy)
Includes the cost of HPV genotyping after the first and subsequent Hybrid Capture® 2 tests
Prevalence
The number of tests and costs avoided by Aptima® HPV compared to Hybrid Capture® 2 and Cobas® 4800 have not significantly changed when the lower rate of prevalence (10.5%) of HPV infection was assumed. However, the results have significantly changed when the higher value of prevalence (25.4%) was used (Table 8). Aptima® HPV has remained as the best option (i.e., less costly) in both scenarios.
Costs
Table 9 describes the number of additional tests and costs associated with the use of Hybrid Capture® 2 and Cobas® 4800 compared to the use of Aptima® HPV when the costs of the diagnostic tests (cytology, colposcopy, and biopsy) were increased and decreased by 25%. In both scenarios, Aptima® HPV is cost saving compared to the other two HPV tests.
Joint sensitivity analysis: prevalence and costs
Table 10 describes the results of the analysis when both the prevalence of HPV infection in Portugal and the costs of the diagnostic tests (cytology, colposcopy, and biopsy) were varied simultaneously. Aptima ® HPV remained as the most cost saving option, irrespectively of the variation.
Time horizon
Table 11 presents the results relative a time horizon of 1 year. Aptima is the most cost saving option, but the dimension of the savings is slightly lower.
Discount rate
Finally, a scenario with no discount rate for costs is explored and the corresponding results are presented in Table 12, where very small relative differences are observed.
Discussion
This study compared the number of diagnostic tests and costs associated with the use of Aptima® HPV (Hologic) compared to those associated with the use of Hybrid Capture® 2 (Qiagen) and Cobas® 4800 (Roche Diagnosis) within the cervical cancer screening programme in Portugal. Based on the available evidence, Aptima® HPV avoids additional HPV tests and other diagnostic tests (i.e., cytology, colposcopy, and biopsy), therefore generating significant cost savings when compared to the other two HPV tests considered in this analysis. The cervical cancer screening strategy is homogeneous throughout all national territory, leading to cost savings in all regions. By assuming that the purchase prices of the three HPV tests are equal, the cost savings associated with the use of Aptima® HPV results essentially from its improved specificity compared to the other two HPV tests. In addition to that, the need of HPV genotyping upon the use of the Hybrid Capture® 2 test contributes to further increase the amount of costs saved with Aptima® HPV versus the former.
This analysis is in line with the methodology of a previous study that compared the cost-effectiveness of high-risk HPV testing using a DNA-based assay and a mRNA-based assay under the US cervical cancer screening guidelines [8]. The same methodology was also used in recent studies in Europe, namely in the United Kingdom [25] and in Spain [26], where it was concluded that testing for HPV infection with mRNA-based assays generate less costs and consumes less health resources (i.e., number of colposcopies and additional tests) than testing with DNA-based assays.
According to the results of this 2-year time horizon analysis, the number of diagnostic tests avoided by Aptima® HPV versus Hybrid Capture® 2 (n = 262,444) was lower than the number resulting from the comparison between Aptima® HPV and Cobas® 4800 (n = 269,856). However, the costs difference between Aptima® HPV and Hybrid Capture® 2 was greater. The reason is that Hybrid Capture® 2 test does not allow to differentiate HPV genotypes and therefore the cost of genotyping needed to be added to Hybrid Capture® 2, making it the most expensive option. The number of cytology procedures avoided by Aptima® HPV versus Hybrid Capture® 2 was greater than versus Cobas® 4800. This difference is a consequence of the performance of each HPV test—sensitivity and specificity. Hybrid Capture® 2 is associated with an increased probability of a patient with an HPV+ test being infected by other serotypes compared to Aptima® HPV and Cobas® 4800. On the contrary, Cobas® 4800 is associated with an increased probability of a patient with an HPV+ test being infected by 16/18 serotypes, leading to the need to perform more colposcopies and biopsies to confirm the diagnosis.
According to the decision tree model, the proportion of women who are submitted to HPV re-test after the first colposcopy is low. Only women for whom the first colposcopy had conclusive results without high-grade histological, or those with CIN < 2 are re-tested for HPV in a follow-up after 12 months. Moreover, both colposcopy and biopsy were assumed to be 100% sensitive and 100% specific. Therefore, both the number of tests avoided, and the costs saved by Aptima® HPV compared to the other two HPV tests have not significantly changed when the analysis was carried out only until the first colposcopy.
The sensitivity analysis showed that the conclusions obtained in the base case scenario were robust, since the direction of the results remained unchanged in every alternative scenario. Additionally, the time horizon and the discount rate were shown to impact the results in a lower scale than the costs and prevalence of HPV. Noteworthy, the variation of the prevalence rate of HPV infection significantly affects the results of this study. Given that the sensitivity of Aptima® HPV is comparable to the one of Cobas® 4800 and Hybrid Capture® 2 (97.5% for both), the consequences of varying the prevalence rate of HPV infection are mainly explained by the specificity of each test (90.2%, 84.5 and 85.4%, respectively). Since mRNA-based tests, such as Aptima® HPV, have greater specificity than DNA-based tests, the advantage of the formers are more noticeable when the prevalence of HPV infection in the population is lower. When the prevalence of HPV infection increases, the total number of false positives decreases (i.e., there is fewer negative cases in the population that may be incorrectly classified as positives by the HPV test). Thus, if there is a lower number of false positives, the number of subsequent diagnostic tests is also going to be lower. That is why the number of subsequent diagnostic tests avoided by Aptima® HPV versus Cobas® 4800 was lower in the sensitivity analysis with a higher prevalence rate of HPV infection (i.e., in a scenario with less cases of false positives in the population) compared to the base case scenario analysis. The same rationale is applicable for the comparison between Aptima ® HPV and Hybrid Capture® 2.
Considering the analysis of costs, the savings of Aptima ® HPV versus Cobas® 4800 are higher when the prevalence is lower due to the higher number of diagnostic tests avoided (as explained before). Regarding the comparison of Aptima® HPV versus Hybrid Capture® 2, an increase of the prevalence rate of HPV infection in Portugal leads to an increase in the total number of HPV genotyping tests. Because of this, the use of Aptima® HPV in this scenario generates greater cost savings versus Hybrid Capture® 2. Conversely, when the prevalence of HPV infection decreases the number of HPV genotyping tests avoided and cost savings decrease.
The results of the present study have not significantly changed when the costs of the additional diagnostic tests (colposcopies, biopsies, and cytology tests) were varied, with little impact in the magnitude of the costs avoided by using Aptima® HPV.
There are some limitations that should be pointed out. First, this cost analysis was based on an analytical model which simulates the Portuguese cervical cancer screening program. Although few steps of the screening program were obtained from literature, a panel of clinical experts was needed to describe the procedures used to follow-up women after their first HPV test. In addition, many transition probabilities were informed by the experts, since these data were not available in the scientific literature. Therefore, there are some uncertainties intrinsically associated with this decision tree model.
Second, the performance characteristics of the HPV tests were retrieved from a study conducted in the United Kingdom, in which six HPV diagnostic tests have been compared, including Aptima® HPV, Cobas® 4800 and Hybrid Capture® 2 [18]. Studies comparing HPV diagnostic tests in a screening Portuguese setting were not found in the scientific literature. Nevertheless, there is no evidence that differences in populations may have a significant effect in the performance of the HPV tests.
Third, the prevalence of HPV infection among women with normal cytology varies considerably. In Europe, the rates of HPV infection prevalence range from 2.0 to 48.3% [24]. The same occurs with HPV types 16/18, which prevalence in Europe varies between 1.5 and 18.0% [24]. In Portugal, the prevalence rates of HPV infection among women range from 10.5 to 25.4% [24]. Yet, although the sensitivity analysis demonstrated that the results of this study vary significantly as the prevalence rate of HPV infection changes, Aptima® HPV remained as the most cost saving option when compared with both Cobas® 4800 and Hybrid Capture® 2 in every scenario.
Fourth, in line with a similar study, it was assumed that patients would perfectly adhere to the screening programme, diagnosis and follow-up recommendations [8]. However, deviations may occur, since some women may not comply with follow-up times or screening intervals.
Fifth, only two HPV DNA-based tests were compared with Aptima® HPV. According to the consensus of the Portuguese Society of Gynecology, Hybrid Capture® 2 test is the standard of care on cervical cancer screening. The panel of the experts in gynecology which provided inputs for this study elected Cobas® 4800 as the most used screening strategy in Portugal. There are additional HPV tests available on the market which were not considered in this analysis, because they are rarely used. Nonetheless, the results of this study may need to be updated if the HPV tests considered as the standard of care in cervical cancer screening changes in the future.
Sixth, we assume equal prices for the three tests compared. Although this is a standard practice in cost analysis, one must bear in mind this assumption when interpretating these results.
Conclusions
In conclusion, the results of this study have shown that the use of Aptima® HPV is cost saving compared to the use of both Hybrid Capture® 2 and Cobas® 4800, supporting the replacement of the DNA HPV tests currently in use within the cervical cancer screening programme in Portugal by Aptima® HPV.
Supplementary Information
Additional file 1. Supplemental material.
Acknowledgements
The authors would like to acknowledge to the expert panel members who kindly accepted to participate in this work: Dra. Olga Ilheu, Dra. Amélia Pedro, Dr. José Moutinho, Dra. Fernanda Loureiro, Dra. Paula Borralho, and Dra. Ana Quintas. D. Figueiredo acknowledges the support of CIDMA through the Portuguese Foundation for Science and Technology (UIDB/04106/2020).
Abbreviations
- ASCUS
Atypical Squamous Cells of Undetermined Significance
- CIN
Cervical intraepithelial neoplasia
- CIN2
Cervical intraepithelial neoplasia of grade 2
- CIN2+
Cervical intraepithelial neoplasia of grade 2 or worse
- DSA
Deterministic sensitivity analysis
- DNA
Deoxyribonucleic acid
- HSIL
High Grade Squamous Intraepithelial Lesion
- HPV
Human papillomavirus
- IARC
International Agency for Research on Cancer
- ICO
Catalan Institute of Oncology
- mRNA
messenger Ribonucleic acid
- NHS
National Health Service
- P
Probability
- TZ
Transformation zone
Author contributions
DF analysed data, interpreted the results, and wrote the manuscript. IR performed the electronic search, managed the expert panel, analysed data, interpreted the results and wrote the manuscript. AP performed the electronic search and reviewed the manuscript. DM interpreted the results and reviewed the manuscript. CA analysed data interpreted the results and reviewed the manuscript. FBM concepted the study and reviewed the manuscript. DPS designed the model, contributed as clinical expert and reviewed the manuscript. All authors read and approved the final manuscript.
Funding
This work was funded by Hologic Iberia S.L.
Availability of data and materials
All data generated or analysed during this study are included in this published article and its Additional file 1.
Declarations
Ethics approval and consent to participate
The objective of this study was to estimate the number of diagnostics tests and costs that are avoided using Aptima HPV compared to other two methodologies within the cervical cancer screening programme in Portugal. The study followed the Portuguese Methodological Guidelines for Economic Evaluation Studies of Health Technologies. To obtain data on the procedures used to follow-up women after their first HPV test in Portugal, a literature search was performed. However, due to the absence of such information, an expert panel was reunited. This expert panel was constituted by clinicians of the medical specialties of gynaecology, anatomical pathology and public health. Although this method was not preferential, it has been successful used in the development of pharmacoeconomic studies and it is recognized by the Portuguese Methodological Guidelines for Economic Evaluation Studies of Health Technologies. No patients were included in this study. Therefore, no ethical committee approval was necessary. All experts who incorporate this panel are thus consultants and they were informed about the context and goal of the study. They were included in the panel only after their consent to participate. This consent is obtained in a written form.
Consent for publication
Not applicable.
Competing interests
The authors declare that they have no competing interests.
Footnotes
Publisher's Note
Springer Nature remains neutral with regard to jurisdictional claims in published maps and institutional affiliations.
Change history
2/8/2024
A Correction to this paper has been published: 10.1186/s12905-024-02927-1
References
- 1.Global Cancer Observatory. Estimated age-standardized incidence and mortality rates (World) in 2020, both sexes, all ages (excl. NMSC) (https://gco.iarc.fr/today/online-analysis-dual-bars-2?v=2020, last accessed by December 6, 2022).
- 2.Sociedade Portuguesa de Ginecologia. Consenso Sobre Infecção Por HPV E Neoplasia Intraepitelial Do Colo Vulva E Vagina.; 2014.
- 3.Chrysostomou AC, Stylianou DC, Constantinidou A, Kostrikis LG. Cervical cancer screening programs in Europe: the transition towards HPV vaccination and population-based HPV testing. Viruses. 2018 doi: 10.3390/v10120729. [DOI] [PMC free article] [PubMed] [Google Scholar]
- 4.Ronco G, Dillner J, Elfström KM, et al. Efficacy of HPV-based screening for prevention of invasive cervical cancer: follow-up of four European randomised controlled trials. Lancet. 2014;383(9916):524–532. doi: 10.1016/S0140-6736(13)62218-7. [DOI] [PubMed] [Google Scholar]
- 5.Pista A, Costa C, Saldanha C, et al. Budget impact analysis of cervical cancer screening in Portugal: comparison of cytology and primary HPV screening strategies. BMC Public Health. 2019;19(1):235. doi: 10.1186/s12889-019-6536-4. [DOI] [PMC free article] [PubMed] [Google Scholar]
- 6.Hologic. General Information Aptima TM General Information.; 2017.
- 7.Hologic. Aptima HPV 16 18/45 Genotype Assay.; 2017.
- 8.Ting J, Smith JS, Myers ER. Cost-effectiveness of high-risk human papillomavirus testing with messenger RNA versus DNA under United States guidelines for cervical cancer screening. J Low Genit Tract Dis. 2015;19(4):333–339. doi: 10.1097/LGT.0000000000000143. [DOI] [PubMed] [Google Scholar]
- 9.Ratnam S, Coutlee F, Fontaine D, et al. Aptima HPV E6/E7 mRNA test is as sensitive as hybrid capture 2 assay but more specific at detecting cervical precancer and cancer. J Clin Microbiol. 2011;49(2):557–564. doi: 10.1128/JCM.02147-10. [DOI] [PMC free article] [PubMed] [Google Scholar]
- 10.Haedicke J, Iftner T. A review of the clinical performance of the Aptima HPV assay. J Clin Virol. 2016;76:S40–S48. doi: 10.1016/j.jcv.2015.10.027. [DOI] [PubMed] [Google Scholar]
- 11.Cook DA, Smith LW, Law JH, et al. Comparative performance of human papillomavirus messenger RNA versus DNA screening tests at baseline and 48 months in the HPV FOCAL trial. J Clin Virol. 2018;108:32–37. doi: 10.1016/J.JCV.2018.09.004. [DOI] [PubMed] [Google Scholar]
- 12.TIftner H, Neis KJ, Castanon A, et al. Longitudinal clinical performance of the RNA-based Aptima human papillomavirus (AHPV) assay in comparison to the DNA-based hybrid capture 2 HPV test in two consecutive screening rounds with a 6-year interval in Germany. J Clin Microbiol. 2019 doi: 10.1128/JCM.01177-18. [DOI] [PMC free article] [PubMed] [Google Scholar]
- 13.Strang THR, Gottschlich A, Cook DA, et al. Long-term cervical precancer outcomes after a negative DNA- or RNA-based human papillomavirus test result. Am J Obstet Gynecol. 2021;225(5):511.e1–511.e7. doi: 10.1016/J.AJOG.2021.05.038. [DOI] [PMC free article] [PubMed] [Google Scholar]
- 14.Arbyn M, Anttila A, Jordan J, et al. European Guidelines for Quality Assurance in Cervical Cancer Screening Second Edition. [DOI] [PMC free article] [PubMed]
- 15.Perelman J, Soares M, Mateus C, Duarte A, Faria R, Ferreira L, Saramago P, Veiga P, Furtado C, Caldeira S, Teixeira MC SM. Orientações Metodológicas Para Estudos de Avaliação Económica.; 2019.
- 16.Rukhadze L, Lunet N, Peleteiro B. Cervical cytology use in Portugal: results from the National Health Survey 2014. J Obstet Gynaecol Res. 2019;45(7):1286–1295. doi: 10.1111/jog.13974. [DOI] [PubMed] [Google Scholar]
- 17.Despacho N.o 8254/2017. Diário Da República, 2.a Série — N.o 183 — 21 de Setembro de 2017.
- 18.Cuzick J, Cadman L, Mesher D, et al. Comparing the performance of six human papillomavirus tests in a screening population. Br J Cancer. 2013;108(4):908–913. doi: 10.1038/bjc.2013.22. [DOI] [PMC free article] [PubMed] [Google Scholar]
- 19.Pista A, De Oliveira CF, Cunha MJ, Paixao MT, Real O. Prevalence of human papillomavirus infection in women in Portugal the CLEOPATRE Portugal study. Int J Gynecol Cancer. 2011;21(6):1150–1158. doi: 10.1097/IGC.0b013e31821dd3b2. [DOI] [PubMed] [Google Scholar]
- 20.Portaria N.o 207/2017 de 11 de Julho. Diário Da República, 1.a Série — N.o 132 — 11 de Julho de 2017.
- 21.Portaria N.o 254/2018. Diário Da República, 1.a Série — N.o 173 — 7 de Setembro de 2018.
- 22.Quiagen. Digene HPV Genotyping PS Test.; 2020.
- 23.Wise. Currency Converter.; 2021. https://wise.com/us/currency-converter/gbp-to-eur-rate
- 24.Bruni L, Albero G, Serrano B, Mena M, Gómez D, Muñoz J, Bosch FX de SSIC on H and C (HPV IC). Human Papillomavirus and Related Diseases in the World. Summary Report 17 June 2019.
- 25.Weston G, Dombrowski C, Harvey MJ, et al. Use of the Aptima mRNA high-risk human papillomavirus (HR-HPV) assay compared to a DNA HR-HPV assay in the English cervical screening programme: A decision tree model based economic evaluation. BMJ Open. 2020;10(3):1–10. doi: 10.1136/bmjopen-2019-031303. [DOI] [PMC free article] [PubMed] [Google Scholar]
- 26.Ibáñez R, Mareque M, Granados R, et al. Comparative cost analysis of cervical cancer screening programme based on molecular detection of HPV in Spain. BMC Womens Health. 2021;21(1):178. doi: 10.1186/s12905-021-01310-8. [DOI] [PMC free article] [PubMed] [Google Scholar]
Associated Data
This section collects any data citations, data availability statements, or supplementary materials included in this article.
Supplementary Materials
Additional file 1. Supplemental material.
Data Availability Statement
All data generated or analysed during this study are included in this published article and its Additional file 1.

