Abstract
Neuronal specification occurs at the periventricular surface of the embryonic central nervous system. During early postnatal periods, radial glial cells in various ventricular zones of the brain differentiate into ependymal cells and astrocytes. However, mechanisms that drive this time- and cell-specific differentiation remain largely unknown. Here, we show that expression of the forkhead transcription factor FoxJ1 in mice is required for differentiation into ependymal cells and a small subset of FoxJ1+ astrocytes in the lateral ventricles, where these cells form a postnatal neural stem cell niche. Moreover, we show that a subset of FoxJ1+ cells harvested from the stem cell niche can self-renew and possess neurogenic potential. Using a transcriptome comparison of FoxJ1-null and wild-type microdissected tissue, we identified candidate genes regulated by FoxJ1 during early postnatal development. The list includes a significant number of microtubule-associated proteins, some of which form a protein complex that could regulate the transport of basal bodies to the ventricular surface of differentiating ependymal cells during FoxJ1-dependent ciliogenesis. Our results suggest that time- and cell-specific expression of FoxJ1 in the brain acts on an array of target genes to regulate the differentiation of ependymal cells and a small subset of astrocytes in the adult stem cell niche.
Keywords: Subventricular zone, Adult stem cell niche, Ependymal cells, Astrocytes, FoxJ1, Mouse
INTRODUCTION
The developing neuroepithelium consists of multipotent stem cells with radial glial features (Campbell and Gotz, 2002; Noctor et al., 2002) that give rise to various neuronal and glial cell types in the embryonic central nervous system (Rakic, 1972; Pinto and Gotz, 2007). Around the time of birth, radial glial cells are thought to differentiate into astrocytes and ependymal cells that line the cerebral ventricles in the mature brain (Schmechel and Rakic, 1979; Merkle et al., 2004; Spassky et al., 2005); however, the molecular mechanisms responsible for this differentiation are largely unknown. The differentiation into the astrocytes and ependymal cells that separate the subventricular zone (SVZ) from the fluid-filled space in the lateral ventricles is of particular interest as these cells help form an adult stem cell niche (SCN). The emergence and maintenance of the adult SCN in the SVZ is thought to support olfactory bulb (OB) neurogenesis throughout adulthood (Alvarez-Buylla and Lim, 2004).
Maintenance of adult neurogenesis is thought to depend on cellular composition within the SCN, which is compartmentalized into three functionally distinct layers. The first is an epithelial layer consisting of ependymal cells and a subset of astrocytes, both of which are in contact with the cerebrospinal fluid circulating in the lateral ventricles (Doetsch et al., 1997). The basal processes of these unique astrocytes form clusters surrounded by a few ependymal cells on the cellular lining of the ventricles (Mirzadeh et al., 2008), resembling rosette/pinwheel structures, and are organized in the developing epithelia of multiple species and organ systems (Zallen, 2007). Ependymal cells are known to influence the SCN in several ways; for example, by regulating neurogenesis through secretion of noggin (Lim et al., 2000). Furthermore, subsets of cells in this epithelial layer are thought to function as quiescent neural stem cells (Doetsch et al., 1997; Johansson et al., 1999; Spassky et al., 2005; Coskun et al., 2008) and to maintain a second layer of transit amplifying progenitors (TAPs) that proliferate rapidly (Doetsch et al., 1999a; Doetsch et al., 1999b). TAPs give rise to a third layer comprising migrating neuroblasts that travel through the rostral migratory stream (RMS) to the OB (Lois and Alvarez-Buylla, 1993; Lois and Alvarez-Buylla, 1994; Ghashghaei et al., 2007a). Upon arrival at the OB, the neuroblasts differentiate into interneurons during early postnatal and adult periods (Lois and Alvarez-Buylla, 1993; Wichterle et al., 1999). Identification of the factors required for postnatal establishment and maintenance of cellular integrity within the adult SCN is essential for deciphering functional differences between adult and embryonic regulation of neurogenesis and is crucial if the adult SCN is to be utilized in cell-based therapies.
A crucial aspect of ependymal cell differentiation is ciliogenesis. Cilia are evolutionarily conserved structures that are classified as motile or primary (Mitchell, 2004). Motile cilia depend on molecular motors and a central microtubule pair for their motility, whereas primary cilia are specialized as environmental sensors and lack the motility apparatus. Motile cilia in primitive flagellated organisms and mammalian sperm flagella exist as a single axonemal structure. Additionally, a population of cells containing a single motile cilium is present within the embryonic node during somite development that is responsible for establishing left-right asymmetry (Nonaka et al., 1998). However, in epithelial cells of the airway, the oviduct, the choroid plexus and the ependymal cells, cilia are expressed as multiple axonemal structures. Recently, the forkhead transcription factor FoxJ1 has been shown to be necessary and sufficient for the generation of motile cilia throughout the body in Xenopus and zebrafish (Yu et al., 2008; Stubbs et al., 2008). However, the role of FoxJ1 in the differentiation of ependymal cells and cellular organization in the SCN has remained unknown. Here we report the expression and function of FoxJ1 in the differentiation of the postnatal and adult SCN.
MATERIALS AND METHODS
Animals
Animals were used under Institutional Animal Care and Use Committee regulations and approval at North Carolina State University, and were housed at Laboratory Animal Research facilities at the College of Veterinary Medicine. FoxJ1EGFP (Ostrowski et al., 2003), FoxJ1-/- (Brody et al., 2000) and FoxJ1-/-EGFP mice and their littermate controls were sacrificed at multiple developmental stages. For embryonic studies, the day of vaginal plug was considered embryonic day 0 (E0). For fixed analysis of tissue, animals were transcardially perfused with 4% paraformaldehyde in 0.1 M phosphate buffered saline (PBS), pH 7.4. Following perfusion, brains were removed and postfixed for a minimum of 24 hours.
For microarray experiments, mice at the multiple developmental time points were sex-genotyped by PCR amplification of the sex-determining region on the Y chromosome (Sry; forward primer, 5′-TGGGACTGGTGACAATTGTC-3′; reverse primer, 5′-GAGTACAGGTGTGCAGCTCT-3′). RNA from male mice was extracted and processed for microarray analyses.
Tissue processing and immunohistochemistry
For immunohistochemistry, brains were sectioned at 50 μm on a vibratome (Leica VT 1000 S). E10 embryos and whole heads of postnatal day 0 (P0) newborn mice were fixed overnight, cryopreserved in 30% sucrose in PBS (containing 0.05% sodium azide), frozen in TissueTek at −80°C overnight and sectioned at 15-20 μm on a cryostat (Leica). Brain sections were blocked in 10% goat serum or 10% donkey serum (for experiments involving goat primary antibodies) with 1% Triton X-100 (Sigma, S26-36-23) in PBS, followed by incubation with primary antibodies at 4°C overnight. Appropriate goat or donkey secondary antibodies conjugated to Alexa 488, Cy3 and Alexa 647 were used for visualization (all diluted 1:1000, 1-hour incubation at room temperature). Primary antibodies used included: rabbit anti-Dlx2 (D. Eisenstat, University of Manitoba, Canada; 1:1000), mouse anti-FoxJ1 (1:200), mouse anti-Gfap (Milipore; 1:1000), rabbit anti-Gfap (Dakocytomation; 1:1000), chicken anti-GFP (Abcam; 1:2000), rabbit anti-Gsh2 (Gsx2 - Mouse Genome Informatics; K. Campbell; 1:4000), mouse anti-Lhx6 (Novus Biologicals; 1:200), rabbit anti-S100β (Sigma; 1:1000), rabbit anti-Blbp (Milipore; 1:500), mouse anti-RC1 (Cbx8 - Mouse Genome Informatics; Developmental Studies Hybridoma Bank University of Iowa; 1:250), mouse anti-BrdU (BD Bioscience; 13:1000), rabbit anti-Pax6 (Milipore; 1:500), mouse anti-Ncam (Abcam; 1:500), rat anti-CD31 (BD Pharmigen; 1:500), rat anti-CD133 (eBioscience; 1:1000), mouse anti-nestin (Chemicon; 1:1000), rabbit anti-β-catenin (Invitrogen; 1:500) and rabbit anti-γ-tubulin (Sigma; 1:1000). Some sections were counterstained with Alexa-647-conjugated Nissl stain (Invitrogen; 1:1000) for cytoarchitectonic assessment of labeled tissue.
For in situ hybridization, a probe corresponding to nucleotides 784-1368 of GenBank sequence NM_008240 (FoxJ1) was amplified by PCR from FoxJ1 cDNA (ATCC, Manassas, VA, USA). Digoxigenin (DIG)-labeled antisense and sense riboprobes were generated using the DIG RNA Labeling Kit (Roche Diagnostics). Cryosections of adult brains were hybridized with riboprobes at 55°C for 30 hours. After washing and blocking, sections were incubated with anti-DIG antibody conjugated with alkaline phosphatase (1:1000) overnight at 4°C. DIG labeling was visualized using Nitro Blue Tetrazolium/5-bromo-4-chloro-3-indolyl phosphate development.
Intraventricular lentiviral and cell injections
Effective FoxJ1-specific shRNA sequences were identified (see Fig. S7 in the supplementary material). The shFoxJ1-lenti and control-lenti vectors were generated by transfecting viral constructs into human293 cells as described previously (Olsen, 1998; O'Rourke et al., 2005; Jacquet et al., 2009). EGFP reporter was expressed under the chicken β-actin promoter in both vectors for tracking transduction. For cell transplantation studies, FoxJ1-/-EGFP or FoxJ1+/+EGFP cells were injected into the lateral ventricles of wild-type and FoxJ1-null animals using a stereotaxic apparatus. Cell preparations were obtained using fluorescence-activated cell sorting (Dako Cytomation MoFlo; NCSU Flow Cytometry and Cell Sorting Laboratory), followed by resuspension in artificial cerebrospinal fluid (Ghashghaei et al., 2007b) supplemented with 10 ng of epidermal growth factor (Egf) and fibroblast growth factor (Fgf2) to a final concentration of 1 × 106 EGFP+ cells/μl.
For both transplantation and lentiviral injections, newborn pups (P0) were anesthetized by means of hypothermia as described previously (Ghashghaei et al., 2007b). For shFoxJ1-lenti and control-lenti vector injections, 1 μl of each vector (1010 infectious units/ml) was injected into the anterior lateral ventricles of P0 pups using stereotaxic surgery (n=3 per construct). For cell transplantation studies, 1 μl of resuspended cells was injected into each hemisphere (106 EGFP+ cells/μl). Wild-type pups were injected intraventricularly with control-lenti vector (n=3), shFoxJ1-lenti vector (n=3) or FoxJ1-/-EGFP cells (n=3). FoxJ1-/- pups were injected with FoxJ1+/+EGFP cells (n=3). Following surgery, injected pups were placed under a heating lamp to revive rapidly. The entire surgical procedure lasted less than 15 minutes for each pup. Pups were placed back with the dam 15-20 minutes after recovery and sacrificed at P21.
FoxJ1-independent hydrocephalic models
P0 wild-type B6/C57 mice were used for kaolin induction of hydrocephalus. Kaolin (Sigma, K1512-500G) was dissolved to a 25% working concentration in artificial cerebrospinal fluid as described previously (Ghashghaei et al., 2006). Pups were placed on ice for 1 minute to induce anesthesia by means of hypothermia and 3 μl of kaolin solution was injected into their cisterna magna over a period of less than 3 minutes. Injected pups were placed under a heating lamp until breathing stabilized over a 20-minute recovery period. Recovered pups were returned to their mother and those that developed hydrocephalus were sacrificed at P6 and P21 for analysis of differentiation in the SCN.
Dnaic1-/- mice (Ostrowski et al., 2009) were used as a genetic model for assessing the effects of hydrocephalus on SCN development and postnatal neurogenesis in the OB. The developmental time course of hydrocephalus in Dnaic1-/- mice was similar to that in FoxJ1-/- mice, starting between P1 and P6 with a progressive increase in ventricular volume by P21. Dnaic1-/- and wild-type littermates were perfused at P6 and P21 as described (n=3 per genotype for each age group). The brains were sectioned and assessed for SCN cell types as described above.
Neurosphere cultures
Brains from P0 and P21 FoxJ1+/+EGFP mice were rapidly collected, followed by microdissection and dissociation of the SVZ and RMS. Cells were sorted using a Dako Cytomation MoFlo and immediately cultured in Neurobasal medium supplemented with growth factors as described previously (Jacquet et al., 2009). The neurospheres obtained were passaged every 5 days by dissociation into individual cells followed by culturing in Neurobasal medium. After every passage, the percentage of EGFP+ neurospheres was calculated by counting the number of neurospheres in each well (n=6 for each passage). Neurospheres were differentiated on laminin- and poly-l-lysine-coated chambered glass slides in Neurobasal medium without growth factors for 10 days. Differentiated cultures were fixed with 4% paraformaldehyde and immunostained as in tissue processing.
Data analysis
Tissue and cell culture analyses were performed using a confocal microscope (Nikon Eclipse C1) and data were quantified using standard stereological estimation methods as described previously (Ghashghaei et al., 2006). Significance was determined using Student's t-tests and all values were expressed as mean ± s.e.m.
Laser capture microscopy
Brains obtained from P1, P7 and P14 FoxJ1+/+EGFP male mice were collected in a 10% RNA preservation solution (50% ammonium sulfate, 10 mM EDTA, 25 mM sodium citrate in RNase-free water, pH=5.2) in PBS, embedded in RNase-free OCT medium and frozen at −80°C overnight. Brains were then sectioned on a cryostat at 10 μm and collected on MembraneSlides (Zeiss; NF 1.0 PEN; 1 mm, nuclease and human nucleic acid free). The slides were UV-irradiated 30 minutes prior to use. Slides with sagittal FoxJ1+/+EGFP sections were rapidly placed under a Zeiss Axiovert 200 microscope coupled to a PALM microlaser system with epifluorescence capability. A 355 NANAO Laser was used for microdissection of FoxJ1+/+EGFP domains in the forebrain (laser spot size, 7.5 μm; pulse power, 100 mW; pulse duration, 0.8-1.5 milliseconds). Excised tissue was captured into Eppendorf tubes containing 10 μl of TRIzol (Invitrogen). The RNA was extracted by tissue homogenization in TRIzol, followed by RNA cleanup (Qiagen, Valencia, CA, USA).
Microarray experiments
Total RNA extracted from laser-captured FoxJ1EGFP domains was used for microarray experiments. Expression profiling using Affymetrix GeneChip Mouse Gene 1.0 ST arrays was performed at the University of North Carolina Neuroscience Center, Functional Genomics Core Facility, including cRNA synthesis and Chip hybridization. Data obtained from FoxJ1EGFP+ and FoxJ1EGFP- domains from wild-type and FoxJ1-null brains were compared at the three developmental time points, and those with an average fold-change of 1.5 or more (s.e.m. across three ages ≤0.1) were selected for subsequent analysis. Hierarchical clustering was performed on fold-changes calculated from normalized expression values on the log2 scale using MeV Multi Experimental Viewer software (version 4.1). A selection of genes encoding cytoskeleton-associated proteins with a statistically consistent fold-change across three postnatal developmental time points was confirmed by quantitative real-time PCR (qRT-PCR) as described below. Expression of the identified genes in the ependymal layer was confirmed in sections obtained from the Allen Brain Atlas at http://www.brain-map.org (see Fig. S9 in the supplementary material). The data discussed in this publication have been deposited in NCBI's Gene Expression Omnibus (Edgar et al., 2002) and are accessible through GEO Series accession number GSE18678.
Quantitative real-time PCR
Perinatal FoxJ1 expression levels and the expression levels of selected genes encoding cytoskeleton-associated proteins were determined by qRT-PCR on independent samples (n=3 per age). PCR reactions were performed in duplicate using an iQ Cycler detection system (BioRad). The fold-change between paired samples was calculated using normalized data. cDNA was synthesized from RNA extracts according to the Taqman RT Kit protocol (ABI, Foster City, CA, USA). Primers were designed using Primer3 software (http://frodo.wi.mit.edu/primer3/input.htm). Primer sequences are provided in Table S2 in the supplementary material. Gene expression data were calculated using the 2-ΔC′T method (Livak and Schmittgen, 2001).
Reverse transcriptase (RT)-PCR
Total RNA was isolated using TRIzol extracts from whole brains, and the Protoscript II RT-PCR Kit (New England Biolabs) was used for cDNA preparation. PCR amplification was performed using gene-specific primers: 5′-GAGCTGGAACCACTCAAAGC-3′ and 5′-GGAACATGGGTGGATGAAAC-3′ for FoxJ1. Twenty-five cycles of amplification were performed by denaturing at 94°C for 30 seconds, annealing at 51°C for 30 seconds and elongation at 72°C for 2 minutes.
Co-immunoprecipitation and western blotting
Animals were euthanized by isofluorane overdose and brains from wild-type or FoxJ1-/- mice at various ages were rapidly collected and lysed for protein extraction. For detection of FoxJ1 protein levels, extracted proteins from E20 and P0 mice were transferred to a membrane and incubated with rabbit anti-FoxJ1 antibody (Affinity Bioreagents; 1:200) at 4°C overnight. For immunoprecipitation, lysates were incubated with primary antibodies against γ-tubulin (Sigma) at 4°C overnight. Immunoprecipitated proteins were then purified using Protein G-agarose beads according to the manufacturer's instructions (Invitrogen). Samples were run on a reducing SDS-PAGE gel followed by semi-dry transfer to a nitrocellulose membrane. The membrane was then blocked (5% skimmed milk powder), exposed to primary antibodies against Dnaic (Milipore), Dnahc (Santa Cruz) and Kif6 (AbCam). Membranes were incubated with the appropriate secondary antibodies (goat anti-rabbit or anti-mouse) conjugated to horseradish peroxidase (Millipore; 1:1000) at room temperature for 1 hour. All membranes were developed for visualizing labeled bands with an ECL Kit (Pierce, 32106).
RESULTS
The forkhead transcription factor FoxJ1 is expressed in the adult SCN
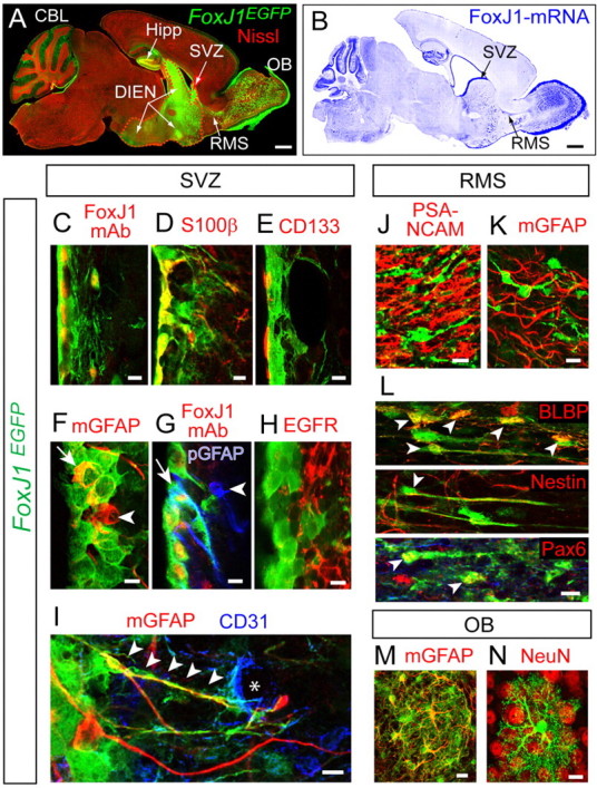
Examination of adult mice expressing enhanced GFP regulated by the FoxJ1 promoter (FoxJ1EGFP) (Ostrowski et al., 2003) indicated high levels of FoxJ1 expression in the ventricular epithelium and the hippocampal dentate gyrus (Fig. 1A; see Fig. S1 in the supplementary material). In situ hybridization and immunohistochemistry confirmed the validity of transgene expression in the SVZ (Fig. 1B,C). High-magnification marker analysis revealed that most ependymal cells positive for the calcium binding protein S100β express FoxJ1 in the SVZ (Fig. 1D). Subsets of FoxJ1+ cells in contact with the ventricles co-expressed the surface protein CD133 (Prominin 1 - Mouse Genome Informatics), which has recently been shown to label ependymal cells in the adult SVZ (Fig. 1E) (Coskun et al., 2008). In addition, an intriguing subset of astrocytes in the SVZ, positive for the glial fibrillary acidic protein (Gfap), expressed FoxJ1 (Fig. 1F,G). By contrast, FoxJ1 was largely absent in TAPs positive for the epidermal growth factor receptor (Egfr; Fig. 1H). Most FoxJ1+ astrocytes had an elongated process that contacted CD31+ (Pecam 1 - Mouse Genome Informatics) blood vessels within the SVZ (Fig. 1I) (Tavazoie et al., 2008).
Fig. 1.

FoxJ1 expression in the adult brain. (A) Nissl (red) stained sagittal section of an 8-week-old adult FoxJ1EGFP mouse brain reveals EGFP expression in the hippocampus (Hipp), cerebellum (CBL), a subset of diencephalic nuclei (DIEN), SVZ, RMS and OB. (B,C) In situ hybridization (B, blue) and immunostaining using a monoclonal FoxJ1 antibody (FoxJ1-mAb; C, red) confirmed transgene expression in the SVZ, RMS and OB. (D-N) High-magnification confocal micrographs of FoxJ1EGFP-expressing cell types in the SVZ (D-I), RMS (J-L) and OB (M,N). A small subset of cells positive with a monoclonal FoxJ1 antibody and for FoxJ1EGFP, co-labeled with a polyclonal Gfap antibody (G, pGfap, blue; arrow, a triple-labeled FoxJ1+ astrocyte; arrowhead, a FoxJ1- astrocyte). Many FoxJ1+ astrocytes in the SVZ have an elongated process (I, arrowheads) that contacts blood vessels positive for CD31 (I, asterisk, blue). In the RMS, many FoxJ1EGFP cells express the immature/radial glial marker brain lipid binding protein (Blbp; L, arrowheads). A few also express the progenitor-specific intermediate filament nestin and the paired homeobox domain transcription factor Pax6 (L, arrowheads). Scale bars: 100 μm in A,B; 10 μm in C-N.
In the RMS, migrating neuroblasts expressing the polysialylated neuronal cell adhesion molecule (PSA-NCAM), Gfap+ astrocytes and S100β+ glia (not shown) lacked FoxJ1EGFP expression (Fig. 1J-K). However, most FoxJ1EGFP cells in the RMS were positive for the immature radial glia markers brain lipid-binding protein (Blbp) and nestin (Fig. 1L). A few cells also expressed low levels of the paired homeobox domain transcription factor Pax6 (Fig. 1L). Thus, FoxJ1EGFP cells may constitute a distinct progenitor population in the RMS.
In the OB, a large proportion of FoxJ1EGFP cells were Gfap+ astrocytes, but neurons were devoid of FoxJ1EGFP expression (Fig. 1M,N). Taken together, this cellular characterization indicates that FoxJ1 is primarily expressed by ependymal cells and a small subset of astrocytes in the SVZ. We also found that FoxJ1EGFP cells in the RMS constitute a potential population of Blbp+ nestin+ Pax6+ progenitors, whereas most FoxJ1EGFP cells in the OB are a subset of astrocytes.
Ependymal cells and FoxJ1+ astrocytes appear in the SVZ during two distinct postnatal time-points
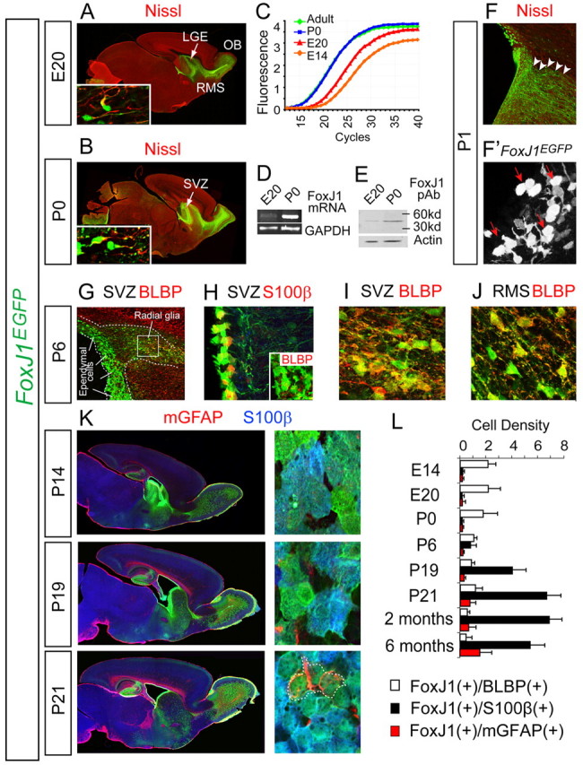
Based on cell- and region-specific localization of FoxJ1 in the brain, we next mapped FoxJ1EGFP expression prior to birth. FoxJ1EGFP expression in the rostral forebrain included the choroid plexus, as well as the radial glial cells on and near the ventricular surface of the lateral ganglionic eminence (LGE) and the olfactory ventricles (Fig. 2A; see Fig. S2 in the supplementary material). Perinatal mapping and quantification revealed that FoxJ1 was significantly upregulated at birth (P0), compared with just before birth (E20; Fig. 2A-E). At P1, the density of FoxJ1EGFP cells increased along the walls of the ventricles throughout the brain, where the new cells were cuboidal in morphology rather than elongated, similar to FoxJ1EGFP+ radial glial cells in the LGE (Fig. 2F,F′). By P6, many of the expanding FoxJ1+ cells began to express S100β and clearly resembled ependymal cells (Fig. 2G,H), matching the timing of ependymal cell maturation reported previously (Spassky et al., 2005). Notably, the emergence of S100β+ ependymal cells was delayed in regions with embryonic FoxJ1EGFP expression (e.g. the ventricular zone of the LGE). Accordingly, ependymal cells appeared to differentiate earlier (between P1 and P6) in non-striatal regions of the ventricular zone, such as the ventricular zone of the septum and the dorsal ventricular surface underneath the corpus callosum.
Fig. 2.

Emergence of FoxJ1+ cells in the postnatal SCN. (A-E) FoxJ1EGFP expression in the E20 mouse embryo is present in nestin+ cells with radial glial morphology (A, inset) on the walls of the lateral ganglionic eminence (LGE), the olfactory ventricle (RMS) and the OB. In the SVZ, transforming FoxJ1EGFP+ nestin+ radial glia (B, inset) begin to lose their uniform polarized processes. Upregulation of FoxJ1 at birth was quantified by real-time PCR (C), reverse transcriptase (RT)-PCR (D) and western blotting (E). (F,F′) At P1, FoxJ1+ radial glia persist deep in the SVZ and RMS (F, arrowheads), while ependymal cells start to appear in the SVZ adjacent to the ventricular lumen (F′, cuboidal cells, red arrows). (G-J) At P6, the ependymal layer expands (G) and FoxJ1EGFP+ S100β+ cells become pronounced (H). Dashed lines demarcate the SVZ in G. Ependymal cells do not express the radial glial marker Blbp (H, inset). A distinct population of FoxJ1EGFP+ Blbp+ cells persist in the deep regions of the SVZ (boxed area labeled radial glia in G is magnified in I) and in the RMS (J). (K) Low-magnification micrographs of sagittal sections from P14, P19 and P21 FoxJ1EGFP brains stained for mGfap (red) and S100β (blue). High-magnification panels are confocal micrographs of a flat embedded ependymal layer prepared from the corresponding sagittal sections. Arrival of the newly discovered FoxJ1+ astrocytes (outlined by the dotted line) occurs between P19 and P21. (L) The density of distinct types of FoxJ1+ cells at multiple postnatal time points. The data in L are stereological estimates obtained from triple-labeled tissues (cell density = number of cells × 104/mm3, n=3 per age group).
Intriguingly, a subset of FoxJ1+ Blbp+ radial glia found in the LGE (see Fig. S2 in the supplementary material) persisted in the SVZ at P6, and were anatomically distinct from maturing FoxJ1+ and S100β+ cells. FoxJ1+ Blbp+ cells were predominantly situated in the TAP layer (Fig. 2G,I) and RMS (Fig. 2J), and only a few were intercalated among ependymal cells. Therefore, by P6, an initial wave of differentiation in FoxJ1+ cells was specific to the maturation of ependymal cells. However, we could not detect any FoxJ1+ astrocytes in the SVZ at this stage, but found a subset of radial glia that appear to persist in the SVZ and RMS during early postnatal development.
To time the emergence of FoxJ1+ astrocytes found in the adult SCN (Fig. 1F,G,I), we labeled for S100β as a marker for ependymal cells, and used a monoclonal antibody against Gfap (mGfap) for SVZ astrocytes. The majority of FoxJ1+ cells prior to P19 were nascent S100β+ mGfap- ependymal cells and Blbp+ mGfap- radial glial-like cells (Fig. 2K). Interestingly, between P19 and P21, a subset of FoxJ1+ cells intercalated between ependymal cells began to express mGfap (Fig. 2K). These FoxJ1+ S100β- mGfap+ cells became more abundant between 6 weeks (1.6±0.5% of all astrocytes in the SVZ) and 6 months (2.1±0.6% of all astrocytes in the SVZ) postnatal (n=3 per age group; Fig. 2L). Thus, after the significant upregulation of FoxJ1 in the forebrain after birth, FoxJ1+ ependymal cells differentiate during the first postnatal week. This is followed by a second wave of differentiation during the end of the third postnatal week, when a small subset of FoxJ1+ SVZ astrocytes begin to differentiate and their density gradually increases for the first 6 months of life.
FoxJ1 is required for postnatal differentiation of ependymal cells and FoxJ1+ astrocytes in the SVZ
Changes in temporal and spatial expression of FoxJ1 in the brain inspired the hypothesis that the two postnatal waves of differentiation in FoxJ1+ cells are required for SCN maturation during the LGE-to-SVZ transition. To test this hypothesis, we used FoxJ1 knockout mice (FoxJ1-/-), which exhibit random asymmetry defects associated with the absence of motile cilia throughout development (Brody et al., 2000). FoxJ1-/- mice that do not exhibit aberrant left/right asymmetry survive into early adulthood, but the surface of their cerebral ventricles is devoid of motile cilia and they develop hydrocephalus (Fig. 3A-D′). Importantly, growth defects were quantified in multiple brain regions at P21, and those in the FoxJ1-/- OB were most significant (66±12% reduction in volume; Fig. 3A-B′; see Fig. S3 in the supplementary material).
Fig. 3.
FoxJ1-/- mice fail to establish the SCN. (A,A′) Photomicrographs of P21 brains harvested from wild-type (A) and FoxJ1-/- (A′) littermates. Arrows point to the OB and arrowheads to the cerebellum. (B,B′) Sagittal sections of P21 brains harvested from wild-type and FoxJ1-/- littermates. Arrows point to the RMS, boxed areas demarcate regions shown in high-magnification confocal images in E-G′. (C,C′) Transmission electron micrographs obtained from the ventricular zone of P21 wild-type (C) and FoxJ1-/- (C′) littermates. Colored cells were classified based on description by a previous study (Doetsch et al., 1997). The red arrowhead points to unusual aggregates within FoxJ1-/- undifferentiated ependymal cells. (D,D′) Scanning electron micrographs obtained from the ventricular surface of the SVZ show a complete lack of cilia in FoxJ1-/- mice but their clear presence in wild-type animals. (E-F′) S100β+ and CD133+ ependymal cells in wild-type mice and their absence in FoxJ1-/- SVZs. (G,G′) Residual Blbp+ radial glia are in the position of the ependymal cells in the FoxJ1-/- SVZ.
Retarded growth in the FoxJ1-/- mouse OB, together with the restricted expression of FoxJ1EGFP in the LGE and olfactory ventricles, suggested a possible alteration of specification events in these structures, whereby OB neurogenesis occurs during embryonic and perinatal periods (Hinds, 1968a; Hinds, 1968b; Bayer, 1983; Gong and Shipley, 1995). Surprisingly, we only found subtle changes in the patterning, density and proliferation of known progenitor domains in the LGE and in the olfactory ventricular zone prior to birth (see Fig. S4 in the supplementary material), and embryos and newborn FoxJ1-/- animals appeared grossly normal in size and in brain organization. Additionally, primary cilia were expressed, in a similar manner to in wild-type animals, on the apical surface of radial glia lining the ventricular zone of the embryonic FoxJ1-/- LGE, suggesting that FoxJ1 is not required for genesis of primary cilia (see Fig. S4 in the supplementary material). These findings, together with the marked upregulation of FoxJ1 at birth, prompted us to hypothesize that FoxJ1 expression could have a temporally focused role in postnatal establishment of the SCN. To examine this possibility, we first asked whether constituents of the postnatal SCN were appropriately specified in the P6 FoxJ1-/- SVZ using S100β labeling. Indeed, we found that S100β+ cuboidal cells failed to emerge in the ventricular wall of P6 FoxJ1-/- mice (see Fig. S5 in the supplementary material), suggesting that FoxJ1 is required for ependymal cell differentiation.
To determine whether a mature adult SCN ever develops in FoxJ1-/- mice, cellular integrity of astrocytes and ependymal cells was examined at P21, at which time the adult-stage SCN is established. Transmission and scanning electron microscopy clearly demonstrated the absence of motile cilia on the surface of the FoxJ1-/- SVZ, as well as the disrupted organization of the ependymal layer in these mice (Fig. 3C-D′). Despite the absence of motile cilia, primary cilia were present in the FoxJ1-/- SVZ (see Fig. S6 in the supplementary material). As suspected, S100β+ mGfap- ependymal cells were almost absent (Fig. 3E,E′) and CD133 expression was substantially decreased in the FoxJ1-/- SVZ (Fig. 3F,F′). These findings demonstrated that in the absence of FoxJ1 expression, ependymal cells fail to mature at any developmental stage. In their place, we found a significant number of residual immature Blbp+ cells (Fig. 3G,G′), suggesting that subsets of FoxJ1-/- radial glia may be arrested in an undifferentiated state.
FoxJ1 is cell-autonomously required for differentiation of the SCN
Based on the perturbed cell-specific phenotypes, we set out to clearly assess the autonomous and non-autonomous effects of FoxJ1 deletion on the cellular constituents of the adult SCN. To accomplish this, we crossed our FoxJ1EGFP reporter mice into the FoxJ1-/- background to obtain FoxJ1-/-EGFP animals. The overall density of FoxJ1-/-EGFP cells was higher than in FoxJ1+/+EGFP controls in the SVZ, and they were significantly smaller than wild-type cells (Fig. 4A). As suspected, nearly all FoxJ1-/-EGFP cells expressed Blbp, suggesting that they had failed to mature (Fig. 4B). Additionally, the FoxJ1-/- SVZ included a significant increase in density of mGfap+ cells resembling reactive astrocytes, with densely distributed processes adjacent to FoxJ1-/-EGFP cells (Fig. 4B, asterisks). However, a significantly smaller percentage of FoxJ1-/-EGFP cells in the SVZ were Gfap+ compared with those in FoxJ1+/+EGFP mice (9±0.3% vs 19±0.8%, respectively; Fig. 4B). Thus, FoxJ1 is, in part, required for differentiation of FoxJ1+ astrocytes that emerge by P21 in the wild-type SVZ.
Fig. 4.

Disrupted cellular differentiation in the FoxJ1-/- SVZ. (A) Confocal photomicrographs from the surface of the ventricles in the SVZs of FoxJ1+/+EGFP and FoxJ1-/-EGFP mice. FoxJ -/-EGFP cells were traced in the SVZ (red dotted lines). Cell density was estimated using stereological cell counting (number of cells × 104/mm3). Cell diameter was defined as the longest distance between two ends of each cell and is presented in μm (33 cells in three individuals per genotype; mean ± s.e.m.; asterisk, P<0.01, Student's t-test). (B) FoxJ1+/+EGFP and FoxJ1-/-EGFP mice were assessed for expression of Blbp and mGfap on the surface of the SVZ. Reactive astrogliosis in the FoxJ1-/-EGFP SVZ did not overlap with the EGFP+ domain containing FoxJ1-/- cells, but was deep within the adjacent TAP domain and striatal tissue (asterisks). mGfap panel to the right shows overlap of FoxJ1+/+EGFP and FoxJ1-/-EGFP cells in the P21 SVZ with mGfap+ astrocytes at high-magnification (arrow). The bar chart illustrates the percentage of FoxJ1+/+EGFP and FoxJ1-/-EGFP cells positive for Blbp and mGfap (3 mice per genotype; n=50 cells per mouse). (C) FoxJ1-/-EGFP ventricles completely lack the rosette/pinwheel organization and β-catenin and γ-tubulin expression is massively disrupted. Large aggregates of γ-tubulin are found within FoxJ1-/- cells (arrowheads). (D) TEM images of basal body (red arrowheads) organization in the FoxJ1+/+ and FoxJ1-/- SVZ. At P6, deuterosomes found in the wild-type SVZ cannot be detected in FoxJ1-null mice (red arrowheads). By P21, basal bodies have been successfully transported to, and docked at, the apical surface of wild-type ependymal cells, whereas in FoxJ1-/- cells only aggregates of basal bodies can be found in an unorganized manner. Scale bar: 1 μm.
Next, to examine the rosette/pinwheel architecture of ependymal and astrocytic cells on the surface of the lateral ventricles, we obtained wholemount preparations of the ependymal layer and immunostained for Gfap together with β-catenin and γ-tubulin (Fig. 4C). β-catenin, an important constituent of the Wnt signaling pathway (Schlessinger et al., 2009), is expressed on the lateral and apical surfaces of wild-type ependymal cells. γ-tubulin is a component of a microtubule-organizing complex at the base of individual cilia and is crucial for their growth and maintenance (Oakley, 1992) and clearly decorates the apical surface of multiciliated ependymal cells (Mirzadeh et al., 2008). The rosette/pinwheel organization of ependymal cells and astrocytes was absent on the surface of FoxJ1-/- ventricles, concomitant with a disruption of junctional β-catenin expression (Fig. 4C). To determine whether or not disrupted junctional β-catenin expression was due to the loss of junctional complexes in the FoxJ1-/- SVZ, we conducted transmission electron microscopy (TEM) analyses. Junctional complexes along the walls of mutant cells were readily detectable, although their orientation and positioning were severely disrupted (see Fig. S6 in the supplementary material). Thus, disrupted β-catenin expression in the FoxJ1-/- SVZ is not due to a complete loss of junctional complexes within mutant cells along the ventricles.
FoxJ1-/-EGFP cells included unusually large aggregates of γ-tubulin within their cytoplasm (Fig. 4C, arrowheads), suggesting that, in the absence of FoxJ1 expression, γ-tubulin fails to be distributed and docked at the apical surface of differentiating ependymal cells. TEM analysis of the P21 SCN revealed the presence of multiple basal bodies within FoxJ1-/- cells lining the ventricles (Fig. 4D). This suggests that the aggregates of γ-tubulin-immunoreactive particles are likely to correspond to basal bodies within the cytoplasm of FoxJ1-/- cells. To determine whether the aggregation of basal bodies was developmentally related to their replication during early postnatal ciliogenesis, we conducted TEM analysis of the P6 SVZ. We found that structures containing basal bodies, referred to as deuterosomes (Spassky et al., 2005), were visible within differentiating wild-type ependymal cells, but could not be found in the FoxJ1-/- cells lining the ventricles (Fig. 4D). Instead, aggregates of unorganized basal bodies were found within the cytoplasm of P6 FoxJ1-/- cells, suggesting that the formation of deuterosomes, and possibly the transport of basal bodies, was disrupted in the absence of FoxJ1 expression.
To rule out potential bystander effects from whole-body knockout of FoxJ1, we cloned and tested a short hairpin RNA (shRNA) sequence for acute knockdown of FoxJ1 expression (see Fig. S7 in the supplementary material). We found identical phenotypes to those in FoxJ1-/-EGFP cells, suggesting a cell-autonomous role for FoxJ1 in the differentiation of the SCN (see Fig. S7 in the supplementary material).
Finally, to confirm whether FoxJ1 functions cell-autonomously, and whether the wild-type or knockout environments influenced the observed phenotypes, we performed transplantation studies in newborn mice. P0 FoxJ1+/+EGFP and FoxJ1-/-EGFP cells were cross-transplanted into P0 wild-type and knockout mice without EGFP reporter expression, and host mice were allowed to survive to P21 (Fig. 5A). We found that wild-type EGFP+ cells transplanted into FoxJ1-/- ventricles incorporated into the host SVZ and differentiated into multiciliated ependymal cells despite their FoxJ1-/- environment (Fig. 5B,C). FoxJ1-/-EGFP cells injected into wild-type ventricles also incorporated into the wild-type ependymal layer, but failed to mature into multiciliated ependymal cells (S100β; arrows) or astrocytes (mGfap; asterisks) and maintained a Blbp+ identity (n=3; Fig. 5B,D). Concomitantly, CD133+ cilia were present in more than 80±16% of FoxJ1+/+EGFP cells transplanted into knockout host brains (n=3), whereas there was no apparent CD133 expression by FoxJ1-/-EGFP cells transplanted into wild-type host brains (Fig. 5B,D). As in other experiments, aggregates of γ-tubulin were consistently found in the transplanted FoxJ1-/-EGFP cells, whereas adjacent EGFP- wild-type ependymal cells included speckles of γ-tubulin on their apical surface (Fig. 5C, arrowheads). In summary, results from knockout, shRNA and cross-transplantation experiments conclusively show that FoxJ1 is required for the differentiation of ependymal cells and a subset of FoxJ1+ astrocytes in the ventricular zone of the brain in a cell-autonomous manner.
Fig. 5.
FoxJ1 is cell-autonomously required for ependymal and astrocytic cell differentiation. (A) Cross-transplantation of FoxJ1-/-EGFP knockout (KO) and FoxJ1+/+EGFP wild-type cells into EGFP- wild-type and FoxJ1 -/- KO hosts. (B) Wild-type cells differentiate into ependymal cells (arrows, S100β+; CD133+) and a subset of astrocytes (asterisks, Gfap+) despite their KO host environment. KO cells remain immature (Blbp+), despite their wild-type host environment. (C) Aggregates of γ-tubulin are present in KO cells or within the EGFP- KO host SVZ (arrowheads). (D) The percentage of EGFP+ cells expressing different markers in the SCN (n=3 mice per genotype, 50 EGFP+ cells per mouse). Data are mean ± s.e.m.; asterisks, P<0.01, Student's t-test.
FoxJ1-/- phenotypes are independent of hydrocephalus
A possible cause of defects in the P21 FoxJ1-/- ventricular zone might be due to the presence of hydrocephalus. We explored this issue by examining ependymal cell and astrocytic integrity in two independent models of hydrocephalus, one genetic and the other obstructive. First, genetic deletion of a major component of the axonemal dyneins in motile cilia [axonemal intermediate chain 1 (Dnaic1)] resulted in altered cilia motility and subsequent non-obstructive hydrocephalus (Dnaic1-/-; see Fig. S8 in the supplementary material). The initiation and progression of hydrocephalus in these mice is similar to that in FoxJ1-/- mice. In another model, injection of kaolin (Marlin et al., 1978) into the cerebra magna of P0 wild-type mice resulted in significant hydrocephalus by P6. The SCNs of Dnaic1-/- and kaolin-injected mice were analyzed at P6 and P21. In contrast to an absence of S100β+ ependymal cells in FoxJ1-/- mice, this population was clearly present and aligned along the ventricular surface of both hydrocephalus models (see Fig. S8 in the supplementary material). However, both models displayed varying degrees of reactive astrogliosis at P21, which was also present on the ventricular surface of FoxJ1-/- mice and has been reported in other mice with hydrocephalus (Kuo et al., 2006). Thus, the absence of ependymal cells and disrupted differentiation in a subset of astrocytes in the FoxJ1-/- SVZ appears to be independent of increased intraventricular pressure due to hydrocephalus.
Developmental potential of FoxJ1EGFP cells in the SCN
Our discovery of a small subset of FoxJ1+ astrocytes in the SCN raised the question of whether they possess properties of neural stem cells. To address this, cells were dissociated from microdissected SVZs of P0 and P21 FoxJ1EGFP mice. EGFP+ and EGFP- cells were FACS sorted and cultured in the presence of growth factors for several days (Fig. 6A,B). Both populations gave rise to neurospheres, which are clones of neural stem cells (Reynolds and Weiss, 1992). Interestingly, cells within EGFP- neurospheres began to express FoxJ1EGFP after 1 week (Fig. 6B, red arrows), suggesting either transformation or differentiation into FoxJ1+ cells from the EGFP- pool of neurosphere progenitors during the in vitro culture period. The number and size of neurospheres were similar between EGFP+ and EGFP- groups, and both groups could be passaged at least ten times, suggesting that FoxJ1EGFP cells possess self-renewal capacity (Fig. 6C). Both groups of neurospheres were then plated onto laminin and poly-l-lysine for 10 days and their progeny differentiated into astrocytes, oligodendrocytes and neurons (Fig. 6D). The preferential shift toward gliogenesis was noted in both EGFP+- and EGFP--derived neurospheres, but many neurons were also found within cultures. This finding suggests that a subpopulation of FoxJ1EGFP cells possesses self-renewal and neurogenic potential in vitro, and these cells may function as stem cells in the adult SCN.
Fig. 6.

Differentiation potential of FoxEGFP cells in the postnatal SCN. (A,B) P21 SCN-derived FoxJ1EGFP cells were FACS-sorted (A) and cultured to form neurospheres (B). FoxJ1 promoter activity was maintained in floating neurospheres derived from EGFP+ fractions and became visible in some EGFP--derived neurospheres (arrows) after 7 days of growth in vitro. (C) FoxJ1EGFP+ and FoxJ1EGFP- neurospheres generated similar numbers of neurospheres at P21. The percentage of neurospheres that included FoxJ1EGFP+ cells gradually increased in EGFP--derived cells, suggesting that at least a subset of FoxJ1EGFP cells from the SCN can self-renew. The numbers of neurospheres are per 10 mm2 culture wells. (D) FoxJ1EGFP-derived neurospheres gave rise to neurons (TuJ1+), astrocytes (mGfap+) and oligodendrocytes (NG2+) after 10 days of differentiation on laminin and poly-l-lysine. A subset of FoxJ1EGFP cells persisted in differentiated cultures (green cells). The numbers of cells in the bar chart are per 105 μm2.
Identification of target genes influenced by FoxJ1 expression
The role of FoxJ1 in differentiation of the postnatal SCN naturally leads to the question of how FoxJ1 carries out its developmental functions. To identify candidate genes in the brain regulated by FoxJ1, we compared the expression of genes in FoxJ1+/+EGFP and FoxJ1-/-EGFP domains of the forebrain during the span of adult SCN development (P1, P7, P14) using laser capture micro-dissection (Fig. 7A) and microarray transcriptome analysis. This analysis revealed that 198 genes were altered more than 1.5-fold in a consistent manner at P1, P7 and P14. We used a stringent statistical criterion to only include genes with an s.e.m. of less than or equal to 0.1 of the average fold-change of their expression across the three ages (<10% error). Of the identified genes, 197 were consistently downregulated in FoxJ1-/-EGFP domains, whereas only one gene that met the statistical criterion above was consistently upregulated at P1, P7 and P14.
Fig. 7.
Identification of candidate genes regulated by FoxJ1 during postnatal maturation of the SCN. (A) FoxJ1EGFP domains in the rostral forebrain were laser-capture microdissected and processed for microarray analysis. (B) Comparison of wild-type and FoxJ1-/- array data resulted in the identification of 16 genes encoding microtubule-associated proteins that are significantly downregulated in the FoxJ1-/-EGFP domains. (C) Western blotting of immunoprecipitated γ-tubulin complexes from P6 mice revealed a potential interaction with Dnahc, Dnaic and Kif6 proteins in wild-type mice, and the absence of these complexes in the FoxJ1-/- brain.
We next asked which of the identified genes had known cellular or molecular functions and were expressed in the ependymal zone of the adult brain using the Allen Brain Atlas. This analysis narrowed the list to 55 genes with known functions and ependymal zone expression, all of which were consistently downregulated in the FoxJ1-/-EGFP brain (see Table S1 in the supplementary material). Remarkably, of the 55 known downregulated genes, 24 encoded cytoskeleton-associated molecular motors, and sperm/flagellar-associated proteins (43% of identified genes encoded proteins with known functions). Sixteen of the 24 genes encode microtubule-associated proteins, including six distinct isoforms of dynein axonemal heavy chain, and three dynein intermediate chain-like proteins (Fig. 7B). Additionally, genes for three members of the kinesin family of motor proteins (Kif6/9/27) were significantly and consistently downregulated in the FoxJ1-/- SCN. The list also included a radial spokehead-like gene (Rshl3), a gene encoding the microtubule-associated protein Tekt4, and another for tubulin-tyrosine ligase-like family member 6 (Ttll6). To test the validity of microarray data, changes in expression of genes encoding microtubule-associated proteins were confirmed by qRT-PCR on three independent samples from FoxJ1-/- and wild-type brains at P1, P7 and P14 (Fig. 7B).
The potential role of candidate genes in the generation of motile cilia in ependymal cells
The functional classification of the identified genes pointed to a master regulatory role for FoxJ1 in driving the expression of the motility apparatus within cilia in the mouse brain, as has been shown in Xenopus and zebrafish (Yu et al., 2008; Stubbs et al., 2008). To shed light on whether or not the significant downregulation of dynein and kinesin motor proteins was related to aggregation of γ-tubulin in the cytoplasm of FoxJ1-/- ependymal cells, we analyzed their expression and biochemical interactions in the brain. First, we found that most of the identified axonemal dynein and kinesin proteins had a restricted expression in the ependymal layer of the adult SVZ (see Fig. S9 in the supplementary material).
Next, to determine the potential interaction of identified proteins with γ-tubulin, total proteins from P6 wild-type and FoxJ1-null forebrains were extracted and γ-tubulin was immunoprecipitated. Western blotting was then performed on immunoprecipitated proteins to determine whether Dnahc, Dnaic and Kif6 were forming a complex with γ-tubulin. All three proteins were detected in immunoprecipitated wild-type extracts, indicating that they formed a complex with γ-tubulin at the peak of ependymal cell differentiation (Fig. 7C). By contrast, levels of all three proteins were extremely low or absent in FoxJ1-/- extracts and undetectable in γ-tubulin-immunoprecipitated material from FoxJ1-/- brains (Fig. 7C). These findings indicate that physical interactions among γ-tubulin, axonemal dyneins and specific isoforms of kinesin motor proteins may be responsible for the transport and distribution of basal bodies to the ventricular surface of ependymal cells prior to the genesis of motile cilia (Fig. 8).
Fig. 8.
Working model of the cell-autonomous function of FoxJ1 for genesis of motile cilia in ependymal cells. A physical interaction among γ-tubulin, dynein and kinesin motor proteins may regulate the transport of γ-tubulin rings (basal bodies) on the apical (ventricular) surface of ependymal cells. In the absence of FoxJ1, expression of these motor proteins is severely depleted, resulting in aggregation of γ-tubulin rings in FoxJ1-/- radial glia.
DISCUSSION
The ependymal component of the postnatal stem cell niche is thought to be crucial for neurogenesis in the OB, but its precise role in the regulation of neurogenesis remains little studied. We found that ependymal cells within distinct anatomical regions of the ventricular zone appear to differentiate at distinct postnatal time-points within the walls of the ventricles. Ependymal cells in the striatal wall, which are components of a neural stem cell niche, differentiate later during postnatal periods than other ependymal cells in the medial or dorsal walls of the lateral ventricles. This finding indicates the potential existence of regionally distinct ependymal subtypes within the walls of the ventricles; however, we found that in the absence of FoxJ1 expression, all ependymal cells within the lateral ventricles fail to differentiate during postnatal periods, regardless of their position. We also discovered a small subset of FoxJ1-expressing astrocytes that appear late during the differentiation of the SCN, and that their cellular organization in the postnatal SVZ unequivocally relies on transcriptional activity by FoxJ1.
FoxJ1 belongs to a recently annotated class of transcription factors with at least 30 family members that share a common forkhead (Fox) DNA-binding domain (Lehmann et al., 2003; Katoh and Katoh, 2004). FoxJ1 plays a direct role in the development of motile cilia (Brody et al., 2000; Yu et al., 2008; Stubbs et al., 2008), and motile cilia are important elements of ependymal cell differentiation and function in the central nervous system (Spassky et al., 2005; Sawamoto et al., 2006). Our analyses demonstrate that FoxJ1-dependent differentiation in ependymal cells includes the expression of a significant number of cytoskeletal proteins associated with motile cilia, and indicate their potential role in regulating the transport of γ-tubulin-containing basal bodies to the apical surface of differentiating ependymal cells. Although the focus of this study was on FoxJ1-dependent expression of microtubule-associated proteins and their potential role in the transport of basal bodies, the list of identified genes included additional functional families (see Table S1 in the supplementary material). This finding suggests a potentially broader function for FoxJ1-dependent differentiation in the SCN than in just the genesis of motile cilia. The function of most of the identified genes in SCN differentiation remains to be elucidated.
Cell-autonomous function of FoxJ1 in the genesis of motile cilia in ependymal cells
We demonstrated that, in the absence of FoxJ1, radial glia in the ventricular zone of the late embryonic brain fail to differentiate into ependymal cells. The unique molecular feature of FoxJ1-null cells includes intracellular accumulation of γ-tubulin protein, which is consistent with the previous finding of undocked γ-tubulin-containing basal bodies in multiciliated FoxJ1-/- lung epithelial cells (Brody et al., 2000; You et al., 2004). These findings suggest that generation of multiple basal bodies in multiciliated epithelial and ependymal cells is independent of FoxJ1 activity. FoxJ1-dependent docking of basal bodies has been linked to Ezrin-associated signaling (Gomperts et al., 2004) and Rho-mediated enrichment of actin (Pan et al., 2007) at the apical surface of airway epithelial cells. However, mechanisms of basal body transport prior to docking are still largely unknown. It is currently thought that this transport is mediated by the fusion of basal bodies to vesicles (Vladar and Axelrod, 2008), and no distinction has been made between transport of basal bodies for generation of motile versus primary cilia. Our finding that primary cilia are normal in the FoxJ1-/- brain is highly suggestive of divergent mechanisms of basal body transport for the genesis of motile and primary cilia.
The accumulation of γ-tubulin in FoxJ1-/- cells further suggests that replicated basal bodies may be distributed to the apical surface of ependymal cells utilizing proteins involved in intracellular transport, the expression of which depends on FoxJ1 activity. Hints toward potential mechanisms for this transport came from our transcriptome comparison of FoxJ1-/- and wild-type brains. Of the candidate genes downregulated in FoxJ1-null brains, a significant number are microtubule-associated proteins. In particular, three isoforms of kinesin motor proteins (Kif6/9/27) can be predicted to be responsible for transport of γ-tubulin and axonemal proteins to the apical (ventricular) surface of differentiating ependymal cells. In support of this possibility, we showed that Kif6 is found in a complex that includes γ-tubulin, Dnahc and Dnaic. Finally, the confined expression of the majority of the identified genes to the ependymal layer of the SVZ is highly suggestive of a direct role for FoxJ1 in the expression of the identified genes and their potential function in the generation of motile cilia. Thus, we propose that Kif6, and potentially Kif9 and Kif27, motor proteins could be responsible for the transport of basal bodies to the surface of differentiating ependymal cells (Fig. 7D). It will be intriguing to determine whether or not any vesicular proteins are part of this complex. The sequence of signaling and molecular events driven by FoxJ1-dependent transcriptional activity during ciliogenesis remains to be elucidated.
FoxJ1+ astrocytes in the SCN
We also discovered a small subset of FoxJ1+ astrocytes that emerge in the postnatal SCN around P21 in mice and gradually increase in density by 6 months of age in the wild-type SVZ. The emergence of these astrocytes between P19 and P21 is dependent on FoxJ1 expression as their density is severely depleted in the FoxJ1-/- SVZ. Recent studies have described the expansion of a unique set of astrocytes in the aged ependymal layer (Luo et al., 2006), a phenomenon later shown to be involved in the repair of ependymal cells in elderly mice (Luo et al., 2008). It is possible that the small population of resident FoxJ1+ astrocytes might participate in the repair of the aged ependymal layer. In support of this, recent studies have revealed that FoxJ1 promoter-active cells in the spinal canal and SVZ participate in neurogenesis and gliogenesis in the injured spinal cord and in response to stroke (Meletis et al., 2008; Carlen et al., 2009). It will be intriguing to determine whether the shared expression of FoxJ1 by ependymal cells and a small subset of astrocytes is the basis of plasticity inherent to the adult SCN.
Although the cellular compartments of the adult SCN are fairly well characterized, the identity of adult neural stem cells has remained largely elusive. Our in vitro findings reveal that subsets of FoxJ1EGFP cells harvested from the P21 SVZ generate neurospheres, can self-renew and have the potential to give rise to astrocytes, oligodendrocytes and neurons, thus functionally resembling adult neural stem cells. Together with previous studies demonstrating that ependymal cells are not capable of generating neurospheres (Doetsch et al., 1999a; Laywell et al., 2000; Capela and Temple, 2002), our in vitro results suggest that the small subset of FoxJ1+ astrocytes in the SVZ and FoxJ1+ progenitor-like cells in the RMS are likely to be the source of the stem cell properties detected in our neurosphere experiments. Thus, FoxJ1+ radial-glia-like cells prior to P21, and FoxJ1+ astrocytes after P21, may directly contribute to progenitor populations in the LGE and SVZ perinatally, thus functioning as a subset of adult stem cells in vivo. In further support of this possibility, we found a subset of FoxJ1+ astrocytes in the hippocampal dentate gyrus, where they may also function as a subset of adult neural stem cells. Although a recent study attempted to lineage-trace FoxJ1+ cells using viral vectors (Carlen et al., 2009), genetic lineage tracing will be required to conclusively determine whether any of the FoxJ1+ cell types identified in our study participate in early postnatal and adult neurogenesis.
In summary, this study demonstrates the cellular requirement for FoxJ1 in the differentiation of the ependymal layer within the central nervous system. The timing of this unique differentiation process is not uniform across all ventricular zones of the brain. The ependymal differentiation along the striatal walls of the ventricles, where neurogenesis persists throughout life, is delayed compared with other ventricular zones. Curiously, the FoxJ1 promoter appears to be preferentially active at low levels during embryogenesis in the LGE and olfactory ventricular zone, whereas it is inactive in other neurogenic niches of the embryonic brain. The cluster of FoxJ1-dependent genes identified in this study appears to be highly focused on the regulation of microtubule-based intracellular transport. Our findings suggest that the expression of the identified genes might be related to the transport of replicated basal bodies to the apical surface of the differentiating ependymal cells during the genesis of motile cilia. The role of FoxJ1-dependent differentiation of the SCN in postnatal neurogenesis remains to be determined in vivo.
Supplementary Material
Acknowledgements
We thank M. Iyengar, A. Sheikh and J. Burroughs for technical assistance. M. Vernon from the Functional Genomic Core Facility at University of North Carolina conducted the microarray hybridizations and helped organize the data. D. Eisenstat (U. Manitoba) kindly provided the Dlx2 antibody. We thank J. Weimer, S. Magness, A. Barnes and J. Horowitz for comments and discussions during various stages of this work. This work was entirely supported by startup funds to H.T.G. from the College of Veterinary Medicine and Department of Molecular Biomedical Sciences at NCSU.
Footnotes
Supplementary material
Supplementary material for this article is available at http://dev.biologists.org/cgi/content/full/136/23/4021/DC1
References
- Alvarez-Buylla A., Lim D. A. (2004). For the long run: maintaining germinal niches in the adult brain. Neuron 41, 683-686 [DOI] [PubMed] [Google Scholar]
- Bayer S. A. (1983). 3H-thymidine-radiographic studies of neurogenesis in the rat olfactory bulb. Exp. Brain Res. 50, 329-340 [DOI] [PubMed] [Google Scholar]
- Brody S. L., Yan X. H., Wuerffel M. K., Song S. K., Shapiro S. D. (2000). Ciliogenesis and left-right axis defects in forkhead factor HFH-4-null mice. Am. J. Respir. Cell Mol. Biol. 23, 45-51 [DOI] [PubMed] [Google Scholar]
- Campbell K., Gotz M. (2002). Radial glia: multi-purpose cells for vertebrate brain development. Trends Neurosci. 25, 235-238 [DOI] [PubMed] [Google Scholar]
- Capela A., Temple S. (2002). LeX/ssea-1 is expressed by adult mouse CNS stem cells, identifying them as nonependymal. Neuron 35, 865-875 [DOI] [PubMed] [Google Scholar]
- Carlen M., Meletis K., Goritz C., Darsalia V., Evergren E., Tanigaki K., Amendola M., Barnabe-Heider F., Yeung M. S., Naldini L., et al. (2009). Forebrain ependymal cells are Notch-dependent and generate neuroblasts and astrocytes after stroke. Nat. Neurosci. 12, 259-267 [DOI] [PubMed] [Google Scholar]
- Coskun V., Wu H., Blanchi B., Tsao S., Kim K., Zhao J., Biancotti J. C., Hutnick L., Krueger R. C., Jr, Fan G., et al. (2008). CD133+ neural stem cells in the ependyma of mammalian postnatal forebrain. Proc. Natl. Acad. Sci. USA 105, 1026-1031 [DOI] [PMC free article] [PubMed] [Google Scholar]
- Doetsch F., Garcia-Verdugo J. M., Alvarez-Buylla A. (1997). Cellular composition and three-dimensional organization of the subventricular germinal zone in the adult mammalian brain. J. Neurosci. 17, 5046-5061 [DOI] [PMC free article] [PubMed] [Google Scholar]
- Doetsch F., Caille I., Lim D. A., Garcia-Verdugo J. M., Alvarez-Buylla A. (1999a). Subventricular zone astrocytes are neural stem cells in the adult mammalian brain. Cell 97, 703-716 [DOI] [PubMed] [Google Scholar]
- Doetsch F., Garcia-Verdugo J. M., Alvarez-Buylla A. (1999b). Regeneration of a germinal layer in the adult mammalian brain. Proc. Natl. Acad. Sci. USA 96, 11619-11624 [DOI] [PMC free article] [PubMed] [Google Scholar]
- Edgar R., Dornrachev M., Lash A. E. (2002). Gene Expression Omnibus: NCBI gene expression and hybridization array data repository. Nucleic Acids Res. 30, 207-210 [DOI] [PMC free article] [PubMed] [Google Scholar]
- Ghashghaei H. T., Weber J., Pevny L., Schmid R., Schwab M. H., Lloyd K. C., Eisenstat D. D., Lai C., Anton E. S. (2006). The role of neuregulin-ErbB4 interactions on the proliferation and organization of cells in the subventricular zone. Proc. Natl. Acad. Sci. USA 103, 1930-1935 [DOI] [PMC free article] [PubMed] [Google Scholar]
- Ghashghaei H. T., Lai C., Anton E. S. (2007a). Neuronal migration in the adult brain: are we there yet? Nat. Rev. Neurosci. 8, 141-151 [DOI] [PubMed] [Google Scholar]
- Ghashghaei H. T., Weimer J. M., Schmid R. S., Yokota Y., McCarthy K. D., Popko B., Anton E. S. (2007b). Reinduction of ErbB2 in astrocytes promotes radial glial progenitor identity in adult cerebral cortex. Genes Dev. 21, 3258-3271 [DOI] [PMC free article] [PubMed] [Google Scholar]
- Gomperts B. N., Gong-Cooper X., Hackett B. P. (2004). Foxj1 regulates basal body anchoring to the cytoskeleton of ciliated pulmonary epithelial cells. J. Cell Sci. 117, 1329-1337 [DOI] [PubMed] [Google Scholar]
- Gong Q., Shipley M. T. (1995). Evidence that pioneer olfactory axons regulate telencephalon cell cycle kinetics to induce the formation of the olfactory bulb. Neuron 14, 91-101 [DOI] [PubMed] [Google Scholar]
- Hinds J. W. (1968a). Autoradiographic study of histogenesis in the mouse olfactory bulb. I. Time of origin of neurons and neuroglia. J. Comp. Neurol. 134, 287-304 [DOI] [PubMed] [Google Scholar]
- Hinds J. W. (1968b). Autoradiographic study of histogenesis in the mouse olfactory bulb. II. Cell proliferation and migration. J. Comp. Neurol. 134, 305-322 [DOI] [PubMed] [Google Scholar]
- Jacquet B. V., Patel M., Iyengar M., Liang H., Therit B., Salinas-Mondragon R., Lai C., Olsen J. C., Anton E. S., Ghashghaei H. T. (2009). Analysis of neuronal proliferation, migration and differentiation in the postnatal brain using equine infectious anemia virus-based lentiviral vectors. Gene Ther. 16, 1021-1033 [DOI] [PMC free article] [PubMed] [Google Scholar]
- Johansson C. B., Momma S., Clarke D. L., Risling M., Lendahl U., Frisen J. (1999). Identification of a neural stem cell in the adult mammalian central nervous system. Cell 96, 25-34 [DOI] [PubMed] [Google Scholar]
- Katoh M., Katoh M. (2004). Human FOX gene family. Int. J. Oncol. 25, 1495-1500 [PubMed] [Google Scholar]
- Kuo C. T., Mirzadeh Z., Soriano-Navarro M., Rasin M., Wang D., Shen J., Sestan N., Garcia-Verdugo J., Alvarez-Buylla A., Jan L. Y., et al. (2006). Postnatal deletion of Numb/Numblike reveals repair and remodeling capacity in the subventricular neurogenic niche 2. Cell 127, 1253-1264 [DOI] [PMC free article] [PubMed] [Google Scholar]
- Laywell E. D., Rakic P., Kukekov V. G., Holland E. C., Steindler D. A. (2000). Identification of a multipotent astrocytic stem cell in the immature and adult mouse brain. Proc. Natl. Acad. Sci. USA 97, 13883-13888 [DOI] [PMC free article] [PubMed] [Google Scholar]
- Lehmann O. J., Sowden J. C., Carlsson P., Jordan T., Bhattacharya S. S. (2003). Fox's in development and disease. Trends Genet. 19, 339-344 [DOI] [PubMed] [Google Scholar]
- Lim D. A., Tramontin A. D., Trevejo J. M., Herrera D. G., Garcia-Verdugo J. M., Alvarez-Buylla A. (2000). Noggin antagonizes BMP signaling to create a niche for adult neurogenesis. Neuron 28, 713-726 [DOI] [PubMed] [Google Scholar]
- Livak K. J., Schmittgen T. D. (2001). Analysis of relative gene expression data using real-time quantitative PCR and the 2(-Delta Delta C(T)) method. Methods 25, 402-408 [DOI] [PubMed] [Google Scholar]
- Lois C., Alvarez-Buylla A. (1993). Proliferating subventricular zone cells in the adult mammalian forebrain can differentiate into neurons and glia. Proc. Natl. Acad. Sci. USA 90, 2074-2077 [DOI] [PMC free article] [PubMed] [Google Scholar]
- Lois C., Alvarez-Buylla A. (1994). Long-distance neuronal migration in the adult mammalian brain. Science 264, 1145-1148 [DOI] [PubMed] [Google Scholar]
- Luo J., Daniels S. B., Lennington J. B., Notti R. Q., Conover J. C. (2006). The aging neurogenic subventricular zone. Aging Cell 5, 139-152 [DOI] [PubMed] [Google Scholar]
- Luo J., Shook B. A., Daniels S. B., Conover J. C. (2008). Subventricular zone-mediated ependyma repair in the adult mammalian brain. J. Neurosci. 28, 3804-3813 [DOI] [PMC free article] [PubMed] [Google Scholar]
- Marlin A. E., Wald A., Hochwald G. M., Malhan C. (1978). Kaolin-induced hydrocephalus impairs CSF secretion by the choroid plexus. Neurology 28, 945-949 [DOI] [PubMed] [Google Scholar]
- Meletis K., Barnabe-Heider F., Carlen M., Evergren E., Tomilin N., Shupliakov O., Frisen J. (2008). Spinal cord injury reveals multilineage differentiation of ependymal cells. PLoS Biol. 6, e182 [DOI] [PMC free article] [PubMed] [Google Scholar]
- Merkle F. T., Tramontin A. D., Garcia-Verdugo J. M., Alvarez-Buylla A. (2004). Radial glia give rise to adult neural stem cells in the subventricular zone. Proc. Natl. Acad. Sci. USA 101, 17528-17532 [DOI] [PMC free article] [PubMed] [Google Scholar]
- Mirzadeh Z., Merkle F. T., Soriano-Navarro M., Garcia-Verdugo J. M., Alvarez-Buylla A. (2008). Neural stem cells confer unique pinwheel architecture to the ventricular surface in neurogenic regions of the adult brain. Cell Stem Cell 3, 265-278 [DOI] [PMC free article] [PubMed] [Google Scholar]
- Mitchell D. R. (2004). Speculations on the evolution of 9+2 organelles and the role of central pair microtubules. Biol. Cell 96, 691-696 [DOI] [PMC free article] [PubMed] [Google Scholar]
- Noctor S. C., Flint A. C., Weissman T. A., Wong W. S., Clinton B. K., Kriegstein A. R. (2002). Dividing precursor cells of the embryonic cortical ventricular zone have morphological and molecular characteristics of radial glia. J. Neurosci. 22, 3161-3173 [DOI] [PMC free article] [PubMed] [Google Scholar]
- Nonaka S., Tanaka Y., Okada Y., Takeda S., Harada A., Kanai Y., Kido M., Hirokawa N. (1998). Randomization of left-right asymmetry due to loss of nodal cilia generating leftward flow of extraembryonic fluid in mice lacking KIF3B motor protein. Cell 95, 829-837 [DOI] [PubMed] [Google Scholar]
- O'Rourke J. P., Olsen J. C., Bunnell B. A. (2005). Optimization of equine infectious anemia derived vectors for hematopoietic cell lineage gene transfer. Gene Ther. 12, 22-29 [DOI] [PubMed] [Google Scholar]
- Oakley B. R. (1992). Gamma-tubulin: the microtubule organizer? Trends Cell Biol. 2, 1-5 [DOI] [PubMed] [Google Scholar]
- Olsen J. C. (1998). Gene transfer vectors derived from equine infectious anemia virus. Gene Ther. 5, 1481-1487 [DOI] [PubMed] [Google Scholar]
- Ostrowski L. E., Hutchins J. R., Zakel K., O'Neal W. K. (2003). Targeting expression of a transgene to the airway surface epithelium using a ciliated cell-specific promoter. Mol. Ther. 8, 637-645 [DOI] [PubMed] [Google Scholar]
- Ostrowski L. E., Yin W., Rogers T. D., Busalacchi K. B., Chua M., O'Neal W. K., Grubb B. R. (2009). Conditional deletion of Dnaic1 in a murine model of primary ciliary dyskinesia causes chronic rhinosinusitis. Am. J. Respir. Cell Mol. Biol. (in press) [DOI] [PMC free article] [PubMed] [Google Scholar]
- Pan J., You Y., Huang T., Brody S. L. (2007). RhoA-mediated apical actin enrichment is required for ciliogenesis and promoted by Foxj1. J. Cell Sci. 120, 1868-1876 [DOI] [PubMed] [Google Scholar]
- Pinto L., Gotz M. (2007). Radial glial cell heterogeneity-the source of diverse progeny in the CNS. Prog. Neurobiol. 83, 2-23 [DOI] [PubMed] [Google Scholar]
- Rakic P. (1972). Mode of cell migration to the superficial layers of fetal monkey neocortex. J. Comp. Neurol. 145, 61-83 [DOI] [PubMed] [Google Scholar]
- Reynolds B. A., Weiss S. (1992). Generation of neurons and astrocytes from isolated cells of the adult mammalian central nervous system. Science 255, 1707-1710 [DOI] [PubMed] [Google Scholar]
- Sawamoto K., Wichterle H., Gonzalez-Perez O., Cholfin J. A., Yamada M., Spassky N., Murcia N. S., Garcia-Verdugo J. M., Marin O., Rubenstein J. L., et al. (2006). New neurons follow the flow of cerebrospinal fluid in the adult brain. Science 311, 629-632 [DOI] [PubMed] [Google Scholar]
- Schlessinger K., Hall A., Tolwinski N. (2009). Wnt signaling pathways meet Rho GTPases. Genes Dev. 23, 265-277 [DOI] [PubMed] [Google Scholar]
- Schmechel D. E., Rakic P. (1979). A Golgi study of radial glial cells in developing monkey telencephalon: morphogenesis and transformation into astrocytes. Anat. Embryol. (Berl) 156, 115-152 [DOI] [PubMed] [Google Scholar]
- Spassky N., Merkle F. T., Flames N., Tramontin A. D., Garcia-Verdugo J. M., Alvarez-Buylla A. (2005). Adult ependymal cells are postmitotic and are derived from radial glial cells during embryogenesis. J. Neurosci. 25, 10-18 [DOI] [PMC free article] [PubMed] [Google Scholar]
- Stubbs J. L., Oishi I., Izpisua Belmonte J. C., Kintner C. (2008). The forkhead protein Foxj1 specifies node-like cilia in Xenopus and zebrafish embryos. Nat. Genet. 40, 1454-1460 [DOI] [PMC free article] [PubMed] [Google Scholar]
- Tavazoie M., Van, d. V, Silva-Vargas V., Louissaint M., Colonna L., Zaidi B., Garcia-Verdugo J. M., Doetsch F. (2008). A specialized vascular niche for adult neural stem cells. Cell Stem Cell 3, 279-288 [DOI] [PMC free article] [PubMed] [Google Scholar]
- Vladar E. K., Axelrod J. D. (2008). Dishevelled links basal body docking and orientation in ciliated epithelial cells. Trends Cell Biol. 18, 517-520 [DOI] [PMC free article] [PubMed] [Google Scholar]
- Wichterle H., Garcia-Verdugo J. M., Herrera D. G., Alvarez-Buylla A. (1999). Young neurons from medial ganglionic eminence disperse in adult and embryonic brain. Nat. Neurosci. 2, 461-466 [DOI] [PubMed] [Google Scholar]
- You Y., Huang T., Richer E. J., Schmidt J. E., Zabner J., Borok Z., Brody S. L. (2004). Role of f-box factor foxj1 in differentiation of ciliated airway epithelial cells. Am. J. Physiol. Lung Cell Mol. Physiol. 286, L650-L657 [DOI] [PubMed] [Google Scholar]
- Yu X., Ng C. P., Habacher H., Roy S. (2008). Foxj1 transcription factors are master regulators of the motile ciliogenic program. Nat. Genet. 40, 1445-1453 [DOI] [PubMed] [Google Scholar]
- Zallen J. A. (2007). Planar polarity and tissue morphogenesis. Cell 129, 1051-1063 [DOI] [PubMed] [Google Scholar]
Associated Data
This section collects any data citations, data availability statements, or supplementary materials included in this article.




