Abstract
Disulfidptosis, a newly identified programmed cell death pathway in prostate cancer (PCa), is closely associated with intracellular disulfide stress and glycolysis. This study aims to elucidate the roles of disulfidptosis-related genes (DRGs) in the pathogenesis and progression of PCa, with the goal of improving diagnostic and therapeutic approaches. We analyzed PCa datasets and normal tissue transcriptome data from TCGA, GEO, and MSKCC. Using consensus clustering analysis and LASSO regression, we developed a risk scoring model, which was validated in an independent cohort. The model's predictive accuracy was confirmed through Kaplan–Meier curves, receiver operating characteristic (ROC) curves, and nomograms. Additionally, we explored the relationship between the risk score and immune cell infiltration, and examined the tumor microenvironment and somatic mutations across different risk groups. We also investigated responses to immunotherapy and drug sensitivity. Our analysis identified two disulfidosis subtypes with significant differences in survival, immune environments, and treatment responses. According to our risk score, the high-risk group exhibited poorer progression-free survival (PFS) and higher tumor mutational burden (TMB), associated with increased immune suppression. Functional enrichment analysis linked high-risk features to key cancer pathways, including the IL-17 signaling pathway. Moreover, drug sensitivity analysis revealed varied responses to chemotherapy, suggesting the potential for disulfidosis-based personalized treatment strategies. Notably, we identified PROK1 as a crucial prognostic marker in PCa, with its reduced expression correlating with disease progression. In summary, our study comprehensively assessed the clinical implications of DRGs in PCa progression and prognosis, offering vital insights for tailored precision medicine approaches.
Keywords: Disulfidptosis, Prostate cancer, Prognosis, Tumor microenvironment, Immunotherapy
Subject terms: Cancer, Computational biology and bioinformatics
Introduction
Prostate cancer, a prevalent malignancy among men1, ranks as the second most common male cancer in terms of incidence. Originating primarily from the epithelium of the prostate gland, PCa is notorious for its high rates of metastasis and recurrence2. Despite recent advancements in the diagnosis and treatment of PCa, many patients remain at risk of post-treatment tumor recurrence and distant metastasis, contributing to a diminished five-year survival rate. Therefore, enhancing treatment efficacy is imperative. Currently, the primary treatments for PCa include surgery, radiotherapy, chemotherapy, and endocrine therapy. While these modalities can mitigate tumor progression, their therapeutic impact is limited, particularly in patients with intermediate to advanced stages of PCa or metastases. The molecular mechanisms underlying PCa development remain elusive, underscoring the need for in-depth pathogenesis research and the identification of novel biomarkers and therapeutic targets, which are crucial for advancing PCa diagnosis and treatment.
The challenge of treating prostate cancer lies in its complex molecular mechanisms and high recurrence rate, underscoring the necessity to explore new therapeutic targets. Among various treatment strategies, understanding the mechanisms of cell death is particularly crucial, especially regulated cell death (RCD)3, which plays a complex role in tumor control. RCD, also known as programmed cell death, includes apoptosis and various forms of regulated necrosis such as pyroptosis, autophagy, ferroptosis, and cuproptosis. These processes not only act to suppress cancer but also, in some forms, may promote tumor growth and spread. For instance, in prostate cancer, apoptosis is essential for controlling uncontrolled cell proliferation and tumor growth. Manipulating necroptotic pathways could help overcome apoptosis resistance in hormone-refractory or advanced prostate cancer, while pyroptosis is associated with adjusting immune infiltration and promoting disease development and progression.
Disulfidptosis4, a recently identified programmed cell death pathway, diverges from traditional mechanisms such as apoptosis and autophagy. This process is marked by excessive intracellular disulfides accumulation, exemplified by glutathione (GSH), accompanied by serine/threonine proteins' overalkylation and a decrease in the glutathione donor NADPH. SLC7A11, a crucial transporter, modulates the intracellular balance of glutathione and cysteine. Altered SLC7A11 expression amplifies disulfide stress, leading to disulfidptosis5. Notably, under conditions such as glucose deprivation, tumor cells with heightened SLC7A11 expression become more prone to disulfidptosis, characterized by aberrant disulfidation of cytoskeletal proteins like actin. This finding paves the way for leveraging DRGs as novel therapeutic avenues in PCa management.
Immunotherapy, which harnesses the immune system to identify and eliminate tumor cells, is emerging as a significant field in cancer treatment6. Growing evidence indicates that the levels of immune cells in tumor tissues and surrounding blood can serve as independent prognostic indicators in different cancer types. Specifically, an increase in CD8 + T-lymphocyte infiltration in PCa tissues typically indicates a more favorable immune microenvironment7. While advancements have been made in treating PCa with various immunotherapies8,9, such as checkpoint inhibitors and therapeutic tumor vaccines, the generally low sensitivity of PCa to these treatments suggests potential, yet unidentified, immune escape mechanisms.
The objective of this study is to systematically investigate the role of disulfidptosis-related genes in the biochemical recurrence of prostate cancer, as well as their efficacy in predicting immune cell infiltration, tumor mutational burden, and treatment response in prostate cancer patients. By employing bioinformatics methods and large-scale patient sample datasets, we aim to develop a risk scoring model that offers new strategies and insights for personalized treatment of prostate cancer.
Materials and methods
Data acquisition
We downloaded fragment per kilobase per million bases (FPKM) data, clinical data, and oncogene mutation information for 554 prostate cancer patients from The Cancer Genome Atlas (TCGA) database (https://portal.gdc.cancer.gov/). This dataset included 499 prostate tumor samples and 52 adjacent normal samples. We converted these FPKM values into transcripts per million (TPM) for standardized expression levels9. Additionally, we obtained FPKM values from the GEO database (https://www.ncbi.nlm.nih.gov/geo/, ID: GSE70770) and the MSKCC dataset via The Fudan Data Portal for Cancer Genomics (https://data.3steps.cn/). This included RNA-seq and clinical information on PCa, encompassing clinical T-stage, Gleason score, biochemical recurrence time, and status. These raw data were also normalized to TPM. Subsequently, we merged the mRNA expression data from the TCGA, GEO, and MSKCC datasets to form a comprehensive expression profile matrix. We applied the "Combat" algorithm to mitigate batch effects in this integrated dataset. An independent validation dataset was acquired from the GEO database (https://www.ncbi.nlm.nih.gov/geo/, ID: GSE46602). Detailed information about the DRGs is provided in Table S1.
Consistent cluster analysis based on the expression of DRGs
We conducted an unsupervised hierarchical cluster analysis of 902 tumor samples using the R package ConsensusClusterPlus10. This analysis was based on mRNA expression data of 24 genes associated with disulfidptosis. The heterogeneity of the samples before and after clustering was assessed using PCA) Differences in clinical characteristics between the clusters were examined through heatmaps and box plots.
Survival analysis, immune cell infiltration analysis, functional enrichment analysis between different subtypes
To discern survival discrepancies across clusters, we conducted survival analysis using the "Survival" package in R. Differential expression of genes (DEGs) among various disulfidptosis-related sub-clusters was identified using the limma package11, applying |log2 fold change|> 1 and false discovery rate (FDR) < 0.05 as thresholds for significance. Functional enrichment analysis of these DEGs was performed using the "clusterProfiler" package in R12, focusing on GO and KEGG pathways. We also quantified the infiltration fraction of 28 immune cells employing the single-sample gene set enrichment analysis (ssGSEA) method within the "GSVA" package13.
Development and validation of a prognostic model associated with disulfidptosis
In evaluating the prognostic value of DEGs, we initially conducted univariate Cox regression analysis in the training sample set to identify DEGs linked with PFS. Excluding samples with unknown biochemical recurrence times, the remaining samples were randomly divided into a training set (n = 414) and a test set (n = 413) in a 1:1 ratio. To develop a prognostic risk scoring model for PFS and minimize the risk of model overfitting, we employed the LASSO regression method to select the most predictive DEGs14. The optimal lambda value was determined through this method, combined with multivariable regression analysis, leading to the establishment of the risk score model. This model computes the risk score as: risk score = ∑(Expi × Coefi), where Coefi is the risk coefficient and Expi is the expression level of gene i. Based on the median risk score, samples were classified into high-risk and low-risk groups. The prognostic potential of the risk scores was assessed using Kaplan–Meier analysis. The model's predictive accuracy was evaluated using ROC curve15 analysis on both the test set and the entire sample set and further validated on an independent external validation set, GSE46602.
Construction and validation of the nomograms
In this study, we developed a nomogram utilizing DRGs risk scores to predict the prognosis of PCa. This nomogram, incorporating multiple clinical characteristics and risk scores of PCa patients, estimates 1-, 3-, and 5-year PFS probabilities based on individual patient scores. We constructed this nomogram using the "rms" package in R software. To assess the accuracy of the nomogram predictions, we evaluated them using calibration and ROC curves. Furthermore, univariate and multivariate Cox regression analyses were performed on clinical data from the Cancer Genome Atlas dataset, aiming to identify DRGs signatures and independent prognostic clinical variables in PCa, including clinical T-stage, N-stage, Gleason grading, and age.
Tumor microenvironment and immune status in risk groups
We applied the CIBERSORT algorithm to analyze the infiltration characteristics of 22 immune cells within the tumor microenvironment16. Using the results from CIBERSORT, we examined immune cell enrichment in risk groups linked to disulfide bond generation. Additionally, Spearman correlation analysis was employed to investigate the relationship between risk score and immune cell infiltration. We also evaluated immune function, comparing the differences in various immune function scores between high-risk and low-risk groups. To explore the association between risk scores and response to immune checkpoint blockade (ICB) therapy, we referenced prior studies and selected 24 immune checkpoint genes for analysis17–20. Furthermore, we used the immunophenotype score (IPS), calculated via an unbiased machine-learning method, as an additional parameter to reflect immunogenicity, where high or low IPS indicates the precision of the results. IPS data for TCGA PRAD patients post anti-CTLA4 and anti-PD1 treatments were obtained from The Cancer Immunomics Atlas (TCIA, https://tcia.at/home), and we compared the IPS scores between the two groups21.
Joint analysis of typing results and risk scores, tumor mutation, and biological function analysis
In our study, PCa patients were first classified and assigned risk scores based on findings from prior research. To validate the accuracy of these classifications and survival analysis outcomes, we employed Sankey plots and box plots as visualization methods to depict score differences across various classifications. Utilizing the "maftools" package in R22, we charted mutation profiles for both risk groups, displaying the frequency and types of gene mutations in the form of waterfall plots. Additionally, to elucidate the variance in TMB between the risk groups, box plots were used for visualization. We also conducted a comprehensive demonstration of the functional disparities between high- and low-risk groups through GO and KEGG analyses.
Drug sensitivity analysis
Data on targeted drug expression and drug sensitivity in this study were sourced from the Genome for Cancer Project (GDSC, https://www.cancerrxgene.org/). The differences in sensitivity to various targeted drug treatments between high-risk and low-risk groups were analyzed using the oncopredict and parallel software packages in R23.
Prognostic biomarker screening
We implemented a recursive feature elimination (RFE) method based on the random forest (RF) classifier24,25. This supervised machine learning technique was employed to identify genes associated with PFS prognosis. The predictive model was validated through five-fold cross-validation, and the significance of genes was assessed based on their frequency in the prognostic classifier. For the random forest screening, we set the number of decision trees to 500 and performed the screening using the randomForest package in R. Additionally, the expression levels of the PROK1 gene were combined with clinical data from PCa patients to statistically visualize significant clinical features using box plots.
Fluorescence quantitative PCR
Paired tumor samples of PCa tissues and adjacent non-tumor samples were obtained from the Department of Urology at the Cancer Hospital of Guangxi Medical University. Following approval from the Ethics Committee, all samples were stored at the Key Laboratory of Genome and Personalized Medicine Research of Guangxi Medical University. Total RNA extraction was conducted using the FastPure RNA Columns III kit (RC112, Vazyme, China). The extracted RNA was reverse transcribed using the HiScript III RT SuperMix for qPCR kit (R323-01, Vazyme, China). Real-time fluorescence quantitative PCR assays were performed using a LightCycler 96 system and a 2 × ChamQ Universal SYBR qPCR Master Mix kit. The PCR cycling conditions were as follows: initial denaturation at 95 °C for 30 s, followed by 40 cycles of denaturation at 95 °C for 3–10 s, annealing at 60 °C for 10–30 s, and amplification at 72 °C for 45 s, with a final extension step of 95 °C for 15 s, 60 °C for 60 s, and 95 °C for 15 s. The relative expression of the target gene was analyzed using the 2−ΔΔCt method, with all primer sequences detailed in Supplementary Table S2.
Statistical analysis
All statistical analyses in this study were conducted using R software (version 4.2.2) and GraphPad Prism 8. The Wilcoxon test was used to compare numerical differences between the two groups, with statistical significance set at p < 0.05. Results are represented with p < 0.05 denoted as *, p < 0.01 as **, and p < 0.001 as ***.
Ethics statement
This study was conducted in accordance with the Declaration of Helsinki and was approved by the Medical Ethics Committee of Guangxi Medical University [Ethics Code 2023-KY0049].
Informed consent
Informed consent was obtained from all subjects involved in the study. Written informed consent has been obtained from the patients to publish this paper.
Results
PCa and the association of 24 DRGs
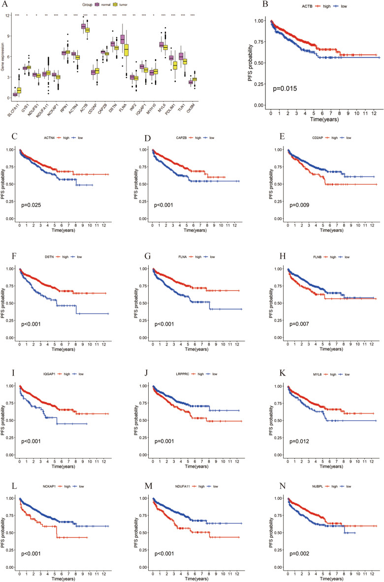
We analyzed the expression levels of 24 DRGs in 499 prostate adenocarcinoma (PRAD) patients and 52 normal human prostate tissue samples using the TCGA-PRAD dataset. Our analysis identified differential expression of 19 DRGs between PRAD tumors and normal tissues (Fig. 1A). Kaplan–Meier survival analysis of these DRGs showed that the expression of 18 genes correlated strongly with PFS in PRAD patients. This paper presents results for 13 of these genes (Fig. 1B–N and Supplementary Table S3). High expression of ACTB, ACTN4, CAPZB, DSTN, FLNA, IQGAP1, MYL6, NUBPL, PDLIM1, OXSM, and TLN1 correlated with improved survival. Conversely, high expression of CD2AP, FLNB, LRPPRC, OXSM, SLC7A11, SLC3A2, and NDUFA11 correlated with shorter PFS.
Figure 1.
Expression of DRGs in prostate cancer patients and its association with prognosis. (A) Comparative analysis of DRGs expression in prostate cancer tissues and normal tissues. (B–K) Relationship between the expression level of DRGs and the probability of progression-free survival of patients.
Identification of disulfidptosis subtypes and genetic subtypes
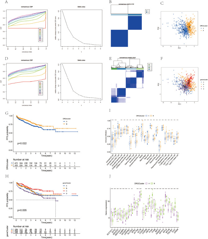
We conducted a consensus clustering analysis on 901 PCa patients from the TCGA-PRAD, GSE70770, and MSKCC datasets to investigate the association between the expression of 24 DRGs and PCa subtypes. Utilizing an unsupervised clustering approach, we varied the clustering variable k from 2 to 10, ultimately discerning two distinct regulatory modes. At k = 2 (Fig. 2A), the analysis yielded the highest intra-group similarity and lowest inter-group similarity, facilitating the classification of samples into two clusters (Fig. 2B). Subsequent downscaling analysis of PCa samples revealed significant clustering within both subtype A and B (Fig. 2C). Employing the limma package, we identified 836 differentially expressed genes (DEGs) between these subtypes. These DEGs were then used to genotype the 901 PCa samples. Examination of the cumulative distribution function (CDF) curves and Delta region maps indicated a plateau in curve progression when the cluster number was set to 4 (Fig. 2D). Further analysis using a consistency matrix (Fig. 2E) and principal component analysis (PCA) (Fig. 2F) demonstrated distinct separation among the four genetic subtypes. Kaplan–Meier survival analysis revealed that within the disulfidptosis subtypes, patients in group A had significantly better PFS than those in group B (log-rank test p-value < 0.001, Fig. 2G). Genotypically, patients with type D exhibited the shortest PFS, while those with type C had the most favorable prognosis (Fig. 2H). Additionally, we employed the ssGSEA method to assess immune cell enrichment differences between the disulfidptosis subtypes, revealing substantial variations in most immune cell infiltrations. Notably, group B showed enrichment in multiple immune cells, indicating an immunologically active state (Fig. 2I). Finally, our analysis identified distinct expressions of DRGs between the two disulfidptosis subtypes (Fig. 2J).
Figure 2.
Identification and clinical correlation analysis of PCa subtypes. (A) CDF curves and Delta region maps show consensus clusters based on DRGs. (B) Heatmap of the sample concordance matrix when k = 2. (C) PCA analysis shows the separation of the two disulfidptosis subtypes. (D) CDF curves and Delta region plots based on the differential genes of the disulfidptosis subtypes. (E) Heat map of the concordance matrix when k = 4. (F) Demonstrating the distribution of different gene clusters on PCA. (G) Comparison of Kaplan–Meier survival curves for DRGCluster A and B. (H) Comparison of Kaplan–Meier survival curves for different geneClusters. (I) Box line plots of immune cell infiltration in different DRGCluster subtypes. (J) Box line plots of DRGs expression levels in different DRGCluster isoforms.
Construction and validation of prognostic models
This study successfully identified 836 DEGs through genomic cross-analysis of two disulfidptosis subtypes (Fig. 3A; Supplementary Table S4). Utilizing one-way Cox regression analysis, we pinpointed 255 genes significantly correlated with patient prognosis (Supplementary Table S5). Functional enrichment analysis revealed that these genes were predominantly involved in an extracellular matrix organization, cell–matrix adhesion, and actin regulation in biological processes (GO-BP); in cellular components (GO-CC), they were significantly enriched in collagen's extracellular matrix, cell–matrix junction region, and myogenic fibers; for molecular functions (GO-MF), sulfide and actin-binding emerged as primary functions (Fig. 3B; Supplementary Table S6). KEGG pathway analysis showed significant enrichment in extracellular matrix receptor interactions, PI3K-Akt signalling pathway, proteoglycan synthesis in cancer, and cGMP-PKG signalling pathway (Fig. 3C; Supplementary Table S7).
Figure 3.
Functional enrichment and LASSO analysis of DEGs based on disulfidptosis subtypes. (A) Differentially expressed genes among Disulfidptosis subtypes. (B) String diagram showing GO and pathway functional enrichment analysis of identified DEGs. (C) Bar graph showing the number of DEGs involved in each KEGG pathway. (D) Distribution of LASSO-Cox regression coefficients for the prognostic model. (E) LASSO-Cox regression and ten-fold cross-validated conditioning. (F) Expression patterns of DEGs in patients from different risk groups. (G) Model training set Kaplan–Meier survival analysis. (H) Model validation set Kaplan–Meier survival analysis.
Subsequently, LASSO analysis was utilized to further narrow down the pool of 255 prognostically relevant genes. The selection of the tuning parameter lambda is crucial: a smaller lambda value might include more variables, risking overfitting; conversely, a larger lambda may oversimplify the model, potentially missing critical patterns in the data. Employing LASSO regression with tenfold cross-validation (Fig. 3D), we selected the lambda value that minimized the model's cross-validation error. This approach balances model complexity with predictive performance, enhancing robustness. At this setting, 33 non-zero coefficient genes related to disulfide bond perturbation were identified (Fig. 3E). Finally, multivariate Cox regression analysis pinpointed 11 key genes, and we constructed a risk scoring model for DRGs. The formula for this DRGs risk score is: DRGs risk score = (− 0.743 × MYADM expression) + (− 0.617 × MPDZ expression) + (0.599 × LTBP2 expression) + (− 0.320 * PAPSS2 expression) + (− 0.352 × DENND4C expression) + (− 0.548 × PROK1 expression) + (0.592 × DDIT4 expression) + (0.579 × IGFBP3 expression) + (− 0.381 × CFD expression) + (− 0.228 × MMP7 expression) + (0.106 × PIGY expression). This system stratified all PCa samples into high and low-risk categories. Analyzing the expression levels of 24 DRGs between these groups, we observed significant expression differences in 19 DRGs between the high- and low-risk groups (Fig. 3F). Kaplan–Meier survival curve analysis in both test and validation sets further confirmed significantly shorter PFS in PCa patients in the high-risk DRG group compared to the low-risk group (Fig. 3G,H).To evaluate the statistical significance of the differences in progression-free survival times between high-risk and low-risk groups, we performed a log-rank test. The results of this test supported the findings from our survival curve analysis, with a p-value of less than 0.001, indicating a statistically significant difference in survival times between the two groups. These findings further validate our DRGs risk scoring model's effectiveness in distinguishing PCa patients with different prognoses.
Correlation analysis between clinical characteristics, survival status, and risk scores
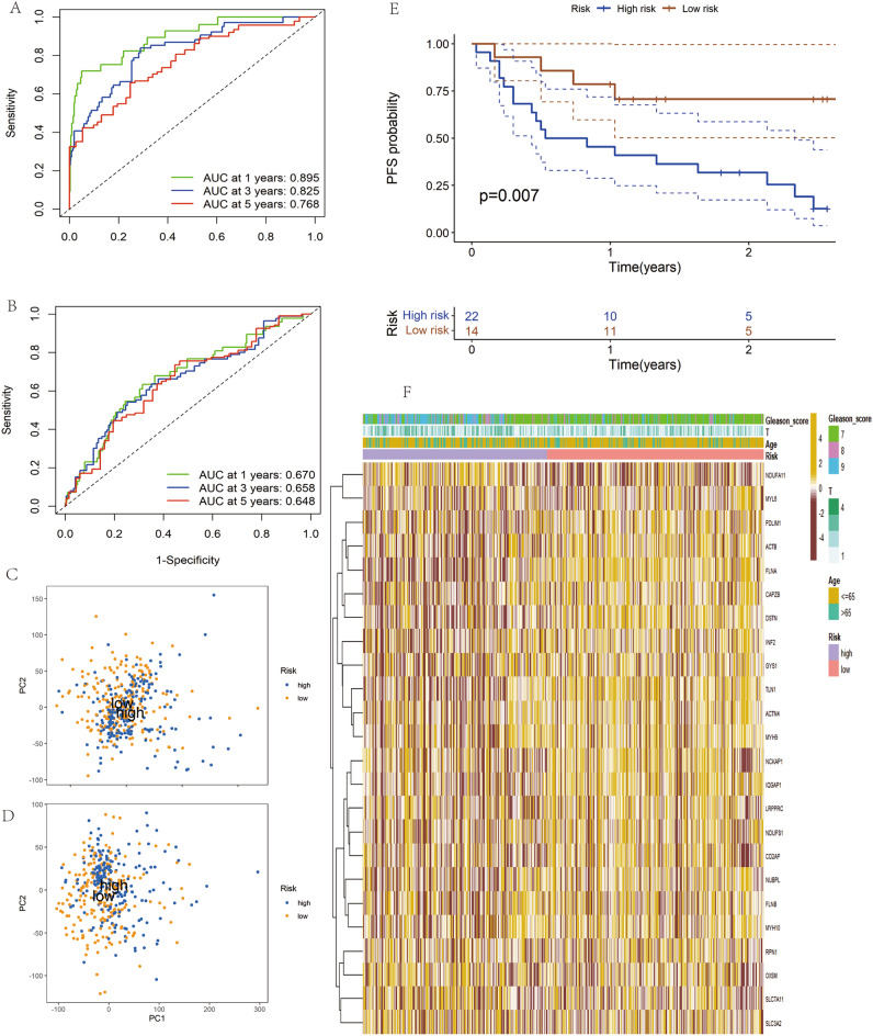
In this study, we utilized the median risk score as a threshold to delineate survival status. The results from both the training and test sets indicated that the majority of patients experiencing disease progression were in the high-risk group (Fig. 4A–D), corroborating the stability of disulfidptosis-related markers. Heatmaps demonstrated the expression patterns of eleven pivotal genes in both low and high-risk PCa patients, with consistent patterns observed in the training and test sets (Fig. 4E,F). ROC analysis results in the TCGA-train subset revealed area under the curve (AUC) values for PFS at 1, 3, and 5 years of 0.895, 0.825, and 0.768 (Fig. 5A), respectively, while in the TCGA-test subset, the corresponding AUCs were 0.670, 0.658, and 0.648 (Fig. 5B). Principal component analysis further validated the distinct separation between low-risk and high-risk PRAD patients in both test set and subset (Fig. 5C,D). To confirm these findings' validity, we extended the testing to an external validation cohort, revealing faster disease progression and poorer prognosis in high-risk PCa patients (Fig. 5E). Additionally, we investigated the correlation between risk scores and clinical characteristics, such as T-stage and Gleason scores, finding that higher T-stage and Gleason scores were associated with higher risk scores (Fig. 5F).
Figure 4.
Combined analysis results of the risk assessment model for prostate cancer patients in the training, validation, and external validation cohorts (A–B–E) Risk profiles, survival status, and model gene expression levels of prostate cancer patients in the training cohort; (C–D–F) Corresponding data for patients in the test cohort.
Figure 5.
(A) Assessment of the accuracy of the model in predicting the prognosis of prostate cancer patients in the training cohort using ROC curves; and (B) The same methodology to assess the test cohort in the test cohort. (C) Distinguishing patients in the training set by PCA results of the DRGs risk model; (D) Applying the same model to distinguish patients in the test set; (E) Analyzing PFS survival curves of different risk groups in the external validation cohort GSE46602; and (F) Demonstrating heatmaps of the correlation between clinical characteristics and risk scores.
Column line diagram creation, independent prognostic analysis of risk models
We created a detailed diagnostic atlas to precisely predict PFS prognosis in prostate cancer PCa patients. This atlas specifically forecasts 1-, 3-, and 5-year PFS survival for PCa patients (Fig. 6A), incorporating essential clinical characteristics such as gender, N-staging, T-staging, Gleason score, and risk scores. Our analysis revealed a marked decline in PFS survival corresponding to increasing DRGs scores. Calibration curves demonstrated a high congruence between our model's predictions and actual observations (Fig. 6B).
Figure 6.
Results of independent prognostic analyses for column chart construction and prostate cancer risk modeling. (A) Integrated diagnostic mapping predicting PFS for prostate cancer. (B) Calibration curves predicting concordance with actual PFS. (C) AUC of model predicted PFS. (D–F) Decision curve analysis for predicting 1-, 3-, and 5-year PFS. (G) Results of univariate Cox regression analysis. (H) Results of multivariate Cox regression analysis.
In terms of predicting PFS survival, the column-line graph indicated an AUC of 0.797 for our model (Fig. 6C). Decision curve analysis (DCA) further highlighted that our diagnostic atlas most accurately predicted the 1-year PFS probability for patients (Fig. 6D–F). Additionally, both univariate and multivariate Cox regression analyses identified the DRGs score, T-staging, and Gleason score as independent prognostic indicators (Fig. 6G,H).
Assess the role of DRGs scores in immune infiltration and immunotherapy
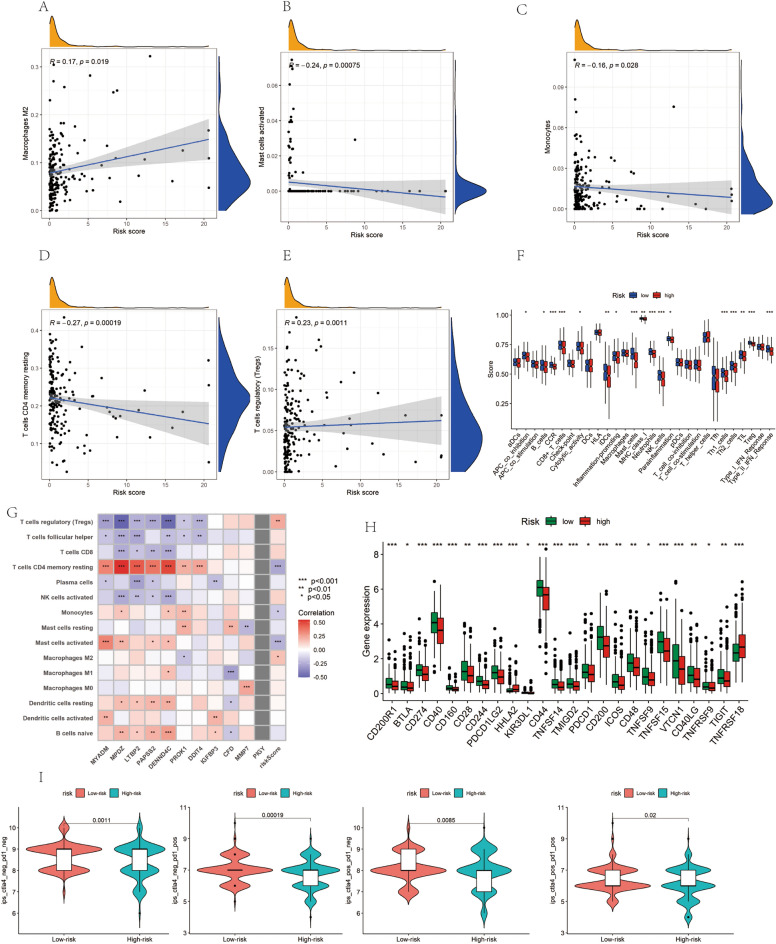
Our study initially utilized the CIBERSORT algorithm to examine the association between the DRGs risk score and immune cell infiltration. The findings indicated a positive correlation of the DRGs risk score with regulatory T cells and M2-type macrophages, while showing a negative correlation with monocytes and resting memory T cells. Furthermore, we noted a significant correlation between certain immune cells and model genes (Fig. 7A–E). In the high-risk group, there was a reduced expression of genes related to CCR, MHC class I, CD8 + T cells, NK cells, and type II IFN response, which are known to promote immune activity (Fig. 7F). A notable correlation was also observed between these eleven model genes and immune cell infiltration (Fig. 7G). In terms of immune checkpoints, crucial for immunotherapy, the low-risk group exhibited higher expression of inhibitory immune checkpoint genes PDCD1, TIGIT, and CD274 (Fig. 7H). Additionally, we classified the patients into four categories (IPS-CTLA4-neg-PD1-neg, IPS-CTLA4-neg-PD1-pos, IPS-CTLA4-pos-PD1-neg, and IPS-CTLA4-pos-PD1-pos) (Fig. 7I) and discovered that the low-risk group had a higher immune score.
Figure 7.
Correlation between risk scores and immune microenvironment characteristics (A–E) Correlation between risk scores and tumor microenvironment immune infiltrating cells. (F) Differences in tumor microenvironmental immune features across risk groups. (G) Heatmap presented the relationship between gene expression, risk score, and immune cell subtypes in eleven models. (H) Box plot showing the expression levels of immune checkpoints in different risk groups. (I) Differences in response to anti-PD1 and anti-CTLA-4 therapy between high and low-risk groups.
Typing results, tumor mutation, and functional enrichment analysis
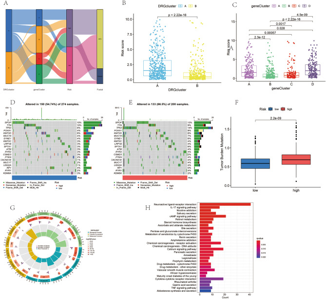
In our study, a Sankey diagram was used to illustrate the distribution of patients across two disulfidptosis subtypes, four genotypes, and the DRGs risk group (Fig. 8A). The results indicated that the low-risk group predominantly comprised patients with B-type subtypes, who generally did not experience significant disease progression. Further analysis showed that within the disulfidptosis subtypes, the B cluster had notably lower risk scores than the A cluster (Fig. 8B). Regarding genotypes, class B clusters exhibited the lowest risk scores compared to other clusters (Fig. 8C). Additionally, we compared mutation profiles between the high- and low-risk groups. Among the 200 patients in the high-risk group, the mutation rate was 66.5% (Fig. 8E), while it was 54.74% among the 274 patients in the low-risk group (Fig. 8D). The genes SPOD, TTN, TP53, FOXA1, and KMT2D showed a high mutation frequency in both groups. A relative increase in TMB was observed in the TCGA-PRAD high-risk group (Fig. 8F), potentially correlating with a better prognosis in this group.
Figure 8.
Mutation and functional enrichment analysis of tumor genes (A) Sankey diagram demonstrating the relationship between DRGCluster, geneCluster, risk score, and survival status. (B) Differences in risk ping scores between different clusters within DRGCluster. (C) Risk score variation between clusters within geneCluster. (D) Waterfall plot of gene somatic mutations in the low-risk group. (E) Waterfall plot of gene somatic cell mutations in the high-risk group. (F) Box plot depicting the difference in tumor mutation burden between low and high-risk groups. (G) String diagrams presenting GO pathway enrichment analysis for the high- and low-risk groups. (H) Bar graphs presenting KEGG pathway enrichment analysis for the high- and low-risk groups.
DEGs' roles and molecular pathways in PCa in the high-risk and low-risk groups were explored using gene ontology (GO) and Kyoto Encyclopedia of Genes and Genomes (KEGG) analyses. GO analyses revealed that DEGs in the biological process (BP) category were associated with signaling release (GO:0023061), cytosolic hormone metabolic processes (GO:0034754), and vasoconstriction (GO:0042310); in the cellular component (CC) category, they were linked to the ion channel complex (GO:0034702), transporter complex (GO:1990351), and collagen-rich extracellular matrix (GO:0034364); and in molecular function (MF), they were related to receptor-ligand activity (GO:0048018), signaling receptor activation activity (GO:0030546), and ligand-gated ion channel activity (GO:0015276) (Fig. 8G, Supplementary Table S8). KEGG analysis indicated significant enrichment of DEGs in the IL-17 signaling pathway (hsa04657), neuroactive ligand-receptor interaction (hsa04080), cAMP signaling pathway (hsa04024), and steroid hormone biosynthesis (hsa00140) (Fig. 8H, Supplementary Table S9).
Drug sensitivity analysis in low and high-risk PCa patients.
Through a comprehensive drug sensitivity analysis conducted on prostate cancer across varying risk levels, we constructed box plots to visually delineate the disparities among groups. The results revealed that, for patients with high-risk prostate cancer, AZD8186 exhibited a markedly enhanced sensitivity, with a median effect size significantly surpassing that of the low-risk control group (p = 6.9e−07) (Fig. 9A). Similarly, Olaparib also demonstrated a comparable trend (p = 0.00024) (Fig. 9B), suggesting that these drugs may possess improved efficacy within high-risk subgroups. On the other hand, significant differences in sensitivity between the low-risk and high-risk groups were observed for Cisplatin (Fig. 9C), Vinblastine (Fig. 9D), Vorinostat (Fig. 9E), and Buparlisib (Fig. 9F). This was evident from the overlapping interquartile ranges and median values, with the p-value outcomes (Cisplatin p = 0.00036; Vinblastine p = 0.00016; Vorinostatp = 6.8e−08; Buparlisib p = 0.00041) further substantiating the statistical significance of these disparities.
Figure 9.
Differential analysis of drug sensitivity (A) AZD8186 sensitivity across low and high-risk groups. (B) Olaparib sensitivity across low and high-risk groups. (C) Cisplatin sensitivity across low and high-risk groups. (D) Vinblastine sensitivity across low and high-risk groups. (E) Vorinostat sensitivity across low and high-risk groups. (F) Buparlisib sensitivity across low and high-risk groups.
PROK1 may be an essential prognostic, predictive marker in PRAD
Upon analyzing the expression of 11 model genes in prostate PRAD, we observed significant differential expression of eight genes (MYADM, MPDZ, LTBP2, DENND4C, PROK1, DDIT4, IGFBP3, and CFD) between normal and tumor tissues (Fig. 10A). We then assessed the relative significance of 255 prognostically relevant DEGs using the random survival forest (RSF) algorithm, finding PROK1 to exhibit the highest prognostic efficacy (Fig. 10B,C). Further investigations revealed that PROK1 expression was down-regulated in PCa (Fig. 10D), with low PROK1 expression associated with poorer PFS (Fig. 10E). The area under the ROC curve for predicting the 1-year prognosis of PCa patients based on PROK1 expression was 0.66 (Fig. 10F). PROK1 expression was notably lower in PCa patients with higher T-stage, N-stage, and Gleason scores (Fig. 10G–I) and was inversely correlated with prostate-specific antigen (PSA) levels (Fig. 10J).
Figure 10.
Biomarker screening (A) Differential expression of eleven model genes in normal tissues and tumors. (B) Importance of prognosis-related genes determined by the randomized survival forest algorithm. (C) PROK1 has the highest importance among all prognosis-related genes. (D) PROK1 expression in normal tissues and PRAD tumors. (E) Relationship between PROK1 expression levels and PFS in PCa patients. (F) ROC curve of PROK1 in the prognostic prediction of PCa patients. (G) Relationship between PROK1 expression and T stage. (H) Correlation between PROK1 and N staging. (I) Correlation between PROK1 expression and Gleason score. (J) Negative correlation between PROK1 expression and PSA level.
Validation in PCa patients
In this study, we collected a range of PCa tissues and corresponding normal tissue samples from Guangxi Medical University Cancer Hospital. Utilizing RT-qPCR technology, we examined the mRNA expression levels of a specific set of differential genes. Our findings revealed that the mRNA expression levels of MYADM, MPDZ, LTBP2, DENND4C, PROK1, DDIT4, IGFBP3, and CFD were significantly down-regulated in PCa tissues compared to normal tissues (Fig. 11A–H). These results align with our preceding bioinformatics analysis, further corroborating the expression patterns of these genes in PCa development.
Figure 11.
RT-qPCR validation (A–H) The mRNAs of MYADM, MPDZ, LTBP2, DENND4C, PROK1, DDIT4, IGFBP3, and CFD were significantly down-regulated in prostate cancer tissues compared to normal tissues.
Discussion
Prostate cancer, a significant global men's health concern, has seen a rising incidence in recent years26. The conventional treatment modalities for PCa, primarily hormone therapy, radiotherapy, and chemotherapy, often encounter resistance in patients with desmoplasia-resistant prostate cancer, resulting in poor prognosis and high recurrence rates27. This situation underscores the urgent need for novel therapeutic strategies and the criticality of personalized treatment approaches in clinical settings, particularly for older patients with compromised overall health. The emergence of immunotherapies and targeted therapies represents promising new treatment avenues28. However, the effectiveness of these therapies hinges on accurately identifying patient populations that are most likely to benefit from them. In this study, we focused on disulfidptosis, as proposed by Liu, offering a novel perspective on the role of disulfide bonds and altered glucose metabolism in cell death. The involvement of DRGs in prostate tumorigenesis remains uncertain. This study sheds light on the significance of disulfidptosis in PCa, particularly in predicting patient prognosis, recurrence status, responsiveness to immunotherapy, and drug sensitivity. Our findings may contribute to identifying pivotal biomarkers that enhance the clinical diagnosis and treatment of PCa.
In this study, we first conducted an extensive genetic and transcriptional analysis of DRGs in PCa. The findings revealed significant expression differences for most DRGs between tumor and control samples. From the expression patterns of these DRGs, we identified two molecular clusters associated with disulfidptosis. Notably, patients classified under subtype B PCa exhibited enhanced PFS and increased levels of immune cell infiltration, aligning with prior research in PCa. This discovery underscores the importance of molecular typing in predicting PCa patient prognosis and their responsiveness to neoadjuvant chemotherapy and immune checkpoint inhibitor therapy29.
To further explore the role of disulfidosis markers in PCa, we identified 11 key genes from 255 prognostically relevant differentially expressed genes using Lasso-Cox regression analysis. A risk scoring model was developed based on these eleven key genes. Internal and external validations further demonstrate the robustness and predictive accuracy of these prognostic markers. MYADM is notably overexpressed in African American men who experience biochemical recurrence within 5 years30. Zhang et al. suggest that LTBP2 is not only a promising diagnostic biomarker for biochemical recurrence of prostate cancer but also plays a significant role in regulating the immune microenvironment, affecting responses to immunotherapy, and inhibiting cancer cell proliferation and metastasis through the PI3K/AKT signaling pathway31. PAPSS2, a gene associated with androgen synthesis, is proposed by Ibeawuchi et al. to influence the progression of prostate cancer, where its gene deletion is closely linked to an increased risk of postoperative PSA recurrence, positioning PAPSS2 as a potential predictive biomarker for PSA recurrence32. Pasquali et al. propose that PROK1 may play a crucial role in the development of prostate cancer, particularly through its regulation of angiogenesis33. DDIT4, identified as a novel EMT-related gene by Zhao, is regulated by m6A and plays a critical role in promoting EMT, motility, and invasive metastasis in prostate cancer cells34. Chen et al. report that high expression of IGFBP3 in castration-resistant prostate cancer is closely associated with disease progression, and LOX can inhibit the development of castration-resistant prostate cancer by suppressing IGFBP3 expression35. CFD, a key component of the complement cascade, is suggested by Loveridge et al. to influence the tumor immune microenvironment and participate in BRF1-mediated prostate carcinogenesis36. Zhang et al. highlight MMP7 as not only a key promoter of EMT in prostate cancer but also an important downstream effector molecule of IL-17's oncogenic effects. Other genes have not yet been reported in prostate cancer37.
Enrichment analysis in our study indicated that differential gene expression in high-risk patients was significantly linked with the IL-17 signaling pathway and the cAMP signaling pathway. Notably, cytokines of the IL-17 family are known to foster tumor angiogenesis and cell proliferation38,39. Concurrently, the cAMP signaling pathway plays a vital role in regulating cell proliferation and differentiation40. Aberrant activation of these pathways has been closely linked with the development of various cancers. Prior research, including studies by Song et al., Mousa et al., and Zhang et al., has demonstrated IL-17's role in promoting the progression of numerous cancers, such as PCa, colon, skin, breast, lung, and pancreatic cancers41,42. For instance, Song et al. highlighted that IL-17, produced in the tumor microenvironment, supports tumor cell survival by stimulating angiogenesis. Additionally, Mousa et al. identified IL-17 as a significant predictor of disease progression or recurrence in bladder cancer43. Zhang et al.'s study further elucidated IL-17's contribution to enhancing epithelial-mesenchymal transition (EMT) and increasing prostate tumor invasiveness37. This evidence may account for the poorer prognosis observed in high-risk patients, suggesting that the activation of IL-17 and cAMP signaling pathways could be linked to the worsened condition of these patients.
Subsequently, we assessed the efficacy of our model in predicting PFS in PCa patients using ROC analysis. In the TCGA-train subset, the model exhibited robust performance, predicting 1-, 3-, and 5-year PFS with AUC values of 0.895, 0.825, and 0.768, respectively. However, in the TCGA-test subset, there was a slight decrease in predictive performance, with AUCs of 0.670, 0.658, and 0.648 for 1-, 3-, and 5-year PFS, respectively. Additionally, using the column-line graph for PFS survival prediction, the model showed good predictive capability, with an AUC of 0.797. These findings indicate that while the model's performance varied across different subsets, it generally exhibited good accuracy and stability in predicting PFS in PCa patients. Consequently, this model holds potential for application in assessing biochemical recurrence in PCa patients.
We conducted an immune infiltration analysis to investigate disulfidptosis in the tumor immune microenvironment. Our results reinforced the critical role of the tumor immune microenvironment in tumor development, progression, and treatment resistance. Analyzing the correlation between risk scores and the proportion of regulatory T cells (Tregs), we found that high-risk scores were markedly associated with an increase in Tregs. This aligns with existing research on Tregs' role in the tumor microenvironment, where their proliferation is often seen as a pivotal factor in tumor immune escape44, promoting tumor evasion and worsening prognosis by inhibiting the host's anti-tumor immune response. Our data indicate that a higher proportion of Tregs might correlate with immune escape and poorer prognosis in high-risk patients. Furthermore, our study differentiated the distinct roles of M1-type and M2-type macrophages in tumor progression. M1-type macrophages, with their proinflammatory effects45, can activate immune responses, potentially hindering tumor progression. In contrast, M2-type macrophages facilitate tumor cell proliferation46, angiogenesis, and metastasis by secreting pro-growth and pro-angiogenic factors, as well as elastase. The increased infiltration of M2-type macrophages in high-risk groups could account for the accelerated tumor progression and poorer patient outcomes. These findings offer new perspectives on the immunological mechanisms driving poor prognosis in high-risk groups.
Next, our study observed that four key immunosuppressive checkpoints (PDCD1, CTLA4, CD274, and TIGIT) were significantly upregulated in low-risk PCa patients. This finding indicates potential distinct immune escape mechanisms in low-risk patients compared to other groups. CTLA4, known for suppressing activated T cells and enhancing regulatory T cells (Treg) function47,48, and PD-1, critical in tumor immune escape by inhibiting immune cell activity via binding to tumor cell surface ligands49, suggest a relatively active tumor microenvironment in low-risk patients. This environment might be more amenable to immune checkpoint inhibitor therapy. Further, immunopredictive score (IPS) analysis revealed notable differences in response to PD1 and CTLA4 inhibitors between high-risk and low-risk groups. Generally, higher IPS scores indicated a better response to PD-1 or CTLA-4 therapy, implying that tumors in low-risk patients are more responsive to immune checkpoint inhibitor therapy. These insights offer potential biomarkers for evaluating immunotherapy response and provide a crucial foundation for risk-based stratification and the implementation of personalized immunotherapy strategies.
Applying the randomized survival forest algorithm, we identified PROK1 as a key gene in PCa, offering fresh insights into its molecular mechanisms. Our findings demonstrated that low expression of PROK1 in PCa is significantly linked to poor prognosis33, aligning with its role in other malignancies such as pancreatic ductal carcinoma and neuroblastoma50–52, where PROK1 expression correlates with tumor progression and metastasis. This correlation between PROK1's low expression and adverse outcomes in PCa underscores its critical role in tumor development. Previous research indicates PROK1's pivotal role in tumorigenesis and progression, potentially impacting tumor malignancy. For instance, in colorectal cancer53, PROK1 and VEGF co-expression was strongly associated with poorer prognosis, more pronounced lymph node and hematogenous metastasis, and advanced TMN stage disease. These results imply that PROK1 may regulate the tumor microenvironment and facilitate tumor metastasis.
By comparing studies on prostate cancer, sarcoma54, renal cell carcinoma55, and cervical cancer56, we discovered that the expression of disulfidptosis-related long non-coding RNAs and genes is closely linked to tumor prognosis57. These studies collectively highlight the critical role of disulfidptosis-related genes in tumor development and progression, and their significant correlation with patient prognosis, tumor microenvironment remodeling, and immune responses. The constructed risk scoring model can guide prognostic assessments and personalized treatment strategies for patients.
While this retrospective study has yielded valuable findings, there are limitations that need addressing. Firstly, the data utilized in this study are derived solely from public databases and lack prospective validation data from multicentric clinical cohorts. This undoubtedly limits the assessment of our model's applicability to a broader population. Thus, future studies should ideally be based on multicentric prospective cohorts, which would help reduce bias and improve data quality, thereby enhancing the translatability and generalizability of our findings in clinical practice.
Conclusions
In this research, we conducted the first systematic analysis of DRGs and transcriptomic alterations in PCa. By developing a risk prediction model incorporating 11 key features, we identified notable differences in the tumor immune microenvironment, IL-17 signaling pathway, and cAMP signaling pathway between high and low-risk PCa patient groups. These differences were strongly linked to patient prognosis, underscoring the model's robust ability to predict both prognosis and response to immunotherapy in PCa patients. Our findings introduce novel biomarkers for prognosticating clinical outcomes in PCa patients and establish a theoretical basis for advancing immunotherapy and personalized treatment approaches for PCa. This study is pivotal in enhancing our understanding of PCa pathogenesis and guiding the development of innovative therapeutic strategies.
Supplementary Information
Acknowledgements
We express our sincere gratitude to the publicly available databases.
Disclaimer
The statements, opinions and data contained in all publications are solely those of the individual author(s) and contributor(s) and not of MDPI and/or the editor(s). MDPI and/or the editor(s) disclaim responsibility for any injury to people or property resulting from any ideas, methods, instructions or products referred to in the content.
Author contributions
Conception and design: R.Z., D.L., J.M.; Provision of study materials or patients: C.W., W.L., Z.W.; Collection and assembly of data: X.L., C.W.; Data analysis and interpretation: H.Z., J.J., Y.Z.; Article writing: R.Z., D.L.; Supervision: D.Z., F.W.; Administrative support: Y.Z., D.Z. All authors have read and agreed to the published version of the manuscript.
Funding
This work was supported by the National Natural Science Foundation of China (NSFC) [Grant Numbers 82372828, F. W.], the Science Foundation for Distinguished Young Scholars of Guangxi [Grant Number 2023GXNSFFA026003, F. W.], the Science Foundation for Distinguished Young Scholars of Guangxi Medical University [F. W.], the Science and Technology Major Project of Guangxi [Grant Numbers AA22096030 and AA22096032], and the Yongjiang Program of Nanning [Grant Number 2021015, F. W.].
Data availability
The datasets supporting the conclusions of this study are derived from several publicly accessible repositories, ensuring transparency and reproducibility. Specifically, The Cancer Genome Atlas (TCGA): Available at https://portal.gdc.cancer.gov/.GSE70770: Available at https://www.ncbi.nlm.nih.gov/geo/query/acc.cgi?acc=GSE70770.The MSKCC dataset: Available at https://data.3steps.cn/.GSE46602: Available at https://www.ncbi.nlm.nih.gov/geo/query/acc.cgi?acc=GSE46602.
Code availability
The R code utilized for data analysis and figure generation is available on GitHub at https://github.com/good1000/123.
Competing interests
The authors declare no conflict of interest. The funders had no role in the design of the study; in the collection, analyses, or interpretation of data; in the writing of the manuscript, or in the decision to publish the results.
Footnotes
Publisher's note
Springer Nature remains neutral with regard to jurisdictional claims in published maps and institutional affiliations.
These authors contributed equally: Rongbin Zhou, Dingjin Lu and Junhao Mi.
Contributor Information
Yifeng Zhang, Email: da3ha2or1en@163.com.
Duobing Zhang, Email: zhdb2009@163.com.
Fubo Wang, Email: wangfubo@gxmu.edu.cn.
Supplementary Information
The online version contains supplementary material available at 10.1038/s41598-024-61679-y.
References
- 1.Sung H, et al. Global Cancer Statistics 2020: GLOBOCAN Estimates of Incidence and Mortality Worldwide for 36 Cancers in 185 Countries. CA Cancer J. Clin. 2021;71:209–249. doi: 10.3322/caac.21660. [DOI] [PubMed] [Google Scholar]
- 2.Giesel FL, et al. Biochemical recurrence of prostate cancer: Initial results with [(18)F]PSMA-1007 PET/CT. J. Nucl. Med. 2018;59:632–635. doi: 10.2967/jnumed.117.196329. [DOI] [PubMed] [Google Scholar]
- 3.Peng F, et al. Regulated cell death (RCD) in cancer: Key pathways and targeted therapies. Signal Transduct. Target Ther. 2022;7:286. doi: 10.1038/s41392-022-01110-y. [DOI] [PMC free article] [PubMed] [Google Scholar]
- 4.Liu X, et al. Actin cytoskeleton vulnerability to disulfide stress mediates disulfidptosis. Nat. Cell Biol. 2023;25:404–414. doi: 10.1038/s41556-023-01091-2. [DOI] [PMC free article] [PubMed] [Google Scholar]
- 5.Machesky LM. Deadly actin collapse by disulfidptosis. Nat. Cell Biol. 2023;25:375–376. doi: 10.1038/s41556-023-01100-4. [DOI] [PubMed] [Google Scholar]
- 6.Gao T, et al. Evaluate the diagnostic and prognostic value of NUSAP1 in papillary thyroid carcinoma and identify the relationship with genes, proteins, and immune factors. World J. Surg. Oncol. 2022;20:207. doi: 10.1186/s12957-022-02652-9. [DOI] [PMC free article] [PubMed] [Google Scholar]
- 7.Petitprez F, et al. PD-L1 expression and CD8(+) T-cell infiltrate are associated with clinical progression in patients with node-positive prostate cancer. Eur. Urol. Focus. 2019;5:192–196. doi: 10.1016/j.euf.2017.05.013. [DOI] [PubMed] [Google Scholar]
- 8.Fong L, et al. Activated lymphocyte recruitment into the tumor microenvironment following preoperative sipuleucel-T for localized prostate cancer. J. Natl. Cancer Inst. 2014 doi: 10.1093/jnci/dju268. [DOI] [PMC free article] [PubMed] [Google Scholar]
- 9.Wang C, et al. Elimination of CD4(low)HLA-G(+) T cells overcomes castration-resistance in prostate cancer therapy. Cell Res. 2018;28:1103–1117. doi: 10.1038/s41422-018-0089-4. [DOI] [PMC free article] [PubMed] [Google Scholar]
- 10.Wilkerson MD, Hayes DN. ConsensusClusterPlus: A class discovery tool with confidence assessments and item tracking. Bioinformatics. 2010;26:1572–1573. doi: 10.1093/bioinformatics/btq170. [DOI] [PMC free article] [PubMed] [Google Scholar]
- 11.Ritchie ME, et al. limma powers differential expression analyses for RNA-sequencing and microarray studies. Nucleic Acids Res. 2015;43:e47. doi: 10.1093/nar/gkv007. [DOI] [PMC free article] [PubMed] [Google Scholar]
- 12.Yu G, Wang LG, Han Y, He QY. clusterProfiler: An R package for comparing biological themes among gene clusters. Omics. 2012;16:284–287. doi: 10.1089/omi.2011.0118. [DOI] [PMC free article] [PubMed] [Google Scholar]
- 13.Huang L, Wu C, Xu D, Cui Y, Tang J. Screening of important factors in the early sepsis stage based on the evaluation of ssGSEA algorithm and ceRNA regulatory network. Evol. Bioinform. Online. 2021;17:11769343211058463. doi: 10.1177/11769343211058463. [DOI] [PMC free article] [PubMed] [Google Scholar]
- 14.Tibshirani R. The lasso method for variable selection in the Cox model. Stat. Med. 1997;16:385–395. doi: 10.1002/(sici)1097-0258(19970228)16:4<385::aid-sim380>3.0.co;2-3. [DOI] [PubMed] [Google Scholar]
- 15.Blanche P, Dartigues JF, Jacqmin-Gadda H. Estimating and comparing time-dependent areas under receiver operating characteristic curves for censored event times with competing risks. Stat. Med. 2013;32:5381–5397. doi: 10.1002/sim.5958. [DOI] [PubMed] [Google Scholar]
- 16.Newman AM, et al. Robust enumeration of cell subsets from tissue expression profiles. Nat. Methods. 2015;12:453–457. doi: 10.1038/nmeth.3337. [DOI] [PMC free article] [PubMed] [Google Scholar]
- 17.Garris CS, et al. Successful anti-PD-1 cancer immunotherapy requires T cell-dendritic cell crosstalk involving the cytokines IFN-γ and IL-12. Immunity. 2018;49:1148–1161.e1147. doi: 10.1016/j.immuni.2018.09.024. [DOI] [PMC free article] [PubMed] [Google Scholar]
- 18.Han D, et al. Anti-tumour immunity controlled through mRNA m(6)A methylation and YTHDF1 in dendritic cells. Nature. 2019;566:270–274. doi: 10.1038/s41586-019-0916-x. [DOI] [PMC free article] [PubMed] [Google Scholar]
- 19.Nishino M, Ramaiya NH, Hatabu H, Hodi FS. Monitoring immune-checkpoint blockade: Response evaluation and biomarker development. Nat. Rev. Clin. Oncol. 2017;14:655–668. doi: 10.1038/nrclinonc.2017.88. [DOI] [PMC free article] [PubMed] [Google Scholar]
- 20.Patel SJ, et al. Identification of essential genes for cancer immunotherapy. Nature. 2017;548:537–542. doi: 10.1038/nature23477. [DOI] [PMC free article] [PubMed] [Google Scholar]
- 21.Charoentong P, et al. Pan-cancer immunogenomic analyses reveal genotype-immunophenotype relationships and predictors of response to checkpoint blockade. Cell Rep. 2017;18:248–262. doi: 10.1016/j.celrep.2016.12.019. [DOI] [PubMed] [Google Scholar]
- 22.Mayakonda A, Lin DC, Assenov Y, Plass C, Koeffler HP. Maftools: Efficient and comprehensive analysis of somatic variants in cancer. Genome Res. 2018;28:1747–1756. doi: 10.1101/gr.239244.118. [DOI] [PMC free article] [PubMed] [Google Scholar]
- 23.Maeser D, Gruener RF, Huang RS. oncoPredict: An R package for predicting in vivo or cancer patient drug response and biomarkers from cell line screening data. Br. Bioinform. 2021 doi: 10.1093/bib/bbab260. [DOI] [PMC free article] [PubMed] [Google Scholar]
- 24.Le TT, et al. Differential privacy-based evaporative cooling feature selection and classification with relief-F and random forests. Bioinformatics. 2017;33:2906–2913. doi: 10.1093/bioinformatics/btx298. [DOI] [PMC free article] [PubMed] [Google Scholar]
- 25.Alderden J, et al. Predicting pressure injury in critical care patients: A machine-learning model. Am. J. Crit. Care. 2018;27:461–468. doi: 10.4037/ajcc2018525. [DOI] [PMC free article] [PubMed] [Google Scholar]
- 26.Fowke JH, et al. Associations of body mass index, smoking, and alcohol consumption with prostate cancer mortality in the Asia Cohort Consortium. Am. J. Epidemiol. 2015;182:381–389. doi: 10.1093/aje/kwv089. [DOI] [PMC free article] [PubMed] [Google Scholar]
- 27.Liesenfeld L, Kron M, Gschwend JE, Herkommer K. Prognostic factors for biochemical recurrence more than 10 years after radical prostatectomy. J. Urol. 2017;197:143–148. doi: 10.1016/j.juro.2016.07.004. [DOI] [PubMed] [Google Scholar]
- 28.Malouff TD, et al. Current use of stereotactic body radiation therapy for low and intermediate risk prostate cancer: A National Cancer Database Analysis. Prostate Cancer Prostatic Dis. 2020;23:349–355. doi: 10.1038/s41391-019-0191-9. [DOI] [PubMed] [Google Scholar]
- 29.Wang M, et al. Identification of pyroptosis-related gene signatures and construction of the risk model to predict BCR in prostate cancer. Front. Mol. Biosci. 2022;9:850758. doi: 10.3389/fmolb.2022.850758. [DOI] [PMC free article] [PubMed] [Google Scholar]
- 30.Echevarria MI, et al. African American specific gene panel predictive of poor prostate cancer outcome. J. Urol. 2019;202:247–255. doi: 10.1097/ju.0000000000000193. [DOI] [PMC free article] [PubMed] [Google Scholar]
- 31.Zhang X, et al. LTBP2 inhibits prostate cancer progression and metastasis via the PI3K/AKT signaling pathway. Exp. Ther. Med. 2022;24:563. doi: 10.3892/etm.2022.11500. [DOI] [PMC free article] [PubMed] [Google Scholar]
- 32.Ibeawuchi C, et al. Exploring prostate cancer genome reveals simultaneous losses of PTEN, FAS and PAPSS2 in patients with PSA recurrence after radical prostatectomy. Int. J. Mol. Sci. 2015;16:3856–3869. doi: 10.3390/ijms16023856. [DOI] [PMC free article] [PubMed] [Google Scholar]
- 33.Pasquali D, et al. The endocrine-gland-derived vascular endothelial growth factor (EG-VEGF)/prokineticin 1 and 2 and receptor expression in human prostate: Up-regulation of EG-VEGF/prokineticin 1 with malignancy. Endocrinology. 2006;147:4245–4251. doi: 10.1210/en.2006-0614. [DOI] [PubMed] [Google Scholar]
- 34.Kong Z, et al. m6A-mediated biogenesis of circDDIT4 inhibits prostate cancer progression by sequestrating ELAVL1/HuR. Mol. Cancer Res. 2023;21:1342–1355. doi: 10.1158/1541-7786.Mcr-22-0271. [DOI] [PMC free article] [PubMed] [Google Scholar]
- 35.Mayo JC, et al. IGFBP3 and MAPK/ERK signaling mediates melatonin-induced antitumor activity in prostate cancer. J. Pineal. Res. 2017 doi: 10.1111/jpi.12373. [DOI] [PubMed] [Google Scholar]
- 36.Loveridge CJ, et al. BRF1 accelerates prostate tumourigenesis and perturbs immune infiltration. Oncogene. 2020;39:1797–1806. doi: 10.1038/s41388-019-1106-x. [DOI] [PMC free article] [PubMed] [Google Scholar]
- 37.Zhang Q, et al. Interleukin-17 promotes prostate cancer via MMP7-induced epithelial-to-mesenchymal transition. Oncogene. 2017;36:687–699. doi: 10.1038/onc.2016.240. [DOI] [PMC free article] [PubMed] [Google Scholar]
- 38.Guéry L, Hugues S. Th17 cell plasticity and functions in cancer immunity. BioMed Res. Int. 2015;2015:314620. doi: 10.1155/2015/314620. [DOI] [PMC free article] [PubMed] [Google Scholar]
- 39.Sanders AJ, Guo X, Mason MD, Jiang WG. IL-17B can impact on endothelial cellular traits linked to tumour angiogenesis. J. Oncol. 2010;2010:817375. doi: 10.1155/2010/817375. [DOI] [PMC free article] [PubMed] [Google Scholar]
- 40.Lerner A, Epstein PM. Cyclic nucleotide phosphodiesterases as targets for treatment of haematological malignancies. Biochem. J. 2006;393:21–41. doi: 10.1042/bj20051368. [DOI] [PMC free article] [PubMed] [Google Scholar]
- 41.Onishi RM, Gaffen SL. Interleukin-17 and its target genes: Mechanisms of interleukin-17 function in disease. Immunology. 2010;129:311–321. doi: 10.1111/j.1365-2567.2009.03240.x. [DOI] [PMC free article] [PubMed] [Google Scholar]
- 42.Zhang Q, et al. Interleukin-17 promotes formation and growth of prostate adenocarcinoma in mouse models. Cancer Res. 2012;72:2589–2599. doi: 10.1158/0008-5472.Can-11-3795. [DOI] [PMC free article] [PubMed] [Google Scholar]
- 43.Mousa FA, Jasim HA, Shakir F. A prognostic impact of interleukin 17 (IL-17) as an immune-marker in patients with bladder cancer. Arch. Razi Inst. 2022;77:1059–1065. doi: 10.22092/ari.2022.357801.2098. [DOI] [PMC free article] [PubMed] [Google Scholar]
- 44.Vanichapol T, et al. Secretory high-mobility group box 1 protein affects regulatory T cell differentiation in neuroblastoma microenvironment in vitro. J. Oncol. 2018;2018:7946021. doi: 10.1155/2018/7946021. [DOI] [PMC free article] [PubMed] [Google Scholar]
- 45.Merz J, et al. Pro- and anti-inflammatory macrophages express a sub-type specific purinergic receptor profile. Purinergic Signal. 2021;17:481–492. doi: 10.1007/s11302-021-09798-3. [DOI] [PMC free article] [PubMed] [Google Scholar]
- 46.Guo X, et al. Single tumor-initiating cells evade immune clearance by recruiting type II macrophages. Genes Dev. 2017;31:247–259. doi: 10.1101/gad.294348.116. [DOI] [PMC free article] [PubMed] [Google Scholar]
- 47.Kavanagh B, et al. CTLA4 blockade expands FoxP3+ regulatory and activated effector CD4+ T cells in a dose-dependent fashion. Blood. 2008;112:1175–1183. doi: 10.1182/blood-2007-11-125435. [DOI] [PMC free article] [PubMed] [Google Scholar]
- 48.Ding M, et al. Secretome screening reveals immunomodulating functions of IFNα-7, PAP and GDF-7 on regulatory T-cells. Sci. Rep. 2021;11:16767. doi: 10.1038/s41598-021-96184-z. [DOI] [PMC free article] [PubMed] [Google Scholar]
- 49.Krueger K, et al. High quality performance of novel immunoassays for the sensitive quantification of soluble PD-1, PD-L1 and PD-L2 in blood. Biomedicines. 2022 doi: 10.3390/biomedicines10102405. [DOI] [PMC free article] [PubMed] [Google Scholar]
- 50.Jiang X, et al. Pancreatic islet and stellate cells are the main sources of endocrine gland-derived vascular endothelial growth factor/prokineticin-1 in pancreatic cancer. Pancreatology. 2009;9:165–172. doi: 10.1159/000178888. [DOI] [PubMed] [Google Scholar]
- 51.Morales A, et al. Expression and localization of endocrine gland-derived vascular endothelial growth factor (EG-VEGF) in human pancreas and pancreatic adenocarcinoma. J. Steroid Biochem. Mol. Biol. 2007;107:37–41. doi: 10.1016/j.jsbmb.2007.02.006. [DOI] [PubMed] [Google Scholar]
- 52.Ngan ES, et al. Implications of endocrine gland-derived vascular endothelial growth factor/prokineticin-1 signaling in human neuroblastoma progression. Clin. Cancer Res. 2007;13:868–875. doi: 10.1158/1078-0432.Ccr-06-2176. [DOI] [PubMed] [Google Scholar]
- 53.Goi T, Nakazawa T, Hirono Y, Yamaguchi A. The prognosis was poorer in colorectal cancers that expressed both VEGF and PROK1 (No correlation coefficient between VEGF and PROK1) Oncotarget. 2015;6:28790–28799. doi: 10.18632/oncotarget.4744. [DOI] [PMC free article] [PubMed] [Google Scholar]
- 54.Xu J, et al. Correlation analysis of disulfidptosis-related gene signatures with clinical prognosis and immunotherapy response in sarcoma. Sci. Rep. 2024;14:7158. doi: 10.1038/s41598-024-57594-x. [DOI] [PMC free article] [PubMed] [Google Scholar]
- 55.Xu K, et al. Identification of disulfidptosis related subtypes, characterization of tumor microenvironment infiltration, and development of DRG prognostic prediction model in RCC, in which MSH3 is a key gene during disulfidptosis. Front. Immunol. 2023;14:1205250. doi: 10.3389/fimmu.2023.1205250. [DOI] [PMC free article] [PubMed] [Google Scholar]
- 56.Jin T, et al. Exploring the role of disulfidptosis-related signatures in immune microenvironment, prognosis and therapeutic strategies of cervical cancer. Transl. Oncol. 2024;44:101938. doi: 10.1016/j.tranon.2024.101938. [DOI] [PMC free article] [PubMed] [Google Scholar]
- 57.Mulati Y, et al. Establishment of a prognostic risk prediction model incorporating disulfidptosis-related lncRNA for patients with prostate cancer. BMC Cancer. 2024;24:44. doi: 10.1186/s12885-023-11778-2. [DOI] [PMC free article] [PubMed] [Google Scholar]
Associated Data
This section collects any data citations, data availability statements, or supplementary materials included in this article.
Supplementary Materials
Data Availability Statement
The datasets supporting the conclusions of this study are derived from several publicly accessible repositories, ensuring transparency and reproducibility. Specifically, The Cancer Genome Atlas (TCGA): Available at https://portal.gdc.cancer.gov/.GSE70770: Available at https://www.ncbi.nlm.nih.gov/geo/query/acc.cgi?acc=GSE70770.The MSKCC dataset: Available at https://data.3steps.cn/.GSE46602: Available at https://www.ncbi.nlm.nih.gov/geo/query/acc.cgi?acc=GSE46602.
The R code utilized for data analysis and figure generation is available on GitHub at https://github.com/good1000/123.











