Abstract
Zinc Finger MIZ-Type Containing 1 (Zmiz1), also known as ZIMP10 or RAI17, is a transcription cofactor and member of the Protein Inhibitor of Activated STAT (PIAS) family of proteins. Zmiz1 is critical for a variety of biological processes including vascular development. However, its role in the lymphatic vasculature is unknown. In this study, we utilized human dermal lymphatic endothelial cells (HDLECs) and an inducible, lymphatic endothelial cell (LEC)-specific Zmiz1 knockout mouse model to investigate the role of Zmiz1 in LECs. Transcriptional profiling of Zmiz1-deficient HDLECs revealed downregulation of genes crucial for lymphatic vessel development. Additionally, our findings demonstrated that loss of Zmiz1 results in reduced expression of proliferation and migration genes in HDLECs and reduced proliferation and migration in vitro. We also presented evidence that Zmiz1 regulates Prox1 expression in vitro and in vivo by modulating chromatin accessibility at Prox1 regulatory regions. Furthermore, we observed that loss of Zmiz1 in mesenteric lymphatic vessels significantly reduced valve density. Collectively, our results highlight a novel role of Zmiz1 in LECs and as a transcriptional regulator of Prox1, shedding light on a previously unknown regulatory factor in lymphatic vascular biology.
Keywords: Zmiz1, lymphatic endothelial cells, proliferation, migration, Prox1, RNA-Seq, ATAC-seq
Introduction
Lymphatic vasculature plays a crucial role in maintaining tissue fluid homeostasis, facilitating lipid absorption, and conducting immune surveillance. The proper establishment of a functional lymphatic system is vital for embryonic and postnatal development and normal function. Conversely, aberrant lymphangiogenesis is associated with various diseases, including lymphedema, diabetes, cancer, inflammation, and neurological disorders such as Alzheimer’s disease1. Extensive research over the years has identified several transcription factors (TFs) that regulate lymphatic development, such as PROX1, GATA2, NFATC1 and FOXC2, thereby shedding light on the role of the lymphatic vasculature in health and disease. Transcriptional co-regulators, acting as activators or repressors, play a crucial role in orchestrating selective gene transcription in a cell type-specific manner. Alterations in the interaction between TFs and co-regulators can lead to pathological conditions2,3. Thus, it is imperative to identify and comprehend the novel regulatory mechanisms involving transcription co-regulators during both physiological and pathological lymphangiogenesis.
Zinc Finger MIZ-Type Containing 1 (Zmiz1) is a member of the PIAS family of proteins and exerts its function as a transcriptional co-activator of Notch4, Androgen Receptor (AR) 5, p536, Estrogen Receptor7, and Smad3/48. Zmiz1 function is critical in diverse developmental processes, such as angiogenesis, as demonstrated by the occurrence of vascular defects and embryonic lethality upon global deletion of Zmiz19. Moreover, research has unveiled previously unknown roles for Zmiz1 in multiple diseases, including leukemia4,10, erythropoiesis11, osteosarcoma12, diabetes13, multiple sclerosis14 and in a range of neurodevelopmental disorders15–17. Notably, Zmiz1 has been identified as a regulator of Notch-dependent T-cell development and leukemogenesis4,18. In recent years, the importance of Zmiz1 in the pathogenicity of diabetes and cancer has gained significant recognition as well19. However, despite our growing understanding of the many physiological and pathological roles of Zmiz1, there is a substantial knowledge gap concerning its functional and mechanistic roles as a transcriptional co-regulator in the development of lymphatic vasculature and lymphatic endothelial cell (LEC) biology. A deeper understanding of Zmiz1 contributions to the lymphatic vasculature will provide valuable molecular regulatory insights that could also influence the development of novel therapeutic interventions targeting lymphatic vascular defects.
In this study, we investigated the role of Zmiz1 in the regulation of lymphatic development and function. Our results demonstrated that Zmiz1 is robustly expressed in various subtypes of LECs. Silencing Zmiz1 in cultured LECs lead to a downregulation of genes essential for lymphatic vessel development and cell migration and proliferation. Depletion of ZMIZ1 in Human Dermal Lymphatic Endothelial Cells (HDLECs) resulted in impairment of LEC migration and proliferation in vitro. Furthermore, genetic ablation of Zmiz1 in LECs resulted in decreased PROX1 expression and a reduction in the number of mesenteric lymphatic valves. Notably, our data suggested that Zmiz1 regulates Prox1 expression via modulation of chromatin accessibility, revealing an unidentified role for Zmiz1 in LECs. These findings indicated that Zmiz1 has a dynamic role in LECs by functioning as a transcriptional activator and chromatin remodeler to control various cellular processes.
Result
Zmiz1 is expressed in lymphatic endothelial cells
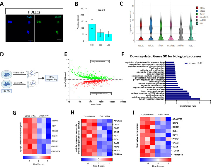
To assess whether Zmiz1 is expressed in LECs, we first performed ZMIZ1 immunofluorescent antibody staining on cultured human dermal lymphatic endothelial cells (HDLECs) and observed robust nuclear expression of ZMIZ1 (Fig.1A), similar to other cell types such as Hela15. We next examined Zmiz1 expression in LECs using three publicly available single cell sequencing datasets. Firstly, data from http://betsholtzlab.org/VascularSingleCells/database.html showed robust expression of Zmiz1 in LECs associated with murine lung ECs20,21 (Fig. 1B). Secondly, utilizing a single cell atlas of adult mouse mesenteric LECs22, we observed Zmiz1 expression in collecting, pre-collecting, capillary, and valve LECs (Fig. 1C). Finally, we found varying levels of Zmiz1 expression in different LEC subtypes surveyed via a single-cell transcriptional roadmap of the mouse and human lymph nodes23 (Supp. Fig. 1). Overall, these expression datasets show that Zmiz1 is expressed in several subtypes of LECs, thereby establishing its presence in the lymphatic endothelium and indicating a potential role for Zmiz1 in lymphatic vessel development.
Figure 1. Loss of Zmiz1 in LECs impairs the expression of lymph vessel development genes.
(A) Immunofluorescence staining for ZMIZ1 (green) and DAPI (blue) showing nuclear localization of ZMIZ1 in HDLECs. Scale bar: 10 µm. (B) Zmiz1 mRNA expression in ECs and LEC from mouse lungs (adapted from single cell data on http://betsholtzlab.org/VascularSingleCells/database.html). (C) Zmiz1 mRNA expression in various LEC subtypes (adapted from single cell RNA sequencing dataset of adult mouse mesenteric lymphatic endothelial cells22). Capillary (capLECs), collecting (collLECs), precollecting and collecting (pre/collLECs), valve (vLECs), proliferative (prolifLECs), IFN (IfnLECs), endothelial cells (EC) and lymphatic endothelial cells (LEC). (D) Outline of the workflow used to knockdown (KD) Zmiz1 in HDLECs for RNA sequencing of control and Zmiz1 siRNA treated HDLECs (n=3). (E) MA plot of differentially expressed genes (DEGs) between control and Zmiz1 siRNA HDLECs. (F) Top Gene Ontology (GO) biological process terms enriched in downregulated genes in Zmiz1 siRNA (FDR ≤ 0.05). (G-I) Representative clustered heatmaps of gene count Z scores for lymph vessel development genes (G), cellular response to vascular endothelial growth factor stimulus (H), and heart valve development genes (I).
Loss of Zmiz1 alters lymphatic gene expression profiles, including developmental genes
The role of Zmiz1 in the LECs is unknown. To begin to assess Zmiz1 contributions to LEC biology, we knocked down Zmiz1 in HDLECs using siRNA (Supp. Fig. 2; Fig. 4A) and performed RNA sequencing (RNA-Seq) (Fig. 1D). RNA-Seq analysis revealed 2,228 differentially expressed genes (DEGs) (1,115 upregulated and 1,113 downregulated genes) upon Zmiz1 knockdown (Fig. 1E). Gene ontology (GO) analysis for biological processes showed that downregulated genes were enriched in numerous processes, including lymph vessel development, heart valve development, and cellular response to vascular endothelial growth factor stimulus (Fig. 1F). Heat map signatures of the genes associated with these processes highlighted various factors with prominent and often multiple functions in LECs (Fig. 1G–I). For instance, among the lymph vessel development-related genes, PROX1 is a master regulator of lymphatic development and has been associated with many lymphatic defects, along with FLT4 and FOXC21. Further GO analysis of the upregulated DEGs implicated Zmiz1 in additional biological processes, such as cell adhesion and response to wound healing, while KEGG pathway analysis of all DEGs linked various signaling and process-related pathways to these various biological processes (Supp. Fig. 3). Taken together, the RNA-seq results indicated Zmiz1 transcriptionally regulated LEC gene expression and may have broad impacts on lymphatic vascular development and function.
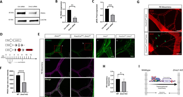
Figure 4. Zmiz1 regulates Prox1 expression in vivo and in vitro and genetic deletion of Zmiz1 results in decreased valve number.
(A) Western blot analysis for PROX1 on control and ZMIZ1 siRNA HDLECs. (B) Densitometric quantification of (A). (C) qPCR analysis for PROX1 expression levels in control and Zmiz1 siRNA HDLECs. n = 3–5 for each experimental sample. (D) Graphical representation of Cre-LoxP system components and tamoxifen injection procedure for postnatal deletion of Zmiz1. (E) Wholemount immunostaining of PROX1 (green) and CD31 (magenta) in Zmiz1 WT and mutant postnatal day (P) 8 mesentery indicating reduction in PROX1 expression. Scale bars: 1000 µm (B), 200 µm (a, b). (F) PROX1 high valve area intensity quantification in WT and Zmiz1-KO mesentery. (G) Fluorescence imaging of the morphology of the P8 mesenteric lymphatic vasculature indicated by RFP expression. RFP positive valves defects are represented by green arrow. Scale bars: 1000 µm. (H) Valves per millimeter from WT and Zmiz1-KO P8 mesentery. (I) A schematic representation of ZMIZ1 regulation of Prox1 and lymphatic mesenteric valve. At least three controls and 3 knockout mesenteries were used in each analysis, n=3–5. All values are mean ± SEM. **P <0.01, ***P < 0.001, ****P < 0.0001 calculated by unpaired Student’s t test.
Impaired cell migration and proliferation in Zmiz1 deficient LECs
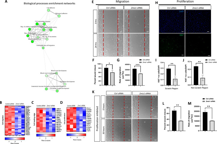
To further define the main processes governed by Zmiz1 function, enrichment network assessment of the RNA-seq derived GO terms was performed. This analysis pointed towards a critical role for Zmiz1 in LEC migration, lymphatic vessel development and cell adhesion (Fig. 2A). Further examination revealed downregulation of DEGs tied to both cell migration and the cell leading edge, as depicted via heat maps (Fig. 2B, C). Cell migration is a complex process that requires remodeling of the actin cytoskeleton, cell-matrix adhesion and interpretation of guidance signals at the cell leading edge or tip cells24 in the endothelium—processes detected in our GO analyses. Therefore, to investigate the role of Zmiz1 in migration, we performed in vitro scratch wound healing assays with HDLECs treated with either control or Zmiz1 siRNA. Compared to control siRNA LECs, Zmiz1 siRNA treated cells exhibited a significant reduction in wound closure and cell migration rate after 24 hours (Fig. 2F, G).
Figure 2. Reduced LEC migration and proliferation in Zmiz1 deficient LECs.
(A) Enrichment network of biological processes obtained from DEGs in Zmiz1 siRNA treated HDLECs. The main processes identified center on development, migration, and adhesion. (B-D) Representative clustered heatmaps of gene count Z scores for cell migration genes (B), cell leading edge genes (C) and cell proliferation genes (D). (E) Scratch wound assays performed on confluent HDLECs following control and Zmiz1 siRNA treatment. Imaged at 0 and 24 hours following the scratch. Scale bars: 100 µm. (F-G) Quantification of the percent of wound closure (F) and rate of migration (G) in control and Zmiz1 siRNA treated HDLECs at 24 hours post scratch. (H) Cell proliferation marker Ki67 (green) immunostaining on control and Zmiz1 siRNA treated HDLECs. DAPI (blue), scale bars: 100 µm. (I-J) Quantification of Ki67 positive (+ve) cells/DAPI in 10X objective field in scratch region (I) and non-scratch region (J) of control and Zmiz1 siRNA treated HDLECs at 24 hours post scratch. (K) Scratch wound assays performed on control siRNA and Zmiz1 siRNA treated, cytosine β-D-arabinofuranoside proliferation controlled confluent HDLECs at 0− and 30-hours post scratch. (L-M) Quantification of the percent of wound closure (L) and rate of migration (M) in treated control and Zmiz1 siRNA HDLECs at 24 hours post scratch. *P < 0.05, **P <0.01, ***P <0.001 calculated by unpaired Student’s t-test. All experiments were performed in triplicate and repeated three times.
Although our results indicated defective cell migration in the absence of Zmiz1, there are other factors that could account for this observation. Decreases in cell proliferation could also lead to similar wound healing results. Accordingly, GO analysis of Zmiz1 downregulated genes implicated cell proliferation changes (Fig. 1F; Fig. 2D). Subsequently, we performed a scratch assay and used Ki67 as a proliferation marker to investigate the effect of Zmiz1 on LEC proliferation. We observed a significant decrease in Ki67 positive cells in both scratch and non-scratch regions upon Zmiz1 knockdown in HDLECs (Fig. 2H–J). Therefore, to determine whether Zmiz1 could affect cell migration, independent of changes to proliferation, HDLECs were treated with the DNA synthesis inhibitor cytosine β-D-arabinofuranoside; a similar number of Ki67 positive cells were detected in both control and Zmiz1 siRNA treated HDLECs (Supp. Fig. 4). Examination of wound healing under the same conditions demonstrated that HDLECs treated with Zmiz1 siRNA displayed significant reductions in wound closure and cell migration rates when compared to control cells (Fig. 2K–M). Overall, these findings showed that loss of Zmiz1 negatively affects LEC proliferation and migration and are consistent with previous Zmiz1 studies in T-cells4,18, melanocytes25 and osteosarcoma12.
Cellular processes such as proliferation and migration are critical for normal lymphangiogenesis and defects may result from alterations in the VEGFC/VEGFR3 pathway, which is critical for regulating LEC migration and proliferation26,27. We assessed whether VEGFC/VEGFR3 pathway activity was affected upon loss of Zmiz1, by stimulating HDLECs with VEGFC and probing for phospho-AKT and phospho-ERK. We found no differences in phosphorylation changes of downstream effector proteins, AKT and ERK between Zmiz1 and control siRNA treated LECs (Supp. Fig. 5). Hence, Zmiz1 may regulate LEC migration and proliferation independently of the VEGFC/VEGFR3 pathway.
Zmiz1 modulates chromatin accessibility in LECs
Previous studies suggested that Zmiz1 also functions as a chromatin remodeler through the SWI/SNF complex5. To assess if Zmiz1 regulates chromatin accessibility in LECs, we performed Assay for Transposase-Accessible Chromatin with high-throughput sequencing (ATAC-Seq) on control and Zmiz1 siRNA treated HDLECs (Fig. 3A). Initial ATAC-seq analysis of the combined data sets showed that the majority of sequencing peaks were distributed in intergenic and intronic regions, while few were seen in promotor and exon regions (Fig. 3B). However, in the peak subset corresponding to promoters, a reduction in signal intensity near the Transcription Start Site (TSS) was observed in Zmiz1 siRNA treated LECs compared to control cells (Fig. 3C). Analysis of differential accessibility regions (DARs) identified 3639 and 1808 genes with reduced or increased chromatin accessibility, respectively, in Zmiz1 deficient HDLECs (Fig. 3D). In addition, the top enriched motifs pulled from DARs included HOX2A, GATA3, CUP9, ZEB1, FOXO1, SMAD3, and AR (Fig. 3E), and implicated these factors as lymphatic Zmiz1 co-regulators. Integration of the RNA-seq and ATAC-seq datasets revealed genes likely to be influenced directly by Zmiz1: evaluation of downregulated DEGs and downDARs (decreased accessibility) showed 170 overlapping genes, while only 16 genes with overlapping upregulated DEGs and upDARs (increased accessibility) were identified (Fig. 3F), suggesting a transcriptional activating role for Zmiz1. GO analysis of these overlapping genes indicated enrichment in several biological processes, with highest enrichment associated with lymph vessel development (Fig. 3G).
Figure 3. Zmiz1 facilitates chromatin accessibility in LECs.
(A) ATAC sequencing experimental paradigm on HDLECs treated with control and Zmiz1 siRNA. (B) Heatmap depicting the ATAC-seq profile around protein coding transcription start sites (TSS). (C) Genomic distribution of ATAC-seq peaks. (D) Volcano plot of differentially accessible regions (DAR) between Zmiz1 and control siRNA HDLECs. PROX1 is highlighted in red. (E) Top enriched motif sequences. (F) Venn diagram depicting gene overlap among ATAC-seq downDARs and upDARs, and RNA-seq down and upregulated DEGs. (G) GO for biological process in overlapped genes between ATAC-seq DARs and RNA-seq DEGs. (H) Representative ATAC-seq tracks on the human PROX1 gene. ATAC-seq peaks for Zmiz1 (orange) and control (blue) siRNA HDLECs. Red dotted box, Prox1 enhancer; green dotted box, Prox1 promoter. ChIP-seq peaks for GATA2, PROX1, FOXC2, and NFATC1 in the PROX1 enhancer are depicted in grayscale.
Notably, in the absence of Zmiz1, Prox1 is one of the factors associated with the lymph vessel developmental GO term (Fig 1G) and identified among the 170 genes that exhibited reduced expression in the RNA-seq data and contained downDARs in the ATAC-seq data (Fig. 3D, F). Closer analysis of accessible chromatin sites revealed open chromatin localized at intergenic and promoter regions of PROX1, were significantly less accessible following Zmiz1 depletion (Fig. 3H). The upstream intergenic peak was recently identified as an evolutionary conserved Prox1 enhancer bound by key lymphatic endothelial transcriptional regulators such as GATA2, PROX1, FOXC2, and NFATC128 (Fig. 3H). Furthermore, we observed a reduction in open chromatin accessibility in multiple downregulated lymph vessel development genes upon Zmiz1 knockdown, including FLT4, NR2F2, FOXC2, EFNB2, and VASH1 (Supp. Fig. 6). Overall, the ATAC-seq findings indicated Zmiz1 regulates gene expression by binding to genomic regulatory regions, largely residing in areas typical of enhancers, and influencing chromatin accessibility.
Zmiz1 regulates Prox1 expression in vitro and in vivo
Because Prox1 is crucial for proper LECs specification and lymphatic vessel development29, it was important to confirm the validity of our RNA-seq data showing decreased PROX1 in Zmiz1 depleted HDLECs (Fig. 1G). Using siRNA mediated Zmiz1 knockdown, western blot (Fig. 4A, B) and quantitative PCR (qPCR) (Fig. 4C) analyses confirmed significant reduction of Prox1 protein and mRNA, respectively, in Zmiz1 siRNA treated cells compared to controls. To corroborate Prox1 downregulation upon loss of Zmiz1 in vivo, we generated inducible, lymphatic EC-specific conditional Zmiz1 knockout mice by breeding Zmiz1-floxed4 and Prox1-CreERT 30 mouse lines. Prox1-CreERT2;Zmiz1f/f mice undergoing gene deletion were referred to as Zmiz1-KO mice, while Zmiz1f/f mice lacking Prox1-CreERT2 were used as control mice. The lymphatic vasculature was further visualized by incorporating the Rosa26-Ai14 reporter31. Cre-mediated recombination of Zmiz1 was induced by administrating Tamoxifen orally at Postnatal day (P)1, 2, and 3 and investigating Prox1 expression in the lymphatic vessels of the mesentery at P8 (experimental paradigm illustrated in Figure 4D). Immunofluorescent antibody staining experiments demonstrated a significant reduction in PROX1 levels in Zmiz1-KO mice compared to Zmiz1f/f mice that were readily visible in mesenteric LECs and as quantified by fluorescent intensity (Fig. 4E, F). Thus, similar to the in vitro data, expression of Prox1 is substantially reduced in Zmiz1 deficient LECs in vivo.
Loss of Zmiz1 leads to reduction in mesenteric valve number
It is known that specified LECs in valve forming regions are high in PROX1 and PROX1 dosage is critical for the formation of lymphovenous valves1,32. Investigating further, we analyzed the morphological structure of mesenteric lymphatic vessels and valves at P8. In Zmiz1-KO mice, the mesenteric vessels appeared normal but collecting lymphatic vessels had significantly fewer valves per millimeter than controls (Fig. 4G, H). Interestingly, our RNA-seq data indicated reduced expression of genes associated with the GO term for heart valve development (Fig. 1I) and reduced valve formation has been linked to lymphatic defects like edema33,34. To determine if Zmiz1 deletion leads to lymphatic defects such as edema, we performed early deletion of Zmiz1 at Embryonic day (E) 10.5 when LECs are specified and examined mesenteric lymphatic vessels at E14.5 and E18.5 (Supp. Fig. 7A). There were no gross morphological abnormalities in the overall embryo structure, and no edema or lymph fluid leakage was observed in the abdomen (Supp. Fig. 7B; E18.5 data not shown). Next, we tested the forward flow of lymph fluid, which is often impaired upon lymphatic valve defects. We fed fluorescent lipid, BODIPY FL C16, which is selectively absorbed by the collecting lymphatic vessels draining the intestine (Supp. Fig. 8A). There was no obvious difference in florescent lipid uptake after 3 hours between Zmiz1-KO and control mesenteric collecting lymphatic vessels (Supp. Fig. 8B) suggesting that these vessels have normal forward lymph flow. In summary, we observed significant alterations in mesenteric lymphatic valve number after Zmiz1 deletion (graphically summarized in Fig. 4I), but there were no significant lymphatic-associated defects like edema, chylous ascites, or impairment in lipid uptake.
Discussion
The role of Zmiz1 in lymphatic endothelial cells and lymphatic development is unknown4–6,8,18. In this study, we utilized an inducible Prox1-CreERT2 mouse model to investigate the effects of Zmiz1 loss of function in vivo, as well as in vitro using siRNA knockdown of Zmiz1 in HDLECs. Our transcriptional profiling of HDLECs with Zmiz1 knockdown revealed impaired expression of migration, proliferation, and lymphatic vessel development genes, with a significant reduction in the expression of PROX1—a master regulator of lymphatic vasculature development (Fig. 1–2). We also found that Zmiz1 facilitates chromatin accessibility in PROX1 genomic regulatory regions to regulate its expression. Furthermore, our mouse model showed a significant reduction in mesenteric lymphatic vessel valves upon Zmiz1 ablation (Fig. 4). These findings suggest a potential role for Zmiz1 in lymphatic development, warranting further investigation.
Proliferation and migration of LECs are critical for lymphatic vessel growth and remodeling during developmental and pathological conditions, where disruption is implicated in wound healing, inflammation, immune responses, and cancer35. Downregulated genes for cell migration and proliferation in LECs include common genes such as PROX1, DLL4, FLT1, BMP2, NR2F2, FOXC2, TGFβ1, FLT4, and EFNB2 (Fig. 2B–D). These genes induce molecular changes that stimulate LEC migration and proliferation. In addition, downregulated cell leading edge genes modify cytoskeletal dynamic at the tip cells or leading edge cells, which also plays a critical role in cell migration36. Selection and migration of endothelial tip cells are mediated through Notch-Vegfr, Slit-Robo, and Semaphorin pathways37, which were affected upon loss of Zmiz1 (Fig. 1D, F, Supp. Fig. 3). Notch1-Dll4 signaling is also critical for tip cell leader migration38. On the other hand, cellular proliferation is mediated through factors such as cyclins, which are controlled by different signals, including Notch, STAT3, and by E3 ligases39,40. Interestingly, Zmiz1 is a member of Protein Inhibitor of Activated STAT (PIAS) implicated in STAT pathway and it acts as a Notch1 co-activator18 and E3 SUMO ligase15, suggesting that it may potentially regulate proliferation through Notch and E3 ligase activity. Thus, our transcriptomic analyses strongly implicated Zmiz1 in cell migration and proliferation regulation, which was further substantiated by the in vitro HDLEC studies showing that Zmiz1 knockdown leads to defective cell migration and proliferation activity.
Gene expression profiles can provide insight into potential gene functions within specific cell types. Zmiz1 is highly expressed in different subtypes of LECs, indicating a potential role for Zmiz1 in these cells. RNA-Seq analysis revealed that loss of Zmiz1 in LECs led to downregulation of lymphatic vessel development genes, including Prox1, Flt4, Foxc2, Nr2f2 and Efnb2. These genes are major players in LEC specification, maturation, and valve morphogenesis. We further demonstrated that Zmiz1 potentially regulates Prox1 expression both in vivo and in vitro. Prox1 is critical for the development of murine lymphatic system, mainly LECs specification and lymphatic valve morphogenesis through transcriptional network of Sox18/Coup-TFII and Gata2/Foxc2/Nfatc229,41,42. Prox1 acts in a dosage dependent manner to regulate formation of lymph venous valve and control specialization of lymphatic valve territory and postnatal maintenance32,43. Accordingly, we characterized a significant reduction in mesenteric lymphatic vessel valve density in Zmiz1-KO mice (Fig. 4G, H). We also observed a reduction in heart valve development genes such as Dll4, Bmp2, Hey1, Snai1, and TGFβ1 (Fig. 1I). These genes are important for valvulogenesis and dysregulation can lead to valve malformation or pathogenesis44,45. Moreover, development of functional cardiac lymphatic vessels requires Prox1 for LEC specification, budding and transmigration46 and brings about the possibility of Zmiz1-regulated valvulogenesis in the heart. Subsequently, the reduction in expression of Prox1 and other valve related genes may contribute to the decrease in mesenteric lymphatic vessel valve density observed upon loss of Zmiz1. Phenotypically, however, Zmiz1-KO mice did not display severe lymphatic vessel defects, which could be attributed to Zmiz1 acting as a modulator to maintain gene expression of Prox1 and relevant genes in LECs. Nevertheless, it was surprising that changes in expression of numerous genes with fundamental roles in lymphatic vessel development do not result in more extensive phenotypes. One possible explanation is that Zmiz2 is compensating in some manner for the loss of Zmiz1; based on our survey of single cell sequencing databases, Zmiz2 is also expressed in the various subtypes of lymphatic ECs. Another possible reason could stem from differences in the in vivo and in vitro settings. For instance, perhaps the robust gene expression alterations seen in HDLECs are less pronounced and encompassing in vivo. A similar transcriptomic evaluation of LECs from Zmiz1-KO mice would provide a clearer correlation to the in vitro findings and is therefore an important future step to better understand the transcriptional impact of Zmiz1 on the lymphatic vasculature.
Transcriptional factors and cofactors play a crucial role in regulating gene expression and controlling the transcriptional program essential for cell specification and differentiation. Previous studies identified Zmiz1 as a transcriptional coactivator for several transcription factors, including p53, androgen receptor (AR), Smad3/4, and notch1. Intriguingly, analysis of our ATAC-seq data implicated MOTIFs for AR and SMAD3, suggesting a similar transcriptional regulatory relationship with Zmiz1 in controlling LEC gene expression. Additional MOTIFs, such as HOX2A, GATA3, CUP9, ZEB1 and FOXO1 point to novel Zmiz1 co-regulators, reflecting a need to explore these potential dynamic partnerships in LECs. At another level of gene regulation, chromatin remodelers fine tune the activity of transcriptional regulators by modulating chromatin accessibility. In this study, ATAC-seq analysis revealed a significant loss of open chromatin in a PROX1 enhancer and its promoter in response to loss of Zmiz1. Given that Zmiz1 has been shown to transiently cooperate with BRG1 (SMARCA4) and BAF57 of the chromatin remodeling complex SWI/SNF5, and that Zmiz2 has been shown to interact with SWI/SNF47, it is possible that Zmiz1 acts as a chromatin remodeler to drive expression of Prox1 and other genes. The epigenetic regulator BRG1 is known to play a crucial role in the activation of Coup-TFII and Lyve1 during lymphangiogenesis29. Therefore, our findings suggest that Zmiz1 may play a critical role in regulating lymphatic development through its involvement in chromatin remodeling to affect gene expression.
Another perspective of studying Zmiz1 and Prox1 regulation lies in their multifunctionality in various tissues. While Zmiz1 is well studied in relation to Notch pathways and regulation of T-cell development4, Prox1 has been extensively studied in its functional and molecular role in lymphatic vasculature development as well as its implication in the differentiation of myoblasts by interacting with NFAT and Notch pathways48. Notch and p53 are common pathways distorted in various cancers, and Zmiz1 and Prox1 are both implicated in tumorigenesis. Specifically, Prox1 dysregulation is linked to breast cancer progression and metastasis49 and glioblastoma invasion50, while Zmiz1 is associated with breast cancer and prostate cancer19. Recent case studies have also revealed Zmiz1 variants as a cause for various syndromic neurodevelopmental disorders15–17,51 and risk factors for autism spectrum disorder52. Neurodevelopmental disorders such as intellectual disability, autism, and learning difficulties are often linked with impairment in hippocampus dependent learning and memory53,54. The hippocampus, particularly the dentate gyrus, plays a key role in learning and memory and is an important place for adult neurogenesis. Prox1 is abundantly expressed in dentate gyrus, and it specifies and regulates granule cell identity and maturation55,56, and is important for morphogenesis and differentiation of the dentate granule neuron subtypes57. Therefore, with respect to Prox1 and beyond, examining the role of Zmiz1 in hippocampal neurogenesis and subsequent neural identity specification, connectivity, and pathological association with neurological and psychiatric disorders may provide new insights into this important topic.
In conclusion, this study highlights the novel role of Zmiz1 in regulating lymphatic development genes in LECs, with a focus on the regulation of Prox1. Our findings suggest that Zmiz1 potentially remodels chromatin accessibility at Prox1 genomic loci. This study provides the first evidence, to our knowledge, of an association between Zmiz1 and Prox1, a gene that plays a critical role in establishing a functional lymphatic vascular network. Additionally, our results suggest that Zmiz1 may have a role in valvulogenesis, cell migration and proliferation, and other cellular processes, indicating the need to further delineate the potential multifunctionality of Zmiz1.
Methods and Materials
Mouse and treatment
All animal experiments were performed in accordance with Tulane University Institutional Animal Care and Use Committee (IACUC) policies. Zmiz1f/f4, Prox1-CreERT2 30 and Ai14 reporter31 (Stock No. 007914; Jackson Laboratory) mice were crossed to generate tamoxifen inducible, lymphatic endothelial cell-specific Zmiz1 knockout mice (Zmiz1f/f;Prox1-CreERT2;Ai14). For postnatal Cre recombination, newborn offspring were administered Tamoxifen (MilliporeSigma, T5648) orally at a concentration of 100 μg on P1–P3 and mesentery lymphatic vessels were analyzed at P8. For embryonic studies, timed mating was carried out, designating E0.5 on the day a vaginal plug was observed. Mothers were administered 100 ug of tamoxifen via intraperitoneal injection at day E10.5 to induce Zmiz1 deletion in the embryonic LEC lineage.
Cell culture, RNA interference, and VEGFC treatment
Human Dermal Lymphatic Endothelial Cells (HDLECs) (Promocell, C-12216) were cultured in endothelial cell growth medium MV2 (EGM-MV2) (Promocell, C-22022) supplemented with Growth Medium MV 2 SupplementMix (Promocell, C-39226) at 37 °C and 5% CO2. All cell culture experiments were carried out within the 5 passages. HDLECs were transfected with a pool of control non-targeting siRNA (Horizon, D-001810-10-05) or Zmiz1 siRNA (Horizon, L-007034-00-0005) for 48 hours hours using Lipofectamine 3000 (Thermo Fisher, L3000015). The final concentration of siRNA solution was 200 nM. For VEGFC treatments, HDLECs were transfected with control and Zmiz1 siRNA for 48 hours. Cells were then serum starved for 16 hours and VEGFC (R&D Systems, 9199-VC-025/CF) stimulation was performed for 0, 15 and 30 minutes. The final concentration of VEGFC was 100 ng/ml. Cell lysate was collected and western blot was performed for target proteins (described below in western blot).
Scratch wound healing assay
Scratch wound healing assay was performed as previously described58. Briefly, a scratch was made using P200 pipette tip on confluent control and Zmiz1 knockdown HDLECs. Phase contrast images were taken at time 0 hours, 24 hours, and 48 hours using Leica DMi8. Percentage of wound closure and rate of migration were analyzed using ImageJ software.
Immunocytochemistry
Scratch assay was followed by immunostaining. Briefly, cells were fixed, permeabilized, and blocked. Primary antibodies were incubated at 4°C overnight followed by secondary antibody at room temperature for 1 hour. Fluorescence images were taken using Leica DMi8. Primary antibodies used include Ki67 (Cell Signaling Technology, 9449, 1:100) and Zmiz1 (Cell Signaling Technology, 89500S). Nuclei were stained with NucBlue (Invitrogen, R37606).
Quantitative PCR (qPCR)
Total RNA from control and Zmiz1 knockdown HDLECs was extracted using the GeneJET RNA Purification Kit (Thermo Fisher Scientific, K0732). To determine the mRNA expression levels, 1 μg of extracted RNA was transcribed into cDNA using the iScript Reverse Transcription Supermix (Bio-Rad, 1708840). qPCR was performed using the PerfeCTa SYBR Green SuperMix (Quantabio, 95071) on CFX96 system (Bio-Rad). The list of qPCR primers used in this study is included in Supplemental Table 1. Relative gene expression was determined using the ΔΔCt method. Three independent biological replicates were used, and three technical replicates were performed per sample.
Western blot
Total Protein was isolated using the RIPA lysis buffer (Thermo Fisher Scientific, 89901) supplemented with protease inhibitor cocktail (Thermo Fisher Scientific, 78430) and phosSTOP (MilliporeSigma, 04906845001). Protein concentrations were determined using Qubit fluorometer 3.0 (Invitrogen, Q33216) and qubit protein assay (Thermo Fisher Scientific, Q33211). Protein samples were run on 4–20% Mini-PROTEAN TGX Precast gels (Bio-Rad, 4568094) and transferred onto 0.2 μm PVDF membrane (Bio-Rad, 1704156) using Trans-Blot turbo transfer system (Bio-Rad, 1704150). Membranes were blocked for 1 hour with 5% BSA in TBST (0.1% Tween-20 in 1x TBS) and incubated in primary antibodies at 4°C overnight with agitation. Membranes were washed in TBST three times five minutes each and incubated with secondary antibodies for 1 hour at room temperature with agitation. Following washes, target proteins were detected using the LI-COR Odyssey imaging system. Band densitometry was quantified using the ImageJ software. The following primary antibodies were used for the Western blot analysis: PROX1 antibody (Abcam, ab199359, 1:1000), Ki67 (Cell Signaling Technology, 11882S, 1:1000), AKT antibody (Cell Signaling Technology, 9272S), Phospho-Akt (Cell Signaling Technology, 4060S), p44/42 MAPK (ERK1/2) (Cell Signaling Technology, 4695S, 1:1,000), p-p44/42 MAPK (pERK1/2) (Cell Signaling Technology, 9101S, 1:1,000) and β-actin (Cell Signaling Technology, 3700S, 1:5,000).
Immunohistochemistry analysis of mouse mesentery
Immunofluorescence on mouse mesentery was performed as previously described 59. Briefly, mesentery was dissected, pinned down in sylgard, and fixed in 4% PFA for 6 hours at room temperature. Mesentery was washed three times in 1× PBS and permeabilized in 0.5% TritonX-100/PBS (PBST) at room temperature for 30 minutes, then blocked with CAS-block (Thermo Fisher Scientific, 88120) at 4°C overnight. Primary antibodies were diluted in CAS-block and incubated with primaries at 4°C overnight, followed by incubation in appropriate secondary antibodies for 4 hours at room temperature. Mesenteries were washed 3 times in 1× PBS and mounted on a slide using the ProLong Diamond Antifade Mountant (Thermo Fisher Scientific, P36961). Images were taken with a Nikon C2 confocal. The primary antibodies used were anti-CD31 antibody (BD Pharmingen, 553370, 1:500) and anti-PROX1 antibody (Abcam, ab101851, 1:500).
Lymphangiography
This assay was performed as previously described60. P8 pups were fed 1 μl 4,4-Difluoro-5,7-Dimethyl-4-Bora-3a,4a-Diaza-s-Indacene-3-Hexadecanoic Acid BODIPY™ FL C16 (BODIPY FL C16, ThermoFisher Scientific, D3821) diluted in olive oil at a concentration of 10 μg/μL. Three hours later, mice were euthanized, and the mesenteric lymphatic vasculature was dissected, mounted, and then imaged using Leica stereomicroscope.
RNA sequencing and gene expression analysis
RNA extraction and processing for sequencing was performed as previously described58. Briefly, total RNA was extracted from control and Zmiz1 siRNA transfected HDLECs using GeneJET RNA Purification Kit (Thermo Fisher Scientific, K0732). RNA concentration and RNA integrity (RIN) number were determined using Qubit RNA High Sensitivity Assay Kit (Thermo Fisher Scientific, Q32852) and Bioanalyzer RNA 6000 Nano assay kit (Agilent, 5067-1511) respectively. RNA library was prepared using TruSeq RNA Library Prep Kit v2 (Illumina, RS-122-2001). The sequencing library was quantified and verified using Qubit dsDNA High Sensitivity Assay Kit (Thermo Fisher Scientific, Q32851) and DNA1000 assay kit (Agilent, 5067-1505) respectively. Verified libraries were sequenced using the Nextseq 500/550 High Output kit v2.5 (75 Cycles) (Illumina, 20024906) on a Nextseq 550 system. Sequenced reads were aligned to the human (hg19) reference genome with RNA-Seq alignment tool (STAR aligner). mRNA expression quantification and differentially expressed genes determination was performed using the RNA-Seq Differential Expression tool (version 1.0.1). Both alignment and differential expression analysis were performed on the Illumina BaseSpace Sequence Hub. Overrepresentation analysis of differentially expressed genes was performed using WEB-based Gene SeT AnaLysis Toolkit (WebGestalt)61. Sequencing data have been deposited in the Gene Expression Omnibus (GEO) database with accession no. GSE225057. To review GEO accession GSE225057: Go to https://nam11.safelinks.protection.outlook.com/?url=https%3A%2F%2Fwww.ncbi.nlm.nih.gov%2Fgeo%2Fquery%2Facc.cgi%3Facc%3DGSE225057&data=05%7C01%7Crkc%40tulane.edu%7C2121abf17dbc49c53b2808db87f00055%7C9de9818325d94b139fc34de5489c1f3b%7C0%7C0%7C638253237113238131%7CUnknown%7CTWFpbGZsb3d8eyJWIjoiMC4wLjAwMDAiLCJQIjoiV2luMzIiLCJBTiI6Ik1haWwiLCJXVCI6Mn0%3D%7C3000%7C%7C%7C&sdata=wcwHMpWpe84MCO%2BQH2bWR9E3jwS74RWvcHF%2FreYVS8g%3D&reserved=0
ATAC sequencing and peak analysis
The ATAC sequencing library was prepared as per manufacturer instruction (Active Motif, 53150). Intact nuclei were isolated from control and Zmiz1 siRNA transfected HDLECs. Samples were treated with a hyperactive Tn5 transposase which tag the target DNA with sequencing adapters and fragment the DNA simultaneously. The library was then quantified using Qubit dsDNA High Sensitivity Assay Kit (Thermo Fisher Scientific, Q32851) and verified using the Bioanalyzer DNA High Sensitivity Assay Kit (Agilent, 5067-4626). Validated samples were sequenced using the NextSeq1000/2000 P2 Reagents (100 Cycles) v3 (Illumina, 20046811) on a Nextseq1000/2000. Resulting sequencing data were analyzed using basepairtech ATAC-Seq pipeline (www.basepairtech.com). Briefly, sequenced reads were aligned to the human (hg19) reference genome using Bowtie2. ATAC-Seq peaks and differentially accessible regions were quantified using MACS2 and DESeq2. Sequencing data have been deposited in the Gene Expression Omnibus (GEO) database with accession no. GSE225130. To review GEO accession GSE225130: Go to https://nam11.safelinks.protection.outlook.com/?url=https%3A%2F%2Fwww.ncbi.nlm.nih.gov%2Fgeo%2Fquery%2Facc.cgi%3Facc%3DGSE225130&data=05%7C01%7Crkc%40tulane.edu%7Cd3f9458fc28c4c92cb2a08db87f040fd%7C9de9818325d94b139fc34de5489c1f3b%7C0%7C0%7C638253238176476412%7CUnknown%7CTWFpbGZsb3d8eyJWIjoiMC4wLjAwMDAiLCJQIjoiV2luMzIiLCJBTiI6Ik1haWwiLCJXVCI6Mn0%3D%7C3000%7C%7C%7C&sdata=wh41mbaUNgWet7tBH2JaF%2BFnFPd%2BIOabLDstr1AV2rw%3D&reserved=0
Statistical analysis
Data analysis was performed using GraphPad Prism version 9.0.0 for Windows (www.graphpad.com). Data are presented as mean ± SEM. Unpaired 2-tailed Student’s t tests were used to determine statistical significance assuming equal variance. P < 0.05 is considered statistically significant. All experiments were performed with at least 3 biological replicates for each control and experimental group.
Supplementary Material
Acknowledgements
We thank Dr. Jovanny Zabaleta and Dr. Jone Garai at The Louisiana Cancer Research Consortium (LCRC) Translational Genomics Core Center for their continued support with our RNA-Seq and ATAC-Seq experiments.
Funding Statement
This work was supported by Tulane University start-up funds (SMM), NIH-R01 HL139713 (SMM), NIH-R01 HL163196 (SMM), NIH-DK104375 (MPG), NIH-R01 HL142905 (JPS), NIH/NIAID-R01 AI136941(MYC) and the Priddy Spark Fund -Tulane University (SMM and MJG).
Footnotes
Conflict of interest: The authors have declared that no conflict of interest exists.
Declaration of competing interest
The authors declare that they have no known competing financial interests or personal associations or relationships.
References
- 1.Oliver G, Kipnis J, Randolph GJ, Harvey NL. The Lymphatic Vasculature in the 21st Century: Novel Functional Roles in Homeostasis and Disease. Cell. 2020;182(2):270–296. doi: 10.1016/j.cell.2020.06.039 [DOI] [PMC free article] [PubMed] [Google Scholar]
- 2.Stallcup MR, Poulard C. Gene-Specific Actions of Transcriptional Coregulators Facilitate Physiological Plasticity: Evidence for a Physiological Coregulator Code. Trends Biochem Sci. 2020;45(6):497–510. doi: 10.1016/j.tibs.2020.02.006 [DOI] [PMC free article] [PubMed] [Google Scholar]
- 3.Wang Z, Wang P, Li Y, et al. Interplay between cofactors and transcription factors in hematopoiesis and hematological malignancies. Signal Transduct Target Ther. 2021;6(1). doi: 10.1038/s41392-020-00422-1 [DOI] [PMC free article] [PubMed] [Google Scholar]
- 4.Pinnell N, Yan R, Cho HJ, et al. The PIAS-like Coactivator Zmiz1 Is a Direct and Selective Cofactor of Notch1 in T Cell Development and Leukemia. Immunity. 2015;43(5):870–883. doi: 10.1016/j.immuni.2015.10.007 [DOI] [PMC free article] [PubMed] [Google Scholar]
- 5.Li X, Zhu C, Tu WH, Yang N, Qin H, Sun Z. ZMIZ1 preferably enhances the transcriptional activity of androgen receptor with short polyglutamine tract. PLoS One. 2011;6(9). doi: 10.1371/journal.pone.0025040 [DOI] [PMC free article] [PubMed] [Google Scholar]
- 6.Lee J, Beliakoff J, Sun Z. The novel PIAS-like protein hZimp10 is a transcriptional co-activator of the p53 tumor suppressor. Nucleic Acids Res. 2007;35(13):4523–4534. doi: 10.1093/nar/gkm476 [DOI] [PMC free article] [PubMed] [Google Scholar]
- 7.Godicelj A, Blake R, Giorgi FM, et al. ZMIZ1 — A novel Estrogen Receptor co-activator that enhances the growth of ER+ breast cancer. doi: 10.1101/789610 [DOI] [Google Scholar]
- 8.Li X, Thyssen G, Beliakoff J, Sun Z. The Novel PIAS-like Protein hZimp10 Enhances Smad Transcriptional Activity. J Biol Chem. 2006;281(33):23748–23756. doi: 10.1074/jbc.M508365200 [DOI] [PubMed] [Google Scholar]
- 9.Lomelí H. ZMIZ proteins: partners in transcriptional regulation and risk factors for human disease. J Mol Med. 2022;100(7):973–983. doi: 10.1007/s00109-022-02216-0 [DOI] [PubMed] [Google Scholar]
- 10.Rakowski LA, Garagiola DD, Li CM, et al. Convergence of the ZMIZ1 and NOTCH1 pathways at C-MYC in acute T lymphoblastic leukemias. Cancer Res. 2013;73(2):930–941. doi: 10.1158/0008-5472.CAN-12-1389 [DOI] [PMC free article] [PubMed] [Google Scholar]
- 11.Castillo-Castellanos F, Ramírez L, Lomelí H. zmiz1a zebrafish mutants have defective erythropoiesis, altered expression of autophagy genes, and a deficient response to vitamin D. Life Sci. 2021;284. doi: 10.1016/j.lfs.2021.119900 [DOI] [PubMed] [Google Scholar]
- 12.Zhou Y, Jin Q, Chang J, Zhao Z, Sun C. Long non-coding RNA ZMIZ1-AS1 promotes osteosarcoma progression by stabilization of ZMIZ1. Cell Biol Toxicol. Published online 2021. doi: 10.1007/s10565-021-09641-w [DOI] [PubMed] [Google Scholar]
- 13.Alghamdi TA, Krentz NAJ, Smith N, et al. Zmiz1 is required for mature b-cell function and mass expansion upon high fat feeding. doi: 10.1101/2022.05.18.492530 [DOI] [PMC free article] [PubMed] [Google Scholar]
- 14.Fewings NL, Gatt PN, McKay FC, et al. The autoimmune risk gene ZMIZ1 is a vitamin D responsive marker of a molecular phenotype of multiple sclerosis. J Autoimmun. 2017;78:57–69. doi: 10.1016/j.jaut.2016.12.006 [DOI] [PubMed] [Google Scholar]
- 15.Carapito R, Ivanova EL, Morlon A, et al. ZMIZ1 Variants Cause a Syndromic Neurodevelopmental Disorder. Am J Hum Genet. 2019;104(2):319–330. doi: 10.1016/j.ajhg.2018.12.007 [DOI] [PMC free article] [PubMed] [Google Scholar]
- 16.Lu G, Ma L, Xu P, et al. A de Novo ZMIZ1 Pathogenic Variant for Neurodevelopmental Disorder With Dysmorphic Facies and Distal Skeletal Anomalies. Front Genet. 2022;13. doi: 10.3389/fgene.2022.840577 [DOI] [PMC free article] [PubMed] [Google Scholar]
- 17.Phetthong T, Khongkrapan A, Jinawath N, Seo GH, Wattanasirichaigoon D. Compound heterozygote of point mutation and chromosomal microdeletion involving otud6b coinciding with zmiz1 variant in syndromic intellectual disability. Genes (Basel). 2021;12(10). doi: 10.3390/genes12101583 [DOI] [PMC free article] [PubMed] [Google Scholar]
- 18.Wang Q, Yan R, Pinnell N, et al. Stage-Specific Roles for Zmiz1 in Notch-Dependent Steps of Early T-Cell Development.; 2018. http://ashpublications.org/blood/article-pdf/132/12/1279/1467620/blood835850.pdf [DOI] [PMC free article] [PubMed]
- 19.Lomelí H. ZMIZ proteins: partners in transcriptional regulation and risk factors for human disease. J Mol Med. 2022;100(7):973–983. doi: 10.1007/s00109-022-02216-0 [DOI] [PubMed] [Google Scholar]
- 20.He L, Vanlandewijck M, Mäe MA, et al. Data descriptor: Single-cell RNA sequencing of mouse brain and lung vascular and vessel-associated cell types. Sci Data. 2018;5. doi: 10.1038/sdata.2018.160 [DOI] [PMC free article] [PubMed] [Google Scholar]
- 21.Vanlandewijck M, He L, Mäe MA, et al. A molecular atlas of cell types and zonation in the brain vasculature. Nature. 2018;554(7693):475–480. doi: 10.1038/nature25739 [DOI] [PubMed] [Google Scholar]
- 22.González-Loyola A, Bovay E, Kim J, et al. D E V E L O P M E N T A L B I O L O G Y FOXC2 Controls Adult Lymphatic Endothelial Specialization, Function, and Gut Lymphatic Barrier Preventing Multiorgan Failure. Vol 7.; 2021. https://www.science.org [DOI] [PMC free article] [PubMed] [Google Scholar]
- 23.Xiang M, Grosso RA, Takeda A, et al. A Single-Cell Transcriptional Roadmap of the Mouse and Human Lymph Node Lymphatic Vasculature. Front Cardiovasc Med. 2020;7. doi: 10.3389/fcvm.2020.00052 [DOI] [PMC free article] [PubMed] [Google Scholar]
- 24.Navarro A, Perez RE, Rezaiekhaligh MH, Mabry SM, Ekekezie II. Polarized migration of lymphatic endothelial cells is critically dependent on podoplanin regulation of Cdc42. Am J Physiol Lung Cell Mol Physiol. 2011;300:32–42. doi: 10.1152/ajplung.00171.2010.-We [DOI] [PubMed] [Google Scholar]
- 25.Li M, Fan Y, Wang Y, Xu J, Xu H. ZMIZ1 promotes the proliferation and migration of melanocytes in vitiligo. Exp Ther Med. 2020;20(2):1371–1378. doi: 10.3892/etm.2020.8849 [DOI] [PMC free article] [PubMed] [Google Scholar]
- 26.Deng Y, Zhang X, Simons M. Molecular controls of lymphatic VEGFR3 signaling. Arterioscler Thromb Vasc Biol. 2015;35(2):421–429. doi: 10.1161/ATVBAHA.114.304881 [DOI] [PMC free article] [PubMed] [Google Scholar]
- 27.Zhang L, Zhou F, Han W, et al. VEGFR-3 ligand-binding and kinase activity are required for lymphangiogenesis but not for angiogenesis. Cell Res. 2010;20(12):1319–1331. doi: 10.1038/cr.2010.116 [DOI] [PubMed] [Google Scholar]
- 28.Kazenwadel J, Venugopal P, Oszmiana A, et al. A Prox1 enhancer represses haematopoiesis in the lymphatic vasculature. Nature Published online January 25, 2023. doi: 10.1038/s41586-022-05650-9 [DOI] [PubMed] [Google Scholar]
- 29.Ducoli L, Detmar M. Beyond PROX1: transcriptional, epigenetic, and noncoding RNA regulation of lymphatic identity and function. Dev Cell. 2021;56(4):406–426. doi: 10.1016/j.devcel.2021.01.018 [DOI] [PubMed] [Google Scholar]
- 30.Iyer D, Mastrogiacomo D, Li K, et al. Endothelial Nitric Oxide Synthase Regulates Lymphatic Valve Specification By Controlling β - catenin Signaling During Embryogenesis. doi: 10.1101/2023.04.10.536303 [DOI] [PMC free article] [PubMed] [Google Scholar]
- 31.Madisen L, Zwingman TA, Sunkin SM, et al. A robust and high-throughput Cre reporting and characterization system for the whole mouse brain. Nat Neurosci. 2010;13(1):133–140. doi: 10.1038/nn.2467 [DOI] [PMC free article] [PubMed] [Google Scholar]
- 32.Sathish Srinivasan R, Oliver G. Prox1 dosage controls the number of lymphatic endothelial cell progenitors and the formation of the lymphovenous valves. Genes Dev. 2011;25(20):2187–2197. doi: 10.1101/gad.16974811 [DOI] [PMC free article] [PubMed] [Google Scholar]
- 33.Castorena-Gonzalez JA. Lymphatic Valve Dysfunction in Western Diet-Fed Mice: New Insights Into Obesity-Induced Lymphedema. Front Pharmacol. 2022;13. doi: 10.3389/fphar.2022.823266 [DOI] [PMC free article] [PubMed] [Google Scholar]
- 34.Iyer D, Jannaway M, Yang Y, Scallan JP. Lymphatic valves and lymph flow in cancer-related lymphedema. Cancers (Basel). 2020;12(8):1–18. doi: 10.3390/cancers12082297 [DOI] [PMC free article] [PubMed] [Google Scholar]
- 35.Williams SP, Odell AF, Karnezis T, et al. Genome-Wide Functional Analysis Reveals Central Signaling Regulators of Lymphatic Endothelial Cell Migration and Remodeling.; 2017. https://www.science.org [DOI] [PubMed]
- 36.Trepat X, Chen Z, Jacobson K. Cell migration. Compr Physiol. 2012;2(4):2369–2392. doi: 10.1002/cphy.c110012 [DOI] [PMC free article] [PubMed] [Google Scholar]
- 37.Chen W, Xia P, Wang H, et al. The endothelial tip-stalk cell selection and shuffling during angiogenesis. J Cell Commun Signal. 2019;13(3):291–301. doi: 10.1007/s12079-019-00511-z [DOI] [PMC free article] [PubMed] [Google Scholar]
- 38.Riahi R, Sun J, Wang S, Long M, Zhang DD, Wong PK. Notch1-Dll4 signalling and mechanical force regulate leader cell formation during collective cell migration. Nat Commun. 2015;6. doi: 10.1038/ncomms7556 [DOI] [PMC free article] [PubMed] [Google Scholar]
- 39.Duronio RJ, Xiong Y. Signaling pathways that control cell proliferation. Cold Spring Harb Perspect Biol. 2013;5(3). doi: 10.1101/cshperspect.a008904 [DOI] [PMC free article] [PubMed] [Google Scholar]
- 40.Liu Y, Sepich DS, Solnica-Krezel L. Stat3/Cdc25a-dependent cell proliferation promotes embryonic axis extension during zebrafish gastrulation. PLoS Genet. 2017;13(2). doi: 10.1371/journal.pgen.1006564 [DOI] [PMC free article] [PubMed] [Google Scholar]
- 41.Wigle JT, Oliver G. Prox1 Function Is Required for the Development of the Murine Lymphatic System The Lymphatic System Is a Vascular Network of Thin-Walled Capillaries and Larger Vessels Lined by a Continu-Ous Layer of Endothelial Cells That Drain Lymph from The. Vol 98.; 1999. [DOI] [PubMed] [Google Scholar]
- 42.Wigle JT, Harvey N, Detmar M, et al. An essential role for Prox1 in the induction of the lymphatic endothelial cell phenotype. EMBO J. 2002;21(7):1505–1513. doi: 10.1093/emboj/21.7.1505 [DOI] [PMC free article] [PubMed] [Google Scholar]
- 43.Sabine A, Agalarov Y, Maby-ElHajjami H, et al. Mechanotransduction, PROX1, and FOXC2 Cooperate to Control Connexin37 and Calcineurin during Lymphatic-Valve Formation. Dev Cell. 2012;22(2):430–445. doi: 10.1016/j.devcel.2011.12.020 [DOI] [PubMed] [Google Scholar]
- 44.E. E, E. K. Developmental Pathways in CAVD. In: Calcific Aortic Valve Disease. InTech; 2013. doi: 10.5772/54356 [DOI] [Google Scholar]
- 45.Wirrig EE, Yutzey KE. Conserved transcriptional regulatory mechanisms in aortic valve development and disease. Arterioscler Thromb Vasc Biol. 2014;34(4):737–741. doi: 10.1161/ATVBAHA.113.302071 [DOI] [PMC free article] [PubMed] [Google Scholar]
- 46.Vuorio T, Tirronen A, Ylä-Herttuala S. Cardiac Lymphatics – A New Avenue for Therapeutics? Trends Endocrinol Metab. 2017;28(4):285–296. doi: 10.1016/j.tem.2016.12.002 [DOI] [PubMed] [Google Scholar]
- 47.Huang CY, Beliakoff J, Li X, et al. hZimp7, a novel PIAS-like protein, enhances androgen receptor-mediated transcription and interacts with SWI/SNF-like BAF complexes. Mol Endocrinol. 2005;19(12):2915–2929. doi: 10.1210/me.2005-0097 [DOI] [PubMed] [Google Scholar]
- 48.Kivelä R, Salmela I, Nguyen YH, et al. The transcription factor Prox1 is essential for satellite cell differentiation and muscle fibre-type regulation. Nat Commun. 2016;7. doi: 10.1038/ncomms13124 [DOI] [PMC free article] [PubMed] [Google Scholar]
- 49.Zhu L, Tian Q, Gao H, et al. PROX1 promotes breast cancer invasion and metastasis through WNT/β-catenin pathway via interacting with hnRNPK. Int J Biol Sci. 2022;18(5):2032–2046. doi: 10.7150/ijbs.68960 [DOI] [PMC free article] [PubMed] [Google Scholar]
- 50.Xu X, Wan X, Wei X. PROX1 promotes human glioblastoma cell proliferation and invasion via activation of the nuclear factor-κB signaling pathway. Mol Med Rep. 2017;15(2):963–968. doi: 10.3892/mmr.2016.6075 [DOI] [PubMed] [Google Scholar]
- 51.Latchman K, Calder M, Morel D, Rhodes L, Juusola J, Tekin M. Autosomal dominant inheritance in a recently described ZMIZ1-related neurodevelopmental disorder: Case report of siblings and an affected parent. Am J Med Genet Part A. 2020;182(3):548–552. doi: 10.1002/ajmg.a.61446 [DOI] [PubMed] [Google Scholar]
- 52.Liu Y, Liang Y, Cicek AE, et al. A Statistical Framework for Mapping Risk Genes from De Novo Mutations in Whole-Genome-Sequencing Studies. Am J Hum Genet. 2018;102(6):1031–1047. doi: 10.1016/j.ajhg.2018.03.023 [DOI] [PMC free article] [PubMed] [Google Scholar]
- 53.Caldeira GL, Inácio AS, Beltrão N, et al. Aberrant hippocampal transmission and behavior in mice with a stargazin mutation linked to intellectual disability. Mol Psychiatry. 2022;27(5):2457–2469. doi: 10.1038/s41380-022-01487-w [DOI] [PMC free article] [PubMed] [Google Scholar]
- 54.Allegra M, Caleo M. Adult Neurogenesis in Intellectual Disabilities. Vol 8.; 2017. www.impactjournals.com/oncotarget/ [DOI] [PMC free article] [PubMed] [Google Scholar]
- 55.Iwano T, Masuda A, Kiyonari H, Enomoto H, Matsuzaki F. Prox1 postmitotically defines dentate gyrus cells by specifying granule cell identity over CA3 pyramidal cell fate in the hippocampus. Dev. 2012;139(16):3051–3062. doi: 10.1242/dev.080002 [DOI] [PubMed] [Google Scholar]
- 56.Lavado A, Lagutin O V., Chow LML, Baker SJ, Oliver G. Prox1 Is required for granule cell maturation and intermediate progenitor maintenance during brain neurogenesis. PLoS Biol. 2010;8(8):43–44. doi: 10.1371/journal.pbio.1000460 [DOI] [PMC free article] [PubMed] [Google Scholar]
- 57.Gonçalves JT, Schafer ST, Gage FH. Adult Neurogenesis in the Hippocampus: From Stem Cells to Behavior. Cell. 2016;167(4):897–914. doi: 10.1016/j.cell.2016.10.021 [DOI] [PubMed] [Google Scholar]
- 58.Patel NR, C RK, Blanks A, Li Y, Prieto MC, Meadows SM. Endothelial cell polarity and extracellular matrix composition require functional ATP6AP2 during developmental and pathological angiogenesis. Published online 2022. doi: 10.1172/jci [DOI] [PMC free article] [PubMed] [Google Scholar]
- 59.Sabine A, Davis MJ, Bovay E, Petrova T V. Characterization of mouse mesenteric lymphatic valve structure and function. In: Methods in Molecular Biology. Vol 1846. Humana Press Inc.; 2018:97–129. doi: 10.1007/978-1-4939-8712-2_7 [DOI] [PMC free article] [PubMed] [Google Scholar]
- 60.Yang Y, Cha B, Motawe ZY, Srinivasan RS, Scallan JP. VE-Cadherin Is Required for Lymphatic Valve Formation and Maintenance. Cell Rep. 2019;28(9):2397–2412.e4. doi: 10.1016/j.celrep.2019.07.072 [DOI] [PMC free article] [PubMed] [Google Scholar]
- 61.Liao Y, Wang J, Jaehnig EJ, Shi Z, Zhang B. WebGestalt 2019: gene set analysis toolkit with revamped UIs and APIs. Nucleic Acids Res. 2019;47(W1). doi: 10.1093/nar/gkz401 [DOI] [PMC free article] [PubMed] [Google Scholar]
Associated Data
This section collects any data citations, data availability statements, or supplementary materials included in this article.




