Summary
The enhanced cognitive abilities characterizing the human species result from specialized features of neurons and circuits. Here, we report that the hominid-specific gene LRRC37B encodes a receptor expressed in human cortical pyramidal neurons (CPNs) and selectively localized to the axon initial segment (AIS), the subcellular compartment triggering action potentials. Ectopic expression of LRRC37B in mouse CPNs in vivo leads to reduced intrinsic excitability, a distinctive feature of some classes of human CPNs. Molecularly, LRRC37B binds to the secreted ligand FGF13A and to the voltage-gated sodium channel (Nav) β-subunit SCN1B. LRRC37B concentrates inhibitory effects of FGF13A on Nav channel function, thereby reducing excitability, specifically at the AIS level. Electrophysiological recordings in adult human cortical slices reveal lower neuronal excitability in human CPNs expressing LRRC37B. LRRC37B thus acts as a species-specific modifier of human neuron excitability, linking human genome and cell evolution, with important implications for human brain function and diseases.
Keywords: human brain evolution, gene duplicates, neuronal excitability, LRRC37, FGF13, voltage-gated channels, axon initial segment, cerebral cortex, SCN1B
Graphical abstract

Highlights
-
•
The hominid-specific gene LRRC37B is a human modifier of neuronal excitability
-
•
LRRC37B is selectively localized to the axon initial segment in human cortical neurons
-
•
LRRC37B is a receptor for FGF13A, which inhibits voltage-gated sodium channels
-
•
LRRC37B reduces intrinsic excitability specifically at the axon initial segment
The hominid-specific duplicated gene LRRC37B encodes a membrane receptor expressed selectively at the level of the axon initial segment of pyramidal neurons of the human cerebral cortex. LRRC37B acts as a receptor for FGF13A and thereby concentrates its inhibitory effects on axonal voltage-gated sodium channels, resulting in decreased intrinsic excitability of human cortical pyramidal neurons.
Introduction
Humans display distinctive cognitive abilities compared with other animals, including our closest hominid relatives, chimpanzees and bonobos.1 These specialized functions rely on features that distinguish the human brain from those of other species, particularly at the level of the cerebral cortex. Distinctive properties of the human cortex include an increased number of neurons and an increased number of synapses between cortical neurons.2,3,4,5 These changes are linked to the evolution of mechanisms underlying cortical development, which have started to be unraveled by convergent results of genomics, genetics, and developmental neurobiology.4,5,6,7
Next to these global changes, species-specific features of human brain circuits may be linked to evolutionary changes at the level of individual neurons, as described in other species.4,8 Human cortical pyramidal neurons (CPNs) display distinctive morphological properties, including larger and more branched dendritic arbors9 and increased numbers of synapses per neuron compared with all other primates.10 Electrophysiological recordings of ex vivo human and non-human brain slices have uncovered functional properties of human CPNs that distinguish them from those in other species. Human CPNs display specialized synaptic features leading to stronger and more plastic synapses.11,12,13,14 Some classes of human CPNs display distinct biophysical and intrinsic properties, which have been linked to the unusual large size of their dendritic arbors, but also to differences in membrane properties, such as the distribution and biophysical properties of ion channels.15,16,17,18,19,20,21,22,23,24 These changes could impact neuronal intrinsic excitability, which is indeed decreased in some classes of human CPNs compared with other species.15,19 This could have significant consequences for circuit function,15,16,17,18,19,20,21,22,23 as excitability determines whether and how neurons integrate external synaptic influences (or input) to generate specific action potential (AP) trains at the axonal level (or output).25,26,27 The input/output relationship can critically affect information processing and neural circuit plasticity, for instance, through neuronal gain modulation, by which neurons adapt to changing inputs, through Hebbian or homeostatic mechanisms.25,26
Changes in neuronal intrinsic properties could thus contribute importantly to the enhanced information processing that characterize our species, but the underlying mechanisms remain essentially unknown.
At the cellular level, the input/output function is known to be modulated in all neuronal compartments, and particularly at the level of the axon initial segment (AIS), the specialized axonal compartment site of AP generation.28 The size and location of the AIS, together with the density and modulation of ion channels concentrated at this level, in particular voltage-gated sodium channels (Nav channels), are critical components of neuronal excitability.29,30,31 However, whether and how the AIS contributes to human neuron specialization remains unknown.
At the molecular level, the specialization of human CPNs could be driven by evolutionary changes in the gene regulatory networks underlying their identity and properties.32,33 Human and non-human orthologous cortical neuronal types have been shown to display evolutionary divergence at the transcriptional levels, which could underlie functional species-specific functionality.34,35,36,37 Evolutionary novelties in human neurons could also emerge from new genes, many of which arose through recent segmental genomic duplications in the human lineage.38 Dozens of hominid-specific gene duplicates are transcriptionally active in the human fetal cortex,39 some of which can act as human-specific modifiers of human brain development.39,40,41,42,43,44,45 However, none of them have been linked to human cortical neuron function so far.
Here, we focus on the Leucine-Rich Repeat Containing 37 (LRRC37) gene family,46 which was amplified in hominid and human species.46 LRRC37 genes belong to the larger structural group of leucine-rich repeat (LRR) receptors,47 but so far, LRRC37 receptors have no known function or ligands. We found that the hominid-specific gene LRRC37B encodes a receptor localized to the AIS in human CPNs. LRRC37B decreases intrinsic excitability following overexpression in the mouse, and endogenous expression of LRRC37B in human CPNs is associated with decreased neuronal excitability. LRRC37B acts as a co-receptor for fibroblast growth factor 13, isoform 1 (hereafter named FGF13A) and thereby inhibits the function of Nav channels, specifically at the AIS level. Our data identify a molecular pathway acquired in the human lineage that regulates neuronal excitability.
Results
LRRC37 gene family displays selective genomic amplification and gene expression in simian and human species
We previously identified >30 hominid-specific genes expressed during human corticogenesis,39 including the LRRC37 gene family encoding putative membrane receptors.46 The number of LRRC37 genes increased through independent segmental duplications in simian and hominid species, leading to many paralogs.46 The human genome carries at least 15 partial duplications that encode several pseudogenes, and at least 4 protein-encoding genes, compared with 2 in the mouse genome (Figure 1A).46 LRRC37 genes encode two types of proteins, A- and B-types. Both A- and B-types are transmembrane proteins that contain an extracellular LRR domain (Figure 1B). The B-type proteins carry an additional specific domain, hereafter referred to as LB domain, located near the extracellular N-terminal part of the protein (Figure 1B). LRRC37B types emerged in the simian genomes and are thus not found in the mouse (Figures 1A, S1A, and S1B). Alignment of the amino acid sequences of LRRC37B-types found in hominids revealed strong conservation between orthologous human and other hominid (chimpanzee, bonobo, gorilla, and orangutan) proteins, especially at the level of the LB and LRR domains (89%–99% of identity; Figure S1A). The macaque genome contains a single LRRC37B-type paralog (LRRC37-M2), which displays lower levels of homology with human LRRC37B at the amino acid level (65%; Figures S1A and S1B) and does not seem to possess a human orthologous counterpart.
Figure 1.
LRRC37 gene family evolution and expression in the cerebral cortex
(A) LRRC37 genes in mouse, macaque, and hominids.46
(B) Protein structure of human LRRC37 proteins (LRRs, leucine-rich repeats; dashed lines indicate positions of aligned protein sequences; note the presence of a LRRC37B specific “LB domain”).
(C) Expression of LRRC37 transcripts from scRNA-seq from human MTG.35
(D) LRRC37 expression (snRNA-seq) from human and chimpanzee dLPFC48; CPNs, green; GABAergic neurons, purple; non-neuronal cells, brown.
(E) Expression of LRRC37A, LRRC37A2, and LRRC37B in upper-layer CPNs (expression in logCPM, log counts per million; median ± quartiles; Deseq2 test with pseudo-bulk approach; adjusted p value: ∗∗p < 0.01, ∗∗∗∗∗p < 10−7).
(F and G) Immunofluorescence of LRRC37B (G, arrows for LRRC37B+ neurons) and ankyrin-G (a marker for the axon initial segment [AIS]) in the human cerebral cortex (upper layer, temporal cortex vibratome section, 22 years old).
(H) Immunofluorescence on cryosections of LRRC37B and ankyrin-G in upper layers of mouse barrel cortex (postnatal day 28, P28), and of temporal cortex from 4-year-old macaque, 18-year-old chimpanzee, and 16-year-old human.
(I) Proportion of CPNs positive for LRRC37B at the AIS from neonates to 62 years old (n = 25 cases).
(J) Schematic summary: LRRC37B is localized to the AIS specifically in human.
Figure S1.
Structure and expression of LRRC37B in the human cerebral cortex, related to Figure 1
(A) Percentage of similarity of amino acid sequence between human and hominid LRRC37B orthologs as well as macaque LRRC37-M2 and human LRRC37A paralog.
(B) Structure of simian LRRC37B-type proteins.
(C) Copy numbers of LRRC37 encoding genes in modern human populations (EUR, European; EAST, East Asian; SAS, South Asian; AMR, American; AFR, African; subpopulations defined by the 1000 Genome Project) (published in Byrska-Bishop et al.91).
(D) Temporal expression (logCPM) of LRRC37 genes in the human prefrontal cortex from neonates to 40 years old (published in Herring et al.51).
(E) LRRC37 transcripts detection in human cortical cells (from Allen Brain Map, Human MTG 10× SEA-AD dataset published in Hodge et al.35).
(F) Immunofluorescent detection of ankyrin-G and Nav1.6 (markers of nodes of Ranvier) and LRRC37B in the cortical white matter of a 54-year-old individual.
The LRRC37B gene studied here thus appears to be present only in hominid genomes. Many hominid-specific genes may be of little functional relevance, which is typically associated with variable copy number (CN), indicative of relaxed evolutionary constraints. We examined CN variation of LRRC37 human paralogs using whole-genome sequencing49 across thousands of diverse humans from the 1000 Genomes Project.50 This revealed that LRRC37B, shared between hominids, and LRRC37A3, for which no ortholog could be found in the chimpanzee, were nearly fixed in the tested population (diploid CN = 2) (Figure S1C), strongly suggesting conservation and functionality, while LRRC37A and LRRC37A2 exhibit CN polymorphism (diploid CN between 0 and 5).
We next examined the pattern of expression of LRRC37 genes, first in the human cerebral cortex, then in comparison with other species. Inspection of postnatal developmental expression in the human prefrontal cortex (PFC)51 revealed that all four LRRC37 genes are expressed throughout development until adulthood (Figure S1D for upper-layer neurons). Inspection of single-cell RNA sequencing (scRNA-seq) data in the human adult middle temporal gyrus (MTG)35 and in the dorsolateral PFC (dlPFC)48 revealed that LRRC37 genes were expressed in most subclasses of CPNs and gamma-aminobutyric acid (GABA)ergic interneurons, but in a fraction of neurons in each subclass (Figures 1C, 1D, and S1E). LRRC37B transcript levels were higher in CPNs compared with GABAergic interneurons (1.47-fold higher, adjusted p value < 10−81, Wilcoxon ranked sum test) (Figures 1C and S1E; Table S1). All LRRC37 genes were expressed at lower levels in non-neuronal cells (at least 1.4-fold lower for the four paralogs, adjusted p values < 10−31; Wilcoxon rank-sum test) (Figures 1C and S1E; Table S1).
Bulk RNA-seq data52 revealed expression of LRRC37 paralogs in the adult human and macaque cerebral cortex, while no Lrrc37 transcripts were detected in the mouse cortex in any cell type at any stage (Figure S2A), as previously described.46 snRNA-seq of human and chimpanzee dlPFC48 revealed species differences in the levels of expression of the LRRC37 paralogs. LRRC37B RNA levels were consistently higher in the human than in the chimpanzee cortical neurons (Figures 1D, 1E, and S2B). For instance, in upper-layer CPNs (L2/3 IT), LRRC37B was expressed at 1.9-fold higher levels in human than in chimpanzee counterparts (Deseq2 test with pseudo-bulk approach, adjusted p value < 6.9 × 10−8) (Figure 1E). Conversely, LRRC37A and LRRC37A2 were expressed at higher levels in the chimpanzee than in the human neurons (Figures 1D and 1E; Deseq2 tests with pseudo-bulk approach, adjusted p values <0.01 for L2/3 IT neurons).
Figure S2.
LRRC37B expression in the mammalian cerebral cortex, related to Figure 1
(A) LRRC37 transcripts detected by bulk RNA-seq in the cerebral cortex in mouse, macaque, and human (expression in RPKM, reads per kilobase million; median + SE median; from Cardoso-Moreira et al.52).
(B) Expression of LRRC37B (complementary to Figures 1D and 1E) in chimpanzee and human cells of the dorsolateral prefrontal cortex (expression in logCPM, log counts per million, median ± quartiles; from Ma et al.48) (pyramidal neuron clusters: L2/3 IT, L3–5 IT1–3, L5 ET, L5–6 NP, L6 CT, L6 IT1–2, L6B; GABAergic neuron clusters: ADARB2 KCNG1, LAMP5 LHX6 and RELN, PVALB and PVALB ChC, SST, SST HGF and NPY, VIP; non-neuronal cells: Astro, Endo, Immune, Micro, OPC, Oligo, PC, RB, SMC, VLMC) (Deseq2 test with pseudo-bulk approach for each cluster; ns, non-significant; ∗ adjusted p value < 0.05; ∗∗ adjusted p value < 0.01; ∗∗∗ adjusted p value < 0.001; ∗∗∗∗ adjusted p value < 10−4; ∗∗∗∗∗ adjusted p value < 10−6).
(C) Live immunostaining for LRRC37B (see STAR Methods) on HEK293T cells transfected for human, chimpanzee, and macaque LRRC37B as well as human LRRC37A2-HA (single focal plan).
(D) Immunostaining after fixation and permeabilization for HA on HEK293T cells transfected for LRRC37A2-HA (single focal plan).
(E) Immunofluorescent detection of LRRC37B and ankyrin-G complementary to Figure 1H in cryosections of macaque (1–4 years old), chimpanzee (17–37 years old), and human (16–45 years old) cerebral cortex (see STAR Methods and Table S3).
Overall, these data indicate that within simians the LRRC37 gene family members display divergent genomic amplification and gene expression in the cerebral cortex. Among them, LRRC37B is only present in the hominid genomes, with a fixed CN in the human modern population, and enriched at the transcript level in human cortical neurons (including CPNs) compared with chimpanzee cortical neurons.
LRRC37B is localized to the AIS of human CPNs
We next examined LRRC37B at the protein level, using a specific antibody raised against the LB domain (see STAR Methods). This antibody recognizes LRRC37B-type proteins encoded in human, chimpanzee, and macaque, but none of the LRRC37A types (Figures S2C and S2D). Using this antibody, we confirmed that LRRC37B can be targeted to the cellular membrane with the expected topology in heterologously transfected HEK293T cells (Figure S2C).
We looked at the pattern of endogenous LRRC37B protein expression in the adult human cerebral cortex. This revealed that LRRC37B is mostly localized at the level of the AIS (marked with ankyrin-G) in a subset (>40%) of CPNs (Figures 1F–1I; Table S2). Similar patterns were observed throughout all cortical areas tested (frontal, temporal, occipital, parietal, and in both upper layer; Figures 1F–1I and S2E; Table S2) and deep-layer CPNs (data not shown). The AIS subcellular compartment is the main site of generation of AP through the opening of voltage-gated sodium channels (Nav channels) concentrated at this location.29 Time course analysis from early postnatal ages to >60 years old human specimens, revealed an absence of AIS immunoreactivity in neonates while the proportion of CPNs displaying LRRC37B at the AIS sharply increased from childhood to stabilize at puberty (Figure 1I; Table S2). Finally, we examined the cortical white matter, in which ankyrin-G and Nav channels are co-localized at the nodes of Ranvier.53 Ankyrin-G was moderately co-localized with Nav1.6 (r = 0.33 ± 0.07), as expected, but it was not co-localized with LRRC37B (r = 0.09 ± 0.04) (Figure S1F).
We next examined LRRC37B expression in other species, using the same antibody (directed against the LB domain; Figure S1A) on similarly prepared cryosections of adult cerebral cortex of mouse (barrel cortex), macaque, and chimpanzee (temporal cortex) (Figures 1H and S2E; Table S3). This failed to reveal any immunoreactivity in the mouse, as expected given the absence of the gene in this species. More surprisingly, there was no detectable immunoreactivity at the AIS levels in macaque or chimpanzee samples, although a weak, diffuse punctate pattern of expression could be detected in the chimpanzee cerebral cortex (Figures 1H and S2E). The species-specific targeting of LRRC37B at the AIS level could be related to the higher levels of RNA expression in human CPNs (Figures 1D, 1E, and S2B), or to differential post-transcriptional control of LRRC37B in human CPNs.
Thus, LRRC37B is an AIS protein selectively expressed in human CPNs (Figure 1J).
LRRC37B negatively regulates CPN excitability
We next performed gain of function of LRRC37B in mouse CPNs through in utero electroporation (IUE) in the barrel cortex (at embryonic day 15.5, thereby targeting mostly cortical layer II/III CPNs). We electroporated vectors leading to a cre-dependent bicistronic expression of LRRC37B and EGFP (Enhanced Green Fluorescent Protein) (LRRC37B-expressing neurons), or EGFP alone (control neurons), followed by analysis at postnatal day (P)28. We found that the human LRRC37B protein (hLRRC37B) was enriched at the AIS, as in human CPNs (Figures 2A and S3A), while control neurons displayed no LRRC37B immunoreactivity, as expected (Figure S3A). We detected no differences in the AIS length and localization in LRRC37B-expressing neurons compared with control neurons (Figures S3B and S3C). IUE of LRRC37A2, belonging to the more ancestral LRRC37 A-type, did not reveal a selective localization at the AIS (Figure S3D). On the other hand, IUE of chimpanzee LRRC37B (cLRRC37B) led to similar results of AIS subcellular localization (Figures S3A and S3B), further suggesting that the absence of protein detection of LRRC37B in the chimpanzee cerebral cortex (Figures 1H and S2E) is not solely due to sequence differences between human and chimpanzee orthologous proteins.
Figure 2.
LRRC37B is sufficient to decrease neuronal excitability at the AIS
(A) Immunodetection of LRRC37B (arrows) and ankyrin-G in the mouse cerebral cortex (barrel cortex) after IUE with plasmids driving bicistronic expression of LRRC37B and EGFP (LRRC37B neurons), compared with EGFP only (control neurons).
(B) Examples traces of evoked action potential (AP) of LRRC37B and control neurons.
(C) Firing rates (mean + SEM) as a function of injected current of LRRC37B neurons (36 neurons from 12 animals from 4 litters) compared with control (18 neurons from 7 animals from 4 litters) with corresponding quantification (line at median, Mann-Whitney test).
(D) Rheobase of LRRC37B neurons compared with control neurons (line at median, Mann-Whitney test).
(E) Single evoked AP examples and properties of LRRC37B neurons (n = 24 neurons) compared with control neurons (n = 18 neurons) (lines at median, Mann-Whitney tests).
(F) Phase plot analysis of single evoked AP of LRRC37B neurons (n = 22 neurons from 11 animals from 4 litters) and control neurons (n = 12 neurons from 5 animals from 4 litters) (lines at median, Mann-Whitney tests) (Method 2). ns, non-significant; ∗p < 0.05; ∗∗p < 0.001; ∗∗∗p < 0.001.
See also Figure S3.
Figure S3.
Effects of LRRC37B overexpression on functional and synaptic properties of mouse CPNs, related to Figure 2
(A) Immunodetection of LRRC37B and ankyrin-G in the mouse cerebral (barrel) cortex after transfection of EGFP only or bicistronic expression of EGFP and human(h)LRRC37B-HA or chimpanzee(c)LRRC37B-HA cDNAs (arrows at the AIS).
(B) Human (n = 62 from 9 animals from 3 litters) and chimpanzee (n = 18 neurons from 6 animals from 1 litter) LRRC37B colocalizes with ankyrin-G in mouse neurons transfected for LRRC37B and EGFP; note that in next panels, LRRC37B is for human LRRC37B (mean + SEM).
(C) Corresponding quantification of the AIS length and position of mouse neurons transfected for LRRC37B (n = 62 from 9 animals from 3 litters) compared with control neurons (n = 59 from 9 animals from 3 litters) (B, mean + SEM; C, lines at median; Mann-Whitney tests).
(D) Immunodetection of LRRC37A2-HIS in the mouse cerebral cortex after transfection of LRRC37A2-HIS and EGFP cDNAs.
(E) Intrinsic properties of LRRC37B neurons (36 neurons from 12 animals from 4 litters) compared with control neurons (18 neurons from 7 animals from 4 litters) complementary to Figures 2B–2F (lines at median; Mann-Whitney tests).
(F) Phase plot analysis of single evoked AP from control versus LRRC37B transfected neurons complementary to Figure 2F (see Method 2 in STAR Methods).
(G) Phase plot analysis of single evoked AP of LRRC37B neurons (n = 10 neurons from 2 animals from 1 litter) and control neurons (n = 9 neurons from 2 animals from 1 litter) (see Method 1 in STAR Methods) (lines at median; Mann-Whitney tests).
(H) Phase plot analysis of single evoked AP of LRRC37B neurons (n = 48 neurons from 16 animals from 8 litters) and control neurons (n = 25 neurons from 10 animals from 8 litters) (see Method 3 in STAR Methods) (lines at median; Mann-Whitney tests).
(I) IV-curves (left, ionic currents) and maximum currents (right) of LRRC37B transfected neurons (n = 43 neurons) compared with of control neurons (n = 26 neurons) (left, mean + SEM; right, lines at median; Mann-Whitney tests).
(J and K) Quantification of VGAT puncta, gephyrin-tdTomato puncta, and VGAT/gephyrin-tdTomato puncta in mouse neurons in utero electroporated for plasmids leading to a bicistronic expression of LRRC37B and EGFP (40 neurons for VGAT, 33 neurons for gephyrin quantifications, from 11 animals from 4 litters) or EGFP only (30 neurons for VGAT, 26 for gephyrin quantifications, from 8 animals from 3 litters) as well as gephyrin-tdTomato expression (lines at median; Mann-Whitney tests).
(L) Excitatory and inhibitory postsynaptic potentials (E/I PSP) frequency and amplitude in LRRC37B transfected mouse neurons (10 neurons from 4 animals from 2 litters) versus control neurons (8 neurons from 4 animals from 2 litters) (lines at median; Mann-Whitney tests). ns, non-significant; ∗p < 0.05; ∗∗p < 0.01.
Given the importance of the AIS in neuronal excitability, we next compared the electrophysiological properties of control and LRRC37B-expressing mouse cortical CPNs, using patch-clamp recordings in ex vivo cortical slices (barrel cortex, cortical layer II/III CPNs) of P24–P32 electroporated mice (Figures 2B–2F and S3E–S3G). LRRC37B gain of function led to a sharp decrease in neuronal excitability, characterized by a lower AP firing rate and a higher rheobase (Figures 2B–2D). It also led to a decreased input resistance and an increased capacitance (Figure S3E), which could in principle contribute to changes in the AP firing rates. Furthermore, LRRC37B-expressing neurons also displayed specific changes in two critical features of APs, risetime and width, pointing to changes in intrinsic excitability of the neurons (Figure 2E). Phase plot analyses27,54—used to study the temporal profile of single evoked APs (using 3 independent approaches; see “Methods 1–3” in STAR Methods for details)—revealed that LRRC37B-expressing neurons display a selective decrease in the AIS component of APs (between −16% and −20%), while the somatic and repolarization components remained unchanged (Figures 2F and S3F–S3H). Current-voltage IV-curve-based sodium and potassium ionic currents that reflect mostly currents at the level of the cell body55 (Figure S3I) also remained unchanged.
Finally, we examined the synaptic properties of LRRC37B-expressing neurons. As the AIS is the synaptic target of chandelier GABAergic interneurons that regulate CPN output,56 we quantified GABAergic synapses at the level of the AIS. This revealed no difference between LRRC37B-expressing and control mouse CPNs in the density of VGAT (Vesicular GABA Transporter) or Gephyrin puncta (Figures S3J and S3K). Whole-cell voltage clamp recordings revealed no difference in frequency or amplitude of spontaneous excitatory and inhibitory postsynaptic currents compared with control neurons (Figure S3L).
These data indicate that LRRC37B can act as a negative regulator of intrinsic excitability when overexpressed in mouse CPNs, acting specifically on AP generation at the AIS level.
LRRC37B is a receptor for extracellular FGF13A
To identify the molecular mechanisms underlying the function of LRRC37B, we searched for its endogenous ligands. We first performed an ELISA-based interactome screen.57,58 We used as a bait the predicted extracellular sequence of LRRC37B (LRRC37B_ECTO) fused with alkaline phosphatase (ALP).59 Using LRRC37B_ECTO-ALP immobilized in each well of 384-well plates, 920 transmembrane or secreted proteins (including 24 proteins enriched at the AIS or in chandelier interneurons; see STAR Methods), fused to an Fc domain, were used as preys.
The screen led to a single reproducible hit from three independent experiments: FGF13A (Figure S4A). This result first came as a surprise, as FGF13 is as a member of the non-canonical FGF (Fibroblast Growth Factor) FHF (FGF Homologous Factor) family, previously reported to encode non-secreted proteins.60,61,62 FGF13 encodes several splice isoforms (FGF13A, FGF13B, FGF13V, FGF13Y, and FGF13VY) that share a C-terminal domain (encoded by coding exons 2–5, hereafter named “core domain”) but differ by their first coding exon (Figure 3A).63 We hypothesized that alternatively spliced mRNAs could encode secreted or non-secreted isoforms of FGF13. We tested this using heterologous expression in HEK293T cells of all major FGF13 isoforms, followed by analysis of cell lysates vs. medium. Only FGF13A could be detected as a secreted protein in the culture medium, but none of the other tested isoforms, nor the core domain (Figure 3A). We next tested whether FGF13A could bind to LRRC37B using co-immunoprecipitation (coIP). LRRC37B could be coIP only with FGF13A, and not with any of the other tested isoforms, nor with the FGF13 core domain (Figure 3B). Adding recombinant FGF13A protein to the culture medium of cells expressing LRRC37B also resulted in coIP of FGF13A with LRRC37B (Figure 3C). Similar binding results were obtained with a synthetic peptide corresponding to the first exon of FGF13A (ExonS; Figure 3C), indicating that the ExonS-encoded domain alone is sufficient to bind to LRRC37B.
Figure S4.
LRRC37 proteins are receptors for FGF13A, related to Figure 3
(A) Representative plates of ELISA-based unbiased interactome screen next to measured values. The predicted extracellular sequence of LRRC37B (LRRC37B_ECTO) fused with alkaline phosphatase (ALP) was used as a bait; using LRRC37B_ECTO-ALP immobilized in each well of 384-well plates, 920 transmembrane or secreted proteins fused to a Fc domain were used as preys in each well: among them, only FGF13A-Fc was replicated and validated as a positive hit (blue wells vs. negative wells).
(B) FGF13A co-immunoprecipitates the LRRC37B extracellular part (LRRC37B_ECTO) as well as its leucine-rich repeats (LRRs) but not the extracellular part devoid of the LRR from transfected HEK293T cells; the pictures and the left and right are from different gels from the same experiment.
(C) IPs of human, chimpanzee, macaque LRRC37B proteins, or human LRRC37A2 protein from HEK293T cells transfected for their cDNA and FGF13A cDNA: all LRRC37 proteins except the macaque LRRC37B binds to FGF13A.
(D) IPs of LRRC37B_ECTO and other transmembrane proteins (extracellular domain fused at the N-terminal with the prolactin leader peptide and an HA tag, and at the C-terminal with the transmembrane domain of PDGF-R) from HEK293T cells transfected for their cDNA and FGF13A cDNA; stars indicate the transmembrane protein in the input; the pictures and the left and right are from different gels from the same experiment.
(E) Multi-angle light scattering with size-exclusion chromatography (SEC-MALS) of LRR recombinant protein showing a primary monomeric peak, with a low oligomeric fraction.
(F) Binding assay of synthetic F13ExonS-biotin to transfected LRRC37B_ECTO (n = 6 experiments), transfected LRR_ECTO (n = 3), transfected ΔLRR_ECTO (n = 3), transfected display vector (n = 6), and non-transfected cells (n = 6) HEK293T cells (fitting curves for LRRC37B_ECTO and LRR_ECTO).
(G) Binding assay of synthetic F13ExonS-biotin to transfected SCN8A (Nav1.6) (n = 11 experiments), transfected empty vector (n = 9), and non-transfected cells (n = 11) HEK293T cells (fitting curves for Nav1.6).
Figure 3.
LRRC37B is a receptor for FGF13A
(A) FGF13 codes for several spliced isoforms; cell lysate and medium samples of HEK293T cells transfected for FGF13A, FGF13B, FGF13VY, and FGF13-core cDNAs (stars indicate each isoform in the cell extracts) detected with FGF13 antibody.
(B) LRRC37B-HA IP from HEK293T cells co-transfected for LRRC37B-HA cDNA and cDNAs coding for the different FGF13 isoforms (stars indicate each isoform in the inputs) detected with FGF13 antibody.
(C) LRRC37B-HA IP from HEK293T cells transfected for LRRC37B-HA cDNA and with recombinant FGF13A or its synthetic F13ExonS applied in the culture medium detected with a FGF13A-specific antibody (used in next panels).
(D and E) IP from HEK293T cells transfected with LRRC37B and mutants lacking or carrying LRR of the extracellular domain and treated with recombinant FGF13A in the culture medium (stars indicate each LRRC37B protein in the inputs).
(F) Fluorescence polarization (FP) assay between LRR recombinant protein and F13ExonS peptide, F13ExonU peptide (part of FGF13B) and two random peptides (n = 9 measures; mean ± SD).
(G) IP of Nav1.6 (SCN8A) from HEK293T cells transfected for SCN8A cDNA with recombinant FGF13A or its synthetic F13ExonS applied in the culture medium.
(H) Nav1.6 IPs from HEK293T cells transfected for SCN8A ± FGF13A ± LRRC37B cDNAs.
(I) Schematics of the LRRC37B-FGF13A-Nav1.6 interaction.
See also Figure S4.
These data indicate that FGF13A is an extracellular ligand of LRRC37B, to which it binds to through its isoform-specific N-terminal domain, henceforth referred to as F13ExonS.
In order to identify the domains of LRRC37B receptor responsible for the interaction with FGF13A, we generated a series of LRRC37B constructs containing deletions in the extracellular domain of LRRC37B, fused at the N-terminal with the prolactin leader peptide and an hemagglutinin (HA) tag, and at the C-terminal with the transmembrane domain of PDGF-R (Platelet-Derived Growth Factor Receptor) (Figure 3D). We performed IPs of the different LRRC37B deletion mutants transfected in HEK293T cells, following application of FGF13A to the culture medium. This revealed that the LRR domain (amino acids 468–841) was necessary and sufficient to bind to FGF13A (Figure 3E). Similar coIPs were observed following co-transfection of LRRC37B and FGF13A cDNAs and FGF13A IP (Figure S4B). We also compared the molecular properties of human LRRC37B with macaque and chimpanzee LRRC37B proteins. This revealed that the chimpanzee protein could bind to FGF13A, while the macaque LRRC37B did not (Figure S4C), in line with its shorter LRR domain structure (Figure S1B). Similarly, human LRRC37A2, which displays an LRR domain very similar to LRRC37B (Figure S1A), could bind to FGF13A (Figure S4C). To assess the specificity of this interaction, we performed the same approach with the extracellular domains of other membrane receptors (GPR158, SLITRK2, LRRTM1, and CD4), including several LRR receptors. None of them coIPed FGF13A (Figure S4D).
We next performed interaction measurements between the purified recombinant LRR domain (amino acids 468–841) fused at its N terminus with a FLAG tag (Figure S4E) and a synthetic peptide corresponding to F13ExonS. As negative controls, we used synthetically produced random peptides, and the ExonU of FGF13B (F13ExonU; Figure 3A). Fluorescent polarization (FP) assays showed that LRR binds strongly to F13ExonS (dissociation constant, Kd = 530 nM), whereas no binding was observed for the negative controls, including F13ExonU (Figure 3F). The affinity of the interaction between F13ExonS and LRRC37B was also estimated by performing cell-surface-binding assays using a biotin-labeled F13ExonS synthetic peptide and HEK293T cells expressing the extracellular domain of LRRC37B and deletion mutants (Figure S4F). This revealed a specific binding of F13ExonS to the extracellular domain of LRRC37B (Kd = 1.105 ± 0.261 nM) and to the LRR domain alone (Kd = 1.179 ± 0.280 nM), while no binding was detected with LRRC37B mutant devoid of LRR (Figure S4F).
Overall, these experiments indicate that the LRR domain of LRRC37B interacts directly and with high affinity with F13ExonS.
Extracellular FGF13A and F13ExonS bind to Nav channel SCN8A/Nav1.6
FGF13 was previously reported to modulate the function of Nav channels through binding of its core domain to an intracellular domain of the channel.64,65,66,67 Given our data above, we hypothesized that extracellular FGF13A could potentially bind to Nav channels. We first tested whether FGF13A and F13ExonS could bind to the Nav channel Nav1.6 (encoded by sodium-voltage-gated channel alpha subunit 8, SCN8A), a major Nav channel that initiates AP at the AIS of CPNs.29,68,69 FGF13A and F13ExonS, when applied in the medium of HEK293T cells transfected for Nav1.6, could be coIPed with Nav1.6 (Figure 3G). Moreover, binding assays using a biotin-labeled F13ExonS peptide and HEK293T cells expressing Nav1.6 revealed specific binding of F13ExonS to Nav1.6 (Kd = 49.826 ± 0.261 nM) (Figure S4G).
Finally, co-transfecting the three proteins in HEK293T cells revealed that LRRC37B could not be coIP with Nav1.6 alone, while it could be found in the same complex in the presence of FGF13A (Figure 3H).
These data indicate that FGF13A when applied extracellularly can bind directly to LRRC37B and to the Nav channel Nav1.6, allowing the three proteins to form a complex when co-expressed together (Figure 3I).
Extracellular FGF13A and F13ExonS decrease the intrinsic excitability of CPNs
We next tested whether extracellular FGF13A may affect the physiological properties of mouse CPNs in vivo. We performed patch-clamp recordings of mouse non-electroporated cortical slices (barrel cortex at P24–P32) combined with extracellular bath application of recombinant protein FGF13A (Figures 4 and S5A–S5D; Table S4). This revealed a dose-dependent effect of FGF13A on neuronal excitability at 10–50 nM, leading to decreased AP firing rate, increased rheobase, increased AP risetime and width, as observed following LRRC37B gain of function (Figures 4A–4E, S5A, and S5B; Table S4). FGF13A addition had no effect on membrane resistance and capacitance (Figure S5B; Table S4). Phase plot analyses on multiple trains of AP revealed that FGF13A extracellular application led to a decrease in the AIS compartment (−17.8%), as observed following LRRC37B gain of function (Figures 4F and S5D). However, unlike for LRRC37B, we also detected effects on the soma (−9.4%) and during repolarization phases (Figure 4F). Moreover, we observed a global decrease in ionic currents, reflecting mostly cell body currents (Figure S5C),55 two effects not seen following LRRC37B gain of function alone (Figure S3I). F13ExonS elicited the same effects as FGF13A except for the AP width (Figures 4A and S5A–S5C; Table S4).
Figure 4.
FGF13A regulates neuronal excitability through its F13ExonS peptide
(A) Examples traces of evoked AP of mouse CPNs (barrel cortex, P24–P32) with 50 nM recombinant FGF13A or synthetic F13ExonS extracellular application.
(B) Corresponding firing rates (mean + SEM).
(C) Dose-response effect of recombinant FGF13A extracellular application on mouse CPNs at 0 nM (11 neurons from 3 animals), 5 nM (8 neurons from 3 animals), 10 nM (9 neurons from 2 animals), and 50 nM (10 neurons from 4 animals) or synthetic F13ExonS at 50 nM (18 neurons from 8 animals) (values for each neuron are normalized to their initial value before application; lines at median; for each dose, paired Wilcoxon test).
(D) Similar dose-response effects on rheobase.
(E) Single evoked AP examples and dose-response effects on AP properties (shown as in C).
(F) Phase plot analysis of AP generation (multiple trains, Method 4) with 50 nM FGF13A or F13ExonS extracellular application on mouse CPNs (each replicate in blue or purple; mean + SEM in black; paired Wilcoxon tests). ns, non-significant; ∗p < 0.05; ∗∗p < 0.01; ∗∗∗p < 0.001.
See also Figure S5.
Figure S5.
FGF13A act extracellularly, but not intracellularly, on neuronal excitability, related to Figure 4
(A and B) Electrophysiological properties complementary to Figure 4, with treatment of mouse cortical sections (barrel cortex, layer 2/3 CPNs) with recombinant FGF13A extracellularly at 0 nM (11 neurons from 3 animals), 5 nM (8 neurons from 3 animals), 10 nM (9 neurons from 2 animals), and 50 nM (10 neurons from 4 animals) or synthetic F13ExonS at 50 nM (18 neurons from 7 animals) (values for each neuron are normalized to their initial value before application; lines at median; for each dose paired Wilcoxon test: all comparisons are ns).
(C) IV-curves (ionic currents, mean + SEM) and normalized maximum currents (values normalized to values before application; lines at median; paired Wilcoxon tests for each dose) of mouse CPNs with extracellular application of recombinant FGF13A at 0, 5, 10, and 50 nM or synthetic F13ExonS extracellular application at 50 nM.
(D) Phase plot analysis of AP generation in multiple AP trains from mouse neurons before and after FGF13A or F13ExonS 50 nM application complementary to Figure 4F (see Method 4 in STAR Methods).
(E) AP firing rate (left, mean + SEM; right, line at median; Mann-Whitney test) and rheobase (line at median; Mann-Whitney test) of mouse neurons (barrel cortex, layer 2/3 CPNs) with/without 50 nM intracellular application of recombinant FGF13A (control: 18 neurons from 7 animals; FGF13A: 8 neurons from 2 animals).
(F) AP properties of mouse neurons with/without 50 nM intracellular application of recombinant FGF13A (lines at median; Mann-Whitney tests).
(G) Electrophysiological properties of mouse neurons with/without 50 nM intracellular application of recombinant FGF13A (lines at median; Mann-Whitney tests).
(H) Phase plot analysis of APs generation in multiple AP trains of mouse neurons with/without 50 nM intracellular application of recombinant FGF13A (lines at median; Mann-Whitney tests) (see Method 4 in STAR Methods).
(I) IV-curves ionic currents) and maximum currents (lines at median; Mann-Whitney tests) of mouse neurons with/without 50 nM intracellular application of recombinant FGF13A (18 neurons from 7 animals for each condition). ns, non-significant; ∗p < 0.05; ∗∗p < 0.01.
In contrast, the same experiments performed with intracellular application of FGF13A at the same concentration (50 nM) did not lead to detectable effects on neuronal excitability, except a small decrease in AP amplitude and sodium currents (Figures S5E–S5I), which could be due to leakage of internal medium from the recording pipette during the cellular approach phase. These results further indicate that at this concentration, FGF13A exerts its effects essentially at the extracellular level.
Thus, extracellular FGF13A can decrease mouse CPN excitability, but at global levels not restricted to the AIS, unlike LRRC37B.
LRRC37B concentrates FGF13A function at the AIS of CPNs
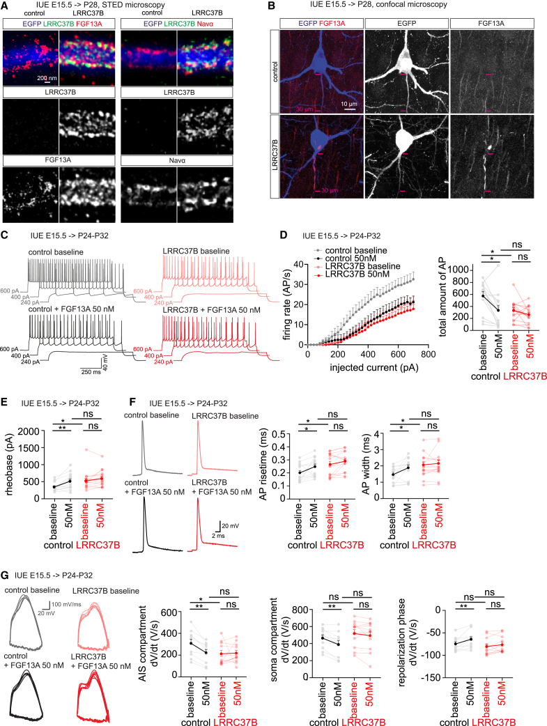
We next examined the functional interaction between LRRC37B, Nav1.6, and FGF13A in vivo in LRRC37B-expressing mouse CPNs versus control CPNs. We performed coIP of LRRC37B from electroporated cortex, which confirmed in vivo the interaction between LRRC37B and FGF13A (Figure S6A). We then examined the distribution of the proteins by immunofluorescence. This revealed that FGF13A was present also at the level of the AIS (Figures 5A and 5B), but more abundantly in LRRC37B-expressing CPNs than in control CPNs, in distinct patches along the AIS (Figures 5B and S6B). STED (stimulated emission depletion) microscopy confirmed that LRRC37B was expressed at the level of the AIS in the vicinity of Nav1.6 and FGF13A, with a high co-occurrence between LRRC37B and Navα (r = 0.57 ± 0.17), and moderate co-occurrence between LRRC37B and FGF13A (r = 0.32 ± 0.17) (Figure 5A). We measured autocorrelation and periodicity of LRRC37B, FGF13A, and Navα signals. We obtained similar periodicity values for all proteins in the range of 190 nm (Figure S6C), as typically found for AIS protein clusters.29,70
Figure S6.
LRRC37B interacts with FGF13A following gain of function in the mouse cerebral cortex, related to Figure 5
(A) IP of LRRC37B-HA from mouse cortical protein extract (P17) of LRRC37B-HA/EGFP transfected mouse cortex compared with EGFP alone.
(B) Quantification of FGF13A staining at the soma and AIS levels (27–28 neurons from 9 animals from 3 litters per condition; lines at median; Mann-Whitney tests) related to Figure 5B.
(C) Autocorrelation of the LRRC37B, FGF13A, and Navα signals (mean ± SEM) and corresponding periodicity (n = 21 neurons from 3 animals from 3 litters for the LRRC37B/FGF13A and for the LRRC37B/Navα stainings for control and LRRC37B neurons; line at mean) related to Figure 5A.
(D and E) Electrophysiological properties complementary to Figures 5C–5G of mouse pyramidal neurons (layer 2/3 barrel cortex) transfected for LRRC37B/EGFP (15 neurons from 8 animals from 5 litters) or EGFP only (n = 13 neurons from 7 animals from 5 litters) before and after recombinant FGF13A protein 50 nM application (in gray and pink, each replicate; in dark and red, mean + SEM; paired Wilcoxon tests to test the application per group, Mann-Whitney tests to compare groups before and after applications).
(F) Phase plot analysis of AP generation in multiple AP trains from control and LRRC37B-transfected mouse neurons before and after FGF13A 50-nM application complementary to Figure 5G (see Method 4 in STAR Methods).
(G) IV-curves (ionic currents; mean + SEM) and maximum currents of mouse pyramidal neurons transfected for LRRC37B/EGFP or EGFP only before and after with recombinant FGF13A protein 50 nM application (in gray and pink, each replicate; in dark and red, mean + SEM; paired Wilcoxon tests to test the application per group, Mann-Whitney tests to compare groups before and after applications). ns, non-significant; ∗p < 0.05; ∗∗p < 0.01; ∗∗∗p < 0.001; ∗∗∗∗p < 0.0001.
Figure 5.
LRRC37B concentrates FGF13A at the level of the AIS
(A) AIS of LRRC37B and control CPNs immunostained for EGFP, LRRC37B, FGF13A, and Navα subunits (Nav channels).
(B) LRRC37B and control CPNs immunostained for EGFP and FGF13A.
(C) Examples of traces of evoked AP of control and LRRC37B neurons with 50-nM recombinant FGF13A extracellular application.
(D and E) Corresponding firing rates (mean + SEM) of LRRC37B neurons (15 neurons from 8 animals from 5 litters) and control neurons (13 neurons from 7 animals from 5 litters) with corresponding quantification (D) and rheobase (E) (in gray and pink, each replicate; in dark and red, mean + SEM; paired Wilcoxon tests to test the application per group, Mann-Whitney tests to compare groups before and after applications).
(F) Corresponding single evoked AP examples and properties (shown as in D and E).
(G) Phase plot analysis of AP (multiple train) in LRRC37B neurons (11 neurons from 6 animals from 3 litters) and control neurons (10 neurons from 4 animals from 3 litters) with 50 nM FGF13A extracellular application (shown as in D and E) (Method 4). ns, non-significant; ∗p < 0.05; ∗∗p < 0.01.
See also Figure S6.
To test the impact of FGF13A-LRRC37B on neuronal function, we combined FGF13A extracellular application (50 nM) with LRRC37B gain of function in mouse CPNs in vivo. The effects of FGF13A application and LRRC37B overexpression were similar but non-additive, leading to similarly decreased AP firing rate, increased rheobase, increased AP risetime and width, and decreased AP generation at the AIS level (Figures 5C–5G and S6D–S6F). The effects of FGF13A on ionic currents were unaffected by LRRC37B overexpression (Figure S6G), consistent with global effects of FGF13A on all neuronal compartments (Figures 4F, 5G, S5C, and S6G), and those of LRRC37B restricted to the AIS (Figures 2F and 5G).
Altogether, these data indicate that LRRC37B interacts with FGF13A at the AIS and thereby concentrates its effects on neuronal excitability at this level.
LRRC37B binds to the Navβ subunit 1 (SCN1B)
To identify additional binding partners of LRRC37B, we performed affinity purification of rat brain extracts using as a bait the ectodomain of LRRC37B fused to the Fc portion of human IgG (LRRC37B_ECTO-Fc),71 followed by liquid chromatography-tandem mass spectrometry (LC-MS/MS) analysis, compared with Fc alone. Several membrane proteins of the AIS were detected uniquely in the LRRC37B_ECTO-Fc condition, at low levels, including the Nav channel Nav1.1 (encoded by SCN1A [sodium voltage-gated channel alpha subunit 1]), but also the regulatory Navβ subunit SCN1B (encoded by sodium voltage-gated channel beta subunit 1) (Figure S7A). AIS proteins are resistant to detergents, which makes their extraction challenging,72 hence the generally low number of spectral counts.
Figure S7.
LRRC37B function in human neurons, related to Figures 6 and 7
(A) LRRC37B_ECTO-Fc pull down from rat cortical extracts. AIS proteins unique for the LRRC37B_ECTO-Fc condition not found in the control condition are depicted.
(B) IPs of human, chimpanzee, macaque LRRC37B proteins or human LRRC37A2 protein from HEK293T cells transfected for their cDNA and SCN1B cDNA: all LRRC37B proteins bind to SCN1B but not LRRC37A2.
(C) LRRC37B, FGF13, SCN1B, and SCN8A transcripts detection in human cortical cells (from Allen Brain Map, Human MTG 10× SEA-AD dataset published in Hodge et al.35).
(D) Mouse CPNs (11 neurons from 3 individuals, P28, barrel cortex) display a higher excitability than human neurons (40 neurons, from 9 individuals, from 4 to 62 years old, temporal cortex) (some data for human neurons are also included in Figure 7E) (left, mean + SEM; right, line at median, Mann-Whitney test).
(E) Electrophysiological properties complementary to Figures 7D–7H of human neurons LRRC37B-positive (35 neurons from 12 individuals, 4–62 years old) versus LRRC37B-negative (32 neurons from 12 individuals, 4–62 years old) (lines at median; Mann-Whitney tests).
(F) IV-curves (mean + SEM, ionic currents) and maximum currents (lines at median, Mann-Whitney tests) of LRRC37B-negative and LRRC37B-positive neurons.
(G) Phase plot analysis of single evoked AP from LRRC37B-negative and LRRC37B-positive human neurons complementary to Figure 7H (see Method 2 in STAR Methods).
(H) Phase plot on single evoked AP of LRRC37B-positive and LRRC37B-negative neurons (n = 11 neurons per condition from 6 individuals, 7–56 years old; lines at median; Mann-Whitney tests) (see Method 3 in STAR Methods).
(I) Cortical depth and soma size of the patched neurons (lines at median; Mann-Whitney tests).
(J and K) AIS morphological properties of human LRRC37B-negative (110 neurons from 3 individuals, 22–38 years old) and LRRC37B-positive (93 neurons from 3 individuals, 22–38 years old) neurons (lines at median; Mann-Whitney tests). ns, non-significant; ∗p < 0.05; ∗∗∗∗p < 0.0001.
Nav β-subunits are not channels but cell adhesion molecules that can directly bind to and positively regulate the trafficking and function of Nav channels, and are thereby critically involved in neuronal excitability.73,74 We therefore tested their potential interactions with LRRC37B. Using heterologous co-expression in HEK193T cells, we found that the extracellular part of LRRC37B could coIP SCN1B (Figures 6A–6C). We next tested for the interaction of SCN1B with several LRRC37B deletion mutants. We found that the LB domain (amino acids 133–186 of LRRC37B) was necessary to mediate the binding between LRRC37B and SCN1B (Figures 6A and 6B). Consistent with the importance of the LB domain for SCN1B interaction, we detected no interaction between SCN1B and LRRC37A2 that lacks this domain, while macaque and chimpanzee LRRC37B receptors both displayed binding to SCN1B (Figure S7B).
Figure 6.
LRRC37B binds to SCN1B through its specific B domain
(A and B) IP of different protein lacking or carrying the LB specific domain of the extracellular domain of LRRC37B from HEK293T cells co-transfected for the SCN1B cDNA.
(C) SCN1B IPs from HEK293T cells transfected for SCN1B ± LRRC37B ± FGF13A cDNAs.
(D) Nav1.6 IPs from HEK293T cells transfected for SCN8A ± SCN1B ± LRRC37B cDNAs.
See also Figure S7.
Overall, these data show that the LB domain of LRRC37B is necessary and sufficient to mediate the binding to SCN1B.
Finally, we tested the interactions between LRRC37B and its binding partners FGF13A and SCN1B, as well as Nav1.6. We found that LRRC37B, SCN1B, and FGF13A could be coIPed in the same complex, while SCN1B alone could not bind to FGF13A (Figure 6C). SCN1B was found to bind to Nav1.6, as expected,73 but this interaction was abolished when co-transfecting LRRC37B (Figure 6D).
These results indicate that LRRC37B binds to SCN1B through its specific LB domain and that LRRC37B and Nav1.6 can compete for their binding to SCN1B, the functional consequence of which remains to be explored.
LRRC37B regulates human CPN excitability
Could LRRC37B interactions with Nav1.6 regulators FGF13A and SCN1B be physiologically relevant in the human cerebral cortex in vivo?
By examining scRNA-seq databases36 we found that FGF13, SCN1B, SCN8A (Nav1.6), and LRRC37B were co-expressed in most types of human cortical neurons (Figure S7C). FGF13 was expressed at higher levels in GABAergic interneurons compared with CPN (>2-fold, adjusted p value < 10−7, Wilcoxon rank-sum test) (Figure S7C). SCN8A and SCN1B were expressed at higher levels in cortical neurons compared with non-neuronal cells (>3-fold for each, adjusted p values < 2 × 10−56, Wilcoxon rank-sum tests). We next performed co-IP experiments from human cortical tissue, which revealed that Navα subunits (Nav channels), LRRC37B, SCN1B, and FGF13A were found in the same IP complex (Figure 7A).
Figure 7.
LRRC37B-positive human neurons display decreased neuronal excitability at the AIS
(A) Navα IP from human cerebral cortex (temporal cortex, 25 years old); the input and IP lanes are from the same gel.
(B and C) Layer 2/3 human CPNs filled by biocytin which enables to correlate their properties to the LRRC37B post hoc detection (arrows) (B, 4 years old; C, 62 years old).
(D) Examples of traces of evoked AP of neurons LRRC37B-positive versus LRRC37B-negative (62 years old).
(E and F) Firing rates (E; left: mean + SEM) and rheobase (F) of LRRC37B-positive neurons (35 neurons from 12 individuals, 4–62 years old) versus LRRC37B-negative neurons (32 neurons from 12 individuals, 4–62 years old) (E, right, and F; lines at median; Mann-Whitney tests).
(G) Individual single evoked AP examples (62 years old) and properties of LRRC37B-positive and LRRC37B-negative neurons (lines at median; Mann-Whitney test).
(H) Phase plot on single evoked AP of LRRC37B-positive (n = 35 neurons from 12 individuals, 4–62 years old) and LRRC37B-negative neurons (n = 32 neurons from 12 individuals, 4–62 years old) (lines at median; Mann-Whitney tests) (Method 2). ns, non-significant; ∗p < 0.05; ∗∗∗p < 0.001; ∗∗∗∗p < 0.0001.
See also Figure S7.
Finally, we performed acute patch-clamp recordings on human ex vivo temporal cortex biopsies (focusing on cortical layer II/III CPNs) (Figure 7B; Table S2). We confirmed that human L2/3 CPNs display a lower excitability compared with mouse counterparts, as previously reported (Figure S7D).15 Next, taking advantage of the fact that only a subset (>40%) of human L2/3 CPNs express LRRC37B (Figure 1I), we compared the properties of LRRC37B-positive versus LRRC37B-negative neurons. Cells were filled with biocytin during electrophysiological recordings, followed by LRRC37B immunostainings (Figure 7C).
This revealed that LRRC37B-positive neurons display lower excitability compared with LRRC37B-negative neurons, with a decreased AP firing rate, an increased rheobase and increased AP risetime and width (Figures 7D–7G), while we observed no differences in input resistance, capacitance, ionic currents (Figures S7E and S7F). Phase plot analysis of single APs (measured through 2 different independent approaches—see “Methods 2 and 3”) revealed that LRRC37B-positive neurons display a decrease in the AIS compartment (between −22% and −29%) compared with LRRC37B-negative neurons, while other compartments remained unchanged (Figures 7H, S7G, and S7H). Finally, as the cortical depth, size of the soma, and length of the AIS have been associated with changes in neuronal excitability,19,30,36 we examined these parameters but detected no differences between LRRC37B-positive and LRRC37B-negative neurons (Figures S7I–S7K).
Overall, these data indicate that endogenous expression of LRRC37B in human CPNs is associated with decreased intrinsic excitability at the level of the AIS.
Discussion
Human brain evolution is associated with global changes in structure and function of the cerebral cortex.5,6 Distinctive novelties of the human cortex also likely emerged from evolutionary divergence at the level of individual neurons.4 Specialization in morphology and physiology of human cortical neurons is likely linked to gene expression divergence in with orthologous cortical neuron subtypes from other species,34,35,36 but the links between human genomic and neuronal evolution have remained largely unknown.
Evolutionary changes targeting various classes of ion channels were previously reported in several species, leading to species-specific neuronal features.8 In humans, a human-specific gene duplicate of the α7-nAChR (nicotinic Acetylcholine Receptor) was reported to inhibit the ancestral gene in heterologous systems,75 H-channels are expressed at higher levels in human compared with mouse CPNs,16 while Nav and Kv channels display distinct biophysical properties in human CPNs, leading to a higher stability of AP kinetics.24 These findings suggest that the modulation of membrane conductance properties is an important driver of neuronal evolution, for which LRRC37B constitutes a striking example in our species, by linking gene duplication with neuronal excitability.
Some classes of human neurons display distinctive functional properties when compared with other species, including decreased excitability.15,16,17,18,19,20,21,22,23 Although the reported human specializations may be partly due to differences in the identity of the neurons analyzed across species,23,76 some of them likely bear important evolutionary significance. The underlying mechanisms have been linked to properties of the dendrites, membrane capacitance, or ionic conductance. The involvement of the AIS had not been considered so far, even though distinct AP properties were previously described at the AIS of human CPNs.14 Here, we found that LRRC37B, by concentrating FGF13A at the AIS, contributes to decreased excitability of CPNs. As FGF13A could decrease neuronal excitability more globally than LRRC37B itself, it may act on other Nav channels located in other neuronal compartments.
We also found that LRRC37B interacts with SCN1B, but the functional meaning of this interaction remains to be clarified. Given the known positive impact of SCN1B on Nav channel function,73 the ability of LRRC37B to compete with Nav1.6 for binding to SCN1B could potentially lead to an inhibitory influence. Alternatively, as SCN1B promotes the targeting of Nav channels to the AIS,74 the binding of SCN1B to LRRC37B could similarly target LRRC37B to the AIS. Related to this, the mechanisms that underlie the species-specific localization of LRRC37B at the AIS of human CPNs remain to be elucidated. Despite strong structure conservation and ability of the chimpanzee LRRC37B protein to be targeted to the mouse CPN AIS, it could not be detected at the AIS in the chimpanzee cortex. This reflects the lower levels of LRRC37B RNA expression that we observed in the chimpanzee cortex but could also involve species-specific post-transcriptional regulation or protein trafficking. The latter could help explain our finding that early developing human cortex displays detectable LRRC37B RNA, but no protein at the level of the AIS.
We identify FGF13A as a ligand for LRRC37B and for Nav1.6/SCN8A when applied extracellularly. This was unexpected since FHF non-canonical FGFs (FGF11–13) were reported to encode non-secreted proteins, and do not display a predicted signal peptide.61 Notably however, proteins lacking N-terminal signal peptides, among them FGF2, can be secreted through non-canonical mechanisms.77 Inhibitory effects of intracellular FGF13A on Nav channels were reported previously.60,67,78,79,80,81 However, these studies used either FGF13A transfection or very high (1 mM) intracellular concentrations of FGF13,60,67 while at the more physiological (nM) concentrations used in our study, no effect was detectable following intracellular addition of FGF13A, except a mild reduction of sodium current intensities and AP amplitude. FGF13A thus appears to act mostly extracellularly to decrease neuronal excitability, while other isoforms of FGF13 or its core domain could act intracellularly.67,79 The sequence of ExonS of FGF13A, or F13ExonS, which is necessary and sufficient to bind to LRRC37B and decrease CPN excitability, is highly conserved with other members of the FHF family (FGF11–14).82 This suggests that could they too could encode secreted ligands that bind to LRRC37B and modulate the activity of voltage-gated channels.
Given the extracellular localization of FGF13A, a remaining question is the cellular origin of the ligand. FGF13 has been found at the level of the AIS of pyramidal neurons in the hippocampus83 and we find it similarly located in cortical CPNs, but it is also expressed in chandelier interneurons (ChC), which regulate CPN excitability through inhibitory synapses targeting the AIS of CPNs.84 FGF13 was also previously implicated in ChC innervation of the AIS of mouse CPNs.84 While we did not detect any effect of LRRC37B on inhibitory innervation of the AIS, LRRC37B and FGF13A could modulate other aspects of CPN-ChC interactions.
The identification of LRRC37B opens new avenues to study the impact of human-specific intrinsic neuronal properties on circuit function. LRRC37B could affect information processing through neuronal gain modulation, by which neurons adapt to changing inputs25 or the amount of information transfer.14 While neuronal gain relies largely on the regulation of synaptic inputs, it can also be modified by output modulation, including at the level of the AIS,28 in link with neuronal plasticity.25,85 LRRC37B could thus influence neuronal information processing and plasticity, and thereby contribute to human-specific properties of cortical circuits. In this context, it is intriguing that LRRC37B is expressed in only a fraction of all cortical neuron subclasses, suggesting that its levels of expression could depend on cell state or levels of neuronal activity.
The discovery of LRRC37B as a co-receptor for FGF13A and SCN1B regulating Nav channels at the AIS has implications for brain diseases, including epilepsy and neurodevelopmental disorders.86 Patients with specific mutations at the level of the ExonS of FGF13A, the site of interaction to LRRC37B, are affected by epilepsy and neurodevelopmental defects.82,87 Similarly, SCN1B is mutated in severe forms of epilepsy,88,89 and mutations in genes encoding Nav channels including Nav1.6 lead to neurodevelopmental disorders and epilepsy.86 Our finding that the CN of LRRC37B is nearly fixed in the human population strongly suggests its importance for normal human physiology. It remains to be determined whether sequence variants or CNV of LRRC37 genes, including somatic mutations,90 are associated with brain excitability diseases, alone or through interactions with FGF13 and Nav channel genes.
In conclusion, we identified a molecular pathway, acquired in the human lineage, that regulates cellular excitability at the level of the AIS in CPNs, by modulating the highly conserved Nav channels. Our data provide direct molecular links between human genome and neuronal evolution, with important implications for human brain function and diseases.
Limitations of the study
Because of limited chimpanzee sample availability, we could test only chimpanzee temporal cortex at the protein level, and the PFC at the RNA level: it remains to be determined whether and how LRRC37B is expressed and functional in the chimpanzee in other brain/cortical areas. The impact of LRRC37B on membrane resistance and capacitance in mouse but not human neurons should be clarified further. The exact contribution of SCN1B to LRRC37B/Nav functions remains to be elucidated.
STAR★Methods
Key resources table
| REAGENT or RESOURCE | SOURCE | IDENTIFIER |
|---|---|---|
| Antibodies | ||
| Rabbit polyclonal LRRC37B | Merck | Cat# HPA015135, RRID:AB_1853309 |
| Mouse monoclonal Ankyrin-G | Merck | Cat# MABN466, RRID:AB_2749806 |
| Rabbit polyclonal Nav1.6 | Alomone | Cat# ASC-009, RRID:AB_2040202 |
| Rabbit monoclonal HA tag | Bioke | Cat# 3724S |
| Mouse monoclonal FGF13A | ThermoFisher | Cat# MA5-27705, RRID:AB_2735180 |
| Chicken polyclonal EGFP | Abcam | Cat# ab13970, RRID:AB_300798 |
| Rat monoclonal mCherry | ThermoFisher | Cat# M11217, RRID:AB_2536611 |
| Mouse monoclonal pan-Navα | Merck | Cat# S8809, RRID:AB_477552 |
| Guinea Pig antiserum VGAT | Synaptic Systems | Cat# 131 004, RRID:AB_887873 |
| Mouse polyclonal Pan-FGF13 | ThermoFisher | Cat# PA5-27302, RRID:AB_2544778 |
| Mouse monoclonal Β-actin | ThermoFisher | Cat# MA1-140, RRID:AB_2536844 |
| Rabbit polyclonal FLAG | Abcam | Cat# ab1162, RRID:AB_298215 |
| Rabbit monoclonal SCN1B | Bioke | Cat#13950S |
| Rat monoclonal HIS tag | Abcam | Cat# ab206504 |
| Chemicals, peptides, and recombinant proteins | ||
| streptavidin-HRP | Abcam | Cat# ab7403 |
| Streptavidin-Alexa488 | ThermoFisher | Cat# S32354, RRID:AB_2315383 |
| FGF13A(MAAAIASSLIRQKRQAREREKSNACKCVSSPSKGKTSCD KNKLNVFSRVKLFGSKKRRRRRPEPQLKGIVTKLYSRQGYHLQLQ ADGTIDGTKDEDSTYTLFNLIPVGLRVVAIQGVQTKLYLAMNSEG YLYTSELFTPECKFKESVFENYYVTYSSMIYRQQQSGRGWYLGLNKE GEIMKGNHVKKNKPAAHFLPKPLKVAMYKEPSLHDLTEFSRSGSG TPTKSRSVSGVLNGGKSMSHNEST) recombinant protein |
Novus Biologicals | Cat# NBP2-35009 |
| FLAG-LRR(MDSKGSSQKGSRLLLLLVVSNLLLCQGVVSTPVVDDY KDDDDKAAAEKTRAPHPDQVQTLHRSLTEVTGPPTKLESSQDSLV QSETAPEEQKASTSTNICELCTCGDETLSCVGLSPKQRLRQVPVP EPDTYNGIFTTLNFQGNYISYLDGNVWKAYSWTEKLILSENYLTELP KDSFEGLLYLQYLDLSCNKIRYIERQTFESLPFLQYINLGCNLITKLSL GTFQAWHGMQFLHNLILNRNPLTTVEDPYLFELPALKYLDMGTTHI TLTTLKNILTMTVELEKLILPSHMACCLCQFKNSIEAVCKTVKLHCN TACLTNSIHCPEEASVGNPEGAFMKMLQARKQHMSTQLTIESEA PSDSSGINLSGFGGDQLEIQLTEQLRSLIPNEDVRKFMSHVIRTLK MECSETHVQGSCAKLSTG) recombinant protein |
This study | N/A |
| FLAG-LRRC37B_ECTO(MDSKGSSQKGSRLLLLLVVSNLLLCQGVVSTPV VDDYKDDDDKAAALVWVKDPLQLTSNPLGPPEPWSSRSSHLPWESPHA PAPPAAPGDFDYLGPSASSQMSALPQEPTENLAPFLKELDSAGELPLGPE PFLAAHQDLNDKRTPEERLPEVVPLLNRDQNQALVQLPRLKWVQTTDLD RAAGHQADEILVPLDSKVSRPTKFVVSPKNLKKDLAERWSLPEIVGIPHQ LSKPQRQKQTLPDDYLSMDTLYPGSLPPELRVNADEPPGPPEQVGLSQF HLEPKSQNPETLEDIQSSSLQEEAPAQLLQLPQEVEPSTQQEAPALPPES SMESLAQTPLNHEVTVQPPGEDQAHYNLPKFTVKPADVEVTMTSEPKNE TESTQAQQEAPIQPPEEAEPSSTALRTTDPPPEHPEVTLPPSDKGQAQHS HLTEATVQPLDLELSITTEPTTEVKPSPTTEETSAQPPDPGLAITPEPTTEIG HSTALEKTRAPHPDQVQTLHRSLTEVTGPPTKLESSQDSLVQSETAPEEQ KASTSTNICELCTCGDETLSCVGLSPKQRLRQVPVPEPDTYNGIFTTLNFQ GNYISYLDGNVWKAYSWTEKLILSENYLTELPKDSFEGLLYLQYLDLSCN KIRYIERQTFESLPFLQYINLGCNLITKLSLGTFQAWHGMQFLHNLILNRNP LTTVEDPYLFELPALKYLDMGTTHITLTTLKNILTMTVELEKLILPSHMACC LCQFKNSIEAVCKTVKLHCNTACLTNSIHCPEEASVGNPEGAFMKMLQA RKQHMSTQLTIESEAPSDSSGINLSGFGGDQLEIQLTEQLRSLIPNEDVR KFMSHVIRTLKMECSETHVQGSCAKLMLRTGLLMKLLSEQQEAKALNV EWDTDQQKTNYINENMEQNEQKEQKSSELMKEVPGDDYKNK)-Fc recombinant protein |
This study | N/A |
| Fc recombinant protein | Jackson ImmunoReseach | Cat# AB_2337046 |
| F13ExonS(MAAAIASSLIRQKRQAREREKSNACKCVS SPSKGKTSCDKNKLNVFSRVKLFGSKKRRRRRPE) synthetic peptide |
ThermoFisher | Custom made |
| F13ExonS(MAAAIASSLIRQKRQAREREKSNACKCV SSPSKGKTSCDKNKLNVFSRVKLFGSKKRRRRRPE)-biotin synthetic peptide |
ThermoFisher | Custom made |
| 5/6FAM-F13ExonS(MAAAIASSLIRQKRQAREREKS NACKCVSSPSKGKTSCDKNKLNVFSRVKLFGSK KRRRRRPE) synthetic peptide |
ThermoFisher | Custom made |
| FITC-F13ExonU(MALLRKSYSE) synthetic peptide | GenScript | Custom made |
| FITC-Random1(KPMLSENGCM) synthetic peptide | GenScript | Custom made |
| FITC-Random3(HEWGRQQYYW) synthetic peptide | GenScript | Custom made |
| Critical commercial assays | ||
| BLOXALL® | Vector Laboratories | Cat# SP-6000-100 |
| TSA Cyanine 3 System | Akoya Biosciences | Cat# NEL704A001KT, RRID:AB_2572409 |
| HA magnetic beads | ThermoFisher | Cat# 88837, RRID:AB_2861399 |
| Protein A magnetic beads | ThermoFisher | Cat# 10334693 |
| Pierce™ HRV 3C Protease | ThermoFisher | Cat# 88946 |
| HisPur™ Ni-NTA Magnetic Beads | ThermoFisher | Cat# 88831 |
| AmMagTM Protein A Magnetic Beads | GenScript | Cat# L00695 |
| Deposited data | ||
| Human genomic data | Byrska-Bishop et al.91 | https://doi.org/10.1016/j.cell.2022.08.004 |
| Human temporal cortex transcriptomic data | Hodge et al.35 | https://portal.brain-map.org/atlases-and-data/rnaseq |
| Human prefrontal cortex postnatal expression and statistical analyses | Herring et al.51 | http://brain.listerlab.org/Major-Traj-Limma-Voom.html |
| Bulk transcriptomic comparison between species | in Cardoso-Moreira et al.52 | https://apps.kaessmannlab.org/evodevoapp/ |
| Chimpanzee and human prefrontal cortex transcriptomic data | Ma et al.48 | https://doi.org/10.1126/science.abo7257 |
| Experimental models: Cell lines | ||
| Human: HEK293T | ATCC | RRID:CVCL_1926 |
| Hamster: CHO | ThermoFisher | Cat# A29127 |
| Experimental models: Organisms/strains | ||
| Mouse: CD1 mice | Charles River Laboratory | RRID:IMSR_CRL:022 |
| Recombinant DNA | ||
| pCIG | Suzuki et al.39 | RRID:Addgene_122953 |
| pCIG-LSL | Iwata et al.92 | N/A |
| pCIG-LRRC37B | This Study | N/A |
| pCIG-LSL-LRRC37B | This Study | N/A |
| pCIG-LRRC37B-HA | This Study | N/A |
| pLRRC37B_ECTO-Fc | This Study | N/A |
| pLRR-Fc | This Study | N/A |
| pLRRC37B_ECTO-ALP | This Study | N/A |
| pDisplay™ | ThermoFisher | Cat# V66020 |
| pdisplay-LRRC37B_ECTO | This Study | N/A |
| pdisplay-LRRC37B-LRR_ECTO | This Study | N/A |
| pdisplay-LRRC37B-LB_ECTO | This Study | N/A |
| pdisplay-LRRC37BΔLRR_ECTO | This Study | N/A |
| pdisplay-LRRC37BΔLB_ECTO | This Study | N/A |
| pCIG-LRRC37A2-HA | This Study | N/A |
| pCIG-LSL-LRRC37A2-HIS | This Study | N/A |
| pCIG-FGF13A | This Study | N/A |
| pCIG-FGF13B | This Study | N/A |
| pCIG-FGF13VY | This Study | N/A |
| pCIG-FGF13core | This Study | N/A |
| pLRRC37Bmacaque | Genscript | Custom made |
| pLRRC37Bchimpanzee | Genscript | Custom made |
| pCIG-LRRC37Bchimpanzee-HA | This Study | N/A |
| pSCN1B | Origene | Cat# RC209565 |
| pdisplay-SCN1B | This Study | N/A |
| pSCN8A | deKeyser et al.93 | RRID:Addgene_162280 |
| pCAG-cre | Hand et al.94 | N/A |
| pCAG-GEPH.FingR-tdTomato-IL2RGTC | Gift from Juan Burrone (King’s College London, UK) | N/A |
| Software and algorithms | ||
| R | R project | https://www.r-project.org/ |
| Scanpy | Scanpy | https://scanpy.readthedocs.io/en/stable/ |
| Matlab | Mathworks | https://www.mathworks.com/ |
| Fidji | ImageJ | https://imagej.net/software/fiji/ |
| GraphPad | Prism | https://www.graphpad.com/ |
Resource availability
Lead contact
Further information and requests for resources and reagents should be directed to and will be fulfilled by the lead contact, Pierre Vanderhaeghen (pierre.vanderhaeghen@kuleuven.be).
Materials availability
All unique/stable reagents generated in this study are available from the lead contact.
Data and code availability
-
•
All data are available in the manuscript or the supplemental information.
-
•
This paper does not report original code.
-
•
Any additional information required to reanalyse the data reported in this work paper is available from the lead contact upon request.
Experimental model and study participant details
Human tissue collection and preparation
The study on research involving human subjects was approved by the Ethics Committee Research of University Hospitals Leuven (UZ Leuven) (reference S61186). Prior to surgery, written informed consent was obtained. Information related to sex, age, race, socioeconomic status, cause of the surgery, and medication were retrieved from the medical report of the patients. Information on sex, age and cause of the surgery are provided below and in Table S2.
Human cortical samples used for acute recordings and post-hoc staining as well as IPs were resected from the temporal cortex during neurosurgery. All samples represented the lateral temporal neocortex and were obtained from patients who underwent amygdalohippocampectomy for medial temporal lobe seizures either due to hippocampal sclerosis, focal cortical dysplasia or low-grade mesial temporal tumours. They were obtained from patients, males and females, aged between 2 and 62 years old. Samples were collected at the time of surgery, immerged in ice-cold ACSF (NaCl 126 mM, NaHCO3 26mM, D-glucose 10mM, MgSO4 6mM, KCL 3mM, CaCl2 1mM, NaH2PO4 1mM, 295-305mM, pH adjusted to 7.4, with 5% CO2/95% O2) and transferred immediately to the laboratory, with processing (slicing for electrophysiology or protein extraction) in an interval of 5-10 minutes. Slicing solution contained choline chloride 110mM, NaHCO3 26mM, Na-ascorbate 11.6 mM, D-glucose 10mM, MgCl2 7mM, Na-pyruvate 3.1 mM, KCl 2.5 mM, NaH2PO4 1.25mM, CaCl2 0.5 mM; 300–315 mOsm, pH adjusted to 7.4, with 5% CO2/95% O2 and was ice-cold. Recovery solution was the same than the ACSF used for the transfer from hospital. Slicing was performed with a vibrating blade microtome or using a comprestome, and 300-μm slices were incubated for around 30 min at 32 °C in ACSF. Slices were then stored at around 20 °C until use for electrophysiological recordings. Slices were immerged overnight in ice-cold PFA 4% (Histofix) and then stored in PBS azide 0.03% for post-hoc blind immunostaining.
Some human cortical samples used only for immunostaining were also obtained from UZ Leuven. These samples represented the lateral temporal, fronto-insular or temporo-parietal neocortex of patients, males and females, aged of 7, 11,14, 22, and 38 years old. They were immerged in sucrose 8% PFA 4% (pH = 7.4) during 3 hours and then conserved in PBS azide 0.03% before and after sectioning at the vibratome (80 μm thickness). Two samples of the temporal cortex of patients, males and females, 30 and 54 years old, have been immerged in sucrose 8% PFA 4% (pH = 7.4) for 3 hours, then dehydrated in PBS sucrose 30%, frozen in OCT and conserved in PBS azide 0.03% after sectioning at the cryostat (50 μm thickness free-floating). Those two samples have been used to stain the grey and white matters.
Other human cortical samples used only for immunostaining originated from frozen specimen stored at the Netherlands Brain Bank (NBB), Netherlands Institute for Neuroscience, Amsterdam (reference 1256S). All material has been collected from donors from whom a written informed consent for a brain autopsy and the use of the material and clinical information for research purposes had been obtained by the NBB. We received information related to sex, age, post-mortem delay, ApoE allels, cerebrospinal fluid pH, brain weight, cortical area. These samples represented the superior and lateral occipital as well as superior parietal neocortex of individuals, males and females, aged of 24 and 45 years old (see also Tables S2 and S3). Moreover, they were obtained from control patients without known brain or cognitive disorders declared. They were cut at the cryostat (25 μm thickness), stored at -80°C and post-fixated using sucrose 8% PFA 4% (pH = 7.4) during 30 minutes.
Other human cortical samples used only for immunostaining originated from frozen specimen stored at the Edinburgh Brain Bank (reference BBN_2338) and King’s College London Brain Bank (references BBN_17052/17057/17060/17062), United Kingdom. All material has been collected from donors from whom a written informed consent for a brain autopsy and the use of the material and clinical information for research purposes had been obtained by the UK Brain Bank. We received information related to sex, age, post-mortem delay, cause of death, cortical area. These samples represented the occipital and temporal neocortex of individuals, males and females, aged between 3 months, 4 months, 21 months and 16 years old (see also Tables S2 and S3). Moreover, they were obtained from control patients without brain or cognitive disorders declared. They were cut at the cryostat (25 μm thickness), stored at -80°C and post-fixated using sucrose 8% PFA 4% (pH = 7.4) during 30 minutes.
Non-human primate collection and preparation
Non-human primate samples used for immunostaining originated from frozen specimen stored at the Biomedical Primate Research Center, Rijswijk, The Netherlands. Chimpanzee samples originated from 17-year-old female, 18-year-old male, 34-year-old male and 37-year-old male individuals. Macaque samples originated from 1-year-old female, and two 4-year-old male macaque rhesus individuals. These samples represented the temporal neocortex. More details in Table S3. They were cut at the cryostat (25 μm thickness), stored at -80°C and post-fixated using sucrose 8% PFA 4% (pH = 7.4) during 30 minutes.
Animals
All mouse and rat experiments were performed with the approval of the KU Leuven Committee for animal welfare (protocol 2018/008, 089/2016 and 214/2017). Animals were housed under standard conditions (12 h light:12 h dark cycles) with food and water ad libitum. Mouse housing, breeding and experimental handling were performed according to the ethical guidelines of the Belgian Ministry of Agriculture in agreement with European community Laboratory Animal Care and Use Regulations (86/609/CEE, Journal fficial de l’Union européenne, L358, 18 December 1986). Embryos (aged E15.5) of the mouse strain ICR (CD1, Charles River Laboratory) were used for in utero electroporation. The plug date was defined as embryonic day (E)0.5, and the day of birth was defined as P0. Animals were processed between P24 and P32. The data obtained from all animals were pooled without discrimination of sexes for the analysis. Data for this study are derived from a total of 143 mice of both sexes and 6 rats of both sexes.
Cell lines
HEK293T human embryonic kidney cells were obtained from American Type Culture Collection (ATCC cat# CRL-11268). HEK293TT cells were grown in Dulbecco’s modified Eagle’s medium (DMEM; Invitrogen) supplemented with 10% fetal bovine serum (FBS; Invitrogen), 100mM Na-pyruvate, 8.9 mM NaHCO3, and penicillin/streptomycin (Invitrogen) and split using TrypLE™ Express Enzyme.
CHO hamster ovarian cells were obtained from Thermofisher (cat#A29127). CHO cells were grown in suspension in CHOgro High Yield Expression System (Mirus).
Protein and peptide reagents
FGF13A E. coli recombinant protein originates from Novus Biologicals (NBP2-35009). FGF13A F13ExonS, FGF13A F13ExonS-biotin, 5/6FAM-FGF13A F13ExonS (FGF13A amino acids 1-63), FITC-FGF13B ExonU 1-10, FITC-Random1(KPMLSENGCM) and FITC-Random3(HEWGRQQYYW) peptides have been custom synthethized by GenScript and ThermoFisher. LRR recombinant protein was produced in the laboratory of Maarten Dewilde from CHO cells. LRRC37B-Fc recombinant protein was produced in the laboratory of Joris de Wit from HEK-293T cells. Serum extracted Fc protein was purchased at Jackson ImmunoReseach.
Method details
Genome and transcriptome analysis
Encoding genes paralogs and orthologs originated from Giannuzzi et al.46 and Ensembl gene trees (https://www.ensembl.org). Copy number estimates for genes LRRC37A, LRRC37A2, LRRC37A3, and LRRC37B were obtained using QuicK-mer249 in windows of 500 unique k-mers. High-coverage whole-genome sequencing data form 2,504 unrelated individuals from five continental “super populations”91 were downloaded in cram format and used as input for QuicK-mer2 with T2T-CHM13 (v1.0) as reference Nurk et al.95. We genotyped overall gene CN as the mean CN across the gene body using a custom python script. CN-dotplots generated using the R package ggplot2.
Transcriptomic expression in the human cerebral cortex has been analysed from data available at Human MTG 10x SEA-AD Allen Brain Map (https://portal.brain-map.org/atlases-and-data/rnaseq) and published in Hodge et al..35 Cells with “No class” annotations were excluded from the analysis and differential expression test was performed using Scanpy (1.8.2) with Wilcoxon ranked sum method.96 Postnatal expression and statistical analyses in human has been described in Herring et al.51 and is available at http://brain.listerlab.org/Major-Traj-Limma-Voom.html.
Bulk transcriptomic comparison between species is an analysis of data from Henrik Kaessmann laboratory (Heildelberg, Germany) described in Cardoso-Moreira et al.52 and available at https://apps.kaessmannlab.org/evodevoapp/. Genes considered are the following: Ensembl:ENSG00000176681(human LRRC37A), Ensembl:ENSG00000238083 (human LRRC37A2), Ensembl:ENSG00000176809 (human LRRC37A3), Ensembl:ENSG00000185158 (human LRRC37B), Ensembl:ENSMMUG00000008199 (macaque LRRC37-M1), Ensembl:ENSMMUG00000063877/Ensembl:ENSMMUG00000011880 (macaque LRRC37-M2), Ensembl:ENSMMUG00000018463 (macaque LRRC37-M7), Ensembl:ENSMUSG00000078632 (mouse LRRC37A) and Ensembl:ENSMUSG00000034239 (mouse GM884).
LRRC37B hominid proteins described in Figure S1B were the following: XP_024206155.2 (chimpanzee, Ncbi), XP_034799130.2 (bonobo, Ncbi), XP_055244566.1 (gorilla, Ncbi), A0A2J8TN88 (orangutan, Uniprot).
Single cell transcriptomic analysis of human and chimpanzee prefrontal cerebral cortex were performed on data kindly shared by Nenad Sestan laboratory (Yale, USA) as described in Ma et al..48 Chimpanzee genes considered are the following: LOC749894 (LRRC37B, Ncbi), LOC468298 (LRRC37A, Ncbi) and LOC107968981 (LRRC37A2, Ncbi). One to one orthologous genes between human and chimpanzee were obtained from Ensembl Biomart.97 Differential expression test was performed using pseudo-bulk approach with Deseq298 and the Wald Test. Gene expressions are represented as logCPM values.
Human and non-human primate cortex immunostaining
For immunofluorescent staining, human vibratome and cryosections as well as non-human primate sections were stained using Cy3 TSA amplification for LRRC37B. Briefly, slice were treated with tap water (5mn for vibratome sections, 1mn for cryosections), BLOXXAL reagent (3 hours for vibratome sections, 10mn for cryosections), three TNT washes (0.1 M TRIS-HCl, pH 7.5, 0.15 M NaCl, 0.3% Triton), TNB incubation for 2 hours and then incubation in TNB with rabbit anti-LRRC37B 1:1000 antibody which recognizes the LB specific domain (HPA015135, Merck) at 4°C (overnight for cryosections, 3 days for vibratome sections). LRRC37B antibody belongs to the Prestige Antibodies® that are developed using open-access data from the Human Protein Atlas and validated using IHC, WB, ICC-IF, or RNA sequencing and compared to bioinformatic information and literature. Additionally, to assess its specificity, we confirmed by western blot (data not shown) and on transfected HEK-293 cells that it recognizes LRRC37B but not LRRC37A-type proteins (Figures S2C and S2D). Moreover, LRRC37B staining on mouse sections (mouse is devoid of LRRC37B-type gene) did not show immunoreactive background compared to LRRC37B transfected mouse neurons or human tissues (Figures 1H, 2A, 5A, and S3A). After five washes with TNT, sections were incubated overnight at 4°C with anti-rabbit IgG antibody conjugated with HRP 1:100. Cy3 TSA reaction was performed after five washed with TNT (10mn reaction for vibratome sections, 3mn for cryosections). Slices were then transferred into the blocking solution (PBS 0.3% Triton, 5% horse serum, 3% BSA) and incubated for 1 hour. Brain slices were if required incubated at 4°C with mouse anti-ankyrin-G (1:500; MABN466, Merck) antibody (3 days for vibratome sections, overnight for cryosections). For stainings in the white matter, free-floating cryosections were incubated after LRRC37B TSA amplification with mouse anti-Ankyrin-G and rabbit anti-Nav1.6 antibody for 3 days at 4°C (1:250; Alomone, ASC-009). After three PBS washes, slices were incubated overnight at 4°C with donkey anti-mouse a488 or a647 and Hoechst (1:10000). For patched sections, brain slices were directly incubated overnight in PBS at 4°C containing streptavidin-a488 1:500 and Hoechst 1:10000. After three washes in PBS, brain sections were mounted on a slide glass with the mounting reagent (DAKO glycerol mounting medium) using #1.5 coverslips.
DNA constructs
LRRC37B cDNA originates from IRCMp5012D0514D (SourceBiosciences) whose sequence miss exons 4-5 which have been amplified by PCR from a cDNA library derived from GW18 fetal cortex (Suzuki et al.39) using the primers designed on the basis of the sequence of reference genome. The size of PCR fragment was confirmed and PCR fragment was subcloned into the BsmbI and EcorI restriction sites of the original cDNA by InFusion cloning. LRRC37B cDNA has been inserted by PCR amplification and InFusion cloning into the multicloning site between CAG promotor and IRES in the lentiviral backbone pCIG (CAG-IRES-EGFP-WPRE, Addgene #122953) (Suzuki et al.39) and pCIG-LSL (CAG-LSL-IRES-EGFP-WPRE) described in (Iwata et al.92). Resulting pCIG-LRRC37B and pCIG-LSL-LRRC37B plasmids have been used compared to pCIG and pCIG-LSL in in utero electroporation experiments.
LRRC37B cDNA has been PCR amplified adding a Cter HA tag and inserted into the pCIG backbone at the multicloning site between CAG promotor and IRES. Resulting pCIG-LRRC37B-HA plasmid has been used compared to pCIG in in utero electroporation experiments. All constructs were verified by DNA sequencing.
Predicted extracellular sequence lacking the signal peptide of LRRC37B (LRRC37B_ECTO, Uniprot) corresponding cDNA has been cloned by PCR amplification into a modified pCMV6-XL4 as previously described59 leading to pLRRC37B_ECTO-Fc using InFusion cloning. Sequence coding for the LRR domain (amino acids 468-841) has been cloned by PCR amplification into the modified pCMV6-XL4 vector leading to pLRR-Fc using InFusion cloning. Fc-fusion protein contain a prolactin leader peptide (PLP) followed by an N-terminal FLAG tag, ectodomain of interest, a 3Cpro cleavage site, and the dimeric human Fc domain. Similarly, LRRC37B-alkaline phosphatase (ALP) fusion protein contain a leader peptide as previously described,59 a FLAG tag and ectodomain of interest (pLRRC37B_ECTO-ALP). All constructs were verified by DNA sequencing.
Predicted extracellular sequence lacking the signal peptide of LRRC37B (LRRC37B_ECTO, Uniprot) corresponding cDNA and truncated versions have been cloned by PCR amplification into pDisplay™ Mammalian Expression Vector (ThermoFisher V66020) using InFusion cloning resulting in pdisplay-LRRC37B_ECTO (amino acids 28 – 905), pdisplay-LRRC37BΔLRR_ECTO (amino acids 28 – 522: 748 – 905), pdisplay-LRRC37B-LRR_ECTO (amino acids 468 – 841), pdisplay-LRRC37BΔLB_ECTO (amino acids 186 – 905), pdisplay-LRRC37B-LB_ECTO (amino acids 28 – 520). All constructs were verified by DNA sequencing.
LRRC37A2 cDNA originates from OCABo5050B0130D (SourceBiosciences) and has been inserted into the pCIG backbone by PCR amplification adding a Cter HA tag or into the pCIG-LSL backbone by PCR amplification adding a Cter HIS tag, and InFusion cloning into the multicloning site between CAG promotor and IRES or LSL and IRES, respectively (pCIG-LSL-LRRC37A2-HIS and pCIG-LRRC37A2-HA). All constructs were verified by DNA sequencing.
FGF13A cDNA plasmid originates from Origene (RC204164) and has been PCR amplified for insertion into pCIG plasmid by InFusion cloning. FGF13B, FGF13VY, FGF13core have been PCR amplified from FGF13A cDNA with primers targeting the core domain of FGF13 and with ExonS B or VY in the 5’ primer. All constructs were verified by DNA sequencing.
p-LRRC37Bmacaque (ORF XP_028692824.1, Ncbi) and p-LRRC37Bchimpanzee (ORF CK820_G0028539, Uniprot) have been synthetized by GenScript and inserted in pcDNA3.1(+)-C-HA backbone (Addgene #128034). LRRC37Bchimpanzee-HA cDNA has been inserted by PCR amplification and InFusion cloning into the multicloning site between CAG promotor and IRES in the lentiviral backbone pCIG. All constructs were verified by DNA sequencing.
p-SCN1B-FLAG plasmid originates from Origene (RC209565); pSCN8A plasmid originates from Addgene (#162280) and previously described in DeKeyser et al..93 pCAG-cre is a gift from Franck Polleux laboratory (United States) previously described in Hand et al..94 pCAG-GEPH.FingR-tdTomato-IL2RGTC is a gift from Juan Burrone (United Kingdom), derived from pCAG_GPHN.FingR-mKate2-IL2RGTC (Addgene #46297) previously described Gross et al..99 pdisplay-GPR158_ECTO, pdiplsay-SLIRTK2_ECTO and pdisplay-LRRTM1_ECTO were previously described.100,101 pCD4_ECTO is a gift from Luís Ribeiro (Joris de Wit’s laboratory), with the cDNA of the predicted extracellular domain of CD4, originating from pdisplay-CD4 (Addgene #51604) previously described,102 inserted into the pDisplay™ Mammalian Expression Vector (ThermoFisher V66020).
Live staining of HEK-293T cells
HEK-293T cells were split on coverslips and have been transfected with 500ng of each construct total amount (1ug) of DNA (pCIG + pCIG-humanLRRC37B-HA or + pCMV-chimpanzeeLRRC37B-HA or + pCMV-macaqueLRRC37B-HA or + pCIG-humanLRRC37A2-HA), using XtremeGene9 transfection reagent.
For live staining, 48 hours after transfection, medium was washed with cold PBS and then rabbit anti-LRRC37B (1:1000, as described above) was applied in PBS for 1h at 4°C. This was followed by washes in PBS, fixation 30mn with PBS PFA 4% at 4°C. After washes in PBS, cells were blocked for 1h in PBS 5% HS 3% BSA, and then with 1:1000 donkey anti-rabbit Cy3 and Hoechst 1:10000 for 2 hours in the same solution at room temperature.
For staining after fixation and permeabilization, cells were washed with cold PBS and fixed 30mn with PBS PFA 4% at 4°C. After washes in PBS, cells were blocked for 1h in PBS 5% HS 3% BSA, and then with rabbit anti-HA (1:1000; CST 3724S, Bioke) overnight at 4°C in the same solution. After washes in PBS, 1:1000 donkey anti-rabbit Cy3 and Hoechst was applied for 2 hours in the same blocking solution at room temperature.
Coverslips were mounted on a slide glass with the mounting reagent (DAKO glycerol mounting medium).
In utero electroporation
Barrel cortex of E15.5-day-old embryos of timed-pregnant CD1 mice were unilaterally electroporated with lentiviral plasmids. Briefly, the dam was anesthetized with isoflurane following buprenorphine and carprofen injection, and the uterus exposed. A solution of 1-2 μg/μl DNA and 0.01% fast green dye was injected into the embryonic lateral ventricle with a heat-pulled glass capillary. For immunostainings and image analysis, pCIG-LSL plasmids (1000 ng/μL) were used together with pCAG-cre (15 ng/ μL) eventually with pCAG-GEPH.FingR-tdTomato-IL2RGTC while for electrophysiology pCIG plasmids were used (250 – 1000 ng/μl) (see above). For LRRC37Bchimpanzee gain-of-function, pCIG-LRRC37B-chimpanzee was used (see above). The embryo’s head was then placed between the paddles of pair of tweezer electrodes with the cathode lateral to the filled ventricle and five 50 ms, 30 V pulses were delivered with an interval of 950ms by a BTX830 electroporator (Harvard Apparatus). After electroporation, the uterus was replaced, the incision sutured closed and placed on a heating plate until recovery.
Mouse cortex processing and immunostaining
Mouse P28 animals were perfused transcardiacally with ice-cold sucrose 8% PFA 4%. Brains were dissected and soaked in the same fixative for 3 hours, then stored in PBS azide. Then they either have been sectioned in 80 μm thickness using vibratome or 50 μm thickness using cryostat after dehydration in sucrose 30% and freezing in OCT. Slices were transferred into the blocking solution (PBS 0.3% Triton, 5% horse serum, 3% BSA) and incubated for 1 hour. Brain floating slices were incubated 3 days at 4°C with primary antibodies: rabbit anti-LRRC37B (1:1000, as described above), mouse anti-Ankyrin-G (1:500, as described above), mouse anti-FGF13A (1:500; MA5-27705, ThermoFisher), chicken anti-EGFP (1:1000; ab13970, Abcam), rat anti-mCherry which recognizes tdTomato (1:1000; M11217, ThermoFisher), mouse anti-pan-Navα (1:500; S8809, Merck) and rat anti-HIS (1:1000; ab206504, Abcam). For VGAT staining (guinea pig anti-VGAt 1:500; 131 004, Synaptic Systems), stainings have been done sequentially in blocking solution PBS 1% Triton, 5% horse serum, 3% BSA. After three PBS washes, slices were incubated overnight at 4°C with secondary antibodies in PBS: donkey anti-rabbit Cy3, anti-rabbit a594, anti-mouse a647, anti-chicken a488, anti-rat Cy3, anti-guinea pig a647 (1:1000 or 1:250 for cryosections used for STED imaging) and Hoechst (1:10000). After three washes in PBS, brain sections were mounted on a slide glass with the mounting reagent (DAKO glycerol mounting medium) using #1.5 coverslips.
Image acquisition
Confocal images were obtained with Zeiss LSM880 and LSM900 driven by Zen Black and Blue softwares equipped with objectives 10x, 20x, oil immersion 25x and oil immersion 40x, AiryScan system and argon, helium-neon and 405 nm diode lasers.
STED single focal section images were obtained with an Abberior system with Olympus IX83 body equipped with 100x oil immersion, 480, 532, 640 nm excitation lasers and 595 nm 775 nm depletion lasers. STED pictures were deconvolved using Huygens deconvolution software. Except if specified, representative pictures are maximum projections.
Image analysis
AIS intensity profile was done on maximum projection pictures in Matlab as previously described.30 In mouse, the beginning of the AIS was set using the EGFP channel (starting from the soma). In human, ankyrin-G was used to set the beginning of the axon.
Puncta (Figures S3H and S3I) and area quantification (Figure S6B) have been done using Fiji. On average, 10 focal sections (0.4 μm thickness) maximum projection was used for quantification. EGFP was used to delineated using polyline ROIs the soma and the AIS (30 μm starting from the soma). Pictures were binarized using global thresholding of the gephyrin-tdTomato, VGAT, or FGF13A stainings. In this case, grayscale images are converted to binary (halftone or black & white) by defining a grayscale cut-off point. Grayscale values below the cut-off become black and those above become white. These pictures have been used to quantify manually the number of puncta in Figures S3H and S3I. They have been used to quantify the positive area for FGF13A using Fiji area measurement tool in Figures 5B and S6B.
Autocorrelation of the LRRC37B signal was done on STED images using Fiji with the Correlate_Profiles.js script from Christophe Leterrier (Aix Marseille Université, France) as described in Vassilopoulos et al..70 Axons were manually traced in ImageJ using polyline ROIs. The normalized autocorrelation curve of the corresponding intensity profile was calculated and plotted. The first non-zero peak of the averaged autocorrelation curve was fitted in Prism (Graphpad software) to estimate its position, providing the periodicity wavelength.
Pixel-to-pixel co-occurrence of the ankyrin-G signal to Nav1.6 or LRRC37B signals in the white matter was performed on pixel data from focal plane confocal images using the Coloc2 plugin from Fiji103,104 to calculate Pearson correlation coefficients.105,106 Data are from 3 pictures per individual from 2 individuals (30, 54 yo) and displayed as mean of correlation per picture ± SD.
Pixel-to-occurrenceoccurence of the LRRC37B signal to FGF13A or pan-Navα signals was performed on pixel data from rectangle ROIs of STED images using the Coloc2 plugin from Fiji103,104 to calculate Pearson correlation coefficients.105,106 Data are from 21 neurons from 3 individuals from 3 litters and displayed as mean of correlation per neuron ± SD.
Electrophysiological recordings and analysis
For mouse experiments, coronal slices were prepared from P24–32 animals. Briefly, after decapitation, the brain was quickly removed and transferred into ice-cold cutting solution (in mM): 87 NaCl, 2.5 KCl, 1.25 NaH2PO4, 10 glucose, 25 NaHCO3, 0.5 CaCl2, 7 MgCl2, 75 sucrose, 1 kynurenic acid, 5 ascorbic acid, 3 pyruvic acid, pH 7.4 with 5% CO2/95% O2, and whole brain coronal slices (250 μm) were cut using a vibratome (VT1200, Leica Biosystems). Afterward, slices were transferred to 32 °C cutting solution for 45 min to recover and finally maintained at room temperature until used for recordings.
Human cortical samples were collected at the time of surgery, immerged in ice-cold ACSF (NaCl 126 mM, NaHCO3 26mM, D-glucose 10mM, MgSO4 6mM, KCL 3mM, CaCl2 1mM, NaH2PO4 1mM, 295-305mM, pH adjusted to 7.4, with 5% CO2/95% O2) and transferred immediately into the laboratory, with processing (slicing for electrophysiology or protein extraction) in an interval of 5-10 minutes. Slicing solution contained choline chloride 110mM, NaHCO3 26mM, Na-ascorbate 11.6 mM, D-glucose 10mM, MgCl2 7mM, Na-pyruvate 3.1 mM, KCl 2.5 mM, NaH2PO4 1.25mM, CaCl2 0.5 mM; 300–315 mOsm, pH adjusted to 7.4, with 5% CO2/95% O2 and was ice-cold. Recovery solution was the same than the ACSF used for the transfer from hospital. Slicing was performed with a vibrating blade vibratome (Leica VT1200) and 300-μm slices were incubated for around 30 min at 32 °C in ACSF. Slices were then stored at around 20 °C until use for electrophysiological recordings. Slices were individually transferred to 32 °C cutting solution for 6 min to recover and afterwards stored in human recovery solution at room temperature until use. For some mouse experiments (e.g. direct comparison between mouse and human neuronal excitation) coronal slices were also made in choline chloride cutting solution.
Recordings were performed in cortical layers 2/3 of the barrel cortex for mouse samples and in cortical layers 2/3 of the temporal cortex for human samples. For recordings, mouse and human brain slices were continuously perfused (32-34°C) in a submerged chamber (Warner Instruments) at a rate of 3–4 ml/min with (in mM): 127 NaCl, 2.5 KCl, 1.25 NaH2PO4, 25 NaHCO3, 1 MgCl2, 2 CaCl2, 25 glucose at pH 7.4 with 5% CO2/95% O2. Whole-cell patch-clamp recordings were done using borosilicate glass recording pipettes (resistance 3.5–5 MΩ, Sutter P-1000), using a double EPC-10 amplifier under control of Patchmaster v2 x 32 software (HEKA Elektronik, Lambrecht/Pfalz, Germany) or a DigiData1550B combined with Multiclamp 700B using Clampex 10.7 (Axon Instruments). The following internal medium was used (in mM): 135 K-Gluconate, 4 KCl, 10 HEPES, 4 Mg-ATP, 0.3 Na2-GTP, 10 Na2-phospocreatine, 3 biocytin (pH 7.3). Cell intrinsic properties were recorded in current clamp, while sEPSCs and sIPSCs were recorded in voltage clamp at -70 mV and 0 mV, respectively. Currents were recorded at 20 Hz and low-pass filtered at 3 kHz when stored. Single action potentials were recorded at 50 Hz and low-pass filtered at 10 kHz. The access resistance and membrane capacitance were manually compensated and subsequently 75-85% series resistance compensation was used for voltage clamp experiments. Only cells with an access resistance less than 20 MΩ were included for analysis. During current clamp experiments the previously set capacitance compensation was applied. Junction potential was calculated to be approximately 12 mV, data shown are not compensated. Cell intrinsic properties and action potential phase planes were extracted using Fitmaster (HEKA Elektronik, Lambrecht/Pfalz, Germany) or Clampfit 10.7 (Axon Instruments). Spontaneous input was analysed using Mini Analysis program (Synaptosoft). For protein/peptide bath application experiments we used consecutive repeats of recordings (control followed by recordings 3 to 16 minutes after application), 3 minutes application is plotted.
For initial intracellular application experiments, 50 nM FGF13A were added to the intracellular pipette solution and standard approach procedures were used. Next, to minimize FGF13A exposure of the slice, a fluorescent dye was added to the intracellular medium (Alexa568, 5 μM) to visually regulate minimal outflow of intracellular solution from the pipette during the approach and cell-attached phase of recordings. In both experiments (no application versus application), recordings were started 3 minutes after establishing whole-cell configuration, to allow infusion of FGF13A into the cell.
Phase plot analysis compares the rate of change (first derivative) in voltage during APs (y-axis) to the membrane voltage (x-axis). We used 4 independent experimental paradigms to study the phase planes.
Method 1
Experiments inducing single evoke AP using near threshold stimulation intensity (1-2 nA; 2 ms) (Figure S3G). This is a dedicated method to study AP kinetics. Near threshold stimulations results in both failure and successful initiation of single APs. Using this approach APs initiate with a slight delay after stimulation, which allows segregation of the stimulation artefact and the subsequent rising phase of the resulting action potential. Single APs were recorded at 100 kHz to increase the data density for these single AP events. For these experiments conventional bridge balance and pipette capacitance compensation were optimized to improve separation between AP and stimulation.
Method 2
Experiments testing single AP generation using ramping protocol (Figures 2F, 7H, S3F, and S7G). APs were initiated using ramp current injections from holding membrane potential (-70 mV) to suprathreshold levels. The first AP initiated during this protocol was used for phase plot analysis. Since only the first action potential is used for analysis, this method does not affect voltage dependent processes between generated APs. However, ongoing depolarization prior to AP firing could already induce voltage dependent processes.
Method 3
Experiments inducing single evoked APs using suprathreshold stimulation (to reliably evoke single APs, 2 ms, 1-2 nA) combined with automated stimulation correction (Figures S3H and S7H). Suprathreshold depolarizations were used (15-20 repetitions every 1.5 seconds) to reliably evoke APs. To remove the transient response and remaining capacitive signal of the stimulation that interfered with the initial onset phase of resulting APs, we subtracted preceding summated subthreshold depolarization (4x) from the suprathreshold stimulation. This method does not rely on finding near threshold stimulation intensity for AP initiation and therefore circumvents failure rate and stochastic success in separation between stimulation and resulting APs. Although the applied correction does not affect the absolute values of membrane voltage rates, it does inherently change the voltage dependence of these rates (left shift of phase plots). Therefore this method can be used for quicker quantification of the peak rates (AIS, somatic and repolarization peak amplitudes), but should not be used for quantification of membrane voltage dependency. Single APs were recorded at 50 kHz and low-pass filtered at 10 kHz. Bridge balance and pipette capacitance did not affect single AP profiles recorded using automated current transient removal (access resistance < 20 MΩ).
Method 4
Experiments testing AP generation using increasing somatic current injections (1 sec)(Figures 4F, 5G, S5D, S5H, and S6F). We selected the first current step which was sufficient to initiate APs (e.g. front example traces in Figures 4A and 5C). Normally 3-5 dispersed AP could be included in this phase plot analysis. This method allows analysis of several APs during the same stimulation. However, underlying current injection could affect voltage dependent processes that normally occur in between APs (e.g. voltage dependent channel recovery).
For all methods, the raw phase planes from analysis software were imported in Excel software for further processing and subsequent cursor-based extraction of AIS, somatic and repolarization peaks. We extracted the AIS/somatic peak voltage and repolarization minimal plateau voltages of several individual APs per neuron, which were then averaged for each cell. All methods resulted in similar results in mouse transfected neurons (AIS component decrease in LRRC37B-transfected neurons compared to control neurons with other components remaining unchanged) (Figures 2F, 5G, and S3F–S3H). For experiments on human material we used Methods 2 and 3 which resulted in comparable results (AIS component decrease in LRRC37B-positive neurons compared to LRRC37B-negative neurons with other components remaining unchanged) (Figures 7H, S7G, and S7H).
Elisa assay
An ELISA-based assay58 was used to identify the interaction between ectodomain (as defined in the Uniprot database) of 920 cell surface or secreted proteins cloned in frame with an Fc domain against LRRC37B_ECTO-ALP fusion as described in Apóstolo et al.59 The library also contained AIS proteins or proteins coded by genes enriched in chandelier interneurons as previously described29,36,84: ALCAM, CDH4, CDH6, CDH11, CNTNAP2, CNTNAP5, DPP10, FGF13 isoform 1 (FGF13A), FSTL5, ITGAV, ITGA6, LRRN1, LRRN2, NFASC, OLFM3, PCDH19, PCSK2, ROBO1, SGCD, SLITRK1, SLITRK5, TENM4, THSD7A, UNC5B.
Horseradish peroxidase (HRP) conjugated anti-Fc antibody develops a blue colour if the prey (FGF13A) remain bound to the bait (LRRC37B) after the washes. After the initial identification, the experiment has been repeated 3 times using triplicate wells.
Protein extraction and Immunoprecipitations
HEK293T have been transfected with 500-2000ng of cDNA using XtremeGene9 transfection reagent. 72 hours after transfection, cells were lysed in lysis buffer (50mM Tris-HCl, pH 7.5, 1% sodium deoxycholate, 0.1% Triton, proteinase inhibitors) on a wheel for one hour in a cold room. When required, FGF13A and its ExonS (F13ExonS) were applied in the culture medium 5 hours before protein extraction.
EGFP positive area of P17 mouse cortex has been dissected using forceps in cold PBS of brains after cervical dislocation. Cortices have been homogenized in homogenization buffer (50mM Tris-HCl, pH 7.5, 1% sodium deoxycholate, proteinase inhibitor) using a Dounce homogenizer. After Triton addition (0.1% final concentration), samples have been rotated on a wheel for one hour in a cold room.
Human cortices (from 14yo-48yo patients) have been homogenized in homogenization buffer (50mM Tris-HCl, pH 7.5, 1% sodium deoxycholate, proteinase inhibitor) using a Dounce homogenizer. After Triton addition (0.1% final concentration), samples have been rotated on a wheel for one hour in a cold room.
After incubation, samples were centrifugated 25mn 16000g and lysates transferred in a new tube with addition of NaCl (final concentration 150 mM). Samples were incubated overnight on a wheel in a cold room with HA magnetic beads or protein A magnetic beads coupled with 1ug of mouse anti-pan-Navα (as described above) or rabbit anti-FLAG (ab1162, Abcam) or mouse anti-FGF13A (as described above) or mouse IgG (ThermoFisher) antibodies. Beads were washed 4 times with the washing solution (50mM Tris-HCl, pH 7.5, 1% sodium deoxycholate, 0.1% Triton,150 mM) and one time with PBS. Subsequently, samples were eluted in 2x Laemmli buffer at 95°C. Medium was centrifugated 25mn 16000g and diluted to final 1x Laemmli buffer at 95°C. The input (in 1x Laemmli buffer), medium, and immunoprecipitated samples were run in NUPAGE 12% Bis-Tris Protein Gel at the voltage of 90V for 2 hours in MOPS buffer and then transferred to PVDF Blotting Membrane at the voltage of 100V for 100 minutes. The membrane was blocked in the buffer (5% skim milk and 0.1% Tween20 in TBS) for 1 hour at room temperature and subsequently incubated in the blocking buffer containing rabbit anti-HA (1:1000, as described above), rabbit anti-LRRC37B (1:1000, as described above), mouse anti-FGF13A (1:1000, as described above), mouse anti-pan-FGF13 (1:1000; PA5-27302, ThermoFisher), mouse anti-beta-actin (1:5000; MA1-140, ThermoFisher), mouse anti-pan-Navα (1:500, as described above), rabbit anti-FLAG (1:1000; as described above), rabbit anti-SCN1B (1:500; CST 13950S, Bioké) antibodies overnight at 4°C, followed by the incubation in the blocking solution containing secondary antibody anti-Rabbit or Mouse IgG antibody conjugated with HRP at room temperature for 1 hour. Pierce ECL Western Blotting Substrate was used for signal detection.
LRR protein production and affinity measures
LRR protein was produced from CHO transfected cells (with LRR-Fc plasmid as described above) using TransIT-PRO Transfection Reagent (Mirus). Transfected CHO cells were cultured for 14 days in suspension on agitation at 32°C. Culture medium was centrifuged (4000g, 30mn) at 4°C and then supplemented with protease inhibitors. LRR-Fc protein was immunoprecipitated from the culture medium using AmMagTM Protein A Magnetic Beads (GenScript) on agitation overnight at 4°C. LRR protein was cleaved from the Fc using Pierce HRV 3C Protease (ThermoFisher) on agitation overnight at 4°C in the buffer provided with the enzyme. TCEP was then supplemented to reach final concentration of 1mM. Protease was then removed using HisPur Ni-NTA Magnetic Beads (ThermoFisher) on agitation overnight at 4°C. LRR protein concentration was then measured using Nanodrop.
The molecular weight of the LRR sample used in peptide membrane assays and affinity measured was studied using multi-angle light scattering (MALS) on a DAWN HELEOS MALS instrument from Wyatt Technology (Santa Barbara, CA, U.S.A.) with an incident laser wavelength of 658 nm. The proteins were separated using a Superdex 75 Increase 10/300 GL gel filtration column (GE Healthcare) connected to an LC-10 Prominence HPLC system (Shimadzu), equilibrated with 50 mM Tris, pH 7.4 containing 150 mM NaCl and 1mM TCEP, at a flow of 0.3 ml/min at RT. First, 25 μl of a 2.0 mg/ml bovine serum albumin standard (Pierce) was injected. The scattering intensities at different angles were collected, corrected for the refractive indices of glass and solvent and normalized using the standard. Then, 32μg (100 μL) of LRR protein was injected on the column. The value of dn/dc (wherein n is the refractive index of the solution and c the solute concentration) was set to 0.185 ml/g and the scattering data (collected at an interval of 0.5 s) were then fitted according to Zimm formulation.107
Fluorescence polarization (FP) assays were monitored under stable temperature (25 C) on a ClarioStar Plus plate reader (BMG, Germany) in black 384-well microplates (Grenier). N-terminally labeled peptides were dissolved in matching protein buffer and used to measure binding affinities with 482 nm excitation and 530 nm emission filters, using a 10 nm band-pass. Concentrations of target peptides were kept constant at 100 nM and ran against a two-fold serial dilution of protein, starting from 2 μM a stock concentration. Mixtures were allowed to reach equilibrium at room temperature for 20 min at room temperature. Peptide-alone controls were used for background fluorescence estimation. All experiments were performed in biological triplicates (with 3 technical triplicates each, n=9 measures). FP values were plotted against the log of protein concentrations and the dissociation constants (apparent Kd) were obtained following curve fitting analysis in GraphPad Prism 9.5.1.
Binding assay & affinity approximation
To estimate the FGF13A – LRRC37B affinity on the cell surface, a binding assay approach has been used as described in Savas et al.108 Briefly, HEK-293T cells were plated on 10cm plates, non-transfected (6 times for LRRC37B experiment, 11 times for Nav1.6 experiment) or transfected with the pdisplay empty vector (6 times for LRRC37B experiment, 9 times for Nav1.6 experiment), LRRC37B_ECTO (6 times), LRRC37B-LRR_ECTO (3 times), LRRC37BΔLRR_ECTO (3 times)(described above) or SCN8A (Nav1.6, 11 experiments), cultured for 24 hours, gently trypsinized and re-plated on 24 well plates and cultured for an additional 24 hours. Live cells were incubated with F13ExonS-biotin at 0, 1, 5, 10, 50, 100 nM and for some Nav1.6 experiments 500 nM and 1000 nM, fixed, probed with a streptavidin-HRP and reacted with TMB. The reaction was stopped with 1N HCl and transferred to 96 well plates and the absorbance was measured on a plate reader at 450 nm. All saturation binding calculations were performed with GraphPad Prism, One site –Specific binding, non-linear fit curve.
Pull down from rat brain extracts
Fc-Protein Purification for Mass-spectrometry was performed as described previously.71 LRRC37B_ECTO-Fc (aa 28-905, containing the entire ectodomain) protein was produced by transient transfection of HEK293T cells using PEI (Polysciences). Six hours after transfection, media was changed to OptiMEM (Invitrogen) and harvested 5 days later. Conditioned media was centrifuged, sterile-filtered and run over a fast-flow Protein-G agarose (Thermo-Fisher) column. After extensive washing with wash buffer (50 mM HEPES pH 7.4, 300 mM NaCl and protease inhibitors), the column was eluted with Pierce elution buffer. Eluted fractions containing proteins were pooled and dialyzed with PBS using a Slide-A-Lyzer (Pierce) and concentrated using Amicon Ultra centrifugal units (Millipore). The integrity and purity of the purified ecto-Fc proteins was confirmed with SDS-PAGE and Coomassie staining, and concentration was determined using a Bradford protein assay.
Affinity chromatography experiments were performed as previously described.71 Crude synaptosome extracts were prepared from 2-3 P21-22 rat brains per condition, homogenized in homogenization buffer (4 mM HEPES pH 7.4, 0.32 M sucrose and protease inhibitors) using a Dounce homogenizer. Homogenate was spun at 1,000 x g for 10 minutes at 4°C. Supernatant was spun at 14,000 x g for 20 minutes at 4°C. P2 crude synaptosomes were re-suspended in Extraction Buffer (50mmhEPES pH 7.4, 0.1MNaCl, 2 mM CaCl2, 2.5 mM MgCl2 and protease inhibitors), extracted with 1% Triton X-100 for 2 hours and centrifuged at 100,000 x g for 1 hour at 4°C to pellet insoluble material. Fast-flow Protein-A Sepharose beads (GE Healthcare) (250 μl slurry) pre-bound in Extraction Buffer to 100 μg human Fc or LRRC37-Fc were added to the supernatant and rotated overnight at 4°C. Beads were packed into Poly-prep chromatography columns (BioRad) and washed with 50 mL of high-salt wash buffer (50 mM HEPES pH 7.4, 300 mM NaCl, 0.1 mM CaCl2, 5% glycerol and protease inhibitors), followed by a wash with 10 mL low-salt wash buffer (50 mM HEPES pH 7.4, 150 mM NaCl, 0.1 mM CaCl2, 5% glycerol and protease inhibitors). Bound proteins were eluted from the beads by incubation with Pierce elution buffer and TCA-precipitated overnight. The precipitate was re-suspended in 8 M Urea with ProteaseMax (Promega) per the manufacturer’s instruction. The samples were subsequently reduced by 20-minute incubation with 5mM TCEP0 (tris(2carboxyethyl)phosphine) at RT and alkylated in the dark by treatment with 10 mM Iodoacetamide for 20 additional minutes. The proteins were digested overnight at 37°C with Sequencing Grade Modified Trypsin (Promega) and the reaction was stopped by acidification. Mass spectrometry analysis was performed by the VIB Proteomics Core (Ghent, Belgium). This led to 1355 protein hits unique to LRRC37B (meaning >0 hit in the LRRC37B condition, 0 in the Fc condition), among which 6 are known to be located at the level of the AIS (see also Figure S7A).
Quantification and statistical analysis
Data are represented as mean + standard error of the mean (SEM), mean ± standard deviation (SD), individual values with median, individual values with mean+SEM, median ± quartiles or median + SE median (see Main text, Figures 1, 2, 3, 4, 5, 6, and 7 legends, Figures S1–S7 legends, and STAR Methods sections). Unpaired Mann-Whitney test or paired Wilcoxon tests have been used for assessing the significance of differences in the analyses containing two conditions using GraphPad (see Main text; Figures 2, 4, 5, and 7 legends; Figures S3, S5, S6, and S7 legends; and STAR Methods sections as well as for n description). Differential gene expression between human and chimpanzee was assessed with Deseq2 test with pseudo-bulk approach and between human clusters using Wilcoxon ranked sum test using R (see Main text, Figures 1 and S2 legends, and STAR Methods sections). We selected unpaired Mann-Whitney tests because we assumed that we selected randomly neurons analysed, that the two samples tested (e.g. LRRC37B vs control) were independent, and because we measured continuous or ordinal variables that can be ranked. We selected paired Wilcoxon tests because we assumed that pairs (e.g. a neuron before and after application) were selected randomly, because we measured continuous variables that can be ranked, and because we used >5 pairs per test.
For transcriptomic analysis, data from Hodge et al.35 originate from 5 human individuals (29 years old male, 42 years old male, 43 years old female, 50 years old male, 60 years old female), Ma et al.48 from 4 individuals for each species (for human: 19 years old male, 36 years old male, 50 years old female, 64 years old male; for chimpanzee: 27 years old male, 31 years old male, 45 years old female, 50 years old female) and Herring et al.51 from 25 individuals (2 days old to 40 years old, 11 females and 14 males).
For stainings on primate cortical sections, details are indicated in Table S3. Data for human white matter are from 3 pictures per individual from 2 individuals (30, 54 yo). For human AIS intensity profile data we analysed 60 neurons per patient, 3 patients (7-38 years old, see Table S2); and for electrophysiology, 4-6 neurons per patient and 12 patients (4-62 years old, see Table S2).
For mouse image quantification data, we used at least 3 neurons per animal, 3 animals per litter (littermates comparison) and at least 3 litters. For mouse IUE electrophysiological datasets we used 9-15 animals per group from at least four litters except for Figure S3G in which we used 2 animals per group from 1 litter. Peptide application was done on 2-7 animals per condition. Single AP properties (risetime, decaytime, width, amplitude, single AP phase plots) were recorded as a single AP per neuron.
For co-IPs, experiments with HEK-293T cells have been performed >3 times, experiments from mouse in vivo samples > 2 times and human in vivo samples >3 times. Fluorescent polarization measures have been performed 9 times with the same LRR protein batch.
Acknowledgments
We thank members of the P.V. and J.d.W. laboratories, CBD, and KU/UZ Leuven for helpful discussions and help. We thank patients for their participation in the study and Anaïs van Hoylandt (UZLeuven) for assistance. We thank Nenad Sestan and Shaojie Ma (Yale School of Medicine, USA) for sharing transcriptomic data and advice. We thank Juan Burrone (King’s College, United Kingdom), Franck Polleux (Columbia University, United States), Christophe Leterrier (Aix Marseille Université, France), and Stein Aerts laboratory (CBD) for sharing excellent advice and precious reagents and scripts. We thank Michele Giugliano (SISSA, Italy), Linda van Aelst (CSHL, USA), and Chet Sherwood (George Washington University, USA) for excellent advice. We thank the VIB proteomics core for the LC-MS/MS analyses. We thank Bart de Strooper lab for sharing chemiluminescence imaging system and Patrik Verstreken lab for absorbance plate reader. Some of the images were acquired on Zeiss LSM 880 and Abberior STED systems supported by Hercules AKUL/15/37_GOH1816N and FWO G.0929.15 to Pieter Vanden Berghe; we thank him and Tobie Martens for trainings and technical advice. The authors acknowledge the VIB Bio Imaging Core for their support and assistance. Drawings were created with BioRender.com. This work was funded by the European Research Council (GENDEVOCORTEX), the EOS Program (#G0H2818N to P.V. and J.d.W.), ERANET NEURON, the Belgian FWO (including a postdoctoral fellowship to B.L.-P. #12V1219N), FRS/FNRS, the Generet Foundation, the Horizon 2020 research and innovation programme (#874758), and the Belgian Queen Elizabeth Foundation (to P.V.). It was in part funded by the Belgian FWO (#G0C4518N, #G0A8320N, #G0A8720N, #G0C3522N to F.R.; #I005022N to J.S. and F.R.; postdoctoral fellowships to N.L. #12P0919N and #12P0922N), SAO Grant 2019/0013 and Methusalem Grant from KU Leuven/Flemish Government (to J.d.W.), VIB (#C0401 to F.R. and J.S.), KU Leuven (postdoctoral fellowship PDM PDMT2/22/059 to K.K.), the Stichting Alzheimer Onderzoek/Fondation Recherche Alzheimer (SAO-FRA 2020/0013 and SAO-FRA 2022/0020 to N.L.), the RWJ Foundation (#74260 to the Child Health Institute of New Jersey), the National Science Foundation award (#1755189 to D.C.), and the National Institutes of Health (DP2MH119424 to D.C.S. and M.Y.D.).
Author contributions
Conceptualization and methodology, B.L.-P. and P.V.; formal analysis, B.L.-P., A.L., K.W., N.L., E.E., I.V., M.D.V., D.C.S., and M.Y.D.; investigation, B.L.-P., A.L., K.W., N.L., E.K., I.V., K.K., K.M.V., N.V., T.W.B., D.C.S., M.Y.D., D.C., J.S., J.d.W., and P.V.; transcriptome analysis, E.E. and B.L.-P.; copy-number analysis, D.C.S. and M.Y.D.; electrophysiological recording and analysis, K.W., I.V., and A.L.; in utero electroporations and mouse cortex processing for immunostaining, B.L.-P., A.L., and S.B.; molecular cloning assistance, A.L., V.G., and K.M.V.; cryosections, A.B. and B.L.-P.; recruitment and informed consent of human subjects and surgical resection of human cortical tissue, T.T.; human biopsy processing assistance, A.L., I.V., and H.N.; ELISA assay, T.W.B. and D.C.; recombinant protein production and SEC-MALS, B.L.-P., T.J., M.D., and M.D.V.; fluorescent polarization measures, N.L., K.K., F.R., and J.S.; protein pull-down experiment, K.M.V. and J.d.W.; affinity estimation assays, B.L.-P. and N.V.; all other experimental work and analyses, B.L.-P. and A.L.; writing, B.L.-P. and P.V.; funding acquisition, P.V.; resources, P.V.; supervision, J.d.W. and P.V.
Declaration of interests
B.L.-P., P.V., J.d.W., A.L., K.W., J.S., F.R., N.L, and K.K. are inventors on a PCT application related to this work.
Published: December 21, 2023
Footnotes
Supplemental information can be found online at https://doi.org/10.1016/j.cell.2023.11.028.
Contributor Information
Joris de Wit, Email: joris.dewit@kuleuven.be.
Pierre Vanderhaeghen, Email: pierre.vanderhaeghen@kuleuven.be.
Supplemental information
References
- 1.Richerson P.J., Gavrilets S., de Waal F.B.M. Modern theories of human evolution foreshadowed by Darwin’s Descent of Man. Science. 2021;372:eaba3776. doi: 10.1126/science.aba3776. [DOI] [PubMed] [Google Scholar]
- 2.Buckner R.L., Krienen F.M. The evolution of distributed association networks in the human brain. Trends Cogn. Sci. 2013;17:648–665. doi: 10.1016/j.tics.2013.09.017. [DOI] [PubMed] [Google Scholar]
- 3.Herculano-Houzel S. The human brain in numbers: a linearly scaled-up primate brain. Front. Hum. Neurosci. 2009;3:31. doi: 10.3389/neuro.09.031.2009. [DOI] [PMC free article] [PubMed] [Google Scholar]
- 4.Vanderhaeghen P., Polleux F. Developmental mechanisms underlying the evolution of human cortical circuits. Nat. Rev. Neurosci. 2023;24:213–232. doi: 10.1038/s41583-023-00675-z. [DOI] [PMC free article] [PubMed] [Google Scholar]
- 5.Sousa A.M.M.M., Meyer K.A., Santpere G., Gulden F.O., Sestan N. Evolution of the human nervous system function, structure, and development. Cell. 2017;170:226–247. doi: 10.1016/j.cell.2017.06.036. [DOI] [PMC free article] [PubMed] [Google Scholar]
- 6.Libé-Philippot B., Vanderhaeghen P. Cellular and molecular mechanisms linking human cortical development and evolution. Annu. Rev. Genet. 2021;55:555–581. doi: 10.1146/annurev-genet-071719-020705. [DOI] [PubMed] [Google Scholar]
- 7.Fair T., Pollen A.A. Genetic architecture of human brain evolution. Curr. Opin. Neurobiol. 2023;80:102710. doi: 10.1016/j.conb.2023.102710. [DOI] [PubMed] [Google Scholar]
- 8.Roberts R.J.V., Pop S., Prieto-Godino L.L. Evolution of central neural circuits: state of the art and perspectives. Nat. Rev. Neurosci. 2022;23:725–743. doi: 10.1038/s41583-022-00644-y. [DOI] [PubMed] [Google Scholar]
- 9.Sherwood C.C., Lee P.W.H.H., Rivara C.B., Holloway R.L., Gilissen E.P.E.E., Simmons R.M.T.T., Hakeem A., Allman J.M., Erwin J.M., Hof P.R. Evolution of specialized pyramidal neurons in primate visual and motor cortex. Brain Behav. Evol. 2003;61:28–44. doi: 10.1159/000068879. [DOI] [PubMed] [Google Scholar]
- 10.Sherwood C.C., Miller S.B., Karl M., Stimpson C.D., Phillips K.A., Jacobs B., Hof P.R., Raghanti M.A., Smaers J.B. Invariant synapse density and neuronal connectivity scaling in primate neocortical evolution. Cereb. Cortex. 2020;30:5604–5615. doi: 10.1093/cercor/bhaa149. [DOI] [PMC free article] [PubMed] [Google Scholar]
- 11.Molnár G., Oláh S., Komlósi G., Füle M., Szabadics J., Varga C., Barzó P., Tamás G. Complex events initiated by individual spikes in the human cerebral cortex. PLoS Biol. 2008;6:e222. doi: 10.1371/journal.pbio.0060222. [DOI] [PMC free article] [PubMed] [Google Scholar]
- 12.Molnár G., Rózsa M., Baka J., Holderith N., Barzó P., Nusser Z., Tamás G. Human pyramidal to interneuron synapses are mediated by multi-vesicular release and multiple docked vesicles. eLife. 2016;5:1–12. doi: 10.7554/eLife.18167. [DOI] [PMC free article] [PubMed] [Google Scholar]
- 13.Szegedi V., Paizs M., Csakvari E., Molnar G., Barzo P., Tamas G., Lamsa K. Plasticity in single axon glutamatergic connection to GABAergic interneurons regulates complex events in the human neocortex. PLoS Biol. 2016;14:e2000237. doi: 10.1371/journal.pbio.2000237. [DOI] [PMC free article] [PubMed] [Google Scholar]
- 14.Testa-Silva G., Verhoog M.B., Linaro D., de Kock C.P.J., Baayen J.C., Meredith R.M., De Zeeuw C.I., Giugliano M., Mansvelder H.D. High bandwidth synaptic communication and frequency tracking in human neocortex. PLoS Biol. 2014;12 doi: 10.1371/journal.pbio.1002007. [DOI] [PMC free article] [PubMed] [Google Scholar]
- 15.Beaulieu-Laroche L., Toloza E.H.S., van der Goes M.S., Lafourcade M., Barnagian D., Williams Z.M., Eskandar E.N., Frosch M.P., Cash S.S., Harnett M.T. Enhanced dendritic compartmentalization in human cortical neurons. Cell. 2018;175:643–651.e14. doi: 10.1016/j.cell.2018.08.045. [DOI] [PMC free article] [PubMed] [Google Scholar]
- 16.Kalmbach B.E., Buchin A., Long B., Close J., Nandi A., Miller J.A., Bakken T.E., Hodge R.D., Chong P., de Frates R., et al. h-Channels contribute to divergent intrinsic membrane properties of supragranular pyramidal neurons in human versus mouse cerebral cortex. Neuron. 2018;100:1194–1208.e5. doi: 10.1016/j.neuron.2018.10.012. [DOI] [PMC free article] [PubMed] [Google Scholar]
- 17.Gidon A., Zolnik T.A., Fidzinski P., Bolduan F., Papoutsi A., Poirazi P., Holtkamp M., Vida I., Larkum M.E. Dendritic action potentials and computation in human layer 2/3 cortical neurons. Science. 2020;367:83–87. doi: 10.1126/science.aax6239. [DOI] [PubMed] [Google Scholar]
- 18.Geirsdottir L., David E., Keren-Shaul H., Weiner A., Bohlen S.C., Neuber J., Balic A., Giladi A., Sheban F., Dutertre C.A., et al. Cross-species single-cell analysis reveals divergence of the primate microglia program. Cell. 2019;179:1609–1622.e16. doi: 10.1016/j.cell.2019.11.010. [DOI] [PubMed] [Google Scholar]
- 19.Beaulieu-Laroche L., Brown N.J., Hansen M., Toloza E.H.S., Sharma J., Williams Z.M., Frosch M.P., Cosgrove G.R., Cash S.S., Harnett M.T. Allometric rules for mammalian cortical layer 5 neuron biophysics. Nature. 2021;600:274–278. doi: 10.1038/s41586-021-04072-3. [DOI] [PMC free article] [PubMed] [Google Scholar]
- 20.Schwarz N., Uysal B., Welzer M., Bahr J.C., Layer N., Löffler H., Stanaitis K., Pa H., Weber Y.G., Hedrich U.B.S., et al. Long-term adult human brain slice cultures as a model system to study human CNS circuitry and disease. eLife. 2019;8:1–26. doi: 10.7554/eLife.48417. [DOI] [PMC free article] [PubMed] [Google Scholar]
- 21.Deitcher Y., Eyal G., Kanari L., Verhoog M.B., Atenekeng Kahou G.A., Mansvelder H.D., De Kock C.P.J., Segev I. Comprehensive morpho-electrotonic analysis shows 2 distinct classes of L2 and L3 pyramidal neurons in human temporal cortex. Cereb. Cortex. 2017;27:5398–5414. doi: 10.1093/cercor/bhx226. [DOI] [PMC free article] [PubMed] [Google Scholar]
- 22.Eyal G., Verhoog M.B., Testa-Silva G., Deitcher Y., Lodder J.C., Benavides-Piccione R., Morales J., Defelipe J., de Kock C.P.J., Mansvelder H.D., et al. Unique membrane properties and enhanced signal processing in human neocortical neurons. eLife. 2016;5:e16553. doi: 10.7554/eLife.16553. [DOI] [PMC free article] [PubMed] [Google Scholar]
- 23.Kalmbach B.E., Hodge R.D., Jorstad N.L., Owen S., de Frates R., Yanny A.M., Dalley R., Mallory M., Graybuck L.T., Radaelli C., et al. Signature morpho-electric, transcriptomic, and dendritic properties of human layer 5 neocortical pyramidal neurons. Neuron. 2021;109:2914–2927.e5. doi: 10.1016/j.neuron.2021.08.030. [DOI] [PMC free article] [PubMed] [Google Scholar]
- 24.Wilbers R., Metodieva V.D., Duverdin S., Heyer D.B., Galakhova A.A., Mertens E.J., Versluis T.D., Baayen J.C., Idema S., Noske D.P., et al. Human voltage-gated Na+ and K+ channel properties underlie sustained fast AP signaling. Sci. Adv. 2023;9:eade3300. doi: 10.1126/sciadv.ade3300. [DOI] [PMC free article] [PubMed] [Google Scholar]
- 25.Ferguson K.A., Cardin J.A. Mechanisms underlying gain modulation in the cortex. Nat. Rev. Neurosci. 2020;21:80–92. doi: 10.1038/s41583-019-0253-y. [DOI] [PMC free article] [PubMed] [Google Scholar]
- 26.Beck H., Yaari Y. Plasticity of intrinsic neuronal properties in CNS disorders. Nat. Rev. Neurosci. 2008;9:357–369. doi: 10.1038/nrn2371. [DOI] [PubMed] [Google Scholar]
- 27.Bean B.P. The action potential in mammalian central neurons. Nat. Rev. Neurosci. 2007;8:451–465. doi: 10.1038/nrn2148. [DOI] [PubMed] [Google Scholar]
- 28.Debanne D., Inglebert Y., Russier M. Plasticity of intrinsic neuronal excitability. Curr. Opin. Neurobiol. 2019;54:73–82. doi: 10.1016/j.conb.2018.09.001. [DOI] [PubMed] [Google Scholar]
- 29.Leterrier C. The axon initial segment, 50 years later: a nexus for neuronal organization and function. Curr. Top. Membr. 2016;77:185–233. doi: 10.1016/bs.ctm.2015.10.005. [DOI] [PubMed] [Google Scholar]
- 30.Grubb M.S., Burrone J. Activity-dependent relocation of the axon initial segment fine-tunes neuronal excitability. Nature. 2010;465:1070–1074. doi: 10.1038/nature09160. [DOI] [PMC free article] [PubMed] [Google Scholar]
- 31.Kole M.H.P., Ilschner S.U., Kampa B.M., Williams S.R., Ruben P.C., Stuart G.J. Action potential generation requires a high sodium channel density in the axon initial segment. Nat. Neurosci. 2008;11:178–186. doi: 10.1038/nn2040. [DOI] [PubMed] [Google Scholar]
- 32.Tosches M.A. From cell types to an integrated understanding of brain evolution: the case of the cerebral cortex. Annu. Rev. Cell Dev. Biol. 2021;37:495–517. doi: 10.1146/annurev-cellbio-120319-112654. [DOI] [PubMed] [Google Scholar]
- 33.Lein E.S., Belgard T.G., Hawrylycz M., Molnár Z. Transcriptomic perspectives on neocortical structure, development, evolution, and disease. Annu. Rev. Neurosci. 2017;40:629–652. doi: 10.1146/annurev-neuro-070815-013858. [DOI] [PubMed] [Google Scholar]
- 34.Berg J., Sorensen S.A., Ting J.T., Miller J.A., Chartrand T., Buchin A., Bakken T.E., Budzillo A., Dee N., Ding S.L., et al. Human neocortical expansion involves glutamatergic neuron diversification. Nature. 2021;598:151–158. doi: 10.1038/s41586-021-03813-8. [DOI] [PMC free article] [PubMed] [Google Scholar]
- 35.Hodge R.D., Bakken T.E., Miller J.A., Smith K.A., Barkan E.R., Graybuck L.T., Close J.L., Long B., Johansen N., Penn O., et al. Conserved cell types with divergent features in human versus mouse cortex. Nature. 2019;573:61–68. doi: 10.1038/s41586-019-1506-7. [DOI] [PMC free article] [PubMed] [Google Scholar]
- 36.Bakken T.E., Jorstad N.L., Hu Q., Lake B.B., Tian W., Kalmbach B.E., Crow M., Hodge R.D., Krienen F.M., Sorensen S.A., et al. Comparative cellular analysis of motor cortex in human, marmoset and mouse. Nature. 2021;598:111–119. doi: 10.1038/s41586-021-03465-8. [DOI] [PMC free article] [PubMed] [Google Scholar]
- 37.Jorstad N.L., Song J.H.T., Exposito-Alonso D., Suresh H., Castro-Pacheco N., Krienen F.M., Yanny A.M., Close J., Gelfand E., Long B., et al. Comparative transcriptomics reveals human-specific cortical features. Science. 2023;382:eade9516. doi: 10.1126/science.ade9516. [DOI] [PMC free article] [PubMed] [Google Scholar]
- 38.Dennis M.Y., Eichler E.E. Human adaptation and evolution by segmental duplication. Curr. Opin. Genet. Dev. 2016;41:44–52. doi: 10.1016/j.gde.2016.08.001. [DOI] [PMC free article] [PubMed] [Google Scholar]
- 39.Suzuki I.K., Gacquer D., Van Heurck R., Kumar D., Wojno M., Bilheu A., Herpoel A., Lambert N., Cheron J., Polleux F., et al. Human-specific NOTCH2NL genes expand cortical neurogenesis through delta/Notch regulation. Cell. 2018;173:1370–1384.e16. doi: 10.1016/j.cell.2018.03.067. [DOI] [PMC free article] [PubMed] [Google Scholar]
- 40.Florio M., Albert M., Taverna E., Namba T., Brandl H., Lewitus E., Haffner C., Sykes A., Wong F.K., Peters J., et al. Human-specific gene ARHGAP11B promotes basal progenitor amplification and neocortex expansion. Science. 2015;347:1465–1470. doi: 10.1126/science.aaa1975. [DOI] [PubMed] [Google Scholar]
- 41.Fiddes I.T., Lodewijk G.A., Mooring M., Bosworth C.M., Ewing A.D., Mantalas G.L., Novak A.M., van den Bout A., Bishara A., Rosenkrantz J.L., et al. Human-specific NOTCH2NL genes affect Notch signaling and cortical neurogenesis. Cell. 2018;173:1356–1369.e22. doi: 10.1016/j.cell.2018.03.051. [DOI] [PMC free article] [PubMed] [Google Scholar]
- 42.Van Heurck R., Bonnefont J., Wojno M., Suzuki I.K., Velez-Bravo F.D., Erkol E., Nguyen D.T., Herpoel A., Bilheu A., Beckers S., et al. CROCCP2 acts as a human-specific modifier of cilia dynamics and mTOR signaling to promote expansion of cortical progenitors. Neuron. 2023;111:65–80.e6. doi: 10.1016/j.neuron.2022.10.018. [DOI] [PMC free article] [PubMed] [Google Scholar]
- 43.Charrier C., Joshi K., Coutinho-Budd J., Kim J.E., Lambert N., De Marchena J., Jin W.L., Vanderhaeghen P., Ghosh A., Sassa T., et al. Inhibition of SRGAP2 function by its human-specific paralogs induces neoteny during spine maturation. Cell. 2012;149:923–935. doi: 10.1016/j.cell.2012.03.034. [DOI] [PMC free article] [PubMed] [Google Scholar]
- 44.Hou Q.Q., Xiao Q., Sun X.Y., Ju X.C., Luo Z.G. TBC1D3 promotes neural progenitor proliferation by suppressing the histone methyltransferase G9a. Sci. Adv. 2021;7:eaba8053. doi: 10.1126/sciadv.aba8053. [DOI] [PMC free article] [PubMed] [Google Scholar]
- 45.Schmidt E.R.E., Zhao H.T., Park J.M., Dipoppa M., Monsalve-Mercado M.M., Dahan J.B., Rodgers C.C., Lejeune A., Hillman E.M.C., Miller K.D., et al. A human-specific modifier of cortical connectivity and circuit function. Nature. 2021;599:640–644. doi: 10.1038/s41586-021-04039-4. [DOI] [PMC free article] [PubMed] [Google Scholar]
- 46.Giannuzzi G., Siswara P., Malig M., Marques-Bonet T., NISC Comparative Sequencing Program. Mullikin J.C., Ventura M., Eichler E.E. Evolutionary dynamism of the primate LRRC37 gene family. Genome Res. 2013;23:46–59. doi: 10.1101/gr.138842.112. [DOI] [PMC free article] [PubMed] [Google Scholar]
- 47.De Wit J., Hong W., Luo L., Ghosh A. Role of leucine-rich repeat proteins in the development and function of neural circuits. Annu. Rev. Cell Dev. Biol. 2011;27:697–729. doi: 10.1146/annurev-cellbio-092910-154111. [DOI] [PubMed] [Google Scholar]
- 48.Ma S., Skarica M., Li Q., Xu C., Risgaard R.D., Tebbenkamp A.T.N., Mato-Blanco X., Kovner R., Krsnik Ž., de Martin X., et al. Molecular and cellular evolution of the primate dorsolateral prefrontal cortex. Science. 2022;377:eabo7257. doi: 10.1126/science.abo7257. [DOI] [PMC free article] [PubMed] [Google Scholar]
- 49.Shen F., Kidd J.M. Rapid, paralog-sensitive CNV analysis of 2457 human genomes using quick-mer2. Genes (Basel) 2020;11 doi: 10.3390/genes11020141. [DOI] [PMC free article] [PubMed] [Google Scholar]
- 50.1000 Genomes Project Consortium. Auton A., Brooks L.D., Durbin R.M., Garrison E.P., Kang H.M., Korbel J.O., Marchini J.L., McCarthy S., McVean G.A., et al. A global reference for human genetic variation. Nature. 2015;526:68–74. doi: 10.1038/nature15393. [DOI] [PMC free article] [PubMed] [Google Scholar]
- 51.Herring C.A., Simmons R.K., Freytag S., Poppe D., Moffet J.J.D., Pflueger J., Buckberry S., Vargas-Landin D.B., Clément O., Echeverría E.G., et al. Human prefrontal cortex gene regulatory dynamics from gestation to adulthood at single-cell resolution. Cell. 2022;185:4428–4447.e28. doi: 10.1016/j.cell.2022.09.039. [DOI] [PubMed] [Google Scholar]
- 52.Cardoso-Moreira M., Halbert J., Valloton D., Velten B., Chen C., Shao Y., Liechti A., Ascenção K., Rummel C., Ovchinnikova S., et al. Gene expression across mammalian organ development. Nature. 2019;571:505–509. doi: 10.1038/s41586-019-1338-5. [DOI] [PMC free article] [PubMed] [Google Scholar]
- 53.Tian C., Wang K., Ke W., Guo H., Shu Y. Molecular identity of axonal sodium channels in human cortical pyramidal cells. Front. Cell. Neurosci. 2014;8:297. doi: 10.3389/fncel.2014.00297. [DOI] [PMC free article] [PubMed] [Google Scholar]
- 54.Jenerick H. Phase plane trajectories of the muscle spike potential. Biophys. J. 1963;3:363–377. doi: 10.1016/s0006-3495(63)86827-7. [DOI] [PMC free article] [PubMed] [Google Scholar]
- 55.Bakkum D.J., Obien M.E.J., Radivojevic M., Jäckel D., Frey U., Takahashi H., Hierlemann A. The axon initial segment is the dominant contributor to the neuron’s extracellular electrical potential landscape. Adv. Biosyst. 2019;3:e1800308. doi: 10.1002/adbi.201800308. [DOI] [PMC free article] [PubMed] [Google Scholar]
- 56.Gallo N.B., Paul A., Van Aelst L. Shedding light on chandelier cell development, connectivity, and contribution to neural disorders. Trends Neurosci. 2020;43:565–580. doi: 10.1016/j.tins.2020.05.003. [DOI] [PMC free article] [PubMed] [Google Scholar]
- 57.Ranaivoson F.M., Turk L.S., Ozgul S., Kakehi S., von Daake S., Lopez N., Trobiani L., De Jaco A., Denissova N., Demeler B., et al. A proteomic screen of neuronal cell-surface molecules reveals IgLONs as structurally conserved interaction modules at the synapse. Structure. 2019;27:893–906.e9. doi: 10.1016/j.str.2019.03.004. [DOI] [PMC free article] [PubMed] [Google Scholar]
- 58.Ozgul S., von Daake S., Kakehi S., Sereni D., Denissova N., Hanlon C., Huang Y.J., Everett J.K., Yin C., Montelione G.T., et al. An ELISA-based screening platform for ligand–receptor discovery. Methods Enzymol. 2019;615:453–475. doi: 10.1016/bs.mie.2018.10.001. [DOI] [PubMed] [Google Scholar]
- 59.Apóstolo N., Smukowski S.N., Vanderlinden J., Condomitti G., Rybakin V., ten Bos J., Trobiani L., Portegies S., Vennekens K.M., Gounko N.V., et al. Synapse type-specific proteomic dissection identifies IgSF8 as a hippocampal CA3 microcircuit organizer. Nat. Commun. 2020;11:5171. doi: 10.1038/s41467-020-18956-x. [DOI] [PMC free article] [PubMed] [Google Scholar]
- 60.Dover K., Solinas S., D’Angelo E., Goldfarb M. Long-term inactivation particle for voltage-gated sodium channels. J. Physiol. 2010;588:3695–3711. doi: 10.1113/jphysiol.2010.192559. [DOI] [PMC free article] [PubMed] [Google Scholar]
- 61.Smallwood P.M., Munoz-Sanjuan I., Tong P., Macke J.P., Hendry S.H.C., Gilbert D.J., Copeland N.G., Jenkins N.A., Nathans J. Fibroblast growth factor (FGF) homologous factors: new members of the FGF family implicated in nervous system development. Proc. Natl. Acad. Sci. USA. 1996;93:9850–9857. doi: 10.1073/pnas.93.18.9850. [DOI] [PMC free article] [PubMed] [Google Scholar]
- 62.Wang C., Chung B.C., Yan H., Lee S.Y., Pitt G.S. Crystal structure of the ternary complex of a NaV C-terminal domain, a fibroblast growth factor homologous factor, and calmodulin. Structure. 2012;20:1167–1176. doi: 10.1016/j.str.2012.05.001. [DOI] [PMC free article] [PubMed] [Google Scholar]
- 63.Munoz-Sanjuan I., Smallwood P.M., Nathans J. Isoform diversity among fibroblast growth factor homologous factors is generated by alternative promoter usage and differential splicing. J. Biol. Chem. 2000;275:2589–2597. doi: 10.1074/jbc.275.4.2589. [DOI] [PubMed] [Google Scholar]
- 64.Wittmack E.K., Rush A.M., Craner M.J., Goldfarb M., Waxman S.G., Dib-Hajj S.D. Fibroblast growth factor homologous factor 2B: association with Nav1.6 and selective colocalization at nodes of Ranvier of dorsal root axons. J. Neurosci. 2004;24:6765–6775. doi: 10.1523/JNEUROSCI.1628-04.2004. [DOI] [PMC free article] [PubMed] [Google Scholar]
- 65.Goetz R., Dover K., Laezza F., Shtraizent N., Huang X., Tchetchik D., Eliseenkova A.V., Xu C.F., Neubert T.A., Ornitz D.M., et al. Crystal structure of a fibroblast growth factor homologous factor (FHF) defines a conserved surface on FHFs for binding and modulation of voltage-gated sodium channels. J. Biol. Chem. 2009;284:17883–17896. doi: 10.1074/jbc.M109.001842. [DOI] [PMC free article] [PubMed] [Google Scholar]
- 66.Wang C., Wang C., Hoch E.G., Pitt G.S. Identification of novel interaction sites that determine specificity between fibroblast growth factor homologous factors and voltage-gated sodium channels. J. Biol. Chem. 2011;286:24253–24263. doi: 10.1074/jbc.M111.245803. [DOI] [PMC free article] [PubMed] [Google Scholar]
- 67.Barbosa C., Xiao Y., Johnson A.J., Xie W., Strong J.A., Zhang J.M., Cummins T.R. FHF2 isoforms differentially regulate Nav1.6-mediated resurgent sodium currents in dorsal root ganglion neurons. Pflugers Arch. 2017;469:195–212. doi: 10.1007/s00424-016-1911-9. [DOI] [PMC free article] [PubMed] [Google Scholar]
- 68.Lorincz A., Nusser Z. Cell-type-dependent molecular composition of the axon initial segment. J. Neurosci. 2008;28:14329–14340. doi: 10.1523/JNEUROSCI.4833-08.2008. [DOI] [PMC free article] [PubMed] [Google Scholar]
- 69.Hu W., Tian C., Li T., Yang M., Hou H., Shu Y. Distinct contributions of Na(v)1.6 and Na(v)1.2 in action potential initiation and backpropagation. Nat. Neurosci. 2009;12:996–1002. doi: 10.1038/nn.2359. [DOI] [PubMed] [Google Scholar]
- 70.Vassilopoulos S., Gibaud S., Jimenez A., Caillol G., Leterrier C. Ultrastructure of the axonal periodic scaffold reveals a braid-like organization of actin rings. Nat. Commun. 2019;10:5803. doi: 10.1038/s41467-019-13835-6. [DOI] [PMC free article] [PubMed] [Google Scholar]
- 71.Savas J.N., De Wit J., Comoletti D., Zemla R., Ghosh A., Yates J.R. Ecto-Fc MS identifies ligand-receptor interactions through extracellular domain Fc fusion protein baits and shotgun proteomic analysis. Nat. Protoc. 2014;9:2061–2074. doi: 10.1038/nprot.2014.140. [DOI] [PMC free article] [PubMed] [Google Scholar]
- 72.Hamdan H., Lim B.C., Torii T., Joshi A., Konning M., Smith C., Palmer D.J., Ng P., Leterrier C., Oses-Prieto J.A., et al. Mapping axon initial segment structure and function by multiplexed proximity biotinylation. Nat. Commun. 2020;11:100. doi: 10.1038/s41467-019-13658-5. [DOI] [PMC free article] [PubMed] [Google Scholar]
- 73.Namadurai S., Yereddi N.R., Cusdin F.S., Huang C.L.H., Chirgadze D.Y., Jackson A.P. A new look at sodium channel β subunits. Open Biol. 2015;5:140192. doi: 10.1098/rsob.140192. [DOI] [PMC free article] [PubMed] [Google Scholar]
- 74.O’Malley H.A., Isom L.L. Sodium channel β subunits: emerging targets in channelopathies. Annu. Rev. Physiol. 2015;77:481–504. doi: 10.1146/annurev-physiol-021014-071846. [DOI] [PMC free article] [PubMed] [Google Scholar]
- 75.Martín-Sánchez C., Alés E., Balseiro-Gómez S., Atienza G., Arnalich F., Bordas A., Cedillo J.L., Extremera M., Chávez-Reyes A., Montiel C. The human-specific duplicated α7 gene inhibits the ancestral α7, negatively regulating nicotinic acetylcholine receptor-mediated transmitter release. J. Biol. Chem. 2021;296:100341. doi: 10.1016/j.jbc.2021.100341. [DOI] [PMC free article] [PubMed] [Google Scholar]
- 76.Moradi Chameh H., Rich S., Wang L., Chen F.D., Zhang L., Carlen P.L., Tripathy S.J., Valiante T.A. Diversity amongst human cortical pyramidal neurons revealed via their sag currents and frequency preferences. Nat. Commun. 2021;12:2497. doi: 10.1038/s41467-021-22741-9. [DOI] [PMC free article] [PubMed] [Google Scholar]
- 77.Rabouille C. Pathways of unconventional protein secretion. Trends Cell Biol. 2017;27:230–240. doi: 10.1016/j.tcb.2016.11.007. [DOI] [PubMed] [Google Scholar]
- 78.Abrams J., Roybal D., Chakouri N., Katchman A.N., Weinberg R., Yang L., Chen B.X., Zakharov S.I., Hennessey J.A., Avula U.M.R., et al. Fibroblast growth factor homologous factors tune arrhythmogenic late NaV1.5 current in calmodulin binding-deficient channels. JCI Insight. 2020;5:e141736. doi: 10.1172/jci.insight.141736. [DOI] [PMC free article] [PubMed] [Google Scholar]
- 79.Effraim P.R., Huang J., Lampert A., Stamboulian S., Zhao P., Black J.A., Dib-Hajj S.D., Waxman S.G. Fibroblast growth factor homologous factor 2 (FGF-13) associates with Nav1.7 in DRG neurons and alters its current properties in an isoform-dependent manner. Neurobiol. Pain. 2019;6:100029. doi: 10.1016/j.ynpai.2019.100029. [DOI] [PMC free article] [PubMed] [Google Scholar]
- 80.Yang J., Wang Z., Sinden D.S., Wang X., Shan B., Yu X., Zhang H., Pitt G.S., Wang C. FGF13 modulates the gating properties of the cardiac sodium channel Nav1.5 in an isoform-specific manner. Channels (Austin) 2016;10:410–420. doi: 10.1080/19336950.2016.1190055. [DOI] [PMC free article] [PubMed] [Google Scholar]
- 81.Effraim P.R., Estacion M., Zhao P., Sosniak D., Waxman S.G., Dib-Hajj S.D. Fibroblast growth factor homologous factor 2 attenuates excitability of DRG neurons. J. Neurophysiol. 2022;128:1258–1266. doi: 10.1152/jn.00361.2022. [DOI] [PMC free article] [PubMed] [Google Scholar]
- 82.Fry A.E., Marra C., Derrick A.V., Pickrell W.O., Higgins A.T., te Water Naude J., McClatchey M.A., Davies S.J., Metcalfe K.A., Tan H.J., et al. Missense variants in the N-terminal domain of the A isoform of FHF2/FGF13 cause an X-linked developmental and epileptic encephalopathy. Am. J. Hum. Genet. 2021;108:176–185. doi: 10.1016/j.ajhg.2020.10.017. [DOI] [PMC free article] [PubMed] [Google Scholar]
- 83.Pablo J.L., Wang C., Presby M.M., Pitt G.S. Polarized localization of voltage-gated Na+ channels is regulated by concerted FGF13 and FGF14 action. Proc. Natl. Acad. Sci. USA. 2016;113:E2665–E2674. doi: 10.1073/pnas.1521194113. [DOI] [PMC free article] [PubMed] [Google Scholar]
- 84.Favuzzi E., Deogracias R., Marques-Smith A., Maeso P., Jezequel J., Exposito-Alonso D., Balia M., Kroon T., Hinojosa A.J., F Maraver E.F., et al. Distinct molecular programs regulate synapse specificity in cortical inhibitory circuits. Science. 2019;363:413–417. doi: 10.1126/science.aau8977. [DOI] [PubMed] [Google Scholar]
- 85.Jamann N., Dannehl D., Lehmann N., Wagener R., Thielemann C., Schultz C., Staiger J., Kole M.H.P., Engelhardt M. Sensory input drives rapid homeostatic scaling of the axon initial segment in mouse barrel cortex. Nat. Commun. 2021;12:23. doi: 10.1038/s41467-020-20232-x. [DOI] [PMC free article] [PubMed] [Google Scholar]
- 86.Meisler M.H., Hill S.F., Yu W. Author correction: sodium channelopathies in neurodevelopmental disorders. Nat. Rev. Neurosci. 2021;22:256. doi: 10.1038/s41583-021-00449-5. [DOI] [PubMed] [Google Scholar]
- 87.Narayanan D.L., Majethia P., Shrikiran A., Siddiqui S., Dalal A., Shukla A. Further evidence of affected females with a heterozygous variant in FGF13 causing X-linked developmental and epileptic encephalopathy 90. Eur. J. Med. Genet. 2022;65:104403. doi: 10.1016/j.ejmg.2021.104403. [DOI] [PMC free article] [PubMed] [Google Scholar]
- 88.Devinsky O., Vezzani A., O’Brien T.J., Jette N., Scheffer I.E., de Curtis M., Perucca P. Epilepsy. Nat. Rev. Dis. Primers. 2018;4:18024. doi: 10.1038/nrdp.2018.24. [DOI] [PubMed] [Google Scholar]
- 89.Wimmer V.C., Reid C.A., So E.Y.-W., Berkovic S.F., Petrou S. Axon initial segment dysfunction in epilepsy. J. Physiol. 2010;588:1829–1840. doi: 10.1113/jphysiol.2010.188417. [DOI] [PMC free article] [PubMed] [Google Scholar]
- 90.Zhang L., Vijg J. Somatic mutagenesis in mammals and its implications for human disease and aging. Annu. Rev. Genet. 2018;52:397–419. doi: 10.1146/annurev-genet-120417-031501. [DOI] [PMC free article] [PubMed] [Google Scholar]
- 91.Byrska-Bishop M., Evani U.S., Zhao X., Basile A.O., Abel H.J., Regier A.A., Corvelo A., Clarke W.E., Musunuri R., Nagulapalli K., et al. High-coverage whole-genome sequencing of the expanded 1000 Genomes Project cohort including 602 trios. Cell. 2022;185:3426–3440.e19. doi: 10.1016/j.cell.2022.08.004. [DOI] [PMC free article] [PubMed] [Google Scholar]
- 92.Iwata R., Casimir P., Vanderhaeghen P. Mitochondrial dynamics in postmitotic cells regulate neurogenesis. Science. 2020;369:858–862. doi: 10.1126/science.aba9760. [DOI] [PubMed] [Google Scholar]
- 93.DeKeyser J.M., Thompson C.H., George A.L. Cryptic prokaryotic promoters explain instability of recombinant neuronal sodium channels in bacteria. J. Biol. Chem. 2021;296:100298. doi: 10.1016/j.jbc.2021.100298. [DOI] [PMC free article] [PubMed] [Google Scholar]
- 94.Hand R., Bortone D., Mattar P., Nguyen L., Heng J.I.-T., Guerrier S., Boutt E., Peters E., Barnes A.P., Parras C., et al. Phosphorylation of Neurogenin2 specifies the migration properties and the dendritic morphology of pyramidal neurons in the neocortex. Neuron. 2005;48:45–62. doi: 10.1016/j.neuron.2005.08.032. [DOI] [PubMed] [Google Scholar]
- 95.Nurk S., Koren S., Rhie A., Rautiainen M., Bzikadze A.V., Mikheenko A., Vollger M.R., Altemose N., Uralsky L., Gershman A., et al. The complete sequence of a human genome. Science. 2022;376:44–53. doi: 10.1126/science.abj6987. [DOI] [PMC free article] [PubMed] [Google Scholar]
- 96.Wolf F.A., Angerer P., Theis F.J. SCANPY: large-scale single-cell gene expression data analysis. Genome Biol. 2018;19:15. doi: 10.1186/s13059-017-1382-0. [DOI] [PMC free article] [PubMed] [Google Scholar]
- 97.Cunningham F., Allen J.E., Allen J., Alvarez-Jarreta J., Amode M.R., Armean I.M., Austine-Orimoloye O., Azov A.G., Barnes I., Bennett R., et al. Ensembl 2022. Nucleic Acids Res. 2022;50:D988–D995. doi: 10.1093/nar/gkab1049. [DOI] [PMC free article] [PubMed] [Google Scholar]
- 98.Love M.I., Huber W., Anders S. Moderated estimation of fold change and dispersion for RNA-seq data with DESeq2. Genome Biol. 2014;15:550. doi: 10.1186/s13059-014-0550-8. [DOI] [PMC free article] [PubMed] [Google Scholar]
- 99.Gross G.G., Junge J.A., Mora R.J., Kwon H.B., Olson C.A., Takahashi T.T., Liman E.R., Ellis-Davies G.C.R., McGee A.W., Sabatini B.L., et al. Recombinant probes for visualizing endogenous synaptic proteins in living neurons. Neuron. 2013;78:971–985. doi: 10.1016/j.neuron.2013.04.017. [DOI] [PMC free article] [PubMed] [Google Scholar]
- 100.Schroeder A., Vanderlinden J., Vints K., Ribeiro L.F., Vennekens K.M., Gounko N.V., Wierda K.D., de Wit J. A modular organization of LRR protein-mediated synaptic adhesion defines synapse identity. Neuron. 2018;99:329–344.e7. doi: 10.1016/j.neuron.2018.06.026. [DOI] [PubMed] [Google Scholar]
- 101.Condomitti G., Wierda K.D., Schroeder A., Rubio S.E., Vennekens K.M., Orlandi C., Martemyanov K.A., Gounko N.V., Savas J.N., de Wit J. An input-specific orphan receptor GPR158-HSPG interaction organizes hippocampal mossy fiber-CA3 synapses. Neuron. 2018;100:201–215.e9. doi: 10.1016/j.neuron.2018.08.038. [DOI] [PMC free article] [PubMed] [Google Scholar]
- 102.Raissi A.J., Staudenmaier E.K., David S., Hu L., Paradis S. Sema4D localizes to synapses and regulates GABAergic synapse development as a membrane-bound molecule in the mammalian hippocampus. Mol. Cell. Neurosci. 2013;57:23–32. doi: 10.1016/j.mcn.2013.08.004. [DOI] [PMC free article] [PubMed] [Google Scholar]
- 103.Costes S.V., Daelemans D., Cho E.H., Dobbin Z., Pavlakis G., Lockett S. Automatic and quantitative measurement of protein-protein colocalization in live cells. Biophys. J. 2004;86:3993–4003. doi: 10.1529/biophysj.103.038422. [DOI] [PMC free article] [PubMed] [Google Scholar]
- 104.Cordelières F.P., Zhang C. Bioimage Data Analysis Workflows. Springer; 2020. 3D quantitative colocalisation analysis; pp. 33–66. [Google Scholar]
- 105.Manders E.M.M., Verbeek F.J., Aten J.A. Measurement of co-localization of objects in dual-colour confocal images. J. Microsc. 1993;169:375–382. doi: 10.1111/j.1365-2818.1993.tb03313.x. [DOI] [PubMed] [Google Scholar]
- 106.Carravilla P., Chojnacki J., Rujas E., Insausti S., Largo E., Waithe D., Apellaniz B., Sicard T., Julien J.P., Eggeling C., et al. Molecular recognition of the native HIV-1 MPER revealed by STED microscopy of single virions. Nat. Commun. 2019;10:78. doi: 10.1038/s41467-018-07962-9. [DOI] [PMC free article] [PubMed] [Google Scholar]
- 107.Nichols M.R., Moss M.A., Reed D.K., Lin W.L., Mukhopadhyay R., Hoh J.H., Rosenberry T.L. Growth of β-amyloid(1 − 40) protofibrils by monomer elongation and lateral association. Characterization of distinct products by light scattering and atomic force microscopy. Biochemistry. 2002;41:6115–6127. doi: 10.1021/bi015985r. [DOI] [PubMed] [Google Scholar]
- 108.Savas J.N., Ribeiro L.F., Wierda K.D., Wright R., DeNardo-Wilke L.A., Rice H.C., Chamma I., Wang Y.Z., Zemla R., Lavallée-Adam M., et al. The sorting receptor SorCS1 regulates trafficking of neurexin and AMPA receptors. Neuron. 2015;87:764–780. doi: 10.1016/j.neuron.2015.08.007. [DOI] [PMC free article] [PubMed] [Google Scholar]
Associated Data
This section collects any data citations, data availability statements, or supplementary materials included in this article.
Supplementary Materials
Data Availability Statement
-
•
All data are available in the manuscript or the supplemental information.
-
•
This paper does not report original code.
-
•
Any additional information required to reanalyse the data reported in this work paper is available from the lead contact upon request.














