Abstract
The ability of platelets to form stable adhesion contacts with other activated platelets (platelet cohesion or aggregation) at sites of vascular injury is essential for hemostasis and thrombosis. In this study, we have examined the mechanisms regulating cytosolic calcium flux during the development of platelet–platelet adhesion contacts under the influence of flow. An examination of platelet calcium flux during platelet aggregate formation in vitro demonstrated a key role for intercellular calcium communication (ICC) in regulating the recruitment of translocating platelets into developing aggregates. We demonstrate that ICC is primarily mediated by a signaling mechanism operating between integrin αIIbβ3 and the recently cloned ADP purinergic receptor P2Y12. Furthermore, we demonstrate that the efficiency by which calcium signals are propagated within platelet aggregates plays an important role in dictating the rate and extent of thrombus growth.
Keywords: blood platelets; cell adhesion; thrombosis; calcium signaling; integrinαIIbβ3
Introduction
The platelet is a specialized adhesive cell that plays a key role in the normal hemostatic process through its ability to rapidly adhere to subendothelial matrix proteins (platelet adhesion) and to other activated platelets (platelet aggregation) at sites of vascular injury. Several factors contribute to the heightened thrombogenic potential of ruptured atherosclerotic plaques, including the expression of high concentrations of tissue factor in the unstable plaque (Wilcox et al., 1989; Toschi et al., 1997; Jander et al., 2001), the exposure of highly reactive adhesive substrates to circulating platelets (Baumgartner et al., 1977; Fuster and Chesebro, 1986; Weiss et al., 1989; van Zanten et al., 1994), and the indirect platelet-activating effects of high shear stresses as a result of narrowing of the vascular lumen by the atherosclerotic process (Ruggeri, 1993; Goto et al., 1998).
Fibrillar collagen is one of the adhesive substrates contributing to the heightened thrombogenic potential of advanced atherosclerotic lesions (Baumgartner et al., 1977). Type I and III fibrillar collagens are amongst the most reactive of all vessel wall proteins, inducing potent platelet activation through one or more cell surface receptors, including integrin α2β1 and glycoprotein (GP)* VI/FcγR (for review see Clemetson and Clemetson, 2001). The ability of collagen to support platelet adhesion under conditions of high shear is dependent on a second adhesive protein, von Willebrand factor (vWf). A unique feature of vWf is its ability to support platelet adhesion under conditions of high shear flow, such as those encountered in the microcirculation and at sites of arterial stenosis. vWf engages two platelet adhesion receptors, the GPIb/V/IX receptor complex and integrin αIIbβ3, wherein the vWf–GPIb interaction serves to recruit platelets to the vessel wall while vWf binding to integrin αIIbβ3 promotes platelet arrest (Savage et al., 1996).
Recent studies examining platelet thrombus formation under high shear conditions, using various in vitro and in vivo thrombosis models, have highlighted the important role of vWf in mediating both primary platelet adhesion and subsequent thrombus growth (Badimon et al., 1989; Savage et al., 1996; Denis et al., 1998; Goto et al., 1998; Savage et al., 1998; Mazzucato et al., 1999, Ruggeri et al., 1999; Tsuji et al., 1999; Kulkarni et al., 2000; Ni et al., 2000). Thus, the multistep adhesion mechanism described for primary platelet adhesion on vWf (Savage et al., 1996) also appears to be relevant for subsequent platelet aggregation (for review see Ruggeri, 2000). Recent intravital studies have confirmed the importance of the sequential interaction between vWf expressed on the platelet surface with GPIb and integrin αIIbβ3 on flowing platelets for subsequent platelet cohesion (aggregation) and thrombus growth (Kulkarni et al., 2000; Ni et al., 2000; Denis et al., 2001). These studies have also highlighted the dynamic nature of platelet thrombus growth in vivo, in which the majority of platelets tethering to the luminal surface of thrombi translocate for a variable period of time before forming stationary adhesion contacts or detaching from the thrombus surface (Kulkarni et al., 2000). Unravelling the mechanisms regulating the transition from surface translocation is important, as the efficiency of this conversion is a key determinant regulating the rate and extent of thrombus growth.
The mechanisms regulating firm platelet adhesion on vWf under flow are poorly defined, although recent studies have suggested that outside-in signals from the adhesion receptors themselves may be sufficient to induce a sufficient level of integrin αIIbβ3 activation to promote firm platelet adhesion independent of soluble agonists (Nesbitt et al., 2002). According to these studies, GPIb-dependent calcium transients initiate a low level of integrin αIIbβ3 activation that is reinforced by integrin αIIbβ3 outside-in signals promoting sustained calcium oscillations and firm platelet adhesion (Nesbitt et al., 2002). Given the important role of GPIb and integrin αIIbβ3 in promoting platelet–platelet adhesion contacts necessary for thrombus growth, these findings raise the interesting possibility that calcium signals downstream of these receptors also play an important role in the process of platelet aggregation. Consistent with this possibility are recent studies by Kuwahara et al. (1999), who demonstrated a potentially important role for integrin αIIbβ3–dependent calcium flux in promoting platelet aggregation and thrombus growth on vWf.
In this study, we have employed a confocal imaging technique that enables real-time analysis of platelet calcium flux during thrombus formation. Application of this technique to an in vitro thrombosis model demonstrates that stable adhesion contact formation between aggregating platelets is dependent on the efficient communication of calcium signals between adherent platelets, a process we refer to as intercellular calcium communication (ICC). ICC is primarily mediated by the cooperative interplay between integrin αIIbβ3 engagement and ADP activation of the recently cloned purinergic receptor P2Y12. We demonstrate that the coordination of calcium flux through platelet–platelet contacts serves to propagate the calcium signal throughout the developing thrombus, thereby driving thrombus growth.
Results
ICC promotes platelet arrest on the surface of thrombi
To examine platelet calcium dynamics and translocation behavior, calcium dye–loaded platelets were perfused over the surface of preformed thrombi generated on a type I fibrillar collagen. In the course of examining platelet calcium dynamics, we consistently noted that platelets undergoing sustained calcium oscillations at the thrombus surface could act as effective nuclei for the further recruitment of freely translocating platelets. As such, the stationary platelets appeared to communicate their “calcium activation status” to subsequent tethering platelets, a process we term ICC. As demonstrated in Fig. 1 A, an initially adherent cell undergoing sustained (S) calcium oscillations at the surface of a developing thrombus induced a rapid increase in calcium flux in its tethering (T) counterparts. Examination of platelet aggregation at the surface of immobilized vWf demonstrated that a similar pattern of ICC was also observed during platelet aggregate formation on this adhesive substrate (Fig. 1 B; see Video 1, available at http://www.jcb.org/cgi/content/full/jcb.200207119/DC1). Propagation of platelet calcium signaling via ICC within the local population of platelets at the surface of immobilized vWf ultimately resulted in the formation of hot spots for platelet aggregation, with small, relatively stable platelet aggregates (6–10 cells) undergoing sustained oscillatory calcium flux throughout the observation period (Fig. 1 B). Fig. 1 C demonstrates that of the platelets tethering to the surface of a primary adherent platelet, only 53% subsequently exhibit concomitant calcium signaling. Detailed examination of these platelet–platelet tethering interactions demonstrated that the platelet contact must occur within a narrow temporal window (≤0.6 s), at the point when the primary adherent cell is expressing peak Δ[Ca2+]c (Fig. 2 D). Thus, the efficiency by which the platelet activation status is propagated by ICC is not only dependent on platelet–platelet contacts per se, but also on the timing of tether formation with Δ[Ca2+]c maxima. These studies suggest a potentially important role for ICC in dynamically regulating platelet accrual onto the surface of developing thrombi.
Figure 1.

Intercellular calcium communication. Isolated platelets reconstituted in Tyrode's buffer and RBCs (50% hematocrit) were perfused over the surface of preformed thrombi at the surface of type I fibrillar collagen (2.5 mg/ml)– or vWf (100 μg/ml)-coated microcapillary slides at a shear rate of 1,800 s−1. (A) Single-channel Oregon green fluorescence images demonstrating ICC during platelet–platelet collisions on the surface of preformed thrombi in vitro at a platelet count of 150 × 109/L. Associated single-cell calcium flux recordings demonstrating the duration and amplitude of the calcium response in an initially adherent cell (S) and a tethering cell (T) at the surface of immobilized vWF at a shear rate of 1,800 s−1. The arrow indicates the point at which platelet–platelet interactions and propagation of the calcium signal first occur (see Video 1, available at http://www.jcb.org/cgi/content/full/jcb.200207119/DC1). Δ[Ca2+]c recordings are representative of three independent experiments. (B) Oregon green fluorescence images demonstrating intraplatelet calcium flux during aggregate formation on the surface of immobilized vWf at a platelet count of 150 × 109/L. S, stationary adherent cell; T, tethering cell. Associated single-cell calcium flux recordings demonstrating the duration and amplitude of the calcium response in an initially adherent cell (S) and a tethering cell (T) at the surface of immobilized vWF at a shear rate of 1,800 s−1. The arrow indicates the point at which platelet–platelet interactions and propagation of the calcium signal first occur. Δ[Ca2+]c recordings are representative of four independent experiments. (C) The percentage of platelets tethering to an initially adherent platelet and undergoing concomitant calcium oscillations (ICC) was quantified at time points where the primary adherent cell was either expressing maximal cytosolic calcium levels (High Δ[Ca2+]c) or minimal cytosolic calcium levels (Low Δ[Ca2+]c). (D) Single-channel Oregon green fluorescence images showing the association between platelet–platelet collisions and intracellular calcium flux (Δ[Ca2+]c). Platelet–platelet contact occurs when the primary adherent cell (arrow) is expressing low intracellular calcium (21.0 s), resulting in no ICC and aggregation. The arrow indicates an initial transiently adherent cell; the dotted mark denotes a tethering cell.
Figure 2.
ICC requires integrin αIIbβ3 engagement. ICC is dependent on integrin αIIbβ3 engagement. Platelets at a cell density of 150 × 109/L were perfused over the surface of immobilized vWF (100 μg/ml) for 1 min, and an initial population of stationary adherent cells undergoing sustained calcium oscillations was established (indicated by the arrow). (A) A secondary platelet population at a density of 150 × 109/L was subsequently perfused over this reactive population, and platelet–platelet interactions were monitored in real time. (B) Platelets pretreated with 200 nM aggrastat (dotted marques) for 10 min were perfused over the preadherent population, and platelet–platelet interactions were monitored. (C) Platelets pretreated with 10 μg/ml of the α2β1-blocking IgG BHA2.1 for 10 min were perfused over the preadherent population, and platelet–platelet interactions were monitored. In comparison with control cells (A) and BHA2.1-treated cells (C), aggrastat treatment effectively inhibited the propagation of the initial calcium signal and prevented aggregate formation at the surface of the vWF matrix (B).
ICC requires integrin αIIbβ3
Previous studies have demonstrated an important role for integrin αIIbβ3 in promoting cytosolic calcium flux during platelet adhesion and aggregation on immobilized vWf (Kuwahara et al., 1999; Nesbitt et al., 2002). To examine the importance of integrin αIIbβ3 in promoting ICC, calcium dye–loaded platelets were allowed to adhere to a vWf matrix, and an initial population of stably adherent platelets undergoing calcium oscillations was established. A second population of platelets treated with control buffer or the integrin αIIbβ3 antagonist, aggrastat, were subsequently perfused at a shear rate of 1,800 s−1 over this adherent population. A significant advantage of this two-step adhesion assay was the ability of the primary adherent population of platelets to elicit a sustained calcium signal in the presence of integrin αIIbβ3 antagonists, presumably because the ligated integrins on the basal surface of spreading platelets were not accessible to the inhibitor. As demonstrated in Fig. 2 A, ICC still occurred under these experimental conditions. However, blocking ligand binding to integrin αIIbβ3 with aggrastat or c7E3 completely eliminated ICC without affecting the ongoing calcium signal in the primary adherent platelet population (Fig. 2 B). In control studies, pretreatment of the flowing population of platelets with the α-α2β1–blocking IgG BHA2.1 had no effect on ICC or aggregation at the surface of immobilized vWf, demonstrating that ICC was specific to integrin αIIbβ3 engagement (Fig. 2 C).
ICC requires secreted ADP
The release of ADP from platelet-dense granules has a well-established role in promoting platelet aggregation in response to multiple physiological agonists, including vWf (Moritz et al., 1983; Peterson et al., 1987; Moake et al., 1988; Ikeda et al., 1991; Chow et al., 1992; Oda et al., 1995; Gachet, 2001). To investigate the contribution of secreted ADP to ICC, platelet calcium dynamics were examined during platelet adhesion and aggregation on a vWf matrix in the presence of the ADP-scavenging enzyme apyrase (1.5 U/ml ADPase activity). Consistent with previous findings, primary adherent platelets could elicit a sustained oscillatory calcium response in the presence of 1.5 U/ml apyrase (Nesbitt et al., 2002) (Fig. 3 A). However, the ability of these primary adherent cells to act as nuclei for subsequent ICC was completely blocked (Fig. 3 A), resulting in an inability of platelets to form stable aggregates. Similarly, pretreating platelets with the specific purinergic receptor antagonists, A3P5PS and AR-C69931MX in combination, to selectively inhibit both the P2Y1 and P2Y12 receptors, respectively, (Boyer et al., 1996; Ingall et al., 1999; Humphries, 2000) also completely eliminated ICC and platelet aggregate formation on vWf (unpublished data). Further examination of the individual contribution of the P2Y1 and P2Y12 signaling pathways demonstrated that blockade of ADP binding to the P2Y1 receptor alone had no effect on ICC and did not inhibit platelet aggregate formation (Fig. 3 B). Specific blockade of the P2Y12 receptor with 200 nM AR-C69931MX did not inhibit the initial calcium spiking associated with platelet–platelet contact (Fig. 3, C and D, dotted mark), but did completely inhibit ongoing/oscillatory ICC and stable aggregation (Fig. 3 C). The demonstration that P2Y12 blockade still allowed for a transient ICC spike suggested that the P2Y1 signaling pathway may be involved in initiating early calcium spiking events associated with platelet–platelet contact. Alternatively, the transient calcium spike observed in the presence of P2Y12 blockade alone may have been triggered by the release of a secondary secreted agonist, such as thromboxane A2 (TXA2). To examine this possibility, platelets were pretreated with 1.5 mM aspirin before perfusion over the surface of immobilized vWf. Although 1.5 mM aspirin was found to completely inhibit platelet aggregation responses to arachidonic acid (unpublished data), this treatment did not have any effect on initial platelet adhesive events nor on ICC at the surface of vWf under flow conditions (unpublished data). These studies indicate that activation of the P2Y12 purinergic receptor pathway is a key event in the establishment of effective ICC and platelet aggregation.
Figure 3.

Secreted ADP drives ICC and platelet aggregation at the surface of vWf. Oregon green fluorescence images demonstrating platelet calcium flux during reconstituted blood flow at the surface of immobilized vWf at a platelet count of 150 × 109/L. (A) Isolated platelets at a density of 150 × 109/L were incubated with 1.5 U/ml apyrase before perfusion over immobilized vWf. The arrow indicates a single platelet undergoing transient calcium flux that correlates with transient adhesion formation. Images taken at 10.2 and 11.9 s demonstrate that although platelet–platelet contacts occur in the shear field, these do not undergo sustained ICC. (B) Isolated platelets at a density of 150 × 109/L were incubated with 100 μM of the P2Y1-specific antagonist A3P5PS before perfusion over immobilized vWf. The arrow indicates a single platelet undergoing vWf-dependent calcium flux. The images taken at 10.2 and 46.6 s demonstrate that in the presence of P2Y1 blockade, ICC can still take place at sites of primary platelet adhesion. (C) Isolated platelets at a density of 150 × 109/L were incubated with 200 nM of the P2Y12-specific antagonist AR-C69931MX before perfusion over immobilized vWf. The arrow indicates a single platelet undergoing vWf-dependent calcium flux. The image taken at 18.2 s demonstrates that in the presence of P2Y12 blockade, platelet–platelet contact results in a transient intraplatelet calcium spike that is not sustained, resulting in complete inhibition of aggregation. (D) Single-platelet calcium flux profiles showing the calcium spike response (red profile) of a transiently tethering cell at the surface of a stationary adherent platelet undergoing sustained calcium oscillations (black profile).
ADP and integrin αIIbβ3 act in a cooperative manner to promote sustained calcium flux and firm platelet adhesion under flow
To gain further insight into the mechanism by which ADP and integrin αIIbβ3 cooperate to drive cytosolic calcium flux in aggregating platelets, we examined the effect of exogenous ADP addition on cytosolic calcium flux during platelet adhesion to vWf. As demonstrated in Fig. 4 A, in the absence of added ADP, <6% of tethered platelets formed stationary adhesion contacts and elicited a sustained (>30 s) calcium response on a vWf matrix (1,800 s−1). We have previously demonstrated that this oscillatory calcium flux is dependent on integrin αIIbβ3 outside-in signaling, as it is completely inhibited by c7E3 Fab, but not by ADP and TXA2 antagonists (Nesbitt et al., 2002). Exposure of platelets to soluble ADP during surface translocation on vWf resulted in a dramatic increase in the proportion of platelets forming stable adhesion contacts with the vWf surface (>90% of platelets), with all stably adherent platelets exhibiting sustained calcium oscillations (Fig. 4 B). The potentiating effect of ADP on the calcium response of translocating platelets was dependent on integrin αIIbβ3, as it was completely prevented by blocking ligand binding with aggrastat (Fig. 4 C). These studies demonstrate an important cooperative signaling role for ADP and integrin αIIbβ3, in which the latter receptor is essential for sustained cytosolic calcium flux.
Figure 4.
Sustained calcium flux is dependent on cooperative signaling between integrin αIIbβ3 and ADP secretion. Isolated platelets reconstituted in Tyrode's buffer with RBCs (50% hematocrit) were perfused through vWf-coated (100 μg/ml) microslides at a shear rate of 1,800 s−1 and subsequently chased by a bolus of 12.5 μM ADP. (A) The percentage (mean ± SEM of three experiments) of the total adherent platelet population forming irreversible stationary adhesion in the presence or absence of 10 μM ADP and/or c7E3. (B) Representative single-platelet calcium flux recordings and concomitant displacement versus time graphs showing platelet behavior at the surface of immobilized vWf. Note that the platelets arrest almost immediately upon ADP addition, concomitant with the onset of oscillatory calcium flux. (C) Representative single-platelet calcium flux recordings and concomitant displacement versus time graphs showing platelet behavior upon ADP addition after pretreatment with the anti-αIIbβ3 blocking c7E3 Fab (20 μg/ml). The shaded boxes indicate the platelet behavior before ADP stimulation. The arrow indicates the point of ADP addition. Note that ADP-dependent oscillatory calcium flux is completely inhibited by c7E3 Fab treatment.
ICC drives thrombus growth
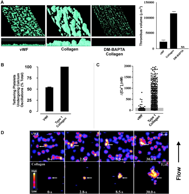
The demonstration that ICC plays an important role in regulating the formation of platelet aggregates under flow raised the possibility that the efficiency by which calcium signals are propagated throughout an aggregating population of platelets may be an important determinant regulating the rate and extent of thrombus growth. To investigate this possibility, real-time changes in cytosolic calcium levels were monitored during platelet thrombus formation on a type I fibrillar collagen or vWf matrix. These matrices were chosen for comparative analysis due to their marked difference in thrombogenic potential. As demonstrated in Fig. 5 A, thrombi forming on a vWf matrix tend to be relatively small (typically <20,000 μm3), forming discrete clusters over the vWf surface. In contrast, large thrombi (≥110,000 μm3) typically form on collagen fibrils, coalescing to form extremely large platelet masses (Fig. 5 A). Real-time analysis of platelet adhesion at the surface of vWf demonstrated that only 6.5 ± 1.7% of platelets maintained stationary adhesion contacts for a period >30 s. In contrast, all platelets interacting with collagen fibrils formed immediate stationary adhesion contacts that provided highly efficient nuclei for the recruitment of additional platelets, resulting in the rapid formation of very large platelet aggregates.
Figure 5.
ICC drives thrombus growth. (A) Reconstructed platelet thrombi. Isolated platelets reconstituted with washed RBCs (50% hematocrit) and plasma perfused at a shear rate of 1,800 s−1 for 3 min over immobilized human vWf (100 μg/ml) or type I fibrillar collagen (2.5 mg/ml). Conditions: vWF, DiOC6-labeled thrombi on the surface of immobilized vWf; collagen, DiOC6-labeled thrombi on the surface of type I collagen fibrils; DM-BAPTA, calcium-chelated platelets translocating across the surface of type I collagen fibrils. Thrombus volumetric data demonstrating the marked difference in platelet thrombus size on the surface of immobilized vWf versus type I collagen. Note that in the case of DM-BAPTA–treated cells, thrombi did not form, and the platelets translocated freely across the collagen surface (n = 3). (B) The percentage of platelets coming into contact with an initially adherent platelet and undergoing concomitant calcium oscillations (ICC) was quantified at time points where the primary adherent cell was expressing maximal cytosolic calcium levels. The data indicate that ICC occurs in 53% of cells tethering to primary adherent cells at the surface of vWf, whereas 100% of tethering cells express sustained calcium oscillations at the surface of type I collagen (n = 25 platelets). (C) Δ[Ca2+]c population analysis showing the distribution of platelet calcium events occurring at the surface of immobilized vWf and type I collagen. The gray box indicates the 100-nM calcium threshold, below which platelets are considered to be in the resting state (n = 3). (D) Oregon green fluorescence images demonstrating intraplatelet calcium flux during real-time aggregate formation at the surface of immobilized vWf and a single collagen type I fibril at a platelet count of 150 × 109/L. The arrow indicates the site of initial platelet adhesion to both collagen and vWF matrices. Note that the images on type I collagen show aggregate formation on a single collagen fiber in comparison to the continuous surface of immobilized vWf.
Examination of the calcium response in platelets adherent to the vWf or collagen matrices revealed three important differences between the two substrates. First, on a vWf matrix, only a small percentage of tethered platelets (6.5 ± 1.7%) exhibited an observable calcium response, whereas all platelets tethering to type I collagen formed stable adhesion contacts and elicited rapid oscillatory calcium flux. Frequency distribution analysis of platelet calcium events over a 30-s time frame revealed that the probability of any given platelet expressing an elevated Δ[Ca2+]c (>100 nM) was 0.06 at the surface of vWf in comparison with 0.95 at the surface of type I collagen. Second, 53% of platelets tethering to primary adherent (calcium active) platelets at the surface of vWf underwent an oscillatory calcium response, with these platelets forming stable aggregates (Fig. 5 B). In contrast, efficient ICC occurred in 100% of platelets tethering to primary adherent cells at the surface of type I collagen (Fig. 5 B). Thus, the frequency of successful ICC/aggregation within the entire platelet population as a function of primary stationary adhesion and ICC efficiency was calculated to be 3.4% and 100% at the surface of vWf and type 1 collagen, respectively. It should be noted that in all studies (>100 independent experiments), there was a strict correlation between cytosolic calcium flux in the primary adherent layer of platelets and the propensity of these cells to act as nuclei for platelet aggregate formation. Furthermore, on both the vWf and collagen matrices, chelating cytosolic calcium by pretreating platelets with the high-affinity calcium chelator DM-BAPTA-AM completely eliminated calcium oscillations in the primary adherent cells and consequently inhibited platelet aggregation and thrombus growth (unpublished data). Finally, the mean and maximal Δ[Ca2+]c at the surface of vWf were low (mean 234.5 nM; max 796 nM) relative to collagen (mean 913.3 nM; max 1,974 nM) (Fig. 5, C and D). All of these parameters combined provide an explanation for the efficiency of platelet aggregate formation on a type I collagen substrate relative to vWf.
NP-EGTA uncaging triggers ICC events and platelet aggregation
Finally, to provide more direct evidence that changes in cytosolic calcium flux in the primary adherent layer of platelets impacts on the efficiency of platelet aggregation, we examined the effect of inducing a single transient calcium spike in translocating platelets. This was achieved by loading platelets with the caged calcium chelator NP-EGTA, which upon UV exposure results in a rapid, transient increase in cytosolic calcium (Nesbitt et al., 2002). A significant advantage of this experimental approach is that it enables rapid release of calcium in a discrete population of primary adherent platelets only, immediately before the formation of platelet–platelet adhesion contacts. This maximizes the possibility of coordinating the initiation of calcium flux with subsequent ICC and, furthermore, minimizes potential experimental artifacts associated with platelet preadhesion, such as exhausted ADP release. To investigate the effects of calcium uncaging on platelet aggregate formation, NP-EGTA–loaded platelets were perfused through vWf-coated microcapillary tubes at physiological platelet concentrations (150 × 109/L) to increase the probability of platelet–platelet adhesion contact formation. Similar to our previous findings (Nesbitt et al., 2002), eliciting a transient calcium spike in platelets that were not interacting with other translocating platelets resulted in temporary arrest of these cells (unpublished data). In contrast, induction of a single calcium spike at the point of contact between two translocating platelets resulted in prolonged arrest of both cells, leading to the induction of a sustained oscillatory calcium flux. Moreover, these cells formed efficient nuclei for the recruitment of free-flowing platelets leading to ICC and the rapid formation of platelet aggregates (Fig. 6, A and B). Platelet aggregate formation and ICC under these experimental conditions were dependent on released ADP, as they were completely inhibited by pretreating the platelets with apyrase (Fig. 6 C) or a combination of both A3P5PS and AR-C6991MX (unpublished data). These findings provide further support for the concept that communication of calcium signals between platelets is important in regulating the efficiency of platelet aggregation under flow.
Figure 6.

NP-EGTA uncaging triggers ICC events and platelet aggregation. Isolated platelets loaded with 10 μM NP-EGTA reconstituted in Tyrode's buffer with RBCs (50%) were perfused through vWf (100 μg/ml)-coated microcapillary tubes at a shear rate of 1,800 s−1. (A) Oregon green fluorescence images and real-time calcium flux recording demonstrating NP-EGTA–elicited ICC at a shear rate of 1,800 s−1. The gray box demarcates the point at which the secondary platelet tethers to the stationary adherent cell (→) activated by NP-EGTA uncaging. (B) Control experiments in which NP-EGTA–loaded platelets were allowed to tether and translocate across the vWf matrix (−1.2 and −0.6 s). The confocal field was subsequently exposed to a near-UV light source (350 nm ↑UV) for 0.6 s, leading to NP-EGTA uncaging and release of intracellular calcium (0 s). The zoomed boxes show the occurrence of platelet aggregation and ongoing ICC post-UV. The dashed circle demarks small aggregates forming on the vWf matrix. (C) NP-EGTA flow experiment conducted in the presence of 1.5 U/ml apyrase. The zoomed boxes demonstrate that in the presence of apyrase, ICC post-UV stimulation does not occur with the platelets in the field of view resuming translocation after a short-duration stationary adhesion.
Discussion
The studies presented in this manuscript provide new insight into the molecular events regulating platelet aggregation under flow. In particular, they have established a key role for interplatelet calcium communication in this process. We have established that the transition from surface translocation to firm adhesion is facilitated by the efficient communication of calcium signals between aggregating platelets. ICC is critically dependent on the cooperative interplay between integrin αIIbβ3 engagement and ADP activation of the P2Y12 pathway. Our studies suggest that the efficiency of intercellular calcium signaling plays a major role in regulating the rate and extent of platelet thrombus growth.
Our studies highlight a synergistic signaling relationship between ADP and integrin αIIbβ3 that serves to regulate cytosolic calcium flux during platelet aggregation. Our findings do not exclude a role for other soluble agonists, in particular thrombin and TXA2, in promoting calcium flux between aggregating platelets in vivo. Although, under the experimental conditions employed here, these agonists do not appear to be essential for ICC or platelet aggregation. It is likely that the efficiency of ICC and thrombus growth represents the cumulative effect of multiple activating stimuli, with ADP playing a major amplifying role in this process. In this context, it is well established that ADP alone, acting primarily through the P2Y1 and P2Y12 receptors, induces a transient calcium response that leads to relatively weak platelet stimulation (Born, 1962; MacFarlane, 1987; Gachet, 2001). In contrast, integrin αIIbβ3 engagement of vWf can induce sustained calcium oscillations that promote irreversible platelet activation, albeit in a relatively small subpopulation of platelets. As demonstrated here, the combination of ADP and integrin αIIbβ3 acts as a potent stimulus for platelet activation, leading to high, sustained calcium oscillations and irreversible adhesion in >90% of tethered platelets. This synergy between ADP and integrin αIIbβ3, with respect to calcium signaling, contrasts markedly with previous platelet aggregation studies in which fibrinogen binding to integrin αIIbβ3 was demonstrated to inhibit ADP-stimulated calcium flux (Rosado et al., 2001). Thus, the cooperative signaling mechanism described here may primarily operate during platelet–surface interactions.
Our current working model to explain the synergy between ADP and integrin αIIbβ3 during platelet aggregate formation is described in Fig. 7. We propose that initial primary adhesion to immobilized vWf is dependent on a cooperative signaling mechanism operating between GPIb and integrin αIIbβ3, in which integrin αIIbβ3–derived signals sustain calcium oscillations and mediate stable adhesion (Nesbitt et al., 2002). This initial adhesion and calcium signaling can occur independent of soluble agonist stimulation (Yap et al., 2000; Nesbitt et al., 2002), although, as demonstrated here, it is greatly potentiated by such stimuli. In contrast to primary adhesion, our studies suggest that GPIb and integrin αIIbβ3 calcium signaling is insufficient to drive sustained calcium flux in subsequent layers of aggregating platelets, despite the fact that both receptors must engage platelet-expressed vWf for effective platelet aggregation under high shear flow conditions. The reason for this difference between primary adhesion and aggregating cells is not clear but may relate to a difference in the number of GPIb and integrin αIIbβ3 adhesive bonds. For example, under the experimental conditions employed in this study, primary adherent platelets are exposed to a purified vWf substrate, providing a relatively high concentration of binding sites for GPIb and integrin αIIbβ3. In aggregating platelets, the number of bonds formed between platelet-bound vWf, GPIb, and integrin αIIbβ3 may be limiting, thereby reducing platelet activation signals downstream of these receptors and explaining the requirement for soluble ADP.
Figure 7.
Proposed model of ICC and aggregation. (i) Primary adhesion. Initial outside-in signaling events mediated by GPIb/V/IX engagement of surface-immobilized vWf triggers the initiation of an elementary calcium event. Subsequent integrin αIIbβ3 engagement of the matrix initiates elevated and oscillatory calcium flux, driving further rounds of integrin activation and stationary adhesion at the vWf surface (Nesbitt et al., 2002). (ii) Platelet–platelet tethering. Platelets within the bulk flow interact with a primary adherent platelet via GPIb/V/IX binding to surface-expressed vWf. The nucleating (adherent) platelet presents a surface bearing active integrin αIIbβ3 and locally secretes ADP. (iii) Aggregation. Integrin αIIbβ3 engagement of platelet-expressed vWf and/or fibrinogen triggers further ADP release and stimulates platelet calcium signaling events throughout the local platelet population. ADP engagement of P2Y12 potentiates integrin αIIbβ3 activation and calcium signaling, thereby promoting platelet aggregation in the shear field. Ca2+, free cytosolic calcium; GP Ib/V/IX, glycoprotein Ib/V/IX vWF adhesion receptor; +, integrin activation.
According to our model, ADP release at the site of platelet–platelet contact serves to sustain integrin αIIbβ3–derived calcium signals by a P2Y12-linked signaling mechanism. In this context, it was somewhat surprising that inhibition of the P2Y1 receptor did not have a major effect on ICC, given the well-established role of this receptor in promoting transient calcium signaling. The demonstration that either GPIb or integrin αIIbβ3 can elicit cytosolic calcium signals may partly explain the dispensable role for the P2Y1 receptor in this process. An important element of the current model that requires further investigation is the relationship between integrin αIIbβ3 ligation and ADP release. Although purely speculative, an attractive hypothesis is that transient integrin αIIbβ3 engagement of vWf promotes release of ADP in the immediate vicinity of platelet–platelet adhesion contacts, coordinating localized platelet activation. This form of spatial signaling provides a mechanism for achieving high local concentrations of excitatory signals during cell–cell contact that may counteract, at least in part, the rapid clearance of soluble stimuli by flowing blood.
A long-standing unresolved issue is the mechanism by which an adhesive substrate that only interacts with the primary adherent layer of platelets propagates activating signals to regulate the reactivity of integrin αIIbβ3 in subsequent layers of aggregating platelets. The phenomenon of ICC elucidated in the present study provides new insight into this mechanism. We demonstrate that differences in the calcium flux profiles of primary adherent platelets at the surface of vWf and collagen correlate directly with the efficiency by which these substrates support platelet aggregation and thrombus growth. Our studies suggest that the frequency and magnitude of calcium flux in the primary layer of adherent platelets play a major role not only in regulating the dynamics of primary platelet adhesion (Nesbitt et al., 2002) but also in subsequent platelet aggregation and thrombus growth.
Intercellular calcium signaling is a widespread form of cell–cell communication that allows tissue coordination of cell proliferation, differentiation, and metabolism. ICC has been described in many cell types, including osteoblasts (Jorgensen et al., 2000; Romanello et al., 2001; Saunders et al., 2001), chondrocytes (Tonon and D'Andrea, 2000; Elfervig et al., 2001), astrocytes (Guthrie et al., 1999; Fam et al., 2000; Rouach et al., 2000; Schemes, 2000; Shiga et al., 2001; Verderio and Metteoli, 2001), oligodendrocytes (Verderio and Metteoli, 2001), neurons (Guthrie et al., 1999; Fam et al., 2000; Rouach et al., 2000; Schemes, 2000), endothelial cells (Moerenhout et al., 2001a,b), and retinal epithelial cells (Himpens et al., 1999; Himpens and Vereecke, 2000). Several distinct mechanisms have been demonstrated to coordinate calcium signaling between cells, including autocrine activation of P2 purinergic receptors, leading to calcium release from intracellular stores (Churchill and Louis, 1998; Fam et al., 2000; Jorgensen et al., 2000; Elfervig et al., 2001; Verderio and Metteoli, 2001). The results presented here demonstrate, for the first time, the involvement of an integrin in this process and, furthermore, establish an important role for cooperative signaling between integrin αIIbβ3 and purinergic receptors in regulating the three-dimensional growth of developing thrombi.
Materials and methods
Materials
5,5′-dimethyl-BAPTA, AM (DM-BAPTA, AM), Oregon green 488 BAPTA-1, AM, Fura red, AM, and NP-EGTA were from Molecular Probes Inc. α-VLA-2 (α2β1)–blocking IgG BHA2.1 was obtained from Chemicon International. Apyrase was purified from potatoes according to the method of Molnar and Lorand (1961) and was a generous gift from Francois Lanza (Institut National de la Santé et de la Recherche Médicale, Strasbourg, France). Human vWf was purified to homogeneity from plasma cryoprecipitate according to the methods of Montgomery and Zimmerman (1978). All other reagents were obtained from sources described previously (Yuan et al., 1997; Cranmer et al., 1999).
Platelet isolation and reconstitution with RBCs
Anticoagulated whole blood (15 mM trisodium citrate, pH 7.4) was collected from healthy volunteers that had not received any antiplatelet medication in the preceding 2 wk. Platelet isolation was performed according to Yuan et al. (1997), and washed platelets were finally resuspended in modified Tyrode's buffer (10 mM Hepes, 12 mM NaHCO3, pH 7.4, 137 mM NaCl, 2.7 mM KCl, 5 mM glucose) supplemented with 1 mM CaCl2/MgCl2 or 1 mM EGTA/MgCl2 where indicated. Autologous RBCs were prepared according to Yap et al. (2000). Before reconstitution with isolated platelets (50% vol/vol hematocrit), isolated RBCs were treated with 0.4 U/ml apyrase (ADPase activity) and 1 U/ml hirudin (Yap et al., 2000).
Flow-based platelet adhesion assays
Flow assays were performed using glass microcapillary tubes (Microslides; Vitro Dynamics Inc.) coated with human vWF (100 μg/ml) according to a modified method of Cooke et al. (1993). Oregon green BAPTA-1/Fura red–loaded platelets were reconstituted with isolated autologous RBCs (50% hematocrit) and either Tyrode's supplemented with 1 mM Ca2+/Mg2+ or EGTA/Mg2+ and perfused through human vWF microcapillaries blocked with 10% heat-inactivated human serum at a shear rate of 1,800 s−1. The first 3 min of platelet flow was captured as a sequential 37.5-s series (0.586 frames per second capture rate) via confocal microscopy and Leica acquisition software for off-line analysis.
Analysis of platelet calcium flux
Platelet calcium flux was monitored as previously described by Yap et al. (2000). Isolated platelets (1.5 × 109/ml) suspended in PWB (10 mM Hepes, pH 7.4, 140 mM NaCl, 5 mM glucose) were incubated for 30 min at 37°C with Oregon green BAPTA-1, AM (1 μM) and Fura red, AM (1.25 μM). Unincorporated dye was removed by washing twice with PWB. Platelets were subsequently resuspended in Tyrode's buffer containing either 1 mM Ca2+/Mg2+ or 1 mM EGTA/Mg2+. Real-time platelet calcium flux was monitored via confocal microscopy as the ratio of Oregon green BAPTA-1 fluorescence over Fura red fluorescence (with emission wavelengths of 500–570 nm and 600–710 nm, respectively). Fluorescence ratios were converted to relative cytosolic calcium concentration (Δ[Ca2+]c) according to Equation 1:
![]() |
(1) |
where 170 = Kd of Oregon green BAPTA-1 Ca2+ binding; R = measured fluorescence ratio; R max = the mean fluorescence ratio determined from 200–400 cells suspended in Tyrode's buffer supplemented with 5 mM A23187 + 10 mM CaCl2; R min = the mean fluorescence ratio determined from 200–400 cells preincubated with 70 μM DM-BAPTA, AM (incubated for 30 min at 37°C) and resuspended in Tyrode's buffer supplemented with 2 mM EGTA; and F max and F min represent the mean fluorescence values (arbitrary units) of Oregon green BAPTA-1 for R max and R min, respectively. The calculated calcium flux values are designated Δ[Ca2+]c to indicate that all calcium concentration estimates are relative to a zero point set by DM-BAPTA calcium chelation.
In vitro thrombus assay
Microcapillaries were coated with type I equine tendon fibrillar collagen (2.5 mg/ml) overnight at 4°C. Platelet thrombi were allowed to form on collagen after perfusion for 10 min of washed platelets reconstituted with autologous RBCs (50% hematocrit) and plasma (Fig. 2 A). Washed platelets loaded with the calcium-responsive dyes Oregon BAPTA and Fura red were perfused through the microcapillary tubes subsequent to thrombus formation. A single confocal section ∼1 μm deep was taken at least 10 μm from the collagen matrix surface. The first 3 min of platelet flow within this focal plane was captured as a sequential 37.5-s series (0.586 frames per second capture rate) and analyzed off line using Leica physiology software.
NP-EGTA “caged calcium” assay
Isolated human platelets were loaded with Oregon green BAPTA and Fura red as per established protocol. Calcium dye–loaded platelets were subsequently incubated in PWB with 10 μM NP-EGTA (Molecular Probes) for 30 min at 37°C as per Nesbitt et al. (2002). NP-EGTA–treated platelets were subsequently washed once with PWB and resuspended in PWB before experimentation. The behavior of NP-EGTA–loaded platelets was assessed under flow conditions (1,800 s−1) at the surface of immobilized human vWf (100 μg/ml) as per established protocols. NP-EGTA–loaded platelets exhibited translocation and adhesive properties equivalent to untreated controls. NP-EGTA uncaging was performed after 18 s of reconstituted blood flow via exposure of platelets to a near-UV (300–400 nm) light source generated by a 100-W Hg lamp directed through the optical path of a Leica DMIRBE confocal microscope for a period of 0.6 s. Control studies were performed with unloaded control platelets and demonstrated that the brief (0.6 s) UV exposure did not lead to photodynamic damage or activation of the platelets under flow.
Online supplemental material
A supplemental video (Video 1) is available online at http://www.jcb.org/cgi/content/full/jcb.200207119/DC1. This movie file presents real-time intercellular calcium flux during platelet–vWf and platelet–platelet interactions during perfusion of reconstituted blood at a shear rate of 1,800 s−1.
Supplemental Material
Acknowledgments
We would like to thank Dr. Steve Watson, Dr. Yuping Yuan, and Prof. Hatem H. Salem for helpful input and discussions.
This project was supported by funding from the National Health and Medical Research Council, The National Heart Foundation, and The Wellcome Trust.
W.S. Nesbitt and S. Giuliano contributed equally to this work.
The online version of this article includes supplemental material.
Footnotes
Abbreviations used in this paper: GP, glycoprotein; ICC, intercellular calcium communication; TXA2, thromboxane A2; vWf, von Willebrand factor.
References
- Badimon, L., J.J. Badimon, V.T. Turitto, and V. Fuster. 1989. Role of von Willebrand factor in mediating platelet-vessel wall interaction at low shear rate: The importance of perfusion conditions. Blood. 73:961–967. [PubMed] [Google Scholar]
- Baumgartner, H.R., T.B. Tschopp, and H.J. Weiss. 1977. Platelet interaction with collagen fibrils in flowing blood. II. Impaired adhesion-aggregation in bleeding disorders. A comparison with subendothelium. Thromb. Haemost. 37:17–28. [PubMed] [Google Scholar]
- Born, G.V.R. 1962. Aggregation of platelets with adenosine diphosphate and its reversal. Nature. 194:27–29. [DOI] [PubMed] [Google Scholar]
- Boyer, J.L., T. Romero-Avila, J.B. Schachter, and T.K. Harden. 1996. Identification of competitive antagonists of the P2Y1 receptor. Mol. Pharmacol. 50:1323–1329. [PubMed] [Google Scholar]
- Chow, T.W., J.D. Hellums, J.L. Moake, and M.H. Kroll. 1992. Shear stress-induced von Willebrand factor binding to platelet glycoprotein Ib initiates calcium influx associated with aggregation. Blood. 80:113–120. [PubMed] [Google Scholar]
- Churchill, G.C., and C.F. Louis. 1998. Roles of Ca2+, inositol triphosphate and cyclic ADP-ribose in mediating intercellular Ca2+ signalling in sheep lens cells. J. Cell Sci. 111:1217–1225. [DOI] [PubMed] [Google Scholar]
- Clemetson, K.J., and J.M. Clemetson. 2001. Platelet collagen receptors. Thromb. Haemost. 86:189–197. [PubMed] [Google Scholar]
- Cooke, B.M., S. Usami, I. Perry, and G.B. Nash. 1993. A simplified method for culture of endothelial cells and analysis of adhesion of blood cells under conditions of flow. Microvasc. Res. 45:33–55. [DOI] [PubMed] [Google Scholar]
- Cranmer, S.L., P. Ulsemer, B.M. Cooke, H.H. Salem, C. de la Salle, F. Lanza, and S.P. Jackson. 1999. Glycoprotein (GP) Ib-IX-transfected cells roll on a von Willebrand factor matrix under flow. Importance of the GP Ib/actin-binding protein (ABP-280) interaction in maintaining adhesion under high shear. J. Biol. Chem. 274:6097–6106. [DOI] [PubMed] [Google Scholar]
- Denis, C.V., N. Methia, P.S. Frenette, H. Rayburn, M. Ullman-Cullere, R.O. Hynes, and D.D. Wagner. 1998. A mouse model of severe von Willebrand's disease: defects in haemostasis and thrombosis. Proc. Natl. Acad. Sci. USA. 95:9524–9529. [DOI] [PMC free article] [PubMed] [Google Scholar]
- Denis, C.V., P. Andre, S. Saffaripour, and D.D. Wagner. 2001. Defect in regulated secretion of P-selectin affects leukocyte recruitment in von Willebrand factor deficient mice. Proc. Natl. Acad. Sci. USA. 98:4072–4077. [DOI] [PMC free article] [PubMed] [Google Scholar]
- Elfervig, M.K., R.D. Graff, G.M. Lee, S.S. Kelley, A. Sood, and A.J. Banes. 2001. ATP induces Ca2+ signalling in human chondrons cultured in three dimensional agarose films. Osteoarthritis Cartilage. 9:518–525. [DOI] [PubMed] [Google Scholar]
- Fam, S.R., C.J. Gallagher, and M.W. Salter. 2000. P2Y1 purinoceptor–mediated Ca2+ signaling and Ca2+ wave propagation in dorsal spinal cord astrocytes. J. Neurosci. 20:2800–2808. [DOI] [PMC free article] [PubMed] [Google Scholar]
- Fuster, V., and J.H. Chesebro. 1986. Mechanisms of unstable angina. N. Engl. J. Med. 315:1023–1025. [DOI] [PubMed] [Google Scholar]
- Gachet, C. 2001. ADP receptors of platelets and their inhibition. Thromb. Haemost. 86:222–232. [PubMed] [Google Scholar]
- Goto, S., Y. Ikeda, E. Saldivar, and Z.M. Ruggeri. 1998. Distinct mechanisms of platelet aggregation as a consequence of different shearing flow conditions. J. Clin. Invest. 101:479–486. [DOI] [PMC free article] [PubMed] [Google Scholar]
- Guthrie, P.B., J. Knappenberger, M. Segal, M.V. Bennett, A.C. Charles, and S.B. Kater. 1999. ATP released from astrocytes mediates glial calcium waves. J. Neurosci. 19:520–528. [DOI] [PMC free article] [PubMed] [Google Scholar]
- Himpens, B., and J. Vereecke. 2000. Intra and intercellular Ca(2+)-signal transduction. Verh. K. Acad. Geneesskd. Belg. 62:501–563. [PubMed] [Google Scholar]
- Himpens, B., P. Stahlmans, P. Gomez, M. Malfait, and J. Vereecke. 1999. Intra- and intercellular calcium signaling in retinal pigment epithelial cells during mechanical stimulation. FASEB J. 13:S63–S68. [DOI] [PubMed] [Google Scholar]
- Humphries, R.G. 2000. Pharmacology of AR-C69931MX and related compounds: from pharmacological tools to clinical trials. Haematologica. 85:66–72. 11268328 [Google Scholar]
- Ikeda, Y., M. Handa, K. Kawano, T. Kamata, M. Murata, Y. Araki, H. Anbo, Y. Kawai, K. Watanabe, and I. Itagaki. 1991. The role of von Willebrand factor and fibrinogen in platelet aggregation under varying shear stress. J. Clin. Invest. 87:1234–1240. [DOI] [PMC free article] [PubMed] [Google Scholar]
- Ingall, A.H., J. Dixon, A. Bailey, M.E. Coombs, D. Cox, J.I. McInally, S.F. Hunt, N.D. Kindon, B.J. Teobald, P.A. Willis, et al. 1999. Antagonists of the platelet P2T receptor: a novel approach to antithrombotic therapy. J. Med. Chem. 42:213–220. [DOI] [PubMed] [Google Scholar]
- Jander, S., M. Sitzer, A. Wendt, M. Schroeter, M. Buchkremer, M. Siebler, W. Muller, W. Sandmann, and G. Stoll. 2001. Expression of tissue factor in high grade carotid artery stenosis: association with plaque destabilisation. Stroke. 32:850–854. [DOI] [PubMed] [Google Scholar]
- Jorgensen, N.R., Z. Henriksen, C. Brot, E.F. Eriksen, O.H. Sorensen, R. Civitelli, and T.H. Steinberg. 2000. Human osteoblastic cells propagate intracellular calcium signals by two different mechanisms. J. Bone Miner. Res. 15:1024–1032. [DOI] [PubMed] [Google Scholar]
- Kulkarni, S., S.M. Dopheide, C.L. Yap, C. Ravanat, C. Freund, P. Mangin, K.A. Heel, A. Street, I.S. Harper, F. Lanza, and S.P. Jackson. 2000. A revised model of platelet aggregation. J. Clin. Invest. 105:783–791. [DOI] [PMC free article] [PubMed] [Google Scholar]
- Kuwahara, M., M. Sugimoto, S. Tsuji, S. Miyata, and A. Yoshioka. 1999. Cytosolic calcium changes in a process of platelet adhesion and cohesion on a von Willebrand factor-coated surface under flow conditions. Blood. 94:1149–1155. [PubMed] [Google Scholar]
- MacFarlane, D.E. 1987. Agonists and receptors: adenosine diphosphate. Platelet Responses and Metabolism. H. Holmsen, editor. CRC Press, Boca Raton, Florida. 19–36.
- Mazzucato, M., P. Spessotto, A. Masotti, L. De Appollonia, M.R. Cozzi, A. Yoshioka, R. Perris, A. Colombatti, and L. De Marco. 1999. Identification of domains responsible for von Willebrand factor type VI collagen interaction mediating platelet adhesion under high flow. J. Biol. Chem. 274:3033–3041. [DOI] [PubMed] [Google Scholar]
- Moake, J.L., N.A. Turner, N.A. Stathopoulos, L. Nolasco, and J.D. Hellums. 1988. Shear-induced platelet aggregation can be mediated by vWF released from platelets, as well as by exogenous large or unusually large vWF multimers, requires adenosine diphosphate, and is resistant to aspirin. Blood. 71:1366–1374. [PubMed] [Google Scholar]
- Moerenhout, M., B. Himpens, and J. Vereecke. 2001. a. Intercellular communication upon mechanical stimulation of CPAE-endothelial cells is mediated by nucleotides. Cell Calcium. 29:125–136. [DOI] [PubMed] [Google Scholar]
- Moerenhout, M., J. Vereecke, and B. Himpens. 2001. b. Mechanism of intracellular calcium wave propagation elicited by mechanical stimulation in cultured endothelial CPAE cells. Cell Calcium. 29:117–123. [DOI] [PubMed] [Google Scholar]
- Molnar, J., and L. Lorand. 1961. Studies on apyrases. Arch. Biochem. Biophys. 93:353–363. [DOI] [PubMed] [Google Scholar]
- Montgomery, R.R., and T.S.J. Zimmerman. 1978. von Willebrand's disease antigen II. A new plasma and platelet antigen deficient in severe von Willebrand's disease. J. Clin. Invest. 61:1498–1507. [DOI] [PMC free article] [PubMed] [Google Scholar]
- Moritz, M.W., R.C. Reimers, R.K. Baker, S.P. Sutera, and J.H. Joist. 1983. Role of cytoplasmic and releasable ADP in platelet aggregation induced by laminar shear stress. J. Lab. Clin. Med. 101:537–544. [PubMed] [Google Scholar]
- Nesbitt, W.S., S. Kulkarni, S. Giuliano, I. Goncalves, S.M. Dopheide, C.L. Yap, I.S. Harper, H.H. Salem, and S.P. Jackson. 2002. Distinct glycoprotein Ib/V/IX and integrin αIIbβ3-dependent calcium signals cooperatively regulate platelet adhesion under flow. J. Biol. Chem. 277:2965–2972. [DOI] [PubMed] [Google Scholar]
- Ni, H., C.V. Denis, S. Subbarao, J.L. Degen, T.N. Sato, R.O. Hynes, and D.D. Wagner. 2000. Persistence of platelet thrombus formation in arterioles of mice lacking both von Willebrand factor and fibrinogen. J. Clin. Invest. 106:385–392. [DOI] [PMC free article] [PubMed] [Google Scholar]
- Oda, A., K. Yokoyama, M. Murata, M. Tokuhira, K. Nakamura, M. Handa, K. Watanabe, and Y. Ikeda. 1995. Protein tyrosine phosphorylation in human platelets during shear stress-induced platelet aggregation (SIPA) is regulated by glycoprotein (GP) Ib/IX as well as GP IIb/IIIa and requires intact cytoskeleton and endogenous ADP. Thromb. Haemost. 74:736–742. [PubMed] [Google Scholar]
- Peterson, D.M., N.A. Stathopoulos, T.D. Giorgio, J.D. Hellums, and J.L. Moake. 1987. Shear-induced platelet aggregation requires von Willebrand factor and platelet membrane glycoproteins Ib and IIb-IIIa. Blood. 69:625–628. [PubMed] [Google Scholar]
- Romanello, M., L. Moro, D. Pirulli, S. Crovella, and P. D'Andrea. 2001. Effects of cAMP on intercellular coupling and osteoblast differentiation. Biochem. Biophys. Res. Commun. 282:1138–1144. [DOI] [PubMed] [Google Scholar]
- Rosado, J.A., E.M.Y. Meijer, K. Hamulak, I. Novakova, J.W.M. Heemskerk, and S.O. Sage. 2001. Fibrinogen binding to the integrin αIIbβ3 modulates store mediated calcium entry in human platelets. Blood. 97:2648–2656. [DOI] [PubMed] [Google Scholar]
- Rouach, N., J. Glowinski, and C. Giaume. 2000. Activity-dependent neuronal control of gap-junctional communication in astrocytes. J. Cell Biol. 149:1513–1526. [DOI] [PMC free article] [PubMed] [Google Scholar]
- Ruggeri, Z.M. 1993. Mechanisms of shear induced platelet adhesion and aggregation. Thromb. Haemost. 70:119–123. [PubMed] [Google Scholar]
- Ruggeri, Z.M., J.A. Dent, and E. Saldivar. 1999. Contribution of distinct adhesive interactions to platelet aggregation in flowing blood. Blood. 94:172–178. [PubMed] [Google Scholar]
- Ruggeri, Z.M. 2000. Role of von Willebrand factor in platelet thrombus formation. Ann. Med. 32(Suppl. 1): 2–9. [PubMed] [Google Scholar]
- Saunders, M.M., J. You, J.E. Trosko, H. Yamasaki, Z. Li, H.J. Donahue, and C.R. Jacobs. 2001. Gap junctions and fluid flow response in MC3T3-E1 cells. Am. J. Physiol. Cell Physiol. 281:C1917–C1925. [DOI] [PubMed] [Google Scholar]
- Savage, B., E. Saldivar, and Z.M. Ruggeri. 1996. Initiation of platelet adhesion by arrest onto fibrinogen or translocation on von Willebrand factor. Cell. 84:289–297. [DOI] [PubMed] [Google Scholar]
- Savage, B., F.A. Jacobs, and Z.M. Ruggeri. 1998. Specific synergy of multiple substrate-receptor interactions in platelet thrombus formation under flow. Cell. 94:657–666. [DOI] [PubMed] [Google Scholar]
- Schemes, E. 2000. Components of astrocytic intercellular calcium signaling. Mol. Neurobiol. 22:167–179. [DOI] [PubMed] [Google Scholar]
- Shiga, H., T. Tojima, and E. Ito. 2001. Ca2+ signalling regulated by an ATP-dependent autocrine mechanism in astrocytes. Neuroreport. 12:2619–2622. [DOI] [PubMed] [Google Scholar]
- Tonon, R., and P. D'Andrea. 2000. Interleukin-1β increases the functional expression of connexin 43 in articular chondrocytes: evidence for a Ca2+-dependent mechanism. J. Bone Miner. Res. 15:1669–1677. [DOI] [PubMed] [Google Scholar]
- Toschi, V., R. Gallo, M. Lettino, J.T. Fallon, S.D. Gertz, A. Fernandez-Ortiz, J.H. Chesebro, L. Badimon, Y. Nemerson, V. Fuster, and J.J. Badimon. 1997. Tissue factor modulates the thrombogenicity of human atherosclerotic plaques. Circulation. 95:594–599. [DOI] [PubMed] [Google Scholar]
- Tsuji, S., M. Sugimoto, S. Miyata, M. Kuwahara, S. Kinoshita, and A. Yoshioka. 1999. Real-time analysis of mural thrombus formation in various platelet aggregation disorders: distinct shear-dependent roles of platelet receptors and adhesive proteins under flow. Blood. 94:968–975. [PubMed] [Google Scholar]
- Van Zanten, G.H., S. de Graaf, P.J. Slootweg, H.F. Heijnen, T.M. Connolly, P.G. de Groot, and J.J. Sixma. 1994. Increased platelet deposition on atherosclerotic coronary arteries. J. Clin. Invest. 93:615–632. [DOI] [PMC free article] [PubMed] [Google Scholar]
- Verderio, C., and M. Metteoli. 2001. ATP mediates calcium signalling between astrocytes and microglial cells: modulation by INF-γ. J. Immunol. 166:6383–6391. [DOI] [PubMed] [Google Scholar]
- Weiss, H.J., J. Hawiger, Z.M. Ruggeri, V.T. Turitto, P. Thiagarajan, and T. Hoffmann. 1989. Fibrinogen-independent platelet adhesion and thrombus formation on subendothelium mediated by glycoprotein IIb-IIIa complex at high shear rate. J. Clin. Invest. 83:288–297. [DOI] [PMC free article] [PubMed] [Google Scholar]
- Wilcox, J.N., K.M. Smith, S.M. Schwartz, and D. Gordon. 1989. Localization of tissue factor in the normal vessel wall and in the atherosclerotic plaque. Proc. Natl. Acad. Sci. USA. 86:2839–2843. [DOI] [PMC free article] [PubMed] [Google Scholar]
- Yap, C.L., S.C. Hughan, S.L. Cranmer, W.S. Nesbitt, M.M. Rooney, S. Giuliano, S. Kulkarni, S.M. Dopheide, Y. Yuan, H.H. Salem, and S.P. Jackson. 2000. Synergistic adhesive interactions and signalling mechanisms operating between platelet glycoprotein Ib/V/IX and integrin αIIbβ3. J. Biol. Chem. 275:41377–41388. [DOI] [PubMed] [Google Scholar]
- Yuan, Y., S.M. Dopheide, C. Ivanidis, H.H. Salem, and S.P. Jackson. 1997. Calpain regulation of cytoskeletal signaling complexes in von Willebrand factor–stimulated platelets. Distinct roles for glycoprotein Ib-V-IX and glycoprotein IIb-IIIa (integrin αIIbβ3) in von Willebrand factor–induced signal transduction. J. Biol. Chem. 272:21847–21854. [DOI] [PubMed] [Google Scholar]
Associated Data
This section collects any data citations, data availability statements, or supplementary materials included in this article.





