Summary
Proteolysis is essential during branching morphogenesis, but the roles of MT-MMPs and their proteolytic products are not clearly understood. Here we discover that decreasing MT-MMP activity during submandibular gland branching morphogenesis decreases proliferation and increases collagen IV and MT-MMP expression. Importantly, reducing epithelial MT2-MMP profoundly decreases proliferation and morphogenesis, increases Col4a2 and intracellular accumulation of collagen IV, and decreases the proteolytic release of collagen IV NC1 domains. Importantly, we demonstrate the presence of collagen IV NC1 domains in developing tissue. Furthermore, recombinant collagen IV NC1 domains rescue branching morphogenesis after MT2-siRNA-treatment, increasing MT-MMP and pro-proliferative gene expression via β1 integrin and PI3K-AKT signaling. Additionally, HBEGF also rescues MT2-siRNA-treatment, increasing NC1 domain release, proliferation, and MT2-MMP and Hbegf expression. Our studies provide mechanistic insight into how MT2-MMP-dependent release of bioactive NC1 domains from collagen IV is critical for integrating collagen IV synthesis and proteolysis with epithelial proliferation during branching morphogenesis.
Keywords: submandibular gland, branching morphogenesis, metalloproteinase, MT2-MMP, collagen IV, NC1 domains, HBEGF, integrin, epithelial proliferation, basement membrane
Introduction
Membrane-type matrix metalloproteinases (MT-MMPs) are pericellular collagenolytic enzymes responsible for extracellular matrix degradation in many biological processes (Holmbeck et al., 1999; Hotary et al., 2000; Page-McCaw et al., 2007; Sternlicht and Werb, 2001). During branching morphogenesis, cells migrate into the stroma as an epithelial sheet, and both epithelia and stroma produce basement membrane (BM) components as well as proteases that degrade the BM (Bernfield et al., 1984; Hogan, 1999; Lu and Werb, 2008; Metzger and Krasnow, 1999). In contrast, during cancer cell invasion, invadopodia perforate the intact BM and cellular transmigration occurs (Artym et al., 2006; Hotary et al., 2006). However, both branching morphogenesis and cancer cell invasion require MT-MMPs to degrade BM components, generating cleavage products with potential signaling functions, and locally releasing growth factors stored in the BM (Ortega and Werb, 2002).
Most single MMP knockouts have subtle developmental phenotypes, which have been explained because of enzymatic redundancy, compensation, and adaptive development (Page-McCaw et al., 2007). However, mice lacking MT1-MMP (Mmp14−/−) have severely impaired collagen metabolism and bone morphogenesis (Holmbeck et al., 1999; Zhou et al., 2000), lung defects (Atkinson et al., 2005), and decreased embryonic submandibular gland (SMG) branching morphogenesis (Oblander et al., 2005). MT1/MT3-MMP double null mice die at birth with skeletal and craniofacial defects (Shi et al., 2008). The MMP2/MT1-MMP double null mice also die after birth with respiratory failure, and blood vessel and muscle defects (Oh et al., 2004). However, transcriptional compensation among different MMPs has not been reported in any of these knockout mice.
MT-MMPs (referred to as MT1, MT2, and MT3) have overlapping functions and target common substrates, but the differential localization within specific tissues may specify their functions (Page-McCaw et al., 2007; Szabova et al., 2005). MT-MMPs regulate invasion of 3D collagen matrices by MDCK cells, and cancer cell lines overexpressing MT1, MT2, or MT3, but not MMP2 or MMP9, degrade and transmigrate collagen IV-containing ex vivo peritoneal BMs (Hotary et al., 2000; Hotary et al., 2006). However, multiple secreted and membrane-type MMPs can degrade collagen IV in other biological contexts (Page-McCaw et al., 2007). MT2 is also expressed in mammary epithelium (Szabova et al., 2005), however its role during branching morphogenesis had not been investigated.
Collagen IV is essential for mouse development providing structural integrity to the BM, but is not required for deposition or assembly of the BM (Poschl et al., 2004). It is ubiquitously expressed in branching organs (Kuhn, 1995; Poschl et al., 2004) as a triple helix containing a 2:1 ratio of col4α1 and col4α2 chains (Borza et al., 2001; Khoshnoodi et al., 2008; Vanacore et al., 2004). MMP-mediated proteolysis of the native triple helix of collagen IV releases NC1 domains, and although NC1 domains have not been previously isolated from developing tissue, the recombinant NC1 domains have distinct signaling properties (Mundel and Kalluri, 2007; Sternlicht and Werb, 2001). The capacity of exogenous NC1 domains to block tissue development in vivo, was first described in hydra (Zhang et al., 1994). Recombinant α1(IV)NC1 and α2(IV)NC1 are anti-angiogenic (Petitclerc et al., 2000; Roth et al., 2005), and bind β1-containing integrins (Khoshnoodi et al., 2008), but whether they regulate MT-MMP expression and epithelial proliferation during branching morphogenesis is unknown.
SMG branching morphogenesis requires epithelial proliferation, end bud expansion, and cleft formation, and is dependent on local accumulation of extracellular matrix (Patel et al., 2006). Cleft formation involves accumulation and turnover of interstitial collagen fibers (Fukuda et al., 1988; Hayakawa et al., 1992), and fibrillar collagens I and III are substrates for MT1 and MT3 (d'Ortho et al., 1997). More recently, important roles for the accumulation and localization of other ECM components in epithelial clefts, such as laminins, fibronectin, and perlecan, have been reported (Patel et al., 2007; Rebustini et al., 2007; Sakai et al., 2003). Nonetheless, the role of collagen IV synthesis and proteolysis and the MT-MMPs involved during branching morphogenesis are still unknown.
Here, we investigate MT2-dependent proteolysis of collagen IV during branching morphogenesis. Knockdown of MT2 in explant culture reduces cell proliferation and morphogenesis, and disrupts collagen IV metabolism, resulting in intracellular accumulation of collagen IV and reduced production of NC1 domains. We propose that the proteolytic release of NC1 domains plays a critical role in branching morphogenesis by regulating further protease expression and epithelial proliferation.
Results
An MMP-inhibitor and TIMP2 decrease branching morphogenesis and epithelial proliferation and increase collagen IV expression
A broad MMP inhibitor (GM6001) inhibits E13 SMG branching, resulting in enlarged end buds, decreased epithelial cell proliferation, a striking accumulation of collagen IV, and reduced end bud number (Figure 1A, Insert graph in Figure 1B). The collagen IV accumulation is around both epithelium and mesenchyme, but the mesenchymal accumulation is most apparent in the single projection of a confocal stack of images (Figure 1A). GM6001 also increased Col4a2 8-fold, and Col4a1 2-fold, whereas Lama5, Hspg2, MT1, MT2 and MT3 did not change (Figure 1B). Gelatin zymography of the conditioned medium showed that GM6001 inhibited secreted MMP2 activation in a time-dependent manner (Figure S1A). We also compared the effects of exogenous TIMP1 with TIMP2, which inhibits both secreted and MT1-, 2-, and 3-MMPs. TIMP2, but not TIMP1, significantly decreased E13 SMG branching (Figure 1C). In addition, the expression of MT2, MT3, and Col4a2 increased after TIMP2 inhibition (Figure 1C). Taken together, our results highlight the central role of membrane-type, rather than secreted MMPs, during SMG morphogenesis. This suggests that a proteolytic product of MT-MMPs may regulate epithelial proliferation and result in transcriptional feedback to MT-MMP and collagen IV expression.
Figure 1. Reducing MT-MMP function decreases SMG morphogenesis and proliferation, increases collagen IV expression, and upregulates other MT-MMPs.
(A) SMGs (E13) treated with GM6001, a broad MMP inhibitor, undergo less branching morphogenesis, proliferation decreases (Ki67 staining), and collagen IV immunostaining increases. The whole mount immunostaining is shown as a projection of a LSM stack.
(B) qPCR analysis shows Col4a2 increases ~ 8-fold and Col4a1 increases ~ 2-fold after GM6001 treatment. The insert graph shows the number of end buds with GM6001 treatment expressed as a ratio of the number of end buds at T36/T0 hours.
(C) Exogenous TIMP2, an inhibitor of MT-MMPs, but not TIMP1, decreases the number of end buds, and increases MT2, MT3 and Col4a2 expression compared to TIMP1 treatment.
(D) MT1−/− and MT1+/− SMGs undergo less branching morphogenesis than MT1+/+, which is quantified in the insert graph, and there is a specific ~7–8 fold increase in MT2 expression by qPCR, while other MMPs and BM components do not change. Students T-test for A–C and one-way ANOVA for D, * P < 0.05, ** P < 0.01, and *** P < 0.001. Error bars represent ± SD.
MT2 is upregulated in MT1-deficient SMGs and during SMG development when branching morphogenesis begins
The SMGs of MT1−/− mice undergo reduced branching morphogenesis in culture, but branching of the lungs was not altered (Oblander et al., 2005), suggesting that MT-MMPs may have specific functions in the SMG. Transcriptional compensation by other MT-MMPs was not reported, therefore tissue-specific differences in MT-MMP function may also occur. When we cultured MT1+/+, MT1+/−, and MT1−/− SMGs, we confirmed that there was decreased branching in MT1−/− SMGs, and also discovered there was reduced branching in MT1+/− compared to MT1+/+ SMGs (Figure 1D, pictures and insert graph). Function-blocking antibodies to MT1-MMP also reduced SMG branching (Figure S1B). We confirmed the reduction and the absence of MT1 expression in the MT1+/− and MT1−/− SMGs, respectively. However, we unexpectedly detected a specific increase of MT2 in both MT1+/− (6.4-fold) and MT1−/− (8.2-fold), compared to MT1+/+ SMGs. (Figure 1D). The data suggest that a transcriptional compensation of MT2 expression occurs with reduced MT1 expression in vivo, and since exogenous TIMP2 also increased MT2 and MT3expression (Figure 1C), we investigated the spatiotemporal expression of the MT-MMPs during SMG development.
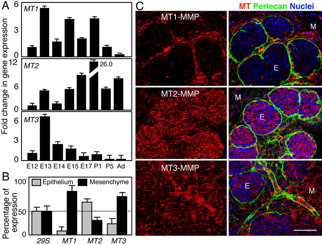
We analyzed the expression of MT-MMPs and collagen IV throughout SMG development. MT1, MT2, MT3, Mmps2, −9, and, −11, Col4a1, and Col4a2 were upregulated at E13, and Mmps19 and 23 were also present (Figure 2A and Figure S2). We separated E13 epithelium from the mesenchyme and analyzed MMP expression by qPCR. MT2 was more abundant in the epithelium, with MT1 and MT3 more abundant in the mesenchyme (Figure 2B). Whole mount immunofluorescent analysis confirmed the predominant epithelial localization of MT2, whereas MT3 was present in both epithelium and mesenchyme, and MT1 accumulated in the mesenchyme around cleft regions of the epithelium (Figure 2C). The specificity of the MT-MMP antibodies was confirmed using MT1−/− and MT3−/− SMGs, or by using the immunizing peptide to compete the MT2 antibody (Figure S3A–C).
Figure 2. MT2-MMP is predominantly expressed in the SMG epithelium and increases when branching morphogenesis begins.
(A) qPCR analysis of SMG gene expression at distinct developmental stages shows that MT1, MT2, and MT3 increase at E13 when branching morphogenesis begins.
(B) qPCR analysis of separated E13 SMG epithelium and mesenchyme shows that MT2 is predominant in the epithelium, whereas MT1 and MT3 are predominant in the mesenchyme. Error bars represent ± SD.
(C) Immunofluorescent analysis of MT-MMPs in E13 SMGs is in agreement with the qPCR data and shows that MT1 accumulates in the mesenchyme around the end buds and in the clefts, MT2 is localized throughout the epithelium, and MT3 is in both tissues. Perlecan, a BM marker (green), and Topro3, a nuclear stain (blue), are shown. M: mesenchyme; E: epithelium. Scale bar = 50µM.
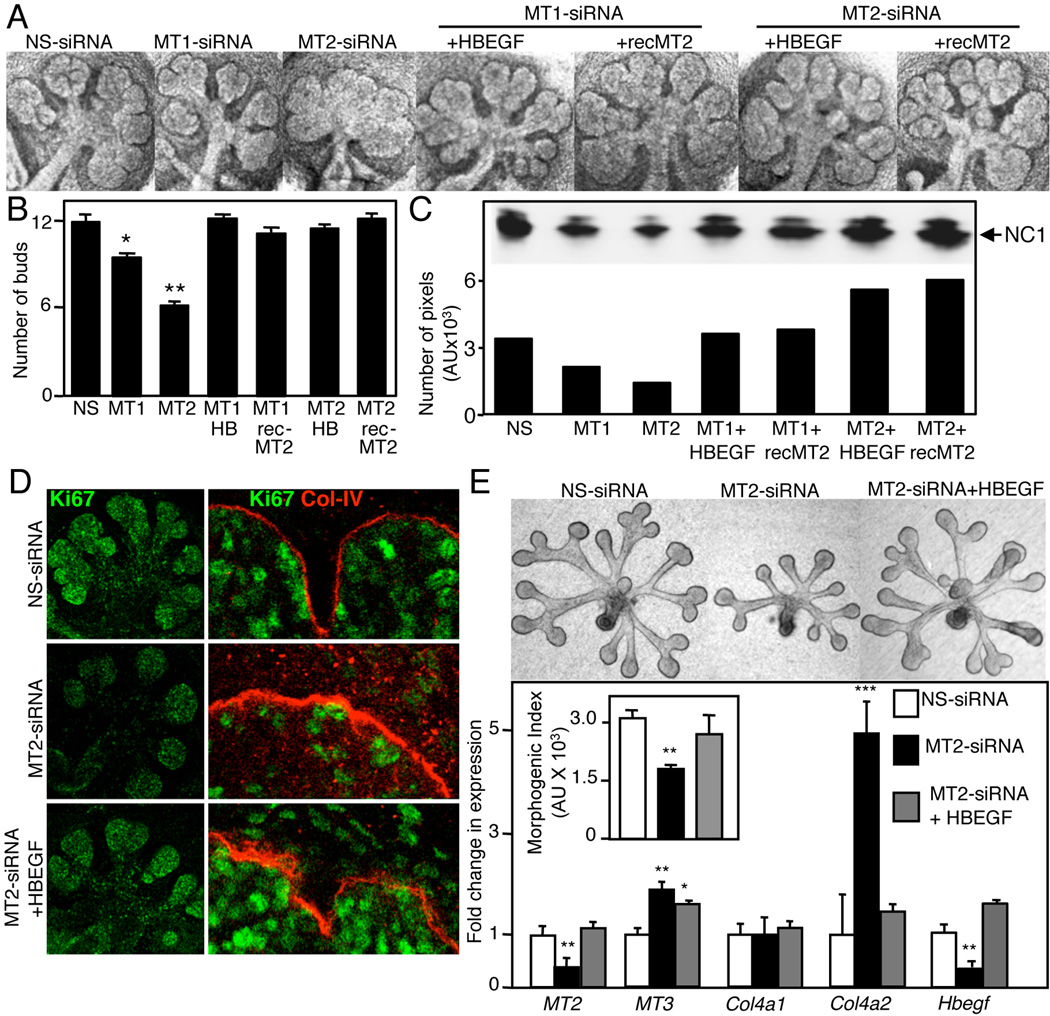
MT2-siRNA decreases branching morphogenesis and increases Col4a2 expression
The compensatory increases in MT-MMP expression (Figure 1 and Figure 2) were further investigated using siRNAs to downregulate MT1, MT2, and MT3 in SMG explant cultures. MT1-siRNA decreased branching (Figure 3A), with a phenotype similar to the MT1+/− and MT1−/− SMGs (Figure 1D). Intriguingly, MT2-siRNA resulted in the most severe disruption of branching: the end buds enlarged but did not completely form clefts, and secondary duct formation was delayed (Figure 3A). In contrast, MT3-siRNA did not affect branching, and the SMGs appeared similar to NS-siRNA treatment. All siRNA treatments decreased the expression of their corresponding targeted mRNA and protein by ~ 50%, as measured by qPCR (Figure 3B) and whole-mount immunostaining, respectively (Figure S3D). MT2-siRNA treatment resulted in a 4.5-fold increase in Col4a2 and a 2.2-fold increase in Lama5; MT1-siRNA and MT3-siRNA treatments resulted in a 1.8-fold and a 6.2-fold increase in MT2 expression, respectively. There was less transcriptional increase of MT2 with MT1-siRNA (Figure 3B) compared to MT1+/− SMGs (Figure 1D), most likely because the genetic reduction in MT1+/− SMGs occurs earlier in development, whereas the knockdown in explant culture occurs with existing proteolytic products present. Additionally, the decrease in branching morphogenesis with MT2-siRNA treatment was rescued by exogenous recombinant MT2- and MT3-MMP catalytic domains (recMT2 and recMT3), but not recMT1 (Figure S4A). The recMTs are functional in vitro, and we treated both SMG collagen IV and bovine lens basement membrane with the recMTs and show they release NC1 domains (Figures S4D and S4E).
Figure 3. MT2-siRNA decreases epithelial morphogenesis in both intact SMGs and in isolated epithelial culture, and increases Col4a2 expression.
(A) SMGs were cultured for 36 h with non-silencing (NS) and MT1-, MT2-, and MT3-siRNAs. MT2-siRNA has the most significant effect on epithelial morphogenesis.
(B) The expression of MMPs and basement membrane components were measured by qPCR after siRNA treatment and normalized to the expression with the NS-siRNA. MT1-siRNA increases MT2 1.8-fold compared to control; MT2-siRNA increases Col4a2 4-fold and MT3 1.5 fold; MT3-siRNA increases MT2 6.2-fold and MMP8 and 11 ~2 fold.
(C) Isolated SMG epithelia were cultured for 36 h with siRNAs. MT2-, but not MT1- or MT3-siRNA, decreases epithelial morphogenesis compared to NS-siRNA treatment. The Morphogenic Index is the number of end buds × duct length, in AU × 103.
(D) qPCR analysis of the isolated epithelium shows MT2-siRNA treatment significantly decreases MT2 but increases Col4a2 3-fold. One way ANOVA for A and C, Students T-test for B and D; * P < 0.05; ** P < 0.01 and *** P < 0.001. Error bars represent ± SD.
We also decreased MT-MMP expression directly in isolated SMG epithelia cultured in a 3D laminin-111 ECM with FGF10 (Steinberg et al., 2005). MT2-siRNA had the greatest effect on epithelial morphogenesis; MT1-(which is not highly expressed in the epithelium) and MT3-siRNA did not decrease epithelial morphogenesis and were similar to the NS-siRNA control (Figure 3C). Epithelial morphogenesis was expressed as a morphogenic index (number of end buds × duct length, in AU ×103), which was significantly decreased with MT2-siRNA (Figure 3C, graph). Analysis of gene expression in the MT2-siRNA-treated epithelia showed a significant decrease of MT2 expression and a 3-fold increase of Col4a2 expression (Figure 3D). Epithelial morphogenesis with MT2-siRNA was also rescued by recMT2 (Figure S4B). The ability of recMT2 to activate pro-MMP2 was confirmed by gelatin zymography of the culture media after siRNA and recMT2 treatment (Figure S4C). Taken together, these experiments indicate that there is a coordinated transcriptional regulation of MT-MMPs: reducing MT1 or MT3 expression upregulates MT2, while reducing MT2 expression upregulates MT3 expression. In addition, MT2-siRNA has the greatest effect on SMG epithelial morphogenesis and specifically increases Col4a2 expression.
MT2-siRNA decreases epithelial cell proliferation and increases intracellular collagen IV
We measured cell proliferation by Ki67 staining, and immunolocalized collagen IV after MT-siRNA treatment. MT2-siRNA significantly decreased epithelial cell proliferation, particularly in the end buds (Figure 4A, left panels), whereas NS-, MT1-, and MT3-siRNAs had minimal effects on proliferation (Figure 4B). We observed increased intracellular collagen IV, which was most apparent in the epithelial cells in MT2-siRNA-treated SMGs (Figure 4A, middle panels) as compared to MT1- and MT3-siRNA treatments. The intracellular location was evident when stacks of confocal sections stained with an epithelial cell surface marker, syndecan 4, were analyzed (Figure S5A). Staining with lamp1, a lysosomal marker, showed there was not increased localization of the intracellular collagen IV in lysosomes (Figure S5B). Quantification of collagen IV staining shows that while MT2-siRNA has the greatest effect, all MT-siRNAs increased collagen IV compared to NS-siRNA treatment (Figure 4B).
Figure 4. MT2-siRNA decreases epithelial proliferation, increases intracellular collagen IV, and reduces collagen IV proteolysis with less NC1 domains released.
(A) Proliferation decreases after MT2-siRNA treatment. The whole mount Ki67 immunostaining in the left hand panels are a single projection. MT2-siRNA increases intracellular collagen IV staining in the epithelium (E, arrows) and mesenchyme (M, arrowheads) in the middle panels. Images are single 2 µM confocal sections.
(B) Quantification of fluorescent staining shows a significant decrease of cell proliferation (Ki67) in the epithelium after MT2-siRNA treatment, and all siRNAs increase total collagen IV staining compared to the NS-siRNA. The collagen IV polyclonal antibody detects the intact chains, NC1 domains, and other collagen IV proteolytic fragments. Staining was normalized to perlecan, another basement membrane component. One way ANOVA, * P < 0.05 and *** P < 0.001. Error bars represent ± SD.
(C) IP-WB detection of the intact Col4α1 and Col4 α2 chains (upper blot) and the NC1 domains (lower blot) from siRNA-treated SMGs (20 µg of SMG lysate for each IP) shows an accumulation of collagen IV full-length chains and a decrease in the NC1 domains after MT2-siRNA treatment. Recombinant NC1 domains were used as positive controls (See Figure S6 and Figure S8). MT1- and MT3-siRNAs increase intact collagen IV but to a lesser extent than MT2-siRNA.
We immunoprecipitated (IP) collagen IV from both SMG lysates and the culture media (not shown) using a Col4α2 monoclonal antibody, and detected Col4 α1, Col4 α2, and the NC1 domains by Western blot with a polyclonal antibody to collagen IV. Both purified collagen IV and recombinant NC1 domains were used as positive controls. We observed an increase in the intact Col4 α1 and Col4 α2 with MT1-, MT2-, and MT3-siRNA compared to NS-siRNA, although MT2-siRNA had the greatest increase (Upper blot in Figure 4C). Also, the NC1 domains decreased after both MT1- and MT2-siRNA, compared to the NS-siRNA (Lower blot in Figure 4C). There was a decrease in NC1 domains released in GM6001- or TIMP2-treated E12 SMGs (Figure S6A and B). We were unable to distinguish between α1(IV)NC1 and α2(IV)NC1, as their molecular weights (~25 kDA) are similar, and the polyclonal antibody recognizes both of them (Figure S6B). Taken together, these findings indicate that decreasing epithelial MT2 expression decreases epithelial cell proliferation, increases intracellular collagen IV accumulation, and decreases proteolytic release of NC1 domains.
Collagen IV NC1 domains restore branching morphogenesis after MT2-siRNA treatment by increasing epithelial cell proliferation and MT2 expression via β1 integrin signaling
NC1 domains, released by proteolysis of collagen IV chains, bind to integrin receptors and inhibit angiogenesis (Mundel and Kalluri, 2007; Ortega and Werb, 2002). We added recombinant α1(IV)NC1 and α2(IV)NC1 domains to SMGs treated with MT2-siRNA. The NC1 domains increased epithelial branching and MT2 expression (Figure 5A), increased cell proliferation, and decreased collagen IV accumulation in the epithelium (Figure 5B). NC1 domains also rescued epithelial morphogenesis after MT1-siRNA treatment in E12 SMG culture (Figure S7A and B). Finally, we isolated endogenous NC1 domains by IP directly from E13 SMGs, and these also rescued branching morphogenesis after MT2-siRNA treatment (Figure S8), showing that both the endogenous and recombinant NC1 domains have similar activity.
Figure 5. Recombinant α1(IV)NC1 and α2(IV)NC1 domains rescue branching morphogenesis after MT2-siRNA treatment by increasing epithelial cell proliferation and MT2 and Col4a2 via β1 integrin signaling and AKT phosphorylation.
(A) SMGs were cultured with MT1- or MT2-siRNAs and NC1 domains for 36 hr. The number of end buds is in the upper graph, and qPCR analysis of MT2 expression is in the lower graph. The reduction in MT2 expression is restored by NC1 domains.
(B) The NC1 domains decrease the intracellular collagen IV accumulation and increase proliferation to control levels (Ki67 staining). Quantification of the fluorescent staining is shown on the right panel graphs.
(C) The NC1 domains were incubated with control SMGs for 4 h, which increases MT1, MT2, MT3, Col4a2, Hbegf and FGF signaling-related genes as measured by qPCR.
(D) The increase of MT2, after 4 h of treatment with NC1 domains, was reduced by co-incubating with function-blocking α1, α2, and β1 integrin antibodies, but not by control IgG or function-blocking αV or α5 antibodies (not shown). qPCR analysis of MT2 is shown.
(E) α1(IV)NC1 and α2(IV)NC1 activate AKT (2.7 and 6.7 fold above control, respectively), which is inhibited by a PI3 kinase inhibitor (LY294002), but not a MAPK inhibitor (UO126). SMGs were incubated with LY294002 (25 µM, 30 min) prior to NC1 treatment (2µg/mL, 1 h). AKT phosphorylation also decreases after 36 hours of MT2-siRNA treatment compared with the NS-siRNA. Western blot analysis in the lower graph shows the ratio of p-AKT/total AKT (expressed as fold change of control).
(F) α1(IV)NC1 and α2(IV)NC1 do not activate MAPK above control levels and UO126 (20 µM, 30 min) reduces MAPK phosphorylation. MAPK phosphorylation also decreases after 36 hours of MT2-siRNA treatment compared with the NS-siRNA. The identical blot from (E) was analyzed and the graph shows the ratio of p-MAPK/total MAPK (number of pixels, AU × 103).
(G) α1(IV)NC1 and α2(IV)NC1-domain dependent MT2 expression decreases to control levels with LY294002 treatment. The graph shows MT2 qPCR 4 h after inhibitor treatments. α1(IV)NC1-induced MT2 expression was also decreased by UO126 treatments. One way ANOVA for A, B, and D, Students T-test for C; * P < 0.05; ** P < 0.01 and *** P < 0.001. Error bars represent ± SD.
In order to determine how the NC1 domains regulate protease or BM synthesis and epithelial proliferation, we analyzed the expression of MMPs and BM components 4 h after treatment of E13 SMGs with NC1 domains (Figure 5C). MT1, MT2, MT3, and Col4a2 were all upregulated, whereas Col4a1 did not change. We also measured expression of pro-proliferative genes involved in SMG morphogenesis such as FGFR (Hoffman et al., 2002; Steinberg et al., 2005) and EGFR (Kashimata et al., 2000; Koyama et al., 2008) signaling components. Fgfr1b, Fgfr2b, Fgf1, and Hbegf increased with 4 hours of NC1 treatment (Figure 5C), whereas Egfr, ErbB2, and ErbB3 increased 24 hr after NC1 treatment (data not shown), downstream of the early transcriptional changes. We then used the induction of MT2 expression by NC1 domains as an assay to investigate the receptors and downstream signaling from NC1 domains.
Integrins are receptors for NC1 domains and their downstream signaling pathways likely regulate the NC1-dependent MT2 transcription. Function-blocking β1 integrin antibodies also inhibit SMG branching morphogenesis (Rebustini et al., 2007). Therefore, we coincubated function-blocking antibodies against α1, α2, α5, αV, and β1 integrins and the NC1 domains for 4 h with SMGs (Figure 5D), and measured MT2 expression. There was a significant decrease in MT2 expression, with α1, α2, and β1 integrin antibodies, whereas α5 or αV antibodies (not shown) did not decrease MT2 expression. Both AKT and MAPK signaling pathways are critical for SMG morphogenesis (Larsen et al., 2003), and the NC1 domains increased phosphorylation of AKT but not MAPK (Figure 5E and F). We also measured a decrease in both AKT and MAPK signaling after MT2-siRNA treatment (Figure 5E and F), although other factors may influence downstream signaling at 36 hours. Inhibitors of PI3 kinase (LY294002) and MAPK (UO126) also inhibited NC1-dependent MT2 expression (Figure 5G). The α1(IV)NC1-dependent MT2 expression decreased with LY294002, but not UO126, whereas α2(IV)NC1-dependent MT2 expression decreased with both inhibitors (Figure 5G). Together, these results show that recombinant α1(IV)NC1 and α2(IV)NC1 domains influence epithelial proliferation and morphogenesis via α1/ α2β1 integrin signaling, AKT phosphorylation, and downstream MT-MMP, Hbegf, and FGF-related gene expression.
HBEGF increases collagen IV NC1 domain release, which rescues MT-siRNA-treated SMGs and increases both MT-MMP and Hbegf expression
Although NC1 domains upregulate both Hbegf and Fgf1 expression (Figure 5C), only exogenous HBEGF rescues MT2-siRNA effects on branching morphogenesis (Figure 6A and B), while FGF1 does not (not shown). We added either HBEGF or recMT2 catalytic domains after MT1- and MT2-siRNA treatments and observed both a rescue of morphogenesis and an increase in the release of NC1 domains (Figure 6A–C). The HBEGF-mediated release of NC1 domains may in part be due to the further increase in MT-MMP expression and these data suggest MT1 and MT2 may function in a similar manner. In addition, exogenous HBEGF increases epithelial proliferation and morphogenesis, while increasing MT2, MT3, and endogenous Hbegf expression in the epithelium (Figure 6D and E). Together, these results connect the proteolytic release of NC1 domains from collagen IV with the induction of more protease expression and EGFR signaling.
Figure 6. HBEGF and recMT2 rescue branching morphogenesis after MT-siRNA treatment by increasing collagen IV NC1 domains, epithelial proliferation, and MT2 and Hbegf expression.
(A) SMGs cultured with MT1- or MT2-siRNAs, and HB-EGF (10 ng/ml) or recMT2 (0.05 µg/mL) for 36 h.
(B) HB-EGF and recMT2 rescue branching morphogenesis after both MT1- and MT2-siRNA treatment. ANOVA * P < 0.05, and *** P < 0.001.
(C) The reduction of NC1 domains with MT1- and MT2-siRNA was restored with HBEGF or recMT2 treatment. SMG lysates were analyzed by IP-WB for NC1 domains after 36 hr as described in the Experimental Procedures.
(D) Epithelial proliferation was detected by whole-mount Ki67 staining (green, left panels are a single projection of a confocal stack). Higher magnification of the end buds (right panels) shows that intracellular collagen IV (red), which increases with MT2-siRNA treatment, decreases with HBEGF treatment. Images are single 2 µm confocal sections.
(E) HBEGF (1 ng/ml) rescues FGF10-dependent epithelial morphogenesis after MT2-siRNA treatment. There is a significant decrease in the morphogenic index (number of end buds × the length of the ducts, insert graph) with MT2-siRNA, which is restored with HBEGF treatment. HB-EGF increases the expression of epithelial MT2 and the Hbegf to control levels, and decreases Col4a2 to its basal level, in SMG epithelium treated with MT2-siRNA. qPCR is shown in the lower graph. One way ANOVA, * P < 0.05; ** P < 0.01 and *** P < 0.001. Error bars represent ± SD.
Discussion
Here, we propose a mechanism to integrate the dynamic balance between proteolysis and proliferation during SMG branching morphogenesis. MT2-MMP-dependent release of bioactive collagen IV NC1 domains, which signal via β1 integrins and AKT activation, influences collagen IV synthesis and increases MT-MMP, FGFR, and Hbegf expression, which stimulate epithelial proliferation (Figure 7). Additionally, HBEGF further increases MT2 expression and upregulates its own production, providing further stimulus for rapid branching morphogenesis during development. The physiological functions of MT2 in vivo have not been described, but cancer cell lines overexpressing MT-MMPs show they have similar proteolytic functions (Hotary et al., 2000; Hotary et al., 2006). A significant finding here, with broad relevance to the interpretation of genetic models, is the transcriptional compensation observed between MT1, MT2, and MT3, with TIMP2 treatment, siRNA knockdown, and in vivo, in both the MT1 heterozygous and null SMGs (Figure 1D). Together, these data suggest that the amount of protease activity and MT-MMP gene dosage is critical.
Figure 7.
Working model showing how MT2-dependent release of bioactive collagen IV NC1 domains regulates protease expression and proliferation during SMG branching morphogenesis. Epithelial MT2-mediated proteolysis of collagen IV releases NC1 domains that signal via β1 integrins and downstream AKT activation to increase MT2 and Col4a2, as well as epithelial proliferation via both FGFR and HBEGF-mediated mechanisms. HBEGF further increases MT2 expression and upregulates endogenous Hbegf, providing further stimulus for rapid SMG branching morphogenesis.
Proteolysis is required for SMG branching morphogenesis, and GM6001 caused a profound inhibition of branching without upregulating MT-MMP expression, but reducing the amount of NC1 domains released (Figure 1A and Figure S6). GM6001 inhibits both ADAMs and MMPs, and ADAM10 and ADAM17 activate pro-HBEGF, which signals via EGFR (Sanderson et al., 2006), and all these components are present in the SMG (Figure S2). In our experiments, GM6001 likely inhibits HBEGF activation, although this is not directly investigated here. However, GM6001-treated SMGs are not rescued by exogenous NC1 domains (data not shown), suggesting that proteolysis is still required downstream of NC1 treatment to rescue morphogenesis. Additionally, HBEGF does not completely rescue branching morphogenesis after GM6001 treatment, although additional clefts occur but the end buds do not enlarge (data not shown). However, HBEGF does restore branching after MT1- or MT2-siRNA treatment. Exogenous HBEGF increases Hbegf, MT2 and MT3 expression (Figure 6E), and more NC1 domains are released (Figure 6C), which would feedback to further increase Hbegf and MT-MMP expression (Figure 5C). HBEGF is expressed in the SMG epithelium (Figure 6E) and was previously shown to induce some epithelial cleft formation after MMP inhibition (Umeda et al., 2001). Our data suggest that the addition of either HBEGF or NC1 domains to siRNA treated SMGs requires downstream protease activity to completely rescue branching morphogenesis. Together, our experiments suggest that branching morphogenesis requires the proteolytic release of NC1 domains in concert with activation of HBEGF.
Genetically modified mice that are HBEGF−/− die postnatally from cardiac hypertrophy and have poorly differentiated lungs, but SMG branching morphogenesis was not analyzed during early development (Jackson et al., 2003). However, the EGFR−/− mice have reduced MT1 and Mmp2 expression (Kajanne et al., 2007) and hypoplastic SMGs (Jaskoll and Melnick, 1999). There may also be functional redundancy and/or compensation occurring with EGF ligands and/or receptors in these single knockout mice. We conclude that the regulation of MT-dependent collagen IV proteolysis and HBEGF/EGFR signaling in the SMG are closely interconnected and control epithelial proliferation and branching morphogenesis.
We demonstrate the presence of collagen IV NC1 domains directly in developing tissue, and the NC1 domains isolated from the SMG have a similar bioactivity as recombinant NC1 domains in SMG explant culture (Figure S8). We could also IP the NC1 domains from the SMG culture media (not shown). Less NC1 domains were immunoprecipitated after siRNA knockdown (Figure 4C) of both MT1 and MT2, suggesting that they both release NC1 domains, although epithelial MT2 is more critical at this early stage of morphogenesis. Integrin receptors bind α1, α2, and α3 (IV)NC1 domains and mediate distinct biological effects (Mundel and Kalluri, 2007; Ortega and Werb, 2002). Collagen α3(IV)NC1 (Pedchenko et al., 2004) and α2(IV)NC1 (He et al., 2004) promote endothelial cell adhesion and inhibit proliferation via αvβ3 and αvβ5 integrins, and α1(IV)NC1 suppresses tumor growth and induces apoptosis in endothelial cells via α1β1 (Colorado et al., 2000) and α2β1 integrins (Ortega and Werb, 2002). To address how NC1 domains might signal in the SMG, we co-incubated either function blocking anti-integrin antibodies or chemical inhibitors of signaling pathways with NC1 domains and show that NC1 domains signal via β1-integrin and PI3K-AKT to induce MT2 expression. However, our experiments do not show direct binding of the NC1 domains to any individual integrin subunits, and it is possible that the integrin antibodies might exert indirect effects on integrin binding to ECM independent from NC1 domain binding to the cell surface. Surprisingly, our data suggest some differences downstream of α1(IV)NC1 and α2(IV)NC1 binding, although further analysis of integrin binding and signaling is required. We propose that NC1 domains signal via β1 integrins and restore epithelial proliferation in MT2-siRNA-treated SMGs by the early induction of epithelial HBEGF and FGF1, thus increasing EGF and FGF signaling (Figure 5C). Others have shown that MT2 is upregulated when epithelial cells are proliferating, and BM proteolysis is required, during the preinvasive to invasive transition in a model of breast cancer cell invasion (Rizki et al., 2008), and with TNFα treatment of a trophoblast cell line (Hiden et al., 2007).
Another important finding is the increased Col4a2 transcription when MT-MMP function is reduced (Figure 1, Figure 3, and Figure 4). The Col4α2 chain directs triple helix assembly (Khoshnoodi et al., 2006), therefore our findings suggest that positive feedback from NC1 domain signaling may influence collagen IV assembly or secretion. Col4α2 can also be secreted as a monomer that binds proMMP9 on the cell surface (Olson et al., 1998) and this may occur when MT2 decreases, although this remains to be investigated. Collagen IV also binds BMP4 (Wang et al., 2008), which antagonizes FGF signaling during SMG branching morphogenesis (Hoffman et al., 2002). Whether collagen IV NC1 domains influence the bioavailability of BMP4 in SMGs remains to be determined.
Both MT2-siRNA and GM6001 increased the intracellular accumulation of collagen IV, but did not increase the colocalization of collagen IV in lysosomes (Figure S5). Collagen turnover involves pericellular collagenases, MT1-MMP, and intracellular uPARAP, and the genetic deletion of both results in postnatal lethality (Wagenaar-Miller et al., 2007). Extracellular collagenolysis followed by uPARAP-dependent endocytic uptake and lysosomal delivery occurs in mesenchymal cells (Kjoller et al., 2004; Madsen et al., 2007). The epithelial accumulation of collagen IV suggests that MT2-dependent proteolysis may occur before transit into lysosomes, although, other epithelial-specific mechanisms of collagen IV degradation may occur.
The catalytic domains of MT-MMPs (recMTs) have been used to investigate substrate specificities (d'Ortho et al., 1997). Here we demonstrate that recMT2 and recMT3 rescue SMG morphogenesis after MT2-siRNA treatment, but surprisingly recMT1 does not (Figure S4A). All three recMTs release NC1 domains from collagen IV in vitro, from both immunoprecipitated SMG collagen IV and bovine lens basement membrane (Figures S4D and S4E). Therefore, our data suggest that in the ex vivo SMG assay other factors influence recMT1 activity. A possible explanation for the differences between in vitro and ex vivo results is that exogenous recMT1 may mimic the overexpression of MT1, which others have shown causes autocatalytic shedding of MT1, leaving inactive MT1 on the cell surface that can bind collagen IV, inhibiting its degradation (Tam et al., 2002). Whereas, this type of autocatalytic shedding has not been described for MT2 or MT3. Alternatively, there may be co-factors in the SMG that selectively enhance recMT2 and recMT3 activity, compared to recMT1.
This report shows that epithelial MT2 influences collagen IV metabolism and epithelial proliferation during branching morphogenesis. Our studies provide mechanistic insight into how collagen IV NC1 domains provide transcriptional feedback to increase MT-MMP, collagen IV, and pro-proliferative gene expression via β1-integrin signaling, influencing collagen IV proteolysis and synthesis during branching morphogenesis. The proteolytic release of NC1 domains is a critical component providing transcriptional feedback to control MT-MMP and Hbegf expression, thus integrating collagen IV metabolism with epithelial proliferation.
Experimental Procedures
Ex vivo mouse SMG explant cultures
Explant culture of intact E12 (a single end bud) and E13 (3–5 end buds) ICR mouse SMGs and MT1−/− null SMGs (Holmbeck et al., 1999) has been previously described (Patel et al., 2008; Steinberg et al., 2005). SMGs were cultured on polycarbonate filters in microwell dishes (MatTek, MA) containing DMEM/F12 supplemented with 100 U/ml of penicillin, 100 µg/ml of streptomycin, 150 µg/ml of vitamin C, and 50 µg/ml of transferrin. Epithelia were cultured in laminin-111 (Trevigen, MD). Both rhFGF10 and rhHBEGF were used (R&D Systems, MN).
Inhibitors, recombinant TIMPs, antibodies, and rescue experiments using recombinant NC1 domains and MT-MMPs
GM6001 (5–20 µM, Chemicon, CA) was added to the culture media and compared to a DMSO control. Recombinant TIMPs 1 and 2 (2 µg/ml, Triple Points Biologics, OR), or heat-inactivated TIMPs were added to the culture media for 24–36 h. A function-blocking antibody targeting MT1 (AB8102, Chemicon, CA) and IgG controls were used at 4 µg/ml. The purification of recombinant human NC1 domains of collagen IV has been previously described (Sado et al., 1998). The recombinant catalytic domains of MT1, MT2, and MT3 (0.05–1 µg/ml, Calbiochem, CA) or heat-inactivated controls were added to culture media. Preservative-free function-blocking anti-β1 integrin (Ha2/5), anti-α1 (Ha31/8), anti-α5 (5H10-27), anti-αV (H9.2B8), and hamster IgG (BD Biosciences, CA), and anti-α2β1 (BMA2.1) integrin and rat IgG (both Millipore, MA) were also used. LY294002 and UO126 were used at 25 and 20 µM, respectively (Calbiochem, CA)
Real-time PCR
RNA was purified using RNAqueous and DNase reagents (Ambion, Houston, TX), and cDNA prepared using SuperScript reagents (BioRad, CA). SYBR-green qPCR was performed using 1ng of cDNA, with primers designed by Beacon Designer software (sequences available on request). Melt-curves and primer efficiency were determined as previously described (Rebustini et al., 2007). Gene expression was normalized to S29, and to the corresponding experimental control, and reactions were run in triplicate and repeated 3 times.
Whole-mount immunofluorescence
Whole-mount staining of SMGs has been previously described (Rebustini et al., 2007). Primary antibodies included rabbit anti-mouse MT1, MT2, and MT3 (Triple Point Biologics, OR), rat anti-mouse perlecan, goat or rabbit anti-mouse collagen IV (both Chemicon, CA), and rat anti-mouse syndecan 1 (BD Pharmingen, CA). Nuclei were stained with TO-PRO-3 (Invitrogen, CA), and images were obtained using a Zeiss LSM 510 confocal microscope.
Gelatin zymography
The conditioned media were concentrated and analyzed using gelatin zymography in 10% gels, according to the manufacturer’s specifications (Invitrogen, CA). The volume of media in each lane was normalized to either the total protein or RNA from the SMGs.
RNA interference
RNA interference was performed using at least 3 different siRNAs for each MT1-, MT2-, and MT3-MMP (Dharmacon, CA), a non-silencing scrambled siRNA sequence; AATTCTCCGAACGTGTCACGT, and RNAiFect reagent (Qiagen, CA). The siRNA sequences used in the figures were TGAGGGTTTCCACGGCGACAGTAC (for MT1-MMP knockdown), GACCTTCTCCAGCACTGACCTG (for MT2-MMP knockdown), and TGATGGACCAACAGACCGAGATAAAGAAGG (for MT3-MMP knockdown). Transfection and analysis of knockdown by qPCR and quantitative immunofluorescent analysis have been previously described (Rebustini et al., 2007).
Immunoprecipitation and Western Blot (IP-WB)
A mouse anti-Col4α2 Mab (Chemicon, CA) was used to IP the collagen IV chains (Col4α1 and Col4 α2) and the corresponding non-collagenous NC1 domains (α1 NC1 and α2 NC1) from SMGs lysed in RIPA buffer. The immune complexes were captured using Protein-G sepharose and diluted in NuPAGE LDS sample buffer (Invitrogen, CA) for Western blot analysis. Collagen IV chains and the NC1 domains were detected with a polyclonal rabbit anti-collagen IV, using purified collagen IV, α1(IV)NC1, and α2(IV)NC1 domains as positive controls. Phospho- and total- AKT and MAPK antibodies (Cell Signaling, CA) were also used.
Branching morphogenesis, morphometric analysis and statistics
Branching morphogenesis was measured by counting the number of end buds, whereas epithelial morphogenesis was calculated by multiplying the number of end buds by the length of the ducts as previously reported (Patel et al., 2008). All SMG data were obtained using at least 5 SMGs/group and repeated at least 3 times. Data were analyzed for statistical significance using the T-test to compare 2 different groups and one-way ANOVA to compare more than 2 experimental groups. All graphs show the mean ± SD.
Supplementary Material
Acknowledgements
The authors would like to thank Harry Grant, Shelagh Powers, Hynda Kleinman, Sarah Knox, Vaishali Patel, and Thomas Bugge for the critical reading of this manuscript, and E Tian and Roberto Weigert for helpful discussions and the gifts of antibodies. The study was supported by the Intramural Research Program of the National Institute of Dental and Craniofacial Research at the National Institutes of Health and by the National Institutes of Health Grant DK 18381 (to B.G.H.)
Footnotes
Publisher's Disclaimer: This is a PDF file of an unedited manuscript that has been accepted for publication. As a service to our customers we are providing this early version of the manuscript. The manuscript will undergo copyediting, typesetting, and review of the resulting proof before it is published in its final citable form. Please note that during the production process errors may be discovered which could affect the content, and all legal disclaimers that apply to the journal pertain.
References
- Artym VV, Zhang Y, Seillier-Moiseiwitsch F, Yamada KM, Mueller SC. Dynamic interactions of cortactin and membrane type 1 matrix metalloproteinase at invadopodia: defining the stages of invadopodia formation and function. Cancer Res. 2006;66:3034–3043. doi: 10.1158/0008-5472.CAN-05-2177. [DOI] [PubMed] [Google Scholar]
- Atkinson JJ, Holmbeck K, Yamada S, Birkedal-Hansen H, Parks WC, Senior RM. Membrane-type 1 matrix metalloproteinase is required for normal alveolar development. Dev Dyn. 2005;232:1079–1090. doi: 10.1002/dvdy.20267. [DOI] [PubMed] [Google Scholar]
- Bernfield M, Banerjee SD, Koda JE, Rapraeger AC. Remodelling of the basement membrane: morphogenesis and maturation. Ciba Found Symp. 1984;108:179–196. doi: 10.1002/9780470720899.ch12. [DOI] [PubMed] [Google Scholar]
- Borza DB, Bondar O, Ninomiya Y, Sado Y, Naito I, Todd P, Hudson BG. The NC1 domain of collagen IV encodes a novel network composed of the alpha 1, alpha 2, alpha 5, and alpha 6 chains in smooth muscle basement membranes. J Biol Chem. 2001;276:28532–28540. doi: 10.1074/jbc.M103690200. [DOI] [PubMed] [Google Scholar]
- Colorado PC, Torre A, Kamphaus G, Maeshima Y, Hopfer H, Takahashi K, Volk R, Zamborsky ED, Herman S, Sarkar PK, et al. Anti-angiogenic cues from vascular basement membrane collagen. Cancer Res. 2000;60:2520–2526. [PubMed] [Google Scholar]
- d'Ortho MP, Will H, Atkinson S, Butler G, Messent A, Gavrilovic J, Smith B, Timpl R, Zardi L, Murphy G. Membrane-type matrix metalloproteinases 1 and 2 exhibit broad-spectrum proteolytic capacities comparable to many matrix metalloproteinases. Eur J Biochem. 1997;250:751–757. doi: 10.1111/j.1432-1033.1997.00751.x. [DOI] [PubMed] [Google Scholar]
- Fukuda Y, Masuda Y, Kishi J, Hashimoto Y, Hayakawa T, Nogawa H, Nakanishi Y. The role of interstitial collagens in cleft formation of mouse embryonic submandibular gland during initial branching. Development. 1988;103:259–267. doi: 10.1242/dev.103.2.259. [DOI] [PubMed] [Google Scholar]
- Hayakawa T, Kishi J, Nakanishi Y. Salivary gland morphogenesis: possible involvement of collagenase. Matrix. 1992;1 Suppl:344–351. [PubMed] [Google Scholar]
- He GA, Luo JX, Zhang TY, Hu ZS, Wang FY. The C-terminal domain of canstatin suppresses in vivo tumor growth associated with proliferation of endothelial cells. Biochem Biophys Res Commun. 2004;318:354–360. doi: 10.1016/j.bbrc.2004.04.038. [DOI] [PubMed] [Google Scholar]
- Hiden U, Wadsack C, Prutsch N, Gauster M, Weiss U, Frank HG, Schmitz U, Fast-Hirsch C, Hengstschlager M, Potgens A, et al. The first trimester human trophoblast cell line ACH-3P: a novel tool to study autocrine/paracrine regulatory loops of human trophoblast subpopulations--TNF-alpha stimulates MMP15 expression. BMC Dev Biol. 2007;7:137. doi: 10.1186/1471-213X-7-137. [DOI] [PMC free article] [PubMed] [Google Scholar]
- Hoffman MP, Kidder BL, Steinberg ZL, Lakhani S, Ho S, Kleinman HK, Larsen M. Gene expression profiles of mouse submandibular gland development: FGFR1 regulates branching morphogenesis in vitro through BMP- and FGF-dependent mechanisms. Development. 2002;129:5767–5778. doi: 10.1242/dev.00172. [DOI] [PubMed] [Google Scholar]
- Hogan BL. Morphogenesis. Cell. 1999;96:225–233. doi: 10.1016/s0092-8674(00)80562-0. [DOI] [PubMed] [Google Scholar]
- Holmbeck K, Bianco P, Caterina J, Yamada S, Kromer M, Kuznetsov SA, Mankani M, Robey PG, Poole AR, Pidoux I, et al. MT1-MMP-deficient mice develop dwarfism, osteopenia, arthritis, and connective tissue disease due to inadequate collagen turnover. Cell. 1999;99:81–92. doi: 10.1016/s0092-8674(00)80064-1. [DOI] [PubMed] [Google Scholar]
- Hotary K, Allen E, Punturieri A, Yana I, Weiss SJ. Regulation of cell invasion and morphogenesis in a three-dimensional type I collagen matrix by membrane-type matrix metalloproteinases 1, 2, and 3. J Cell Biol. 2000;149:1309–1323. doi: 10.1083/jcb.149.6.1309. [DOI] [PMC free article] [PubMed] [Google Scholar]
- Hotary K, Li XY, Allen E, Stevens SL, Weiss SJ. A cancer cell metalloprotease triad regulates the basement membrane transmigration program. Genes Dev. 2006;20:2673–2686. doi: 10.1101/gad.1451806. [DOI] [PMC free article] [PubMed] [Google Scholar]
- Jackson LF, Qiu TH, Sunnarborg SW, Chang A, Zhang C, Patterson C, Lee DC. Defective valvulogenesis in HB-EGF and TACE-null mice is associated with aberrant BMP signaling. EMBO J. 2003;22:2704–2716. doi: 10.1093/emboj/cdg264. [DOI] [PMC free article] [PubMed] [Google Scholar]
- Jaskoll T, Melnick M. Submandibular gland morphogenesis: stage-specific expression of TGF-alpha/EGF, IGF, TGF-beta, TNF, and IL-6 signal transduction in normal embryonic mice and the phenotypic effects of TGF-beta2, TGF-beta3, and EGF-r null mutations. Anat Rec. 1999;256:252–268. doi: 10.1002/(SICI)1097-0185(19991101)256:3<252::AID-AR5>3.0.CO;2-6. [DOI] [PubMed] [Google Scholar]
- Kajanne R, Miettinen P, Mehlem A, Leivonen SK, Birrer M, Foschi M, Kahari VM, Leppa S. EGF-R regulates MMP function in fibroblasts through MAPK and AP-1 pathways. J Cell Physiol. 2007;212:489–497. doi: 10.1002/jcp.21041. [DOI] [PubMed] [Google Scholar]
- Kashimata MW, Sakagami HW, Gresik EW. Intracellular signalling cascades activated by the EGF receptor and/or by integrins, with potential relevance for branching morphogenesis of the fetal mouse submandibular gland. Eur J Morphol. 2000;38:269–275. doi: 10.1076/0924-3860(200010)38:4;1-o;ft269. [DOI] [PubMed] [Google Scholar]
- Khoshnoodi J, Pedchenko V, Hudson BG. Mammalian collagen IV. Microsc Res Tech. 2008;71:357–370. doi: 10.1002/jemt.20564. [DOI] [PMC free article] [PubMed] [Google Scholar]
- Khoshnoodi J, Sigmundsson K, Cartailler JP, Bondar O, Sundaramoorthy M, Hudson BG. Mechanism of chain selection in the assembly of collagen IV: a prominent role for the alpha2 chain. J Biol Chem. 2006;281:6058–6069. doi: 10.1074/jbc.M506555200. [DOI] [PubMed] [Google Scholar]
- Kjoller L, Engelholm LH, Hoyer-Hansen M, Dano K, Bugge TH, Behrendt N. uPARAP/endo180 directs lysosomal delivery and degradation of collagen IV. Exp Cell Res. 2004;293:106–116. doi: 10.1016/j.yexcr.2003.10.008. [DOI] [PubMed] [Google Scholar]
- Koyama N, Hayashi T, Ohno K, Siu L, Gresik EW, Kashimata M. Signaling pathways activated by epidermal growth factor receptor or fibroblast growth factor receptor differentially regulate branching morphogenesis in fetal mouse submandibular glands. Dev Growth Differ. 2008 doi: 10.1111/j.1440-169x.2008.01053.x. [DOI] [PubMed] [Google Scholar]
- Kuhn K. Basement membrane (type IV) collagen. Matrix Biol. 1995;14:439–445. doi: 10.1016/0945-053x(95)90001-2. [DOI] [PubMed] [Google Scholar]
- Larsen M, Hoffman MP, Sakai T, Neibaur JC, Mitchell JM, Yamada KM. Role of PI 3-kinase and PIP3 in submandibular gland branching morphogenesis. Dev Biol. 2003;255:178–191. doi: 10.1016/S0012-1606(02)00047-7. [DOI] [PMC free article] [PubMed] [Google Scholar]
- Lu P, Werb Z. Patterning mechanisms of branched organs. Science. 2008;322:1506–1509. doi: 10.1126/science.1162783. [DOI] [PMC free article] [PubMed] [Google Scholar]
- Madsen DH, Engelholm LH, Ingvarsen S, Hillig T, Wagenaar-Miller RA, Kjoller L, Gardsvoll H, Hoyer-Hansen G, Holmbeck K, Bugge TH, et al. Extracellular collagenases and the endocytic receptor, urokinase plasminogen activator receptor-associated protein/Endo180, cooperate in fibroblast-mediated collagen degradation. J Biol Chem. 2007;282:27037–27045. doi: 10.1074/jbc.M701088200. [DOI] [PubMed] [Google Scholar]
- Metzger RJ, Krasnow MA. Genetic control of branching morphogenesis. Science. 1999;284:1635–1639. doi: 10.1126/science.284.5420.1635. [DOI] [PubMed] [Google Scholar]
- Mundel TM, Kalluri R. Type IV collagen-derived angiogenesis inhibitors. Microvasc Res. 2007;74:85–89. doi: 10.1016/j.mvr.2007.05.005. [DOI] [PMC free article] [PubMed] [Google Scholar]
- Oblander SA, Zhou Z, Galvez BG, Starcher B, Shannon JM, Durbeej M, Arroyo AG, Tryggvason K, Apte SS. Distinctive functions of membrane type 1 matrix-metalloprotease (MT1-MMP or MMP-14) in lung and submandibular gland development are independent of its role in pro-MMP-2 activation. Dev Biol. 2005;277:255–269. doi: 10.1016/j.ydbio.2004.09.033. [DOI] [PubMed] [Google Scholar]
- Oh J, Takahashi R, Adachi E, Kondo S, Kuratomi S, Noma A, Alexander DB, Motoda H, Okada A, Seiki M, et al. Mutations in two matrix metalloproteinase genes, MMP-2 and MT1-MMP, are synthetic lethal in mice. Oncogene. 2004;23:5041–5048. doi: 10.1038/sj.onc.1207688. [DOI] [PubMed] [Google Scholar]
- Olson MW, Toth M, Gervasi DC, Sado Y, Ninomiya Y, Fridman R. High affinity binding of latent matrix metalloproteinase-9 to the alpha2(IV) chain of collagen IV. J Biol Chem. 1998;273:10672–10681. doi: 10.1074/jbc.273.17.10672. [DOI] [PubMed] [Google Scholar]
- Ortega N, Werb Z. New functional roles for non-collagenous domains of basement membrane collagens. J Cell Sci. 2002;115:4201–4214. doi: 10.1242/jcs.00106. [DOI] [PMC free article] [PubMed] [Google Scholar]
- Page-McCaw A, Ewald AJ, Werb Z. Matrix metalloproteinases and the regulation of tissue remodelling. Nat Rev Mol Cell Biol. 2007;8:221–233. doi: 10.1038/nrm2125. [DOI] [PMC free article] [PubMed] [Google Scholar]
- Patel VN, Knox SM, Likar KM, Lathrop CA, Hossain R, Eftekhari S, Whitelock JM, Elkin M, Vlodavsky I, Hoffman MP. Heparanase cleavage of perlecan heparan sulfate modulates FGF10 activity during ex vivo submandibular gland branching morphogenesis. Development. 2007;134:4177–4186. doi: 10.1242/dev.011171. [DOI] [PubMed] [Google Scholar]
- Patel VN, Likar KM, Zisman-Rozen S, Cowherd SN, Lassiter KS, Sher I, Yates EA, Turnbull JE, Ron D, Hoffman MP. Specific heparan sulfate structures modulate FGF10-mediated submandibular gland epithelial morphogenesis and differentiation. J Biol Chem. 2008 doi: 10.1074/jbc.M709995200. [DOI] [PMC free article] [PubMed] [Google Scholar]
- Patel VN, Rebustini IT, Hoffman MP. Salivary gland branching morphogenesis. Differentiation. 2006;74:349–364. doi: 10.1111/j.1432-0436.2006.00088.x. [DOI] [PubMed] [Google Scholar]
- Pedchenko V, Zent R, Hudson BG. Alpha(v)beta3 and alpha(v)beta5 integrins bind both the proximal RGD site and non-RGD motifs within noncollagenous (NC1) domain of the alpha3 chain of type IV collagen: implication for the mechanism of endothelia cell adhesion. J Biol Chem. 2004;279:2772–2780. doi: 10.1074/jbc.M311901200. [DOI] [PubMed] [Google Scholar]
- Petitclerc E, Boutaud A, Prestayko A, Xu J, Sado Y, Ninomiya Y, Sarras MP, Jr, Hudson BG, Brooks PC. New functions for non-collagenous domains of human collagen type IV. Novel integrin ligands inhibiting angiogenesis and tumor growth in vivo. J Biol Chem. 2000;275:8051–8061. doi: 10.1074/jbc.275.11.8051. [DOI] [PubMed] [Google Scholar]
- Poschl E, Schlotzer-Schrehardt U, Brachvogel B, Saito K, Ninomiya Y, Mayer U. Collagen IV is essential for basement membrane stability but dispensable for initiation of its assembly during early development. Development. 2004;131:1619–1628. doi: 10.1242/dev.01037. [DOI] [PubMed] [Google Scholar]
- Rebustini IT, Patel VN, Stewart JS, Layvey A, Georges-Labouesse E, Miner JH, Hoffman MP. Laminin alpha5 is necessary for submandibular gland epithelial morphogenesis and influences FGFR expression through beta1 integrin signaling. Dev Biol. 2007 doi: 10.1016/j.ydbio.2007.04.031. [DOI] [PMC free article] [PubMed] [Google Scholar]
- Rizki A, Weaver VM, Lee SY, Rozenberg GI, Chin K, Myers CA, Bascom JL, Mott JD, Semeiks JR, Grate LR, et al. A human breast cell model of preinvasive to invasive transition. Cancer Res. 2008;68:1378–1387. doi: 10.1158/0008-5472.CAN-07-2225. [DOI] [PMC free article] [PubMed] [Google Scholar]
- Roth JM, Akalu A, Zelmanovich A, Policarpio D, Ng B, MacDonald S, Formenti S, Liebes L, Brooks PC. Recombinant alpha2(IV)NC1 domain inhibits tumor cell-extracellular matrix interactions, induces cellular senescence, and inhibits tumor growth in vivo. Am J Pathol. 2005;166:901–911. doi: 10.1016/s0002-9440(10)62310-3. [DOI] [PMC free article] [PubMed] [Google Scholar]
- Sado Y, Boutaud A, Kagawa M, Naito I, Ninomiya Y, Hudson BG. Induction of anti-GBM nephritis in rats by recombinant alpha 3(IV)NC1 and alpha 4(IV)NC1 of type IV collagen. Kidney Int. 1998;53:664–671. doi: 10.1046/j.1523-1755.1998.00795.x. [DOI] [PubMed] [Google Scholar]
- Sakai T, Larsen M, Yamada KM. Fibronectin requirement in branching morphogenesis. Nature. 2003;423:876–881. doi: 10.1038/nature01712. [DOI] [PubMed] [Google Scholar]
- Sanderson MP, Dempsey PJ, Dunbar AJ. Control of ErbB signaling through metalloprotease mediated ectodomain shedding of EGF-like factors. Growth Factors. 2006;24:121–136. doi: 10.1080/08977190600634373. [DOI] [PubMed] [Google Scholar]
- Shi J, Son MY, Yamada S, Szabova L, Kahan S, Chrysovergis K, Wolf L, Surmak A, Holmbeck K. Membrane-type MMPs enable extracellular matrix permissiveness and mesenchymal cell proliferation during embryogenesis. Dev Biol. 2008;313:196–209. doi: 10.1016/j.ydbio.2007.10.017. [DOI] [PMC free article] [PubMed] [Google Scholar]
- Steinberg Z, Myers C, Heim VM, Lathrop CA, Rebustini IT, Stewart JS, Larsen M, Hoffman MP. FGFR2b signaling regulates ex vivo submandibular gland epithelial cell proliferation and branching morphogenesis. Development. 2005;132:1223–1234. doi: 10.1242/dev.01690. [DOI] [PubMed] [Google Scholar]
- Sternlicht MD, Werb Z. How matrix metalloproteinases regulate cell behavior. Annu Rev Cell Dev Biol. 2001;17:463–516. doi: 10.1146/annurev.cellbio.17.1.463. [DOI] [PMC free article] [PubMed] [Google Scholar]
- Szabova L, Yamada SS, Birkedal-Hansen H, Holmbeck K. Expression pattern of four membrane-type matrix metalloproteinases in the normal and diseased mouse mammary gland. J Cell Physiol. 2005;205:123–132. doi: 10.1002/jcp.20385. [DOI] [PubMed] [Google Scholar]
- Tam EM, Wu YI, Butler GS, Stack MS, Overall CM. Collagen binding properties of the membrane type-1 matrix metalloproteinase (MT1-MMP) hemopexin C domain. The ectodomain of the 44-kDa autocatalytic product of MT1-MMP inhibits cell invasion by disrupting native type I collagen cleavage. J Biol Chem. 2002;277:39005–39014. doi: 10.1074/jbc.M206874200. [DOI] [PubMed] [Google Scholar]
- Umeda Y, Miyazaki Y, Shiinoki H, Higashiyama S, Nakanishi Y, Hieda Y. Involvement of heparin-binding EGF-like growth factor and its processing by metalloproteinases in early epithelial morphogenesis of the submandibular gland. Dev Biol. 2001;237:202–211. doi: 10.1006/dbio.2001.0351. [DOI] [PubMed] [Google Scholar]
- Vanacore RM, Shanmugasundararaj S, Friedman DB, Bondar O, Hudson BG, Sundaramoorthy M. The alpha1.alpha2 network of collagen IV. Reinforced stabilization of the noncollagenous domain-1 by noncovalent forces and the absence of Met-Lys cross-links. J Biol Chem. 2004;279:44723–44730. doi: 10.1074/jbc.M406344200. [DOI] [PubMed] [Google Scholar]
- Wagenaar-Miller RA, Engelholm LH, Gavard J, Yamada SS, Gutkind JS, Behrendt N, Bugge TH, Holmbeck K. Complementary roles of intracellular and pericellular collagen degradation pathways in vivo. Mol Cell Biol. 2007;27:6309–6322. doi: 10.1128/MCB.00291-07. [DOI] [PMC free article] [PubMed] [Google Scholar]
- Wang X, Harris RE, Bayston LJ, Ashe HL. Type IV collagens regulate BMP signalling in Drosophila. Nature. 2008;455:72–77. doi: 10.1038/nature07214. [DOI] [PubMed] [Google Scholar]
- Zhang X, Hudson BG, Sarras MP., Jr Hydra cell aggregate development is blocked by selective fragments of fibronectin and type IV collagen. Dev Biol. 1994;164:10–23. doi: 10.1006/dbio.1994.1176. [DOI] [PubMed] [Google Scholar]
- Zhou Z, Apte SS, Soininen R, Cao R, Baaklini GY, Rauser RW, Wang J, Cao Y, Tryggvason K. Impaired endochondral ossification and angiogenesis in mice deficient in membrane-type matrix metalloproteinase I. Proc Natl Acad Sci U S A. 2000;97:4052–4057. doi: 10.1073/pnas.060037197. [DOI] [PMC free article] [PubMed] [Google Scholar]
Associated Data
This section collects any data citations, data availability statements, or supplementary materials included in this article.







