Abstract
Chronic inflammation in visceral adipose tissue is considered a key element for induction of insulin resistance in obesity. CD40 is required for efficient systemic adaptive immune responses and is implicated in various inflammatory conditions. However, its role in modulating immunity in the microanatomical niches of adipose tissue remains largely undefined. Here, we show that, in contrast to its well-documented costimulatory effects, CD40 regulates development of insulin resistance in a diet-induced obesity (DIO) mouse model by ameliorating local inflammation in adipose tissues. CD40 deficiency (CD40KO) resulted in greater body weight gain, more severe inflammation in epididymal adipose tissue (EAT), and aggravated insulin resistance in response to DIO. Interestingly, we found that CD40KO CD8+ T lymphocytes were major contributors to exacerbated insulin resistance. Specifically, CD8+ T cells in EAT of DIO CD40KO mice produced elevated chemokines and proinflammatory cytokines and were critical for macrophage recruitment. These results indicate that CD40 plays distinct roles in different tissues and, unexpectedly, plays an important role in maintaining immune homeostasis in EAT. Further study of how CD40 promotes maintenance of healthy metabolism could contribute to better understanding of and ability to therapeutically manipulate the increasing health problem of obesity and insulin resistance.
Introduction
The worldwide increase of obesity and type 2 diabetes causes a substantial burden in human health problems and their associated financial costs. Although type 2 diabetes is a heterogenous disease, obesity and insulin resistance are recognized as commonly preceding the development of most cases. Insulin resistance is the driving force of type 2 diabetes, but how resistance develops is still incompletely understood. Recent studies support the concept that low-grade inflammation mediated by both innate and adaptive immunity in visceral adipose tissue (VAT) is a critical step in this process (1,2). It has been reported that immune cells, including macrophages (Mϕ), T cells, B cells, mast cells, and others, accumulate in VAT and promote or regulate insulin resistance (3–9). Cytokines or chemokines produced by these cells, such as tumor necrosis factor (TNF)-α, CCL2, and interleukin (IL)-6, are essential inflammation mediators (10–13). VAT is a special microenvironment for immune responses compared with lymphoid tissues or even with subcutaneous adipose tissue (SAT). The specificity of this immune environment is characterized by a sharp distinction in the composition, phenotype, and function of different immune cells compared with those in lymphoid and other nonlymphoid tissues (6,9). In addition, specific cognate antigen engagement in this discrete microenvironment may contribute to its unique immune profile, as biased T-cell receptor repertoires in CD4+ T cells were found in VAT in obese mice (7). The immune homeostasis in VAT must be delicately regulated because any changes in the composition of immune cells and the interactions between different cell types might disturb the homeostatic balance and induce severe inflammation, thus aggravating insulin resistance.
CD40, a member of the TNF receptor superfamily, supplies essential costimulatory signals during interactions between antigen-presenting cells and T cells. Both humans with deficiencies in expression of the ligand for CD40 (X-linked hyper-IgM syndrome) and CD40-deficient (CD40 knockout [CD40KO]) mice have lower basal serum levels of IgG and IgA and cannot mount efficient humoral and cellular adaptive immune responses (14–16). In addition to its constitutive expression on antigen-presenting cells, CD40 can also be expressed on some activated T cells. The expression of CD40 on a subset of CD4+ T cells plays an important role in pathogenesis in animal models of autoimmune insulin-dependent type 1 diabetes and collagen-induced arthritis (17,18). CD40 expressed on CD8+ T cells is involved in pathogen-associated immune responses (19–21). Recent studies showed that preadipocytes and adipocytes also express CD40 and demonstrated that adipose tissue inflammation requires the ligand for CD40, CD154 (22–24). However, the roles of CD154 and CD40 might be distinct, as CD154 has other potential receptors in addition to CD40 (25). Therefore, it remains unclear whether CD40 plays a causative role in regulating immune homeostasis in the inflamed obese adipose tissue and whether it is involved in the initiation and development of obesity-related insulin resistance and type 2 diabetes. In this study, we tested the role of CD40 in obesity and insulin resistance in a high-fat diet (HFD)-induced obese mouse model (diet-induced obesity [DIO]). Our results reveal a physiological role for adipose tissue CD40 in preventing obesity and insulin resistance.
Research Design and Methods
Mice and Diets
CD40KO mice on a C57BL/6Ncr background and control C57BL/6J (wild type [WT]) mice were obtained from The Jackson Laboratory (Bar Harbor, ME). Rag1-deficient (Rag1−/−) mice were originally provided by Dr. F. Sutterwala (University of Iowa, Iowa City, IA). Age-matched male mice were used for DIO induction with an HFD. All mice were maintained in facilities under specific pathogen-free conditions at The University of Iowa and were used in accordance with National Institutes of Health guidelines under an animal protocol approved by the Animal Care and Use Committee of the University of Iowa. Mice were fed with either a standard chow diet containing 6% fat (Oriental Yeast Company, Vista, CA) or an HFD containing 60% of calories from fat (D12492; Research Diets, New Brunswick, NJ). For induction of obesity, unless otherwise indicated, male mice were fed with the HFD for 18–20 weeks starting at the age of 6 weeks.
Antibodies and Reagents
Anti-CD8 depleting antibody (Ab) (YTS169.4) and relevant isotype control Abs were purchased from BioXell (West Lebanon, NH). Fluorescence-conjugated anti-F4/80 (BM8), anti-CD3 (145-2C11), anti-CD28 (37.51), anti-CD4 (GK1.5), anti-CD8 (53-6.7), anti-Foxp3 (FJK-16s), anti-CD16/32 (93), anti-B220 (RA3-6B2), anti-CD11c (N418), anti-CD40 (HM40.3), anti-CD11b (M1/70), and anti-perilipin (D1D8) Abs were purchased from eBioscience (San Diego, CA), BD Bioscience (San Jose, CA), R&D Systems (Minneapolis, MN), or Cell Signaling Technology (Danvers, MA).
Metabolic Parameter Measurements
Food consumption and body weight were monitored weekly. After 18 weeks on an HFD as indicated, fasting blood glucose was measured. Serum was collected before mice were euthanized. Triglycerides, total cholesterol, LDL/VLDL, HDL, and insulin quantification kits were purchased from Abcam (Cambridge, MA), and ELISA detection was performed according to the manufacturer’s instructions. For glucose tolerance tests (GTTs), mice were fasted for 14 h and 1 g glucose/kg body wt i.p. was injected; for insulin tolerance tests (ITTs), mice were fasted for 6 h and 0.75 units/kg body wt i.p. recombinant human insulin (Invitrogen, Grand Island, NY) was injected. Blood glucose was measured at 0, 15, 30, 60, and 120 min after glucose or insulin injection.
Stromal Vascular Fraction Isolation and Analysis
Stromal vascular fraction (SVF) isolation was performed as previously described (3,5,7). Some freshly isolated SVF was directly used for mRNA extraction and real-time PCR analysis as indicated in the figure legends. In some experiments, 2.5 × 105 total SVF cells were cultured for 48 h. Cytokines were tested with ELISA kits (eBioscience). In others, SVFs were stained for flow cytometry analysis or for sorting CD8+ T cells or CD4+ T cells using flow cytometry. Sorted CD3+CD8+ T cells or CD3+CD4+ T cells (2 × 105) were cultured with/without 1 μg/mL anti-CD3 Ab and 5 μg/mL anti-CD28 Ab with/without anti-CD40 Ab for 48 h. Culture supernatant was collected for cytokine and chemokine detection by ELISA (kits from eBioscience) or Luminex assays with the MILLIPLEX MAP kit (Billerica, MA). Flow cytometric analysis and cell sorting were performed using a FACS LSRII or Aria (BD Bioscience) at the University of Iowa Flow Cytometry Facility. Flow data were analyzed with FlowJo software (Tree Star).
Histology and Immunohistochemical Staining
Immunohistochemical staining was performed as previously described (5). Fluorochrome-labeled anti-F4/80 and anti-perilipin Ab was used for staining. Confocal microscopy was performed with a Zeiss LSM 710 in the Central Microscopy Research Facility at the University of Iowa. A crown-like structure (CLS) was defined as F4/80+ Mϕ aggregates comprising at least 50% of the circumference of circularly surrounding adipocytes. For Oil Red O staining, liver sections were snap frozen in Tissue-Tek OCT, sectioned and fixed in 10% neutral buffered formalin (Harleco, Billerica, MA), and incubated in fresh prepared Oil Red O staining solution for 25 min at 60°C. Nuclei were stained with alum hematoxylin. Staining and microscopy analysis were done in the Pathology Core Facility at the University of Iowa.
Immune Cell Adoptive Transfer
CD4+ or CD8+ T cells and B cells were purified from the spleens of 8-week-old CD40KO or WT standard chow diet–fed mice using negative selection kits (Miltenyi Biotech, San Diego, CA). Rag1−/− mice fed with HFD for 12 weeks were given 5 × 106 CD8+ T cells, CD4+ T cells, or 10 × 106 B cells intravenously. Mice were fed with HFD for 4 more weeks. Metabolic parameters and SVF were examined at the end of this time period.
Bone Marrow Chimeric Mice
WT and CD40KO mice were irradiated with 950 rads γ-irradiation. Bone marrow (BM) cells (10 × 106) isolated from WT or CD40KO mice were transferred into these mice by intravenous injection. BM recipients were fed with HFD for 12 weeks starting at 4 weeks after irradiation. In another set of experiments, irradiated WT mice were reconstituted with mixed BM (Rag1−/− BM with WT BM or CD40KO BM at a 10:1 ratio). Four weeks later, HFD was given for 12 weeks. Metabolic parameters were monitored as indicated in the figure legends.
Ab Depletion In Vivo
For CD8+ T-cell depletion, WT and CD40KO mice fed with an HFD for 12 weeks were injected with 100 μg i.v. anti-CD8 or isotype control Abs in 100 μL PBS once per week for 6 weeks. HFD was given continuously. Metabolic parameters were monitored as indicated in the figure legends.
Real-Time PCR
Adipose tissue (<100 mg) was minced into small pieces. RNA was extracted with an RNeasy lipid extraction kit (Qiagen, Gaithersburg, MD) and cDNA synthesized using SuperScript III (Invitrogen). RT-PCR was performed on an ABI PRISM 7900 Sequence Detection System using SYBR Green (Applied Biosystems, Grand Island, NY). cDNA levels were determined with a standard curve and normalized to β-actin. Primers for interferon-γ (IFN-γ) (forward, 5′-CTTTGCAGCTCTTCCTCATGGCTGTTTCTG-3′; reverse, 5′-TGACGCTTATGTTGTTGCTGATGGCCTG-3′), TNF-α (forward, 5′-CACAGAAAGCATGATCCGCGACGT-3′; reverse, 5′-CGGCAGAGAGGAGGTTGACTTTCT-3′), IL-1β (forward, 5′-CCAGCTTCAAATCTCACAGCAG-3′; reverse, 5′-CTTCTTTGGGTATTGCTTGGGATC-3′), IL-6 (forward, 5′-ACAACGATGATGCACTTGCAGA-3′; reverse, 5′-GATGAATTGGATGGTCTTGGTC-3′), IL-4 (forward, 5′-TGTACCAGGAGCCATATCCAC-3′; reverse, 5′-GTTCTTCGTTGCTGTGAGGAC-3′), IL-10 (forward, 5′-TGGCCCAGAAATCAAGGAGC-3′; reverse, 5′-CAGCAGACTCAATACACACT-3′), CCL5 (forward, 5′-TTGCCTACCTCTCCCTAGAGC-3′; reverse, 5′-GGTTCCTTCGAGTGACAAACA-3′), CXCL10 (forward, 5′-CCATCAGCACCATGAACCCAAGTCCTGCCG-3′; reverse, 5′-GGACGTCCTCCTCATCGTCGACTACACTGG-3′), CCL2 (forward, 5′-TTGACCCGTAAATCTGAAGC-3′; reverse, 5′-CGAGTCACACTAGTTCACTG-3′), CCL3 (forward, 5′-TGTTTGCTGCCAAGTAGCCACATC-3′; reverse, 5′-AACAGTGTGAACAACTGGGAGGGA-3′), and β-actin (forward, 5′-TGTGATGGTGGGAATGGGTCAG-3′; reverse, 5′-TTTGATGTCACGCACGATTTCC-3′) were purchased from IDT (Coralville, IA).
Statistical Analysis
Results are presented as means ± SEM. Statistical differences between two means were evaluated using unpaired Student t test. For comparisons of multiple groups, two-way ANOVA was used. Statistical significance was set at a P value of <0.05.
Results
Exacerbation of HFD-Induced Metabolic Complications by CD40 Deficiency
The broad expression of CD40 on immune cells and adipocytes and the proinflammatory effects mediated via CD40 signaling during immune responses encouraged us to explore whether CD40 signaling plays a role in the development of obesity and insulin resistance. For this purpose, age-matched WT and CD40KO mice were fed with an HFD (60% of kilocalories) for 18 weeks. Interestingly, CD40KO mice gained significantly more body weight than WT mice (Fig. 1A), and this could be attributed to visceral fat deposition, as they also showed remarkably increased weight of epididymal adipose tissue (EAT) but only slightly increased weight of femoral SAT (Fig. 1B). DIO CD40KO mice also exhibited aggravated glucose intolerance and insulin resistance compared with DIO WT mice (Fig. 1C and D). Notably, 4 of 12 CD40KO mice, but none of the WT mice, occasionally showed hyperglycemia (>250 mg/dL) after 12 weeks on an HFD, although the blood glucose levels after 14 h of fasting remained unchanged (Supplementary Fig. 1). The fluctuation of blood glucose further supports the impaired glucose and insulin tolerance in CD40KO mice. Consistent with the increased fat pad weight and insulin resistance, CD40KO mice also showed higher levels of triglycerides and total and (V)LDL cholesterol but comparable HDL cholesterol in serum compared with WT mice (Fig. 1E–H). We also found slightly lower levels of serum insulin in CD40KO versus WT mice (Fig. 1I). In addition, liver histology showed enhanced Oil Red O–specific lipid deposition in CD40KO mice (Supplementary Fig. 2), indicating more severe hepatic steatosis. Taken together, our data demonstrate that CD40 plays an important role in inhibiting the development of insulin resistance and dysfunctional metabolism in response to DIO.
Figure 1.
CD40 deficiency aggravates HFD-induced metabolic complications. WT and CD40KO mice consumed an HFD for 18 weeks. Relative increase of body weight (% increase of starting body weight) (A) and weight of EAT and SAT after 18 weeks of diet (B) are shown. GTT (C) and ITT (D) were performed after intraperitoneal injection of glucose or insulin. Triglyceride (E), total cholesterol (F), LDL/VLDL (G), HDL (H), and insulin (I) levels in mouse sera were examined. SCD, standard chow diet. Data are presented as mean ± SEM of at least 12 animals for A–D and of 8 animals for E–I per group. *P < 0.05.
Requirement of CD40 Expression on Immune Cells for Preventing Aggravated Obesity and Insulin Resistance
CD40 is widely expressed on immune cells, adipocytes, and endothelial cells (26). Although there are many published reports on CD40 functions in immune cells, the roles of CD40 in various types of nonimmune cells are less understood. For exploration of whether prevention of obesity and insulin resistance in the DIO model requires CD40 expression by immune cells, WT and CD40KO mice were lethally irradiated and reconstituted with WT BM cells or CD40KO BM and received an HFD starting 4 weeks later. In this model, immune cells lacking or expressing CD40 are reconstituted in recipient mice in which nonimmune cells are CD40 sufficient or deficient. After 12 weeks on the HFD, recipients of CD40KO BM gained more body weight and EAT weight than recipients of WT BM (Fig. 2A and B). Consistently, these mice also displayed decreased glucose tolerance and elevated insulin resistance (Fig. 2C and D). These data indicate that CD40 must be expressed on immune cells to exert its effects in inhibiting obesity and insulin resistance.
Figure 2.
CD40 expression on immune cells is required for preventing aggravated obesity and insulin resistance. Eight-week-old WT and CD40KO mice were lethally irradiated and reconstituted with BM from WT or CD40KO mice. Four weeks later, mice were fed with HFD for 12 weeks. Relative increase in body weight during HFD feeding (A) and weight of EAT (B) were quantified at the end of the study. GTT (C) and ITT (D) were performed after intraperitoneal injection of glucose or insulin. Data are presented as mean ± SEM of ≥8 animals per group. KOBM, CD40KO BM. *P < 0.05 (WT+KOBM or KO+KOBM vs. WT+WT BM or KO+WT BM).
Impact of CD40 Upon Local Immune Responses in Adipose Tissues
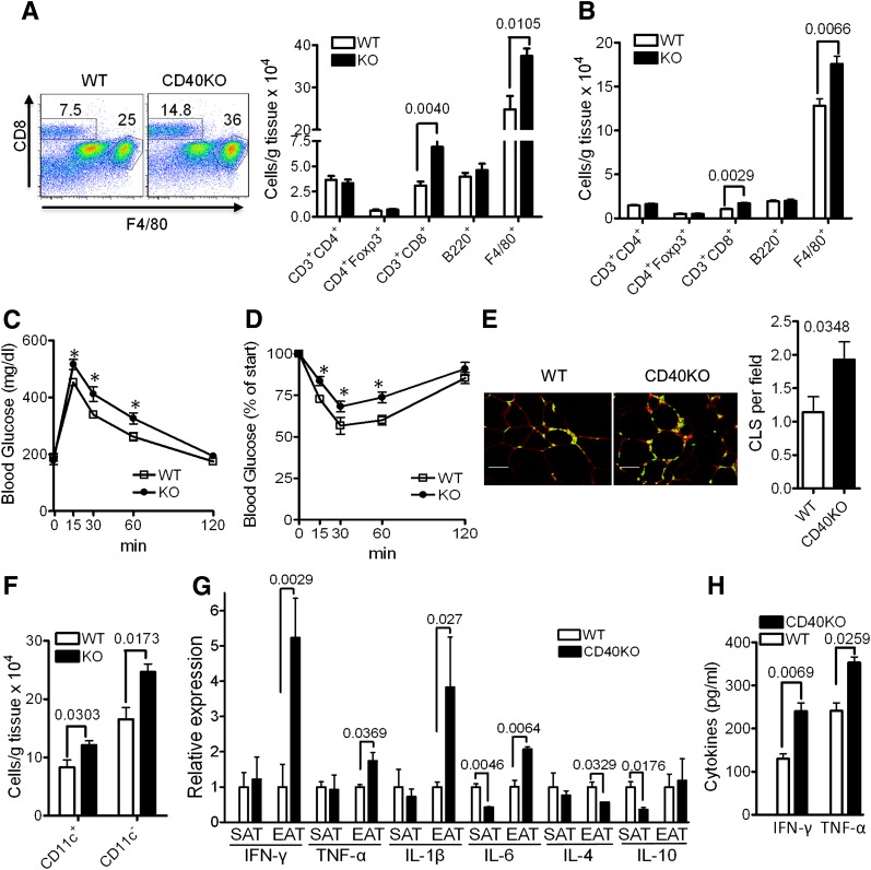
Chronic, low-level inflammation in adipose tissue is crucial for the development of insulin resistance. CD40 plays multiple roles in different types of immune cells, so we next explored whether CD40 deficiency alters the local immune environment in adipose tissue and induces more immune cell infiltration and inflammation. For this purpose, SVFs in obese EAT were extracted and analyzed. Flow cytometric analysis showed that there were consistently more CD8+ T cells and Mϕ accumulated in EAT of DIO CD40KO mice than in DIO WT mice but little if any change in numbers of other immune cells (Fig. 3A). A similar trend was also seen in mice fed a standard chow diet (Fig. 3B). Interestingly, CD40KO mice consuming a standard chow diet also showed lowered glucose tolerance and insulin tolerance (Fig. 3C and D), indicating that CD40 plays an important role in preventing insulin resistance even without the extra risk factor of HFD consumption.
Figure 3.
CD40 deficiency results in severe local inflammation in EAT. WT and CD40KO mice consumed an HFD or standard chow diet for 18 weeks. A: Immune cells in EAT in DIO mice were identified by flow cytometry (left) and quantified (right). Cell number is expressed per gram of fat pads. B: Immune cells in EAT in standard chow diet–fed mice were quantified (cell number expressed per gram of fat pads), and GTT (C) and ITT (D) were performed. E: Epididymal fat pad sections from DIO mice were stained for F4/80 (green) and perilipin (red) (left) (scale bar = 50 μm). CLS were counted (right) (four mice for each group, n = 20 low-power fields in each group). F: Mϕ (F4/80+) in epididymal fat pads in DIO mice were gated, and M1-like Mϕ (CD11c+) and M2-like Mϕ (CD11c−) were further analyzed and quantified. Cell number is expressed per gram of fat pads. G: Cytokines in freshly isolated SVF from EAT and SAT in DIO mice were measured by real-time PCR, and fold changes of mRNA expression level (CD40KO vs. WT) are shown (four mice for each group). H: Isolated SVF was cultured for 48 h, and TNF-α and IFN-γ were quantified by ELISA (one of three individual experiments is shown). Data are presented as mean ± SEM of 8–12 mice for all the panels except E and G. *P < 0.05.
Obesity is usually accompanied by necrosis of adipocytes, which can induce Mϕ infiltration and the formation of CLS (27). Consistent with our flow cytometry data, immunohistochemical staining also revealed higher numbers of CLS in CD40KO EAT after HFD consumption (Fig. 3E). When analyzing different subsets of Mϕ, we found that the numbers of both M1-like Mϕ (F4/80+ and CD11c+) and M2-like Mϕ (F4/80+ and CD11c−) were equally increased in CD40KO EAT (Fig. 3F). For evaluation of whether CD40 deficiency predisposes to a more proinflammatory EAT milieu, total RNA from EAT and SAT was extracted and real-time PCR was conducted. Results showed that the mRNA expression levels of IFN-γ, TNF-α, IL-1β, and IL-6 were remarkably increased in EAT but not in SAT in CD40KO mice (Fig. 3G). Notably, we also found slightly less IL-4 in EAT in CD40KO mice (Fig. 3G). For further assessment of the function of immune cells that infiltrated into EAT, total SVFs isolated from EAT were cultured for 48 h. TNF-α and IFN-γ, which affect insulin resistance (2), were measured in culture supernatants. Results showed that significantly more TNF-α and IFN-γ were produced in the absence of CD40 (Fig. 3H). Collectively, CD40 deficiency allows more severe inflammation to occur in obese EAT.
Role of Lymphoid Cells in the Susceptibility of HFD-Induced Obesity and Insulin Resistance in CD40KO Mice
Both myeloid and lymphoid immune cells are important for the induction of insulin resistance in obese mouse models. To assess the relative importance of each cell type in contributing to the dysfunctional metabolism in CD40KO mice, BM from Rag1-deficient (Rag1−/−) mice was mixed with WT BM or CD40KO BM at a 10:1 ratio and transferred into lethally irradiated WT mice. HFD was started 4 weeks later. In this model, most of the myeloid cells are derived from Rag1−/− BM and are thus CD40 sufficient, while the lymphoid cells are either CD40 sufficient or deficient. Interestingly, Rag1/CD40KO chimeric mice gained more body weight than Rag1/WT chimeric mice during HFD consumption for 12 weeks (Fig. 4A). Rag1/CD40KO chimeric mice also consistently exhibited exacerbated glucose intolerance and insulin resistance (Fig. 4B and C). These results indicate that lymphoid cells are the major immune cells contributing to the susceptibility to enhanced HFD-induced obesity and insulin resistance in CD40KO mice.
Figure 4.
Role of lymphoid cells in the susceptibility of HFD-induced obesity and insulin resistance in CD40KO mice. WT mice were lethally irradiated and immune systems were reconstituted with mixed BM (Rag1−/− BM vs. WT BM or CD40KO BM with a 10:1 ratio). Four weeks later, HFD was given for 12 weeks. A: Relative increase of body weight during HFD feeding is shown. GTT (B) and ITT (C) were conducted. Data are presented as mean ± SEM of eight animals per group. *P < 0.05.
Essential Role of CD8+ T Cells in Exacerbating HFD-Induced Insulin Resistance in CD40KO Mice
It has been reported that different lymphocyte subsets play distinct roles in insulin resistance induction in obese mice. For further investigation of which lymphoid cell types are most important in the CD40 role in protecting against insulin resistance, Rag1−/− mice fed with an HFD for 12 weeks were reconstituted with B cells, CD4+ T cells, or CD8+ T cells isolated from spleens of either WT or CD40KO mice. HFD was given for 4 more weeks, and glucose and ITTs were conducted. Consistent with previously reported findings (7), WT CD4+ T-cell transfer improved glucose tolerance and insulin tolerance (Supplementary Fig. 3A and B), but no impact was observed with B-cell transfer (Supplementary Fig. 3C and D). Additionally, CD4+ T-cell and B-cell transfer produced the same results regardless of whether these cells came from WT or CD40KO mice, indicating that CD40 expressed on CD4+ T cells and B cells does not account for the impact of CD40 in preventing insulin resistance in the DIO model. In contrast, mice transferred with CD40-deficient CD8+ T cells exhibited worsened glucose tolerance and insulin sensitivity compared with mice receiving WT CD8+ T cells (Fig. 5A and B). In addition, we found that more Mϕ and CD8+ T cells accumulated in EAT in recipient mice transferred with CD40-deficient CD8+ T cells (Fig. 5C), suggesting that the presence of CD8+ T cells from CD40-deficient mice facilitates Mϕ recruitment or maintenance in VAT. To further establish the role of CD40-deficient CD8+ T cells in promoting insulin resistance, we depleted CD8+ T cells by injection of anti-CD8 depleting Ab for 6 weeks in CD40KO mice, which were fed with an HFD for 12 weeks. We found that CD8+ T-cell depletion greatly improved glucose tolerance and insulin tolerance in both WT and CD40KO mice, and the difference between these two groups disappeared (Fig. 5D and E). This is accompanied by significant decrease of Mϕ in EAT (Fig. 5F), suggesting that recruitment or maintenance of Mϕ in adipose tissue requires the presence of CD8+ T cells. Consistent with these findings, we found that CD40 expression is greatly upregulated on CD8+ T cells in EAT in DIO mice compared with minimal or no expression by CD8+ T cells harvested from SAT and spleen (Supplementary Fig. 4A). In addition, CD8+ T cells in EAT in older WT mice with normal chow diet also upregulated CD40 expression (Supplementary Fig. 4B). Collectively, these results indicate that CD8+ T cells are essential in inducing inflammation in adipose tissue and insulin resistance after HFD consumption and that CD40 plays a critical role in restraining this pathologic function.
Figure 5.
CD8+ T cells are essential in exacerbating HFD-induced insulin resistance in CD40KO mice. For A–C, Rag1−/− mice were fed with HFD for 12 weeks, and then 5 × 106 CD8+ T cells isolated from spleen of WT or CD40KO mice were transferred intravenously. HFD was given for 4 more weeks. GTT (A) and ITT (B) were conducted. C: CD8+ T cell and Mϕ in EAT were quantified (cell number is expressed per gram of fat pads). For D–F, WT and CD40KO mice were fed with HFD for 12 weeks, and anti-CD8 depleting or isotype control Abs were injected intraperitoneally once per week for 6 weeks. HFD was given simultaneously. GTT (D) and ITT (E) were conducted (the list of legends shows the order of graph from high to low). F: Immune cells in EAT were quantified (cell number is expressed per gram of fat pads). Data are presented as mean ± SEM of six to eight animals per group. *P < 0.05.
CD40 Deficiency Promotes Production of Chemokines and Proinflammatory Cytokines by CD8+ T Cells in Obese EAT
To begin to determine how CD40-deficient CD8+ T cells affect insulin sensitivity, we sorted CD8+ T cells from SAT and EAT in DIO WT and CD40KO mice and cultured the cells in vitro for 48 h with/without anti-CD3 and CD28 Ab stimulation. Cytokine measurements in culture supernatants showed that CD8+ T cells from CD40KO EAT produced significantly more IFN-γ and TNF-α (Fig. 6A and C) both before and after stimulation. In contrast, there was no discernible difference attributable to CD40 when CD8+ T cells were isolated from SAT (Fig. 6B and D), which indicates that the microenvironment in EAT is key in promoting CD40-deficient CD8+ T cells to produce proinflammatory cytokines. Consistent with the expression of CD40 on CD8+ T cells in EAT, CD40 stimulation suppressed cytokine production from CD8+ T cells sorted from WT EAT (Fig. 6F). In contrast to CD8+ T cells, cytokine production by sorted CD4+ T cells from EAT in CD40KO versus WT mice showed no detectable difference (Supplementary Fig. 5A and B).
Figure 6.
CD40 deficiency promotes chemokine and proinflammatory cytokine production by CD8+ T cells in EAT. WT and CD40KO mice consumed an HFD for 18 weeks. In A–E, CD8+ T cells in EAT and SAT were sorted from WT and CD40KO mice and stimulated with anti-CD3 and CD28 Ab for 48 h. IFN-γ and TNF-α produced by control and treated CD8+ T cells in EAT (A and C) and by treated CD8+ T cells in SAT (B and D) were measured by ELISA. Chemokines produced by treated CD8+ T cells in EAT were measured by luminex beads (E) (one of three individual experiments is shown). In F and G, CD8+ T cells in EAT were sorted from obese WT mice and stimulated with anti-CD3 and CD28 Ab and in the presence or absence of anti-CD40 Ab for 48 h. IFN-γ and TNF-α (F) and chemokines (G) were quantified with luminex beads (data represent four mixed mice). H: Chemokine mRNA in whole SVF isolated from EAT and SAT were measured by real-time PCR, and fold changes of mRNA expression level (CD40KO vs. WT) are shown (four mice for each group). Data are presented as mean ± SEM.
CD8+ T-cell infiltration in adipose tissue precedes that of Mϕ, and CD8+ T cells can interact with adipocytes and enhance Mϕ migration by secreting chemokines (5). We found that sorted CD40-deficient CD8+ T cells from EAT secreted more CCL5 and CCL3 (Fig. 6E) upon anti-CD3 and CD28 Ab stimulation than WT CD8+ T cells. Additionally, CD40 stimulation suppressed CCL5, CXCL10, CCL2, and CCL3 production from CD8+ T cells sorted from WT EAT (Fig. 6G). Furthermore, real-time PCR with whole SVF isolated from EAT revealed higher levels of CCL5 and CXCL10 but not CCL2 and CCL3 mRNAs in CD40-deficient EAT than in WT, but no difference was observed in SAT (Fig. 6H). Therefore, these results suggest that CD40 deficiency facilitates forming an environment in EAT with high concentrations of chemokines, which may contribute to immune cell migration and residence in this adipose tissue.
Discussion
Inflammation in obese adipose tissue can be modulated by alterations of the composition and/or interactions of local immune cells. Our finding that CD40KO mice in the DIO model exhibited exacerbated local inflammation in EAT, insulin resistance, and metabolic abnormalities was initially surprising, as CD40 itself is a costimulatory receptor and its deficiency impairs general immune responses. Of particular interest, we found that CD40-deficient CD8+ T cells in EAT produced more proinflammatory cytokines and CCL5 and CCL3, and this was critical for immune cell infiltration and insulin resistance induction in DIO CD40KO mice. We propose that CD40 may play a special role in the microenvironment of obese EAT through regulating CD8+ T-cell function.
In contrast to our observations with CD40KO mice, a previous study showed that CD154/CD40L is a requirement to maintain adipose tissue inflammation in mice (24) and CD154 deficiency attenuates diet-induced steatosis and improves insulin resistance (28). However, CD154 can function through distinct receptors in addition to CD40, e.g., Mac-1/CD11b (25). Therefore, the varied phenotypes observed may result from overlapping but different physiologic alterations in mice lacking CD154 vs. CD40. For example, CD154 promotes atherogenesis, whereas CD40 does not have an effect in a mouse model (29). Thus, the roles played by CD154 and CD40 may be context dependent. This concept is further supported by a very recent report showing that CD40-deficient mice exhibit more severe hepatic steatosis, adipose tissue inflammation, and insulin resistance, although the immunological mechanisms were not explored (30).
Antigen-presenting cells, as well as T lymphocytes, in certain situations can express CD40, and both are crucial for inducing or regulating insulin resistance in DIO mice. Although there are more Mϕ and CD8+ T cells residing in the DIO CD40KO EAT, we found that the CD8+ T cell is the most critical element for inducing severe immune cell infiltration in the EAT and insulin resistance in DIO CD40KO mice. Our results are consistent with a previous report that CD8+ T cells can mediate Mϕ recruitment and activation in adipose tissue (5), as transfer or depletion of CD8+ T cells increased or decreased Mϕ infiltration in DIO CD40KO mice, respectively. CD40 can be expressed on activated CD8+ T cells, but its role in CD8+ T cell activation and differentiation is not established (31–33). Recent studies indicate that CD40 signaling in CD8+ T cells impacts pathogen-associated immune responses (19–21). CD40 signaling also promotes optimal CD8+ effector T-cell responses and blocks the differentiation of antigen-specific inducible T-regulatory cells in a skin transplant model (34). In contrast to the proinflammatory effect of CD40 in CD8+ T cells in these infectious disease models, our findings with the DIO mouse model showed that CD40 plays an important anti-inflammatory role in obese EAT. Interactions between adipocytes and CD8+ T cells are crucial for CD8+ T cells to mediate Mϕ migration and activation (5), highlighting the unique immune environment of VAT. Our findings that high numbers of Mϕ and CD8+ T cells in EAT in DIO CD40KO mice are not accompanied by increased numbers of these cells in lymphoid organs, further support the specificity of this unique tissue environment in inducing immune responses. Consistent with this point, although there are fewer Foxp3+ regulatory T cells (Treg) in lymphoid tissues in CD40KO mice than in WT mice (35), Treg number in obese EAT was not significantly different in WT versus CD40KO mice. This result also indicates that Tregs do not make a major contribution to the enhanced insulin resistance in CD40KO mice. Our observation that CD40-deficient CD8+ T cells specifically in EAT exhibit a more severe proinflammatory phenotype suggests that EAT supplies a special milieu for the interaction between CD8+ T cells and their environment. In this special environment, CD40 provides a negative signal for activation of CD8+ T cells. The detailed underlying molecular mechanisms await further investigation. Nevertheless, our current results, together with the previous studies discussed above, indicate that the impact of CD40 upon CD8+ T-cell functions is context dependent. Consistent with our findings, a very recent report showed enhanced adipose inflammation and insulin resistance due to reduced Treg development and proliferation in CD80- and CD86-deficient mice (36). Although the mechanisms are distinct from CD40KO mice, this further supports our concept that costimulatory signals may play different roles in the microenvironment of obese adipose tissue compared with other disease conditions.
We here present the unexpected finding that CD40 potently restrains adipose tissue inflammation and promotes metabolic homeostasis in mice. As CD40 polymorphisms are associated with human diseases (37–39), further investigation into how CD40 in human populations affects obesity and other metabolic diseases can continue to reveal important roles of CD40 and new opportunities for disease management and intervention.
Supplementary Material
Article Information
Acknowledgments. The authors thank Dr. Lyse Norian (University of Iowa) for advice on the use of the HFD in the DIO mouse model and for critical review of the manuscript.
Funding. The work of the authors was supported by a Research Career Scientist Award from the Department of Veterans Affairs (to G.A.B.) and a Biological Sciences Funding Program pilot award from the University of Iowa (to G.A.B.). This material is based upon work supported in part by the Department of Veterans Affairs, Veterans Health Administration, Office of Research and Development.
Duality of Interest. No potential conflicts of interest relevant to this article were reported.
Author Contributions. Z.Y. designed and performed experiments and wrote the manuscript. L.L.S. performed experiments, contributed to discussion, and edited the manuscript. G.A.B. contributed to the experimental design and discussion and wrote and edited the manuscript. G.A.B. is the guarantor of this work and, as such, had full access to all the data in the study and takes responsibility for the integrity of the data and the accuracy of the data analysis.
Footnotes
This article contains Supplementary Data online at http://diabetes.diabetesjournals.org/lookup/suppl/doi:10.2337/db13-1657/-/DC1.
References
- 1.Hotamisligil GS. Inflammation and metabolic disorders. Nature 2006;444:860–867 [DOI] [PubMed] [Google Scholar]
- 2.Mathis D. Immunological goings-on in visceral adipose tissue. Cell Metab 2013;17:851–859 [DOI] [PMC free article] [PubMed] [Google Scholar]
- 3.Feuerer M, Herrero L, Cipolletta D, et al. Lean, but not obese, fat is enriched for a unique population of regulatory T cells that affect metabolic parameters. Nat Med 2009;15:930–939 [DOI] [PMC free article] [PubMed] [Google Scholar]
- 4.Liu J, Divoux A, Sun J, et al. Genetic deficiency and pharmacological stabilization of mast cells reduce diet-induced obesity and diabetes in mice. Nat Med 2009;15:940–945 [DOI] [PMC free article] [PubMed] [Google Scholar]
- 5.Nishimura S, Manabe I, Nagasaki M, et al. CD8+ effector T cells contribute to macrophage recruitment and adipose tissue inflammation in obesity. Nat Med 2009;15:914–920 [DOI] [PubMed] [Google Scholar]
- 6.Weisberg SP, McCann D, Desai M, Rosenbaum M, Leibel RL, Ferrante AW., Jr Obesity is associated with macrophage accumulation in adipose tissue. J Clin Invest 2003;112:1796–1808 [DOI] [PMC free article] [PubMed] [Google Scholar]
- 7.Winer S, Chan Y, Paltser G, et al. Normalization of obesity-associated insulin resistance through immunotherapy. Nat Med 2009;15:921–929 [DOI] [PMC free article] [PubMed] [Google Scholar]
- 8.Winer DA, Winer S, Shen L, et al. B cells promote insulin resistance through modulation of T cells and production of pathogenic IgG antibodies. Nat Med 2011;17:610–617 [DOI] [PMC free article] [PubMed] [Google Scholar]
- 9.Xu H, Barnes GT, Yang Q, et al. Chronic inflammation in fat plays a crucial role in the development of obesity-related insulin resistance. J Clin Invest 2003;112:1821–1830 [DOI] [PMC free article] [PubMed] [Google Scholar]
- 10.Hotamisligil GS, Shargill NS, Spiegelman BM. Adipose expression of tumor necrosis factor-alpha: direct role in obesity-linked insulin resistance. Science 1993;259:87–91 [DOI] [PubMed] [Google Scholar]
- 11.Kanda H, Tateya S, Tamori Y, et al. MCP-1 contributes to macrophage infiltration into adipose tissue, insulin resistance, and hepatic steatosis in obesity. J Clin Invest 2006;116:1494–1505 [DOI] [PMC free article] [PubMed] [Google Scholar]
- 12.Ouchi N, Parker JL, Lugus JJ, Walsh K. Adipokines in inflammation and metabolic disease. Nat Rev Immunol 2011;11:85–97 [DOI] [PMC free article] [PubMed] [Google Scholar]
- 13.Pradhan AD, Manson JE, Rifai N, Buring JE, Ridker PM. C-reactive protein, interleukin 6, and risk of developing type 2 diabetes mellitus. JAMA 2001;286:327–334 [DOI] [PubMed] [Google Scholar]
- 14.Callard RE, Armitage RJ, Fanslow WC, Spriggs MK. CD40 ligand and its role in X-linked hyper-IgM syndrome. Immunol Today 1993;14:559–564 [DOI] [PubMed] [Google Scholar]
- 15.DiSanto JP, Bonnefoy JY, Gauchat JF, Fischer A, de Saint Basile G. CD40 ligand mutations in x-linked immunodeficiency with hyper-IgM. Nature 1993;361:541–543 [DOI] [PubMed] [Google Scholar]
- 16.Kawabe T, Naka T, Yoshida K, et al. The immune responses in CD40-deficient mice: impaired immunoglobulin class switching and germinal center formation. Immunity 1994;1:167–178 [DOI] [PubMed] [Google Scholar]
- 17.Wagner DH, Jr, Vaitaitis G, Sanderson R, Poulin M, Dobbs C, Haskins K. Expression of CD40 identifies a unique pathogenic T cell population in type 1 diabetes. Proc Natl Acad Sci U S A 2002;99:3782–3787 [DOI] [PMC free article] [PubMed] [Google Scholar]
- 18.Munroe ME, Bishop GA. A costimulatory function for T cell CD40. J Immunol 2007;178:671–682 [DOI] [PubMed] [Google Scholar]
- 19.Bhadra R, Gigley JP, Khan IA. Cutting edge: CD40-CD40 ligand pathway plays a critical CD8-intrinsic and -extrinsic role during rescue of exhausted CD8 T cells. J Immunol 2011;187:4421–4425 [DOI] [PMC free article] [PubMed] [Google Scholar]
- 20.Johnson S, Zhan Y, Sutherland RM, et al. Selected Toll-like receptor ligands and viruses promote helper-independent cytotoxic T cell priming by upregulating CD40L on dendritic cells. Immunity 2009;30:218–227 [DOI] [PMC free article] [PubMed] [Google Scholar]
- 21.Martin S, Pahari S, Sudan R, Saha B. CD40 signaling in CD8+CD40+ T cells turns on contra-T regulatory cell functions. J Immunol 2010;184:5510–5518 [DOI] [PubMed] [Google Scholar]
- 22.Missiou A, Wolf D, Platzer I, et al. CD40L induces inflammation and adipogenesis in adipose cells—a potential link between metabolic and cardiovascular disease. Thromb Haemost 2010;103:788–796 [DOI] [PubMed] [Google Scholar]
- 23.Poggi M, Jager J, Paulmyer-Lacroix O, et al. The inflammatory receptor CD40 is expressed on human adipocytes: contribution to crosstalk between lymphocytes and adipocytes. Diabetologia 2009;52:1152–1163 [DOI] [PubMed] [Google Scholar]
- 24.Wolf D, Jehle F, Ortiz Rodriguez A, et al. CD40L deficiency attenuates diet-induced adipose tissue inflammation by impairing immune cell accumulation and production of pathogenic IgG-antibodies. PLoS ONE 2012;7:e33026. [DOI] [PMC free article] [PubMed] [Google Scholar]
- 25.Zirlik A, Maier C, Gerdes N, et al. CD40 ligand mediates inflammation independently of CD40 by interaction with Mac-1. Circulation 2007;115:1571–1580 [DOI] [PubMed] [Google Scholar]
- 26.Schönbeck U, Libby P. CD40 signaling and plaque instability. Circ Res 2001;89:1092–1103 [DOI] [PubMed] [Google Scholar]
- 27.Cinti S, Mitchell G, Barbatelli G, et al. Adipocyte death defines macrophage localization and function in adipose tissue of obese mice and humans. J Lipid Res 2005;46:2347–2355 [DOI] [PubMed] [Google Scholar]
- 28.Poggi M, Engel D, Christ A, et al. CD40L deficiency ameliorates adipose tissue inflammation and metabolic manifestations of obesity in mice. Arterioscler Thromb Vasc Biol 2011;31:2251–2260 [DOI] [PubMed] [Google Scholar]
- 29.Gerdes N, Zirlik A. Co-stimulatory molecules in and beyond co-stimulation - tipping the balance in atherosclerosis? Thromb Haemost 2011;106:804–813 [DOI] [PubMed] [Google Scholar]
- 30.Guo CA, Kogan S, Amano SU, et al. CD40 deficiency in mice exacerbates obesity-induced adipose tissue inflammation, hepatic steatosis, and insulin resistance. Am J Physiol Endocrinol Metab 2013;304:E951–E963 [DOI] [PMC free article] [PubMed] [Google Scholar]
- 31.Bourgeois C, Rocha B, Tanchot C. A role for CD40 expression on CD8+ T cells in the generation of CD8+ T cell memory. Science 2002;297:2060–2063 [DOI] [PubMed] [Google Scholar]
- 32.Lee BO, Hartson L, Randall TD. CD40-deficient, influenza-specific CD8 memory T cells develop and function normally in a CD40-sufficient environment. J Exp Med 2003;198:1759–1764 [DOI] [PMC free article] [PubMed] [Google Scholar]
- 33.Sun JC, Bevan MJ. Cutting edge: long-lived CD8 memory and protective immunity in the absence of CD40 expression on CD8 T cells. J Immunol 2004;172:3385–3389 [DOI] [PubMed] [Google Scholar]
- 34.Liu D, Ferrer IR, Konomos M, Ford ML. 2013. Inhibition of CD8+ T cell-derived CD40 signals is necessary but not sufficient for Foxp3+ induced regulatory T cell generation in vivo. J Immunol 2013;15;191:1957–1964 [DOI] [PMC free article] [PubMed]
- 35.Spence PJ, Green EA. Foxp3+ regulatory T cells promiscuously accept thymic signals critical for their development. Proc Natl Acad Sci U S A 2008;105:973–978 [DOI] [PMC free article] [PubMed] [Google Scholar]
- 36.Zhong J, Rao X, Braunstein Z, et al. T cell costimulation protects obesity-induced adipose inflammation and insulin resistance. Diabetes 2014;63:1289–1302 [DOI] [PMC free article] [PubMed] [Google Scholar]
- 37.Bishop GA. The many faces of CD40: multiple roles in normal immunity and disease. Semin Immunol 2009;21:255–256 [DOI] [PubMed] [Google Scholar]
- 38.Jacobson EM, Concepcion E, Oashi T, Tomer Y. A Graves’ disease-associated Kozak sequence single-nucleotide polymorphism enhances the efficiency of CD40 gene translation: a case for translational pathophysiology. Endocrinology 2005;146:2684–2691 [DOI] [PubMed] [Google Scholar]
- 39.Park JH, Chang HS, Park CS, et al. Association analysis of CD40 polymorphisms with asthma and the level of serum total IgE. Am J Respir Crit Care Med 2007;175:775–782 [DOI] [PubMed] [Google Scholar]
Associated Data
This section collects any data citations, data availability statements, or supplementary materials included in this article.






