Abstract
Crop breeding for improved disease resistance may be achieved through the manipulation of host susceptibility genes. Previously we identified multiple Arabidopsis mutants known as enhanced stress response1 (esr1) that have defects in a KH-domain RNA-binding protein and conferred increased resistance to the root fungal pathogen Fusarium oxysporum. Here, screening the same mutagenized population we discovered two further enhanced stress response mutants that also conferred enhanced resistance to F. oxysporum. These mutants also have enhanced resistance to a leaf fungal pathogen (Alternaria brassicicola) and an aphid pest (Myzus persicae), but not to the bacterial leaf pathogen Pseudomonas syringae. The causal alleles in these mutants were found to have defects in the ESR1 interacting protein partner RNA Polymerase II Carboxyl Terminal Domain (CTD) Phosphatase-Like1 (CPL1) and subsequently given the allele symbols cpl1-7 and cpl1-8. These results define a new role for CPL1 as a pathogen and pest susceptibility gene. Global transcriptome analysis and oxidative stress assays showed these cpl1 mutants have increased tolerance to oxidative stress. In particular, components of biotic stress responsive pathways were enriched in cpl1 over wild-type up-regulated gene expression datasets including genes related to defence, heat shock proteins and oxidative stress/redox state processes.
Introduction
The term susceptibility gene was first coined several decades ago to describe the phenomenon of plant genes required for susceptibility to specific pathogens (reviewed in Eckardt1). Modification or removal of these genes led to enhanced resistance (reviewed in Van Schie and Takken2). Van Schie and Takken proposed three distinct classes of susceptibility genes based on their involvement in different stages of pathogen infection. In order of the infection process these are: (1) compatibility and pathogen establishment, (2) modulation of host defences, and lastly (3) mechanisms facilitating pathogen proliferation and sustenance.
The second class of susceptibility genes contains many that encode negative regulators that act to keep the plant defence response under control and ready for release upon pathogen detection. The overwhelming majority of these genes have been assessed for susceptibility to leaf diseases. In most cases, the enhanced or constitutively activated defences in this class of mutants leads to deleterious pleiotropic effects2. For example, in Arabidopsis the cellulose synthase (CESA3) mutant constitutive expression of VSP1 (cev1), the MAP kinase mutant mpk4, or the constitutive expression of PR genes 5 mutant cpr5, exhibit increased resistance to leaf powdery or downy mildew pathogens but suffer from spontaneous lesions, early senescence, dwarfing, and/or increased susceptibility to the necrotrophic leaf fungus Alternaria brassicicola3–9. The discovery of root pathogen susceptibility genes is less reported, inherently due to the more difficult nature of studying root diseases. However, the intractable nature of most root diseases (e.g. long-term persistence in soil/stubble and/or lack of dominant Resistance genes) compels a strong case for the discovery of root pathogen susceptibility genes. These can however also confer deleterious side-effects. For example, the Mediator complex subunit mutant med25/pft1, the JA-coreceptor mutant coronatine insenstive1 (coi1), the MAP kinase phosphatase mutant mkp2, and the auxin transporter mutant wat1, exhibit increased resistance to root fungal or bacterial wilts (e.g. Fusarium oxysporum, Verticillium dahliae, Ralstonia solanacearum) but suffer from increased susceptibility to leaf necrotrophs (e.g. A. brassicicola, Botrytis cinerea), early senescence, delayed flowering or reduced seed set10–17.
We previously discovered a root pathogen susceptibility gene that lacked any observable deleterious pleiotropic effects. The gene encoded a K homology (KH) domain RNA-binding protein and several mutant alleles, termed enhanced stress response1 (esr1), conferred increased resistance to the root fungal pathogen F. oxysporum, but lacked any observable deleterious defects in growth or development18. Interestingly, the esr1 mutants also conferred increased tolerance to abiotic stress with other alleles identified from abiotic stress screens (regulator of C Repeat Binding Factor (CBF) gene expression 1, rcf3-1; shiny1, shi1; high osmotic stress gene expression 5, hos5-1)19–21. While ESR1 encodes a negative regulator of F. oxysporum resistance, the esr1 mutants do not have constitutive or enhanced expression of defensive components that largely categorize class two susceptibility genes. On the contrary, these mutants are suppressed in components of jasmonate (JA) hormone-mediated responses. This included both defensive and metabolic responses, and was not associated with up-regulated salicylic acid (SA) defences typical of antagonistic JA-SA crosstalk22. This suggests ESR1 spans both class two and three susceptibility gene categories.
The esr1 mutants were discovered from an ethyl methansulfonate (EMS) mutagenized population of plants containing a root-specific stress marker (GLUTATHIONE S-TRANSFERASE PHI8 (GSTF8) promoter: LUCIFERASE reporter)18,23. Non-destructive in vivo imaging of GSTF8:LUC activity in Arabidopsis roots has been used to successfully follow root-specific stress responses to biotic signals of both endogenous (e.g. SA, reactive oxygen species) and exogenous origin (e.g. the root fungal pathogen Rhizoctonia solani)24–26. Other mutants identified from the GSTF8:LUC screen included disrupted in stress responses1 (dsr1), encoding a positive regulator of plant defences23. This mutant exhibited a loss of SA inducible GSTF8:LUC activity and increased susceptibility to several fungal and bacterial pathogens. The causal mutation was encoded within a subunit of the mitochondrial energy machinery (complex II subunit SDH1-1) and resulted in a reduction in induced reactive oxygen species production (ROS) from mitochondria23.
To identify other susceptibility genes, we extend on our esr mutant collection to identify another class two susceptibility gene, an ESR1/KH domain RNA-binding interacting protein partner termed Enhanced Stress Response3/RNA Polymerase II C-Terminal Domain (CTD) Phosphatase-Like1 (CPL1). The Arabidopsis genome encodes four CTD phosphatase-like (CPL) genes, with CPL1 and CPL2 being plant specific27,28. Arabidopsis CPL1 has been demonstrated to function in multiple RNA processing roles including RNA Pol II CTD dephosphorylation, mRNA capping, pre-mRNA splicing and RNA decay, and physically interacts with several transcription factors or co-regulators such as HOS5/RCF3/ESR1 and serine-arginine rich splicing factors20,21,29–33.
The cpl1 mutants we isolated displayed strong resistance to F. oxysporum, as well as increased resistance to a leaf fungal pathogen and insect pest, but not to a bacterial leaf pathogen. Whole transcriptome sequencing of the strongest disease suppressive cpl1 allele identified up-regulated expression of genes involved in responses to biotic and abiotic stress including control of oxidative stress. The cpl1 alleles and an independent cpl1-1 T-DNA insertion mutant were functionally tested for altered oxidative stress responses and found to exhibit reduced sensitivity to the chemical oxidative stress inducer methyl viologen. Combined, these results define CPL1 as a pathogen and pest susceptibility gene where it acts as a negative mediator on components of defence and redox state processes.
Results
Identification of esr3 mutants
In the previous screen that identified esr1 mutants18, over 50 other constitutively expressing GSTF8:LUC mutants were identified including one labelled esr3-1 with some of the highest levels of basal root-expressed promoter expression. Allelism tests revealed this mutant was not allelic to esr1-1. The esr3-1 mutant was observed to exhibit a delayed flowering phenotype which was replicated in a stronger form by another esr mutant with a stronger GSTF8:LUC phenotype. F1 allelism tests revealed that the second, stronger mutant was an allele of esr3-1 and subsequently labelled esr3-2 (Fig. 1). Apart from the delayed flowering phenotype, the esr3 mutants were otherwise phenotypically normal. No difference in vegetative biomass pre wild-type flowering was recorded (Welch’s test). For cloning and heritability studies, both mutants were out-crossed to the Landsberg erecta ecotype (Ler). All F1 plants showed the wild-type phenotype, and all F2 plants displayed a ~3:1 (wild-type:mutant) segregation (esr3-1 57:23, χ2 test p = 0.44; esr3-2 200:87, χ2 test p = 0.12). These results suggest both esr3-1 and esr3-2 are recessive mutations in a single nuclear gene.
Figure 1.

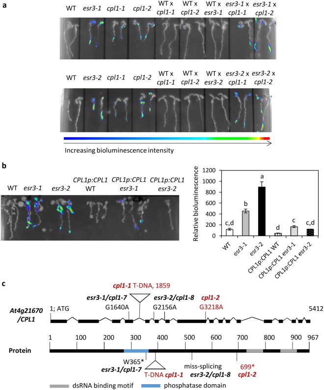
Identification of two esr3 alleles. (a) esr3-1 and esr3-2 mutants were crossed and F1 progeny screened for complementation of the constitutive GSTF8:LUC phenotype. A cross to wild-type (WT) GSTF8:LUC is included as a negative control. Intensity of bioluminescence ranges from blue to red as depicted in the intensity ruler. (b) esr3 mutants are delayed in flowering with a stronger phenotype observed for esr3-2. Shown are representative plants at 28 days of age grown under long day conditions.
ESR3 Encodes a RNA polymerase II (Pol II) carboxyl terminal domain (CTD) phosphatase-like 1 (CPL1) protein
We undertook two complementary map based cloning approaches to identify the causal esr3 mutations. Firstly, genetic mapping using esr3-1 and esr3-2 F2 mapping populations localised the causal mutations to a 5.9 Mbp region of chromosome 4 (Fig. 2a). Secondly, Next Generation Mapping on esr3-1 also narrowed the esr3-1 locus to chromosome 4 and identified six candidate mutations in genes At4g21460, At4g21670, At4g21690, At4g22890, At4g24170 and At4g24730 (Fig. 2b, Supplemental Figure S1). Two of these mutations (At4g21460 and At4g21670) localised to the esr3-1 and esr3-2 fine mapped region and interestingly included the ESR1/HOS5/RCF3 interacting protein CPL1 (At4g21670/CPL1). We sequenced the CPL1 gene At4g21670 from esr3 mutant lines that had been backcrossed to wild-type plants three times to remove any additional unwanted EMS-induced mutations. Single nucleotide changes were identified in the CPL1 gene from both esr3 mutants but not from wild-type plants. The SNPs identified were a G1640A nucleotide change in esr3-1 resulting in a stop codon change (W365*) within the CPL1 phosphatase domain, and a G2156A nucleotide change in esr3-2 within the splicing acceptor site of the fifth intron which would be predicted to result in aberrant transcripts lacking the dsRNA binding motif sequences. To determine if the cpl1 mutations were solely responsible for the observed esr3 phenotypes and no other residual EMS-induced mutations, whole genome sequencing of wild-type (GSTF8:LUC), esr3-1 and esr3-2 individuals was conducted. Inspection for SNP differences within the 5.9 Mbp mapped loci only identified one candidate gene, At4g21670/CPL1, that contained SNPs residing in both esr3-1 and esr3-2. The position of these SNPs, supported 100% by over 30 reads, and their predicted effect on CPL1 protein structure is highlighted in Fig. 2c,d, where one results in a premature stop and the other in a mis-splicing site from the EMS mutations.
Figure 2.
Molecular cloning of esr3 alleles. (a) Fine mapping of esr3-1 and esr3-2 narrowed their mutations to chromosome 4. Shown are recombination events over total number of chromosomes analysed for each flanking marker. (b) Next Generation Mapping was applied to the esr3-1 mapping population by sequencing homozygous esr3-1 F2 plants, and processing SNPs that deviated from the Arabidopsis TAIR10 genome reference sequence through the NGM tool http://bar.utoronto.ca/ngm/59. The tool narrowed the esr3-1 locus on chromosome 4 as indicated by peaks on the y-axis (ratio of homozygous to heterozygous signals). The first peak (bordered by two red bars) contained six candidate mutations, two (At4g21460; At4g21670) of which localised to the fine mapped region. The second peak resided outside the fine-mapped region. (c) Wild-type (WT), esr3-1 and esr3-2 genomes were sequenced and inspected for SNP differences within the mapped loci, identifying one candidate, At4g21670 (CPL1). Structure of the At4g21670/CPL1 gene with esr3 mutations indicated. Filled boxes indicate exons, joining lines indicate introns. Positions are relative to the start codon. (d) Domain structure of the At4g21670/CPL1 protein and position and predicted nature of the esr3 mutations indicated. Positions are relative to the first methionine.
It was recently reported several independent LUCIFERASE reporter hyperexpression based forward genetic screens commonly identified mutations in both ESR1/HOS5/RCF3 and CPL1 genes34. CPL1 encodes RNA Polymerase II carboxyl terminal domain (CTD) phosphatase-like 1 (CPL1) and interacts with and is required for ESR1/HOS5/RCF3 recruitment to the nucleus20,21,31. The protein contains a phosphatase domain and two double-stranded RNA binding motifs, and functions in transcriptional and post-transcriptional metabolism of mRNA, including RNA capping efficiency and decay of abnormally spliced transcripts, as well as dephosphorylation of the CTD of RNA Pol II20,21,29–33. Koiwa and Fukudome34 suggest LUCIFERASE mRNA is also a target of CPL1-dependent RNA decay and explains why mutations in CPL1 and its binding partner ESR1/HOS5/RCF3 are responsible for LUCIFERASE reporter hyperexpression phenotypes. The esr3 mutants and published cpl1 mutants35,36 share common LUCIFERASE reporter hyperexpression and delayed flowering phenotypes.
Genetic complementation assays were conducted by crossing esr3 and wild-type GSTF8:LUC plants with published cpl1-1 or cpl1-2 mutants35,36 and assessing F1 phenotypes. The cpl1-1 and cpl1-2 (fiery2-1/fry2-1) mutants are homozygous recessive T-DNA insertional or EMS mutants respectively that result in hyperexpression of the osmotically regulated promoter construct RD29A:LUC in response to cold, salt (NaCl) or abscisic acid (ABA) treatments, and are delayed in flowering (Supplemental Figure S2a–c). Both esr3 mutants display a cpl1-2 increased salt stress tolerance phenotype (Supplemental Figure S2d–e). Unlike F1s from wild-type CPL1 crossed with esr3 or cpl1 which displayed no constitutive luciferase expression (WT:esr3-1; WT:esr3-2; WT:cpl1-1; WT:cpl1-2), the F1 esr3 and cpl1 crossed plants retained their esr3 and cpl1 phenotypes and exhibited constitutive bioluminescence (Fig. 3a), supporting the mapping and sequencing results that mutations in At4g21670/CPL1 are responsible for the esr3 mutant phenotypes.
Figure 3.
Genetic and molecular complementation of esr3 phenotypes with CPL1. (a) Genetic complementation between esr3 mutants and a CPL1 At4g21670 T-DNA insertion line (cpl1-1) or an EMS mutant line (cpl1-2, also known as fry2-1). The homozygous recessive mutants were crossed and F1 progeny screened for complementation of the GSTF8:LUC phenotypes. Intensity of bioluminescence ranges from blue to red as depicted in the intensity ruler. (b) Molecular complementation of the esr3-1 and esr3-2 mutations by the wild-type At4g21670 CPL1 gene driven by its native promoter (CPL1p:CPL1). Values are average luminescence counts per seedling ± SE (n = 6, except for CPL1p:CPL1 in esr3-2 where only one transformant was obtained) P < 0.05, all pairs Student’s t-test. (c) CPL1 gene and protein structure highlighting the cpl1 mutations. Details are as in Fig. 2.
We also conducted molecular complementation assays by introducing the CPL1/At4g21670 gene under the control of its endogenous promoter (~1 kb) into the esr3 backgrounds. The introduction of this construct (CPL1p:CPL1) reduced the esr3-1 constitutive GSTF8:LUC expression and restored the wild-type phenotype (Fig. 3b). The CPL1 construct also reduced constitutive GSTF8:LUC expression in esr3-2 however, only one transformant was obtained due to low pollen production in this mutant. Combined, these results point solely towards mutations in CPL1 responsible for the esr3-1 and esr3-2 phenotypes. In light of other cpl1 alleles, herein and going forward we propose the allele symbols cpl1-7 and cpl1-8 be assigned to esr3-1 and esr3-2 respectively. In summary, a schematic representation of the cpl1 alleles assessed in this study are shown in Fig. 3c.
The cpl1 mutants confer increased resistance to specific fungal pathogens and insect pests
The esr1-1 mutant exhibits increased resistance to the root-infecting pathogen Fusarium oxysporum18, while the dsr1 mutant exhibits increased susceptibility to the root-infecting pathogen Rhizoctonia solani23. We therefore tested if our cpl1 mutants conferred increased resistance to these root pathogens. Both a reduction in disease symptom development (1.8 and 2-fold less respectively than wild-type) and increased survival (2.5 and 3.5-fold respectively over wild-type) was observed for both cpl1-7 and cpl1-8 compared to wild-type when inoculated with F. oxysporum (Fig. 4a–d). Interestingly, the cpl1-8 mutant which possessed enhanced GSTF8:LUC expression and a stronger delay in flowering relative to cpl1-7, also exhibited stronger disease resistance. We validated the increased F. oxysporum disease resistance phenotypes in the independent cpl1-1 and cpl1-2 mutants (Supplemental Figure S3). No significant difference in disease development between mutants and wild-type were observed when inoculated with R. solani (Supplemental Table S1). These results identify CPL1 as a F. oxysporum susceptibility gene and suggest the resistance response observed in cpl1 mutants may be linked to the plants’ specific defence response against F. oxysporum rather than towards the general nature of root-infecting fungal pathogens.
Figure 4.
cpl1 mutants have increased resistance/tolerance to fungal pathogens and an insect pest. (a–d) Disease phenotypes of F. oxysporum inoculated plants with (a) diseased leaves and (b) diseased plants at 7 days post inoculation (dpi) with the pathogen, (c–d) survival, and representative images of plants at 21 dpi. Values are averages ± SE (n = 40). (e) Pseudomonas syringae (Pst) DC3000 growth on inoculated leaves. Values are averages ± SE of 3 biological replicates consisting of pools of 4 leaves. (f–g) A. brassicicola induced lesions at 3 dpi with (f) representative images of leaves and (g) size of lesions. Values are averages ± SE of 3 biological replicates consisting of lesions measured from 5 inoculated leaves per plant. (h–j) Disease phenotypes of M. persicae infested plants with (h) diseased leaves (i) disease score of symptomatic leaves and (j) representative images of plants 14 dpi. Disease scores ranged from 1 (minimum symptoms) to 4 (whole leaf necrotic). Values are averages ± SE (n = 10). Asterisks indicate values that are significantly different (**P < 0.01, *P < 0.05 Student’s t-test) from wild-type (WT). Similar results were obtained in independent experiments.
We were interested to determine if cpl1 mediated resistance against a root pathogen extended to resistance against leaf pathogens. Wild-type, cpl1-7 and cpl1-8 plants were inoculated with the leaf bacterial pathogen Pseudomonas syringae cv. tomato (Pst) DC3000) or the leaf fungal pathogen Alternaria brassicicola. No significant difference in Pst disease progression was observed, but smaller A. brassicicola induced lesions and leaf chlorosis/senescence were observed on cpl1-8 leaves and to a lesser but not significant level on cpl1-7 (Fig. 4e–g). The green peach aphid M. persicae is a major pest of many crops and is known to induce senescence responses in Arabidopsis (reviewed in de Vos et al.37). Upon presentation of green peach aphids we found cpl1 mutants had less aphid-induced chlorotic/necrotic leaves compared to wild-type (Fig. 4h–j). No significant difference in total aphid weights from cpl1 mutant or wild-type infested plants was recorded, suggesting the cpl1 mutations did not change the aphid population but reduced host aphid-induced symptom development. Overall, the pest and disease phenotypes suggest chlorosis and senescence responses might be reduced in cpl1 mutants, and that other aspects of plant defence are potentially also altered.
cpl1-8 whole genome transcript analysis reveals up-regulation of genes involved in plant defence, heat shock and redox processes
To identify genes that might be controlling the cpl1 phenotypes we conducted a RNA sequencing (RNA-seq) experiment between wild-type and the stronger cpl1-8 allele. To capture inherent transcript changes resulting from CPL1 disruption, we chose to analyse basal differences rather than to follow changes specific to a particular pathogen or pest stress treatment. Between 56 and 66 million paired-ends reads (100 bp) were generated for three biological replicates derived from both genotypes and mapped with an alignment rate of 92–94.5% to the TAIR10 genome reference with estimated exome coverage of ~100 times. Overall, 717 genes were significantly differentially regulated ≥2-fold in cpl1-8 compared to wild-type (Benjamini-Hochberg correction for multiple-testing based on a False Discovery Rate (FDR) < 0.05) (Supplemental Tables S2 and S3). To gain insight into the functions of these genes we performed Gene Ontology (GO) term enrichment analysis. Within the up-regulated dataset (401 differentially expressed genes (DEGs)), 44 biological process GO categories were significantly overrepresented and enriched in processes associated with response to stimulus (chemical, abiotic, hormone, biotic), oxidative stress and defence (Supplemental Figure S4).
MapMan pathway analysis38 supported the GO term analysis with defence-associated hormone signalling, pathogenesis related (PR), heat shock, and oxidative stress and redox control processes up-regulated in cpl1-8 (Fig. 5a). This included for example the JA-regulated PR marker genes PDF1.2, PR4, and PR13 (THIONIN), JA biosynthesis genes (AOC2), heat shock factors (HSFA2) and heat shock proteins (HSP17, HSP70, HSP90), and redox responsive GSTs and THIOREDOXINS such as GSTF6 and GSTF7 (Fig. 5b). We validated the expression of representative members of these genes by qRT-PCR (Supplemental Figure S5). Combined, these results suggest CPL1 has a role in the negative regulation of defence and redox responses.
Figure 5.
Defence-associated genes are enriched in cpl1-8 up-regulated genes. (a) Log2 fold changes in cpl1-8/WT gene expression associated with biotic stress as determined by MapMan bin terms with up-regulated and down-regulated genes represented by red or green squares respectively. (b) RNAseq expression heat maps of PR, heat shock and redox associated protein categories enriched in cpl1-8 up-regulated genes. FC: fold change cpl1-8/WT.
CPL1 and ESR1 are involved in the expression of a subset of genes responsive to biotic stress
As CPL1 and the KH-domain RNA binding ESR1/HOS5/RCF3 proteins interact20,21, we hypothesized they may co-regulate similar sets of genes. To test this we compared cpl1-8 vs wild-type and esr1-1 vs wild-type18 differentially expressed genes (DEGs). Firstly, 3-fold more DEGs were identified in the cpl1-8 dataset (717) compared to esr1-1 (222). A comparison of these datasets amongst each other found approximately 24% of esr1-1 DEGs and 7% of cpl1-8 DEGs overlapped (Fig. 6a) and were enriched in GO categories relating to multi-organism processes and response to biotic stimulus. Interestingly, 38% of these overlapping genes showed opposite expression profiles being up-regulated in cpl1-8 but down-regulated in esr1-1 (Fig. 6b). These were enriched in response to stimulus (biotic, chemical), stress or defence response GO biological process categories and included PDF1.2, PDF1.3, PR4 and ELICITOR-ACTIVATED GENE 3-2. This is consistent with our findings that CPL1 has a role in negative regulation of defences while ESR1 is a positive regulator. Overall, these results suggest CPL1 and ESR1/HOS5/RCF3 play roles in the expression of a subset of stress-responsive genes.
Figure 6.
CPL1 and ESR1/HOS5/RCF3 regulate a subset of stress-responsive genes. (a) Venn diagram of the genes differentially expressed ≥2-fold between cpl1-8 and WT or esr1-1 and WT. (b) Heat map of the 53 overlapping genes. The heat map shows up-regulation (red) or down-regulation (green) relative to wild-type (WT).
cpl1 mutations confer increased sensitivity to JA
The up-regulation of JA-regulated defensive genes in our RNA-seq data (e.g. PDF1.2, PR4) prompted us to assess JA sensitivity in the cpl1 mutants via MeJA root inhibition assays. The roots of cpl1 seedlings showed a small, but significant, increase in sensitivity to MeJA treatment compared to wild-type roots (Fig. 7), and this was more pronounced in seedlings treated with a higher concentration of MeJA (Supplemental Figure S6).
Figure 7.
cpl1 alleles have increased JA sensitivity. (a–c) Sensitivity of wild-type (WT) and cpl1 seedlings to JA was determined by MeJA inhibition of root growth on (a) control media or (b) media containing MeJA (25 uM). (c) Root elongation of each line when grown on MeJA was calculated as a percentage relative to their root length on the control. Shown is the average ± SE of 5 biological replicates consisting of pools of 10 seedlings. Asterisks indicate values that are significantly different (**P < 0.01, Student’s t-test) from WT. Similar results were obtained in an independent experiment.
cpl1 mutations confer reduced sensitivity to oxidative stress
We noted genes related to redox control and oxidative stress responses were enriched in cpl1-8 DEGs. To determine whether CPL1 has a role in regulating oxidative stress responses, we treated wild-type and cpl1 alleles with the superoxide generator methyl viologen (Paraquat). Following 0.5 µM methyl viologen treatment, 80–90% of cpl1 seedlings had developed fully expanded cotyledons compared to only 8% of wild-type seedlings (Fig. 8). These results are consistent with our observation that CPL1 negatively regulates oxidative stress tolerance.
Figure 8.

cpl1 alleles have reduced sensitivity to oxidative stress inducer methyl viologen. Sensitivity of wild-type (WT), cpl1-1, cpl1-7 and cpl1-8 alleles to methyl viologen (MV) was determined by germination on control media or media containing 0.5 uM or 1 uM MV MeJA. (a) Images of representative seedlings grown on MV and (b) the percentage of green, fully emerged cotyledons determined at 10 days post treatment. Shown is the average ± SE (n = 13–20). P < 0.05, all pairs Student’s t-test. Similar results were obtained in an independent experiment.
Discussion
We set out to identify novel regulators of pathogen resistance and from an EMS mutagenized Arabidopsis population containing the GSTF8:LUC root-stress marker we identified cpl1-7 and cpl1-8 as two additional cpl1 alleles and define RNA Polymerase II C-Terminal Domain (CTD) Phosphatase-Like1 (CPL1) as a new pathogen and pest susceptibility gene. We determined CPL1 belongs to a class of susceptibility genes encoding negative regulators, and potentially confers a broad role in susceptibility to different classes of pathogens and insect pests as we demonstrated against both root and leaf fungal pathogens and with aphid pests.
Sequencing of the CPL1 gene At4g21670 from the cpl1 mutants identified a G1640A nucleotide change in cpl1-7 resulting in a stop codon change within the CPL1 phosphatase domain, and a G2156A nucleotide change in cpl1-8 within the splicing acceptor site of the fifth intron (Fig. 2c,d). The later mutation would be predicted to result in aberrant transcripts lacking the dsRNA binding motifs. Assessment of RNA-seq data confirmed the fifth cpl1-8 CPL1 intron is not correctly spliced out (Supplemental Figure S7) and is predicted to encode a premature stop codon, generating a predicted truncated protein that is likely non-functional. The cpl1-1 and cpl1-2/fry2-1 alleles were both identified through abiotic (cold, drought, salt, ABA) stress-responsive RESPONSIVE TO DESICCATION 29A (RD29A) promoter screens and exhibit increased tolerance to salt stress, iron deficiency, cadmium toxicity, and to abscisic acid (ABA) during seed germination35,36,39. Other cpl1 alleles have been identified through similar luciferase reporter screens using salt (SULFOTRANSFERASE SOT12; shi4) or wound responsive JA-biosynthesis promoters (FATTY ACID DESATURASE 7, FAD7; cpl1-3)20,35,36,40. Matsuda et al.40 identified CPL1 as a negative regulator of JA-biosynthesis promoter activity (FAD7; OXOPHYTODIENOATE-REDUCTASE 3, OPR3; ALLENE OXIDE SYNTHASE, AOS).
The CTD of the largest RNA Pol II subunit plays a critical role in eukaryotic transcriptional control where specific, reversible CTD modifications coordinate the recruitment of regulatory factors to RNA Pol II required to regulate transcription and RNA processing (reviewed in28,41). Within this interaction the Mediator complex integrates general transcription factors and gene-specific trans-acting activators and repressors, presenting them to RNA Pol II to fine-tune responses42–44. The RNA Pol II CTD consists of conserved heptapeptide repeats which CTD-binding proteins recognize to regulate the transcription cycle and modulate RNA capping, splicing, and polyadenylation28,41. The phosphorylation and dephosphorylation of CTD Ser residues by various CTD kinases and phosphatases like CPL1 work to co-ordinate transcription and the recruitment of specific factors. The extent of CPL1’s interactions within the RNA Pol II-Mediator complex and its interaction with specific transcription factors and regulatory proteins to regulate the expression of target biotic and abiotic stress-responsive genes is not fully explored. It has been demonstrated CPL1 specifically dephosphorylates the Ser2 and Ser5 residues of RNA Pol II CTD27,45. Other relatively well studied Arabidopsis CPL proteins include CPL2, CPL3 and CPL4, where these proteins have CTD Ser5, Ser2, or Ser2 and Ser5 phosphatase activity respectively27,46,47. CPL2 is a regulator of plant growth and abiotic stress tolerance48, and a role for CPL4 as a negative regulator of xenobiotic detoxification has been demonstrated46. CPL3 also has a role in plant growth and interestingly analysis of cpl3 mutants demonstrated CPL3 functions as a negative regulator of flowering and resistance against several leaf pathogens, the biotrophic powdery mildew fungus Golovinomyces cichoracearum and the bacterial pathogens PstDC3000 and P. syringae pv. maculicola35,47. CPL1 is a positive regulator of flowering and we found no role for CPL1 in PstDC3000 resistance suggesting the co-ordinated interaction of individual CTD phosphatases play unique roles in regulating biotic stress responses.
We found the cpl1 mutants exhibited increased resistance to the root or leaf necrotrophic lifestyle fungal pathogens F. oxysporum and A. brassicicola, and increased tolerance to an insect pest. They also exhibited increased expression of JA-mediated PR defence genes. Intact JA-defences are required for resistance against A. brassicicola and the aphid pest M. persicae14,37 however, JA signalling plays contrasting roles in F. oxysporum disease symptom development. Up-regulation of JA-regulated defensive components leads to increased pathogen resistance, affirmed with our finding in the cpl1 mutants, while global up-regulation of JA-signalling which includes senescence-related processes has an overriding effect and is linked to susceptibility. For example, mutations in downstream negative regulators such as the transcription factors MYC2 or ERF4 leads to increased expression of JA-defence genes and increased F. oxysporum resistance49,50. Conversely, mutations in upstream components such as the JA-coreceptor CORONATINE INSENSITIVE1 (COI1) or components of the Mediator complex (MED25/PFT1, MED18, MED20) abolish or reduce JA-sensitivity and signalling (JA-biosynthesis, defence, senescence) leading to resistance against F. oxysporum but increased susceptibility to leaf necrotrophs (A. brassicicola, B. cinerea)10,14,16,51–53. Mutation of another Mediator subunit, MED8, also increased resistance to F. oxysporum but it did not alter JA-signalling10. Combined with our new CPL1 findings, these examples highlight multiple levels of transcriptional and post-transcriptional control within the RNA Pol II-Mediator-co-regulator-transcription factor interaction to regulate responses to biotic stress. This is further exemplified by our finding that the CPL1 and ESR1/HOS5/RCF3 interacting proteins only co-regulate a small set of stress-responsive genes and that esr1 mutants are not affected in JA-sensitivity18.
Using non-biased whole transcriptome RNA-seq we found genes up-regulated in cpl1-8 were significantly enriched for processes relating to both biotic and abiotic stress. This included significant up-regulation of genes involved in heat shock, oxidative stress and redox control processes, and this was associated with enhanced tolerance to oxidative stress (Fig. 8). Genes involved in oxidative stress and reactive oxygen species (ROS)-signalling were also increased in the enhanced F. oxysporum resistant mutant med2052. Interestingly, the F. oxysporum resistant mutant myc2 has reduced oxidative stress tolerance54. Opposing roles in redox processes and F. oxysporum disease resistance have also been proposed for genes encoding ROS producing NADPH oxidases RESPIRATORY BURST OXIDASE HOMOLOGUES (RBOH) and peroxidases (PRX) where rbohd and prx33 mutants have increased disease resistance while a rbohf mutant has reduced resistance55,56. It has been suggested the plant oxidative burst in response to F. oxysporum infection may be advantageous to the pathogen56. In the case of cpl1 mutants, the enhanced oxidative stress tolerance we observed may explain their increased tolerance to this pathogen. A microarray analysis of genes up-regulated in the cpl1-2/fry2-1 mutant identified amongst others, two clusters of genes that overlapped with genes up-regulated in wild-type plants exposed to abiotic stresses or ABA39. This included several LATE EMBRYOGENESIS ABUNDANT (LEA) protein genes that we also identified in our cpl1-8 up-regulated dataset. LEA proteins are associated with tolerance to abiotic stress where they are thought to act as cellular stabilizers and protectants of biomolecules and membranes57. Their increased expression in cpl1 mutants likely contributes to their dual biotic and abiotic stress tolerance.
As with many class two pathogen susceptibility genes, cpl1 mutants displayed an unwanted developmental characteristic (a delay in flowering) however, others have shown at least F. oxysporum disease resistance in roots and flowering time mediated in above ground tissues can be unlinked52. Apart from the delayed flowering phenotype, the cpl1 mutants were otherwise phenotypically normal and do not show typical stressed phenotypes such as severely stunted growth or spontaneous lesions that exemplify many enhanced or constitutively activate defence or ROS signalling mutants3–9.
Conclusions
We identify roles for CPL1 in biotic stress tolerance and provide additional insight into its regulatory network. We demonstrate CPL1 is involved in the negative regulation of oxidative stress that when lost leads to enhanced resistance to both fungal pathogens and insect pests. Our findings open a future line of research into the role of CPL1 in broader biotic stress responses and future work should aim to identify CPL1 interacting partners under biotic stress and their role in redox processes. In particular, how variations in cpl1 alleles affect the degree of gain of function phenotypes and how this might be manipulated to tailor pathogen and pest resistance using useful alleles of plant susceptibility genes with a lack of unfavourable pleiotropic effects.
Experimental Procedures
Plant material and growth conditions
Unless otherwise specified, all experiments were conducted with the Arabidopsis thaliana Columbia-0 transgenic line JC66 which contains 791 bp of the GSTF8 promoter fused to a luciferase reporter (GSTF8:LUC)26. Agar plate and soil grown plants were incubated under a long day 16-h light/8-h dark cycle at 22 °C. Seeds were surface-sterilized, stratified at 4 °C, then plated onto 100-mm square agar plates containing Murashige and Skoog (MS) salts or onto soil as described previously25. Mutagenesis of wild-type GSTF8:LUC and identification of constitutive GSTF8:LUC mutants was described previously18,23. The EMS mutant cpl1-2/fry2-1 (CS24934) and T-DNA insertion mutants cpl1-1 (CS6541) and myc2 (SALK_061267C) were obtained from the Arabidopsis Biological Resource Centre (ABRC). For generation of plants expressing the wild-type CPL1 gene At4g21670, 1010 bp of the CPL1 promoter and coding sequence were amplified off genomic DNA using primers listed in Supplemental Table S4. The resulting amplicon was cloned into pDONORZeo, moved into the binary vector pB7WG and confirmed by sequencing. The CPL1p:CPL1_B7WG construct was mobilized into Agrobacterium tumefaciens GV3101 and transformed into wild-type, esr3-1/cpl1-7 and esr3-2/cpl1-8 using standard floral dip techniques. Transgenic T1 plants were selected based on resistance to 10 µg/mL glufosinate ammonium (Fluka).
Bioluminescence and luciferase assays
Plates for luciferase assays were supplemented with 50 µM luciferin (Biosynth AG). Seedling bioluminescence was captured and quantified as previously described18,58 using a Nightowl or Nightshade molecular light imager (Berthold Technologies) with Winlight32 (v 2.7) or IndiGo (v 2.0.3.0) software (Berthold Technologies) respectively.
Mapping, DNA isolation, Illumina sequencing, assembly and SNP annotation
For allelism tests, reciprocal crosses between mutants or wild-type plants were conducted and bioluminescence activity in F1 progeny assessed. For initial mapping a genetic cross between the esr3-1/cpl1-7 or esr3-2/cpl1-8 mutants and Ler were generated and mapping conducted on 40 or 104 homozygous cpl1-7 or cpl1-8 F2 plants respectively (exhibiting constitutive GSTF8:LUC activity) with a set of 18 simple sequence-length polymorphism (SSLP) markers as described previously18. The 18 SSLP markers are evenly spaced over the 5 Arabidopsis chromosomes with each chromosome represented by 3–4 markers spaced approximately at 20–25 cM intervals. For whole genome sequencing of individual wild-type GSTF8:LUC, cpl1-7 or cpl1-8 plants, Illumina Truseq DNA libraries were generated using manufactures recommendations on CTAB extracted DNA, sequenced on an Illumina HiSeq. 1000 platform, and reads cleaned, trimmed, mapped against the TAIR10 release of the Arabidopsis genome, and SNPs called as described previously18. For Next Generation mapping a three times backcrossed cpl1-7 line was crossed with Ler, pooled DNA (CTAB extraction) from 53 homozygous cpl1-7 F2 plants were sequenced at 60–70x coverage by the Australian Genome Research Facility (AGRF) using an Illumina HiSeq Platform. 82.7 million paired-end reads (100 bp in length) were cleaned, trimmed and mapped to the Arabidopsis TAIR10 genome reference sequence, SNPs called using the recommended SAMtools mpileup script and processed through the NGM tool http://bar.utoronto.ca/ngm/59 as described previously18.
Pathogen and pest assays
The isolates and inoculations using F. oxysporum (Fo5176), R. solani (AG8), Pst (DC3000) and A. brassicicola (UQ4273) were performed as described previously16,23,60. Infestation assays with M. persicae were performed as previously described61. Briefly, four week old plants of similar size were individually caged in plastic bottles and infested with 20 aphids per plant. Mock treated plants were caged in bottles only. At 14 days post infestation, each leaf was assessed for aphid-induced symptoms and given a score from 0–4 (0 = no symptoms; 1 = <¼ chlorotic; 2 = ½ chlorotic; 3 = >½ chlorotic or necrotic, 4 = whole leaf necrotic).
MeJA root elongation, methyl viologen and salt inhibition assays
For MeJA root elongation inhibition assays seeds were sterilized and plated onto MS media in either the presence or absence of 25 or 50 µM MeJA (Sigma). Root length was measured on 7-day old seedlings using ImageJ62. For Methyl viologen (MV) assays, seeds were sterilized and plated onto MS media in either the presence or absence of 0.5 or 1 µM MV (Sigma-Aldrich) and the number of germinated seedlings with green, fully emerged cotyledons determined at 10-days. For salt assays, seeds were sterilized and plated onto petri dishes with filter paper laden with 50 mM NaCl or sterile water. Seedlings were scored for germination and emergence of green cotyledons at 14 days.
RNA isolation, RNAseq and qRT-PCR
For RNA-seq and follow-up qRT-PCR experiments on untreated plants, tissue was collected from whole 12-day old seedlings germinated and grown upright on MS plates. Three separate biological replicates were taken for each genotype with each replicate consisting of tissue pooled from 15–20 seedlings grown at the same time in the same environment, then frozen in liquid nitrogen and stored at −80 °C. RNA isolation was performed using the Qiagen RNeasy Plant Mini Kit (Qiagen) followed by DNase treatment using TURBO DNase (Ambion). For RNA sequencing, Illumina TruSeq libraries were generated from mRNA derived from 1 µg of total RNA, and 100 bp paired ends sequenced on a HiSeq1000 platform (Illumina) over 4/10 of two lanes. RNA-seq data was processed and analysed as described previously18. Briefly, RNA-seq paired-end reads were sorted into pairs and singleton’s after trimming for low-quality base-calls, Illumina adapter sequences and removal of short reads. Around 60 million paired end reads for each library were mapped to the TAIR10 Arabidopsis genome reference via Tophat (v2.0.9)63, normalised, and significantly differentially expressed transcripts between wild-type and cpl1-8 calculated using Cuffdiff (Cufflinks v2.1.164) with default Benjamini-Hochberg correction for multiple-testing (based on a False Discovery Rate ≤0.05). Functional annotations of genes and AGI symbols were sourced from TAIR10 datasets. For discovery of novel genes and isoforms Cufflinks (v2.2.2) was run as above but with an overhang-tolerance of 20 bp and the guided reference annotation setting GTF-guide. Cuffdiff (Cufflinks v2.2.2) was used to identify alternate splicing and promoter usage using a merged transcriptome (Cuffmerge) from each new assembly. RNA-seq reads have been deposited in the NCBI Sequence Read Archive under BioProject ID PRJNA421838. For qRT-PCR, complementary DNA synthesis and analysis was performed as described before using validated β-actin reference genes18. Gene expression was calculated using the equation: relative ratio gene of interest/actin = (Egene−Ct gene)/(Eactin−Ct actin) where Ct is the cycle threshold value. Gene-specific primer sequences are listed in Supplemental Table S4.
Classification of DEG RNA-seq data
Gene Ontology (GO) term enrichment analysis of RNA-seq DEGs was performed using agriGO v1.265,66 with the default FDR (p < 0.05). DEGs were mapped onto Arabidopsis biotic stress pathways using MapMan v3.5.138. Identification of overlapping DEGs between cpl1-8 and esr1-1 was performed using jvenn67.
Electronic supplementary material
Acknowledgements
This work was funded by the Commonwealth Scientific and Industrial Research Organisation. The research was undertaken with the assistance of resources from the Australian Genome Research Facility (AGRF) and the National Computational Infrastructure Specialised Facility for Bioinformatics (NCI-SF Bioinformatics) which are both supported by the Australian Government. The authors would like to acknowledge the support of the Australian Research Council LIEF Funding Scheme (LE110100188) for contributions towards genome sequencing equipment. We thank Roger Shivas for the F. oxysporum (Fo5176), Kemal Kazan for the A. brassicicola (UQ4273), Murray Grant for the PstDC3000, and the ABRC for seeds of Arabidopsis mutants. We also thank Elaine Smith for excellent technical assistance, and Drs Brendan Kidd and Jonathan Powell for critical reading of the manuscript and useful suggestions.
Author Contributions
L.T., R.F. and K.S. conceived the research project and designed experiments; L.T. performed most of the experiments and analysed the data; H.C. provided technical assistance to L.T. and R.F.; L.G, L.K., R.F. and S.M. performed some experiments; L.T. wrote the article with contributions of all the authors.
Data Availability
RNA-seq reads associated with this manuscript are available in the NCBI Sequence Read Archive under BioProject ID PRJNA421838.
Competing Interests
The authors declare no competing interests.
Footnotes
Publisher's note: Springer Nature remains neutral with regard to jurisdictional claims in published maps and institutional affiliations.
Electronic supplementary material
Supplementary information accompanies this paper at 10.1038/s41598-018-31837-0.
References
- 1.Eckardt NA. Plant Disease Susceptibility Genes? The Plant cell. 2002;14:1983–1986. doi: 10.1105/tpc.140910. [DOI] [PMC free article] [PubMed] [Google Scholar]
- 2.van Schie CCN, Takken FLW. Susceptibility Genes 101: How to Be a Good Host. Annual Review of Phytopathology. 2014;52:551–581. doi: 10.1146/annurev-phyto-102313-045854. [DOI] [PubMed] [Google Scholar]
- 3.Ellis C, Turner JG. The Arabidopsis mutant cev1 has constitutively active jasmonate and ethylene signal pathways and enhanced resistance to pathogens. The Plant cell. 2001;13:1025–1033. doi: 10.1105/tpc.13.5.1025. [DOI] [PMC free article] [PubMed] [Google Scholar]
- 4.Ellis C, Turner JG. The Arabidopsis mutantcev1 has constitutively active jasmonate and ethylene signal pathways and enhanced resistance to pathogens. The Plant cell. 2001;13:1025–1033. doi: 10.1105/tpc.13.5.1025. [DOI] [PMC free article] [PubMed] [Google Scholar]
- 5.Bowling SA, Clarke JD, Liu Y, Klessig DF, Dong X. The cpr5 mutant of Arabidopsis expresses both NPR1-dependent and NPR1-independent resistance. The Plant cell. 1997;9:1573–1584. doi: 10.1105/tpc.9.9.1573. [DOI] [PMC free article] [PubMed] [Google Scholar]
- 6.Brodersen P, et al. Arabidopsis MAP kinase 4 regulates salicylic acid- and jasmonic acid/ethylene-dependent responses via EDS1 and PAD4. The Plant Journal. 2006;47:532–546. doi: 10.1111/j.1365-313X.2006.02806.x. [DOI] [PubMed] [Google Scholar]
- 7.Petersen M, et al. Arabidopsis MAP Kinase 4 Negatively Regulates Systemic Acquired Resistance. Cell. 2000;103:1111–1120. doi: 10.1016/S0092-8674(00)00213-0. [DOI] [PubMed] [Google Scholar]
- 8.Ellis C, Karafyllidis I, Wasternack C, Turner JG. The Arabidopsis mutant cev1 links cell wall signaling to jasmonate and ethylene responses. The Plant cell. 2002;14:1557–1566. doi: 10.1105/tpc.002022. [DOI] [PMC free article] [PubMed] [Google Scholar]
- 9.Jing HC, Anderson L, Sturre MJ, Hille J, Dijkwel PP. Arabidopsis CPR5 is a senescence-regulatory gene with pleiotropic functions as predicted by the evolutionary theory of senescence. Journal of Experimental Botany. 2007;58:3885–3894. doi: 10.1093/jxb/erm237. [DOI] [PubMed] [Google Scholar]
- 10.Kidd BN, et al. The mediator complex subunit PFT1 is a key regulator of jasmonate-dependent defense in Arabidopsis. The Plant cell. 2009;21:2237–2252. doi: 10.1105/tpc.109.066910. [DOI] [PMC free article] [PubMed] [Google Scholar]
- 11.Denancé N, et al. Arabidopsis wat1 (walls are thin1)-mediated resistance to the bacterial vascular pathogen, Ralstonia solanacearum, is accompanied by cross-regulation of salicylic acid and tryptophan metabolism. The Plant Journal. 2013;73:225–239. doi: 10.1111/tpj.12027. [DOI] [PubMed] [Google Scholar]
- 12.Lumbreras V, et al. MAPK phosphatase MKP2 mediates disease responses in Arabidopsis and functionally interacts with MPK3 and MPK6. The Plant Journal. 2010;63:1017–1030. doi: 10.1111/j.1365-313X.2010.04297.x. [DOI] [PubMed] [Google Scholar]
- 13.Ranocha P, et al. Walls are thin 1 (WAT1), an Arabidopsis homolog of Medicago truncatula NODULIN21, is a tonoplast-localized protein required for secondary wall formation in fibers. The Plant journal. 2010;63:469–483. doi: 10.1111/j.1365-313X.2010.04256.x. [DOI] [PubMed] [Google Scholar]
- 14.Thomma BP, et al. Separate jasmonate-dependent and salicylate-dependent defense-response pathways in Arabidopsis are essential for resistance to distinct microbial pathogens. Proceedings of the National Academy of Sciences of the United States of America. 1998;95:15107–15111. doi: 10.1073/pnas.95.25.15107. [DOI] [PMC free article] [PubMed] [Google Scholar]
- 15.Katsir L, Chung HS, Koo AJK, Howe GA. Jasmonate signaling: a conserved mechanism of hormone sensing. Current Opinion in Plant Biology. 2008;11:428–435. doi: 10.1016/j.pbi.2008.05.004. [DOI] [PMC free article] [PubMed] [Google Scholar]
- 16.Thatcher LF, Manners JM, Kazan K. Fusarium oxysporum hijacks COI1-mediated jasmonate signaling to promote disease development in Arabidopsis. The Plant journal. 2009;58:927–939. doi: 10.1111/j.1365-313X.2009.03831.x. [DOI] [PubMed] [Google Scholar]
- 17.Zhang L, et al. Host target modification as a strategy to counter pathogen hijacking of the jasmonate hormone receptor. Proceedings of the National Academy of Sciences of the United States of America. 2015;112:14354–14359. doi: 10.1073/pnas.1510745112. [DOI] [PMC free article] [PubMed] [Google Scholar]
- 18.Thatcher LF, Kamphuis LG, Hane JK, Onate-Sanchez L, Singh KB. The Arabidopsis KH-Domain RNA-Binding Protein ESR1 Functions in Components of Jasmonate Signalling, Unlinking Growth Restraint and Resistance to Stress. PLoS One. 2015;10:e0126978. doi: 10.1371/journal.pone.0126978. [DOI] [PMC free article] [PubMed] [Google Scholar]
- 19.Guan Q, Wen C, Zeng H, Zhu JA. KH domain-containing putative RNA-binding protein is critical for heat stress-responsive gene regulation and thermotolerance in Arabidopsis. Molecular Plant. 2013;6:386–395. doi: 10.1093/mp/sss119. [DOI] [PubMed] [Google Scholar]
- 20.Jiang, J. et al. The Arabidopsis RNA Binding Protein with K Homology Motifs, SHINY1, Interacts with the C-terminal Domain Phosphatase-like 1 (CPL1) to Repress Stress-Inducible Gene Expression. PLoS Genetics9, 10.1371/journal.pgen.1003625 (2013). [DOI] [PMC free article] [PubMed]
- 21.Chen, T. et al. A KH-Domain RNA-Binding Protein Interacts with FIERY2/CTD Phosphatase-Like 1 and Splicing Factors and Is Important for Pre-mRNA Splicing in Arabidopsis. PLoS Genetics9, 10.1371/journal.pgen.1003875 (2013). [DOI] [PMC free article] [PubMed]
- 22.Pieterse CMJ, Van der Does D, Zamioudis C, Leon-Reyes A, Van Wees SCM. Hormonal Modulation of Plant Immunity. Annual Review of Cell and Developmental Biology. 2012;28:489–521. doi: 10.1146/annurev-cellbio-092910-154055. [DOI] [PubMed] [Google Scholar]
- 23.Gleason C, et al. Mitochondrial complex II has a key role in mitochondrial-derived reactive oxygen species influence on plant stress gene regulation and defense. Proceedings of the National Academy of Sciences of the United States of America. 2011;108:10768–10773. doi: 10.1073/pnas.1016060108. [DOI] [PMC free article] [PubMed] [Google Scholar]
- 24.Thatcher LF, et al. Differential gene expression and subcellular targeting of Arabidopsis glutathione S-transferase F8 is achieved through alternative transcription start sites. The Journal of biological chemistry. 2007;282:28915–28928. doi: 10.1074/jbc.M702207200. [DOI] [PubMed] [Google Scholar]
- 25.Foley RC, Sappl PG, Perl-Treves R, Millar AH, Singh KB. Desensitization of GSTF8 induction by a prior chemical treatment is long lasting and operates in a tissue-dependent manner. Plant Physiology. 2006;142:245–253. doi: 10.1104/pp.106.079509. [DOI] [PMC free article] [PubMed] [Google Scholar]
- 26.Perl-Treves R, Foley RC, Chen W, Singh KB. Early induction of the Arabidopsis GSTF8 promoter by specific strains of the fungal pathogen Rhizoctonia solani. Molecular Plant Microbe Interactions. 2004;17:70–80. doi: 10.1094/MPMI.2004.17.1.70. [DOI] [PubMed] [Google Scholar]
- 27.Koiwa H, et al. Arabidopsis C-terminal domain phosphatase-like 1 and 2 are essential Ser-5-specific C-terminal domain phosphatases. Proceedings of the National Academy of Sciences of the United States of America. 2004;101:14539–14544. doi: 10.1073/pnas.0403174101. [DOI] [PMC free article] [PubMed] [Google Scholar]
- 28.Kerk D, Templeton G, Moorhead GBG. Evolutionary Radiation Pattern of Novel Protein Phosphatases Revealed by Analysis of Protein Data from the Completely Sequenced Genomes of Humans, Green Algae, and Higher Plants. Plant Physiology. 2008;146:351–367. doi: 10.1104/pp.107.111393. [DOI] [PMC free article] [PubMed] [Google Scholar]
- 29.Cui P, et al. The RNA Polymerase II C-Terminal Domain Phosphatase-Like Protein FIERY2/CPL1 Interacts with eIF4AIII and Is Essential for Nonsense-Mediated mRNA Decay in Arabidopsis. The Plant cell. 2016;28:770–785. doi: 10.1105/tpc.15.00771. [DOI] [PMC free article] [PubMed] [Google Scholar]
- 30.Jeong, I. S. et al. Arabidopsis C-Terminal Domain Phosphatase-Like 1 Functions in miRNA Accumulation and DNA Methylation. PLoS ONE8, 10.1371/journal.pone.0074739 (2013). [DOI] [PMC free article] [PubMed]
- 31.Jeong, I. S. et al. Regulation of Abiotic Stress Signalling by Arabidopsis C-Terminal Domain Phosphatase-Like 1 Requires Interaction with a K-Homology Domain-Containing Protein. PLoS ONE8, 10.1371/journal.pone.0080509 (2013). [DOI] [PMC free article] [PubMed]
- 32.Bang WY, Kim SW, Jeong IS, Koiwa H, Bahk JD. The C-terminal region (640–967) of Arabidopsis CPL1 interacts with the abiotic stress- and ABA-responsive transcription factors. Biochemical and Biophysical Research Communications. 2008;372:907–912. doi: 10.1016/j.bbrc.2008.05.161. [DOI] [PubMed] [Google Scholar]
- 33.Manavella PA, et al. Fast-forward genetics identifies plant CPL phosphatases as regulators of miRNA processing factor HYL1. Cell. 2012;151:859–870. doi: 10.1016/j.cell.2012.09.039. [DOI] [PubMed] [Google Scholar]
- 34.Koiwa, H. & Fukudome, A. The coding sequence of firefly luciferase reporter gene affects specific hyperexpression in Arabidopsis thaliana cpl1 mutant. Plant signaling & behavior12, 10.1080/15592324.2017.1346767 (2017). [DOI] [PMC free article] [PubMed]
- 35.Koiwa H, et al. C-terminal domain phosphatase-like family members (AtCPLs) differentially regulate Arabidopsis thaliana abiotic stress signaling, growth, and development. Proceedings of the National Academy of Sciences of the United States of America. 2002;99:10893–10898. doi: 10.1073/pnas.112276199. [DOI] [PMC free article] [PubMed] [Google Scholar]
- 36.Xiong L, et al. Repression of stress-responsive genes by FIERY2, a novel transcriptional regulator in Arabidopsis. Proceedings of the National Academy of Sciences of the United States of America. 2002;99:10899–10904. doi: 10.1073/pnas.162111599. [DOI] [PMC free article] [PubMed] [Google Scholar]
- 37.de Vos M, Kim JH, Jander G. Biochemistry and molecular biology of Arabidopsis-aphid interactions. BioEssays. 2007;29:871–883. doi: 10.1002/bies.20624. [DOI] [PubMed] [Google Scholar]
- 38.Thimm, O. et al. MAPMAN: a user-driven tool to display genomics data sets onto diagrams of metabolic pathways and other biological processes. The Plant Journal37, 10.1111/j.1365-313X.2004.02016.x (2004). [DOI] [PubMed]
- 39.Aksoy E, Jeong IS, Koiwa H. Loss of Function of Arabidopsis C-Terminal Domain Phosphatase-Like1 Activates Iron Deficiency Responses at the Transcriptional Level. Plant Physiology. 2013;161:330–345. doi: 10.1104/pp.112.207043. [DOI] [PMC free article] [PubMed] [Google Scholar]
- 40.Matsuda O, Sakamoto H, Nakao Y, Oda K, Iba K. CTD phosphatases in the attenuation of wound-induced transcription of jasmonic acid biosynthetic genes in Arabidopsis. The Plant Journal. 2009;57:96–108. doi: 10.1111/j.1365-313X.2008.03663.x. [DOI] [PubMed] [Google Scholar]
- 41.Hsin J-P, Manley JL. The RNA polymerase II CTD coordinates transcription and RNA processing. Genes & Development. 2012;26:2119–2137. doi: 10.1101/gad.200303.112. [DOI] [PMC free article] [PubMed] [Google Scholar]
- 42.Hajheidari M, Koncz C, Eick D. Emerging roles for RNA polymerase II CTD in Arabidopsis. Trends in Plant Science. 2013;18:633–643. doi: 10.1016/j.tplants.2013.07.001. [DOI] [PubMed] [Google Scholar]
- 43.Zaborowska J, Egloff S, Murphy S. The pol II CTD: new twists in the tail. Nature Structural and Molecular Biology. 2016;23:771–777. doi: 10.1038/nsmb.3285. [DOI] [PubMed] [Google Scholar]
- 44.Kidd BN, Cahill DM, Manners JM, Schenk PM, Kazan K. Diverse roles of the Mediator complex in plants. Seminars in Cell & Developmental Biology. 2011;22:741–748. doi: 10.1016/j.semcdb.2011.07.012. [DOI] [PubMed] [Google Scholar]
- 45.Zhang B, et al. C-terminal domain (CTD) phosphatase links Rho GTPase signaling to Pol II CTD phosphorylation in Arabidopsis and yeast. Proceedings of the National Academy of Sciences of the United States of America. 2016;113:E8197–E8206. doi: 10.1073/pnas.1605871113. [DOI] [PMC free article] [PubMed] [Google Scholar]
- 46.Fukudome A, et al. Arabidopsis CPL4 is an essential CTD phosphatase that suppresses xenobiotic stress responses. The Plant Journal. 2014;80:27–39. doi: 10.1111/tpj.12612. [DOI] [PubMed] [Google Scholar]
- 47.Li F, et al. Modulation of RNA Polymerase II Phosphorylation Downstream of Pathogen Perception Orchestrates Plant Immunity. Cell Host & Microbe. 2014;16:748–758. doi: 10.1016/j.chom.2014.10.018. [DOI] [PMC free article] [PubMed] [Google Scholar]
- 48.Ueda A, et al. The Arabidopsis thaliana carboxyl-terminal domain phosphatase-like 2 regulates plant growth, stress and auxin responses. Plant Molecular Biology. 2008;67:683. doi: 10.1007/s11103-008-9348-y. [DOI] [PubMed] [Google Scholar]
- 49.Anderson JP, et al. Antagonistic interaction between abscisic acid and jasmonate-ethylene signaling pathways modulates defense gene expression and disease resistance in Arabidopsis. The Plant cCell. 2004;16:3460–3479. doi: 10.1105/tpc.104.025833. [DOI] [PMC free article] [PubMed] [Google Scholar]
- 50.McGrath KC, et al. Repressor- and activator-type ethylene response factors functioning in jasmonate signaling and disease resistance identified via a genome-wide screen of Arabidopsis transcription factor gene expression. Plant Physiology. 2005;139:949–959. doi: 10.1104/pp.105.068544. [DOI] [PMC free article] [PubMed] [Google Scholar]
- 51.Kidd BN, Aitken EA, Schenk PM, Manners JM, Kazan K. Plant mediator: mediating the jasmonate response. Plant signaling & behavior. 2010;5:718–720. doi: 10.4161/psb.5.6.11647. [DOI] [PMC free article] [PubMed] [Google Scholar]
- 52.Fallath, T. et al. MEDIATOR18 and MEDIATOR20 confer susceptibility to Fusarium oxysporum in Arabidopsis thaliana. PLoS One12, 10.1371/journal.pone.0176022 (2017). [DOI] [PMC free article] [PubMed]
- 53.Lai, Z. et al. MED18 interaction with distinct transcription factors regulates multiple plant functions. Nature Communications5, 3064, 10.1038/ncomms4064. [DOI] [PubMed]
- 54.Dombrecht B, et al. MYC2 differentially modulates diverse jasmonate-dependent functions in Arabidopsis. The Plant Cell. 2007;19:2225–2245. doi: 10.1105/tpc.106.048017. [DOI] [PMC free article] [PubMed] [Google Scholar]
- 55.Zhu, Q. H. et al. Characterization of the defense transcriptome responsive to Fusarium oxysporum-infection in Arabidopsis using RNA-seq. Gene512, 10.1016/j.gene.2012.10.036 (2013). [DOI] [PubMed]
- 56.Lyons, R. et al. Fusarium oxysporum Triggers Tissue-Specific Transcriptional Reprogramming in Arabidopsis thaliana. PLoS ONE10, 10.1371/journal.pone.0121902 (2015). [DOI] [PMC free article] [PubMed]
- 57.Hundertmark, M. & Hincha, D. K. LEA (Late Embryogenesis Abundant) proteins and their encoding genes in Arabidopsis thaliana. BMC genomics9, 10.1186/1471-2164-9-118 (2008). [DOI] [PMC free article] [PubMed]
- 58.Belt K, et al. Salicylic Acid-Dependent Plant Stress Signaling via Mitochondrial Succinate Dehydrogenase. Plant Physiology. 2017;173:2029–2040. doi: 10.1104/pp.16.00060. [DOI] [PMC free article] [PubMed] [Google Scholar]
- 59.Austin RS, et al. Next-generation mapping of Arabidopsis genes. The Plant Journal. 2011;67:715–725. doi: 10.1111/j.1365-313X.2011.04619.x. [DOI] [PubMed] [Google Scholar]
- 60.Zhang B, et al. The mitochondrial outer membrane AAA ATPase AtOM66 affects cell death and pathogen resistance in Arabidopsis thaliana. The Plant Journal. 2014;80:709–727. doi: 10.1111/tpj.12665. [DOI] [PubMed] [Google Scholar]
- 61.Louis J, et al. Discrimination of Arabidopsis PAD4 activities in defense against green peach aphid and pathogens. Plant Physiology. 2012;158:1860–1872. doi: 10.1104/pp.112.193417. [DOI] [PMC free article] [PubMed] [Google Scholar]
- 62.Schneider CA, Rasband WS, Eliceiri KW. NIH Image to ImageJ: 25 years of image analysis. Nature methods. 2012;9:671–675. doi: 10.1038/nmeth.2089. [DOI] [PMC free article] [PubMed] [Google Scholar]
- 63.Kim, D. et al. TopHat2: accurate alignment of transcriptomes in the presence of insertions, deletions and gene fusions. Genome Biology14 (2013). [DOI] [PMC free article] [PubMed]
- 64.Trapnell C, et al. Differential gene and transcript expression analysis of RNA-seq experiments with TopHat and Cufflinks. Nature Protocols. 2012;7:562–578. doi: 10.1038/nprot.2012.016. [DOI] [PMC free article] [PubMed] [Google Scholar]
- 65.Du Z, Zhou X, Ling Y, Zhang Z, Su Z. agriGO: a GO analysis toolkit for the agricultural community. Nucleic Acids Research. 2010;38:W64–70. doi: 10.1093/nar/gkq310. [DOI] [PMC free article] [PubMed] [Google Scholar]
- 66.Tian T, et al. agriGOv2.0: a GO analysis toolkit for the agricultural community, 2017 update. Nucleic acids research. 2017;45:W122–W129. doi: 10.1093/nar/gkx382. [DOI] [PMC free article] [PubMed] [Google Scholar]
- 67.Bardou, P., Mariette, J., Escudie, F., Djemiel, C. & Klopp, C. jvenn: an interactive Venn diagram viewer. BMC Bioinformatics15, 10.1186/1471-2105-15-293 (2014). [DOI] [PMC free article] [PubMed]
Associated Data
This section collects any data citations, data availability statements, or supplementary materials included in this article.
Supplementary Materials
Data Availability Statement
RNA-seq reads associated with this manuscript are available in the NCBI Sequence Read Archive under BioProject ID PRJNA421838.






